Neural Coding of Food Is a Multisensory, Sensorimotor Function
Abstract
1. Introduction
2. Taste Qualities and Food—Defining the Landscape
3. Brief Description of the Anatomy of the Taste System in Mammals
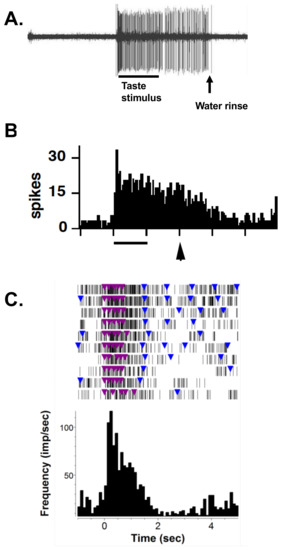
4. Neural Coding of Taste—The Raw Data
5. Taste as an Active, Sensorimotor Function
6. Multisensory Integration in the Gustatory System Is Fundamental to Encoding Information about Food
7. Conclusions
Funding
Institutional Review Board Statement
Conflicts of Interest
References
- Lettvin, J.Y.; Maturana, H.R.; McCulloch, W.S.; Pitts, W.H. What the frog’s eye tells the frog’s brain. Proc. IRE 1959, 47, 1940–1951. [Google Scholar] [CrossRef]
- Parr, T.; Friston, K.J. The active construction of the visual world. Neuropsychologia 2017, 104, 92–101. [Google Scholar] [CrossRef] [PubMed]
- Estebanez, L.; Férézou, I.; Ego-Stengel, V.; Shulz, D.E. Representation of Tactile Scenes in the Rodent Barrel Cortex. Neuroscience 2018, 368, 81–94. [Google Scholar] [CrossRef] [PubMed]
- Nuñez-Parra, A.; Li, A.; Restrepo, D. Coding odor identity and odor value in awake rodents. Prog. Brain Res. 2014, 208, 205–222. [Google Scholar] [PubMed]
- Bartoshuk, L.M. History of Taste Research; Carterette, E.C., Friedman, M.P., Eds.; Academic Press: New York, NY, USA, 1978; pp. 3–18. [Google Scholar]
- Beauchamp, G.K. Basic Taste: A Perceptual Concept. J. Agric. Food Chem. 2019, 67, 13860–13869. [Google Scholar] [CrossRef]
- Frank, M.E.; Formaker, B.K.; Hettinger, T.P. Taste responses to mixtures: Analytic processing of quality. Behav. Neurosci. 2003, 117, 228–235. [Google Scholar] [CrossRef]
- Nowlis, G.H.; Frank, M.E.; Pfaffmann, C. Specificity of acquired aversions to taste qualities in hamsters and rats. J. Comp. Physiol. Psychol. 1980, 94, 932–942. [Google Scholar] [CrossRef]
- Smith, D.V.; Theodore, R.M. Conditioned taste aversions: Generalization to taste mixtures. Physiol. Behav. 1984, 32, 983–989. [Google Scholar] [CrossRef]
- Hoefling, A.; Likowski, K.U.; Deutsch, R.; Häfner, M.; Seibt, B.; Mühlberger, A.; Weyers, P.; Strack, F. When hunger finds no fault with moldy corn: Food deprivation reduces food-related disgust. Emotion 2009, 9, 50–58. [Google Scholar] [CrossRef]
- Al Nasser, Y.; Muco, E.; Alsaad, A.J. Pica. In StatPearls; StatPearls Publishing: Treasure Island, FL, USA, 2020. [Google Scholar]
- Borgna-Pignatti, C.; Zanella, S. Pica as a manifestation of iron deficiency. Expert Rev. Hematol. 2016, 9, 1075–1080. [Google Scholar] [CrossRef]
- Young, S.L. Pica in pregnancy: New ideas about an old condition. Annu. Rev. Nutr. 2010, 30, 403–422. [Google Scholar] [CrossRef] [PubMed]
- Liem, D.G.; Russell, C.G. The Influence of Taste Liking on the Consumption of Nutrient Rich and Nutrient Poor Foods. Front. Nutr. 2019, 6, 174. [Google Scholar] [CrossRef] [PubMed]
- Narukawa, M. Physiological responses to taste signals of functional food components. Biosci. Biotechnol. Biochem. 2018, 82, 200–206. [Google Scholar] [CrossRef]
- Small, D.M. Flavor is in the brain. Physiol. Behav. 2012, 107, 540–552. [Google Scholar] [CrossRef] [PubMed]
- Ogawa, H.; Hayama, T.; Ito, S. Convergence of input from tongue and palate to the parabrachial nucleus neurons of rats. Neurosci. Lett. 1982, 28, 9–14. [Google Scholar] [CrossRef]
- Travers, S.P.; Pfaffmann, C.; Norgren, R. Convergence of lingual and palatal gustatory neural activity in the nucleus of the solitary tract. Brain Res. 1986, 365, 305–320. [Google Scholar] [CrossRef]
- Lemon, C.H. Modulation of taste processing by temperature. Am. J. Physiol. Regul. Integr. Comp. Physiol. 2017, 313, R305–R321. [Google Scholar] [CrossRef]
- Ogawa, H.; Hayama, T.; Yamashita, Y. Thermal sensitivity of neurons in a rostral part of the rat solitary tract nucleus. Brain Res. 1988, 454, 321–331. [Google Scholar] [CrossRef]
- Escanilla, O.D.; Victor, J.D.; di Lorenzo, P.M. Odor-taste convergence in the nucleus of the solitary tract of the awake freely licking rat. J. Neurosci. 2015, 35, 6284–6297. [Google Scholar] [CrossRef]
- Van Buskirk, R.L.; Erickson, R.P. Odorant responses in taste neurons of the rat NTS. Brain Res. 1977, 135, 287–303. [Google Scholar] [CrossRef]
- Roper, S.D.; Chaudhari, N. Taste buds: Cells, signals and synapses. Nat. Rev. Neurosci. 2017, 18, 485–497. [Google Scholar] [CrossRef] [PubMed]
- Lundy, R.F., Jr.; Norgren, R. Gustatory system. In The Rat Nervous System, 3rd ed.; Paxinos, G., Mai, J., Eds.; Academic Press: San Diego, CA, USA, 2004; pp. 891–921. [Google Scholar]
- Felizardo, R.; Boucher, Y.; Braud, A.; Carstens, E.; Dauvergne, C.; Zerari-Mailly, F. Trigeminal projections on gustatory neurons of the nucleus of the solitary tract: A double-label strategy using electrical stimulation of the chorda tympani and tracer injection in the lingual nerve. Brain Res. 2009, 1288, 60–68. [Google Scholar] [CrossRef] [PubMed]
- Simon, S.A.; Gutierrez, R. TRP Channels at the Periphery of the Taste and Trigeminal Systems. In Neurobiology of TRP Channels; Emir, T.L.R., Ed.; CRC Press/Taylor & Francis: Boca Raton, FL, USA, 2017; Chapter 7. [Google Scholar]
- Malik, B.; Elkaddi, N.; Turkistani, J.; Spielman, A.I.; Ozdener, M.H. Mammalian Taste Cells Express Functional Olfactory Receptors. Chem. Senses 2019, 44, 289–301. [Google Scholar] [CrossRef] [PubMed]
- Nasse, J.; Terman, D.; Venugopal, S.; Hermann, G.; Rogers, R.; Travers, J.B. Local circuit input to the medullary reticular formation from the rostral nucleus of the solitary tract. Am. J. Physiol. Regul. Integr. Comp. Physiol. 2008, 295, R1391–R1408. [Google Scholar] [CrossRef]
- Vincis, R.; Fontanini, A. Central taste anatomy and physiology. Handb. Clin. Neurol. 2019, 164, 187–204. [Google Scholar]
- Rolls, E.T. Taste and smell processing in the brain. Handb. Clin. Neurol. 2019, 164, 97–118. [Google Scholar]
- Rosen, A.M.; Roussin, A.T.; di Lorenzo, P.M. Water as an independent taste modality. Front. Neurosci. 2010, 4, 175. [Google Scholar] [CrossRef]
- Frank, M. An analysis of hamster afferent taste nerve response functions. J. Gen. Physiol. 1973, 61, 588–618. [Google Scholar] [CrossRef]
- Frank, M.E.; Lundy, R.F., Jr.; Contreras, R.J. Cracking taste codes by tapping into sensory neuron impulse traffic. Prog. Neurobiol. 2008, 86, 245–263. [Google Scholar] [CrossRef]
- Chang, F.C.; Scott, T.R. Conditioned taste aversions modify neural responses in the rat nucleus tractus solitarius. J. Neurosci. 1984, 4, 1850–1862. [Google Scholar] [CrossRef]
- Contreras, R.J.; Frank, M. Sodium deprivation alters neural responses to gustatory stimuli. J. Gen. Physiol. 1979, 73, 569–594. [Google Scholar] [CrossRef] [PubMed]
- Jacobs, K.M.; Mark, G.P.; Scott, T.R. Taste responses in the nucleus tractus solitarius of sodium-deprived rats. J. Physiol. 1988, 406, 393–410. [Google Scholar] [CrossRef] [PubMed]
- Barretto, R.P.; Gillis-Smith, S.; Chandrashekar, J.; Yarmolinsky, D.A.; Schnitzer, M.J.; Ryba, N.J.; Zuker, C.S. The neural representation of taste quality at the periphery. Nature 2015, 517, 373–376. [Google Scholar] [CrossRef] [PubMed]
- Sugita, M.; Shiba, Y. Genetic tracing shows segregation of taste neuronal circuitries for bitter and sweet. Science 2005, 309, 781–785. [Google Scholar] [CrossRef] [PubMed]
- Wu, A.; Dvoryanchikov, G.; Pereira, E.; Chaudhari, N.; Roper, S.D. Breadth of tuning in taste afferent neurons varies with stimulus strength. Nat. Commun. 2015, 6, 8171. [Google Scholar] [CrossRef] [PubMed]
- Erickson, R.P. A study of the science of taste: On the origins and influence of the core ideas. Behav. Brain Sci. 2008, 31, 59–75. [Google Scholar] [CrossRef]
- Di Lorenzo, P.M.; Kiefer, S.W.; Rice, A.G.; Garcia, J. Neural and behavioral responsivity to ethyl alcohol as a tastant. Alcohol 1986, 3, 55–61. [Google Scholar] [CrossRef]
- Chen, K.; Kogan, J.F.; Fontanini, A. Spatially Distributed Representation of Taste Quality in the Gustatory Insular Cortex of Behaving Mice. Curr. Biol. 2021, 31, 247–256. [Google Scholar] [CrossRef]
- Hallock, R.M.; di Lorenzo, P.M. Temporal coding in the gustatory system. Neurosci. Biobehav. Rev. 2006, 30, 1145–1160. [Google Scholar] [CrossRef]
- Di Lorenzo, P.M.; Victor, J.D. Taste response variability and temporal coding in the nucleus of the solitary tract of the rat. J. Neurophysiol. 2003, 90, 1418–1431. [Google Scholar] [CrossRef]
- Rosen, A.M.; Victor, J.D.; di Lorenzo, P.M. Temporal coding of taste in the parabrachial nucleus of the pons of the rat. J. Neurophysiol. 2011, 105, 1889–1896. [Google Scholar] [CrossRef] [PubMed]
- Di Lorenzo, P.M.; Chen, J.Y.; Victor, J.D. Quality time: Representation of a multidimensional sensory domain through temporal coding. J. Neurosci. 2009, 29, 9227–9238. [Google Scholar] [CrossRef] [PubMed]
- Roussin, A.T.; Victor, J.D.; Chen, J.Y.; di Lorenzo, P.M. Variability in responses and temporal coding of tastants of similar quality in the nucleus of the solitary tract of the rat. J. Neurophysiol. 2008, 99, 644–655. [Google Scholar] [CrossRef] [PubMed]
- Chen, J.Y.; Victor, J.D.; di Lorenzo, P.M. Temporal coding of intensity of NaCl and HCl in the nucleus of the solitary tract of the rat. J. Neurophysiol. 2011, 105, 697–711. [Google Scholar] [CrossRef]
- Roussin, A.T.; D’Agostino, A.E.; Fooden, A.M.; Victor, J.D.; di Lorenzo, P.M. Taste coding in the nucleus of the solitary tract of the awake, freely licking rat. J. Neurosci. 2012, 32, 10494–10506. [Google Scholar] [CrossRef]
- Weiss, M.S.; Victor, J.D.; di Lorenzo, P.M. Taste coding in the parabrachial nucleus of the pons in awake, freely licking rats and comparison with the nucleus of the solitary tract. J. Neurophysiol. 2014, 111, 1655–1670. [Google Scholar] [CrossRef]
- Jones, L.M.; Fontanini, A.; Sadacca, B.F.; Miller, P.; Katz, D.B. Natural stimuli evoke dynamic sequences of states in sensory cortical ensembles. Proc. Natl. Acad. Sci. USA 2007, 104, 18772–18777. [Google Scholar] [CrossRef]
- Mukherjee, N.; Wachutka, J.; Katz, D.B. Impact of precisely-timed inhibition of gustatory cortex on taste behavior depends on single-trial ensemble dynamics. eLife 2019, 8, e45968. [Google Scholar] [CrossRef]
- Sadacca, B.F.; Mukherjee, N.; Vladusich, T.; Li, J.X.; Katz, D.B.; Miller, P. The Behavioral Relevance of Cortical Neural Ensemble Responses Emerges Suddenly. J. Neurosci. 2016, 36, 655–669. [Google Scholar] [CrossRef]
- Denman, A.J.; Sammons, J.D.; Victor, J.D.; di Lorenzo, P.M. Heterogeneity of neuronal responses in the nucleus of the solitary tract suggests sensorimotor integration in the neural code for taste. J. Neurophysiol. 2019, 121, 634–645. [Google Scholar] [CrossRef]
- Stapleton, J.R.; Lavine, M.L.; Wolpert, R.L.; Nicolelis, M.A.; Simon, S.A. Rapid taste responses in the gustatory cortex during licking. J. Neurosci. 2006, 26, 4126–4138. [Google Scholar] [CrossRef] [PubMed]
- Schroeder, C.E.; Wilson, D.A.; Radman, T.; Scharfman, H.; Lakatos, P. Dynamics of active sensing and perceptual selection. Curr. Opin. Neurobiol. 2010, 20, 172–176. [Google Scholar] [CrossRef] [PubMed]
- Gordon, G.; Dorfman, N.; Ahissar, E. Reinforcement active learning in the vibrissae system: Optimal object localization. J. Physiol. 2013, 107, 107–115. [Google Scholar] [CrossRef] [PubMed]
- Mitchinson, B.; Prescott, T.J. Whisker movements reveal spatial attention: A unified computational model of active sensing control in the rat. PLoS Comput. Biol. 2013, 9, e1003236. [Google Scholar] [CrossRef]
- Sherman, D.; Oram, T.; Deutsch, D.; Gordon, G.; Ahissar, E.; Harel, D. Tactile modulation of whisking via the brainstem loop: Statechart modeling and experimental validation. PLoS ONE 2013, 8, e79831. [Google Scholar] [CrossRef]
- Rucci, M.; Victor, J.D. The unsteady eye: An information-processing stage, not a bug. Trends Neurosci. 2015, 38, 195–206. [Google Scholar] [CrossRef]
- Wachowiak, M. All in a sniff: Olfaction as a model for active sensing. Neuron 2011, 71, 962–973. [Google Scholar] [CrossRef]
- Gutierrez, R.; Simon, S.A.; Nicolelis, M.A. Licking-induced synchrony in the taste-reward circuit improves cue discrimination during learning. J. Neurosci. 2010, 30, 287–303. [Google Scholar] [CrossRef]
- Blankenship, M.L.; Grigorova, M.; Katz, D.B.; Maier, J.X. Retronasal Odor Perception Requires Taste Cortex, but Orthonasal Does Not. Curr. Biol. 2019, 29, 62–69.e3. [Google Scholar] [CrossRef]
- Maier, J.X. Single-neuron responses to intraoral delivery of odor solutions in primary olfactory and gustatory cortex. J. Neurophysiol. 2017, 117, 1293–1304. [Google Scholar] [CrossRef]
- Samuelsen, C.L.; Fontanini, A. Processing of intraoral olfactory and gustatory signals in the gustatory cortex of awake rats. J. Neurosci. 2017, 37, 244–257. [Google Scholar] [CrossRef] [PubMed]
- Yamamoto, T.; Matsuo, R.; Kiyomitsu, Y.; Kitamura, R. Taste responses of cortical neurons in freely ingesting rats. J. Neurophysiol. 1989, 61, 1244–1258. [Google Scholar] [CrossRef] [PubMed]
- Vincis, R.; Fontanini, A. Associative learning changes cross-modal representations in the gustatory cortex. Elife 2016, 5, e16420. [Google Scholar] [CrossRef] [PubMed]
- Verhagen, J.V.; Giza, B.K.; Scott, T.R. Responses to taste stimulation in the ventroposteromedial nucleus of the thalamus in rats. J. Neurophysiol. 2003, 89, 265–275. [Google Scholar] [CrossRef] [PubMed]
- Pritchard, T.C.; Hamilton, R.B.; Norgren, R. Neural coding of gustatory information in the thalamus of Macaca mulatta. J. Neurophysiol. 1989, 61, 1–14. [Google Scholar] [CrossRef]
- Giachetti, I.; MacLeod, P. Olfactory input to the thalamus: Evidence for a ventroposteromedial projection. Brain Res. 1977, 125, 166–169. [Google Scholar] [CrossRef]
- Halsell, C.B.; Travers, J.B.; Travers, S.P. Gustatory and tactile stimulation of the posterior tongue activate overlapping but distinctive regions within the nucleus of the solitary tract. Brain Res. 1993, 632, 161–173. [Google Scholar] [CrossRef]
- Hayama, T.; Ito, S.; Ogawa, H. Responses of solitary tract nucleus neurons to taste and mechanical stimulations of the oral cavity in decerebrate rats. Exp. Brain Res. 1985, 60, 235–242. [Google Scholar] [CrossRef]
- Ogawa, H.; Imoto, T.; Hayama, T. Responsiveness of solitario-parabrachial relay neurons to taste and mechanical stimulation applied to the oral cavity in rats. Exp. Brain Res. 1984, 54, 349–358. [Google Scholar] [CrossRef]
- Sammons, J.D.; Weiss, M.S.; Victor, J.D.; di Lorenzo, P.M. Taste coding of complex naturalistic taste stimuli and traditional taste stimuli in the parabrachial pons of the awake, freely licking rat. J. Neurophysiol. 2016, 116, 171–182. [Google Scholar] [CrossRef]
- Bartonjo, J.J.; Lundy, R.F. Distinct Populations of Amygdala Somatostatin-Expressing Neurons Project to the Nucleus of the Solitary Tract and Parabrachial Nucleus. Chem. Senses 2020, 45, 687–698. [Google Scholar] [CrossRef] [PubMed]
- Ottersen, O.P. Connections of the amygdala of the rat. IV: Corticoamygdaloid and intraamygdaloid connections as studied with axonal transport of horseradish peroxidase. J. Comp. Neurol. 1982, 205, 30–48. [Google Scholar] [CrossRef] [PubMed]
- Kang, Y.; Lundy, R.F. Terminal field specificity of forebrain efferent axons to brainstem gustatory nuclei. Brain Res. 2009, 1248, 76–85. [Google Scholar] [CrossRef] [PubMed][Green Version]


Publisher’s Note: MDPI stays neutral with regard to jurisdictional claims in published maps and institutional affiliations. |
© 2021 by the author. Licensee MDPI, Basel, Switzerland. This article is an open access article distributed under the terms and conditions of the Creative Commons Attribution (CC BY) license (http://creativecommons.org/licenses/by/4.0/).
Share and Cite
Di Lorenzo, P.M. Neural Coding of Food Is a Multisensory, Sensorimotor Function. Nutrients 2021, 13, 398. https://doi.org/10.3390/nu13020398
Di Lorenzo PM. Neural Coding of Food Is a Multisensory, Sensorimotor Function. Nutrients. 2021; 13(2):398. https://doi.org/10.3390/nu13020398
Chicago/Turabian StyleDi Lorenzo, Patricia M. 2021. "Neural Coding of Food Is a Multisensory, Sensorimotor Function" Nutrients 13, no. 2: 398. https://doi.org/10.3390/nu13020398
APA StyleDi Lorenzo, P. M. (2021). Neural Coding of Food Is a Multisensory, Sensorimotor Function. Nutrients, 13(2), 398. https://doi.org/10.3390/nu13020398

