An Assessment of Three Carbohydrate Metrics of Nutritional Quality for Packaged Foods and Beverages in Australia and Southeast Asia
Abstract
1. Introduction
2. Materials and Methods
2.1. Definition of the Carbohydrate Metrics
- At least 1 g of dietary fibre (simple ratio);
- At least 1 g of dietary fibre and no more than 2 g of free sugars (modified ratio);
- At least 1 g of dietary fibre, and no more than 2 g of free sugar per 1 g of dietary fibre (dual ratio).
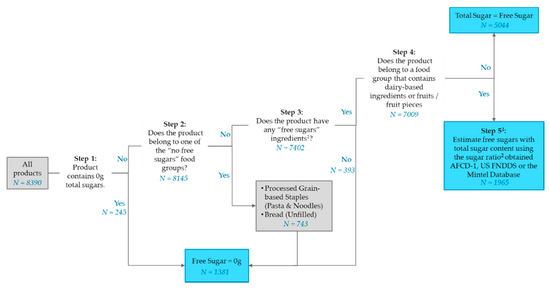
2.2. Food Databases and Product Selection Criteria
2.3. Proportion of Carbohydrate-Based Packaged Foods and Beverages Based on the Carbohydrate Metrics
2.4. Nutritional Quality of Carbohydrate-Based Packaged Foods and Beverages Based on the Carbohydrate Metrics
2.4.1. Evaluation of Product Nutritional Composition
2.4.2. Evaluation of Products against Nutrient Profiling Models
2.5. Proportion of Whole Grain Product Choices and Their Association with the Carbohydrate Metrics
2.6. Comparison of Data from AFCD-1 and Mintel Australia
2.7. Statistical Analysis
3. Results
3.1. Proportion of Carbohydrate-Based Packaged Foods and Beverages Based on the Carbohydrate Metrics
3.2. Nutritional Quality of Carbohydrate-Based Packaged Foods and Beverages Based on the Carbohydrate Metrics
3.2.1. Comparison of the Nutritional Composition between Carbohydrate-Based Packaged Foods
3.2.2. Comparison of the Nutritional Composition between Carbohydrate-Based Packaged Beverages
3.2.3. Evaluation of Products from Mintel Database against Nutrient Profiling Models
3.3. Proportion of Whole Grain Product Choices and Their Association with the Carbohydrate Metrics
3.4. Comparison of Data from AFCD-1 and Mintel Australia
4. Discussion
5. Conclusions
Supplementary Materials
Author Contributions
Funding
Acknowledgments
Conflicts of Interest
References
- Ritchie, H.; Roser, M. Diet Compositions. Available online: https://ourworldindata.org/diet-compositions (accessed on 8 July 2020).
- Zhou, B.F.; Stamler, J.; Dennis, B.; Moag-Stahlberg, A.; Okuda, N.; Robertson, C.; Zhao, L.; Chan, Q.; Elliott, P.; Group, I.R. Nutrient intakes of middle-aged men and women in China, Japan, United Kingdom, and United States in the late 1990s: The INTERMAP study. J. Hum. Hypertens. 2003, 17, 623–630. [Google Scholar] [CrossRef] [PubMed]
- Schmidhuber, J.; Sur, P.; Fay, K.; Huntley, B.; Salama, J.; Lee, A.; Cornaby, L.; Horino, M.; Murray, C.; Afshin, A. The Global Nutrient Database: Availability of macronutrients and micronutrients in 195 countries from 1980 to 2013. Lancet Planet. Health 2018, 2, e353–e368. [Google Scholar] [CrossRef]
- Australian Bureau of Statistics. 4364.0.55.007—Australian Health Survey: Nutrition First Results—Food and Nutrients, 2011–2012; Australian Bureau of Statistics: Canberra, Australia, 2014. Available online: https://www.abs.gov.au/ausstats/abs@.nsf/Lookup/by%20Subject/4364.0.55.007~2011-12~Main%20Features~Foods%20Consumed~2 (accessed on 3 September 2020).
- Shan, Z.; Rehm, C.D.; Rogers, G.; Ruan, M.; Wang, D.D.; Hu, F.B.; Mozaffarian, D.; Zhang, F.F.; Bhupathiraju, S.N. Trends in Dietary Carbohydrate, Protein, and Fat Intake and Diet Quality Among US Adults, 1999–2016. JAMA 2019, 322, 1178–1187. [Google Scholar] [CrossRef] [PubMed]
- AlEssa, H.B.; Bhupathiraju, S.N.; Malik, V.S.; Wedick, N.M.; Campos, H.; Rosner, B.; Willett, W.C.; Hu, F.B. Carbohydrate quality and quantity and risk of type 2 diabetes in US women. Am. J. Clin. Nutr. 2015, 102, 1543–1553. [Google Scholar] [CrossRef]
- Reynolds, A.; Mann, J.; Cummings, J.; Winter, N.; Mete, E.; Te Morenga, L. Carbohydrate quality and human health: A series of systematic reviews and meta-analyses. Lancet 2019, 393, 434–445. [Google Scholar] [CrossRef]
- Ludwig, D.S.; Hu, F.B.; Tappy, L.; Brand-Miller, J. Dietary carbohydrates: Role of quality and quantity in chronic disease. BMJ 2018, 361, k2340. [Google Scholar] [CrossRef]
- Lamothe, L.M.; Le, K.A.; Samra, R.A.; Roger, O.; Green, H.; Mace, K. The scientific basis for healthful carbohydrate profile. Crit. Rev. Food Sci. Nutr. 2019, 59, 1058–1070. [Google Scholar] [CrossRef]
- Livesey, G.; Taylor, R.; Hulshof, T.; Howlett, J. Glycemic response and health—A systematic review and meta-analysis: Relations between dietary glycemic properties and health outcomes. Am. J. Clin. Nutr. 2008, 87, 258S–268S. [Google Scholar] [CrossRef]
- Barclay, A.W.; Petocz, P.; McMillan-Price, J.; Flood, V.M.; Prvan, T.; Mitchell, P.; Brand-Miller, J.C. Glycemic index, glycemic load, and chronic disease risk—A meta-analysis of observational studies. Am. J. Clin. Nutr. 2008, 87, 627–637. [Google Scholar] [CrossRef]
- Mirrahimi, A.; de Souza, R.J.; Chiavaroli, L.; Sievenpiper, J.L.; Beyene, J.; Hanley, A.J.; Augustin, L.S.A.; Kendall, C.W.C.; Jenkins, D.J.A. Associations of glycemic index and load with coronary heart disease events: A systematic review and meta-analysis of prospective cohorts. J. Am. Heart Assoc. 2012, 1, e000752. [Google Scholar] [CrossRef]
- Mitchell, H.L. The glycemic index concept in action. Am. J. Clin. Nutr. 2008, 87, 244S–246S. [Google Scholar] [CrossRef] [PubMed]
- Krauss, R.M.; Eckel, R.H.; Howard, B.; Appel, L.J.; Daniels, S.R.; Deckelbaum, R.J.; Erdman, J.W., Jr.; Kris-Etherton, P.; Goldberg, I.J.; Kotchen, T.A.; et al. AHA Dietary Guidelines: Revision 2000: A statement for healthcare professionals from the Nutrition Committee of the American Heart Association. Circulation 2000, 102, 2284–2299. [Google Scholar] [CrossRef]
- Health Promotion Board. Health Promotion Board Introduces My Healthy Plate to Inculcate Healthy Eating Habits amongst Singaporeans; Health Promotion Board: Singapore, 2014. Available online: https://www.hpb.gov.sg/article/health-promotion-board-introduces-my-healthy-plate-to-inculcate-healthy-eating-habits-amongst-singaporeans (accessed on 18 June 2020).
- National Health and Medical Research Council. Australian Dietary Guidelines; NHMRC: Canberra, Australia, 2013. Available online: https://www.nhmrc.gov.au/_files_nhmrc/file/publications/n55_australian_dietary_guidelines1.pdf (accessed on 18 June 2020).
- Mozaffarian, R.S.; Lee, R.M.; Kennedy, M.A.; Ludwig, D.S.; Mozaffarian, D.; Gortmaker, S.L. Identifying whole grain foods: A comparison of different approaches for selecting more healthful whole grain products. Public Health Nutr. 2013, 16, 2255–2264. [Google Scholar] [CrossRef] [PubMed]
- Ross, A.B.; van der Kamp, J.W.; King, R.; Lê, K.A.; Mejborn, H.; Seal, C.J.; Thielecke, F. Perspective: A Definition for Whole-Grain Food Products-Recommendations from the Healthgrain Forum. Adv. Nutr. 2017, 8, 525–531. [Google Scholar] [CrossRef]
- AlEssa, H.B.; Cohen, R.; Malik, V.S.; Adebamowo, S.N.; Rimm, E.B.; Manson, J.E.; Willett, W.C.; Hu, F.B. Carbohydrate quality and quantity and risk of coronary heart disease among US women and men. Am. J. Clin. Nutr. 2018, 107, 257–267. [Google Scholar] [CrossRef]
- Threapleton, D.E.; Greenwood, D.C.; Evans, C.E.; Cleghorn, C.L.; Nykjaer, C.; Woodhead, C.; Cade, J.E.; Gale, C.P.; Burley, V.J. Dietary fibre intake and risk of cardiovascular disease: Systematic review and meta-analysis. BMJ 2013, 347, f6879. [Google Scholar] [CrossRef] [PubMed]
- Khan, T.A.; Sievenpiper, J.L. Controversies about sugars: Results from systematic reviews and meta-analyses on obesity, cardiometabolic disease and diabetes. Eur. J. Nutr. 2016, 55, 25–43. [Google Scholar] [CrossRef]
- Ruxton, C.H.; Gardner, E.J.; McNulty, H.M. Is sugar consumption detrimental to health? A review of the evidence 1995–2006. Crit. Rev. Food Sci. Nutr. 2010, 50, 1–19. [Google Scholar] [CrossRef]
- Blumfield, M.; McConnell, A.; Campos, V.; Lê, K.-A.; Fayet-Moore, F. Carbohydrate Quality Metrics and Their Association with Population Nutrient Intakes and Diet Quality in Australia. Curr. Dev. Nutr. 2020, 4, 510. [Google Scholar] [CrossRef]
- Monteiro, C.A.; Moubarac, J.C.; Cannon, G.; Ng, S.W.; Popkin, B. Ultra-processed products are becoming dominant in the global food system. Obes. Rev. 2013, 14 (Suppl. 2), 21–28. [Google Scholar] [CrossRef]
- Baker, P.; Friel, S. Food systems transformations, ultra-processed food markets and the nutrition transition in Asia. Glob. Health 2016, 12, 80. [Google Scholar] [CrossRef] [PubMed]
- Weaver, C.M.; Dwyer, J.; Fulgoni, V.L., III; King, J.C.; Leveille, G.A.; MacDonald, R.S.; Ordovas, J.; Schnakenberg, D. Processed foods: Contributions to nutrition. Am. J. Clin. Nutr. 2014, 99, 1525–1542. [Google Scholar] [CrossRef] [PubMed]
- Liu, J.; Rehm, C.D.; Shi, P.; McKeown, N.M.; Mozaffarian, D.; Micha, R. A comparison of different practical indices for assessing carbohydrate quality among carbohydrate-rich processed products in the US. PLoS ONE 2020, 15, e0231572. [Google Scholar] [CrossRef]
- Fontanelli, M.d.M.; Micha, R.; Sales, C.H.; Liu, J.; Mozaffarian, D.; Fisberg, R.M. Application of the ≤10:1 carbohydrate to fiber ratio to identify healthy grain foods and its association with cardiometabolic risk factors. Eur. J. Clin. Nutr. 2019. [Google Scholar] [CrossRef]
- Fortune Business Insights. Dairy Alternatives Market Size, Share and Industry Analysis, by Source (Soy, Almond, Coconut, Rice, Oats and Others), Product Type (Non-Dairy Milk, Butter, Cheeses, Yogurts, Ice Cream, and Others), Distribution Channel (Supermarkets/Hypermarkets, Convenience Stores, Online Retail, and Others), and Regional Forecasts, 2019–2026; Fortune Business Insights: 2020. Available online: https://www.fortunebusinessinsights.com/industry-reports/dairy-alternatives-market-100221 (accessed on 19 July 2020).
- Mäkinen, O.E.; Wanhalinna, V.; Zannini, E.; Arendt, E.K. Foods for Special Dietary Needs: Non-dairy Plant-based Milk Substitutes and Fermented Dairy-type Products. Crit. Rev. Food Sci. Nutr. 2016, 56, 339–349. [Google Scholar] [CrossRef]
- Walji, A. A Year of Innovation in Tea, Malt & Other Hot Drinks, 2019. Mintel Group. Retrieved from Mintel. Available online: https://store.mintel.com/india-malt-and-other-hot-drinks-market-research-report (accessed on 9 September 2020).
- Lloyd-Jones, D.M.; Hong, Y.; Labarthe, D.; Mozaffarian, D.; Appel, L.J.; Van Horn, L.; Greenlund, K.; Daniels, S.; Nichol, G.; Tomaselli, G.F.; et al. Defining and setting national goals for cardiovascular health promotion and disease reduction: The American Heart Association’s strategic Impact Goal through 2020 and beyond. Circulation 2010, 121, 586–613. [Google Scholar] [CrossRef]
- World Health Organization. Guideline: Sugars Intake for Adults and Children; World Health Organization: Geneva, Switzerland, 2015; Available online: https://www.who.int/publications/i/item/9789241549028 (accessed on 19 July 2020).
- Food Standards Australia New Zealand. Australian Food Composition Database—Release 1; Food Standards Australia New Zealand: Canberra, Australia, 2019. Available online: https://www.foodstandards.gov.au/science/monitoringnutrients/afcd/Pages/downloadableexcelfiles.aspx (accessed on 10 September 2019).
- Mintel. Mintel Global New Product Database (GNPD). Available online: https://www.mintel.com/global-new-products-database (accessed on 10 September 2019).
- Louie, J.C.; Moshtaghian, H.; Boylan, S.; Flood, V.M.; Rangan, A.M.; Barclay, A.W.; Brand-Miller, J.C.; Gill, T.P. A systematic methodology to estimate added sugar content of foods. Eur. J. Clin. Nutr. 2015, 69, 154–161. [Google Scholar] [CrossRef]
- Food Standards Australia New Zealand. Short Guide for Industry to the Nutrient Profiling Scoring Criterion in Standard 1.2.7—Nutrition, Health and Related Claims; Food Standards Australia New Zealand: Canberra, Australia, 2016. Available online: https://www.foodstandards.gov.au/industry/labelling/Documents/Short-guide-for-industry-to-the-NPSC.pdf (accessed on 10 September 2019).
- Health Star Rating Advisory Committee. Guide for Industry to the Health Star Rating Calculator (HSRC); Health Star Rating Advisory Committee: Canberra, Australia, 2018. Available online: http://www.healthstarrating.gov.au/internet/healthstarrating/publishing.nsf/Content/guide-for-industry-document (accessed on 10 September 2019).
- Health Promotion Board. Healthier Choice Symbol Nutrient Guidelines; Health Promotion Board: Singapore, 2018. Available online: https://www.hpb.gov.sg/docs/default-source/default-document-library/hcs-guidelines-(january-2018)9ab599f6468366dea7adff00000d8c5a.pdf?sfvrsn=2d36ff72_0 (accessed on 10 September 2019).
- Anderson, J.W.; Hanna, T.J.; Peng, X.; Kryscio, R.J. Whole grain foods and heart disease risk. J. Am. Coll. Nutr. 2000, 19, 291S–299S. [Google Scholar] [CrossRef]
- Slavin, J. Whole grains and human health. Nutr. Res. Rev. 2004, 17, 99–110. [Google Scholar] [CrossRef]
- Food Standards Australia New Zealand. Australia New Zealand Food Standards Code—Standard 2.1.1—Cereal and Cereal Products; Commonwealth of Australia Gazette No. FSC 96, 2015; Food Standards Australia New Zealand: Canberra, Australia, 2015.
- Booth, S.L.; Johns, T.; Kuhnlein, H.V. Natural food sources of vitamin A and provitamin A. Food Nutr. Bull. 1992, 14, 1–15. [Google Scholar] [CrossRef]
- Bouchonville, M.F.; Villareal, D.T. Sarcopenic obesity: How do we treat it? Curr. Opin. Endocrinol. Diabetes Obes. 2013, 20, 412–419. [Google Scholar] [CrossRef] [PubMed]
- Artaza-Artabe, I.; Saez-Lopez, P.; Sanchez-Hernandez, N.; Fernandez-Gutierrez, N.; Malafarina, V. The relationship between nutrition and frailty: Effects of protein intake, nutritional supplementation, vitamin D and exercise on muscle metabolism in the elderly. A systematic review. Maturitas 2016, 93, 89–99. [Google Scholar] [CrossRef] [PubMed]
- Westerterp-Plantenga, M.S.; Lejeune, M.P. Protein intake and body-weight regulation. Appetite 2005, 45, 187–190. [Google Scholar] [CrossRef] [PubMed]
- Riccardi, G.; Rivellese, A.A. Dietary treatment of the metabolic syndrome—The optimal diet. Br. J. Nutr. 2000, 83 (Suppl. 1), S143–S148. [Google Scholar] [CrossRef] [PubMed]
- Johnson, B.; Bell, L.; Zarnowiecki, D.; Rangan, A.; Golley, R. Contribution of Discretionary Foods and Drinks to Australian Children’s Intake of Energy, Saturated Fat, Added Sugars and Salt. Children 2017, 4, 104. [Google Scholar] [CrossRef]
- Kriengsinyos, W.; Chan, P.; Amarra, M.S.V. Consumption and sources of added sugar in Thailand: A review. Asia Pac. J. Clin. Nutr. 2018, 27, 262–283. [Google Scholar] [CrossRef]
- Atmarita; Imanningsih, N.; Jahari, A.B.; Permaesih, I.D.; Chan, P.; Amarra, M.S. Consumption and sources of added sugar in Indonesia: A review. Asia Pac. J. Clin. Nutr. 2018, 27, 47–64. [Google Scholar] [CrossRef]
- Louie, J.C.; Moshtaghian, H.; Rangan, A.M.; Flood, V.M.; Gill, T.P. Intake and sources of added sugars among Australian children and adolescents. Eur. J. Nutr. 2016, 55, 2347–2355. [Google Scholar] [CrossRef]
- Paquin, P. Functional and Speciality Beverage Technology; Woodhead Publishing Limited: Cambridge, UK, 2009. [Google Scholar]
- Hosseinian, F.; Oomah, B.D.; Campos-Vega, R. Dietary Fibre Functionality in Food and Nutraceuticals: From Plant to Gut; Wiley-Blackwell: Chichester, UK, 2017. [Google Scholar]
- Backholer, K.; Vandevijvere, S.; Blake, M.; Tseng, M. Sugar-sweetened beverage taxes in 2018: A year of reflections and consolidation. Public Health Nutr. 2018, 21, 3291–3295. [Google Scholar] [CrossRef]
- Neo, P. Malaysia Sugar Tax: Innovation and Reformulation Underway, But Is It Enough? Available online: https://www.foodnavigator-asia.com/Article/2019/07/02/Malaysia-sugar-tax-Innovation-and-reformulation-underway-but-is-it-enough (accessed on 15 May 2020).
- Shrapnel, W.S.; Butcher, B.E. Sales of Sugar-Sweetened Beverages in Australia: A Trend Analysis from 1997 to 2018. Nutrients 2020, 12, 1016. [Google Scholar] [CrossRef]
- Vasanthan, T.; Gaosong, J.; Yeung, J.; Li, J. Dietary fiber profile of barley flour as affected by extrusion cooking. Food Chem. 2002, 77, 35–40. [Google Scholar] [CrossRef]
- Zhang, M.; Bai, X.; Zhang, Z. Extrusion process improves the functionality of soluble dietary fiber in oat bran. J. Cereal Sci. 2011, 54, 98–103. [Google Scholar] [CrossRef]
- Ralet, M.C.; Thibault, J.F.; Della Valle, G. Influence of extrusion-cooking on the physico-chemical properties of wheat bran. J. Cereal Sci. 1990, 11, 249–259. [Google Scholar] [CrossRef]
- Chavan, J.K.; Kadam, S.S.; Beuchat, L.R. Nutritional improvement of cereals by fermentation. Crit. Rev. Food Sci. Nutr. 1989, 28, 349–400. [Google Scholar] [CrossRef]
- Peyer, L.C.; Zannini, E.; Arendt, E.K. Lactic acid bacteria as sensory biomodulators for fermented cereal-based beverages. Trends Food Sci. Technol. 2016, 54, 17–25. [Google Scholar] [CrossRef]
- Drewnowski, A.; Popkin, B.M. The nutrition transition: New trends in the global diet. Nutr. Rev. 1997, 55, 31–43. [Google Scholar] [CrossRef]
- Kelly, M.; Seubsman, S.-A.; Banwell, C.; Dixon, J.; Sleigh, A. Thailand’s food retail transition: Supermarket and fresh market effects on diet quality and health. Br. Food J. 2014, 116, 1180–1193. [Google Scholar] [CrossRef]
- Venn, D.; Banwell, C.; Dixon, J. Australia’s evolving food practices: A risky mix of continuity and change. Public Health Nutr. 2017, 20, 2549–2558. [Google Scholar] [CrossRef]
- Popkin, B.M. An overview on the nutrition transition and its health implications: The Bellagio meeting. Public Health Nutr. 2002, 5, 93–103. [Google Scholar] [CrossRef]
- Baker, P.; Friel, S. Processed foods and the nutrition transition: Evidence from Asia. Obes. Rev. 2014, 15, 564–577. [Google Scholar] [CrossRef]
- Machado, P.P.; Steele, E.M.; Louzada, M.; Levy, R.B.; Rangan, A.; Woods, J.; Gill, T.; Scrinis, G.; Monteiro, C.A. Ultra-processed food consumption drives excessive free sugar intake among all age groups in Australia. Eur. J. Nutr. 2020, 59, 2783–2792. [Google Scholar] [CrossRef] [PubMed]
- Health Star Rating Advisory Committee. About Health Star Ratings. Available online: http://www.healthstarrating.gov.au/internet/healthstarrating/publishing.nsf/Content/About-health-stars (accessed on 20 April 2020).
- Food Standards Australia New Zealand. Overview of the Nutrient Profiling Scoring Criterion. Available online: https://www.foodstandards.gov.au/industry/labelling/Pages/Consumer-guide-to-NPSC.aspx (accessed on 10 September 2019).
- Food Industry Asia. Healthier Product Reformulation in Thailand; Food Industry Asia: Bangkok, Thailand, 2019; Available online: https://foodindustry.asia/documentdownload.axd?documentresourceid=31518 (accessed on 12 May 2020).
- Ministry of Health Malaysia. Guidelines on Healthier Choice Logo Malaysia; Ministry of Health Malaysia: Putrajaya, Malaysia, 2017. Available online: http://nutrition.moh.gov.my/wp-content/uploads/2018/01/Guidelines%20on%20Healthier%20Choice%20Logo%20Malaysia.pdf (accessed on 12 May 2020).
- Ministry of Health, Brunei Darussalam. Nutrient Criteria of Foods and Beverages with the Healthier Choice Logo. Brunei Darussalam. 2016. Available online: https://extranet.who.int/nutrition/gina/sites/default/files/BRN%202016%20Nutrient%20Criteria%20for%20Healthier%20Choice%20Logo.pdf (accessed on 12 May 2020).
- Ridoutt, B.; Baird, D.; Bastiaans, K.; Hendrie, G.; Riley, M.; Sanguansri, P.; Syrette, J.; Noakes, M. Changes in Food Intake in Australia: Comparing the 1995 and 2011 National Nutrition Survey Results Disaggregated into Basic Foods. Foods 2016, 5, 40. [Google Scholar] [CrossRef] [PubMed]
- National Heart Foundation of Australia. Improving Food Supply. Available online: https://www.heartfoundation.org.au/activities-finding-or-opinion/improving-food-supply (accessed on 13 July 2020).
- LiveLighter. Available online: https://livelighter.com.au/ (accessed on 13 July 2020).
- Rethink Sugary Drink. Available online: http://www.rethinksugarydrink.org.au/ (accessed on 13 July 2020).
- Neo, J.E.; Brownlee, I.A. Wholegrain Food Acceptance in Young Singaporean Adults. Nutrients 2017, 9, 371. [Google Scholar] [CrossRef] [PubMed]
- Brownlee, I.A.; Durukan, E.; Masset, G.; Hopkins, S.; Tee, E.S. An Overview of Whole Grain Regulations, Recommendations and Research across Southeast Asia. Nutrients 2018, 10, 752. [Google Scholar] [CrossRef] [PubMed]
- Dahl, W.J.; Stewart, M.L. Position of the Academy of Nutrition and Dietetics: Health Implications of Dietary Fiber. J. Acad. Nutr. Diet 2015, 115, 1861–1870. [Google Scholar] [CrossRef] [PubMed]
- Galea, L.M.; Beck, E.J.; Probst, Y.C.; Cashman, C.J. Whole grain intake of Australians estimated from a cross-sectional analysis of dietary intake data from the 2011-13 Australian Health Survey. Public Health Nutr. 2017, 20, 2166–2172. [Google Scholar] [CrossRef] [PubMed]
- Neo, J.E.; Binte Mohamed Salleh, S.; Toh, Y.X.; How, K.Y.; Tee, M.; Mann, K.; Hopkins, S.; Thielecke, F.; Seal, C.J.; Brownlee, I.A. Whole-grain food consumption in Singaporean children aged 6–12 years. J. Nutr. Sci. 2016, 5, e33. [Google Scholar] [CrossRef]
- Ross, A.B.; Colega, M.T.; Lim, A.L.; Silva-Zolezzi, I.; Mace, K.; Saw, S.M.; Kwek, K.; Gluckman, P.; Godfrey, K.M.; Chong, Y.S.; et al. Whole grain intake, determined by dietary records and plasma alkylresorcinol concentrations, is low among pregnant women in Singapore. Asia Pac. J. Clin. Nutr. 2015, 24, 674–682. [Google Scholar] [CrossRef]
- Taillie, L.S.; Ng, S.W.; Xue, Y.; Busey, E.; Harding, M. No Fat, No Sugar, No Salt…No Problem? Prevalence of "Low-Content" Nutrient Claims and Their Associations with the Nutritional Profile of Food and Beverage Purchases in the United States. J. Acad. Nutr. Diet. 2017, 117, 1366–1374. [Google Scholar] [CrossRef]
- Hughes, C.; Wellard, L.; Lin, J.; Suen, K.L.; Chapman, K. Regulating health claims on food labels using nutrient profiling: What will the proposed standard mean in the Australian supermarket? Public Health Nutr. 2013, 16, 2154–2161. [Google Scholar] [CrossRef]
- Harris, J.L.; Thompson, J.M.; Schwartz, M.B.; Brownell, K.D. Nutrition-related claims on children’s cereals: What do they mean to parents and do they influence willingness to buy? Public Health Nutr. 2011, 14, 2207–2212. [Google Scholar] [CrossRef]
- Rebello, S.A.; Koh, H.; Chen, C.; Naidoo, N.; Odegaard, A.O.; Koh, W.P.; Butler, L.M.; Yuan, J.M.; van Dam, R.M. Amount, type, and sources of carbohydrates in relation to ischemic heart disease mortality in a Chinese population: A prospective cohort study. Am. J. Clin. Nutr. 2014, 100, 53–64. [Google Scholar] [CrossRef] [PubMed]
- Goff, L.M.; Cowland, D.E.; Hooper, L.; Frost, G.S. Low glycaemic index diets and blood lipids: A systematic review and meta-analysis of randomised controlled trials. Nutr. Metab. Cardiovasc. Dis. 2013, 23, 1–10. [Google Scholar] [CrossRef] [PubMed]
- Venn, B.J.; Green, T.J. Glycemic index and glycemic load: Measurement issues and their effect on diet-disease relationships. Eur. J. Clin. Nutr. 2007, 61 (Suppl. 1), S122–S131. [Google Scholar] [CrossRef] [PubMed]
- Matthan, N.R.; Ausman, L.M.; Meng, H.; Tighiouart, H.; Lichtenstein, A.H. Estimating the reliability of glycemic index values and potential sources of methodological and biological variability. Am. J. Clin. Nutr. 2016, 104, 1004–1013. [Google Scholar] [CrossRef]
- Augustin, L.S.; Kendall, C.W.; Jenkins, D.J.; Willett, W.C.; Astrup, A.; Barclay, A.W.; Bjorck, I.; Brand-Miller, J.C.; Brighenti, F.; Buyken, A.E.; et al. Glycemic index, glycemic load and glycemic response: An International Scientific Consensus Summit from the International Carbohydrate Quality Consortium (ICQC). Nutr. Metab. Cardiovasc. Dis. 2015, 25, 795–815. [Google Scholar] [CrossRef]
- Aziz, A.; Dumais, L.; Barber, J. Health Canada’s evaluation of the use of glycemic index claims on food labels. Am. J. Clin. Nutr. 2013, 98, 269–274. [Google Scholar] [CrossRef]
- European Food Safety Authority. Scientific Opinion on the substantiation of health claims related to carbohydrates that induce low/reduced glycaemic responses (ID 474, 475, 483, 484) and carbohydrates with a low glycaemic index (ID 480, 481, 482, 1300) pursuant to Article 13(1) of Regulation (EC) No 1924/2006. EFSA J. 2010, 8, 1491. [Google Scholar] [CrossRef]
- Food Standards Australia New Zealand. Australia New Zealand Food Standards Code—Standard 1.2.7—Nutrition, Health and Related Claims; Food Standards Australia New Zealand: Canberra, Australia, 2016. Available online: https://www.legislation.gov.au/Details/F2017C01048 (accessed on 12 May 2020).
- Food Standards Australia New Zealand. Australia New Zealand Food Standards Code—Standard 1.2.8—Nutrition Information Requirements; Food Standards Australia New Zealand: Canberra, Australia, 2012. Available online: https://www.legislation.gov.au/Details/F2012C00218 (accessed on 8 September 2020).
- ASEAN Food and Beverage Alliance. Nutrition Labelling on Prepackaged Food: Impact on Trade in ASEAN. 2018. Available online: https://foodindustry.asia/documentdownload.axd?documentresourceid=30656 (accessed on 8 September 2020).
- Liu, S. Intake of refined carbohydrates and whole grain foods in relation to risk of type 2 diabetes mellitus and coronary heart disease. J. Am. Coll. Nutr. 2002, 21, 298–306. [Google Scholar] [CrossRef]








| Product Categories | Description |
|---|---|
| Breads (Unfilled) | Breads with no filling or topping (e.g., bread loaves, naan, pita) |
| Breads (Filled/Toppings) | Breads with filling (e.g., cream) or toppings (e.g., raisins) |
| Cold Cereals | Ready-to-eat breakfast cereals which are typically consumed cold with milk or milk substitutes (e.g., muesli, corn flakes) |
| Hot Cereals | Solid or semi-solid cereal products that are intended to be consumed hot (e.g., oatmeal, porridges) |
| Cereal and Fruit Bars | Snack bars that are cereal or fruit-based |
| Processed Grain-based Staples | Staples which have been processed (pastas and noodles) |
| Savoury Biscuits | Biscuits with a savoury flavour |
| Sweet Biscuits | Biscuits with a sweet flavour (e.g., cookies, sandwich biscuits) |
| Sweet Pastries and Desserts | Ready-to-eat desserts (e.g., cakes, muffins, pies, tarts, scones, puddings, pastries) |
| Instant Noodles | Dried noodles with added flavours for a soup or sauce base |
| Instant Pasta and Rice | Dried or chilled pasta or rice ready meals with added flavours for a sauce base |
| Pizza | Chilled or frozen pizza with toppings |
| All Foods | Aggregation of all food categories assessed |
| Cereal Mixes | Cereal-based (e.g., oat, rice, barley, corn) beverages, often containing solid cereal flakes/bits |
| Flavoured Milk/Malt Beverages | Flavoured-milks (e.g., chocolate milk), powdered concentrates for flavoured milks (e.g., hot chocolate) and flavoured malt-based beverages which also contain dairy |
| Juices | Beverages that are >95% fruit or vegetable juice, either freshly squeezed or from concentrate |
| Flavoured Juice | Non-carbonated fruit or vegetable flavoured juices, excluding flower/herbal drinks |
| Plant-based Milks | Dairy-based alternative drinks |
| Tea and Coffee Mixes | Tea and coffee-based beverages with more than one ingredient (e.g., sugar, creamer, milk) |
| All Beverages | Aggregation of all beverage categories assessed |
| All Products Assessed | Aggregation of all food and beverage categories assessed |
| Nutrient | Unit | Mean | p Value | |
|---|---|---|---|---|
| Pass | Fail | |||
| Percentage of sub-categories (n = 86) | 22 | 78 | ||
| Energy | kcal | 318.9 | 333.3 | 0.399 |
| Protein | g | 10.4 | 7.8 | <0.001 |
| Total Fat | g | 4.7 | 9.0 | <0.001 |
| Saturated fat | g | 0.9 | 3.7 | <0.001 |
| Trans fat | mg | 20.9 | 176.0 | <0.001 |
| Cholesterol | mg | 0.0 | 22.2 | <0.001 |
| Total Carbohydrates | g | 63.3 | 56.9 | 0.080 |
| Available Carbohydrates | g | 53.1 | 54.1 | 0.759 |
| Dietary Fibre | g | 10.2 | 2.8 | <0.001 |
| Total Sugars | g | 7.0 | 15.4 | 0.001 |
| Free Sugars | g | 2.7 | 12.2 | <0.001 |
| Sodium | mg | 279.1 | 385.2 | 0.052 |
| Calcium | mg | 59.6 | 74.1 | 0.411 |
| Iron | mg | 4.5 | 2.0 | 0.010 |
| Iodine | ug | 31.1 | 17.5 | 0.061 |
| Magnesium | mg | 97.0 | 30.3 | <0.001 |
| Potassium | mg | 337.4 | 168.3 | 0.001 |
| Zinc | mg | 2.1 | 1.0 | 0.005 |
| Selenium | ug | 11.8 | 8.2 | 0.011 |
| Vitamin A (Retinol Equivalent) | ug | 0.8 | 37.5 | <0.001 |
| Vitamin E | mg | 0.9 | 0.9 | 0.694 |
| Vitamin B1 | mg | 0.7 | 0.3 | 0.014 |
| Vitamin B2 | mg | 0.3 | 0.2 | 0.377 |
| Vitamin B3 | mg | 4.4 | 1.9 | 0.014 |
| Pyridoxine B6 | mg | 0.2 | 0.1 | 0.179 |
| Vitamin B9 (Dietary Folate Equivalent) | ug | 231.3 | 109.5 | 0.037 |
| Vitamin B12 | ug | 0.0 | 0.2 | 0.013 |
| Simple Ratio | Dual Ratio | Modified Ratio | ||||||||
|---|---|---|---|---|---|---|---|---|---|---|
| Nutrient | Unit | Mean | p Value | Mean | p Value | Mean | p Value | |||
| Pass | Fail | Pass | Fail | Pass | Fail | |||||
| Foods (n = 2190) | ||||||||||
| Percentage of Products | 43 | 57 | 32 | 68 | 27 | 73 | ||||
| Energy | Kcal | 364.8 | 368.0 | 0.394 | 355.7 | 371.7 | <0.001 | 349.0 | 373.0 | <0.001 |
| Dietary Fibre | g | 10.2 | 3.4 | <0.001 | 10.9 | 4.1 | <0.001 | 10.6 | 4.7 | <0.001 |
| Total Sugars | g | 16.8 | 17.2 | 0.566 | 14.1 | 18.4 | <0.001 | 13.5 | 18.3 | <0.001 |
| Free Sugars | g | 9.9 | 14.9 | <0.001 | 5.6 | 16.1 | <0.001 | 3.3 | 16.2 | <0.001 |
| Protein | g | 10.5 | 7.7 | <0.001 | 10.8 | 8.0 | <0.001 | 10.7 | 8.3 | <0.001 |
| Total Fat | g | 10.3 | 9.5 | 0.005 | 9.5 | 10.0 | 0.114 | 8.9 | 10.1 | <0.001 |
| Saturated Fat | g | 2.8 | 3.8 | <0.001 | 2.5 | 3.8 | <0.001 | 2.3 | 3.8 | <0.001 |
| Sodium | mg | 167.0 | 866.0 | 0.216 | 170.0 | 750.0 | 0.220 | 174.0 | 706.0 | 0.225 |
| Ready-to-Drink (RTD) Beverages (n = 374) | ||||||||||
| Percentage of Products | 11 | 89 | ||||||||
| Energy | Kcal | 34.2 | 42.8 | 0.005 | No analysis was conducted as only 6 products passed this metric | No analysis was conducted as no products passed this metric | ||||
| Dietary Fibre | g | 1.2 | 0.3 | <0.001 | ||||||
| Total Sugars | g | 4.9 | 8.3 | <0.001 | ||||||
| Free Sugars | g | 4.8 | 8.1 | <0.001 | ||||||
| Protein | g | 0.8 | 0.6 | 0.032 | ||||||
| Total Fat | g | 0.5 | 0.4 | 0.327 | ||||||
| Saturated Fat | g | 0.2 | 0.2 | 0.673 | ||||||
| Sodium | mg | 45.9 | 17.2 | 0.038 | ||||||
| Simple Ratio | Dual Ratio | Modified Ratio | ||||||||
|---|---|---|---|---|---|---|---|---|---|---|
| Nutrient | Unit | Mean | p Value | Mean | p Value | Mean | p Value | |||
| Pass | Fail | Pass | Fail | Pass | Fail | |||||
| Foods (n = 3583) | ||||||||||
| Percentage of Products | 16 | 84 | 11 | 89 | 9 | 91 | ||||
| Energy | Kcal | 374.1 | 403.1 | <0.001 | 359.2 | 403.2 | <0.001 | 357.0 | 402.7 | <0.001 |
| Dietary Fibre | g | 9.7 | 2.8 | <0.001 | 10.4 | 3.1 | <0.001 | 10.1 | 3.2 | <0.001 |
| Total Sugars | g | 14.1 | 20.9 | <0.001 | 8.5 | 21.2 | <0.001 | 6.9 | 21.2 | <0.001 |
| Free Sugars | g | 11.4 | 20.0 | <0.001 | 4.9 | 20.3 | <0.001 | 2.7 | 20.2 | <0.001 |
| Protein | g | 9.5 | 7.5 | <0.001 | 10.2 | 7.5 | <0.001 | 10.5 | 7.5 | <0.001 |
| Total Fat | g | 10.5 | 12.2 | <0.001 | 8.9 | 12.3 | <0.001 | 8.7 | 12.2 | <0.001 |
| Saturated Fat | g | 4.0 | 6.0 | <0.001 | 2.8 | 6.0 | <0.001 | 2.8 | 5.9 | <0.001 |
| Sodium | mg | 295.0 | 1219.0 | <0.001 | 295.0 | 1167.0 | <0.001 | 315.0 | 1150.0 | <0.001 |
| Ready-to-Drink (RTD) Beverages (n = 1397) | ||||||||||
| Percentage of Products | 13 | 87 | 4 | 96 | No analysis was conducted as only 13 products passed this metric | |||||
| Energy | Kcal | 43.7 | 50.1 | <0.001 | 40.1 | 49.6 | 0.002 | |||
| Dietary Fibre | g | 2.1 | 0.2 | <0.001 | 3.0 | 0.4 | <0.001 | |||
| Total Sugars | g | 6.3 | 8.7 | <0.001 | 4.1 | 8.6 | <0.001 | |||
| Free Sugars | g | 6.1 | 7.9 | <0.001 | 3.8 | 7.9 | <0.001 | |||
| Protein | g | 0.8 | 0.9 | 0.113 | 0.7 | 0.9 | 0.025 | |||
| Total Fat | g | 0.5 | 0.7 | 0.007 | 0.6 | 0.7 | 0.365 | |||
| Saturated Fat | g | 0.2 | 0.3 | 0.001 | 0.3 | 0.3 | 0.858 | |||
| Sodium | mg | 230.0 | 135.0 | 0.646 | 36.7 | 153.0 | 0.057 | |||
| Powdered Beverages (n = 833) | ||||||||||
| Percentage of Products | 27 | 73 | 14 | 86 | 11 | 89 | ||||
| Energy | Kcal | 413.0 | 423.3 | 0.031 | 411.9 | 422.0 | <0.001 | 413.3 | 421.5 | 0.227 |
| Dietary Fibre | g | 13.2 | 3.0 | <0.001 | 16.1 | 4.0 | <0.001 | 15.9 | 4.4 | <0.001 |
| Total Sugars | g | 25.3 | 47.1 | <0.001 | 9.5 | 46.5 | <0.001 | 6.2 | 45.7 | <0.001 |
| Free Sugars | g | 24.5 | 43.5 | <0.001 | 8.9 | 43.3 | <0.001 | 6.0 | 42.6 | <0.001 |
| Protein | g | 7.5 | 6.1 | 0.001 | 8.0 | 6.2 | <0.001 | 7.8 | 6.3 | 0.018 |
| Total Fat | g | 11.2 | 10.1 | 0.039 | 12.0 | 10.1 | <0.001 | 12.3 | 10.2 | 0.009 |
| Saturated Fat | g | 9.0 | 8.0 | 0.107 | 9.9 | 8.0 | 0.023 | 10.0 | 8.1 | 0.019 |
| Sodium | mg | 161.0 | 194.0 | 0.011 | 172.0 | 187.0 | 0.466 | 134.0 | 191.0 | <0.001 |
© 2020 by the authors. Licensee MDPI, Basel, Switzerland. This article is an open access article distributed under the terms and conditions of the Creative Commons Attribution (CC BY) license (http://creativecommons.org/licenses/by/4.0/).
Share and Cite
Tan, D.; Olden, A.N.; Orengo, A.; Francey, C.; Campos, V.C.; Fayet-Moore, F.; Kim, J.E.; Lê, K.-A. An Assessment of Three Carbohydrate Metrics of Nutritional Quality for Packaged Foods and Beverages in Australia and Southeast Asia. Nutrients 2020, 12, 2771. https://doi.org/10.3390/nu12092771
Tan D, Olden AN, Orengo A, Francey C, Campos VC, Fayet-Moore F, Kim JE, Lê K-A. An Assessment of Three Carbohydrate Metrics of Nutritional Quality for Packaged Foods and Beverages in Australia and Southeast Asia. Nutrients. 2020; 12(9):2771. https://doi.org/10.3390/nu12092771
Chicago/Turabian StyleTan, Denise, Andrea Nicole Olden, Audrey Orengo, Célia Francey, Vanessa Caroline Campos, Flavia Fayet-Moore, Jung Eun Kim, and Kim-Anne Lê. 2020. "An Assessment of Three Carbohydrate Metrics of Nutritional Quality for Packaged Foods and Beverages in Australia and Southeast Asia" Nutrients 12, no. 9: 2771. https://doi.org/10.3390/nu12092771
APA StyleTan, D., Olden, A. N., Orengo, A., Francey, C., Campos, V. C., Fayet-Moore, F., Kim, J. E., & Lê, K.-A. (2020). An Assessment of Three Carbohydrate Metrics of Nutritional Quality for Packaged Foods and Beverages in Australia and Southeast Asia. Nutrients, 12(9), 2771. https://doi.org/10.3390/nu12092771

