Distinct Postprandial Bile Acids Responses to a High-Calorie Diet in Men Volunteers Underscore Metabolically Healthy and Unhealthy Phenotypes
Abstract
1. Introduction
2. Materials and Methods
2.1. Study Population and Design
2.2. Ethics
2.3. Extraction of Plasma Bile Acids and Measurements by High Pressure Liquid Chromatography Tandem Mass Spectrometry
2.4. Statistical Analyses
3. Results
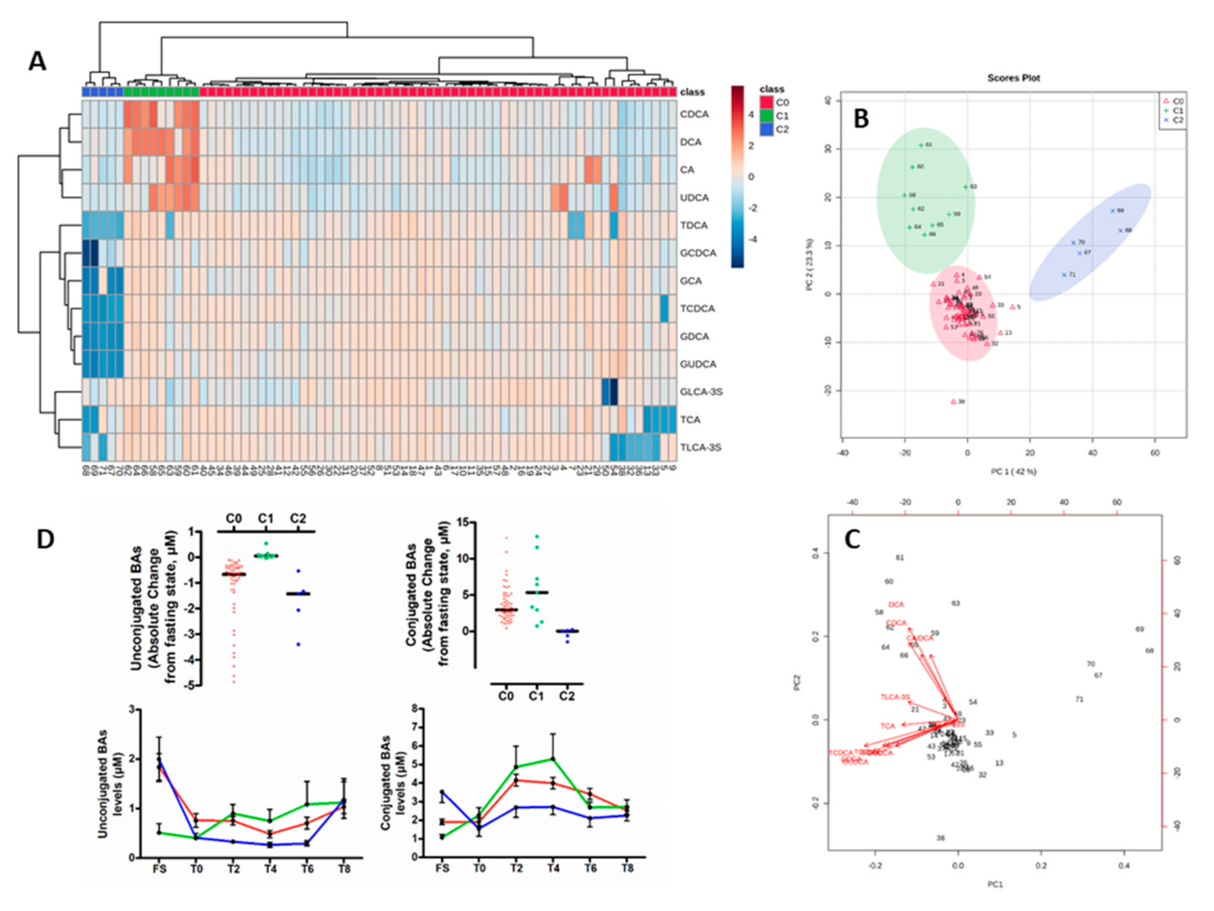
3.1. Fasting and Postprandial Bile Acid Profiles
3.2. Classification of the Study Population Based on the Absolute Maximal Postprandial Change in Bile Acid Levels
4. Discussion
5. Conclusions
Supplementary Materials
Author Contributions
Funding
Acknowledgments
Conflicts of Interest
Abbreviations
References
- Hofmann, A.F.; Hagey, L.R. Key discoveries in bile acid chemistry and biology and their clinical applications: History of the last eight decades. J. Lipid Res. 2014, 55, 1553–1595. [Google Scholar] [CrossRef] [PubMed]
- Alnouti, Y. Bile Acid Sulfation: A Pathway of Bile Acid Elimination and Detoxification. Toxicol. Sci. 2009, 108, 225–246. [Google Scholar] [CrossRef] [PubMed]
- Hofmann, A.F. Bile Acids: The Good, the Bad, and the Ugly. Physiology 1999, 14, 24–29. [Google Scholar] [CrossRef] [PubMed]
- Dawson, P.A.; Karpen, S.J. Intestinal transport and metabolism of bile acids. J. Lipid Res. 2015, 56, 1085–1099. [Google Scholar] [CrossRef]
- Ridlon, J.M.; Kang, D.J.; Hylemon, P.B.; Bajaj, J.S. Bile acids and the gut microbiome. Curr. Opin. Gastroenterol. 2014, 30, 332–338. [Google Scholar] [CrossRef]
- Takikawa, H.; Otsuka, H.; Beppu, T.; Seyama, Y.; Yamakawa, T. Serum Concentrations of Bile Acid Glucuronides in Hepatobiliary Diseases. Digestion 1983, 27, 189–195. [Google Scholar] [CrossRef]
- Gérard, P. Metabolism of Cholesterol and Bile Acids by the Gut Microbiota. Pathogens 2013, 3, 14–24. [Google Scholar] [CrossRef]
- Eggink, H.M.; Van Nierop, F.S.; Schooneman, M.G.; Boelen, A.; Kalsbeek, A.; Koehorst, M.; Have, G.A.T.; De Brauw, L.M.; Groen, A.K.; Romijn, J.A.; et al. Transhepatic bile acid kinetics in pigs and humans. Clin. Nutr. 2018, 37, 1406–1414. [Google Scholar] [CrossRef]
- Angelin, B.; Björkhem, I.; Einarsson, K.; Ewerth, S. Hepatic Uptake of Bile Acids in Man. J. Clin. Investig. 1982, 70, 724–731. [Google Scholar] [CrossRef]
- Bodin, K.; Lindbom, U.; Diczfalusy, U. Novel pathways of bile acid metabolism involving CYP3A4. Biochim. Biophys. Acta Mol. Cell Biol. Lipids 2005, 1687, 84–93. [Google Scholar] [CrossRef]
- Ewerth, S.; Björkhem, I.; Einarsson, K.; Ost, L. Lymphatic transport of bile acids in man. J. Lipid Res. 1982, 23, 1183–1186. [Google Scholar] [PubMed]
- Thomas, C.R.; Pellicciari, R.; Pruzanski, M.; Auwerx, J.; Schoonjans, K. Targeting bile-acid signalling for metabolic diseases. Nat. Rev. Drug Discov. 2008, 7, 678–693. [Google Scholar] [CrossRef]
- Kuipers, F.; Stroeve, J.H.M.; Caron, S.; Staels, B. Bile acids, farnesoid X receptor, atherosclerosis and metabolic control. Curr. Opin. Lipidol. 2007, 18, 289–297. [Google Scholar] [CrossRef] [PubMed]
- Shapiro, H.; Kolodziejczyk, A.A.; Halstauch, D.; Elinav, E. Bile acids in glucose metabolism in health and disease. J. Exp. Med. 2018, 215, 383–396. [Google Scholar] [CrossRef] [PubMed]
- Li, T.; Chiang, J.Y.L. Bile Acid Signaling in Metabolic Disease and Drug Therapy. Pharmacol. Rev. 2014, 66, 948–983. [Google Scholar] [CrossRef]
- Li, T.; Apte, U. Bile Acid Metabolism and Signaling in Cholestasis, Inflammation, and Cancer. Adv. Pharmacol. 2015, 74, 263–302. [Google Scholar] [CrossRef]
- Chen, M.L.; Takeda, K.; Sundrud, M.S. Emerging roles of bile acids in mucosal immunity and inflammation. Mucosal Immunol. 2019, 12, 851–861. [Google Scholar] [CrossRef]
- Chiang, J.Y.L. Recent advances in understanding bile acid homeostasis. F1000Research 2017, 6, 2029. [Google Scholar] [CrossRef]
- Steiner, C.; Othman, A.; Saely, C.H.; Rein, P.; Drexel, H.; Von Eckardstein, A.; Rentsch, K.M. Bile Acid Metabolites in Serum: Intraindividual Variation and Associations with Coronary Heart Disease, Metabolic Syndrome and Diabetes Mellitus. PLoS ONE 2011, 6, e25006. [Google Scholar] [CrossRef]
- Zhao, X.; Peter, A.; Fritsche, J.; Elcnerova, M.; Fritsche, A.; Häring, H.-U.; Schleicher, E.D.; Xu, G.; Lehmann, R. Changes of the plasma metabolome during an oral glucose tolerance test: Is there more than glucose to look at? Am. J. Physiol. Metab. 2009, 296, E384–E393. [Google Scholar] [CrossRef]
- Shaham, O.; Wei, R.; Wang, T.J.; Ricciardi, C.; Lewis, G.D.; Vasan, R.S.; Carr, S.A.; Thadhani, R.; Gerszten, R.E.; Mootha, V.K. Metabolic profiling of the human response to a glucose challenge reveals distinct axes of insulin sensitivity. Mol. Syst. Biol. 2008, 4, 214. [Google Scholar] [CrossRef] [PubMed]
- Matysik, S.; Martin, J.; Bala, M.; Scherer, M.; Schäffler, A.; Schmitz, G. Bile acid signaling after an oral glucose tolerance test. Chem. Phys. Lipids 2011, 164, 525–529. [Google Scholar] [CrossRef] [PubMed]
- Sonne, D.P.; Van Nierop, F.S.; Kulik, W.; Soeters, M.R.; Vilsbøll, T.; Knop, F.K. Postprandial Plasma Concentrations of Individual Bile Acids and FGF-19 in Patients with Type 2 Diabetes. J. Clin. Endocrinol. Metab. 2016, 101, 3002–3009. [Google Scholar] [CrossRef] [PubMed]
- Fiamoncini, J.; Yiorkas, A.M.; Gedrich, K.; Rundle, M.; Alsters, S.I.; Roeselers, G.; Broek, T.J.V.D.; Clavel, T.; Lagkouvardos, I.; Wopereis, S.; et al. Determinants of postprandial plasma bile acid kinetics in human volunteers. Am. J. Physiol. Liver Physiol. 2017, 313, G300–G312. [Google Scholar] [CrossRef] [PubMed]
- Haeusler, R.A.; Camastra, S.; Nannipieri, M.; Astiarraga, B.D.; Castro-Perez, J.; Xie, D.; Wang, L.; Chakravarthy, M.; Ferrannini, E. Increased Bile Acid Synthesis and Impaired Bile Acid Transport in Human Obesity. J. Clin. Endocrinol. Metab. 2016, 101, 1935–1944. [Google Scholar] [CrossRef] [PubMed]
- Sjöberg, B.G.; Straniero, S.; Angelin, B.; Rudling, M. Cholestyramine treatment of healthy humans rapidly induces transient hypertriglyceridemia when treatment is initiated. Am. J. Physiol. Metab. 2017, 313, E167–E174. [Google Scholar] [CrossRef]
- Fiamoncini, J.; Rundle, M.; Gibbons, H.; Thomas, E.L.; Geillinger-Kästle, K.; Bunzel, D.; Trezzi, J.; Kiselova-Kaneva, Y.; Wopereis, S.; Wahrheit, J.; et al. Plasma metabolome analysis identifies distinct human metabotypes in the postprandial state with different susceptibility to weight loss-mediated metabolic improvements. FASEB J. 2018, 32, 5447–5458. [Google Scholar] [CrossRef]
- Gälman, C.; Angelin, B.; Rudling, M. Bile Acid Synthesis in Humans Has a Rapid Diurnal Variation That Is Asynchronous with Cholesterol Synthesis. Gastroenterology 2005, 129, 1445–1453. [Google Scholar] [CrossRef]
- Frommherz, L.; Bub, A.; Hummel, E.; Rist, M.J.; Roth, A.; Watzl, B.; Kulling, S.E. Age-Related Changes of Plasma Bile Acid Concentrations in Healthy Adults—Results from the Cross-Sectional KarMeN Study. PLoS ONE 2016, 11, e0153959. [Google Scholar] [CrossRef]
- Gälman, C.; Angelin, B.; Rudling, M. Pronounced variation in bile acid synthesis in humans is related to gender, hypertriglyceridaemia and circulating levels of fibroblast growth factor 19. J. Intern. Med. 2011, 270, 580–588. [Google Scholar] [CrossRef]
- Draper, C.F.; Tini, G.; Vassallo, I.; Godin, J.P.; Su, M.; Jia, W.; Beaumont, M.; Moco, S.; Martin, F. Vegan and animal meal composition and timing influence glucose and lipid related postprandial metabolic profiles. Mol. Nutr. Food Res. 2019, 63, e1800568. [Google Scholar] [CrossRef] [PubMed]
- De Giorgi, S.; Campos, V.; Egli, L.; Toepel, U.; Carrel, G.; Cariou, B.; Rainteau, D.; Schneiter, P.; Tappy, L.; Giusti, V. Long-term effects of Roux-en-Y gastric bypass on postprandial plasma lipid and bile acids kinetics in female non diabetic subjects: A cross-sectional pilot study. Clin. Nutr. 2015, 34, 911–917. [Google Scholar] [CrossRef] [PubMed]
- Luo, L.; Aubrecht, J.; Li, D.; Warner, R.L.; Johnson, K.J.; Kenny, J.; Colangelo, J.L. Assessment of serum bile acid profiles as biomarkers of liver injury and liver disease in humans. PLoS ONE 2018, 13, e0193824. [Google Scholar] [CrossRef] [PubMed]
- Fiamoncini, J.; Curi, R.; Daniel, H. Metabolism of bile acids in the post-prandial state. Essays Biochem. 2016, 60, 409–418. [Google Scholar] [CrossRef] [PubMed]
- Motte, A.M.; Gall, J.G.; Salem, J.-E.; Dasque, E.; Lebot, M.; Frisdal, E.; Galier, S.; Villard, E.F.; Bouaziz-Amar, E.; Lacorte, J.-M.; et al. Reduced Reverse Cholesterol Transport Efficacy in Healthy Men with Undesirable Postprandial Triglyceride Response. Biomolecules 2020, 10, 810. [Google Scholar] [CrossRef] [PubMed]
- Lassel, T.S.; Guéri, M.; Auboiron, T.S.; Chapman, M.J.; Guy-Grand, B. Preferential Cholesteryl Ester Acceptors Among Triglyceride-Rich Lipoproteins During Alimentary Lipemia in Normolipidemic Subjects. Arter. Thromb. Vasc. Biol. 1998, 18, 65–74. [Google Scholar] [CrossRef]
- Humbert, L.; Maubert, M.A.; Wolf, C.; Duboc, H.; Mahé, M.; Farabos, D.; Seksik, P.; Mallet, J.M.; Trugnan, G.; Masliah, J.; et al. Bile acid profiling in human biological samples: Comparison of extraction procedures and application to normal and cholestatic patients. J. Chromatogr. B 2012, 899, 135–145. [Google Scholar] [CrossRef]
- Dior, M.; Delagrèverie, H.; Duboc, H.; Jouet, P.; Coffin, B.; Brot, L.; Humbert, L.; Trugnan, G.; Seksik, P.; Sokol, H.; et al. Interplay between bile acid metabolism and microbiota in irritable bowel syndrome. Neurogastroenterol. Motil. 2016, 28, 1330–1340. [Google Scholar] [CrossRef]
- Lassel, T.S.; Guerin, M.; Auboiron, S.; Guy-Grand, B.; Chapman, M. Evidence for a cholesteryl ester donor activity of LDL particles during alimentary lipemia in normolipidemic subjects. Atherosclerosis 1999, 147, 41–48. [Google Scholar] [CrossRef]
- Kelly, C.P.; Nguyen, C.C.; Palmieri, L.J.; Pallav, K.; Dowd, S.E.; Humbert, L.; Seksik, P.; Bado, A.; Coffin, B.; Rainteau, D.; et al. Saccharomyces boulardii CNCM I-745 Modulates the Fecal Bile Acids Metabolism During Antimicrobial Therapy in Healthy Volunteers. Front. Microbiol. 2019, 10, 336. [Google Scholar] [CrossRef]
- Bathena, S.P.R.; Thakare, R.; Gautam, N.; Mukherjee, S.; Olivera, M.; Meza, J.; Alnouti, Y. Urinary Bile Acids as Biomarkers for Liver Diseases I. Stability of the Baseline Profile in Healthy Subjects. Toxicol. Sci. 2014, 143, 296–307. [Google Scholar] [CrossRef] [PubMed]
- Kardinaal, A.F.M.; Van Erk, M.J.; Dutman, A.E.; Stroeve, J.H.M.; Van De Steeg, E.; Bijlsma, S.; Kooistra, T.; Van Ommen, B.; Wopereis, S. Quantifying phenotypic flexibility as the response to a high-fat challenge test in different states of metabolic health. FASEB J. 2015, 29, 4600–4613. [Google Scholar] [CrossRef] [PubMed]
- Poyet, M.; Groussin, M.; Gibbons, S.M.; Avila-Pacheco, J.; Jiang, X.; Kearney, S.M.; Perrotta, A.R.; Berdy, B.; Zhao, S.; Lieberman, T.D.; et al. A library of human gut bacterial isolates paired with longitudinal multiomics data enables mechanistic microbiome research. Nat. Med. 2019, 25, 1442–1452. [Google Scholar] [CrossRef] [PubMed]
- Parks, D.J.; Blanchard, S.G.; Bledsoe, R.K.; Chandra, G.; Consler, T.G.; Kliewer, S.A.; Stimmel, J.B.; Willson, T.M.; Zavacki, A.M.; Moore, D.D.; et al. Bile Acids: Natural Ligands for an Orphan Nuclear Receptor. Science 1999, 284, 1365–1368. [Google Scholar] [CrossRef]
- Wang, H.; Chen, J.; Hollister, K.; Sowers, L.C.; Forman, B.M. Endogenous Bile Acids Are Ligands for the Nuclear Receptor FXR/BAR. Mol. Cell 1999, 3, 543–553. [Google Scholar] [CrossRef]
- Kawamata, Y.; Fujii, R.; Hosoya, M.; Harada, M.; Yoshida, H.; Miwa, M.; Fukusumi, S.; Habata, Y.; Itoh, T.; Shintani, Y.; et al. A G Protein-coupled Receptor Responsive to Bile Acids. J. Biol. Chem. 2003, 278, 9435–9440. [Google Scholar] [CrossRef]
- Copple, B.L.; Li, T. Pharmacology of bile acid receptors: Evolution of bile acids from simple detergents to complex signaling molecules. Pharmacol. Res. 2016, 104, 9–21. [Google Scholar] [CrossRef]
- Makishima, M.; Lu, T.T.; Xie, W.; Whitfield, G.K.; Domoto, H.; Evans, R.M.; Haussler, M.R.; Mangelsdorf, D.J. Vitamin D Receptor as an Intestinal Bile Acid Sensor. Science 2002, 296, 1313–1316. [Google Scholar] [CrossRef]
- Staudinger, J.L.; Goodwin, B.; Jones, S.A.; Hawkins-Brown, D.; MacKenzie, K.I.; Latour, A.; Liui, Y.; Klaasseni, C.D.; Brown, K.K.; Reinhard, J.; et al. The nuclear receptor PXR is a lithocholic acid sensor that protects against liver toxicity. Proc. Natl. Acad. Sci. USA 2001, 98, 3369–3374. [Google Scholar] [CrossRef]
- Schmid, A.; Neumann, H.; Karrasch, T.; Liebisch, G.; Schäffler, A. Bile Acid Metabolome after an Oral Lipid Tolerance Test by Liquid Chromatography-Tandem Mass Spectrometry (LC-MS/MS). PLoS ONE 2016, 11, e0148869. [Google Scholar] [CrossRef]
- Ewang-Emukowhate, M.; Alaghband-Zadeh, J.; Vincent, R.; Sherwood, R.; Moniz, C. An association between post-meal bile acid response and bone resorption in normal subjects. Ann. Clin. Biochem. Int. J. Lab. Med. 2013, 50, 558–563. [Google Scholar] [CrossRef] [PubMed]
- Hofmann, A.F.; Molino, G.; Milanese, M.; Belforte, G. Description and simulation of a physiological pharmacokinetic model for the metabolism and enterohepatic circulation of bile acids in man. Cholic acid in healthy man. J. Clin. Investig. 1983, 71, 1003–1022. [Google Scholar] [CrossRef] [PubMed]
- LaRusso, N.F.; Hoffman, N.E.; Korman, M.G.; Cowen, A.E.; Hofmann, A.F. Determinants of fasting and postprandial serum bile acid levels in healthy man. Dig. Dis. Sci. 1978, 23, 385–391. [Google Scholar] [CrossRef] [PubMed]
- Sips, F.L.P.; Eggink, H.M.; Hilbers, P.A.J.; Soeters, M.R.; Groen, A.K.; Van Riel, N.A.W. In Silico Analysis Identifies Intestinal Transit as a Key Determinant of Systemic Bile Acid Metabolism. Front. Physiol. 2018, 9, 631. [Google Scholar] [CrossRef] [PubMed]
- Baier, V.; Cordes, H.; Thiel, C.; Neumann, U.P.; Blank, L.M.; Kuepfer, L. A physiology-based model of bile acid metabolism shows altered tissue concentrations after drug administration and in specific genotype subgroups. bioRxiv 2018. [Google Scholar] [CrossRef]
- Meessen, E.C.E.; Sips, F.L.P.; Eggink, H.M.; Koehorst, M.; Romijn, J.A.; Groen, A.K.; Van Riel, N.A.W.; Soeters, M.R. Model-based data analysis of individual human postprandial plasma bile acid responses indicates a major role for the gallbladder and intestine. Physiol. Rep. 2020, 8, e14358. [Google Scholar] [CrossRef]
- Voronova, V.; Sokolov, V.; Al-Khaifi, A.; Straniero, S.; Kumar, C.; Peskov, K.; Helmlinger, G.; Rudling, M.; Angelin, B. A Physiology-Based Model of Bile Acid Distribution and Metabolism Under Healthy and Pathologic Conditions in Human Beings. Cell. Mol. Gastroenterol. Hepatol. 2020, 10, 149–170. [Google Scholar] [CrossRef]
- Al-Khaifi, A.; Straniero, S.; Voronova, V.; Chernikova, D.; Sokolov, V.; Kumar, C.; Angelin, B.; Rudling, M. Asynchronous rhythms of circulating conjugated and unconjugated bile acids in the modulation of human metabolism. J. Intern. Med. 2018, 284, 546–559. [Google Scholar] [CrossRef]
- Kuang, Z.; Wang, Y.; Li, Y.; Ye, C.; Ruhn, K.A.; Behrendt, C.L.; Olson, E.N.; Hooper, L.V. The intestinal microbiota programs diurnal rhythms in host metabolism through histone deacetylase 3. Science 2019, 365, 1428–1434. [Google Scholar] [CrossRef]
- Govindarajan, K.; MacSharry, J.; Casey, P.G.; Shanahan, F.; Joyce, S.A.; Gahan, C.G.M. Unconjugated Bile Acids Influence Expression of Circadian Genes: A Potential Mechanism for Microbe-Host Crosstalk. PLoS ONE 2016, 11, e0167319. [Google Scholar] [CrossRef]
- Angelin, B.; Einarsson, K.; Hellström, K.; Leijd, B. Effects of cholestyramine and chenodeoxycholic acid on the metabolism of endogenous triglyceride in hyperlipoproteinemia. J. Lipid Res. 1978, 19, 1017–1024. [Google Scholar] [PubMed]
- Watanabe, M.; Houten, S.M.; Wang, L.; Moschetta, A.; Mangelsdorf, D.J.; Heyman, R.A.; Moore, D.D.; Auwerx, J. Bile acids lower triglyceride levels via a pathway involving FXR, SHP, and SREBP-1c. J. Clin. Investig. 2004, 113, 1408–1418. [Google Scholar] [CrossRef] [PubMed]
- Makishima, M.; Okamoto, A.Y.; Repa, J.J.; Tu, H.; Learned, R.M.; Luk, A.; Hull, M.V.; Lustig, K.D.; Mangelsdorf, D.J.; Shan, B. Identification of a Nuclear Receptor for Bile Acids. Science 1999, 284, 1362–1365. [Google Scholar] [CrossRef] [PubMed]
- Carulli, N.; De Leon, M.P.; Podda, M.; Zuin, M.; Strata, A.; Frigerio, G.; Digrisolo, A. Chenodeoxycholic Acid and Ursodeoxycholic Acid Effects in Endogenous Hypertriglyceridemias. A Controlled Double-Blind Trial. J. Clin. Pharmacol. 1981, 21, 436–442. [Google Scholar] [CrossRef]
- Jiao, Y.; Lu, Y.; Li, X.-Y. Farnesoid X receptor: A master regulator of hepatic triglyceride and glucose homeostasis. Acta Pharmacol. Sin. 2015, 36, 44–50. [Google Scholar] [CrossRef]
- Smelt, A.H.M. Triglycerides and gallstone formation. Clin. Chim. Acta 2010, 411, 1625–1631. [Google Scholar] [CrossRef]
- Vojinovic, D.; Radjabzadeh, D.; Kurilshikov, A.; Amin, N.; Wijmenga, C.; Franke, L.; Ikram, M.A.; Uitterlinden, A.G.; Zhernakova, A.; Fu, J.; et al. Relationship between gut microbiota and circulating metabolites in population-based cohorts. Nat. Commun. 2019, 10, 1–7. [Google Scholar] [CrossRef]
- Bertaggia, E.; Jensen, K.K.; Castro-Perez, J.; Xu, Y.; Di Paolo, G.; Chan, R.B.; Wang, L.; Haeusler, R.A. Cyp8b1 ablation prevents Western diet-induced weight gain and hepatic steatosis because of impaired fat absorption. Am. J. Physiol. Metab. 2017, 313, E121–E133. [Google Scholar] [CrossRef]
- Li-Hawkins, J.; Gåfvels, M.; Olin, M.; Lund, E.G.; Andersson, U.; Schuster, G.; Björkhem, I.; Russell, D.W.; Eggertsen, G. Cholic acid mediates negative feedback regulation of bile acid synthesis in mice. J. Clin. Investig. 2002, 110, 1191–1200. [Google Scholar] [CrossRef]






| Male Healthy Volunteers (n = 71) | |||||
|---|---|---|---|---|---|
| Variables | Median | Q1 | Q3 | Mini | Maxi |
| Age, year ≥45 years, n (%) | 24.0 | 22.0 | 36.0 | 18.0 | 56.0 |
| 13 (18.3) | |||||
| BMI, kg/m² >30 kg/m², n (%) | 22.7 | 21.2 | 24.5 | 17.2 | 30.7 |
| 2 (2.8) | |||||
| Waist circumference (cm) ≥102 cm, n (%) | 81.0 | 78.0 | 87.0 | 68.0 | 111.0 |
| 3 (4.2) | |||||
| Systolic blood pressure, mmHg ≥130 mmHg, n (%) | 118.0 | 114.0 | 126.0 | 101.0 | 143.0 |
| 11 (15.5) | |||||
| Diastolic blood pressure, mmHg ≥85 mmHg, n (%) | 75.0 | 71.0 | 80.0 | 59.0 | 98.0 |
| 15 (21.1) | |||||
| Fasting blood glucose, mmol/L ≥5.6 mmol/L, n (%) | 4.60 | 4.40 | 5.00 | 3.30 | 6.10 |
| 2 (2.8) | |||||
| Hba1c, % 5.7% to 6.4%, n (%) | 5.30 | 5.10 | 5.50 | 4.40 | 6.30 |
| 9 (12.7) | |||||
| Insulin, mU/L | 3.44 | 1.41 | 6.24 | 0.28 | 11.3 |
| HOMA-IR | 0.69 | 0.27 | 1.19 | 0.05 | 2.40 |
| Creatinine, µmol/L | 88.0 | 80.0 | 96.0 | 72.0 | 108.0 |
| Creatinine Clearance, mL/min | 112.2 | 95.4 | 127.8 | 73.2 | 171.1 |
| ASAT, UI/L | 25.0 | 22.0 | 29.0 | 16.0 | 37.0 |
| ALAT, UI/L | 20.0 | 16.0 | 31.0 | 11.0 | 54.0 |
| TSH, mUI/L | 1.58 | 1.20 | 2.12 | 0.58 | 3.67 |
| CRPus, mg/L | 0.50 | 0.11 | 1.39 | 0.01 | 6.76 |
| Fasting Lipid phenotyping | |||||
| Total cholesterol, g/L >2.5 g/L, n (%) | 1.73 | 1.43 | 1.95 | 1.01 | 2.68 |
| 1 (1.4) | |||||
| LDL-Cholesterol, g/L >1.6 g/L, n (%) | 1.03 | 0.81 | 1.20 | 0.49 | 1.71 |
| 2 (2.8) | |||||
| HDL-Cholesterol, g/L ≤0.40 g/L, n (%) | 0.48 | 0.41 | 0.56 | 0.21 | 0.77 |
| 14 (19.7) | |||||
| Triglycerides, g/L >1.5 g/L, n (%) | 0.63 | 0.44 | 0.85 | 0.30 | 2.34 |
| 2 (2.8) | |||||
| Postprandial Triglycerides, g/L | |||||
| Before test meal, T0: 11:30 a.m. | 0.77 | 0.62 | 1.10 | 0.39 | 4.31 |
| 2 h after test meal, T2: 1:30 p.m. | 1.46 | 1.15 | 1.98 | 0.53 | 4.60 |
| 4 h after test meal, T4: 3:30 p.m. | 1.33 | 0.96 | 2.11 | 5.60 | 5.67 |
| 6 h after test meal, T6: 5:30 p.m. | 1.01 | 0.70 | 1.56 | 0.41 | 5.21 |
| 8 h after test meal, T8: 7:30 p.m. | 0.71 | 0.56 | 0.93 | 0.32 | 3.97 |
| Fasting State (n = 71) | Postprandial State (n = 71) | Fold Change from Fasting State | |||||||||||
|---|---|---|---|---|---|---|---|---|---|---|---|---|---|
| BAs (µM) | Median | Q1 | Q3 | Mini | Maxi | Interindividual Variability | Median | Q1 | Q3 | Mini | Maxi | Interindividual Variability | |
| Primary BAs | 1.451 | 0.859 | 2.497 | 0.289 | 10.84 | 1.6 | 3.185 | 2.581 | 4.486 | 0.694 | 11.95 | 1.3 | 2.2 |
| Unconj | |||||||||||||
| CA | 0.110 | 0.040 | 0.380 | < | 3.050 | 2.3 | 0.020 | 0.010 | 0.040 | 0.010 | 0.300 | 1.9 | −5.5 |
| CDCA | 0.310 | 0.150 | 0.640 | 0.010 | 3.050 | 1.8 | 0.050 | 0.030 | 0.090 | 0.010 | 1.340 | 2.7 | −6.2 |
| Taurine-Conj | |||||||||||||
| TCA | 0.020 | 0.010 | 0.050 | < | 0.890 | 3.4 | 0.080 | 0.040 | 0.140 | < | 1.060 | 1.9 | 4.0 |
| TCDCA | 0.090 | 0.040 | 0.200 | < | 1.030 | 1.8 | 0.380 | 0.190 | 0.700 | 0.050 | 3.020 | 1.6 | 4.2 |
| Glycine-Conj | |||||||||||||
| GCA | 0.070 | 0.040 | 0.150 | 0.010 | 0.680 | 1.6 | 0.270 | 0.150 | 0.370 | 0.060 | 1.310 | 1.5 | 3.9 |
| GCDCA | 0.500 | 0.360 | 0.930 | 0.070 | 2.790 | 1.4 | 2.020 | 1.460 | 3.160 | 0.520 | 9.050 | 1.3 | 4.0 |
| Secondary BAs | 1.095 | 0.662 | 1.580 | 0.085 | 5.653 | 1.4 | 1.617 | 1.247 | 2.580 | 0.190 | 8.026 | 1.4 | 1.5 |
| UnConj | |||||||||||||
| DCA | 0.420 | 0.180 | 0.660 | 0.020 | 2.430 | 1.5 | 0.180 | 0.080 | 0.280 | 0.010 | 0.860 | 1.5 | −2.3 |
| LCA | < | < | < | < | 0.010 | 5.0 | 0.010 | 0.010 | 0.020 | < | 0.120 | 1.8 | na |
| HDCA | < | < | < | < | 0.110 | 11.5 | < | < | < | < | 0.210 | na | na |
| HCA | < | < | < | < | 0.090 | 4.7 | < | < | < | < | 0.100 | 4.3 | na |
| Taurine-Conj | |||||||||||||
| TDCA | 0.090 | 0.060 | 0.120 | < | 3.600 | 4.9 | 0.160 | 0.100 | 0.250 | < | 4.020 | 2.6 | 1.8 |
| THDCA | < | < | < | < | 0.060 | na | < | < | < | < | 0.030 | na | na |
| TLCA | < | < | < | < | 0.010 | 5.0 | 0.010 | 0.010 | 0.020 | < | 0.120 | 1.8 | na |
| Glycine-Conj | |||||||||||||
| GDCA | 0.190 | 0.070 | 0.280 | < | 1.000 | 1.5 | 0.570 | 0.360 | 0.910 | 0.040 | 3.910 | 1.5 | 3 |
| GHDCA | < | < | < | < | na | < | < | < | < | < | na | na | |
| GLCA | 0.010 | < | 0.010 | < | 0.050 | 1.7 | 0.070 | 0.040 | 0.120 | < | 0.240 | 1.4 | 7 |
| Tertiary BAs | 0.488 | 0.304 | 0.650 | 0.025 | 1.617 | 1.3 | 0.958 | 0.730 | 1.130 | 0.288 | 2.286 | 1.2 | 1.96 |
| Unconj | |||||||||||||
| UDCA | 0.060 | 0.030 | 0.110 | < | 0.550 | 1.7 | 0.020 | 0.010 | 0.040 | < | 0.380 | 2.2 | −3 |
| Taurine-Conj | |||||||||||||
| TUDCA | < | < | 0.010 | < | 0.060 | 2.9 | 0.010 | < | 0.020 | < | 0.120 | 1.7 | na |
| Glycine-Conj | |||||||||||||
| GUDCA | 0.090 | 0.060 | 0.180 | < | 1.420 | 1.9 | 0.270 | 0.160 | 0.440 | 0.030 | 2.100 | 1.6 | 3.0 |
| Sulfo-Conjugated | 0.300 | 0.194 | 0.470 | < | 1.543 | 1.4 | 0.571 | 0.416 | 0.783 | 0.017 | 1.530 | 1.3 | 1.9 |
| CA-3S | < | < | < | < | < | na | < | < | < | < | < | na | na |
| CDCA-3S | < | < | < | < | 0.020 | 3.5 | < | < | < | < | 0.010 | na | na |
| DCA-3S | < | < | 0.010 | < | 0.040 | 2.4 | < | < | 0.010 | < | 0.040 | 2.9 | na |
| LCA-3S | < | < | 0.010 | < | 0.070 | 3.0 | < | < | < | < | 0.040 | 4.3 | na |
| TLCA-3S | 0.100 | 0.050 | 0.170 | < | 0.550 | 1.5 | 0.150 | 0.100 | 0.260 | < | 0.800 | 1.4 | 1.5 |
| GLCA-3S | 0.190 | 0.110 | 0.270 | < | 1.100 | 1.5 | 0.390 | 0.240 | 0.550 | < | 1.150 | 1.3 | 2.1 |
| UDCA-3S | < | < | < | < | < | na | < | < | < | < | < | na | na |
| TUDCA-3S | < | < | < | < | < | na | < | < | < | < | < | na | na |
| GUDCA-3S | < | < | < | < | 0.020 | na | < | < | < | < | 0.020 | 10.6 | na |
| Total BAs | 2.823 | 1.974 | 4.862 | 0.799 | 13.55 | 1.4 | 5.696 | 4.355 | 7.591 | 2.104 | 17.59 | 1.2 | 2.0 |
| Unconj BAs | 0.962 | 0.572 | 1.882 | 0.099 | 11.97 | 1.7 | 0.309 | 0.173 | 0.418 | 0.043 | 2.660 | 1.6 | −3.2 |
| Conj BAs | 1.569 | 1.081 | 2.527 | 0.264 | 5.292 | 1.3 | 4.606 | 3.526 | 6.778 | 1.780 | 15.620 | 1.3 | 2.9 |
| C4 | 2.972 | 0.036 | 8.746 | < | 33.35 | 1.8 | 5.645 | 1.045 | 10.800 | < | 31.670 | 1.6 | 1.9 |
| Fasting State | Postprandial State | |||
|---|---|---|---|---|
| Spearman r | p-Value | Spearman r | p-Value | |
| Primary Bile Acids | −0.002 | 0.97 | 0.184 | 0.007 |
| CA | −0.211 | 0.002 | −0.046 | 0.50 |
| CDCA | −0.163 | 0.01 | 0.079 | 0.25 |
| TCA | 0.127 | 0.09 | 0.198 | 0.004 |
| TCDCA | 0.061 | 0.37 | 0.152 | 0.02 |
| GCA | 0.166 | 0.01 | 0.199 | 0.003 |
| GCDCA | 0.124 | 0.07 | 0.169 | 0.01 |
| Secondary Bile Acids | −0.045 | 0.50 | 0.139 | 0.04 |
| DCA | −0.112 | 0.10 | 0.197 | 0.004 |
| TDCA | 0.103 | 0.38 | 0.198 | 0.004 |
| GDCA | 0.093 | 0.17 | 0.184 | 0.007 |
| Tertiary Bile Acids | 0.014 | 0.83 | 0.102 | 0.13 |
| UDCA | −0.056 | 0.43 | 0.302 | 0.0001 |
| GUDCA | 0.174 | 0.01 | 0.193 | 0.004 |
| Sulfo−Conjugated | −0.086 | 0.21 | −0.015 | 0.82 |
| TLCA−3S | −0.112 | 0.10 | −0.001 | 0.98 |
| GLCA−3S | −0.035 | 0.60 | 0.038 | 0.57 |
| Total BAs | −0.021 | 0.75 | 0.218 | 0.001 |
| Unconjugated BAs | −0.163 | 0.01 | 0.156 | 0.02 |
| Conjugated BAs | 0.095 | 0.16 | 0.178 | 0.009 |
| C4 | 0.205 | 0.01 | 0.167 | 0.03 |
| Primary BAs/Secondary BAs | 0.025 | 0.71 | 0.046 | 0.49 |
| Glycoconjugated−BAs | 0.127 | 0.06 | 0.201 | 0.003 |
| Tauroconjugated−BAs | 0.024 | 0.72 | 0.119 | 0.08 |
| Hydrophobic Index | −0.142 | 0.03 | 0.083 | 0.22 |
| R² | TG | LDL-C | HDL-C | Age | BMI | Glucose | |
|---|---|---|---|---|---|---|---|
| Primary Bile Acids | 0.125 | 0.074 | 0.325 | −0.134 | −0.050 | −0.170 | −0.065 |
| CA | 0.054 | 0.096 | 0.015 | −0.152 | 0.120 | −0.059 | 0.040 |
| CDCA | 0.133 | 0.198 | 0.200 | −0.103 | 0.127 | −0.038 | −0.159 |
| TCA | 0.153 | −0.044 | 0.344 | −0.257 | −0.015 | −0.129 | −0.145 |
| TCDCA | 0.116 | −0.061 | 0.368 | −0.098 | −0.044 | −0.110 | 0.004 |
| GCA | 0.098 | 0.079 | 0.232 | −0.116 | 0.014 | −0.251 | 0.094 |
| GCDCA | 0.114 | −0.029 | 0.307 | 0.052 | −0.294 | −0.061 | 0.098 |
| Secondary Bile Acids | 0.168 | −0.036 | 0.256 | −0.306 | 0.093 | −0.250 | −0.128 |
| DCA | 0.141 | 0.188 | −0.080 | −0.199 | 0.256 | −0.258 | −0.030 |
| TDCA | 0.122 | −0.132 | 0.205 | −0.235 | −0.036 | −0.249 | −0.025 |
| GDCA | 0.136 | −0.075 | 0.319 | −0.190 | −0.037 | −0.257 | −0.067 |
| Tertiary Bile Acids | 0.104 | 0.074 | 0.277 | 0.161 | −0.177 | 0.117 | 0.005 |
| UDCA | 0.205 | 0.125 | 0.153 | −0.277 | 0.149 | −0.154 | 0.176 |
| GUDCA | 0.216 | 0.043 | 0.246 | 0.328 | −0.347 | 0.128 | 0.183 |
| Sulfo-Conjugated | 0.153 | 0.078 | 0.080 | −0.299 | 0.218 | −0.135 | −0.161 |
| TLCA-3S | 0.129 | 0.047 | 0.133 | −0.203 | 0.269 | −0.152 | −0.121 |
| GLCA-3S | 0.027 | 0.048 | 0.031 | −0.222 | 0.178 | −0.041 | −0.192 |
| Total BAs | 0.138 | 0.046 | 0.346 | −0.171 | −0.037 | −0.189 | 0.027 |
| Unconjugated BAs | 0.142 | 0.176 | 0.093 | −0.219 | 0.188 | −0.181 | 0.041 |
| Conjugated BAs | 0.105 | −0.037 | 0.347 | −0.043 | −0.130 | −0.179 | 0.013 |
| C4 | 0.103 | −0.167 | 0.030 | 0.027 | −0.222 | 0.321 | −0.029 |
Publisher’s Note: MDPI stays neutral with regard to jurisdictional claims in published maps and institutional affiliations. |
© 2020 by the authors. Licensee MDPI, Basel, Switzerland. This article is an open access article distributed under the terms and conditions of the Creative Commons Attribution (CC BY) license (http://creativecommons.org/licenses/by/4.0/).
Share and Cite
Lamaziere, A.; Rainteau, D.; KC, P.; Humbert, L.; Gauliard, E.; Ichou, F.; Ponnaiah, M.; Bouby, N.; Salem, J.-E.; Mallet, J.-M.; et al. Distinct Postprandial Bile Acids Responses to a High-Calorie Diet in Men Volunteers Underscore Metabolically Healthy and Unhealthy Phenotypes. Nutrients 2020, 12, 3545. https://doi.org/10.3390/nu12113545
Lamaziere A, Rainteau D, KC P, Humbert L, Gauliard E, Ichou F, Ponnaiah M, Bouby N, Salem J-E, Mallet J-M, et al. Distinct Postprandial Bile Acids Responses to a High-Calorie Diet in Men Volunteers Underscore Metabolically Healthy and Unhealthy Phenotypes. Nutrients. 2020; 12(11):3545. https://doi.org/10.3390/nu12113545
Chicago/Turabian StyleLamaziere, Antonin, Dominique Rainteau, Pukar KC, Lydie Humbert, Emilie Gauliard, Farid Ichou, Maharajah Ponnaiah, Nadine Bouby, Joe-Elie Salem, Jean-Maurice Mallet, and et al. 2020. "Distinct Postprandial Bile Acids Responses to a High-Calorie Diet in Men Volunteers Underscore Metabolically Healthy and Unhealthy Phenotypes" Nutrients 12, no. 11: 3545. https://doi.org/10.3390/nu12113545
APA StyleLamaziere, A., Rainteau, D., KC, P., Humbert, L., Gauliard, E., Ichou, F., Ponnaiah, M., Bouby, N., Salem, J.-E., Mallet, J.-M., Guerin, M., & Lesnik, P. (2020). Distinct Postprandial Bile Acids Responses to a High-Calorie Diet in Men Volunteers Underscore Metabolically Healthy and Unhealthy Phenotypes. Nutrients, 12(11), 3545. https://doi.org/10.3390/nu12113545

