The Potential Synergistic Modulation of AMPK by Lippia citriodora Compounds as a Target in Metabolic Disorders
Abstract
1. Introduction
2. Materials and Methods
2.1. Materials
2.2. Isolation of LC Compounds by a Semipreparative Method
2.3. Analytical Characterization of the Collected Fractions by RP-HPLC-ESI-TOF-MS
2.4. Quantitation of Compounds in the LC Extract by RP-HPLC
2.5. Propagation and Differentiation of Preadipocytes
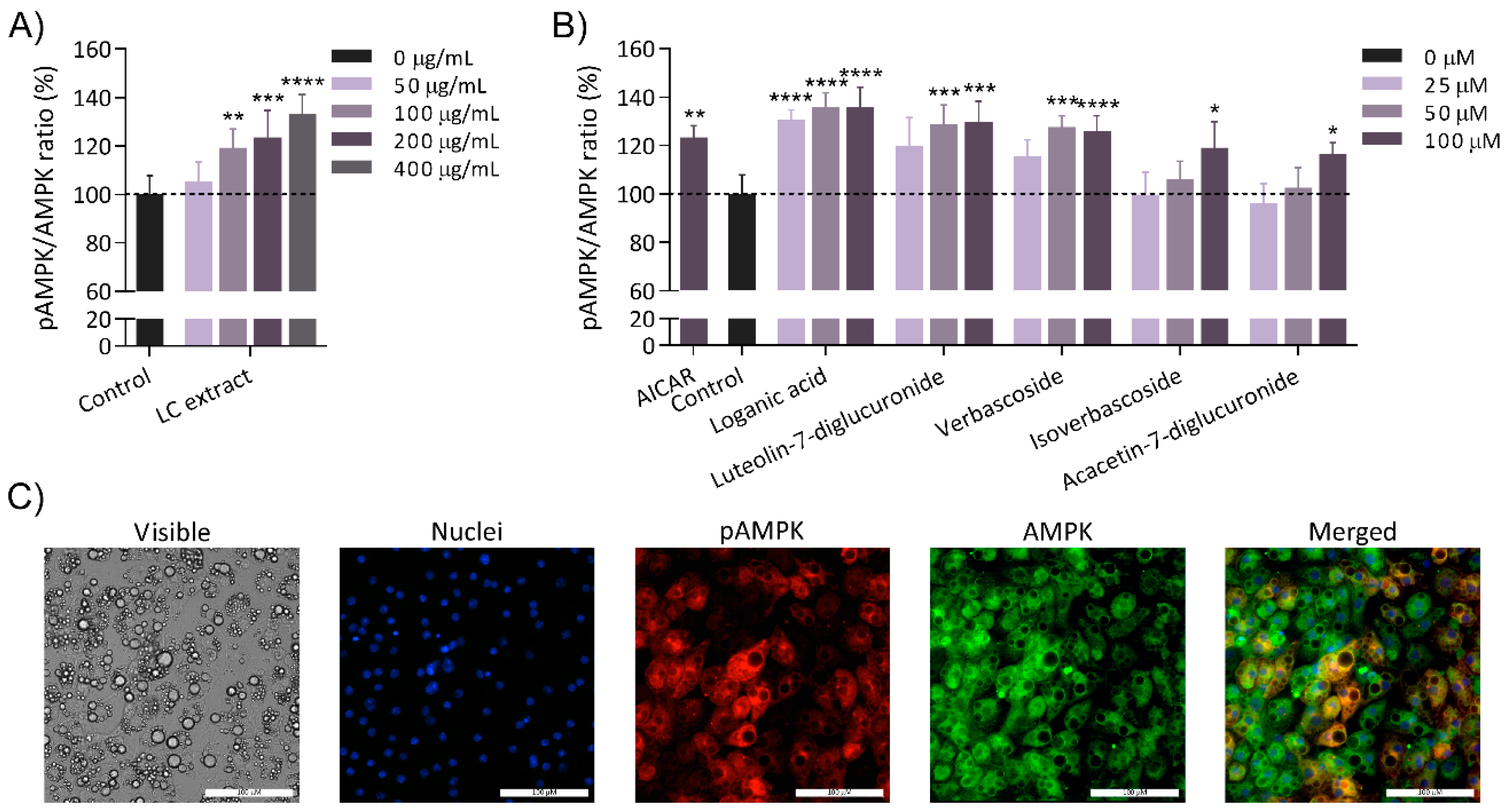
2.6. Determination of AMPK and pAMPK Levels by Immunofluorescence Assay
2.7. Synergy Study
2.8. Molecular Docking
2.9. Statistical Analysis
3. Results
3.1. Isolation of LC Compounds Using Semipreparative HPLC and Their Characterization by RP-HPLC-ESI-TOF-MS
3.2. Phenylpropanoids, Iridoids, and Flavonoids from LC Modulate AMPK in Adipocytes
3.3. Quantitation of the Main AMPK Activator Compounds in the LC Extract by RP-HPLC
3.4. Study of the Putative Synergistic and/or Additive Interaction between Verbascoside, Luteolin-7-Diglucuronide, and Loganic Acid Derived from LC on AMPK Activation
3.5. A Virtual Screening Approach Shows the Potential Direct Interaction of Verbascoside, Luteolin-7-Diglucuronide, and Loganic Acid with AMPK
4. Discussion
5. Conclusions
Supplementary Materials
Author Contributions
Funding
Acknowledgments
Conflicts of Interest
Abbreviations
| AICAR | 5-Aminoimidazole-4-carboxamide-1-β-4-ribofuranoside |
| AMP | adenosine 5′-monophosphate |
| AMPK | AMP-activated protein kinase |
| CBM | carbohydrate-binding module |
| ΔG | Gibbs free energy variation |
| FASN | fatty acid synthase |
| LC | Lippia citriodora |
| MAC | Minimum activating concentration |
| pAMPK | phospho-AMPK |
| PPARα | peroxisome proliferator-activated receptor alpha |
| RP-HPLC-ESI-TOF-MS | reversed-phase high-performance liquid chromatography coupled to electrospray ionization time-of-flight mass spectrometry |
References
- Mandviwala, T.; Khalid, U.; Deswal, A. Obesity and Cardiovascular Disease: A Risk Factor or a Risk Marker? Curr. Atheroscler. Rep. 2016, 18, 21. [Google Scholar] [CrossRef] [PubMed]
- Boles, A.; Kandimalla, R.; Reddy, P.H. Dynamics of diabetes and obesity: Epidemiological perspective. Biochim. Biophys. Acta Mol. Basis Dis. 2017, 1863, 1026–1036. [Google Scholar] [CrossRef] [PubMed]
- Mobasheri, A.; Batt, M. An update on the pathophysiology of osteoarthritis. Ann. Phys. Rehabil. Med. 2016, 59, 333–339. [Google Scholar] [CrossRef] [PubMed]
- Ackerman, S.E.; Blackburn, O.A.; Marchildon, F.; Cohen, P. Insights into the Link Between Obesity and Cancer. Curr. Obes. Rep. 2017, 6, 195–203. [Google Scholar] [CrossRef] [PubMed]
- Graf, B.L.; Raskin, I.; Cefalu, W.T.; Ribnicky, D.M. Plant-derived therapeutics for the treatment of metabolic syndrome. Curr. Opin. Investig. Drugs 2010, 11, 1107–1115. [Google Scholar] [PubMed]
- Boix-Castejon, M.; Herranz-Lopez, M.; Perez Gago, A.; Olivares-Vicente, M.; Caturla, N.; Roche, E.; Micol, V. Hibiscus and lemon verbena polyphenols modulate appetite-related biomarkers in overweight subjects: A randomized controlled trial. Food Funct. 2018, 9, 3173–3184. [Google Scholar] [CrossRef]
- Aguirre, L.; Fernandez-Quintela, A.; Arias, N.; Portillo, M.P. Resveratrol: Anti-obesity mechanisms of action. Molecules 2014, 19, 18632–18655. [Google Scholar] [CrossRef]
- Jung, C.H.; Cho, I.; Ahn, J.; Jeon, T.I.; Ha, T.Y. Quercetin reduces high-fat diet-induced fat accumulation in the liver by regulating lipid metabolism genes. Phytother. Res. 2013, 27, 139–143. [Google Scholar] [CrossRef]
- Peyrol, J.; Meyer, G.; Obert, P.; Dangles, O.; Pechere, L.; Amiot, M.J.; Riva, C. Involvement of bilitranslocase and beta-glucuronidase in the vascular protection by hydroxytyrosol and its glucuronide metabolites in oxidative stress conditions. J. Nutr. Biochem. 2017, 51, 8–15. [Google Scholar] [CrossRef]
- Quirantes-Pine, R.; Herranz-Lopez, M.; Funes, L.; Borras-Linares, I.; Micol, V.; Segura-Carretero, A.; Fernandez-Gutierrez, A. Phenylpropanoids and their metabolites are the major compounds responsible for blood-cell protection against oxidative stress after administration of Lippia citriodora in rats. Phytomedicine 2013, 20, 1112–1118. [Google Scholar] [CrossRef]
- Joven, J.; Espinel, E.; Rull, A.; Aragones, G.; Rodriguez-Gallego, E.; Camps, J.; Micol, V.; Herranz-Lopez, M.; Menendez, J.A.; Borras, I.; et al. Plant-derived polyphenols regulate expression of miRNA paralogs miR-103/107 and miR-122 and prevent diet-induced fatty liver disease in hyperlipidemic mice. Biochim. Biophys. Acta 2012, 1820, 894–899. [Google Scholar] [CrossRef] [PubMed]
- Herranz-Lopez, M.; Fernandez-Arroyo, S.; Perez-Sanchez, A.; Barrajon-Catalan, E.; Beltran-Debon, R.; Menendez, J.A.; Alonso-Villaverde, C.; Segura-Carretero, A.; Joven, J.; Micol, V. Synergism of plant-derived polyphenols in adipogenesis: Perspectives and implications. Phytomedicine 2012, 19, 253–261. [Google Scholar] [CrossRef] [PubMed]
- Herranz-Lopez, M.; Olivares-Vicente, M.; Boix-Castejon, M.; Caturla, N.; Roche, E.; Micol, V. Differential effects of a combination of Hibiscus sabdariffa and Lippia citriodora polyphenols in overweight/obese subjects: A randomized controlled trial. Sci. Rep. 2019, 9, 2999. [Google Scholar] [CrossRef]
- Herranz-Lopez, M.; Barrajon-Catalan, E.; Segura-Carretero, A.; Menendez, J.A.; Joven, J.; Micol, V. Lemon verbena (Lippia citriodora) polyphenols alleviate obesity-related disturbances in hypertrophic adipocytes through AMPK-dependent mechanisms. Phytomedicine 2015, 22, 605–614. [Google Scholar] [CrossRef]
- Funes, L.; Fernández-Arroyo, S.; Laporta, O.; Pons, A.; Roche, E.; Segura-Carretero, A.; Fernández-Gutiérrez, A.; Micol, V. Correlation between plasma antioxidant capacity and verbascoside levels in rats after oral administration of lemon verbena extract. Food Chem. 2009, 117, 589–598. [Google Scholar] [CrossRef]
- Funes, L.; Laporta, O.; Cerdán-Calero, M.; Micol, V. Effects of verbascoside, a phenylpropanoid glycoside from lemon verbena, on phospholipid model membranes. Chem. Phys. Lipids 2010, 163, 190–199. [Google Scholar] [CrossRef]
- Lee, Y.S.; Yang, W.K.; Kim, H.Y.; Min, B.; Caturla, N.; Jones, J.; Park, Y.C.; Lee, Y.C.; Kim, S.H. Metabolaid((R)) Combination of Lemon Verbena and Hibiscus Flower Extract Prevents High-Fat Diet-Induced Obesity through AMP-Activated Protein Kinase Activation. Nutrients 2018, 10, 1204. [Google Scholar] [CrossRef]
- O’Neill, H.M.; Holloway, G.P.; Steinberg, G.R. AMPK regulation of fatty acid metabolism and mitochondrial biogenesis: Implications for obesity. Mol. Cell Endocrinol. 2013, 366, 135–151. [Google Scholar] [CrossRef]
- Hardie, D.G. Sensing of energy and nutrients by AMP-activated protein kinase. Am. J. Clin. Nutr. 2011, 93, 891–896. [Google Scholar] [CrossRef]
- Yan, Y.; Zhou, X.E.; Xu, H.E.; Melcher, K. Structure and Physiological Regulation of AMPK. Int. J. Mol. Sci. 2018, 19, 3534. [Google Scholar] [CrossRef]
- Sanz, P.; Rubio, T.; Garcia-Gimeno, M.A. AMPKbeta subunits: More than just a scaffold in the formation of AMPK complex. FEBS J. 2013, 280, 3723–3733. [Google Scholar] [CrossRef] [PubMed]
- Hawley, S.A.; Davison, M.; Woods, A.; Davies, S.P.; Beri, R.K.; Carling, D.; Hardie, D.G. Characterization of the AMP-activated protein kinase kinase from rat liver and identification of threonine 172 as the major site at which it phosphorylates AMP-activated protein kinase. J. Biol. Chem. 1996, 271, 27879–27887. [Google Scholar] [CrossRef] [PubMed]
- Woods, A.; Johnstone, S.R.; Dickerson, K.; Leiper, F.C.; Fryer, L.G.; Neumann, D.; Schlattner, U.; Wallimann, T.; Carlson, M.; Carling, D. LKB1 is the upstream kinase in the AMP-activated protein kinase cascade. Curr. Biol. 2003, 13, 2004–2008. [Google Scholar] [CrossRef] [PubMed]
- Hawley, S.A.; Pan, D.A.; Mustard, K.J.; Ross, L.; Bain, J.; Edelman, A.M.; Frenguelli, B.G.; Hardie, D.G. Calmodulin-dependent protein kinase kinase-beta is an alternative upstream kinase for AMP-activated protein kinase. Cell Metab. 2005, 2, 9–19. [Google Scholar] [CrossRef] [PubMed]
- Chen, S.C.; Brooks, R.; Houskeeper, J.; Bremner, S.K.; Dunlop, J.; Viollet, B.; Logan, P.J.; Salt, I.P.; Ahmed, S.F.; Yarwood, S.J. Metformin suppresses adipogenesis through both AMP-activated protein kinase (AMPK)-dependent and AMPK-independent mechanisms. Mol. Cell Endocrinol. 2017, 440, 57–68. [Google Scholar] [CrossRef] [PubMed]
- Giri, S.; Nath, N.; Smith, B.; Viollet, B.; Singh, A.K.; Singh, I. 5-aminoimidazole-4-carboxamide-1-beta-4-ribofuranoside inhibits proinflammatory response in glial cells: A possible role of AMP-activated protein kinase. J. Neurosci. 2004, 24, 479–487. [Google Scholar] [CrossRef]
- Wang, S.; Liang, X.; Yang, Q.; Fu, X.; Zhu, M.; Rodgers, B.D.; Jiang, Q.; Dodson, M.V.; Du, M. Resveratrol enhances brown adipocyte formation and function by activating AMP-activated protein kinase (AMPK) alpha1 in mice fed high-fat diet. Mol. Nutr. Food Res. 2017, 61. [Google Scholar] [CrossRef]
- Dong, J.; Zhang, X.; Zhang, L.; Bian, H.X.; Xu, N.; Bao, B.; Liu, J. Quercetin reduces obesity-associated ATM infiltration and inflammation in mice: A mechanism including AMPKalpha1/SIRT1. J. Lipid Res. 2014, 55, 363–374. [Google Scholar] [CrossRef]
- Barrajon-Catalan, E.; Herranz-Lopez, M.; Joven, J.; Segura-Carretero, A.; Alonso-Villaverde, C.; Menendez, J.A.; Micol, V. Molecular promiscuity of plant polyphenols in the management of age-related diseases: Far beyond their antioxidant properties. Adv. Exp. Med. Biol. 2014, 824, 141–159. [Google Scholar] [CrossRef]
- Jimenez-Sanchez, C.; Olivares-Vicente, M.; Rodriguez-Perez, C.; Herranz-Lopez, M.; Lozano-Sanchez, J.; Segura-Carretero, A.; Fernandez-Gutierrez, A.; Encinar, J.A.; Micol, V. AMPK modulatory activity of olive-tree leaves phenolic compounds: Bioassay-guided isolation on adipocyte model and in silico approach. PLoS ONE 2017, 12, e0173074. [Google Scholar] [CrossRef]
- Joven, J.; Rull, A.; Rodriguez-Gallego, E.; Camps, J.; Riera-Borrull, M.; Hernandez-Aguilera, A.; Martin-Paredero, V.; Segura-Carretero, A.; Micol, V.; Alonso-Villaverde, C.; et al. Multifunctional targets of dietary polyphenols in disease: A case for the chemokine network and energy metabolism. Food Chem. Toxicol. 2013, 51, 267–279. [Google Scholar] [CrossRef] [PubMed]
- Tomas-Menor, L.; Barrajon-Catalan, E.; Segura-Carretero, A.; Marti, N.; Saura, D.; Menendez, J.A.; Joven, J.; Micol, V. The promiscuous and synergic molecular interaction of polyphenols in bactericidal activity: An opportunity to improve the performance of antibiotics? Phytother. Res. 2015, 29, 466–473. [Google Scholar] [CrossRef] [PubMed]
- Herranz-Lopez, M.; Losada-Echeberria, M.; Barrajon-Catalan, E. The Multitarget Activity of Natural Extracts on Cancer: Synergy and Xenohormesis. Medicines 2018, 6, 6. [Google Scholar] [CrossRef] [PubMed]
- Cadiz-Gurrea, M.L.; Olivares-Vicente, M.; Herranz-Lopez, M.; Arraez-Roman, D.; Fernandez-Arroyo, S.; Micol, V.; Segura-Carretero, A. Bioassay-guided purification of Lippia citriodora polyphenols with AMPK modulatory activity. J. Funct. Foods 2018, 46, 514–520. [Google Scholar] [CrossRef]
- European Committee for Antimicrobial Susceptibility Testing (EUCAST); of the European Society of Clinical Microbiology and Infectious Diseases (ESCMID). Terminology relating to methods for the determination of susceptibility of bacteria to antimicrobial agents. Clin. Microbiol. Infect. 2000, 6, 503–508. [Google Scholar]
- Krieger, E.; Darden, T.; Nabuurs, S.B.; Finkelstein, A.; Vriend, G. Making optimal use of empirical energy functions: Force-field parameterization in crystal space. Proteins 2004, 57, 678–683. [Google Scholar] [CrossRef]
- Morris, G.M.; Huey, R.; Olson, A.J. Using AutoDock for ligand-receptor docking. Curr. Protoc. Bioinform. 2008, 24, 8–14. [Google Scholar] [CrossRef]
- Quirantes-Pine, R.; Funes, L.; Micol, V.; Segura-Carretero, A.; Fernandez-Gutierrez, A. High-performance liquid chromatography with diode array detection coupled to electrospray time-of-flight and ion-trap tandem mass spectrometry to identify phenolic compounds from a lemon verbena extract. J. Chromatogr. A 2009, 1216, 5391–5397. [Google Scholar] [CrossRef]
- Krieger, E.; Vriend, G. YASARA View-molecular graphics for all devices-from smartphones to workstations. Bioinformatics 2014, 30, 2981–2982. [Google Scholar] [CrossRef]
- Marston, A. Role of advances in chromatographic techniques in phytochemistry. Phytochemistry 2007, 68, 2786–2798. [Google Scholar] [CrossRef]
- Fernandez-Arroyo, S.; Herranz-Lopez, M.; Beltran-Debon, R.; Borras-Linares, I.; Barrajon-Catalan, E.; Joven, J.; Fernandez-Gutierrez, A.; Segura-Carretero, A.; Micol, V. Bioavailability study of a polyphenol-enriched extract from Hibiscus sabdariffa in rats and associated antioxidant status. Mol. Nutr. Food Res. 2012, 56, 1590–1595. [Google Scholar] [CrossRef]
- Park, E.; Kim, J.; Yeo, S.; Kim, G.; Ko, E.H.; Lee, S.W.; Li, W.Y.; Choi, C.W.; Jeong, S.Y. Antiadipogenic Effects of Loganic Acid in 3T3-L1 Preadipocytes and Ovariectomized Mice. Molecules 2018, 23, 1163. [Google Scholar] [CrossRef]
- Calabrese, M.F.; Rajamohan, F.; Harris, M.S.; Caspers, N.L.; Magyar, R.; Withka, J.M.; Wang, H.; Borzilleri, K.A.; Sahasrabudhe, P.V.; Hoth, L.R.; et al. Structural basis for AMPK activation: Natural and synthetic ligands regulate kinase activity from opposite poles by different molecular mechanisms. Structure 2014, 22, 1161–1172. [Google Scholar] [CrossRef]
- Kim, J.; Yang, G.; Kim, Y.; Ha, J. AMPK activators: Mechanisms of action and physiological activities. Exp. Mol. Med. 2016, 48, e224. [Google Scholar] [CrossRef]
- Langendorf, C.G.; Ngoei, K.R.; Scott, J.W.; Ling, N.X.; Issa, S.M.; Gorman, M.A.; Parker, M.W.; Sakamoto, K.; Oakhill, J.S.; Kemp, B.E. Structural basis of allosteric and synergistic activation of AMPK by furan-2-phosphonic derivative C2 binding. Nat. Commun. 2016, 7, 10912. [Google Scholar] [CrossRef]
- Vezza, T.; Rodriguez-Nogales, A.; Algieri, F.; Garrido-Mesa, J.; Romero, M.; Sanchez, M.; Toral, M.; Martin-Garcia, B.; Gomez-Caravaca, A.M.; Arraez-Roman, D.; et al. The metabolic and vascular protective effects of olive (Olea europaea L.) leaf extract in diet-induced obesity in mice are related to the amelioration of gut microbiota dysbiosis and to its immunomodulatory properties. Pharmacol. Res. 2019. [Google Scholar] [CrossRef]
- Campo, G.; Pavasini, R.; Biscaglia, S.; Ferri, A.; Andrenacci, E.; Tebaldi, M.; Ferrari, R. Platelet aggregation values in patients with cardiovascular risk factors are reduced by verbascoside treatment. A randomized study. Pharmacol. Res. 2015, 97, 1–6. [Google Scholar] [CrossRef]




| Peak | RT (min) | [M − H]− Measured | [M − H]− Calculated | Error (ppm) | mSigma | Molecular Formula | Proposed Compound | Fraction | Relative Area (%) in Fraction |
|---|---|---|---|---|---|---|---|---|---|
| 1 | 16.31 | 391.1236 | 391.1246 | 4.1 | 6.6 | C 16 H 24 O11 | Shanziside | F1 * | 100.0 |
| 2 | 17.79 | 373.1131 | 373.114 | 2.4 | 2.7 | C 16 H 22 O 10 | Gardoside | F2 * | 91.2 |
| 3 | 20.03 | 461.165 | 461.1664 | 3.2 | 1.5 | C 20 H 30 O 12 | Verbasoside | F3 * | 100.0 |
| 4 | 22.5 | 487.1474 | 487.1457 | −3.5 | 1.6 | C 21 H 28 O 13 | Cistanoside F isomer | F4 * | 38.8 |
| 5 | 22.67 | 487.148 | 487.1457 | −4.6 | 2.7 | C 21 H 28 O 13 | Cistanoside F isomer | F4 * | 52.1 |
| 6 | 22.81 | 375.1238 | 375.1297 | 15.8 | 9.8 | C 16 H 24 O 10 | Loganic acid | F5 * | 57.1 |
| 7 | 28.27 | 405.1377 | 405.1402 | 6.4 | 11.6 | C 17 H 26 O 11 | Shanziside methyl ester | F6 * | 90.9 |
| 8 | 32.07 | 389.1082 | 389.1089 | 1.9 | 1.1 | C 16 H 22 O 11 | Theveside | F7 * | 100.0 |
| 9 | 32.82 | 387.1657 | 387.1661 | 0.9 | 4.6 | C18 H27 O9 | Tuberonic acid glucoside isomer | F8 | 2.1 |
| 10 | 32.97 | 445.2075 | 445.2079 | 1 | 5.6 | C 21 H 34 O 10 | Sacranoside A | F8 | 7.1 |
| 11 | 33.37 | 387.1651 | 387.1661 | 2.5 | 6.9 | C 18 H 28 O 9 | Tuberonic acid glucoside isomer | F8 * | 51.8 |
| 12 | 34.13 | 387.2024 | 387.2024 | 0.1 | 3.6 | C 19 H 32 O8 | UK | F8 */F9 | 32.4/12.1 |
| 13 | 35.38 | 639.1914 | 639.1931 | 2.6 | 23.7 | C 29 H 36 O 16 | β-hydroxy-(iso)-verbascoside | F8/F9 * | 5.1/18.3 |
| 14 | 35.95 | 639.1909 | 639.1931 | 3.3 | 36 | C 29 H 36 O 16 | β-hydroxy-(iso)-verbascoside | F8/F9 * | 1.4/51.6 |
| 15 | 38.83 | 637.1024 | 637.1046 | 3.6 | 4 | C 27 H 26 O 18 | Luteolin-7-diglucuronide | F10 * | 87.9 |
| 16 | 45.05 | 623.1936 | 623.1981 | 7.3 | 3.3 | C 29 H 36 O 15 | Verbascoside | F11 * | 84.4 |
| 17 | 47.04 | 651.1229 | 651.1203 | −4 | 2.3 | C 28 H 28 O 18 | Chrysoeriol-7-diglucuronide | F12 */F13 | 90.9/3.1 |
| 18 | 48.55 | 621.1879 | 621.1766 | −18.2 | 21.8 | C 36 H 30 O 10 | Diooflavone | F12/F13 | 6.9/3.2 |
| 19 | 49.17 | 623.2108 | 623.1981 | 13.5 | 8.8 | C 29 H 36 O 15 | Isoverbascoside | F13 * | 80.1 |
| 20 | 49.87 | 623.1992 | 623.1981 | −1.9 | 0.2 | C 29 H 36 O 15 | Forsythoside A | F14 * | 78.2 |
| 21 | 50.44 | 637.2126 | 637.2138 | 1.9 | 11.3 | C 30 H 38 O 15 | Leucosceptoside A | F14 | 9.7 |
| 22 | 54.42 | 635.1277 | 635.1254 | −3.7 | 3.4 | C 28 H 28 O 17 | Acacetin-7-diglucuronide | F15 * | 90.2 |
| 23 | 54.63 | 651.2299 | 651.2294 | −0.7 | 3.8 | C 31 H 40 O 15 | Martynoside | F16 * | 89.4 |
| Compound | RT (min) | LOD (μg/mL) | LOQ (μg/mL) | Linear Range (μg/mL) | Linear Regression Equation | r2 | % (w/w) of Compoundin the LC Extract |
|---|---|---|---|---|---|---|---|
| Loganic acid | 14.075 | 0.15625 | 0.3125 | 0.3125–750 | y = 19.035x + 60.018 | 0.9986 | 0.05 ± 0.01 |
| Luteolin-7-diglucuronide | 22.728 | 0.15625 | 0.3125 | 0.3125–750 | y = 18.543x − 103.53 | 0.9996 | 0.53 ± 0.01 |
| Verbascoside | 31.066 | 0.15625 | 0.3125 | 0.3125–1500 | y = 11.543x − 40.687 | 0.9996 | 27.41 ± 0.52 |
| Combination | FICI | Effect |
|---|---|---|
| Verbascoside + Luteolin-7-diglucuronide | 0.75 | Additivity |
| Luteolin-7-diglucuronide + Loganic acid | 0.5 | Synergy |
| Verbascoside + Loganic acid | 0.75 | Additivity |
© 2019 by the authors. Licensee MDPI, Basel, Switzerland. This article is an open access article distributed under the terms and conditions of the Creative Commons Attribution (CC BY) license (http://creativecommons.org/licenses/by/4.0/).
Share and Cite
Olivares-Vicente, M.; Sánchez-Marzo, N.; Encinar, J.A.; Cádiz-Gurrea, M.d.l.L.; Lozano-Sánchez, J.; Segura-Carretero, A.; Arraez-Roman, D.; Riva, C.; Barrajón-Catalán, E.; Herranz-López, M.; et al. The Potential Synergistic Modulation of AMPK by Lippia citriodora Compounds as a Target in Metabolic Disorders. Nutrients 2019, 11, 2961. https://doi.org/10.3390/nu11122961
Olivares-Vicente M, Sánchez-Marzo N, Encinar JA, Cádiz-Gurrea MdlL, Lozano-Sánchez J, Segura-Carretero A, Arraez-Roman D, Riva C, Barrajón-Catalán E, Herranz-López M, et al. The Potential Synergistic Modulation of AMPK by Lippia citriodora Compounds as a Target in Metabolic Disorders. Nutrients. 2019; 11(12):2961. https://doi.org/10.3390/nu11122961
Chicago/Turabian StyleOlivares-Vicente, Mariló, Noelia Sánchez-Marzo, José Antonio Encinar, María de la Luz Cádiz-Gurrea, Jesús Lozano-Sánchez, Antonio Segura-Carretero, David Arraez-Roman, Catherine Riva, Enrique Barrajón-Catalán, María Herranz-López, and et al. 2019. "The Potential Synergistic Modulation of AMPK by Lippia citriodora Compounds as a Target in Metabolic Disorders" Nutrients 11, no. 12: 2961. https://doi.org/10.3390/nu11122961
APA StyleOlivares-Vicente, M., Sánchez-Marzo, N., Encinar, J. A., Cádiz-Gurrea, M. d. l. L., Lozano-Sánchez, J., Segura-Carretero, A., Arraez-Roman, D., Riva, C., Barrajón-Catalán, E., Herranz-López, M., & Micol, V. (2019). The Potential Synergistic Modulation of AMPK by Lippia citriodora Compounds as a Target in Metabolic Disorders. Nutrients, 11(12), 2961. https://doi.org/10.3390/nu11122961

