Vitamin B2 and Folate Concentrations are Associated with ARA, EPA and DHA Fatty Acids in Red Blood Cells of Brazilian Children and Adolescents
Abstract
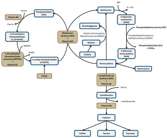
1. Introduction
2. Materials and Methods
2.1. Study Design
2.2. Population
2.3. Data Collection
2.4. Physical Activity Assessment
2.5. Dietary Assessment
2.6. Laboratory Analyses
2.7. Statistical Analyses
3. Results
4. Discussion
Strengths and Limitations of the Study
5. Conclusions
Supplementary Materials
Author Contributions
Funding
Acknowledgments
Conflicts of Interest
References
- Brambilla, P.; Lissau, I.; Flodmark, C.; Moreno, L.A.; Widhalm, K.; Wabitsch, M.; Pietrobelli, A. Metabolic risk-factor clustering estimation in children: To draw a line across pediatric metabolic syndrome. Int. J. Obes. 2007, 31, 591–600. [Google Scholar] [CrossRef] [PubMed]
- Caleyachetty, R.; Echouffo-Tcheugui, J.B.; Tait, C.A.; Schilsky, S.; Forrester, T.; Kengne, A.P. Prevalence of behavioural risk factors for cardiovascular disease in adolescents in low-income and middle-income countries: An individual participant data meta-analysis. Lancet Diabetes Endocrinol. 2015, 3, 535–544. [Google Scholar] [CrossRef]
- Freedman, D.S.; Khan, L.K.; Dietz, W.H.; Srinivasan, S.R.; Berenson, G.S. Relationship of childhood obesity to coronary heart disease risk factors in adulthood: The Bogalusa Heart Study. Pediatrics 2001, 108, 712–718. [Google Scholar] [CrossRef] [PubMed]
- Vieira, V.C.R.; Priore, S.E.; Ribeiro, S.M.R.; Franceschini, S.C.C. Alterations in the feeding patterns of adolescents with weight-height adequacy and high body fat percentage. Rev. Bras. Saúde Matern. Infant. 2005, 5, 93–102. [Google Scholar] [CrossRef]
- Juonala, M.; Viikari, J.S.A.; Raitakari, O.T. Main findings from the prospective Cardiovascular Risk in Young Finns Study. Curr. Opin. Lipidol. 2013, 24, 57–64. [Google Scholar] [CrossRef]
- Barquera, S.; Pedroza-Tobías, A.; Medina, C.; Hernández-Barrera, L.; Bibbins-Domingo, K.; Lozano, R.; Moran, A.E. Global Overview of the Epidemiology of Atherosclerotic Cardiovascular Disease. Arch. Med. Res. 2015, 46, 328–338. [Google Scholar] [CrossRef]
- Schiel, R.; Beltschikow, W.; Radón, S.; Kramer, G.; Perenthaler, T.; Stein, G. Increased carotid intima-media thickness and associations with cardiovascular risk factors in obese and overweight children and adolescents. Eur. J. Med. Res. 2007, 12, 503–508. [Google Scholar]
- Juonala, M.; Magnussen, C.G.; Berenson, G.S.; Venn, A.; Burns, T.L.; Sabin, M.A.; Srinivasan, S.R.; Daniels, S.R.; Davis, P.H.; Chen, W.; et al. Childhood Adiposity, Adult Adiposity, and Cardiovascular Risk Factors. N. Engl. J. Med. 2011, 365, 1876–1885. [Google Scholar] [CrossRef]
- Faludi, A.; Izar, M.; Saraiva, J.; Chacra, A.; Bianco, H.; Afiune Neto, A.; Bertolami, A.; Pereira, A.; Lottenberg, A.; Sposito, A.; et al. Atualização da Diretriz Brasileira de Dislipidemias e Prevenção da Aterosclerose—2017. Arq. Bras. Cardiol. 2017, 109, 1–76. [Google Scholar] [CrossRef]
- Simopoulos, A.P. An Increase in the Omega-6/Omega-3 Fatty Acid Ratio Increases the Risk for Obesity. Nutrients 2016, 8, 128. [Google Scholar] [CrossRef]
- Berenson, G.S.; Srinivasan, S.R.; Bao, W.; Newman, W.P.; Tracy, R.E.; Wattigney, W.A. Association between Multiple Cardiovascular Risk Factors and Atherosclerosis in Children and Young Adults. N. Engl. J. Med. 1998, 338, 1650–1656. [Google Scholar] [CrossRef]
- Frontini, M.G.; Srinivasan, S.R.; Xu, J.; Tang, R.; Bond, M.G.; Berenson, G.S. Usefulness of Childhood Non-High Density Lipoprotein Cholesterol Levels Versus Other Lipoprotein Measures in Predicting Adult Subclinical Atherosclerosis: The Bogalusa Heart Study. Pediatrics 2008, 121, 924–929. [Google Scholar] [CrossRef]
- Peng, H.; Man, C.; Xu, J.; Fan, Y. Elevated homocysteine levels and risk of cardiovascular and all-cause mortality: A meta-analysis of prospective studies. J. Zhejiang Univ. Sci. B 2015, 16, 78–86. [Google Scholar] [CrossRef] [PubMed]
- Eberhardt, R.T.; Forgione, M.A.; Cap, A.; Leopold, J.A.; Rudd, M.A.; Trolliet, M.; Heydrick, S.; Stark, R.; Klings, E.S.; Moldovan, N.I.; et al. Endothelial dysfunction in a murine model of mild hyperhomocyst(e)inemia. J. Clin. Investig. 2000, 106, 483–491. [Google Scholar] [CrossRef] [PubMed]
- Rodionov, R.N.; Lentz, S.R. The Homocysteine Paradox. Arterioscler. Thromb. Vasc. Biol. 2008, 28, 1031–1033. [Google Scholar] [CrossRef]
- Smulders, Y.M.; Blom, H.J. The homocysteine controversy. J. Inherit. Metab. Dis. 2011, 34, 93–99. [Google Scholar] [CrossRef]
- Martí-Carvajal, A.J.; Solà, I.; Lathyris, D.; Dayer, M. Homocysteine-lowering interventions for preventing cardiovascular events. Cochrane Database Syst. Rev. 2017, 8, CD006612. [Google Scholar] [CrossRef]
- Iglesia, I.; Huybrechts, I.; González-Gross, M.; Mouratidou, T.; Santabárbara, J.; Chajès, V.; González-Gil, E.M.; Park, J.Y.; Bel-Serrat, S.; Cuenca-García, M.; et al. Folate and vitamin B12 concentrations are associated with plasma DHA and EPA fatty acids in European adolescents: The Healthy Lifestyle in Europe by Nutrition in Adolescence (HELENA) study. Br. J. Nutr. 2017, 117, 124–133. [Google Scholar] [CrossRef]
- Hooper, L.; Thompson, R.L.; Harrison, R.A.; Summerbell, C.D.; Ness, A.R.; Moore, H.J.; Worthington, H.V.; Durrington, P.N.; Higgins, J.P.T.; Capps, N.E.; et al. Risks and benefits of omega 3 fats for mortality, cardiovascular disease, and cancer: Systematic review. Br. Med. J. 2006, 332, 752–760. [Google Scholar] [CrossRef]
- Selhub, J. Folate, vitamin B12 and vitamin B6 and one carbon metabolism. J. Nutr. Health Aging 2002, 6, 39–42. [Google Scholar]
- Pynn, C.J.; Henderson, N.G.; Clark, H.; Koster, G.; Bernhard, W.; Postle, A.D. Specificity and rate of human and mouse liver and plasma phosphatidylcholine synthesis analyzed in vivo. J. Lipid Res. 2011, 52, 399–407. [Google Scholar] [CrossRef] [PubMed]
- van Wijk, N.; Watkins, C.J.; Hageman, R.J.J.; Sijben, J.C.W.; Kamphuis, P.G.H.J.; Wurtman, R.J.; Broersen, L.M. Combined dietary folate, vitamin B-12, and vitamin B-6 intake influences plasma docosahexaenoic acid concentration in rats. Nutr. Metab. 2012, 9, 49. [Google Scholar] [CrossRef] [PubMed]
- Pita, M.L.; Delgado, M.J. Folate administration increases n-3 polyunsaturated fatty acids in rat plasma and tissue lipids. Thromb. Haemost. 2000, 84, 420–423. [Google Scholar] [PubMed]
- Bertrandt, J.; Klos, A.; Debski, B. Polyunsaturated fatty acid (PUFA) changes in serum and liver of undernourished rats given dietary vitamin B6 supplementation. J. Nutr. Sci. Vitaminol. 2005, 51, 129–134. [Google Scholar] [CrossRef] [PubMed][Green Version]
- Liu, Z.; Liu, R.; Chou, J.; Yu, J.; Liu, X.; Sun, C.; Li, Y.; Liu, L. Targeted metabolomics analysis reveals the association between maternal folic acid supplementation and fatty acids and amino acids profiles in rat pups. J. Chromatogr. B 2018, 1090, 101–109. [Google Scholar] [CrossRef]
- Li, D.; Mann, N.J.; Sinclair, A.J. A significant inverse relationship between concentrations of plasma homocysteine and phospholipid docosahexaenoic acid in healthy male subjects. Lipids 2006, 41, 85–89. [Google Scholar] [CrossRef]
- Umhau, J.C.; Dauphinais, K.M.; Patel, S.H.; Nahrwold, D.A.; Hibbeln, J.R.; Rawlings, R.R.; George, D.T. The relationship between folate and docosahexaenoic acid in men. Eur. J. Clin. Nutr. 2006, 60, 352–357. [Google Scholar] [CrossRef]
- Dullemeijer, C.; Durga, J.; Brouwer, I.A.; Verhoef, P. Erythrocyte folate and plasma DHA in the FACIT study. Lancet 2007, 370, 216. [Google Scholar] [CrossRef]
- Crowe, F.L.; Skeaff, C.M.; McMahon, J.A.; Williams, S.M.; Green, T.J. Lowering plasma homocysteine concentrations of older men and women with folate, vitamin B-12, and vitamin B-6 does not affect the proportion of (n-3) long chain polyunsaturated fatty acids in plasma phosphatidylcholine. J. Nutr. 2008, 138, 551–555. [Google Scholar] [CrossRef][Green Version]
- Zhao, M.; Lamers, Y.; Ralat, M.A.; Coats, B.S.; Chi, Y.Y.; Muller, K.E.; Bain, J.R.; Shankar, M.N.; Newgard, C.B.; Stacpoole, P.W.; et al. Marginal vitamin B-6 deficiency decreases plasma (n-3) and (n-6) PUFA concentrations in healthy men and women. J. Nutr. 2012, 142, 1791–1797. [Google Scholar] [CrossRef][Green Version]
- Mathias, M.G.; Coelho-Landell, C.A.; Scott-Boyer, M.P.; Lacroix, S.; Morine, M.J.; Salomão, R.G.; Toffano, R.B.D.; Almada, M.O.R.V.; Camarneiro, J.M.; Hillesheim, E.; et al. Clinical and Vitamin Response to a Short-Term Multi-Micronutrient Intervention in Brazilian Children and Teens: From Population Data to Interindividual Responses. Mol. Nutr. Food Res. 2018, 62, 1700613. [Google Scholar] [CrossRef] [PubMed]
- Tanner, J. Growth at Adolescence, 2nd ed.; Blackwell Scientific Publications: Oxford, UK, 1962. [Google Scholar]
- Associação Brasileira de Empresas de Pesquisa. Critério de Classificação Econômica Brasil; Associação Brasileira de Empresas de Pesquisa: São Paulo, Brasil, 2011. [Google Scholar]
- Jellife, D. Evaluacion del Estado de Nutricion de la Comunidad; Organizacion Mundial de la Salud: Ginebra, Suiza, 1968. [Google Scholar]
- de Onis, M.; Onyango, A.W.; Borghi, E.; Siyam, A.; Nishida, C.; Siekmann, J. Development of a WHO growth reference for school-aged children and adolescents. Bull. World Health Organ. 2007, 85, 660–667. [Google Scholar] [CrossRef] [PubMed]
- Andre, D.; Pelletier, R.; Farringdon, J.; Safier, S.; Talbott, W.; Stone, R.; Vyas, N.; Trimble, J.; Wolf, D.; Vishnubhatla, S.; et al. The Development of the SenseWear ® Armband, a Revolutionary Energy Assessment Device to Assess Physical Activity and Lifestyle. 2006. Available online: https://pdfs.semanticscholar.org/e9e1/15cb6f381a706687982906d45ed28d40bbac.pdf (accessed on 11 March 2019).
- Pate, R.R.; Pfeiffer, K.A.; Trost, S.G.; Ziegler, P.; Dowda, M. Physical Activity among Children Attending Preschools. Pediatrics 2004, 114, 1258–1263. [Google Scholar] [CrossRef] [PubMed]
- Previdelli, A.N.; Andrade, S.C.; Pires, M.M.; Ferreira, S.R.G.; Fisberg, R.M.; Marchioni, D.M. A revised version of the Healthy Eating Index for the Brazilian population. Rev. Saude Publica 2011, 45, 794–798. [Google Scholar] [CrossRef]
- Toffano, R.; Hillesheim, E.; Mathias, M.; Coelho-Landell, C.; Salomão, R.; Almada, M.; Camarneiro, J.; Barros, T.; Camelo-Junior, J.; Rezzi, S.; et al. Validation of the Brazilian Healthy Eating Index-Revised Using Biomarkers in Children and Adolescents. Nutrients 2018, 10, 154. [Google Scholar] [CrossRef]
- Fumagalli, F.; Monteiro, J.P.; Sartorelli, D.S.; Vieira, M.N.C.M.; Bianchi, M.L.P. Validation of a food frequency questionnaire for assessing dietary nutrients in Brazilian children 5 to 10 years of age. Nutrition 2008, 24, 427–432. [Google Scholar] [CrossRef]
- Monteiro, J.; Pfrimer, K.; Tremeschin, M.; Molina, M.; Chiarello, P. Consumo Alimentar: Visualizando porções, 1st ed.; Guanabara Koogan: Rio de Janeiro, Brasil, 2007. [Google Scholar]
- Institute of Medicine. Dietary Reference Intakes for Thiamin, Riboflavin, Niacin, Vitamin B6, Folate, Vitamin B12, Pantothenic Acid, Biotin, and Choline; National Academies Press (US): Washington, DC, USA, 1998. [Google Scholar]
- Trumbo, P.; Schlicker, S.; Yates, A.A.; Poos, M.; Food and Nutrition Board of the Institute of Medicine. The National Academies Dietary reference intakes for energy, carbohydrate, fiber, fat, fatty acids, cholesterol, protein and amino acids. J. Am. Diet. Assoc. 2002, 102, 1621–1630. [Google Scholar] [CrossRef]
- Araujo, M.C.; Yokoo, E.M.; Pereira, R.A. Validation and Calibration of a Semiquantitative Food Frequency Questionnaire Designed for Adolescents. J. Am. Diet. Assoc. 2010, 110, 1170–1177. [Google Scholar] [CrossRef]
- Masood, A.; Stark, K.D.; Salem, N. A simplified and efficient method for the analysis of fatty acid methyl esters suitable for large clinical studies. J. Lipid Res. 2005, 46, 2299–2305. [Google Scholar] [CrossRef]
- Destaillats, F.; Cruz-Hernandez, C. Fast analysis by gas–liquid chromatography. J. Chromatogr. A 2007, 1169, 175–178. [Google Scholar] [CrossRef]
- Da Silva, L.; Collino, S.; Cominetti, O.; Martin, F.P.; Montoliu, I.; Moreno, S.O.; Corthesy, J.; Kaput, J.; Kussmann, M.; Monteiro, J.P.; et al. High-throughput method for the quantitation of metabolites and co-factors from homocysteine–methionine cycle for nutritional status assessment. Bioanalysis 2016, 8, 1937–1949. [Google Scholar] [CrossRef]
- Monteiro, J.P.; Wise, C.; Morine, M.J.; Teitel, C.; Pence, L.; Williams, A.; McCabe-Sellers, B.; Champagne, C.; Turner, J.; Shelby, B.; et al. Methylation potential associated with diet, genotype, protein, and metabolite levels in the Delta Obesity Vitamin Study. Genes Nutr. 2014, 9, 403. [Google Scholar] [CrossRef] [PubMed]
- Wise, C.K.; Cooney, C.A.; Ali, S.F.; Poirier, L.A. Measuring S-adenosylmethionine in whole blood, red blood cells and cultured cells using a fast preparation method and high-performance liquid chromatography. J. Chromatogr. B Biomed. Sci. Appl. 1997, 696, 145–152. [Google Scholar] [CrossRef]
- Poirier, L.A.; Wise, C.K.; Delongchamp, R.R.; Sinha, R. Blood determinations of S-adenosylmethionine, S-adenosylhomocysteine, and homocysteine: Correlations with diet. Cancer Epidemiol. Biomark. Prev. 2001, 10, 649–655. [Google Scholar]
- Smulders, Y.M.; Smith, D.E.C.; Kok, R.M.; Teerlink, T.; Gellekink, H.; Vaes, W.H.J.; Stehouwer, C.D.A.; Jakobs, C. Red blood cell folate vitamer distribution in healthy subjects is determined by the methylenetetrahydrofolate reductase C677T polymorphism and by the total folate status. J. Nutr. Biochem. 2007, 18, 693–699. [Google Scholar] [CrossRef] [PubMed]
- Hirsch, S.; Ronco, A.M.; Guerrero-Bosagna, C.; de la Maza, M.P.; Leiva, L.; Barrera, G.; Llanos, M.; Alliende, M.A.; Silva, F.; Bunout, D. Methylation status in healthy subjects with normal and high serum folate concentration. Nutrition 2008, 24, 1103–1109. [Google Scholar] [CrossRef]
- Meisser Redeuil, K.; Longet, K.; Bénet, S.; Munari, C.; Campos-Giménez, E. Simultaneous quantification of 21 water soluble vitamin circulating forms in human plasma by liquid chromatography-mass spectrometry. J. Chromatogr. A 2015, 1422, 89–98. [Google Scholar] [CrossRef]
- Cohen, J. Statistical Power Analysis for the Behavioral Sciences, 2nd ed.; Academic Press: New York, NY, USA, 1988; ISBN 9780805802832. [Google Scholar]
- De Jesus, J.M. Expert Panel on Integrated Guidelines for Cardiovascular Health and Risk Reduction in Children and Adolescents: Summary Report. Pediatrics 2011, 128, 213–256. [Google Scholar]
- Refsum, H.; Smith, A.D.; Ueland, P.M.; Nexo, E.; Clarke, R.; McPartlin, J.; Johnston, C.; Engbaek, F.; Schneede, J.; McPartlin, C.; et al. Facts and Recommendations about Total Homocysteine Determinations: An Expert Opinion. Clin. Chem. 2004, 50, 3–32. [Google Scholar] [CrossRef]
- Capo-Chichi, C.D.; Feillet, F.; Guéant, J.L.; Amouzou, K.; Zonon, N.; Sanni, A.; Lefebvre, E.; Assimadi, K.; Vidailhet, M. Concentrations of riboflavin and related organic acids in children with protein-energy malnutrition. Am. J. Clin. Nutr. 2000, 71, 978–986. [Google Scholar] [CrossRef][Green Version]
- Albersen, M.; Bosma, M.; Jans, J.J.M.; Hofstede, F.C.; van Hasselt, P.M.; de Sain-van der Velden, M.G.M.; Visser, G.; Verhoeven-Duif, N.M. Vitamin B6 in Plasma and Cerebrospinal Fluid of Children. PLoS ONE 2015, 10, e0120972. [Google Scholar] [CrossRef] [PubMed]
- Centers for Disease Control and Prevention & National Center for Environmental Health. Second National Report on Biochemical Indicators of Diet and Nutrition in the U.S. Population, 2012; Createspace Independent: North Charleston, SC, USA, 2014. [Google Scholar]
- Opladen, T.; Ramaekers, V.T.; Heimann, G.; Blau, N. Analysis of 5-methyltetrahydrofolate in serum of healthy children. Mol. Genet. Metab. 2006, 87, 61–65. [Google Scholar] [CrossRef] [PubMed]
- Vyncke, K.; Huybrechts, I.; Van Winckel, M.; Cuenca Garcia, M.; Labayen, I.; Gottrand, F.; Widhalm, K.; Leclercq, C.; Libuda, L.; Manios, Y.; et al. Dietary Lipid Intake only Partially Influences Variance in Serum Phospholipid Fatty Acid Composition in Adolescents: Impact of Other Dietary Factors. Lipids 2014, 49, 881–893. [Google Scholar] [CrossRef] [PubMed]
- Fenton, J.I.; Gurzell, E.A.; Davidson, E.A.; Harris, W.S. Red blood cell PUFAs reflect the phospholipid PUFA composition of major organs. Prostaglandins Leukot. Essent. Fat. Acids 2016, 112, 12–23. [Google Scholar] [CrossRef] [PubMed]
- Tacconi, M.; Wurtman, R.J. Phosphatidylcholine produced in rat synaptosomes by N-methylation is enriched in polyunsaturated fatty acids. Proc. Natl. Acad. Sci. USA 1985, 82, 4828–4831. [Google Scholar] [CrossRef] [PubMed]
- Prisco, D.; Filippini, M.; Francalanci, I.; Paniccia, R.; Gensini, G.F.; Abbate, K.; Neri Serneri, G.G. Effect of n-3 polyunsaturated fatty acid intake on phospholipid fatty acid composition in plasma and erythrocytes. Am. J. Clin. Nutr. 1996, 63, 925–932. [Google Scholar] [CrossRef][Green Version]
- She, Q.B.; Hayakawa, T.; Tsuge, H. Effect of Vitamin B6 Deficiency on Linoleic Acid Desaturation in the Arachidonic Acid Biosynthesis of Rat Liver Microsomes. Biosci. Biotechnol. Biochem. 1994, 58, 459–463. [Google Scholar] [CrossRef]
- Bordoni, A.; Hrelia, S.; Lorenzini, A.; Bergami, R.; Cabrini, L.; Biagi, P.L.; Tolomelli, B. Dual influence of aging and vitamin B6 deficiency on delta-6-desaturation of essential fatty acids in rat liver microsomes. Prostaglandins Leukot. Essent. Fat. Acids 1998, 58, 417–420. [Google Scholar] [CrossRef]
- Tsuge, H.; Hotta, N.; Hayakawa, T. Effects of vitamin B-6 on (n-3) polyunsaturated fatty acid metabolism. J. Nutr. 2000, 130, 333S–334S. [Google Scholar] [CrossRef]
- Becker, A.; Smulders, Y.M.; Teerlink, T.; Struys, E.A.; de Meer, K.; Kostense, P.J.; Jakobs, C.; Dekker, J.M.; Nijpels, G.; Heine, R.J.; et al. S-adenosylhomocysteine and the ratio of S-adenosylmethionine to S-adenosylhomocysteine are not related to folate, cobalamin and vitamin B6 concentrations. Eur. J. Clin. Investig. 2003, 33, 17–25. [Google Scholar] [CrossRef]
- Liu, C.; Wang, Q.; Guo, H.; Xia, M.; Yuan, Q.; Hu, Y.; Zhu, H.; Hou, M.; Ma, J.; Tang, Z.; et al. Plasma S-adenosylhomocysteine is a better biomarker of atherosclerosis than homocysteine in apolipoprotein E-deficient mice fed high dietary methionine. J. Nutr. 2008, 138, 311–315. [Google Scholar] [CrossRef] [PubMed]
- Wagner, C.; Koury, M.J. S-Adenosylhomocysteine: A better indicator of vascular disease than homocysteine? Am. J. Clin. Nutr. 2007, 86, 1581–1585. [Google Scholar] [CrossRef] [PubMed]
- Xiao, Y.; Zhang, Y.; Wang, M.; Li, X.; Su, D.; Qiu, J.; Li, D.; Yang, Y.; Xia, M.; Ling, W. Plasma S-adenosylhomocysteine is associated with the risk of cardiovascular events in patients undergoing coronary angiography: A cohort study. Am. J. Clin. Nutr. 2013, 98, 1162–1169. [Google Scholar] [CrossRef] [PubMed]
- Selley, M.L. A metabolic link between S-adenosylhomocysteine and polyunsaturated fatty acid metabolism in Alzheimer’s disease. Neurobiol. Aging 2007, 28, 1834–1839. [Google Scholar] [CrossRef] [PubMed]
- Robinson, K. Homocysteine, B vitamins, and risk of cardiovascular disease. Heart 2000, 83, 127–130. [Google Scholar] [CrossRef] [PubMed]
- Strain, J.J.; Dowey, L.; Ward, M.; Pentieva, K.; McNulty, H. B-vitamins, homocysteine metabolism and CVD. Proc. Nutr. Soc. 2004, 63, 597–603. [Google Scholar] [CrossRef]
- Quinlivan, E.P.; McPartlin, J.; McNulty, H.; Ward, M.; Strain, J.J.; Weir, D.G.; Scott, J.M. Importance of both folic acid and vitamin B12 in reduction of risk of vascular disease. Lancet 2002, 359, 227–228. [Google Scholar] [CrossRef]
- Reilly, R.; McNulty, H.; Pentieva, K.; Strain, J.J.; Ward, M. MTHFR 677TT genotype and disease risk: Is there a modulating role for B-vitamins? Proc. Nutr. Soc. 2014, 73, 47–56. [Google Scholar] [CrossRef]
- Jacques, P.F.; Kalmbach, R.; Bagley, P.J.; Russo, G.T.; Rogers, G.; Wilson, P.W.F.; Rosenberg, I.H.; Selhub, J. The relationship between riboflavin and plasma total homocysteine in the Framingham Offspring cohort is influenced by folate status and the C677T transition in the methylenetetrahydrofolate reductase gene. J. Nutr. 2002, 132, 283–288. [Google Scholar] [CrossRef]
- Olpin, S.E.; Bates, C.J. Lipid metabolism in riboflavin-deficient rats. 2. Mitochondrial fatty acid oxidation and the microsomal desaturation pathway. Br. J. Nutr. 1982, 47, 589–596. [Google Scholar] [CrossRef]
- Lewicka, A.; Lewicki, S.; Klos, A.; Debski, B.; Kurył, T.; Bertrandt, J. Influence of protein deficient diet, vitamin B2 supplementation and physical training on serum composition of polyunsaturated fatty acids (PUFAs) in rats. Ann. Agric. Environ. Med. 2016, 24, 185–189. [Google Scholar] [CrossRef] [PubMed]
- Iglesia, I.; Mouratidou, T.; González-Gross, M.; Huybrechts, I.; Breidenassel, C.; Santabárbara, J.; Díaz, L.-E.; Hällström, L.; De Henauw, S.; Gottrand, F.; et al. Foods contributing to vitamin B6, folate, and vitamin B12 intakes and biomarkers status in European adolescents: The HELENA study. Eur. J. Nutr. 2017, 56, 1767–1782. [Google Scholar] [CrossRef] [PubMed]
- Simopoulos, A.P. The Importance of the Omega-6/Omega-3 Fatty Acid Ratio in Cardiovascular Disease and Other Chronic Diseases. Exp. Biol. Med. 2008, 233, 674–688. [Google Scholar] [CrossRef] [PubMed]
- Schuchardt, J.P.; Huss, M.; Stauss-Grabo, M.; Hahn, A. Significance of long-chain polyunsaturated fatty acids (PUFAs) for the development and behaviour of children. Eur. J. Pediatr. 2010, 169, 149–164. [Google Scholar] [CrossRef] [PubMed]
- Cianciolo, G.; De Pascalis, A.; Di Lullo, L.; Ronco, C.; Zannini, C.; La Manna, G. Folic Acid and Homocysteine in Chronic Kidney Disease and Cardiovascular Disease Progression: Which Comes First? Cardiorenal Med. 2017, 7, 255–266. [Google Scholar] [CrossRef]
- Kang, H.M.; Ahn, S.H.; Choi, P.; Ko, Y.A.; Han, S.H.; Chinga, F.; Park, A.S.; Tao, J.; Sharma, K.; Pullman, J.; et al. Defective fatty acid oxidation in renal tubular epithelial cells has a key role in kidney fibrosis development. Nat. Med. 2015, 21, 37–46. [Google Scholar] [CrossRef]
- Hodson, L.; Fielding, B.A. Stearoyl-CoA desaturase: Rogue or innocent bystander? Prog. Lipid Res. 2013, 52, 15–42. [Google Scholar] [CrossRef]
- Poloni, S.; Blom, H.; Schwartz, I. Stearoyl-CoA Desaturase-1: Is It the Link between Sulfur Amino Acids and Lipid Metabolism? Biology 2015, 4, 383–396. [Google Scholar] [CrossRef]
- Paton, C.M.; Ntambi, J.M. Biochemical and physiological function of stearoyl-CoA desaturase. Am. J. Physiol. Endocrinol. Metab. 2009, 297, E28–E37. [Google Scholar] [CrossRef]
- Muthayya, S.; Rah, J.H.; Sugimoto, J.D.; Roos, F.F.; Kraemer, K.; Black, R.E. The Global Hidden Hunger Indices and Maps: An Advocacy Tool for Action. PLoS ONE 2013, 8, e67860. [Google Scholar] [CrossRef]
- Manios, Y.; Moschonis, G.; Dekkers, R.; Mavrogianni, C.; Grammatikaki, E.; van den Heuvel, E. Vitamin B2, vitamin B12 and total homocysteine status in children and their associations with dietary intake of B-vitamins from different food groups: The Healthy Growth Study. Eur. J. Nutr. 2017, 56, 321–331. [Google Scholar] [CrossRef] [PubMed]
- Rahmawaty, S.; Charlton, K.; Lyons-Wall, P.; Meyer, B.J. Dietary Intake and Food Sources of EPA, DPA and DHA in Australian Children. Lipids 2013, 48, 869–877. [Google Scholar] [CrossRef] [PubMed]

| Characteristics | Mean (SD) | Median | Q1–Q3 | Reference Value | Inadequacy |
|---|---|---|---|---|---|
| Age (years) (249) a | 11.6 (1.1) | 12 | 11–13 | - | - |
| BMI (kg/m2) (249) a | 20.4 (4.8) | 19.4 | 16.5–22.9 | - | - |
| Physical activity (MET) (249) a | 2.5 (0.5) | 2.4 | 2.1–2.8 | - | - |
| Dietary Intake (FFQ) | |||||
| Energy (kcal/day) (249) a | 1948.5 (766.8) | 1787.0 | 1389.0–2351.0 | - b | - |
| Carbohydrate (% kcal) (249) a | 54.5 (6.2) | 54.9 | 50.7–58.2 | 45–65% kcal [43] | 11.6% |
| Protein (% kcal) (249) a | 14.6 (3.3) | 14.2 | 12.3–16.4 | 10–30% kcal [43] | 5.2% |
| Lipid (% kcal) (249) a | 30.8 (4.7) | 30.7 | 27.9–33.9 | 25–35% kcal [43] | 28.9% |
| Saturated fat (g/day) (249) a | 20.3 (9.6) | 18.5 | 13.6–25.1 | - b | - |
| Cholesterol (mg/day) (249) a | 214.8 (111.6) | 202.7 | 134.0–272.3 | - b | - |
| Omega 3 (% kcal) (249) a | 0.5 (0.2) | 0.5 | 0.3–0.6 | 0.6–1.2% kcal [43] | 76.7% |
| Omega 6 (% kcal) (249) a | 4.6 (1.9) | 4.3 | 3.3–5.8 | 5–10% kcal [43] | 65.9% |
| Vitamin B2 (mg/day) (249) a | 1.6 (0.8) | 1.4 | 1.0–2.0 | 0.8 [42] | 13.3% |
| Vitamin B6 (mg/day) (249) a | 1.3 (0.6) | 1.2 | 0.9–1.6 | 0.8 [42] | 18.5% |
| Vitamin B12 (µg/day) (249) a | 2.8 (1.5) | 2.6 | 1.7–3.7 | 1.5 [42] | 17.3% |
| Folate (µg/day) (249) a | 105.0 (74.2) | 91.4 | 60.9–126.7 | 250 [42] | 96.8% |
| HEI total score (249) a | 54.8 (10.8) | 53.8 | 47.1–62.5 | - b | - |
| Lipid Profile (Laboratory) | |||||
| Total cholesterol (mg/dL) (249) a | 163.7 (28.8) | 163.0 | 141.5–184.0 | <170 [55] | 41.8% |
| Triglycerides (mg/dL) (249) a | 71.3 (35.3) | 64.0 | 47.0–85.0 | <75 (9 years) [55]<90 (10–13 years) [55] | 22.1% |
| LDL-c (mg/dL) (249) a | 103.4 (25.4) | 102.0 | 84.5–120.0 | <110 [55] | 37.3% |
| HDL-c (mg/dL) (249) a | 46.0 (9.4) | 45.0 | 39.0–52.0 | >45 [55] | 45.0% |
| Fatty Acid Profile (Laboratory) | |||||
| 15:0 pentadecanoic (mg/dL) (244) a | 0.26 (0.35) | 0.20 | 0.17–0.23 | - b | - |
| 16:0 palmitic (mg/dL) (244) a | 32.13 (2.95) | 31.99 | 30.56–33.48 | - b | - |
| 16:1 (n-7) palmitoleic (mg/dL) (244) a | 0.50 (0.14) | 0.48 | 0.40–0.59 | - b | - |
| 18:0 stearic (mg/dL) (244) a | 25.90 (2.31) | 25.83 | 24.66–27.01 | - b | - |
| 18:1 (trans) elaidic (mg/dL) (244) a | 0.95 (0.23) | 0.91 | 0.79–1.08 | - b | - |
| 18:1 (n-9) oleic (mg/dL) (244) a | 15.32 (2.20) | 15.28 | 14.08–16.50 | - b | - |
| 18:2 (n-6) linoleic (mg/dL) (244) a | 15.03 (4.31) | 15.39 | 11.62–18.27 | - b | - |
| 18:3 (n-3) α−linolenic (mg/dL) (244) a | 0.21 (0.07) | 0.20 | 0.15–0.26 | - b | - |
| 20:0 eicosanoic (mg/dL) (244) a | 0.70 (0.10) | 0.69 | 0.63–0.77 | - b | - |
| 20:4 (n-6) ARA (mg/dL) (244) a | 17.41 (7.07) | 18.00 | 10.51–23.55 | - b | - |
| 20:5 (n-3) EPA (mg/dL) (244) a | 0.40 (0.20) | 0.37 | 0.26–0.52 | - b | - |
| 22:6 (n-3) DHA (mg/dL) (244) a | 3.97 (2.07) | 3.70 | 2.11–5.61 | - b | - |
| SFA (mg/dL) (244) a | 72.08 (6.35) | 71.85 | 68.83–74.95 | - b | - |
| MUFA (mg/dL) (244) a | 23.65 (3.44) | 23.47 | 21.34–25.83 | - b | - |
| PUFA (mg/dL) (244) a | 39.30 (13.77) | 40.36 | 26.72–51.59 | - b | - |
| n-3 PUFA (mg/dL) (244) a | 4.59 (2.27) | 4.22 | 2.53–6.47 | - b | - |
| n-6 PUFA (mg/dL) (244) a | 30.70 (11.77) | 35.79 | 23.99–45.15 | - b | - |
| Ratio n-6:n-3 PUFA (244) a | 7.81 (2.08) | 7.63 | 6.42–8.94 | - b | - |
| Homocysteine and Metabolites (Laboratory) | |||||
| Methionine (μmol/L) (194) a | 23.66 (7.38) | 21.98 | 18.89–27.65 | - b | - |
| SAM (μmol/L) (224) a | 0.91 (0.43) | 0.85 | 0.62–1.00 | - b | - |
| SAH (μmol/L) (248) a | 0.88 (0.27) | 0.83 | 0.69–1.00 | - b | - |
| Ratio SAM/SAH (224) a | 1.10 (0.59) | 0.97 | 0.71–1.32 | - b | - |
| tHcy (μmol/L) (194) a | 2.71 (0.73) | 2.66 | 2.27–3.12 | <10 [56] | 0% |
| Cystathionine (nmol/L) (194) a | 46.67 (28.22) | 40.72 | 33.52–51.27 | - b | - |
| Cysteine (μmol/L) (194) a | 18.06 (15.78) | 12.99 | 7.41–23.21 | - b | - |
| B-vitamin-related Biomarkers (Laboratory) | |||||
| Riboflavin (nmol/L) (218) a | 13.8 (9.4) | 11.2 | 8.0–15.7 | 12.5–44.5 (10–18 years) [57] | 62.9% |
| B2 subclass (nmol/L) (233) a | 63.7 (35.5) | 57.3 | 47.2–71.5 | - b | - |
| Pyridoxal (nmol/L) (230) a | 8.6 (6.8) | 7.7 | 6.1–9.4 | 8.8–58.7 (10–18 years) [58] | 65.7% |
| PLP (nmol/L) (184) a | 39.1 (27.7) | 32.4 | 24.1–44.8 | 20.5–151 (10–18 years) [58] | 17.4% |
| B6 subclass (nmol/L) (233) a | 69.15 (90.3) | 53.6 | 37.5–71.4 | - b | - |
| Plasma folate (ng/mL) (222) a | 4.9 (2.2) | 4.6 | 3.4–6.2 | 15.6–16.6 (6–11 years) [59] 11.0–11.5 (12–19 years) [59] | 98.6% |
| 5-MTHF (nmol/L) (233) a | 22.9 (13.3) | 21.1 | 11.8–30.5 | 26.4–219.7 (11–16 years) [60] | 67.0% |
| Plasma B12 (pg/mL) (222) a | 435.5 (203.1) | 396.0 | 301.2–527.0 | 713–743 (6–11 years) [59] 499–521 (12–19 years) [59] | 77.5% |
| Dependent Variable (Log) | Independent Variable (Log) | β-Coefficients | p-Value a | 95% CI | R2 |
|---|---|---|---|---|---|
| Total cholesterol | 0.05 | 0.04 * | 0.002; 0.11 | 0.07 | |
| Triglycerides | 0.06 | 0.36 | −0.07; 0.19 | 0.15 | |
| LDL-c | B2 subclass | 0.09 | 0.02 * | 0.01; 0.16 | 0.09 |
| HDL-c | −0.006 | 0.83 | −0.06; 0.05 | 0.17 | |
| Total cholesterol | 0.05 | <0.01 * | 0.02; 0.09 | 0.09 | |
| Triglycerides | 0.005 | 0.91 | −0.08; 0.09 | 0.15 | |
| LDL-c | B6 subclass | 0.06 | 0.02 * | 0.01; 0.11 | 0.09 |
| HDL-c | 0.04 | 0.03 * | 0.005; 0.08 | 0.19 | |
| Total cholesterol | 0.01 | 0.59 | −0.04; 0.07 | 0.06 | |
| Triglycerides | −0.03 | 0.63 | −0.16; 0.10 | 0.15 | |
| LDL-c | Plasma folate | 0.006 | 0.87 | −0.07; 0.08 | 0.07 |
| HDL-c | 0.04 | 0.14 | −0.01; 0.10 | 0.17 | |
| Total cholesterol | 0.04 | 0.16 | −0.02; 0.09 | 0.07 | |
| Triglycerides | −0.02 | 0.75 | −0.16; 0.11 | 0.15 | |
| LDL-c | Plasma B12 | 0.05 | 0.20 | −0.03; 0.13 | 0.08 |
| HDL-c | 0.03 | 0.33 | −0.03; 0.09 | 0.18 |
| Dependent Variable (Log) | Independent Variable (Log) | β-Coefficients | p-Value a | 95% CI | R2 |
|---|---|---|---|---|---|
| 15:0 pentadecanoic | −0.03 | 0.65 | −0.16; 0.10 | 0.04 | |
| 16:0 palmitic | 0.01 | 0.33 | −0.01; 0.04 | 0.02 | |
| 16:1 (n-7) palmitoleic | 0.12 | <0.01 * | 0.05; 0.20 | 0.17 | |
| 18:0 stearic | 0.001 | 0.94 | −0.02; 0.03 | 0.01 | |
| 18:1 (trans) elaidic | −0.10 | <0.01 * | −0.16; −0.03 | 0.09 | |
| 18:1 (n-9) oleic | 0.06 | <0.01 * | 0.02; 0.10 | 0.07 | |
| 18:2 (n-6) linoleic | 0.15 | <0.01 * | 0.07; 0.24 | 0.14 | |
| 18:3 (n-3) α−linolenic | B2 subclass | 0.15 | <0.01 * | 0.05; 0.26 | 0.07 |
| 20:0 eicosanoic | −0.03 | 0.12 | −0.08; 0.01 | 0.04 | |
| 20:4 (n-6) ARA | 0.20 | <0.01 * | 0.08; 0.33 | 0.12 | |
| 20:5 (n-3) EPA | 0.19 | <0.01 * | 0.06; 0.32 | 0.15 | |
| 22:6 (n-3) DHA | 0.25 | <0.01 * | 0.09; 0.41 | 0.12 | |
| SFA | 0.009 | 0.50 | −0.02; 0.04 | 0.01 | |
| MUFA | 0.07 | <0.01 * | 0.03; 0.11 | 0.11 | |
| PUFA | 0.19 | <0.01 * | 0.08; 0.29 | 0.13 | |
| n-3 PUFA | 0.24 | <0.01 * | 0.09; 0.39 | 0.12 | |
| n-6 PUFA | 0.18 | <0.01 * | 0.08; 0.28 | 0.13 | |
| Ratio n-6:n-3 PUFA | −0.06 | 0.08 | −0.13; 0.008 | 0.10 | |
| 15:0 pentadecanoic | 0.09 | 0.04 * | 0.002; 0.17 | 0.05 | |
| 16:0 palmitic | 0.008 | 0.40 | −0.01; 0.03 | 0.01 | |
| 16:1 (n-7) palmitoleic | 0.03 | 0.29 | −0.02; 0.08 | 0.13 | |
| 18:0 stearic | 0.007 | 0.44 | −0.01; 0.02 | 0.01 | |
| 18:1 (trans) elaidic | 0.03 | 0.20 | −0.02; 0.08 | 0.07 | |
| 18:1 (n-9) oleic | 0.002 | 0.91 | −0.03; 0.03 | 0.04 | |
| 18:2 (n-6) linoleic | −0.07 | 0.02 * | −0.12; −0.01 | 0.11 | |
| 18:3 (n-3) α−linolenic | B6 subclass | −0.10 | <0.01* | −0.18; −0.03 | 0.07 |
| 20:0 eicosanoic | 0.02 | 0.10 | −0.004; 0.05 | 0.04 | |
| 20:4 (n-6) ARA | −0.10 | 0.02 * | −0.19; −0.02 | 0.10 | |
| 20:5 (n-3) EPA | −0.05 | 0.28 | −0.14; 0.04 | 0.12 | |
| 22:6 (n-3) DHA | −0.12 | 0.03 * | −0.23; −0.01 | 0.10 | |
| SFA | 0.003 | 0.72 | −0.01; 0.02 | 0.01 | |
| MUFA | −0.01 | 0.37 | −0.04; 0.02 | 0.07 | |
| PUFA | −0.09 | 0.02 * | −0.16; −0.02 | 0.11 | |
| n-3 PUFA | −0.11 | 0.03 * | −0.21; −0.01 | 0.10 | |
| n-6 PUFA | −0.08 | 0.02 * | −0.16; −0.02 | 0.10 | |
| Ratio n-6:n-3 PUFA | 0.03 | 0.29 | −0.02; 0.07 | 0.09 | |
| 15:0 pentadecanoic | 0.02 | 0.72 | −0.11; 0.16 | 0.04 | |
| 16:0 palmitic | −0.02 | 0.13 | −0.05; 0.006 | 0.03 | |
| 16:1 (n-7) palmitoleic | −0.05 | 0.20 | −0.13; 0.03 | 0.14 | |
| 18:0 stearic | −0.02 | 0.18 | −0.05; 0.009 | 0.02 | |
| 18:1 (trans) elaidic | −0.02 | 0.60 | −0.09; 0.05 | 0.06 | |
| 18:1 (n-9) oleic | 0.02 | 0.50 | −0.03; 0.06 | 0.04 | |
| 18:2 (n-6) linoleic | 0.15 | <0.01 * | 0.06; 0.23 | 0.13 | |
| 18:3 (n-3) α−linolenic | Plasma folate | 0.15 | <0.01 * | 0.04; 0.26 | 0.06 |
| 20:0 eicosanoic | −0.03 | 0.17 | −0.07; 0.01 | 0.04 | |
| 20:4 (n-6) ARA | 0.22 | <0.01 * | 0.09; 0.35 | 0.11 | |
| 20:5 (n-3) EPA | 0.14 | 0.04 * | 0.009; 0.28 | 0.13 | |
| 22:6 (n-3) DHA | 0.21 | 0.01 * | 0.05; 0.38 | 0.11 | |
| SFA | −0.02 | 0.20 | −0.05; 0.01 | 0.02 | |
| MUFA | 0.03 | 0.22 | −0.02; 0.07 | 0.07 | |
| PUFA | 0.18 | <0.01 * | 0.07; 0.29 | 0.12 | |
| n-3 PUFA | 0.20 | 0.01 * | 0.05; 0.36 | 0.11 | |
| n-6 PUFA | 0.18 | <0.01 * | 0.08; 0.29 | 0.12 | |
| Ratio n-6:n-3 PUFA | −0.02 | 0.66 | −0.09; 0.06 | 0.09 | |
| 15:0 pentadecanoic | 0.10 | 0.18 | −0.05; 0.24 | 0.05 | |
| 16:0 palmitic | 0.04 | 0.01 * | 0.008; 0.07 | 0.04 | |
| 16:1 (n-7) palmitoleic | 0.13 | <0.01 * | 0.05; 0.22 | 0.17 | |
| 18:0 stearic | 0.05 | <0.01 * | 0.02; 0.08 | 0.06 | |
| 18:1 (trans) elaidic | 0.04 | 0.29 | −0.03; 0.11 | 0.06 | |
| 18:1 (n-9) oleic | 0.06 | <0.01 * | 0.01; 0.11 | 0.07 | |
| 18:2 (n-6) linoleic | −0.07 | 0.16 | −0.16; 0.03 | 0.09 | |
| 18:3 (n-3) α−linolenic | Plasma B12 | −0.12 | 0.06 | −0.23; 0.001 | 0.04 |
| 20:0 eicosanoic | 0.05 | 0.02 * | 0.009; 0.10 | 0.05 | |
| 20:4 (n-6) ARA | −0.08 | 0.29 | −0.22; 0.07 | 0.08 | |
| 20:5 (n-3) EPA | −0.02 | 0.72 | −0.17; 0.12 | 0.11 | |
| 22:6 (n-3) DHA | −0.13 | 0.14 | −0.31; 0.04 | 0.09 | |
| SFA | 0.04 | 0.02 * | 0.005; 0.06 | 0.03 | |
| MUFA | 0.04 | 0.07 | −0.004; 0.09 | 0.08 | |
| PUFA | −0.08 | 0.21 | −0.20; 0.04 | 0.08 | |
| n-3 PUFA | −0.12 | 0.14 | −0.29; 0.04 | 0.09 | |
| n-6 PUFA | −0.07 | 0.24 | −0.19; 0.05 | 0.08 | |
| Ratio n-6:n-3 PUFA | 0.06 | 0.17 | −0.02; 0.13 | 0.10 |
| Dependent Variable (Log) | Independent Variable (Log) | β-Coefficients | p-Value a | 95% CI | R2 |
|---|---|---|---|---|---|
| Methionine | −0.02 | 0.68 | −0.11; 0.07 | 0.02 | |
| SAM | −0.18 | <0.01 * | −0.31; 0.04 | 0.08 | |
| SAH | 0.01 | 0.79 | −0.07; 0.09 | 0.02 | |
| SAM/SAH | B2 subclass | −0.20 | <0.01 * | −0.34; −0.06 | 0.07 |
| tHcy | −0.005 | 0.91 | −0.10; 0.09 | 0.01 | |
| Cystathionine | −0.07 | 0.25 | −0.21; 0.06 | 0.02 | |
| Cysteine | 0.18 | 0.22 | −0.11; 0.47 | 0.02 | |
| Methionine | 0.002 | 0.95 | −0.06; 0.06 | 0.02 | |
| SAM | 0.12 | 0.01 * | 0.03; 0.22 | 0.08 | |
| SAH | −0.03 | 0.34 | −0.08; 0.03 | 0.03 | |
| SAM/SAH | B6 subclass | 0.16 | <0.01 * | 0.06; 0.26 | 0.08 |
| tHcy | −0.11 | <0.01 * | −0.17; −0.05 | 0.08 | |
| Cystathionine | −0.06 | 0.15 | −0.15; 0.02 | 0.02 | |
| Cysteine | −0.09 | 0.37 | −0.28; 0.11 | 0.02 | |
| Methionine | 0.01 | 0.79 | −0.08; 0.11 | 0.02 | |
| SAM | 0.11 | 0.13 | −0.03; 0.26 | 0.05 | |
| SAH | −0.03 | 0.46 | −0.12; 0.05 | 0.02 | |
| SAM/SAH | Plasma folate | 0.13 | 0.11 | −0.03; 0.28 | 0.04 |
| tHcy | 0.006 | 0.91 | −0.09; 0.10 | 0.02 | |
| Cystathionine | 0.07 | 0.30 | −0.07; 0.21 | 0.02 | |
| Cysteine | 0.16 | 0.31 | −0.15; 0.47 | 0.02 | |
| Methionine | −0.08 | 0.11 | −0.18; 0.02 | 0.04 | |
| SAM | 0.09 | 0.25 | −0.06; 0.24 | 0.05 | |
| SAH | −0.09 | 0.04 * | −0.18; −0.001 | 0.04 | |
| SAM/SAH | Plasma B12 | 0.17 | 0.04 * | 0.01; 0.33 | 0.05 |
| tHcy | −0.14 | <0.01 * | −0.24; −0.04 | 0.06 | |
| Cystathionine | −0.20 | <0.01 * | −0.33; −0.07 | 0.07 | |
| Cysteine | −0.06 | 0.72 | −0.37; 0.25 | 0.02 |
© 2019 by the authors. Licensee MDPI, Basel, Switzerland. This article is an open access article distributed under the terms and conditions of the Creative Commons Attribution (CC BY) license (http://creativecommons.org/licenses/by/4.0/).
Share and Cite
Ued, F.V.; Mathias, M.G.; Toffano, R.B.D.; Barros, T.T.; Almada, M.O.R.V.; Salomão, R.G.; Coelho-Landell, C.A.; Hillesheim, E.; Camarneiro, J.M.; Camelo-Junior, J.S.; et al. Vitamin B2 and Folate Concentrations are Associated with ARA, EPA and DHA Fatty Acids in Red Blood Cells of Brazilian Children and Adolescents. Nutrients 2019, 11, 2918. https://doi.org/10.3390/nu11122918
Ued FV, Mathias MG, Toffano RBD, Barros TT, Almada MORV, Salomão RG, Coelho-Landell CA, Hillesheim E, Camarneiro JM, Camelo-Junior JS, et al. Vitamin B2 and Folate Concentrations are Associated with ARA, EPA and DHA Fatty Acids in Red Blood Cells of Brazilian Children and Adolescents. Nutrients. 2019; 11(12):2918. https://doi.org/10.3390/nu11122918
Chicago/Turabian StyleUed, Fábio V., Mariana G. Mathias, Roseli B. D. Toffano, Tamiris T. Barros, Maria Olímpia R. V. Almada, Roberta G. Salomão, Carolina A. Coelho-Landell, Elaine Hillesheim, Joyce M. Camarneiro, José Simon Camelo-Junior, and et al. 2019. "Vitamin B2 and Folate Concentrations are Associated with ARA, EPA and DHA Fatty Acids in Red Blood Cells of Brazilian Children and Adolescents" Nutrients 11, no. 12: 2918. https://doi.org/10.3390/nu11122918
APA StyleUed, F. V., Mathias, M. G., Toffano, R. B. D., Barros, T. T., Almada, M. O. R. V., Salomão, R. G., Coelho-Landell, C. A., Hillesheim, E., Camarneiro, J. M., Camelo-Junior, J. S., Aragon, D. C., Moco, S., Kussmann, M., Kaput, J., & Monteiro, J. P. (2019). Vitamin B2 and Folate Concentrations are Associated with ARA, EPA and DHA Fatty Acids in Red Blood Cells of Brazilian Children and Adolescents. Nutrients, 11(12), 2918. https://doi.org/10.3390/nu11122918

