An Improved Framework for Forest Fire Severity Assessment in Mountainous Areas Based on the dNBR Index: A Case Study from Central Yunnan, China
Highlights
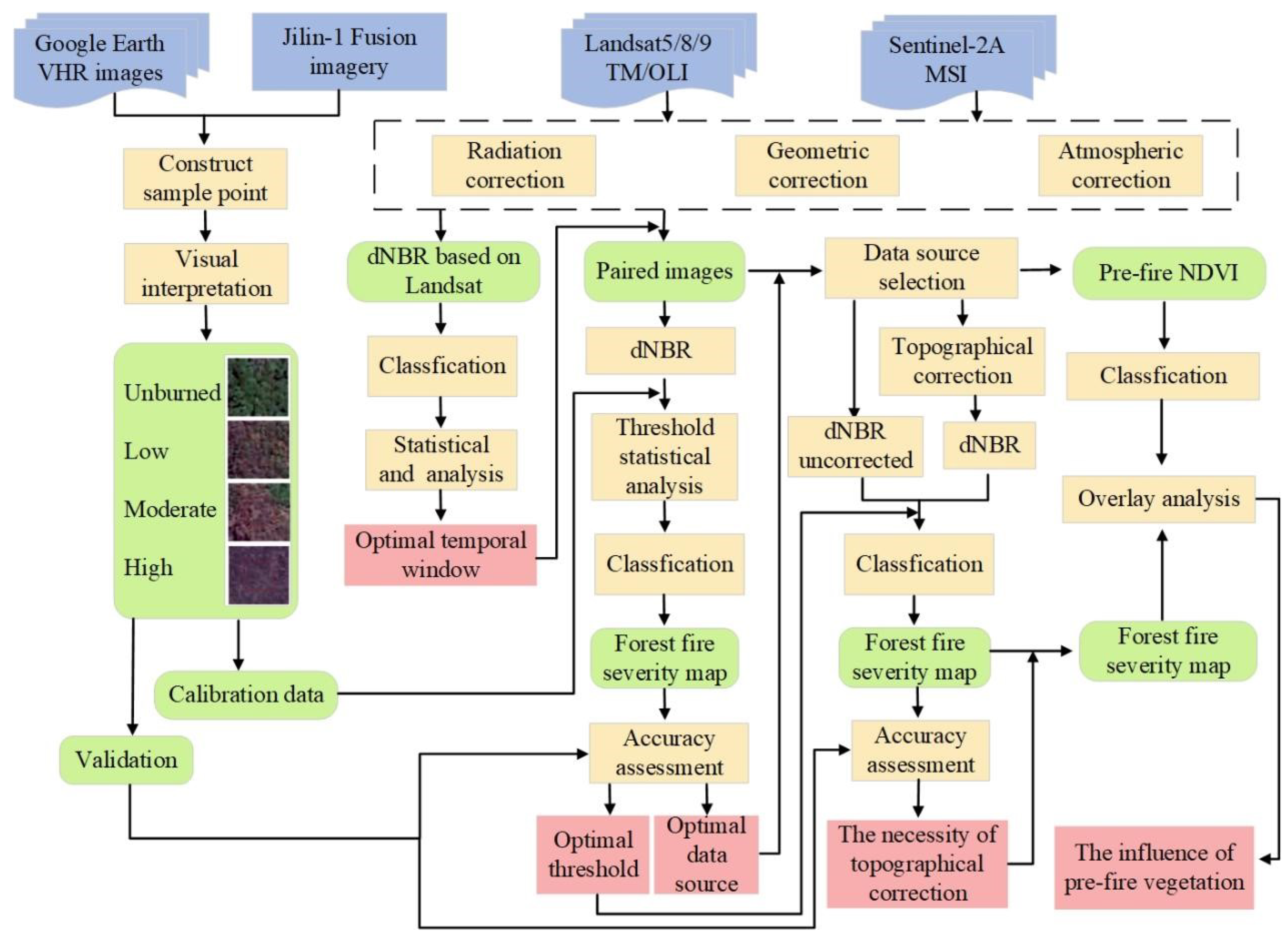
- While the first spring after a fire was identified as the optimal observation window, cross-sensor application of dNBR without recalibration caused a 39% underestimation of high-severity areas, underscoring the critical need for sensor-specific thresholds.
- Topographic correction offered limited practical benefits. Furthermore, dNBR demonstrated reliable applicability primarily in forests with pre-fire NDVI > 0.5.
- This study developed a standardized dNBR evaluation framework that optimizes temporal, sensor, topographic, and vegetation factors, thereby improving the stability and accuracy of dNBR-based forest fire severity classification.
- This framework is also applicable to other remote sensing-based differenced normalized indices, supporting broader utility in change detection studies.
Abstract
1. Introduction
2. Materials and Methods
2.1. Study Area
2.2. Data and Pre-Processing
2.3. Methodology
2.3.1. Sample Point Construction Based on VHR Imagery
2.3.2. dNBR Calculation and Optimal Post-Fire Image Identification
2.3.3. Determination of dNBR Classification Thresholds for Fire Severity
2.3.4. Evaluation of Topographic Correction Efficacy
2.3.5. Analysis of Pre-Fire Vegetation Influence
3. Results
3.1. The Optimal Temporal Window of Forest Fire Severity Assessment
3.2. Optimal dNBR Threshold for Mountainous Forest Fire Severity Classification
3.3. Effects of Topography and Pre-Fire Vegetation on dNBR-Based Fire Severity Assessment
4. Discussion
4.1. Optimal Temporal Windows for Reliable dNBR Assessment
4.2. The Effect of dNBR Calculated from Different Datasets on Forest Fire Severity Assessment
4.3. Response of Forest Fire Severity Assessment to Topographic Correction and Pre-Fire Vegetation
4.4. Limitations and Perspectives
5. Conclusions
Author Contributions
Funding
Data Availability Statement
Acknowledgments
Conflicts of Interest
References
- Abdollahi, A.; Yebra, M. Challenges and Opportunities in Remote Sensing-Based Fuel Load Estimation for Wildfire Behavior and Management: A Comprehensive Review. Remote Sens. 2025, 17, 415. [Google Scholar] [CrossRef]
- Zahabnazouri, S.; Belmont, P.; David, S.; Wigand, P.E.; Elia, M.; Capolongo, D. Detecting Burn Severity and Vegetation Recovery After Fire Using dNBR and dNDVI Indices: Insight from the Bosco Difesa Grande, Gravina in Southern Italy. Sensors 2025, 25, 3097. [Google Scholar] [CrossRef] [PubMed]
- Chen, D.; Fu, C.; Hall, J.V.; Hoy, E.E.; Loboda, T.V. Spatio-temporal patterns of optimal Landsat data for burn severity index calculations: Implications for high northern latitudes wildfire research. Remote Sens. Environ. 2021, 258, 112393. [Google Scholar] [CrossRef]
- Lentile, L.B.; Holden, Z.A.; Smith, A.M.S.; Falkowski, M.J.; Hudak, A.T.; Morgan, P.; Lewis, S.A.; Gessler, P.E.; Benson, N.C. Remote sensing techniques to assess active fire characteristics and post-fire effects. Int. J. Wildland Fire 2006, 15, 319–345. [Google Scholar] [CrossRef]
- Fernandez-Manso, A.; Quintano, C.; Roberts, D.A. Burn severity analysis in Mediterranean forests using maximum entropy model trained with EO-1 Hyperion and LiDAR data. ISPRS J. Photogramm. Remote Sens. 2019, 155, 102–118. [Google Scholar] [CrossRef]
- Key, C.; Benson, N. Landscape Assessment: Ground Measure of Severity, the Composite Burn Index; and Remote Sensing of Severity, the Normalized Burn Ratio. In FIREMON: Fire Effects Monitoring and Inventory System; USDA Forest Service, Rocky Mountain Research Station: Ogden, UT, USA, 2006. [Google Scholar]
- Miller, J.D.; Thode, A.E. Quantifying burn severity in a heterogeneous landscape with a relative version of the delta Normalized Burn Ratio (dNBR). Remote Sens. Environ. 2007, 109, 66–80. [Google Scholar] [CrossRef]
- Sean, P.; Gregory, D.; Carol, M. A New Metric for Quantifying Burn Severity: The Relativized Burn Ratio. Remote Sens. 2014, 6, 1827–1844. [Google Scholar] [CrossRef]
- Chen, D.; Loboda, T.V.; Hall, J.V. A systematic evaluation of influence of image selection process on remote sensing-based burn severity indices in North American boreal forest and tundra ecosystems. ISPRS J. Photogramm. Remote Sens. 2020, 159, 63–77. [Google Scholar] [CrossRef]
- Tan, L.; Zeng, Y.; Zhen, Z. An adaptability analysis of remote sensing indices in evaluating fire severity. Remote Sens. Nat. Resour. 2016, 28, 84–90. [Google Scholar] [CrossRef]
- Picotte, J.J.; Cansler, C.A.; Kolden, C.A.; Lutz, J.A.; Key, C.; Benson, N.C.; Robertson, K.M. Determination of burn severity models ranging from regional to national scales for the conterminous United States. Remote Sens. Environ. 2021, 263, 112569. [Google Scholar] [CrossRef]
- Xu, W.; He, H.S.; Hawbaker, T.J.; Zhu, Z.; Henne, P.D. Estimating burn severity and carbon emissions from a historic megafire in boreal forests of China. Sci. Total Environ. 2020, 716, 136534. [Google Scholar] [CrossRef]
- Halofsky, J.E.; Hibbs, D.E. Determinants of riparian fire severity in two Oregon fires, USA. Can. J. For. Res. 2008, 38, 1959–1973. [Google Scholar] [CrossRef]
- Naszarkowski, N.A.; Cornulier, T.; Woodin, S.J.; Ross, L.C.; Hester, A.J.; Pakeman, R.J. Factors affecting severity of wildfires in Scottish heathlands and blanket bogs. Sci. Total Environ. 2024, 931, 172746. [Google Scholar] [CrossRef]
- Fang, L.; Yang, J. Atmospheric effects on the performance and threshold extrapolation of multi-temporal Landsat derived dNBR for burn severity assessment. Int. J. Appl. Earth Obs. Geoinf. 2014, 33, 10–20. [Google Scholar] [CrossRef]
- Gong, D.; Li, B.; Liu, X. Comparative analysis of burn index adaptability when evaluating grassland fire severity. Acta Ecol. Sin. 2018, 38, 2434–2441. [Google Scholar] [CrossRef]
- Lin, S.; Huan, H.; Chen, L. Assessment of wetland fire severity using random forest classifier and K-means clustering analysis. Remote Sens. Inf. 2019, 34, 48–54. [Google Scholar] [CrossRef]
- Konkathi, P.; Shetty, A. Inter comparison of post-fire burn severity indices of Landsat-8 and Sentinel-2 imagery using Google Earth Engine. Earth Sci. Inform. 2021, 14, 645–653. [Google Scholar] [CrossRef]
- Zennir, R.; Khallef, B. Forest fire area detection using Sentinel-2 data: Case of the Beni Salah national forest-Algeria. J. For. Sci. 2023, 69, 33–40. [Google Scholar] [CrossRef]
- Song, C.; Woodcock, C.E. Monitoring forest succession with multitemporal Landsat images: Factors of uncertainty. IEEE Trans. Geosci. Remote Sens. 2003, 41, 2557–2567. [Google Scholar] [CrossRef]
- Verbyla, D.L.; Kasischke, E.S.; Hoy, E.E. Seasonal and topographic effects on estimating fire severity from Landsat TM/ETM+ data. Int. J. Wildland Fire 2008, 17, 527–534. [Google Scholar] [CrossRef]
- Xu, H.; Chen, J.; He, G.; Lin, Z.; Bai, Y.; Ren, M.; Zhang, H.; Yin, H.; Liu, F. Immediate assessment of forest fire using a novel vegetation index and machine learning based on multi-platform, high temporal resolution remote sensing images. Int. J. Appl. Earth Obs. Geoinf. 2024, 134, 104210. [Google Scholar] [CrossRef]
- Yin, H.; Tan, B.; Frantz, D.; Radeloff, V.C. Integrated topographic corrections improve forest mapping using Landsat imagery. Int. J. Appl. Earth Obs. Geoinf. 2022, 108, 102716. [Google Scholar] [CrossRef]
- Veraverbeke, S.; Verstraeten, W.; Lhermitte, S.; Goossens, R. Illumination effects on the differenced Normalized Burn Ratio’s optimality for assessing fire severity. Int. J. Appl. Earth Obs. Geoinf. 2010, 12, 60–70. [Google Scholar] [CrossRef]
- Stambaugh, M.C.; Hammer, L.D.; Godfrey, R. Performance of Burn-Severity Metrics and Classification in Oak Woodlands and Grasslands. Remote Sens. 2015, 7, 10501–10522. [Google Scholar] [CrossRef]
- Liu, P.; Zhuang, W.; Kou, W.; Wang, L.; Wang, Q.; Deng, Z. Fire Severity Outperforms Remote Sensing Indices in Exploring Post-Fire Vegetation Recovery Dynamics in Complex Plateau Mountainous Regions. Forests 2025, 16, 263. [Google Scholar] [CrossRef]
- Yu, Y.; Wang, J.; Li, X. Monitoring the Occurrence of Drought in Central Yunnan Province Based on MODIS Data. J. Irrig. Drain. 2018, 37, 91–98. [Google Scholar] [CrossRef]
- He, Y.; Xu, H.; Cheng, J. Analysis of temporal and spatial distribution of forest fire in yunnan province. J. Cent. South Univ. For. Technol. 2017, 37, 36–41. [Google Scholar] [CrossRef]
- Ding, W. Temporal and spatial evolution characteristics of vegetation ndvi and its driving factors in central yunnan province. Bull. Soil Water Conserv. 2016, 36, 252–257. [Google Scholar] [CrossRef]
- Wang, Q.; Xiao, H.; Xu, S.; Li, S.; Shi, S.; Lou, X.; Liu, B. Retrogressive study and analysis of the burning features of the shrubs in the fire taking place on 29 march, 2006, in anning, yunnan. J. Saf. Environ. 2016, 16, 138–141. [Google Scholar] [CrossRef]
- Han, L.; Dai, B.; Wang, Q.; Gao, Z. Influence of image selection and threshold on dnbr extraction of burned area. Remote Sens. Inf. 2023, 38, 47–55. [Google Scholar] [CrossRef]
- Wu, C.; Xu, W.; Xiao, C.; Wang, Q.; Yuan, H.; Dong, J.; Huang, S.; Xiong, Y. Dynamic change of recovery ratios and influencing factors of typical post-fire burn areas in central Yunnan Province. Resour. Sci. 2021, 43, 2465–2474. [Google Scholar] [CrossRef]
- Gao, J.; Chen, Y.; Xu, B.; Li, W.; Ye, J.; Kou, W.; Xu, W. Post-Fire Forest Ecological Quality Recovery Driven by Topographic Variation in Complex Plateau Regions: A 2006–2020 Landsat RSEI Time-Series Analysis. Forests 2025, 16, 502. [Google Scholar] [CrossRef]
- Teillet, P.; Guindon, B.; Goodenough, D. On the Slope-Aspect Correction of Multispectral Scanner Data. Can. J. Remote Sens. 1982, 8, 84–106. [Google Scholar] [CrossRef]
- Gao, Y.; Zhang, W. Simplification and Modification of a Physical Topographic Correction Algorithm for Remotely Sensed Data. Acta Geod. Cartogr. Sin. 2008, 37, 89–94+120. [Google Scholar]
- Soenen, S.; Peddle, D.; Coburn, C. SCS+C: A modified Sun-canopy-sensor topographic correction in forested terrain. IEEE Trans. Geosci. Remote Sens. 2005, 43, 2148–2159. [Google Scholar] [CrossRef]
- Morresi, D.; Marzano, R.; Lingua, E.; Motta, R.; Garbarino, M. Mapping burn severity in the western Italian Alps through phenologically coherent reflectance composites derived from Sentinel-2 imagery. Remote Sens. Environ. 2022, 269, 112800. [Google Scholar] [CrossRef]
- Zhou, Q.; Neigh, C.S.; Ju, J.; Wooten, M.; Zhu, Z.; Miura, T.; Campbell, P.K.; Sridhar, M.K.; Baker, B.W.; Leite, R.V. Global uncertainty assessment of vegetation indices from NASA’s Harmonized Landsat and Sentinel-2 Project. Remote Sens. Environ. 2026, 332, 115084. [Google Scholar] [CrossRef]
- Hammill, K.A.; Bradstock, R.A. Remote sensing of fire severity in the Blue Mountains: Influence of vegetation type and inferring fire intensity. Int. J. Wildland Fire 2006, 15, 213–226. [Google Scholar] [CrossRef]
- Franquesa, M.; Stehman, S.V.; Chuvieco, E. Assessment and characterization of sources of error impacting the accuracy of global burned area products. Remote Sens. Environ. 2022, 280, 113214. [Google Scholar] [CrossRef]
- Quintano, C.; Fernández-Manso, A.; Fernández-Manso, O. Combination of Landsat and Sentinel-2 MSI data for initial assessing of burn severity. Int. J. Appl. Earth Obs. Geoinf. 2018, 64, 221–225. [Google Scholar] [CrossRef]
- Peng, H. The Research on Topographic Correction for Muli-Scale Remote Sensing Monitoring of Forest Fires. Master’s Thesis, Central South University of Forestry and Technology, Changsha, China, 2022. [Google Scholar]
- Vanonckelen, S.; Lhermitte, S.; Van Rompaey, A. The effect of atmospheric and topographic correction methods on land cover classification accuracy. Int. J. Appl. Earth Obs. Geoinf. 2013, 24, 9–21. [Google Scholar] [CrossRef]
- Chen, X.Y.; Mo, D.K.; Yan, E.P. Analysis on topographic effects of commonly used vegetation indices in complex mountain area based on sentinel-2 data. Chin. J. Ecol. 2023, 42, 956–965. [Google Scholar] [CrossRef]
- Umarhadi, D.A.; Danoedoro, P. The Effect of Topographic Correction on Canopy Density Mapping Using Satellite Imagery in Mountainous Area. Int. J. Adv. Sci. Eng. Inf. Technol. 2020, 10, 1317–1325. [Google Scholar] [CrossRef]
- Geng, J.; Wang, Y.; Roujean, J.L.; Li, W.; Ma, Y.; Chen, R.; Ding, A.; Jiang, H.; Xu, K.; Gao, F.; et al. Global Adaptability Assessment of Ten Common Topographic Correction Models for Landsat 8 OLI Images. IEEE Trans. Geosci. Remote Sens. 2025, 63, 4407917. [Google Scholar] [CrossRef]
- Ma, Z.; Jia, G.; Schaepman, M.E.; Zhao, H. Uncertainty Analysis for Topographic Correction of Hyperspectral Remote Sensing Images. Remote Sens. 2020, 12, 705. [Google Scholar] [CrossRef]
- French, N.H.F.; Kasischke, E.S.; Hall, R.J.; Murphy, K.A.; Verbyla, D.L.; Hoy, E.E.; Allen, J.L. Using Landsat data to assess fire and burn severity in the North American boreal forest region: An overview and summary of results. Int. J. Wildland Fire 2008, 17, 443–462. [Google Scholar] [CrossRef]
- Tran, B.N.; Tanase, M.A.; Bennett, L.T.; Aponte, C. Evaluation of Spectral Indices for Assessing Fire Severity in Australian Temperate Forests. Remote Sens. 2018, 10, 1680. [Google Scholar] [CrossRef]










| Fire ID | Fire Date | Location | VHR Image Resolution (m) | Burned Area (ha) | Vegetation Type | Calibration Samples | Validation Points |
|---|---|---|---|---|---|---|---|
| 1 | 2006-03 | Kunming | NA | 1849 | Broadleaf forest and Coniferous forest | NA | NA |
| 2 | 2010-02 | Kunming | 0.14 | 135 | Shrubs and Grassland | 48 | 30 |
| 3 | 2012-03 | Yuxi and Kunming | 0.54 | 1592 | Shrubs and Coniferous forest | 124 | 56 |
| 4 | 2014-03 | Yuxi | 0.14 | 66 | Broadleaf forest and Shrubs | 55 | 38 |
| 5 | 2014-04 | Kunming | 0.27 | 1263 | Broadleaf forest and Shrubs | 103 | 86 |
| 6 | 2014-03 | Chuxiong | 0.14 | 96 | Broadleaf forest | 64 | 44 |
| 7 | 2014-03 | Chuxiong | 0.27 | 51 | Broadleaf forest | 53 | 40 |
| 8 | 2014-03 | Yuxi | 0.27 | 960 | Coniferous forest, Shrubs, and Grassland | 101 | 69 |
| 9 | 2020-05 | Kunming | 0.27 | 1017 | Coniferous forest and Shrubs | 85 | 66 |
| 10 | 2023-04 | Yuxi | 0.50 | 5684 | Coniferous forest and Shrubs | 92 | 89 |
| Topographic Correction Model | Calculation Formula | References |
|---|---|---|
| Teillet Model | Teillet P M (1982) [34] | |
| VECA Model | Gao Yongnian (2008) [35] | |
| C Model | Teillet P M (1982) [34] | |
| SCS+C Moedl | Soenen S A (2005) [36] |
| Date Source | Unburned | Low | Moderate | High |
|---|---|---|---|---|
| Landsat | <0.18 | [0.18–0.38) | [0.38–0.60) | >0.60 |
| Sentinel-2A | <0.18 | [0.18–0.35) | [0.35–0.53) | >0.53 |
| Fire | 2 | 4 | 5 | 6 | 8 | 9 | 10 | 9 | 10 | |
|---|---|---|---|---|---|---|---|---|---|---|
| Date Source | Landsat | Sentinel-2A | ||||||||
| Producer’s Accuracy (PA) | Unburned | 1.00 | 1.00 | 0.83 | 0.90 | 0.85 | 0.95 | 0.94 | 0.84 | 1.00 |
| Low | 1.00 | 0.67 | 0.96 | 0.89 | 0.80 | 0.93 | 0.83 | 0.63 | 0.76 | |
| Moderate | 0.73 | 0.89 | 0.91 | 1.00 | 0.92 | 0.92 | 0.95 | 0.90 | 0.86 | |
| High | 0.89 | 0.91 | 0.88 | 0.87 | 0.94 | 0.85 | 0.96 | 1.00 | 1.00 | |
| User’s Accuracy (UA) | Unburned | 1.00 | 0.92 | 1.00 | 1.00 | 1.00 | 1.00 | 1.00 | 0.94 | 0.81 |
| Low | 0.67 | 0.86 | 0.81 | 0.89 | 0.84 | 0.88 | 0.90 | 0.71 | 0.90 | |
| Moderate | 0.89 | 0.73 | 0.80 | 0.83 | 0.71 | 0.73 | 0.80 | 0.64 | 0.89 | |
| High | 0.89 | 1.00 | 1.00 | 0.93 | 0.94 | 1.00 | 1.00 | 1.00 | 0.91 | |
| Overall Accuracy | (OA) | 0.87 | 0.88 | 0.89 | 0.91 | 0.87 | 0.91 | 0.92 | 0.85 | 0.89 |
| Kappa | () | 0.82 | 0.84 | 0.85 | 0.88 | 0.83 | 0.88 | 0.89 | 0.80 | 0.85 |
| Fire ID | Severity | Uncorrected | VECA | Teillet | SCS+C | C |
|---|---|---|---|---|---|---|
| Fire #5 | Unburned | 100% | 100% | 100% | 100% | 100% |
| Low | 75.56% | 71.11% | 73.33% | 77.78% | 66.67% | |
| Moderate | 65.91% | 70.45% | 63.64% | 72.73% | 63.64% | |
| High | 89.58% | 87.50% | 88.54% | 88.54% | 86.46% | |
| Total | 82.69% | 81.73% | 81.25% | 84.13% | 78.85% | |
| Fire #8 | Unburned | 100% | 95.83% | 93.75% | 100% | 100% |
| Low | 73.17% | 65.85% | 63.41% | 65.85% | 68.29% | |
| Moderate | 65.38% | 55.77% | 51.92% | 50.00% | 50.00% | |
| High | 70.83% | 60.42% | 60.42% | 62.50% | 58.33% | |
| Total | 77.25% | 70.37% | 68.78% | 69.31% | 68.78% | |
| Fier #10 | Unburned | 90.31% | 81.44% | 81.65% | 88.87% | 77.32% |
| Low | 82.51% | 79.12% | 78.44% | 79.80% | 78.61% | |
| Moderate | 74.87% | 70.89% | 70.89% | 74.65% | 77.35% | |
| High | 88.11% | 83.08% | 83.08% | 87.94% | 91.12% | |
| Total | 83.95% | 78.66% | 78.54% | 82.81% | 81.10% |
Disclaimer/Publisher’s Note: The statements, opinions and data contained in all publications are solely those of the individual author(s) and contributor(s) and not of MDPI and/or the editor(s). MDPI and/or the editor(s) disclaim responsibility for any injury to people or property resulting from any ideas, methods, instructions or products referred to in the content. |
© 2026 by the authors. Licensee MDPI, Basel, Switzerland. This article is an open access article distributed under the terms and conditions of the Creative Commons Attribution (CC BY) license.
Share and Cite
Han, L.; Liu, Y.; Wang, Q.; Long, T.; Lu, N.; Wang, L.; Xu, W. An Improved Framework for Forest Fire Severity Assessment in Mountainous Areas Based on the dNBR Index: A Case Study from Central Yunnan, China. Remote Sens. 2026, 18, 1118. https://doi.org/10.3390/rs18081118
Han L, Liu Y, Wang Q, Long T, Lu N, Wang L, Xu W. An Improved Framework for Forest Fire Severity Assessment in Mountainous Areas Based on the dNBR Index: A Case Study from Central Yunnan, China. Remote Sensing. 2026; 18(8):1118. https://doi.org/10.3390/rs18081118
Chicago/Turabian StyleHan, Li, Yun Liu, Qiuhua Wang, Tengteng Long, Ning Lu, Leiguang Wang, and Weiheng Xu. 2026. "An Improved Framework for Forest Fire Severity Assessment in Mountainous Areas Based on the dNBR Index: A Case Study from Central Yunnan, China" Remote Sensing 18, no. 8: 1118. https://doi.org/10.3390/rs18081118
APA StyleHan, L., Liu, Y., Wang, Q., Long, T., Lu, N., Wang, L., & Xu, W. (2026). An Improved Framework for Forest Fire Severity Assessment in Mountainous Areas Based on the dNBR Index: A Case Study from Central Yunnan, China. Remote Sensing, 18(8), 1118. https://doi.org/10.3390/rs18081118

