Highlights
What are the main findings?
- Proposed the TSEC model integrating shadow intensity, band adjustment, and vegetation index factors to effectively restore spectral information in rugged terrain.
- TSEC outperforms traditional methods (MIN, SCS + C) in shadow restoration by effectively avoiding over-correction in self-shadows and under-correction in cast shadows.
What are the implications of the main findings?
- The method ensures high spectral fidelity and stability for key vegetation indices (NDVI and EVI) across varying illumination conditions.
- TSEC offers a robust and effective solution for quantitative remote sensing in complex mountainous areas, requiring only original images and DEM data.
Abstract
The topographic shadow effect can cause surface reflectance distortions in the shadow areas of remote sensing images, particularly in complex mountainous areas. In this study, based on the difference in solar radiation received at the surface of sunlit and shadow areas, we introduced the shadow intensity, vegetation index, and band adjustment factors, and proposed a topographic shadow effect correction (TSEC) method. The method was then tested using eight Landsat 8 OLI scenes under different illumination conditions from two different regions. The results indicate that TSEC effectively corrected the topographic shadow effect. The corrected images exhibited good visual quality without obvious shadow pixels. Importantly, TSEC retained spectral information in sunlit areas while correcting spectral distortion in shadow areas, resulting in strong agreement between spectral curves of shady and sunny slopes. The method demonstrated high stability in normalized difference vegetation index (NDVI) correction, as the difference in NDVI before and after correction was less than 0.07 for the four scenes within the Changjiang study area. Moreover, the TSEC corrected the enhanced vegetation index (EVI) effectively, reducing an initial EVI difference of over 0.35 between the shady and sunny slopes to a maximum of 0.074 for the four scenes within the Wuyi Mountain study area. Relative to four established topographic correction models, the proposed method suppresses the over-correction phenomena typical of self-shadows and minimizes under-correction in cast shadows, resulting in stable overall correction results with few outliers. The TSEC provides a simple and effective method to correct the distorted reflectance in shadow areas using only image and DEM data, which can be adapted to complex mountainous areas and for images with different illumination conditions.
1. Introduction
Surface reflectance is a physical quantity that characterizes the reflectivity of solar radiation and is an inherent property of ground features [1,2,3]. Accurate surface reflectance estimations are of great theoretical and practical significance for quantitative remote sensing [4,5]. Surface reflectance can be obtained from satellite remote sensing data via preprocessing with radiometric calibration as well as geometric and atmospheric corrections [6,7,8,9,10]. However, in rugged terrain, the transmission process of solar radiation between the sun–surface–sensors is altered, and the effective radiation received by surface pixels differs. Consequently, the same land cover type in a single image can exhibit different radiance values on sunny and shady slopes, with weaker radiation and lower reflectance values on the shady slopes, i.e., shadow areas appearing on the image [11,12,13]. As illumination diminishes, shadows become more intense and the reflectance of the shadow-covered area decreases, and this phenomenon is known as the topographic shadow effect. The topographic shadow effect can seriously affect fine-scale classification of land cover, inversion of vegetation parameters, and applications that aim to detect land surface changes [14,15,16]. Correcting for the topographic shadow effect is thus an important step in mountainous remote sensing preprocessing.
Current topographic shadow effect correction methods can be broadly classified into four categories. The first category, image-based empirical methods, relies on the spectral or statistical properties within a single image [17,18,19]. This category includes direct shadow compensation techniques, which detect shadow areas and then use brightness information from adjacent sunlit pixels to fill in the missing information. However, the effectiveness of this method varies considerably across different land cover types, and it involves substantial computational requirements. As a result, it is primarily applied to shadow compensation in high-resolution imagery over small urban areas. The second category involves multi-source data fusion. These methods leverage auxiliary data, typically from sensors with higher temporal resolution like MODIS, to restore information in shadowed areas of a target image [20]. The primary challenges for this approach are the difficulty in acquiring synchronized, multi-source data and a general lack of a rigorous physical basis for the fusion, which has made its application more common for correcting transient cloud shadows rather than persistent topographic shadows [21]. The third category targets only the vegetation feature and aims to enhance the vegetation information in shadow areas by constructing a new vegetation index [22,23]. This method is simple and easy to implement; however, it solely focuses on vegetation features, cannot correct for spectral information in the shadow areas of the image, and lacks a clear physical mechanism. The fourth and most physically grounded category is based on radiative transfer models. This category is further divided by its specific objective [4,24,25,26]. The most common approach involves topographic correction (TC) models, which aim to normalize the reflectance of the entire terrain, including both sunny and shady slopes, to that of a horizontal surface [27,28]. While TC methods can reduce the topographic effect to a degree, most traditional models (e.g., C-correction, MIN, SCS + C) are fundamentally dependent on the cosine of the solar incidence angle (cos i) [29,30,31,32,33]. This dependency makes them prone to significant errors in complex terrain, often resulting in the over-correction of self-shadows and the under-correction of cast shadows [23,34].
The limitations of traditional TC models underscore the need to distinguish between two components of the overall topographic effect: the modulation of irradiance on sunlit slopes, which represents the classic topographic effect, and the complete loss of direct sunlight in occluded areas, referred to as the topographic shadow effect. Although TC models can eliminate terrain effects and partially reduce shadow impacts, they are unable to fully correct for the topographic shadow effect in complex mountainous regions with substantial terrain variation. As a result, correction anomalies frequently occur in shadowed areas [10,27].
An alternative, physically based approach is therefore Direct Light Compensation, which focuses exclusively on correcting the topographic shadow effect by restoring the missing direct solar radiation. Our previous work, the NDVI topographic shadow effect correction (NTSEC) model, demonstrated the viability of this principle for NDVI correction [35]. However, its simplified design, which relied on NDVI’s unique band-ratio properties, proved insufficient for the more challenging task of correcting spectrally complex indices like the Enhanced Vegetation Index (EVI) or the underlying multi-band surface reflectance.
To address these limitations, this study proposes the Topographic Shadow Effect Correction (TSEC) model, a physically constrained framework that reconstructs surface reflectance by compensating for direct solar radiation deficiencies. The main contributions of this study are summarized as follows:
- A physical-based correction model is developed to restore surface reflectance in shadow areas by compensating for missing direct solar radiation, effectively addressing the limitations of traditional topographic correction methods in rugged terrain.
- The Shadow Intensity Factor (SIF), Band Adjustment Factor (BAF), and Vegetation Index Factor (VIF) are introduced and integrated into the model. This mechanism enables adaptive shadow detection and spectrally consistent correction across different bands and illumination conditions.
- The proposed model is rigorously evaluated using multi-temporal Landsat 8 OLI imagery from two distinct mountainous regions. The results demonstrate its superiority in correcting surface reflectance and maintaining the stability of key vegetation indices (NDVI and EVI).
2. Research Area and Data
2.1. Study Areas
Parts of mountainous areas of Wuyi Mountain and Changjiang County, China, were used for model evaluation in this study (Figure 1). The Wuyi Mountain study area is between Wuyishan City in Fujian Province and Shangrao City in Jiangxi Province, China, and has a variety of land cover types, an elevation range of 167–2154 m, and large topographic relief with a maximum slope of >70°. The large topographic relief makes the area susceptible to topographic shadow effect throughout the year, which is important for evaluating the model’s performance under challenging topographic and illumination conditions. The Changjiang study area is between the Changjiang Li Autonomous County, Baisha Li Autonomous County, and Ledong Li Autonomous County in Hainan Province, China, with an elevation range of 105–1654 m and relatively gentle topography. Changjiang is in the low-latitude tropics, and there are only minor seasonal variations in land cover, which is helpful for assessing the stability of the proposed method.
Figure 1.
Study areas. (a,c) Landsat 8 OLI images (RGB: 543) of the Wuyi Mountain study area and Changjiang study area, respectively; (b,d) corresponding land cover information.
2.2. Data
Landsat 8 OLI images were acquired for four different periods (March, June, September, and December) for each of the two study areas from surface reflectance products provided by the United States Geological Survey (USGS; https://espa.cr.usgs.gov/ (accessed on 5 January 2023)). The closest cloud-free images from these four periods were selected (Table 1).
Table 1.
Landsat 8 OLI scenes of the study areas.
Topographic data were obtained using the Advanced Spaceborne Thermal Emission and Reflection Radiometer (ASTER) Global Digital Elevation Model (GDEM), and datasets provided by the Geospatial Data Cloud website (http://www.gscloud.cn (accessed on 12 May 2023)). Other reference data included land use/land cover information from the Data Center for Resources and Environmental Sciences, Chinese Academy of Sciences (https://www.resdc.cn/ (accessed on 15 August 2023)), and the Moderate Resolution Imaging Spectroradiometer (MODIS) MCD12Q1 dataset from NASA EARTHDATA (https://search.earthdata.nasa.gov/ (accessed on 20 August 2023)).
These datasets encompass a wide range of solar illumination angles and phenological conditions, providing a rigorous test for the model’s adaptability.
3. Methods
3.1. Conceptual Framework of TSEC Model
The radiance of surface vegetation observed through remote sensing is influenced by two main factors: the amount of solar radiation received by the surface and its inherent reflectance. According to the radiative transfer model for mountainous regions, if multiple scattering between the land surface and the atmosphere is neglected, the total incoming radiation received by the surface (E) can be expressed as the sum of direct solar radiation, sky diffuse radiation, and terrain-reflected radiation [24,36,37]. In remote sensing imagery, sunlit areas are formed by surfaces that receive direct sunlight, while shadow areas are formed by surfaces that do not. The total radiation received by pixels in sunlit areas (Esun) includes all solar radiation components, whereas pixels in shadow areas adjacent to sunlit pixels (Eshw) lack the direct solar radiation component, and can be described as follows:
where is direct solar radiation penetrating the atmosphere, which can be computed by the Second Simulation of the Satellite Signal in the Solar Spectrum (6S) model; cos i is the cosine of the solar incidence angle; is the sky isotropic diffuse radiation the pixel receives; Vd and Ct are the sky-view factor and terrain-view factor, respectively; Eh is the total radiation on a horizontal surface; and ρa is the average reflectance of the adjacent pixels. The detailed definitions and calculation methods for these parameters can be found in [35,38,39].
Reflectance is an inherent characteristic of a surface feature, unaffected by variations in incident radiation energy and differences in viewing angle [21]. Thus, surface vegetation maintains a stable inherent reflectance value across all wavelengths. The observed differences in surface radiance between sunlit and shadow areas are attributable to the disparities in solar radiation received by these regions.
Based on the premise that inherent reflectance is invariant, the actual vegetation radiance on the ground can be calculated from the inherent vegetation reflectance:
where Lsun and Lshw are the actual vegetation radiance values in the sunlit and shadow areas, respectively, and ρ is the inherent reflectance of the vegetation.
The radiance detected by satellites includes both the actual surface radiance and the atmospheric path radiance. Through atmospheric correction, the effect of path radiance is eliminated, allowing for the retrieval of the actual surface radiance. Further, when the topographic shadow effect is corrected, the radiation received by the surface in both sunlit and shadow areas should be identical, equating to the total incident radiation. The reflectance in sunlit areas (ρsun) and shadow areas (ρshw), normalized by the total incident radiation, can be expressed as follows:
According to Equations (2) and (3), the relationship between reflectance and solar radiation in the sunlit area and shadow area for the same feature in the image can be established as follows:
Assuming that shadow area pixels of a feature have the same illumination and topographic conditions as their adjacent sunlit area pixels after the topographic shadow effect is eliminated, we can reasonably assume that the feature receives the same sky diffuse and terrain-reflected radiation in both the sunlit and shadow areas. Therefore, by combining Equations (1)–(4), the reflectance difference between the sunlit and shadow area pixels (ρdd) of a feature in the image, as follows:
The value of ρdd quantifies the theoretical reflectance loss in shadow areas due to missing direct solar radiation and provides the basis for compensation. However, the challenge lies in how to apply this compensation robustly and accurately across diverse spectral bands and surface conditions.
In NTSEC, a constraint variable (α) dynamically adjusts the maximum compensation (typically referencing the direct solar value at cos i = 1). However, α only considers shadow intensity and ignores spectral differences across bands and surface types, limiting the precision and spectral consistency of compensation for all bands. To address this challenge, we propose a more refined and adaptive compensation strategy by introducing a multi-factor control function, f(CF), which jointly considers shadow intensity, band-specific spectral response, and vegetation index information. The direct light compensation is thus formulated as
where ρorig is the uncorrected original surface reflectance of the image and ρdc is the direct light compensation. The f(CF) is the control factor function for direct light reflectance compensation, which is as follows:
where SIF is the shadow intensity factor, BAF is the band adjustment factor, and VIF is the vegetation index factor.
Based on the above formulation, the final TSEC framework for shadow effect correction can be succinctly expressed as
This unified framework enables adaptive and semi-empirical correction of shadow-induced spectral distortions across all bands and surface types. The subsequent sections detail the calculation and implementation of each component. The overall flowchart of the proposed TSEC method is illustrated in Figure 2.
Figure 2.
The flowchart of the proposed TSEC method. The workflow consists of three main stages: input data preprocessing, the core direct light reflectance compensation mechanism, and correction evaluation. In the “Correction Evaluation & Validation” panel, the legends “Uncorrected” and “Corrected” refer to the metrics (surface reflectance or EVI) of shady slopes before and after TSEC, respectively, while “Sunny” denotes the reference values from adjacent sunlit slopes. The X-axis labels B1–B7 correspond to the Landsat 8 OLI bands: Coastal, Blue, Green, Red, NIR, SWIR1, and SWIR2, respectively.
3.2. Shadow Detection and Quantification: SIF
The SIF is the central component of the TSEC model, designed for robust detection and continuous quantification of shadow severity. Traditional topographic correction methods typically rely on the cosine of the solar incidence angle (cos i), which inherently fails in accurately representing cast shadows caused by terrain blockage and produces meaningless negative values in self-shadow regions [34,40]. To address this limitation, we construct a novel spectral-based shadow index and define a physically meaningful SIF, providing a unified, continuous scale ranging from 0 (non-shadow) to 1 (deepest shadow).
In order to achieve optimal separation between shadows and terrain features, it was necessary to construct the shadow index (SITOA) at the top-of-atmosphere (TOA) reflectance level of the surface reflectance product. This is because TOA reflectance retains more of the spectral characteristics of shadow areas caused by atmospheric scattering. The principle underpinning its construction is predicated on the unique spectral response of shadowed areas: in deep shadows, energy primarily originates from shorter-wavelength, more strongly scattered sky diffuse light, resulting in relatively higher reflectance in the Coastal band; whereas the near-infrared (NIR) band can most effectively distinguish between illuminated and shadowed areas with homogeneous terrain [41].
To further analyze the spectral characteristics of the ground features in sunlit and shadow areas, the average spectral characteristic curves for 4948 purely shadow samples and 10,551 purely non-shadowed samples in the December images of the Wuyi Mountain study area were plotted (Figure 3a). The differences in TOA reflectance between the shadow and non-shadow NIR bands were the largest. Using NIR band reflectance as the denominator for the shadow index expression can substantially increase the difference between shadow and non-shadow [23]. In addition, the differences in reflectance between the Coastal and Green bands divided by the NIR band can result in values close to 1 for the shadow features and <1 for non-shadow features. Thus, the TOA reflectance shadow index SITOA was constructed as follows:
Figure 3.
Characteristics of the SITOA. (a) Mean TOA reflectance curves for shadow and non-shadow areas. (b) Distribution of SITOA values across different land cover types. (c) Relationship between SITOA and total solar radiation (Etotal), with an inset showing the correlation for shadow pixels.
Based on the land cover information, the distribution of SITOA values for seven land cover types, including forestland (FL), sparse forestland (SFL), grassland (GL), sparse grassland (SGL), shrubland (SL), cultivated land (CL), and impervious surface (IS) was determined, as shown in Figure 3b. These seven land cover types were effectively separated in both the shadow and non-shadow areas. In addition, threshold c was determined with the Otsu algorithm [42] and used to evaluate the performance of the index for separating shadow and non-shadow pixels by recall and accuracy, both of which exceeded 90% (see Table S1 and Figure S1 in Supplementary Materials), and thus satisfied the TSEC model requirements for a shadow index.
To validate that the proposed SITOA is a physically meaningful proxy for shadow intensity, we analyzed its relationship with the modeled total solar radiation received at the surface (Etotal). As illustrated for the challenging December Wuyi Mountain scene (Figure 3c), this index effectively separates the sunlit and shadow domains. More importantly, within the shadow areas, SITOA exhibits a strong negative linear correlation (R = 0.641) with the received radiation (Eshw). This confirms that as the illumination within a shadow decreases, the SITOA value consistently increases.
The penumbra area pixels at the junction of sunlit and shadow areas can receive some direct solar radiation, their reflectance is usually between those of sunlit and shadow areas [43,44]. Therefore, we offset threshold c to the left using a μ value as a buffer to include the penumbra pixels; that is, the region located to the left of c-μ is purely sunlit pixels (Figure 4a). Histogram analysis and parameter sensitivity tests confirmed that the adjusted threshold c-μ coincides with the statistical peak of the SITOA distribution (see Figure S2 in Supplementary Materials). Consequently, this peak value was adopted as the optimal threshold for separating shadow and sunlit pixels in the surface reflectance correction. Pixels with an SITOA larger than the peak required correction, and vice versa (Figure 4b). In addition, as the SIF is used instead of cos i, its value range needs to be consistent with that of cos i (i.e., 0–1) and consequently, SITOA was normalized by the boundary of the peak as follows:
where is the maximum value of SITOA and is the SITOA value at the peak of SITOA.
Figure 4.
SIF schematic diagram. (a) penumbra not included, (b) penumbra included.
The final SIF maps generated for all eight study scenes can be found in the Supplementary Materials (Figure S3).
3.3. Core Factor for Spectral Fidelity Correction: BAF
Even with shadow intensity quantified, a uniform compensation across all bands would be problematic due to spectral differences, which leads to the need for a Band Adjustment Factor (BAF). The BAF is a critical advancement in the TSEC model relative to NTSEC, ensuring accurate and spectrally consistent corrections across all spectral bands. Physically, the need for BAF arises because the diffuse radiation component in shadow areas (Eshw) exhibits strong wavelength dependence due to Rayleigh scattering by atmospheric molecules, which is inversely proportional to the fourth power of wavelength. Consequently, shorter wavelengths (e.g., Coastal, Blue bands) receive significantly stronger diffuse radiation than longer wavelengths (e.g., NIR, SWIR bands). Thus, the ratio of /Eshw exhibits substantial spectral dependence, varying by up to an order of magnitude across the optical spectrum [45,46]. Without an adaptive, band-specific adjustment (BAF), uniform compensation would result in insufficient correction in shorter wavelengths and excessive correction in longer wavelengths, severely distorting spectral information.
A semi-empirical iterative optimization procedure was developed to determine the optimal BAF. The fundamental premise is that an ideal correction should ensure that the reflectance-illumination conditions (cos i) statistical relationship is consistent between shadowed and sunlit samples of the same homogeneous land cover. The procedure consists of four steps for each band:
- Parameter initialization: The BAF is initialized as an iterative variable with an incremental step of 0.01;
- Baseline establishment: The correlation coefficient (r1) between the reflectance and cos i is calculated for samples on sunlit slopes;
- Iterative correction: For each BAF increment, the TSEC is applied. The correlation coefficient (r2) between the corrected reflectance and cos i is calculated for shadow samples of the same land cover within the specific interval (, + 2σ), where σ represents the standard deviation of SITOA;
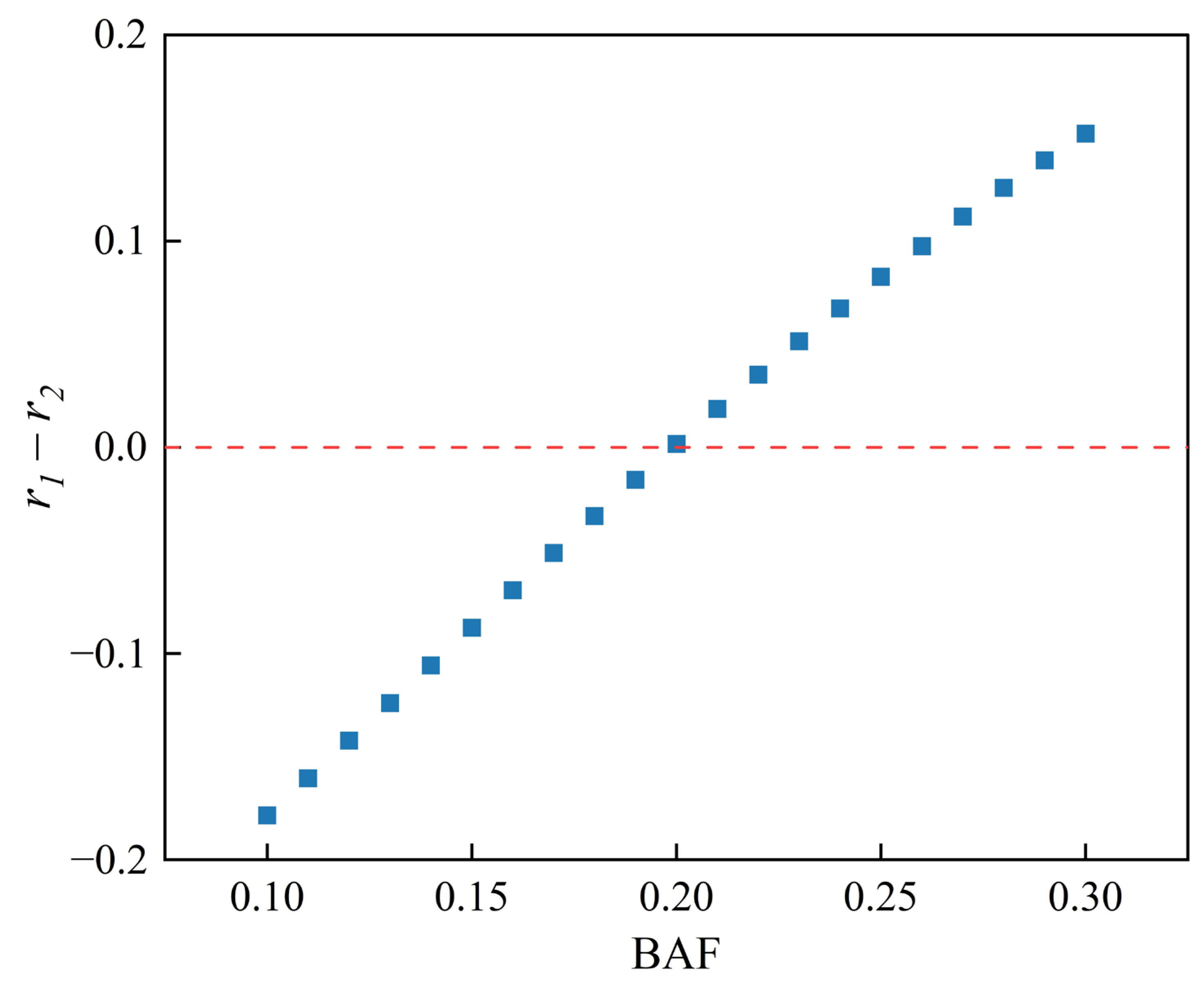
- Optimization: The optimal BAF is identified as the value that minimizes the absolute divergence between the baseline and corrected response (see Figure 5):
Figure 5. Schematic for determining the optimized BAF value. The dashed line and square dots denote the zero reference and BAF values, respectively.
The underlying assumption of this process is that a physically correct compensation will restore the inherent, weak relationship between illumination and reflectance that exists on sunlit slopes, thereby aligning the statistical response (r2) with the baseline (r1).
3.4. Ensuring Robustness Under Low Signal-to-Noise Conditions: VIF
The introduction of the Vegetation Index Factor (VIF) is a key step to address the challenge posed by low signal-to-noise ratios (SNRs) in deeply shadowed areas, which makes the model robust. Under extremely low illumination, reflectance values across different land cover types converge toward zero, severely diminishing the spectral discrimination capability of any single band. A strong correction based solely on SIF and BAF under such conditions could amplify noise or falsely assign high, vegetation-like reflectance values to pixels.
To validate the robustness of NDVI for the Vegetation Index Factor (VIF), a forest-dominated sample plot characterized by severe shadowing was extracted from the Wuyi Mountain site. As illustrated in the density scatter plots (Figure 6), within the deep shadow domain where NIR reflectance is severely compressed (≈0.02), the single-band signal loses its capacity to distinguish intra-class variations. Similarly, the Red reflectance exhibits even stronger suppression due to chlorophyll absorption, yet the intrinsic spectral contrast (NIR > Red) is effectively preserved (see Figure 6b). Consequently, the corresponding NDVI values maintain a significant dynamic range (spanning 0.6 to 1.0). This stability is attributed to the band-ratio structure of NDVI, which preserves relative spectral features even when absolute radiance is negligible. As demonstrated in [47,48], this band-ratio structure effectively cancels out multiplicative topographic attenuation. In contrast, non-ratio indices with additive constants (e.g., EVI, SAVI, MSAVI) are prone to distortion in deep shadows. In these regions, the additive terms which do not scale with illumination overwhelm the weak reflectance signals, thereby obscuring true vegetation characteristics. Consequently, NDVI was selected to ensure robust characterization under low-SNR conditions.
Figure 6.
Density scatter plots showing the robustness of NDVI in shadowed forest areas. (a) Relationship between NIR reflectance and NDVI; (b) relationship between Red reflectance and NDVI.
By integrating VIF, the TSEC framework’s robustness is greatly enhanced, ensuring that correction strength is intelligently adapted to the underlying surface condition, thereby preserving the fidelity of vegetation information across all illumination conditions.
3.5. Evaluation Strategies
Five strategies were used to assess the performance of the TSEC, a qualitative visual inspection and four quantitative assessments. The quantitative assessment strategies were as follows:
- (1)
- Sunny versus shady slope reflectance comparison. Due to the low phenological variability of evergreen broadleaf forests in tropical regions, reflectance differences between sunny and shady slopes with homogeneous vegetation should be minimal after effective correction. Thus, significant reduction in differences between these slopes provides direct evidence of successful shadow correction.
- (2)
- Intraclass reflectance correction analysis. The upper quartile (Q3), lower quartile (Q1), and interquartile range (IQR) were used to assess the reflectance correction of each land cover type before and after correction [27]. Owing to low-reflectance pixel values in shadow areas, reflectance of uncorrected features has a larger range (Q3 + 1.5IQR to Q1 − 1.5IQR). Theoretically, this range should be reduced after correction because low-reflectance pixels in shadow areas are corrected, and the distribution of reflectance value data points should be skewed toward Q3 + 1.5IQR.
- (3)
- Performance on key vegetation indices. NDVI can partially eliminate the topographic shadow effect. However, for mountainous areas with complex terrain, especially for images acquired in winter with low solar altitude angles, elimination of the NDVI topographic shadow effect is incomplete [21,47]. Therefore, there should be almost no difference in NDVI before and after correction when the topographic shadow effect is not severe; however, the difference will increase with the severity of the topographic shadow effect. The EVI correction efficacy was evaluated as a more rigorous test of the TSEC framework. EVI is known to be more sensitive to topographic effects than NDVI. The primary metric for its evaluation is the model’s ability to substantially reduce the large EVI discrepancies observed between shady and sunny slopes for homogenous vegetation types.
- (4)
- Comparison between TSEC and TC methods. To benchmark TSEC’s performance and demonstrate its superiority, we compared it against four widely used TC methods, focusing on their weakness: self-shadow and cast shadow correction. The former occur on the back side of the mountains and can be determined as follows [23]:where ξ is the slope angle oriented away from the sun and γ is the sun elevation angle. In contrast, the latter, cast shadows, are formed on surfaces that do not receive direct solar illumination because of shading by other mountains, and they were obtained by removing the self-shadow part from the full shadow. Here, four TC methods (Minnaert (MIN), SCS with C (SCS + C), statistical–empirical (SE), and path length correction (PLC)) were compared (Table 2).
Table 2. Expressions of TC methods.
4. Results
4.1. Visual Inspection
The TSEC results for the Wuyi Mountain study area are shown in Figure 7. Before correction, shadows were evident, especially on the back side of the mountains with large elevation differences, where the pixels in shadow areas appeared black. Moreover, there was a significant difference between the reflectance of shady and sunny slopes. After correction, the differences between sunny and shady slopes were significantly reduced, and the entire image was smoother without obvious under- or over-correction. The spectral characteristics of the sparse grassland on hilltops in the north-central region were strongly influenced by phenological changes, with vegetation in May and September and bare soil in March and December; this change in spectral characteristics was preserved in the corrected images.
Figure 7.
Visual inspection of the Wuyi Mountain study area at different periods. (a–d) uncorrected images, (e–h) corrected images.
The correction results for the Changjiang study area are shown in Figure 8. Located in a low-latitude tropical region, throughout the year there was no severe topographic shadow effect, particularly in May and September. Differences between the images before and after correction in these months were not significant, indicating that the TSEC corrected only the shadow areas and did not interfere with the reflectance of the sunlit areas. In addition, small phenological changes in vegetation, a close time interval between image acquisitions, and small changes in land cover type resulted in similar post-correction hues for all four periods. Cultivated land in the southeastern region did not show significant color differences before and after correction, indicating that the TSEC had a similar correction performance for all bands. If over-correction or under-correction occurs in a band, the color of the corrected image will be significantly different.
Figure 8.
Visual inspection of the Changjiang study area at different periods. (a–d) uncorrected images, (e–h) corrected images.
Shadow pixels with very low reflectance levels were corrected, and when compared with the uncorrected images, there were only a small number of low-value pixels present in the corrected images (Figure 7 and Figure 8). Therefore, corrected bands that are strongly affected by the shadow effect (e.g., the NIR, SWIR1, and SWIR2 bands) may become brighter when performing a linear method of rendering with a 2% clip on both ends of the display data. This was evident in the false-color images displayed by band combination, for which brightness and saturation were higher after correction. This resulted in chromatic aberrations, which can produce visual differences, and consequently, quantitative assessments are essential.
4.2. Sunny Versus Shady Slope Reflectance Comparison
To analyze the corrected reflectance of the sunny and shady slopes, a sub-region (white rectangle in Figure 8) of the Changjiang study area was selected (Figure 9). The vegetation type was evergreen broadleaf forest, except in the south, where there was some cultivated land. Moreover, the solar altitude angle of the image taken on May 9 in this region was 67.77°, and it contained almost no shadow in the image. Based on this image (Figure 9b), it was hypothesized that the evergreen broadleaf forests on the sunny and shady slopes of this region were homogeneous. Therefore, the correction performance of the TSEC method could be evaluated based on the reflectance of the evergreen broadleaf forests on both the sunny and shady slopes.
Figure 9.
Images of the sub-region shown as a white rectangle in Figure 8. (a–d) uncorrected images, (e–h) corrected images. The white dashed line indicates the profile location for spectral analysis, and the white circles represent the selected sample areas of clear shady slopes covered by evergreen broadleaf forest.
Figure 10 provides the SWIR1 band reflectance curves and SIF curves for the profile line in Figure 9. The uncorrected reflectance fluctuated greatly, and the values for the areas with shady slopes in February and December were <0.05. The corrected reflectance was greatly improved and was smoother. A least-squares fit was applied to the corrected reflectance, and the fitted lines for all four periods showed a horizontal trend and the intercepts were almost the same. In addition, the trend for SIF clearly demonstrates the reflectance compensation. Since SIF characterizes the intensity of the shadows, theoretically, the more intense the shadows, the more compensation the reflectance receives. The February and December images have large SIF values for the heavily shadow-covered areas, and the corrected reflectance recovers from low values to be close to the illuminated areas. There are almost no shadows present in the May and September images, so the SIF values are consistently low, especially in the May image, where they are almost 0.
Figure 10.
SWIR1 band reflectance and SIF curves before and after correction at the dashed line shown in Figure 9. (a) 2 February 2021; (b) 9 May 2021; (c) 17 September 2022; (d) 3 December 2021.
The May image had the highest solar altitude angle with almost no shadow pixels, and there was little difference before and after correction, while shady slopes were clearly identified in the February and December images. We marked eight areas of clear shady slopes covered by evergreen broadleaf forest (Figure 9a), and marked slopes around these areas that were exposed to the sun in all four periods. From these areas, 635 sunny and 987 shady slope pixels were selected and their spectral profiles were plotted (Figure 11). Shady slope reflectance in the February and December images was found to significantly improve. Only slight over-correction occurred in the NIR band in the February image, while the other bands were well corrected. In addition, consistent with the theoretical analysis, the May image had almost no shadow areas owing to the high solar altitude angle, and consequently, the spectral curves before and after the correction almost completely overlapped. Overall, the spectral curves of the shady and sunny slopes after image correction coincided well for all four periods.
Figure 11.
Spectral curves of shady slopes and adjacent sunny slopes before and after correction. (a) 2 February 2021; (b) 9 May 2021; (c) 17 September 2022; (d) 3 December 2021.
These results directly demonstrate that TSEC successfully equalizes reflectance on shady slopes to the level of sunny slopes without disturbing naturally sunlit areas.
4.3. Intraclass Reflectance Correction Analysis
Taking the December images of the Changjiang study area as an example, box plots for the NIR band reflectance were plotted from the uncorrected and corrected images (Figure 12). The corrected reflectance data shifted in the Q3 + 1.5IQR direction, indicating that low-reflectance pixels in shadow areas were effectively corrected. The theory that the range of corrected reflectance for different land covers should be included in the range of the uncorrected reflectance was corroborated by the results in Figure 12. The range between Q3 + 1.5IQR and Q1 − 1.5IQR (1.5IQR range) of the corrected reflectance was significantly reduced for all land covers except IS and CL, which are rarely influenced by shadow effects and were mostly uncorrected. The median and mean values of the corrected FL reflectance were 0.38, coinciding with NIR band reflectance values of sunny evergreen broadleaf forest slopes in the December image (see Figure 11d). In summary, the TSEC achieved a good intraclass reflectance correction performance.
Figure 12.
Reflectance box plot for the NIR band in uncorrected and corrected image.
4.4. Performance on Key Vegetation Indices
To assess the practical impact of the TSEC framework on downstream applications, we evaluated its performance on two key vegetation indices: the NDVI, to test for stability and adaptive correction, and the EVI, to test for correction efficacy under more challenging conditions.
First, an NDVI stability analysis was conducted. As NDVI’s ratio form partially eliminates shadow effects, an ideal correction should be adaptive. Our results align perfectly with this premise, as shown in Figure 13. For scenes with minimal shadow impact (e.g., the Changjiang study area), the difference between the corrected and uncorrected NDVI is negligible (within 0.07), confirming that TSEC avoids unnecessary alterations. Conversely, for the severely shadowed December image of the Wuyi Mountain study area, the difference is substantial (exceeding 0.15), demonstrating that the model applies strong correction precisely where it is needed. This confirms that TSEC effectively addresses the residual shadow effects in NDVI that are prominent in rugged terrain, a finding consistent with previous studies [21,35].
Figure 13.
Distribution of the NDVI difference before and after correction for two study areas at different periods. (a) Wuyi Mountain study area; (b) Changjiang study area.
Next, we performed a more rigorous test by evaluating TSEC’s performance on EVI, an index notoriously sensitive to topographic effects. This analysis serves as a critical benchmark, as correcting EVI’s higher anisotropy is a key limitation of our previous NTSEC model and other simpler approaches. For this evaluation, we used the Wuyi Mountain study area, with vegetation types identified from the MODIS MCD12Q1 product.
The correction results indicate substantial improvements in both visual quality and quantitative metrics. Visually, the corrected EVI images appear smooth and coherent, with the stark, topographically induced contrasts between shady and sunny slopes effectively eliminated (Figure 14). Quantitatively, significant pre-correction EVI differences between sunny and shady slopes, often exceeding 0.1 (and up to 0.35 for evergreen broadleaf forests in December), were reduced to below 0.074 across all months after applying TSEC (Table 3). In the May images, there was no significant difference between the corrected and uncorrected images; the EVI values on the shaded slopes increased slightly, while those on the sunny slopes remained unchanged (Figure 14c,g). This indicates that the TSEC method preserves the original EVI information in periods with weak shadow effects and avoids unnecessary correction. In addition, EVI values on sunny slopes remained stable in most periods, with minimal changes (<0.01). In December, however, a slightly larger difference (up to 0.094) was observed, indicating mild over- or under-correction in certain bands under low-solar elevation conditions. This likely led to the slight brightness enhancement seen in the corrected December images (see Figure 7d,h).
Figure 14.
EVI of the Wuyi Mountain study area before and after correction. (a) Vegetation types; (b–e) uncorrected; (f–i) corrected.
Table 3.
EVI values for shady and sunny slopes with different vegetation types before and after correction.
In summary, the evaluation across both key vegetation indices demonstrates the comprehensive success and sophistication of the TSEC framework. The NDVI analysis validates the model’s stability and adaptiveness, proving it applies correction judiciously and only where necessary. Furthermore, the model’s ability to tame the severe, shadow-induced inconsistencies in the more sensitive EVI confirms its power and efficacy. Overall, TSEC consistently improves the accuracy and reliability of vegetation indices in rugged terrain, reducing spectral inconsistencies while preserving original information, thereby supporting its strong potential for quantitative vegetation monitoring applications.
4.5. Comparison Between TSEC and TC Methods
To further evaluate the performance and robustness of the TSEC method, comparisons were conducted against four widely used traditional TC methods. An analysis of the expressions for these TC methods reveals inherent limitations under certain shadow conditions. Specifically, the MIN method cannot produce valid correction values for pixels located in self-shadow areas (where cos i < 0). The SCS + C method improves upon SCS by introducing an empirical parameter (C), allowing partial correction of some self-shadow pixels; however, it still encounters limitations when cos i + C remains negative in severe shadow conditions. The SE method avoids invalid values by not utilizing cos i as a denominator, but its effectiveness is reduced in cast shadow regions with low reflectance despite higher cos i values. These theoretical weaknesses predict that cos i-based methods may struggle to provide a balanced correction for both self- and cast shadows.
The visual and quantitative results from the Wuyi Mountain sub-region (white rectangle in Figure 7) confirm these predicted limitations (Figure 15, Table 4). For periods with higher sun angles (March, May, and September), where shadows are predominantly cast shadows, all TC methods reduce some topographic relief but fail to adequately correct the shadow areas. This results in visually fragmented images where the corrected cast shadows remain significantly darker than adjacent sunlit slopes, creating unnatural color and brightness discrepancies. In contrast, TSEC delivers a visually coherent image with smoother transitions.
Figure 15.
Correction results of different methods for the sub-region in Figure 7. (a–f) 28 March 2016; (g–l) 13 May 2015; (m–r) 21 September 2022; (s–x) 20 December 2014. The columns from left to right correspond to the Uncorrected, MIN, SCS + C, SE, PLC, and TSEC methods, respectively.
Table 4.
Mean, CV, and outliers of SWIR1 band reflectance before and after correction for self- and cast shadow areas.
The limitations of the TC methods are most evident under the low-solar angle conditions of December. The MIN method produces invalid pixels in self-shadow areas (blank regions in Figure 15t), corresponding to the self-shadow coverage of the subregion, due to the inability to calculate effective reflectance. Furthermore, the MIN method exhibits significant over-correction in cast shadow areas, resulting in a high proportion of outliers (2.58%, Table 4). The SCS + C method demonstrates severe over-correction in self-shadow areas (Figure 15u), as evidenced by an extremely high coefficient of variation and outlier rate. Both SE and PLC methods display significant under-correction, particularly for PLC, where the mean reflectance of corrected shadow areas (0.021 for self-shadow and 0.038 for cast shadow) shows little improvement compared to the original values. Although SE visually reduces topographic relief, its correction in shadowed regions remains insufficient and it also produces a notable number of outliers (1.74%).
TSEC, by comparison, achieves a more balanced and robust correction in all scenarios. The corrected image (Figure 15x) exhibits consistent transitions between sunlit, self-shadow, and cast shadow areas. Quantitatively, TSEC maintains similar mean reflectance and CV for both shadow types (self-shadow: 0.162, 35.04%; cast shadow: 0.158, 24.29%), reflecting a balanced correction not achieved by other TC methods. Additionally, TSEC results in a very low outlier percentage (0.05% and 0.07%), indicating improved correction stability and reliability compared to traditional approaches.
In conclusion, this comparative analysis demonstrates that TSEC effectively overcomes the inherent limitations of cos i-dependent models. It successfully suppresses the over-correction common in self-shadow areas while substantially improving the under-correction that plagues cast shadows, delivering a stable, robust, and balanced correction even under challenging illumination conditions.
5. Discussion
5.1. Performance Advancement over NTSEC
In this work, the TSEC model was developed based on the direct light reflection compensation mechanism of our previous NTSEC model [35]. While the Results Section 4 have detailed TSEC’s performance, this discussion serves to validate its fundamental improvements over NTSEC in correcting the underlying surface reflectance, not just a derived index. Typically, sun-facing aspect exhibit higher reflectance than sun-backed aspect due to greater light exposure, and this difference should be significantly reduced when the topographic shadow effect is eliminated [4,25]. To visualize this advancement, we analyzed the density distribution of reflectance values across different aspect angles, using polar plots for both the Red and Near-Infrared (NIR) bands from the challenging Wuyi Mountain scene (Figure 16). As shown in Figure 16a,d, the uncorrected reflectance for both bands is heavily concentrated on the sun-facing side (indicated by the red dot), with a high-density cluster near zero on the shaded slopes. This demonstrates a significant directional dependency in the original image.
Figure 16.
Density distributions of surface reflectance by aspect for the NIR and Red bands under different correction conditions: (a,d) uncorrected; (b,e) after NTSEC; (c,f) after TSEC correction. The red dot on the azimuth axis indicates the sun’s azimuth angle.
The NTSEC shows only limited improvement in resolving this anisotropy. While it partially corrects for illumination differences, the directional characteristics of reflectance remain, and in some cases, produce new artifacts. For both the NIR (Figure 16b) and Red (Figure 16e) bands, the low-reflectance areas on shaded slopes remain distinct, while an abnormally high reflectance cluster persists on the sun-facing side. Furthermore, a discontinuous boundary appears near the 0°/360° azimuth, indicating that significant anisotropic artifacts remain after NTSEC. In contrast, the reflectance distributions after TSEC correction are substantially smoother and more uniform (Figure 16c,f). The corrected reflectance values exhibit a nearly circular, uniform distribution across the entire azimuth range, no longer concentrated in a specific direction. The previously observed low-reflectance density kernels and directional discontinuities are effectively eliminated. This evidence from both bands confirms that TSEC represents a fundamental evolution from NTSEC—advancing from a specialized index-normalization tool to a robust and spectrally consistent surface reflectance correction framework.
5.2. Analysis of Model Components
To further assess the necessity and relative contribution of each component in the TSEC model, we conducted an ablation experiment using the sub-region of Changjiang study area from the December image, with samples consistent with the analysis in Section 4.2. Three representative bands (Blue, NIR, and SWIR1) were selected, and five model variants were compared: the uncorrected image, three partial versions excluding one of the factors (SIF, BAF, or VIF) in f(CF), and the full TSEC model. The mean relative error (RE) and CV between sunny and shady slope samples of homogeneous evergreen broadleaf forest were used as evaluation metrics (Table 5). The results clearly show that SIF is the indispensable targeting mechanism; the variant lacking it (BAF·VIF) failed catastrophically, producing astronomically high REs (e.g., exceeding 1800% for the NIR band) by incorrectly applying the correction to the entire image. The necessity of BAF for spectral fidelity is clearly demonstrated by the SIF·VIF variant. As shown in Table 5, removing BAF leads to inconsistent and poor performance, with the RE for the Blue (44.29%) and NIR (46.47%) bands remaining high. This disparity confirms that a uniform compensation is insufficient. Each band, with its unique response to atmospheric scattering, requires a specific adjustment. BAF provides this critical, band-specific tuning; without it, the model cannot achieve spectrally consistent correction. This quantitatively explains why the full TSEC model achieved the high degree of spectral curve consistency for evergreen forests shown in our main results (Section 4.2). Finally, VIF’s role as a critical factor for achieving the highest accuracy was confirmed by comparing the SIF·BAF model with the full TSEC model. Its inclusion caused the RE for the critical NIR band to drop dramatically from 8.62% to 0.45%, with significant error reduction also observed in the Blue and SWIR1 bands. This accuracy-enhancing effect is essential for producing the most reliable reflectance values. In summary, the ablation analysis confirms that the complementary roles of SIF, BAF and VIF are each essential to the robust and consistent performance of the TSEC model across all evaluation scenarios.
Table 5.
Ablation Analysis of Each Factor in TSEC Framework.
5.3. Sensitivity to Terrain Data and Sensor Applicability
Previous studies have demonstrated that different DEM sources significantly affect the accuracy of traditional TC models and that DEM geolocation bias can introduce substantial uncertainties in surface validation over rugged terrain. In the proposed TSEC framework, this dependency is equally critical [49,50]. The core terrain parameters, specifically the sky-view factor and terrain-view factor, are derived directly from the DEM geometry. A resolution mismatch would smooth out high-frequency terrain details, leading to inaccurate estimation of terrain parameters and subsequent under-correction in complex shadow zones. Conversely, while higher-resolution DEMs theoretically offer richer detail, they require rigorous geometric registration; slight misalignments can result in pixel-level artifacts. Therefore, in this study, the scale matching strategy was adopted. The 30 m ASTER GDEM was selected to strictly correspond to the 30 m spatial resolution of the Landsat 8 OLI imagery. This 1:1 matching minimizes resampling errors and ensures geometric consistency. While the scale-matching strategy adopted in this study effectively minimizes geometric uncertainties for Landsat 8 imagery, a comprehensive assessment of TSEC’s sensitivity to varying DEM resolutions and sources remains an important direction for future research to further validate its robustness.
Although this study focused on Landsat 8 OLI data, the TSEC framework is inherently applicable to other optical sensors (e.g., Sentinel-2 MSI, GF-1 WFV) that possess Red and NIR bands for VIF construction. Preliminary tests on these sensors have yielded promising results comparable to those presented here. However, while the methodology is transferable, a critical distinction must be made regarding the parameterization.
5.4. Theoretical Limitations and Future Directions
In the TSEC model, the BAF serves as a critical control variable for direct light reflectance compensation. As analyzed in Section 3.2, the optimal BAF exhibits strong wavelength dependence. Since atmospheric scattering diminishes as wavelength increases, the diffuse radiation received by the pixel decreases, causing the Eshw values in Equation (6) to drop substantially, whereas the /Eshw value increases. Given that different sensors have unique spectral response functions, they sample these radiation components differently. Consequently, a fixed or transferred BAF inevitably leads to artifacts, manifesting as under-correction in short-wave bands and over-correction in long-wave bands. Therefore, the BAF is inherently a scene-specific and sensor-specific parameter that requires optimization to match local radiometric conditions.
However, this optimization presents a trade-off. While the use of a targeted sample subset ensures manageable operational efficiency, it imposes strict statistical constraints. Specifically, determining the BAF relies on the correlation between reflectance and illumination, which requires strict spectral homogeneity to prevent intrinsic material variance from masking the topographic signal. Consequently, the optimization is strictly driven by the dominant land cover (i.e., homogeneous vegetation). Physically, this strategy leverages vegetation as a stable reference to characterize the scene-wide atmospheric scattering parameters. Given the spatial consistency of the atmosphere, these parameters remain valid for non-vegetated areas. Nevertheless, the derived parameters are theoretically coupled with the volume scattering characteristics of vegetation. Applying them to non-vegetated areas (dominated by surface scattering, e.g., bare soil) may introduce slight residual errors due to the distinct radiative transfer mechanisms.
Future research will address these heterogeneity and operational challenges through two main approaches. To improve local accuracy in complex landscapes, we aim to implement a stratified optimization strategy that calculates specific BAFs for distinct endmembers to account for their varying scattering properties. Furthermore, we will investigate the empirical relationship between the optimal BAF and modeled radiation components. This step is crucial for overcoming the dependency on image-based sampling, which complicates applications in highly fragmented landscapes where pure, consistent endmembers are scarce [35]. If stable empirical properties can be established based on radiative transfer simulations, the determination method could evolve into a lookup-table or parameter-based approach. Such a transition would significantly enhance operational efficiency and robustness by reducing the reliance on scene-specific statistical inversion.
Additionally, it is important to note that the intent of TSEC is to correct shadow area reflectance to match the illumination conditions of sunlit areas, thereby eliminating or reducing the influence of topographic shadows on reflectance. However, the corrected surface reflectance remains that of the inclined surface, and the model does not address correction of the sunlit area reflectance. In contrast, the intent of the TC model is to obtain the reflectance of the horizontal surface, requiring correction of the sunlit area reflectance [24,25]. If the total incident radiation used for normalization in Equation (3) is replaced with the solar radiation received by the adjacent sunlit area pixel (i.e., Lsun and Lshw are normalized using Esun), ρsun = ρ can be easily deduced from Equations (2) and (3). This processing effectively converts the inclined surface reflectance of the sunlit area to the horizontal surface reflectance. Thus, the sunlit area reflectance obtained after normalization is considered to represent the inherent reflectance. Furthermore, we find that Equation (4) can be derived as well by using Esun for normalization. This means that Equation (4) remains valid whether the radiance is normalized by E or Esun. Therefore, if the sunlit area reflectance is corrected to the horizontal surface reflectance, the TSEC based on the sunlit area reflectance would be expected to reproduce the horizontal surface reflectance of the shadow area. Obtaining the inherent vegetation reflectance under horizontal conditions is an important topic in quantitative remote sensing studies in mountainous areas [26,27,28,51]. Hence, our future work will focus on integrating the TSEC model with a traditional TC method, creating a hierarchical framework that first corrects shadows with TSEC and then normalizes the entire scene to a horizontal surface.
6. Conclusions
In this study, we proposed and validated the Topographic Shadow Effect Correction (TSEC) model, a comprehensive framework designed to address spectral distortions in remote sensing images of rugged terrain. Based on the principle of compensating for missing direct solar radiation in shadow areas, TSEC was tested using multi-temporal Landsat 8 OLI scenes from two distinct regions. The results demonstrate that TSEC provides stable and balanced correction under varying illumination conditions, successfully suppressing the over-correction in self-shadow areas and improving the under-correction in cast shadows that often plagues traditional models, all while generating negligible outliers. The framework was proven to effectively restore reasonable spectral patterns in shadow areas and demonstrated excellent performance in correcting key vegetation indices, including the highly sensitive EVI. A key practical advantage of the TSEC model is that it requires only the image and a corresponding DEM, needing no additional heterogeneous data or complex atmospheric parameterization. This work confirms that TSEC offers a robust and effective solution for mitigating the topographic shadow effect, showing strong potential for improving the reliability of quantitative remote sensing in complex mountainous areas.
Supplementary Materials
The following supporting information can be downloaded at: https://www.mdpi.com/article/10.3390/rs18040642/s1, Figure S1: Validation of shadow detection; Table S1: Confusion matrix and accuracy assessment of shadow detection based on the SITOA using the Otsu threshold; Figure S2: Histogram analysis and threshold sensitivity test; Figure S3: SIF maps for all eight study scenes.
Author Contributions
X.Y.: Conceptualization, Methodology, Formal analysis, Investigation, Data curation, Writing—original draft, Visualization, Project administration, Funding acquisition. W.X.: Writing—review and editing, Supervision, Funding acquisition. X.Z.: Resources, Supervision, Writing—review and editing. S.G.: Validation, Investigation. D.Z.: Resources, Supervision, Writing—review and editing. Y.L. (Yongfa Li): Validation, Investigation. J.L.: Validation, Writing—review and editing. Y.L. (Yan Luo): Validation, Writing—review and editing. All authors have read and agreed to the published version of the manuscript.
Funding
This research was funded by the Joint Special Project of Basic Research for Local Undergraduate Universities in Yunnan Province (Youth Project), grant number 202501BA070001-016; the Talent Introduction Research Project of Kunming University, grant number H22L2503; the Yunnan Provincial Department of Education Scientific Research Fund, grant number 2025J0750; and the National Natural Science Foundation of China, grant number 42361070.
Data Availability Statement
Publicly available datasets were analyzed in this study. This data can be found here: https://espa.cr.usgs.gov/ (accessed on 5 January 2023) and http://www.gscloud.cn/ (accessed on 12 May 2023). The derived data presented in this study are available on request from the corresponding author.
Acknowledgments
We sincerely thank the data support team from the Geographic Data Sharing Infrastructure, Resource, and Environment Science, and the Data Center. We also thank the anonymous referees for their comments and suggestions as they helped to improve this study.
Conflicts of Interest
Author Wenbin Xie was employed by the company Yunnan Institute of Geology and Mineral Surveying and Mapping Co., Ltd. The remaining authors declare that the research was conducted in the absence of any commercial or financial relationships that could be construed as a potential conflict of interest.
References
- Guanter, L.; Estellés, V.; Moreno, J. Spectral calibration and atmospheric correction of ultra-fine spectral and spatial resolution remote sensing data. Application to CASI-1500 data. Remote Sens. Environ. 2007, 109, 54–65. [Google Scholar] [CrossRef]
- Schulmann, T.; Katurji, M.; Zawar-Reza, P. Seeing through shadow: Modelling surface irradiance for topographic correction of Landsat ETM+ data. ISPRS J. Photogramm. Remote Sens. 2015, 99, 14–24. [Google Scholar] [CrossRef]
- Wen, J.; Liu, Q.; Xiao, Q.; Liu, Q.; Li, X. Modeling the land surface reflectance for optical remote sensing data in rugged terrain. Sci. China Ser. D Earth Sci. 2008, 51, 1169–1178. [Google Scholar] [CrossRef]
- Balthazar, V.; Vanacker, V.; Lambin, E.F. Evaluation and parameterization of ATCOR3 topographic correction method for forest cover mapping in mountain areas. Int. J. Appl. Earth Obs. Geoinf. 2012, 18, 436–450. [Google Scholar] [CrossRef]
- Yin, H.; Tan, B.; Frantz, D.; Radeloff, V.C. Integrated topographic corrections improve forest mapping using Landsat imagery. Int. J. Appl. Earth Obs. Geoinf. 2022, 108, 102716. [Google Scholar] [CrossRef]
- Dozier, J.; Frew, J. Atmospheric corrections to satellite radiometric data over rugged terrain. Remote Sens. Environ. 1981, 11, 191–205. [Google Scholar] [CrossRef]
- Liang, S.; Fang, H.; Chen, M. Atmospheric correction of Landsat ETM+ land surface imagery. I. Methods. IEEE Trans. Geosci. Remote Sens. 2001, 39, 2490–2498. [Google Scholar] [CrossRef]
- Shunlin, L.; Hongliang, F.; Morisette, J.T.; Mingzhen, C.; Shuey, C.J.; Walthall, C.L.; Daughtry, C.S.T. Atmospheric correction of Landsat ETM+ land surface imagery. II. Validation and applications. IEEE Trans. Geosci. Remote Sens. 2002, 40, 2736–2746. [Google Scholar] [CrossRef]
- Chander, G.; Markham, B.L.; Helder, D.L. Summary of current radiometric calibration coefficients for Landsat MSS, TM, ETM+, and EO-1 ALI sensors. Remote Sens. Environ. 2009, 113, 893–903. [Google Scholar] [CrossRef]
- Jiang, H.; Chen, A.; Wu, Y.; Zhang, C.; Chi, Z.; Li, M.; Wang, X. Vegetation Monitoring for Mountainous Regions Using a New Integrated Topographic Correction (ITC) of the SCS + C Correction and the Shadow-Eliminated Vegetation Index. Remote Sens. 2022, 14, 3073. [Google Scholar] [CrossRef]
- Fahsi, A.; Tsegaye, T.; Tadesse, W.; Coleman, T. Incorporation of digital elevation models with Landsat-TM data to improve land cover classification accuracy. For. Ecol. Manag. 2000, 128, 57–64. [Google Scholar] [CrossRef]
- Gao, Y.; Zhang, W. A simple empirical topographic correction method for ETM+ imagery. Int. J. Remote Sens. 2009, 30, 2259–2275. [Google Scholar] [CrossRef]
- Mishra, V.D.; Sharma, J.K.; Singh, K.K.; Thakur, N.K.; Kumar, M. Assessment of different topographic corrections in AWiFS satellite imagery of Himalaya terrain. J. Earth Syst. Sci. 2009, 118, 11–26. [Google Scholar] [CrossRef]
- Li, Y.; Gong, P.; Sasagawa, T. Integrated shadow removal based on photogrammetry and image analysis. Int. J. Remote Sens. 2007, 26, 3911–3929. [Google Scholar] [CrossRef]
- Fan, Y.; Koukal, T.; Weisberg, P.J. A sun–crown–sensor model and adapted C-correction logic for topographic correction of high resolution forest imagery. ISPRS J. Photogramm. Remote Sens. 2014, 96, 94–105. [Google Scholar] [CrossRef]
- Xue, L.; Yang, S.; Li, Y.; Ma, J. An automatic shadow detection method for high-resolution remote sensing imagery based on polynomial fitting. Int. J. Remote Sens. 2018, 40, 2986–3007. [Google Scholar] [CrossRef]
- Liu, W.; Yamazaki, F. Object-Based Shadow Extraction and Correction of High-Resolution Optical Satellite Images. IEEE J. Sel. Top. Appl. Earth Obs. Remote Sens. 2012, 5, 1296–1302. [Google Scholar] [CrossRef]
- Zhang, H.; Sun, K.; Li, W. Object-Oriented Shadow Detection and Removal From Urban High-Resolution Remote Sensing Images. IEEE Trans. Geosci. Remote Sens. 2014, 52, 6972–6982. [Google Scholar] [CrossRef]
- Xu, N.; Tian, J.; Tian, Q.; Xu, K.; Tang, S. Analysis of Vegetation Red Edge with Different Illuminated/Shaded Canopy Proportions and to Construct Normalized Difference Canopy Shadow Index. Remote Sens. 2019, 11, 1192. [Google Scholar] [CrossRef]
- Bian, J.; Li, A.; Wang, S.; Zhao, W.; Lei, G. Restoration of information obscured by mountain shadows for Landsat TM images based on MODIS NDVI. Remote Sens. Technol. Appl. 2016, 31, 12–22. [Google Scholar]
- Jiao, J.; Shi, J.; Tian, Q.; Gao, L.; Xu, N. Research on multispectral-image-based NDVI shadow-effect-eliminating model. J. Remote Sens. 2020, 24, 53–66. [Google Scholar]
- Tan, B.; Masek, J.G.; Wolfe, R.; Gao, F.; Huang, C.; Vermote, E.F.; Sexton, J.O.; Ederer, G. Improved forest change detection with terrain illumination corrected Landsat images. Remote Sens. Environ. 2013, 136, 469–483. [Google Scholar] [CrossRef]
- Jiang, H.; Wang, S.; Cao, X.; Yang, C.; Zhang, Z.; Wang, X. A shadow- eliminated vegetation index (SEVI) for removal of self and cast shadow effects on vegetation in rugged terrains. Int. J. Digit. Earth 2018, 12, 1013–1029. [Google Scholar] [CrossRef]
- Sandmeier, S.; Itten, K.I. A physically-based model to correct atmospheric and illumination effects in optical satellite data of rugged terrain. IEEE Trans. Geosci. Remote Sens. 1997, 35, 708–717. [Google Scholar] [CrossRef]
- Yin, G.; Li, A.; Wu, S.; Fan, W.; Zeng, Y.; Yan, K.; Xu, B.; Li, J.; Liu, Q. PLC: A simple and semi-physical topographic correction method for vegetation canopies based on path length correction. Remote Sens. Environ. 2018, 215, 184–198. [Google Scholar] [CrossRef]
- Yin, G.; Ma, L.; Zhao, W.; Zeng, Y.; Xu, B.; Wu, S. Topographic Correction for Landsat 8 OLI Vegetation Reflectances Through Path Length Correction: A Comparison Between Explicit and Implicit Methods. IEEE Trans. Geosci. Remote Sens. 2020, 58, 8477–8489. [Google Scholar] [CrossRef]
- Sola, I.; González-Audícana, M.; Álvarez-Mozos, J. Multi-criteria evaluation of topographic correction methods. Remote Sens. Environ. 2016, 184, 247–262. [Google Scholar] [CrossRef]
- Ma, Y.; He, T.; Li, A.; Li, S. Evaluation and Intercomparison of Topographic Correction Methods Based on Landsat Images and Simulated Data. Remote Sens. 2021, 13, 4120. [Google Scholar] [CrossRef]
- Smith, J.A.; Lin, T.L.; Ranson, K.J. The Lambertian assumption and Landsat data. Photogramm. Eng. Rem. S 1980, 16, 1183–1189. [Google Scholar]
- Teillet, P.M.; Guindon, B.; Goodenough, D.G. On the Slope-Aspect Correction of Multispectral Scanner Data. Can. J. Remote Sens. 1982, 8, 84–106. [Google Scholar] [CrossRef]
- Gu, D.; Gillespie, A. Topographic Normalization of Landsat TM Images of Forest Based on Subpixel Sun–Canopy–Sensor Geometry. Remote Sens. Environ. 1998, 64, 166–175. [Google Scholar] [CrossRef]
- Soenen, S.A.; Peddle, D.R.; Coburn, C.A. SCS + C: A modified Sun-canopy-sensor topographic correction in forested terrain. IEEE Trans. Geosci. Remote Sens. 2005, 43, 2148–2159. [Google Scholar] [CrossRef]
- Ge, H.; Lu, D.; He, S.; Xu, A.; Zhou, G.; Du, H. Pixel-based Minnaert Correction Method for Reducing Topographic Effects on a Landsat 7 ETM+ Image. Photogramm. Eng. Remote Sens. 2008, 74, 1343–1350. [Google Scholar] [CrossRef]
- Zhao, W.; Li, X.; Wang, W.; Wen, F.; Yin, G. DSRC: An Improved Topographic Correction Method for Optical Remote-Sensing Observations Based on Surface Downwelling Shortwave Radiation. IEEE Trans. Geosci. Remote Sens. 2022, 60, 5606015. [Google Scholar] [CrossRef]
- Yang, X.; Zuo, X.; Xie, W.; Li, Y.; Guo, S.; Zhang, H. A Correction Method of NDVI Topographic Shadow Effect for Rugged Terrain. IEEE J. Sel. Top. Appl. Earth Obs. Remote Sens. 2022, 15, 8456–8472. [Google Scholar] [CrossRef]
- Gao, M.; Gong, H.; Zhao, W.; Chen, B.; Chen, Z.; Shi, M. An improved topographic correction model based on Minnaert. GIScience Remote Sens. 2015, 53, 247–264. [Google Scholar] [CrossRef]
- Shrestha, D.P.; Saepuloh, A.; van der Meer, F. Land cover classification in the tropics, solving the problem of cloud covered areas using topographic parameters. Int. J. Appl. Earth Obs. Geoinf. 2019, 77, 84–93. [Google Scholar] [CrossRef]
- Dozier, J.; Frew, J. Rapid calculation of terrain parameters for radiation modeling from digital elevation data. IEEE Trans. Geosci. Remote Sens. 1990, 28, 963–969. [Google Scholar] [CrossRef]
- Shepherd, J.D.; Dymond, J.R. Correcting satellite imagery for the variance of reflectance and illumination with topography. Int. J. Remote Sens. 2010, 24, 3503–3514. [Google Scholar] [CrossRef]
- Yang, X.; Zuo, X.; Zhu, D.; Xie, W.; Li, Y.; Guo, S. Multi-criteria evaluation of the shadow index performance of Landsat 8 OLI images. Int. J. Remote Sens. 2022, 43, 5125–5144. [Google Scholar] [CrossRef]
- Polidorio, A.M.; Flores, F.C.; Imai, N.N.; Tommaselli, A.M.G.; Franco, C. Automatic shadow segmentation in aerial color images. In Proceedings of the 16th Brazilian Symposium on Computer Graphics and Image Processing (SIBGRAPI 2003), Sao Carlos, Brazil, 12–15 October 2003; IEEE: New York, NY, USA, 2003; pp. 270–277. [Google Scholar]
- Otsu, N. A Threshold Selection Method from Gray-Level Histograms. IEEE Trans. Syst. Man Cybern. 1979, 9, 62–66. [Google Scholar] [CrossRef]
- Arévalo, V.; González, J.; Ambrosio, G. Shadow detection in colour high-resolution satellite images. Int. J. Remote Sens. 2008, 29, 1945–1963. [Google Scholar] [CrossRef]
- Shahtahmassebi, A.; Yang, N.; Wang, K.; Moore, N.; Shen, Z. Review of shadow detection and de-shadowing methods in remote sensing. Chin. Geogr. Sci. 2013, 23, 403–420. [Google Scholar] [CrossRef]
- Zhu, G.; Liu, Y.; Ju, W.; Chen, J. Evaluation of topographic effects on four commonly used vegetation indices. J. Remote Sens. 2013, 17, 210–234. [Google Scholar]
- Chen, R.; Yin, G.; Liu, G.; Li, J.; Verger, A. Evaluation and Normalization of Topographic Effects on Vegetation Indices. Remote Sens. 2020, 12, 2290. [Google Scholar] [CrossRef]
- Matsushita, B.; Yang, W.; Chen, J.; Onda, Y.; Qiu, G. Sensitivity of the Enhanced Vegetation Index (EVI) and Normalized Difference Vegetation Index (NDVI) to Topographic Effects: A Case Study in High-density Cypress Forest. Sensors 2007, 7, 2636–2651. [Google Scholar] [CrossRef]
- Zhang, L.; Sun, X.; Wu, T.; Zhang, H. An Analysis of Shadow Effects on Spectral Vegetation Indexes Using a Ground-Based Imaging Spectrometer. IEEE Geosci. Remote Sens. Lett. 2015, 12, 2188–2192. [Google Scholar] [CrossRef]
- Li, X.; Wang, Z.; Li, C.; Liu, Y.; Ma, L. Comparative Study on the Application of Terrain Correction Models Based on Different Open-Source DEMs. Geogr. Geo-Inf. Sci. 2023, 39, 22–29. [Google Scholar]
- Liu, G.; Wen, J.; You, D.; Tang, Y.; Han, Y.; Li, Q. Impacts of DEM Geolocation Bias on Multiscale Validation of Land Surface Albedo Over Rugged Terrain. IEEE Geosci. Remote Sens. Lett. 2025, 22, 2504405. [Google Scholar] [CrossRef]
- Yin, G.; Li, J.; Xu, B.; Zeng, Y.; Wu, S.; Yan, K.; Verger, A.; Liu, G. PLC-C: An Integrated Method for Sentinel-2 Topographic and Angular Normalization. IEEE Geosci. Remote Sens. Lett. 2021, 18, 1446–1450. [Google Scholar] [CrossRef]
Disclaimer/Publisher’s Note: The statements, opinions and data contained in all publications are solely those of the individual author(s) and contributor(s) and not of MDPI and/or the editor(s). MDPI and/or the editor(s) disclaim responsibility for any injury to people or property resulting from any ideas, methods, instructions or products referred to in the content. |
© 2026 by the authors. Licensee MDPI, Basel, Switzerland. This article is an open access article distributed under the terms and conditions of the Creative Commons Attribution (CC BY) license.















