Auxiliary Particle Flow Track-Before-Detect Algorithm for Marine Neighboring Weak Targets
Abstract
1. Introduction
2. System Model
2.1. Motion Model
2.2. Marine Neighboring Measurement Model
3. Auxiliary Particle Flow Track-Before-Detect Algorithm
3.1. Multiple-Target Tracking by Particle Filtering
3.2. Auxiliary Particle Flow Filtering Track-Before-Detect (APFF-TBD) Algorithm
3.2.1. APFF for Neighboring Weak Target
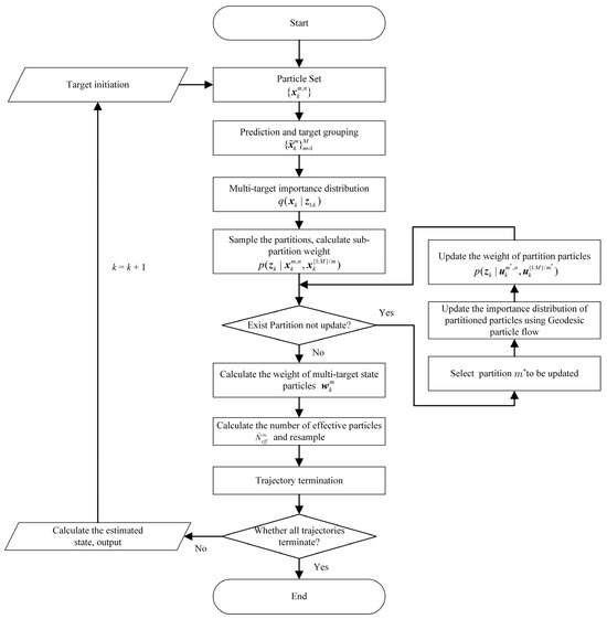
3.2.2. Implementation of APFF-TBD
- Step 1: Particle initiation. Assuming the number of targets is M, and the number of particles is N, then the initial multi-target state is defined as the concatenation of the individual target states as . The initial individual weight is .
- Step 2: Prediction and target clustering. In this step, neighboring targets are divided into clusters. We perform particle prediction by using . We calculate the position prediction to obtain the multi-target state . If the distance between target predictions is less than the cluster threshold R, that is , then we regard these targets are neighbor targets. All of the neighboring targets have labels of with the set , so as to obtain the neighboring label set for .
- Step 3: We apply auxiliary particle flow filtering for iterative updates. First, we sample the measurement with prediction at time k. Using (17), the weight of multi-target state particle is accessible. After the weight matrix of multi-target state is obtained, the target label remains updated and is given by (18).
- Step 4: State estimation and output. The state estimation of target m is as follows:
3.3. Target Initiation and Trajectory Termination
3.4. Computational Complexity
4. Numerical Results
4.1. Pre-Process: The Production of the Lookup Table
4.2. Scene 1: MTT with Fixed Number
4.3. Scene 2: MTT with Variable Target Number
5. Discussion
6. Conclusions
Author Contributions
Funding
Data Availability Statement
Conflicts of Interest
References
- Kim, D.Y.; Ristic, B.; Guan, R.; Rosenberg, L. A Bernoulli Track-Before-Detect Filter for Interacting Targets in Maritime Radar. IEEE Trans. Aerosp. Electron. Syst. 2021, 57, 1981–1991. [Google Scholar] [CrossRef]
- Singer, R.; Sea, R. New Results in Optimizing Surveillance System Tracking and Data Correlation Performance in Dense Multitarget Environments. IEEE Trans. Autom. Control 1973, 18, 571–582. [Google Scholar] [CrossRef]
- Fortmann, T.; Bar-Shalom, Y.; Scheffe, M. Sonar Tracking of Multiple Targets Using Joint Probabilistic Data Association. IEEE J. Ocean. Eng. 1983, 8, 173–184. [Google Scholar] [CrossRef]
- Blackman, S.S. Multiple Hypothesis Tracking for Multiple Target Tracking. IEEE Aerosp. Electron. Syst. Mag. 2004, 19, 5–18. [Google Scholar] [CrossRef]
- Cao, C.; Zhao, Y. A Generalized Labeled Multi-Bernoulli Filter Based on Track-Before-Detect Measurement Model for Multiple-Weak-Target State Estimate Using Belief Propagation. Remote Sens. 2022, 14, 4209. [Google Scholar] [CrossRef]
- Vo, B.-N.; Vo, B.-T.; Pham, N.-T.; Suter, D. Joint Detection and Estimation of Multiple Objects From Image Observations. IEEE Trans. Signal Process. 2010, 58, 5129–5141. [Google Scholar] [CrossRef]
- Ristic, B. Bernoulli Filter for Tracking Maritime Targets Using Point Measurements with Amplitude. Signal Process. 2021, 181, 9. [Google Scholar] [CrossRef]
- Zhu, Y.; Li, Y.; Zhang, N.; Zhang, Q. Candidate-Plots-Based Dynamic Programming Algorithm for Track-before-Detect. Digit. Signal Process. 2022, 123, 103458. [Google Scholar] [CrossRef]
- Du, J.; Lu, H.; Zhang, L.; Hu, M.; Deng, Y.; Shen, X.; Li, D.; Zhang, Y. DP–MHT–TBD: A Dynamic Programming and Multiple Hypothesis Testing-Based Infrared Dim Point Target Detection Algorithm. Remote Sens. 2022, 14, 5072. [Google Scholar] [CrossRef]
- Elhoshy, M.; Gebali, F.; Gulliver, T.A. Expanding Window Dynamic-Programming-Based Track-Before-Detect With Order Statistics in Weibull Distributed Clutter. IEEE Trans. Aerosp. Electron. Syst. 2020, 56, 2564–2575. [Google Scholar] [CrossRef]
- Yan, B.; Paolini, E.; Xu, L.; Lu, H. A Target Detection and Tracking Method for Multiple Radar Systems. IEEE Trans. Geosci. Remote Sens. 2022, 60, 1–21. [Google Scholar] [CrossRef]
- Rao, B.; Zhou, Y.; Nie, Y. Detection and Tracking of Weak Exoatmospheric Target with Elliptical Hough Transform. Remote Sens. 2022, 14, 491. [Google Scholar] [CrossRef]
- Carlson, B.D.; Evans, E.D.; Wilson, S.L. Search Radar Detection and Track with the Hough Transform. I. System Concept. IEEE Trans. Aerosp. Electron. Syst. 1994, 30, 102–108. [Google Scholar] [CrossRef]
- Boers, Y.; Driessen, J.N. Particle Filter Based Detection for Tracking. In Proceedings of the 2001 American Control Conference, Arlington, VA, USA, 25–27 June 2001; pp. 4393–4397. [Google Scholar]
- Peng, X.; Song, Q.; Zhang, Y.; Wang, W. An Hybrid Integration Method-Based Track-before-Detect for High-Speed and High-Maneuvering Targets in Ubiquitous Radar. Remote Sens. 2023, 15, 3507. [Google Scholar] [CrossRef]
- Ito, N.; Godsill, S. A Multi-Target Track-Before-Detect Particle Filter Using Superpositional Data in Non-Gaussian Noise. IEEE Signal Process. Lett. 2020, 27, 1075–1079. [Google Scholar] [CrossRef]
- Garcia-Fernandez, A.F. Track-before-detect labeled multi-bernoulli particle filter with label switching. IEEE Trans. Aerosp. Electron. Syst. 2016, 52, 2123–2138. [Google Scholar] [CrossRef]
- Yan, B.; Giorgetti, A.; Paolini, E. A Track-before-Detect Algorithm for UWB Radar Sensor Networks. Signal Process. 2021, 189, 108257. [Google Scholar] [CrossRef]
- Northardt, T.; Nardone, S.C. Track-Before-Detect Bearings-Only Localization Performance in Complex Passive Sonar Scenarios: A Case Study. IEEE J. Ocean. Eng. 2019, 44, 482–491. [Google Scholar] [CrossRef]
- Chen, T.; Schon, T.B.; Ohlsson, H.; Ljung, L. Decentralized Particle Filter With Arbitrary State Decomposition. IEEE Trans. Signal Process. 2011, 59, 465–478. [Google Scholar] [CrossRef]
- Doucet, A.; Godsill, S.; Andrieu, C. On Sequential Monte Carlo Sampling Methods for Bayesian Filtering. Stat. Comput. 2000, 10, 197–208. [Google Scholar] [CrossRef]
- Kuptametee, C.; Aunsri, N. A Review of Resampling Techniques in Particle Filtering Framework. Measurement 2022, 193, 110836. [Google Scholar] [CrossRef]
- Jouin, M.; Gouriveau, R.; Hissel, D.; Péra, M.-C.; Zerhouni, N. Particle Filter-Based Prognostics: Review, Discussion and Perspectives. Mech. Syst. Signal Process. 2016, 72–73, 2–31. [Google Scholar] [CrossRef]
- Pitt, M.K.; Shephard, N. Filtering via Simulation: Auxiliary Particle Filters. J. Am. Stat. Assoc. 1999, 94, 590–599. [Google Scholar] [CrossRef]
- Wu, H.; Cheng, Y.; Chen, X.; Yang, Z.; Li, X. Information Geometry-Based Track-Before-Detect Algorithm for Slow-Moving Fluctuating Target Detection. IEEE Trans. Signal Process. 2023, 71, 1833–1848. [Google Scholar] [CrossRef]
- Daum, F.; Huang, J.; Noushin, A. Gromov’s Method for Bayesian Stochastic Particle Flow: A Simple Exact Formula for Q. In Proceedings of the 2016 IEEE International Conference on Multisensor Fusion and Integration for Intelligent Systems (MFI), Baden-Baden, Germany, 19–21 September 2016; pp. 540–545. [Google Scholar]
- Daum, F.; Huang, J.; Noushin, A. New Theory and Numerical Results for Gromov’s Method for Stochastic Particle Flow Filters. In Proceedings of the 2018 21st International Conference on Information Fusion (FUSION), Cambridge, UK, 10–13 July 2018; pp. 108–115. [Google Scholar]
- Daum, F.; Huang, J.; Noushin, A. Track before Detect for Radar Using Stochastic Particle Flow Filters. In Proceedings of the 2020 IEEE Radar Conference (RadarConf20), Florence, Italy, 21–25 September 2020; pp. 1–6. [Google Scholar]
- Kreucher, C.; Bell, K.L. A Geodesic Flow Particle Filter For Nonthresholded Radar Tracking. IEEE Trans. Aerosp. Electron. Syst. 2018, 54, 3169–3175. [Google Scholar] [CrossRef]
- Bunch, P.; Godsill, S. Approximations of the Optimal Importance Density Using Gaussian Particle Flow Importance Sampling. J. Am. Stat. Assoc. 2015, 111, 748–762. [Google Scholar] [CrossRef]
- Li, Y.; Zhao, L.; Coates, M. Particle Flow Auxiliary Particle Filter. In Proceedings of the 2015 IEEE 6th International Workshop on Computational Advances in Multi-Sensor Adaptive Processing (CAMSAP), Cancun, Mexico, 13–16 December 2015; pp. 157–160. [Google Scholar]
- Pal, S.; Coates, M. Particle Flow Particle Filter Using Gromov’s Method. In Proceedings of the 2019 IEEE 8th International Workshop on Computational Advances in Multi-Sensor Adaptive Processing (CAMSAP), Le Gosier, Guadeloupe, 15–18 December 2019; pp. 634–638. [Google Scholar]
- Comandur, K.; Li, Y.; Nannuru, S. Particle Flow Gaussian Particle Filter. In Proceedings of the 2022 25th International Conference on Information Fusion (FUSION), Linköping, Sweden, 4–7 July 2022; pp. 1–6. [Google Scholar]
- Liu, C.; Sun, J.; Wang, Z. Double-Directional Bernoulli Track-Before-Detect Filter with Particle Flow. In Proceedings of the 2019 International Conference on Control, Automation and Information Sciences (ICCAIS), Chengdu, China, 23–26 October 2019; pp. 1–6. [Google Scholar]
- Morelande, M.R.; Kreucher, C.M.; Kastella, K. A Bayesian Approach to Multiple Target Detection and Tracking. IEEE Trans. Signal Process. 2007, 55, 1589–1604. [Google Scholar] [CrossRef]
- Ekman, M.; Sviestins, E.; Sjoberg, L.; Boers, Y.; Driessen, H. Particle Filters for Tracking Closely Spaced Targets. In Proceedings of the 2007 10th International Conference on Information Fusion, Quebec, QC, Canada, 9–12 July 2007; pp. 1–8. [Google Scholar]
- Garcia-Fernandez, A.F.; Grajal, J.; Morelande, M.R. Two-Layer Particle Filter for Multiple Target Detection and Tracking. IEEE Trans. Aerosp. Electron. Syst. 2013, 49, 1569–1588. [Google Scholar] [CrossRef]
- Ubeda-Medina, L.; Garcia-Fernandez, A.F.; Grajal, J. Adaptive Auxiliary Particle Filter for Track-Before-Detect With Multiple Targets. IEEE Trans. Aerosp. Electron. Syst. 2017, 53, 2317–2330. [Google Scholar] [CrossRef]
- Cao, C.; Zhao, Y. The Improved Constant False Alarm Rate Detector Based on Multi-frame Integration for Fluctuating Target Detection in Heavy-tailed Clutter. IET Signal Process. 2023, 17, e12145. [Google Scholar] [CrossRef]
- Jakeman, E.; Pusey, P. A Model for Non-Rayleigh Sea Echo. IEEE Trans. Antennas Propagat. 1976, 24, 806–814. [Google Scholar] [CrossRef]
- Ward, K.D. Compound Representation of High-Resolution Sea Clutter. Electron. Lett. 1981, 17, 561. [Google Scholar] [CrossRef]
- Jiang, H.; Yi, W.; Cui, G.; Kong, L.; Yang, X. Knowledge-Based Track-Before-Detect Strategies for Fluctuating Targets in K -Distributed Clutter. IEEE Sens. J. 2016, 16, 7124–7132. [Google Scholar] [CrossRef]
- Brekke, E.; Hallingstad, O.; Glattetre, J. Tracking Small Targets in Heavy-Tailed Clutter Using Amplitude Information. IEEE J. Ocean. Eng. 2010, 35, 314–329. [Google Scholar] [CrossRef]
- Ristic, B.; Kim, D.Y.; Rosenberg, L.; Guan, R. Bernoulli Multi-Target Track-Before-Detect for Maritime Radar. In Proceedings of the 2020 IEEE International Radar Conference (RADAR), Washington, DC, USA, 28–30 April 2020; pp. 878–883. [Google Scholar]
- Ristic, B.; Kim, D.Y.; Rosenberg, L.; Guan, R. Exploiting Doppler in Bernoulli Track-Before-Detect for a Scanning Maritime Radar. IEEE Trans. Aerosp. Electron. Syst. 2022, 58, 720–728. [Google Scholar] [CrossRef]
- Middleton, D. New Physical-Statistical Methods and Models for Clutter and Reverberation: The KA-Distribution and Related Probability Structures. IEEE J. Ocean. Eng. 1999, 24, 261–284. [Google Scholar] [CrossRef]
- Ward, K.D.; Tough, R.J.A. Radar Detection Performance in Sea Clutter with Discrete Spikes. In Proceedings of the RADAR 2002, Edinburgh, UK, 15–17 October 2002; pp. 253–257. [Google Scholar]
- Rosenberg, L.; Crisp, D.J.; Stacy, N.J. Analysis of the KK-Distribution with X-Band Medium Grazing Angle Sea-Clutter. In Proceedings of the 2009 International Radar Conference (RADAR 2009), Bordeaux, France, 12–16 October 2009; pp. 1–6. [Google Scholar]
- Blunt, S.D.; Gerlach, K.; Heyer, J. HRR Detector for Slow-Moving Targets in Sea Clutter. IEEE Trans. Aerosp. Electron. Syst. 2007, 43, 965–974. [Google Scholar] [CrossRef]
- Balleri, A.; Nehorai, A.; Wang, J. Maximum Likelihood Estimation for Compound-Gaussian Clutter with Inverse Gamma Texture. IEEE Trans. Aerosp. Electron. Syst. 2007, 43, 775–779. [Google Scholar] [CrossRef]
- Angelliaume, S.; Rosenberg, L.; Ritchie, M. Modeling the Amplitude Distribution of Radar Sea Clutter. Remote Sens. 2019, 11, 319. [Google Scholar] [CrossRef]
- Ollila, E.; Tyler, D.E.; Koivunen, V.; Poor, H.V. Compound-Gaussian Clutter Modeling With an Inverse Gaussian Texture Distribution. IEEE Signal Process. Lett. 2012, 19, 876–879. [Google Scholar] [CrossRef]
- Yi, W.; Jiang, H.; Kirubarajan, T.; Kong, L.; Yang, X. Track-Before-Detect Strategies for Radar Detection in G0-Distributed Clutter. IEEE Trans. Aerosp. Electron. Syst. 2017, 53, 2516–2533. [Google Scholar] [CrossRef]
- Cao, C.; Zhao, Y.; Pang, X.; Xu, B.; Suo, Z. Sequential Monte Carlo Cardinalized Probability Hypothesized Density Filter Based on Track-Before-Detect for Fluctuating Targets in Heavy-Tailed Clutter. Signal Process. 2020, 169, 107367. [Google Scholar] [CrossRef]
- Rosenberg, L.; Bocquet, S. Application of the Pareto Plus Noise Distribution to Medium Grazing Angle Sea-Clutter. IEEE J. Sel. Top. Appl. Earth Obs. Remote Sens. 2015, 8, 255–261. [Google Scholar] [CrossRef]
- Yi, W.; Morelande, M.R.; Kong, L.; Yang, J. A Computationally Efficient Particle Filter for Multitarget Tracking Using an Independence Approximation. IEEE Trans. Signal Process. 2013, 61, 843–856. [Google Scholar] [CrossRef]
- Törő, O.; Bécsi, T. Analytic Solution of the Exact Daum-Huang Flow Equation for Particle Filters. Inf. Fusion 2023, 92, 247–255. [Google Scholar] [CrossRef]
- Daum, F.; Huang, J. Particle flow for nonlinear filters, Bayesian decisions and transport. In Proceedings of the IEEE 2013 16th International Conference on Information Fusion (FUSION), Istanbul, Turkey, 9–12 July 2013; pp. 1072–1079. [Google Scholar]
- Wang, N.; Wang, G.; Yu, H.; Sheng, D. Particle Initialization Effect of Particle Filter Based Track-before-Detect Algorithm. In Proceedings of the 2011 IEEE RadarCon (RADAR), Kansas City, MO, USA, 23–27 May 2011; pp. 180–184. [Google Scholar]
- Yi, W.; Morelande, M.R.; Kong, L.J.; Yang, J.Y. Target Tracking for an Unknown and Time-Varying Number of Targets via Particle Filtering. In Proceedings of the 2012 15th International Conference on Information Fusion, Singapore, 9–12 July 2012; pp. 309–316. [Google Scholar]
- Yi, W.; Fu, L.; García-Fernández, Á.F.; Xu, L.; Kong, L. Particle Filtering Based Track-before-Detect Method for Passive Array Sonar Systems. Signal Process. 2019, 165, 303–314. [Google Scholar] [CrossRef]









| Algorithm | Auxiliary Information Source | Sequential Updates | Auxiliary Measurement Method | Computational Complexity |
|---|---|---|---|---|
| PP-TBD | Prediction | No | No | |
| APP-TBD | Measurement | No | Particle filter | |
| APFF-TBD | Measurement | Yes | Particle flow filter |
| Particle Number | PP-TBD (s) | APP-TBD (s) | APFF-TBD (s) |
|---|---|---|---|
| 500 | 1.05 | 2.16 | 4.27 |
| 750 | 1.55 | 3.19 | 6.08 |
| 1000 | 2.08 | 4.36 | 8.29 |
| Target | Initial State | Appearing Frame | Disappearing Frame |
|---|---|---|---|
| 1 | [9.5 m, 0.2 m/s, 9.5 m, 0.2 m/s] | 21 | 70 |
| 2 | [11 m, 0.25 m/s, 21 m, −0.2 m/s] | 21 | 70 |
| 3 | [9 m, 0.25 m/s, 5 m, 0.25 m/s] | 1 | 50 |
| 4 | [11 m, 0.25 m/s, 25 m, −0.25 m/s] | 1 | 70 |
| 5 | [14 m, 0.25 m/s, 5 m, 0.25 m/s] | 1 | 50 |
| 6 | [16 m, 0.25 m/s, 25 m, −0.25 m/s] | 21 | 70 |
Disclaimer/Publisher’s Note: The statements, opinions and data contained in all publications are solely those of the individual author(s) and contributor(s) and not of MDPI and/or the editor(s). MDPI and/or the editor(s) disclaim responsibility for any injury to people or property resulting from any ideas, methods, instructions or products referred to in the content. |
© 2025 by the authors. Licensee MDPI, Basel, Switzerland. This article is an open access article distributed under the terms and conditions of the Creative Commons Attribution (CC BY) license (https://creativecommons.org/licenses/by/4.0/).
Share and Cite
Zhang, F.; Liu, C. Auxiliary Particle Flow Track-Before-Detect Algorithm for Marine Neighboring Weak Targets. Remote Sens. 2025, 17, 1547. https://doi.org/10.3390/rs17091547
Zhang F, Liu C. Auxiliary Particle Flow Track-Before-Detect Algorithm for Marine Neighboring Weak Targets. Remote Sensing. 2025; 17(9):1547. https://doi.org/10.3390/rs17091547
Chicago/Turabian StyleZhang, Fan, and Chang Liu. 2025. "Auxiliary Particle Flow Track-Before-Detect Algorithm for Marine Neighboring Weak Targets" Remote Sensing 17, no. 9: 1547. https://doi.org/10.3390/rs17091547
APA StyleZhang, F., & Liu, C. (2025). Auxiliary Particle Flow Track-Before-Detect Algorithm for Marine Neighboring Weak Targets. Remote Sensing, 17(9), 1547. https://doi.org/10.3390/rs17091547
