SSegRef2Surf—Near Real-Time Photogrammetric Flood Monitoring and Refinement of Classified Water Surfaces
Abstract
1. Introduction
1.1. Near Real-Time Risk Assessment
1.2. State of the Art Remote Sensing Systems
1.3. Identification of Water Surface
2. Study Area and Flood Event of February 2023
3. Materials and Methods
3.1. Orthophoto Generation and Optimization
- Match Photos (accuracy parameter: Match Photos Downscale, MPD)
- Build Depth Maps (accuracy parameter: Build Depth Maps Downscale, BDD)
- Build Model (Mesh generation; Quality parameter: face count)
- Build Orthomosaic (Orthophoto generation process; Quality parameter: pixel size)
- M2: Featured the highest accuracy due to its survey parameters (flight altitude 50 m, ground sampling distance (GSD) = 1.37 cm/pixel, double grid (DG) flight mode). However, its high postprocessing duration made it unsuitable for near real-time analyses in [27].
- M5: Selected as a representative dataset for GSD = 2.19 cm/pixel (flight altitude 80 m). It exhibited a shorter flight duration compared to M2 due to the normal grid (NG) flight mode.
- M14, M16, M17: GSD = 3.01 cm/pixel (120 m flight altitude). M14 represented a dataset with a very short flight duration and a low number of images. M17, highlighted in [27] as the mission with the best acquisition parameters for three-dimensional change detection, underwent further analysis. M16 featured nearly identical parameters to M17 but utilized the normal grid flight mode, which reduced the flight duration and the number of images compared to the double grid flight mode.
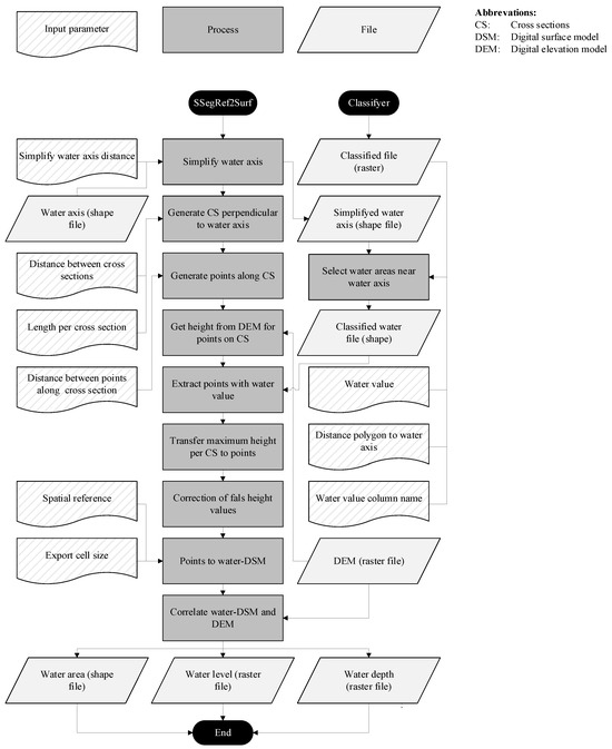
3.2. SSegRef2Surf—Semantic Water Surface Segmentation and Refinement
- A substantial volume of training data is required to ensure accurate classification.
- Variations in time of day, season, and weather conditions affect light and shadow, causing temporal images to differ in color spectrum.
- As a result, algorithms must be tailored to the specific local conditions of the study area, making accurate results highly resource-intensive.
| 1. | Slope direction incorrect → |
| 2. | Slope comparable to mean slope → no correction |
| 3. | Minor deviation → |
| 4. | High deviation → |
3.3. 2D Simulation of the Flood Event February 2023
3.4. Implementing SSegRef2Surf into the CDT
4. Results
4.1. t/Error Ratio for near Real-Time Flood Monitoring
4.2. Comparison of SSegRef2Surf and 2D Model Results
5. Discussion
5.1. SSegRef2Surf Postprocessing to Improve Flood Area Raster Data
5.2. Near Real-Time Flood Mapping Possibilities
- Frequency and duration of surveys (mapping interval);
- Postprocessing duration to generate a visual representation (orthophoto) using SfM (SfM orthophoto);
- Postprocessing duration for classification and georeferencing of the flood area.
- An approximately 0.4 km2 area can be surveyed at high resolution every 21 min;
- An orthophoto can be produced 11 min later (total duration ≈ 32 min);
- The orthophoto can be classified and georeferenced to identify the flooded area in an additional 34 min (total duration ≈ 66 min).
5.3. High Accuracy Flood Maps
5.4. Improving 2D Model Results
5.5. Correlation of DEM and Semantic Segmentation to Determine Water Depth
5.6. Optimizing CDT Efficiency
6. Conclusions and Future Prospects
- High-resolution surveying of flood areas of approximately 0.4 km2 every 21 min (with DJI Phantom 4 RTK);
- Generation of an orthophoto 11 min later (total duration approximately 32 min);
- Identification of the classified and georeferenced flooded area an additional 34 min later (total duration approximately 66 min).
Author Contributions
Funding
Data Availability Statement
Conflicts of Interest
Abbreviations
| 2D | Two-dimensional |
| 3D | Three-dimensional |
| AI | Artificial intelligence |
| BDD | Build Depth Maps Downscale |
| CD | Change detection |
| CDT | Change detection tool |
| CNN | Convolutional neural network |
| DEM | Digital elevation model |
| DEM1 | Digital terrain model with a 1 m grid |
| DEM5 | Digital terrain model with a 5 m grid |
| DG | Double grid |
| DSM | Digital surface models |
| EG-HWRM-RL | Hochwasserrisikomanagement-Richtlinie der Europäischen Gemeinschaft (engl. European Flood Risk Management Directive) |
| ESA | European Space Agency |
| EU-FRMD | European Flood Risk Management Directive |
| FE | Flood event |
| GCP | Ground control points |
| GNSS | Global Navigation Satellite System |
| GSD | Ground sampling distance |
| GUI | Graphical user interface |
| HPC | High-performance cluster |
| LAWA | Federal/State Working Group on Water. German: Bund/Länder-Arbeitsgemeinschaft Wasser |
| LiDAR | Light Detection and Ranging |
| MPD | Match Photos Downscale |
| NASA | National Aeronautics and Space Administration |
| NG | Normal grid |
| RGB | Red, green, and blue |
| RTK | Real-time kinematic |
| SAPOS | Satellitenpositionierungsdienst der deutschen Landesvermessung (engl. satellite positioning service of the German national survey) |
| SAR | Synthetic Aperture Radar |
| SfM | Structure from Motion |
| SSegRef2Surf | Semantic Segmentation Refinement to create 2D Water Surfaces |
| SVM | Support vector machine |
| UAV | Unmanned aerial vehicle |
| USGS | United States Geological Survey |
| WWA-N | Water Authority of Nuremberg |
References
- Blöschl, G.; Hall, J.; Viglione, A.; Perdigão, R.A.P.; Parajka, J.; Merz, B.; Lun, D.; Arheimer, B.; Aronica, G.T.; Bilibashi, A.; et al. Changing climate both increases and decreases European river floods. Nature 2019, 573, 108–111. [Google Scholar] [CrossRef] [PubMed]
- Umweltbundesamt. 2019 Monitoring Report on the German Strategy for Adaptation to Climate Change: Report by the Interministerial Working Group on Adaptation to Climate Change; Umweltbundesamt: Dessau-Roßlau, Germany, 2019. [Google Scholar]
- Patt, H.; Gonsowski, P. Wasserbau, 7th ed.; Springer: Berlin/Heidelberg, Germany, 2011; ISBN 978-3-642-11962-0. [Google Scholar]
- LAWA. Leitlinien für Einen Zukunftsweisenden Hochwasserschutz—Hochwasser—Ursachen und Konsequenzen; LAWA: Stuttgart, Germany, 1995. [Google Scholar]
- EG. Richtlinie 2007/60/EG des Europäischen Parlaments und des Rates vom 23. Oktober 2007 über die Bewertung und das Management von Hochwasserrisiken: (ABl. L 288 vom 06.11.2007, S. 27); EG: Hamburg, Germany, 2007. [Google Scholar]
- LAWA. Instrumente und Handlungsempfehlungen zur Umsetzung der Leitlinien für Einen Zukunftsweisenden Hochwasserschutz; LAWA: Düsseldorf, Germany, 2004. [Google Scholar]
- LAWA. Empfehlungen—Oberirdische Gewässer: Gewässerstrukturgütekartierung in der Bundesrepublik Deutschland—Verfahren für Kleine und Mittelgroße Fließgewässer; LAWA: Schwerin, Germany, 1999. [Google Scholar]
- LAWA. Handlungsempfehlung zur Erstellung von Hochwasser-Aktionsplänen; LAWA: Schwerin, Germany, 2000. [Google Scholar]
- LAWA. Empfehlungen zur Aufstellung von Hochwasserrisikomanagementplänen; LAWA: Dresden, Germany, 2019. [Google Scholar]
- LAWA. Empfehlungen der Bund/Länder Arbeitsgemeinschaft Wasser zur Aufstellung von Hochwassergefahrenkarten und Hochwasserrisikokarten; LAWA: Dresden, Germany, 2010. [Google Scholar]
- LAWA. Empfehlungen der Bund/Länder Arbeitsgemeinschaft Wasser zur Aufstellung von Hochwassergefahrenkarten und Hochwasserrisikokarten; LAWA: Weimar, Germany, 2018. [Google Scholar]
- Muhadi, N.A.; Abdullah, A.F.; Bejo, S.K.; Mahadi, M.R.; Mijic, A. The Use of LiDAR-Derived DEM in Flood Applications: A Review. Remote Sens. 2020, 12, 2308. [Google Scholar] [CrossRef]
- DKKV. Governance und Kommunikation im Krisenfall des Hochwasserereignisses im Juli 2021; DKKV: Bonn, Germany, 2024. [Google Scholar]
- Müller, U. Hochwasserrisikomanagement; Vieweg+Teubner: Wiesbaden, Germany, 2010; ISBN 978-3-8348-1247-6. [Google Scholar]
- Dyer, J.L.; Moorhead, R.J.; Hathcock, L. Identification and Analysis of Microscale Hydrologic Flood Impacts Using Unmanned Aerial Systems. Remote Sens. 2020, 12, 1549. [Google Scholar] [CrossRef]
- Langhammer, J.; Vacková, T. Detection and Mapping of the Geomorphic Effects of Flooding Using UAV Photogrammetry. Pure Appl. Geophys. 2018, 175, 3223–3245. [Google Scholar] [CrossRef]
- Gebrehiwot, A.; Hashemi-Beni, L.; Thompson, G.; Kordjamshidi, P.; Langan, T.E. Deep Convolutional Neural Network for Flood Extent Mapping Using Unmanned Aerial Vehicles Data. Sensors 2019, 19, 1486. [Google Scholar] [CrossRef]
- Merz, B. Hochwasserrisiken: Grenzen und Möglichkeiten der Risikoabschätzung; Schweizerbart: Stuttgart, Germany, 2006; ISBN 3-510-65220-7. [Google Scholar]
- Patt, H.; Jüpner, R. (Eds.) Hochwasser-Handbuch: Auswirkungen und Schutz, 3rd ed.; Springer Vieweg: Wiesbaden, Germany, 2020; ISBN 978-3-658-26742-1. [Google Scholar]
- Refice, A.; Capolongo, D.; Chini, M.; D’Addabbo, A. Improving Flood Detection and Monitoring through Remote Sensing. Water 2022, 14, 364. [Google Scholar] [CrossRef]
- Katiyar, V.; Tamkuan, N.; Nagai, M. Near-Real-Time Flood Mapping Using Off-the-Shelf Models with SAR Imagery and Deep Learning. Remote Sens. 2021, 13, 2334. [Google Scholar] [CrossRef]
- Colacicco, R.; Refice, A.; Nutricato, R.; Bovenga, F.; Caporusso, G.; D’Addabbo, A.; La Salandra, M.; Lovergine, F.P.; Nitti, D.O.; Capolongo, D. High-Resolution Flood Monitoring Based on Advanced Statistical Modeling of Sentinel-1 Multi-Temporal Stacks. Remote Sens. 2024, 16, 294. [Google Scholar] [CrossRef]
- Farmakis, I.; DiFrancesco, P.-M.; Hutchinson, D.J.; Vlachopoulos, N. Rockfall detection using LiDAR and deep learning. Eng. Geol. 2022, 309, 106836. [Google Scholar] [CrossRef]
- Blanch, X.; Abellan, A.; Guinau, M. Point Cloud Stacking: A Workflow to Enhance 3D Monitoring Capabilities Using Time-Lapse Cameras. Remote Sens. 2020, 12, 1240. [Google Scholar] [CrossRef]
- Blanch, X.; Eltner, A.; Guinau, M.; Abellan, A. Multi-Epoch and Multi-Imagery (MEMI) Photogrammetric Workflow for Enhanced Change Detection Using Time-Lapse Cameras. Remote Sens. 2021, 13, 1460. [Google Scholar] [CrossRef]
- Blanch, X.; Guinau, M.; Eltner, A.; Abellan, A. Fixed photogrammetric systems for natural hazard monitoring with high spatio-temporal resolution. Nat. Hazards Earth Syst. Sci. 2023, 23, 3285–3303. [Google Scholar] [CrossRef]
- Kögel, M.; Carstensen, D. Using structure from motion for analyzing change detection and flood events in the context of flood preparedness: A case study for the Laufer Muehle area at the Aisch river in Germany for conducting near real-time analyses. Appl. Geomat. 2024, 16, 409–427. [Google Scholar] [CrossRef]
- Langhammer, J.; Bernsteinová, J.; Miřijovský, J. Building a High-Precision 2D Hydrodynamic Flood Model Using UAV Photogrammetry and Sensor Network Monitoring. Water 2017, 9, 861. [Google Scholar] [CrossRef]
- Li, W.; Li, Y.; Gong, J.; Feng, Q.; Zhou, J.; Sun, J.; Shi, C.; Hu, W. Urban Water Extraction with UAV High-Resolution Remote Sensing Data Based on an Improved U-Net Model. Remote Sens. 2021, 13, 3165. [Google Scholar] [CrossRef]
- Eltner, A.; Hoffmeister, D.; Kaiser, A.; Karrasch, P.; Klingbeil, L.; Stöcker, C.; Rovere, A. (Eds.) UAVs for the Environmental Sciences: Methods and Applications; wbg Academic: Darmstadt, Germany, 2022; ISBN 978-3-534-40588-6. [Google Scholar]
- Vélez-Nicolás, M.; García-López, S.; Barbero, L.; Ruiz-Ortiz, V.; Sánchez-Bellón, Á. Applications of Unmanned Aerial Systems (UASs) in Hydrology: A Review. Remote Sens. 2021, 13, 1359. [Google Scholar] [CrossRef]
- Kögel, M.; Pflitsch, A.; Northup, D.E.; Carstensen, D.; Medley, J.J.; Mansheim, T.; Killing, T.; Buschbacher, M.; Angerer, H.; Falkner, J.; et al. Combination of close-range and aerial photogrammetry with terrestrial laser scanning to answer microbiological and climatological questions in connection with lava caves. Appl. Geomat. 2022, 14, 679–694. [Google Scholar] [CrossRef]
- Gebrehiwot, A.; Hashemi-Beni, L. A Method to Generate Flood Maps in 3d Using dem and Deep Learning. Int. Arch. Photogramm. Remote Sens. Spat. Inf. Sci. 2020, XLIV-M-2-2020, 25–28. [Google Scholar] [CrossRef]
- Duguay, J.; Lindenschmidt, K.-E.; Trudel, M.; Pruneau, A. Aerial photogrammetry to characterise and numerically model an ice jam in Southern Quebec. Hydrol. Res. 2023, 54, 1329–1343. [Google Scholar] [CrossRef]
- Hashemi-Beni, L.; Jones, J.; Thompson, G.; Johnson, C.; Gebrehiwot, A. Challenges and Opportunities for UAV-Based Digital Elevation Model Generation for Flood-Risk Management: A Case of Princeville, North Carolina. Sensors 2018, 18, 3843. [Google Scholar] [CrossRef]
- Dinkel, A.; Hoegner, L.; Emmert, A.; Raffl, L.; Stilla, U. Change detection in photogrammetric point clouds for monitoring of alpine, gravitational mass movements. ISPRS Ann. Photogramm. Remote Sens. Spat. Inf. Sci. 2020, V-2-2020, 687–693. [Google Scholar] [CrossRef]
- Andresen, C.G.; Schultz-Fellenz, E.S. Change Detection Applications in the Earth Sciences Using UAS-Based Sensing: A Review and Future Opportunities. Drones 2023, 7, 258. [Google Scholar] [CrossRef]
- Mancini, F.; Salvini, R. Applications of Photogrammetry for Environmental Research. ISPRS Int. J. Geo-Inf. 2019, 8, 542. [Google Scholar] [CrossRef]
- Okyay, U.; Telling, J.; Glennie, C.L.; Dietrich, W.E. Airborne lidar change detection: An overview of Earth sciences applications. Earth-Sci. Rev. 2019, 198, 102929. [Google Scholar] [CrossRef]
- Salas, E.A.L. Waveform LiDAR concepts and applications for potential vegetation phenology monitoring and modeling: A comprehensive review. Geo-Spat. Inf. Sci. 2021, 24, 179–200. [Google Scholar] [CrossRef]
- Shen, G.; Fu, W.; Guo, H.; Liao, J. Water Body Mapping Using Long Time Series Sentinel-1 SAR Data in Poyang Lake. Water 2022, 14, 1902. [Google Scholar] [CrossRef]
- Kögel, M.; Das, A.; Marszelewski, W.; Carstensen, D.; Lindenschmidt, K.-E. Machbarkeitsstudie zur Vorhersage von Eisstau auf der Oder. Wasserwirtsch 2017, 107, 20–28. [Google Scholar] [CrossRef]
- Tarpanelli, A.; Mondini, A.C.; Camici, S. Effectiveness of Sentinel-1 and Sentinel-2 for flood detection assessment in Europe. Nat. Hazards Earth Syst. Sci. 2022, 22, 2473–2489. [Google Scholar] [CrossRef]
- Möldner, F.; Hentschel, B.; Carstensen, D. Ice-Jam Investigations along the Oder River Based on Satellite and UAV Data. Water 2024, 16, 1323. [Google Scholar] [CrossRef]
- Schlaffer, S.; Chini, M.; Dorigo, W.; Plank, S. Monitoring surface water dynamics in the Prairie Pothole Region of North Dakota using dual-polarised Sentinel-1 synthetic aperture radar (SAR) time series. Hydrol. Earth Syst. Sci. 2022, 26, 841–860. [Google Scholar] [CrossRef]
- Bentivoglio, R.; Isufi, E.; Jonkman, S.N.; Taormina, R. Deep Learning Methods for Flood Mapping: A Review of Existing Applications and Future Research Directions. Hydrol. Earth Syst. Sci. 2021, 26, 4345–4378. [Google Scholar] [CrossRef]
- Hernández, D.; Cecilia, J.M.; Cano, J.-C.; Calafate, C.T. Flood Detection Using Real-Time Image Segmentation from Unmanned Aerial Vehicles on Edge-Computing Platform. Remote Sens. 2022, 14, 223. [Google Scholar] [CrossRef]
- Karamuz, E.; Romanowicz, R.J.; Doroszkiewicz, J. The use of unmanned aerial vehicles in flood hazard assessment. J. Flood Risk Manag. 2020, 13, e12622. [Google Scholar] [CrossRef]
- Sadiq, R.; Imran, M.; Ofli, F. Remote Sensing for Flood Mapping and Monitoring. In International Handbook of Disaster Research; Singh, A., Ed.; Springer Nature: Singapore, 2022; pp. 1–19. ISBN 978-981-16-8800-3. [Google Scholar]
- Kögel, M.; Carstensen, D. Near real-time change detection tool for photogrammetric flood preparedness. Environ. Monit. Assess. 2025, 197, 129. [Google Scholar] [CrossRef]
- Bayerisches Landesamt für Umwelt. Gewässerkundlicher Dienst Bayern: Messdaten Laufer Mühle—Messstellen-Nr.: 24263000. 2024. Available online: https://www.gkd.bayern.de/de/fluesse/abfluss/bayern/laufermuehle-24263000 (accessed on 11 March 2025).
- SAPOS. Produktdefinition SAPOS. Available online: https://www.sapos.de/files/SAPOS-Produktdefinition_2017.pdf (accessed on 11 March 2025).
- Agisoft LLC. Metashape Python Reference: Release, version 1.8.4; Agisoft LLC: St. Petersburg, Russia, 2022. [Google Scholar]
- RMD-Consult GmbH. 2-D-WSP-Berechnungen Aisch: Abschlussbericht; RMD-Consult GmbH: München, Germany, 2010. [Google Scholar]
- Bayerisches Landesamt für Umwelt. Hochwassernachrichtendienst Bayern: Abfluss Laufermühle/Aisch. Available online: https://www.hnd.bayern.de/pegel/regnitz/laufermuehle-24263000/stammdaten? (accessed on 22 January 2025).
- Feng, Q.; Liu, J.; Gong, J. Urban Flood Mapping Based on Unmanned Aerial Vehicle Remote Sensing and Random Forest Classifier—A Case of Yuyao, China. Water 2015, 7, 1437–1455. [Google Scholar] [CrossRef]
- Eltner, A.; Bressan, P.O.; Akiyama, T.; Gonçalves, W.N.; Marcato Junior, J. Using Deep Learning for Automatic Water Stage Measurements. Water Resour. Res. 2021, 57, e2020WR027608. [Google Scholar] [CrossRef]
- Wienhold, K.J.; Li, D.; Li, W.; Fang, Z.N. Flood Inundation and Depth Mapping Using Unmanned Aerial Vehicles Combined with High-Resolution Multispectral Imagery. Hydrology 2023, 10, 158. [Google Scholar] [CrossRef]
- Bioresita, F.; Puissant, A.; Stumpf, A.; Malet, J.-P. A Method for Automatic and Rapid Mapping of Water Surfaces from Sentinel-1 Imagery. Remote Sens. 2018, 10, 217. [Google Scholar] [CrossRef]
- Kuntla, S.K. An era of Sentinels in flood management: Potential of Sentinel-1, -2, and -3 satellites for effective flood management. Open Geosci. 2021, 13, 1616–1642. [Google Scholar] [CrossRef]
- European Union: Commission Implementing Regulation (EU) 2019/947 of 24 May 2019 on the Rules and Procedures for the Operation of Unmanned Aircraft. Available online: https://eur-lex.europa.eu/legal-content/EN/TXT/PDF/?uri=OJ:L:2019:152:FULL (accessed on 11 March 2025).
- Jenal, A.; Kneer, C.; Weber, I.; Asgari, M.; Knieps, M.; Bongartz, J. An Adaptive Sensor Framework for Gyrocopter-Based Optical Remote Sensing: Introduction and Applications. PFG—J. Photogramm. Remote Sens. Geoinf. Sci. 2022, 90, 93–101. [Google Scholar] [CrossRef]















| Mission | Flight Mode | Flight Altitude [m] | GSD [cm/Pixel] | Speed [m/s] | Camera Tilt [°] | Horizontal Overlap [%] | Vertical Overlap [%] | Flight Duration [min] | Number of Images [−] |
|---|---|---|---|---|---|---|---|---|---|
| M1 | DG | 50 | 1.37 | 3 | 60 | 60 | 80 | 51:45 | 950 |
| M5 | NG | 80 | 2.19 | 4 | 60 | 60 | 80 | 14:00 | 214 |
| M14 | NG | 110 | 3.01 | 8 | 90 | 60 | 60 | 05:10 | 57 |
| M16 | NG | 110 | 3.01 | 4 | 60 | 60 | 60 | 10:04 | 59 |
| M17 | DG | 110 | 3.01 | 4 | 60 | 60 | 60 | 15:24 | 90 |
| Setting | MPD | BDD |
|---|---|---|
| S1 | 0 (Highest) | 1 (Ultra) |
| S2 | 1 (High) | 2 (High) |
| S3 | 2 (Medium) | 4 (Medium) |
| S4 | 4 (Low) | 8 (Low) |
| S5 | 8 (Lowest) | 16 (Lowest) |
Disclaimer/Publisher’s Note: The statements, opinions and data contained in all publications are solely those of the individual author(s) and contributor(s) and not of MDPI and/or the editor(s). MDPI and/or the editor(s) disclaim responsibility for any injury to people or property resulting from any ideas, methods, instructions or products referred to in the content. |
© 2025 by the authors. Licensee MDPI, Basel, Switzerland. This article is an open access article distributed under the terms and conditions of the Creative Commons Attribution (CC BY) license (https://creativecommons.org/licenses/by/4.0/).
Share and Cite
Kögel, M.; Feile, L.; Möldner, F.; Carstensen, D. SSegRef2Surf—Near Real-Time Photogrammetric Flood Monitoring and Refinement of Classified Water Surfaces. Remote Sens. 2025, 17, 1351. https://doi.org/10.3390/rs17081351
Kögel M, Feile L, Möldner F, Carstensen D. SSegRef2Surf—Near Real-Time Photogrammetric Flood Monitoring and Refinement of Classified Water Surfaces. Remote Sensing. 2025; 17(8):1351. https://doi.org/10.3390/rs17081351
Chicago/Turabian StyleKögel, Michael, Lilly Feile, Fabian Möldner, and Dirk Carstensen. 2025. "SSegRef2Surf—Near Real-Time Photogrammetric Flood Monitoring and Refinement of Classified Water Surfaces" Remote Sensing 17, no. 8: 1351. https://doi.org/10.3390/rs17081351
APA StyleKögel, M., Feile, L., Möldner, F., & Carstensen, D. (2025). SSegRef2Surf—Near Real-Time Photogrammetric Flood Monitoring and Refinement of Classified Water Surfaces. Remote Sensing, 17(8), 1351. https://doi.org/10.3390/rs17081351

