Next Article in Journal
Multi-Level Spectral Attention Network for Hyperspectral BRDF Reconstruction from Multi-Angle Multi-Spectral Images
Next Article in Special Issue
Spatiotemporal Dynamics of Tree Species-Level Aboveground Carbon Storage at the Canal Scale Under Green Engineering with a Random Forest Model
Previous Article in Journal
Enhanced Phase Optimization Using Spectral Radius Constraints and Weighted Eigenvalue Decomposition for Distributed Scatterer InSAR
Previous Article in Special Issue
Remote Sensing Identification and Analysis of Global Building Electrification (2012–2023)
 
 
Font Type:
Arial Georgia Verdana
Font Size:
Aa Aa Aa
Line Spacing:
Column Width:
Background:
Article

Electric Power Consumption Forecasting Models and Spatio-Temporal Dynamic Analysis of China’s Mega-City Agglomerations Based on Low-Light Remote Sensing Imagery Incorporating Social Factors

1
Aerospace Information Research Institute, Chinese Academy of Sciences (CAS), Beijing 100094, China
2
International Research Center of Big Data for Sustainable Development Goals, Beijing 100094, China
3
University of Chinese Academy of Sciences, Beijing 100049, China
*
Author to whom correspondence should be addressed.
Remote Sens. 2025, 17(5), 865; https://doi.org/10.3390/rs17050865
Submission received: 16 December 2024 / Revised: 17 February 2025 / Accepted: 24 February 2025 / Published: 28 February 2025
(This article belongs to the Special Issue Big Earth Data in Support of the Sustainable Development Goals)

Abstract

Analyzing the electric power consumption (EPC) patterns of China’s mega urban agglomerations is crucial for promoting sustainable development both domestically and globally. Utilizing 2017–2021 NPP/VIIRS low-light remote sensing imagery to extract total nighttime light data, this study proposed an EPC prediction method based on the K-Means clustering algorithm combined with multiple indicators integrated with socio-economic factors. Combining IPAT theory, regional GDP and population density, the final EPC prediction models were developed. Using these models, the EPC distributions for Beijing-Tianjin-Hebei (BTH), Yangtze River Delta (YRD), and Pearl River Delta (PRD) urban agglomerations in 2017–2021 were generated at both the administrative district level and the 1 km × 1 km grid scale. The spatio-temporal dynamics of the EPC distribution in these urban agglomerations during this period were then analyzed, followed by EPC predictions for 2022. The models showed a significant improvement in prediction accuracy, with the average MARE decreasing from 30.52% to 7.60%, 25.61% to 11.08% and 18.24% to 12.85% for the three urban agglomerations, respectively; EPC clusters were identified in these areas, mainly concentrated in Langfang and Chengde, Shanghai and Suzhou, and Dongguan; from 2017 to 2021, the EPC values of the three urban agglomerations show a growth trend and the distribution patterns were consistent with their economic development and population density; the R2 values and the statistical values for the 2022 EPC predictions using the improved classification EPC models reached 0.9692, 0.9903 and 0.9677, respectively, confirming that the proposed method can effectively predict the EPC of urban agglomerations and is applicable in various scenarios. This method provides a timely and accurate spatial update of EPC dynamics, offering fine-scale characterization of urban EPC patterns using night light images.

1. Introduction

Electricity resources are directly related to economic construction, carbon emissions and climate warming [1]. The rapid growth of electricity consumption and a series of environmental problems have gradually become the focus of national and social concern in China [2]. Electric power consumption (EPC) is the sum of residential and industrial electricity consumption in a given period and region [3]. It can be predicted that the relationship between electricity supply and demand will become tense [4] and China’s EPC will maintain a steady and rapid growth [5]. As China’s socio-economic construction rapidly advances and the pace of development accelerates, the continuous rise in carbon emissions may trigger a series of more severe environmental issues. [6]. In response to climate change, China has announced its goal of achieving carbon neutrality by 2060. The electricity industry accounts for over 40% of total carbon emissions, making it the largest emitter of carbon [7]. Timely access to urban EPC information is essential for achieving the Carbon Peaking and Carbon Neutrality Goals and the United Nations Sustainable Development Goals (SDGs). The conventional approach to acquiring EPC data often suffers from time lag and data gaps, which not only make it difficult to capture detailed spatial information and to fully reveal the spatial disparities of EPC, but also limits the practical development of statistics [8]. However, the advancement of remote sensing technology offers a new method for predicting EPC. Utilizing nighttime remote sensing imagery to predict EPC has proven to be a convenient and effective method [9].
The nighttime light images produced by the Operational Line Scan System (OLS) sensor carried by the United States’ Defense Meteorological Satellite Program (DMSP) have marked a new era in remote sensing applications [10]. The high-resolution nighttime light remote sensing data from the Visible Infrared Imaging Radiometer Suite (VIIRS) carried by the next-generation Suomi National Polar-Orbiting Partnership (NPP) satellite have effectively improved upon the resolution limitations of DMSP/OLS data, broadening both the research and application scope of nighttime light (NTL) [11]. Scholars at home and abroad have extensively utilized these two types of night light data for urbanization monitoring [12], socio-economic parameter estimation [13], and major event assessment [14], achieving a series of accomplishments.
Research utilizing DMSP/OLS and NPP/VIIRS night-light data for EPC studies has been extensively conducted across multiple spatial scales, including the national scale [10,15,16], provincial scale [17,18,19] and urban scale [20,21]. These studies primarily focus on three key areas: EPC estimation [22,23,24]; EPC spatial patterns [25,26]; and EPC spatiotemporal dynamics [27,28,29]. To further improve accuracy, other factors have been incorporated into the models: Cao Xin et al. and Chand et al. [1,30] introduced GDP and population factors in nighttime light insensitive rural poverty areas to modify the NTL and EPC (NTL-EPC) model, the nighttime light data exhibited better correlations with EPC after modification. Yang et al. [31] used DMSP/OLS nighttime light data and the normalized difference vegetation index (NDVI) to construct the human settlement index (HSI) and establish the HSI-EPC model. With the incorporation of altitude adjustments, the model’s R2 value increased from 0.92 to 0.95. Li et al. [32] established an optimized urban EPC prediction model that considers the lag effect, based on NPP/VIIRS nighttime light remote sensing data and an improved general matrix. The model was tested using data from the Yangtze River Delta region from 2015 to 2017. By incorporating the previous year’s EPC data for optimization, the model improved prediction accuracy and stability.
Combining previous research, it is evident that introducing socio-economic factors can enhance accuracy, albeit with increased computational complexity. Therefore, the key to achieving a balance between complexity and accuracy lies in the appropriate selection of factors and the analysis of the coupling relationship between these factors and models. Zhang et al. [33] also evaluated the impact of factors such as urbanization rate, population proportion of municipal districts, regional GDP, per capita GDP, proportion of tertiary industry in GDP, expenditure on science and technology, average annual temperature and light dispersion coefficient on the NTL-EPC model and found that the population ratio in urban areas and regional GDP were the key factors affecting the NTL-EPC relationship. Xie et al. [34] evaluated the effects of factors such as population urbanization, prosperity level, and technological advancement of different countries on NTL-EPC models using DMSP/OLS nighttime light images from 1995 to 2001 and found that if nighttime light brightness remains stable, the national EPC increases with the growth of urbanization rate, per-capita GDP, and high-tech exports. Additionally, Zhang et al. [33] compared the effectiveness of establishing models using nighttime light brightness from DMSP/OLS and NPP/VIIRS images and found that NPP/VIIRS data have a better correlation with EPC than DMSP/OLS data.
In summary, most of the research on developing EPC prediction models based on nighttime light images focuses on national, provincial or urban scales at present, and fewer studies involve the scale of urban agglomerations. When analyzing the influence of socio-economic factors on NTL-EPC models, previous studies mainly added economic, demographic or environmental indicators, but relatively few results used them as influence factors to obtain the modified models.
The Beijing-Tianjin-Hebei, Yangtze River Delta, and Pearl River Delta urban agglomerations (referred to as the BTH, YRD, and PRD, respectively) are three mega urban agglomerations in eastern China. These regions, which comprise only 5.05% of China’s land area, are home to 29.9% of the population and contribute nearly 40% of China’s GDP [34]. They represent the fastest-growing and most densely populated urban agglomerations in China, with significant levels of energy consumption and the challenge of power shortage [35]. At the same time, as the development speeds and economic development levels of different cities vary, there is an imbalance between power production and power consumption among different cities. Therefore, the analysis of the law and difference in EPC in major urban agglomerations in China is of great practical significance for ensuring the safety of urban power supply and improving the construction of power grids in China.
Based on the current research status, this study presented the EPC prediction models for urban agglomerations based on NPP/VIIRS low-light remote sensing imagery. The BTH, YRD, and PRD urban agglomerations were selected as the research objects and the statistical data of the total EPC and NTL of the three urban agglomerations from 2017 to 2021 were analyzed for correlation. Moreover, the K-Means clustering algorithm was employed to classify the cities. Three regression models were adopted as the reference models for fitting including linear, power, and exponential, and the simulation effect of the models before and after classification was compared. To further enhance the accuracy, we introduced regional GDP and population density as correction factors into the classification models. Based on the improved classification models, the spatial distribution of EPC at the administrative district scale and the 1 km×1 km grid scale in the three urban agglomerations were obtained. The spatio-temporal dynamic process of EPC at the administrative scale was analyzed by employing the spatial autocorrelation analysis, trend analysis method and so on. Eventually, the EPC of the three urban agglomerations in 2022 was predicted based on the improved classification models.
This article is divided into five chapters: the first chapter presents an introduction, providing an overview of the background and significance of this study, as well as a review of the current research on remote sensing of nighttime lights and EPC both domestically and internationally. The second chapter focuses on the data and methods employed in this study, detailing the research content and workflow, including an overview of the study area and the sources and processing of nighttime light data and EPC statistics, as well as K-Means clustering analysis and the construction and application of the models. The third chapter presents the experimental results, which evaluate and compare the accuracy of the basic models for unified modeling and classification modeling. It improves the classification models by integrating regional GDP and population density. Finally, based on the improved classification models, the EPC of the three major urban agglomerations is spatialized, and spatial-temporal dynamic analysis and prediction in 2022 are carried out. The fourth chapter comprises a discussion of this research, highlighting the significance of this study, potential avenues for further improvement, and an outlook on the future development of EPC prediction. The fifth chapter presents the conclusions, summarizing the main research findings of the study.

2. Materials and Methods

2.1. Study Area

Figure 1 shows the locations of the BTH, YRD, and PRD urban agglomerations. The cities at or above the prefecture-level in each urban agglomeration are listed in Table 1. The BTH urban agglomeration covers approximately 218,000 square kilometers; as off 2021, it had a permanent population of 110 million and a GDP of 9.7 trillion yuan. The YRD urban agglomeration covers about 225,000 square kilometers. In 2021, the region’s permanent population exceeded 235 million, and its total GDP reached 27.6 trillion yuan. The PRD urban agglomeration, the smallest among the three, covers about 56,000 square kilometers. In 2021, its permanent population reached 78 million, with a total GDP exceeding 10 trillion yuan. The combined GDP of the three urban agglomerations accounted for 41.1% of the national GDP. The BTH urban agglomeration is dominated by heavy industry and high-tech industries, with energy demand concentrated in manufacturing and urban infrastructure construction. The YRD urban agglomeration has a diversified economic structure, encompassing manufacturing, service industries and high-tech sectors, leading to extensive and rapidly growing energy demand. The PRD urban agglomeration is primarily driven by light industry, electronics manufacturing and export processing, resulting in high-intensity and seasonally fluctuating energy demand. The industrial structures and urbanization levels of the three urban agglomerations vary significantly, leading to complex and diverse patterns of EPC. Therefore, it is crucial to conduct a comparative analysis of EPC in the three urban agglomerations to promote high-quality sustainable development.

2.2. Datasets

2.2.1. NPP/VIIRS Nighttime Light Data Preprocessing

The V2 version of the 2017–2021 NPP/VIIRS global annual mean value nighttime light data were obtained from the Earth Observation Group data platform of the National Oceanic and Atmospheric Administration (NOAA) of the United States, available at https://eogdata.mines.edu/nighttime_light/annual/v21/ (accessed on 10 August 2024). The spatial resolution of NPP/VIIRS images is approximately 740 m, with no oversaturation effects and significantly reduced halo effects [19].
The geographic coordinate system of the NPP/VIIRS nighttime light data is GCS_WGS_1984. To avoid the influence of grid deformation, first, all NPP/VIIRS images were projected into the Albers equal-area projection coordinate system, which corresponds to the topography of China; second, the NPP/VIIRS nighttime light data were resampled to 1 km resolution to maintain resolution consistency; finally, the nighttime light data for the Chinese region were obtained by clipping with the Chinese administrative division data as a mask.
In this study, the empirical threshold method was applied to remove noise or outliers from NPP/VIIRS images. Yang et al. [31] analyzed 69 cities and counties in Zhejiang Province and compared the mean absolute relative error of NTL-EPC models under different thresholds. The results show that the mean absolute relative error was the smallest (26.01%) when the threshold increased to 12, which effectively reduces noise, minimizes rural impact and highlights the urban outline, it is consistent with the research focus of our study. Zhao et al. [36] employed DMSP data to generate a background mask with DN = 0, which was used to extract the corresponding NPP/VIIRS pixels. Histogram analysis of the radiance values revealed that more than 99.8% of the pixels have dim radiance value (<0.3 × 10−9 W·cm−2·sr−1). This dim radiance threshold (0.3 × 10−9 W·cm−2·sr−1) has also been widely adopted in previous related studies [37] as a threshold to remove background noise, effectively distinguishing true human activities from non-human light sources. Based on the radiometric calibration parameters and formula of the NPP/VIIRS sensor, we can find that a DN value of 12 corresponds to a radiance intensity approximately within the range of 0.3 × 10−9 W·cm−2·sr−1. Therefore, a minimum threshold of 12 was selected for the NPP/VIIRS annual image, where pixels with values less than 12 were extracted and assigned to zero.

2.2.2. EPC and Socio-Economic Statistics

The statistics for total EPC (104 kwh), regional GDP (billion yuan) and permanent population density at the city level (persons/km2) were sourced from the statistical yearbooks of various prefecture-level cities. For cities where the statistical yearbooks did not directly disclose population density data, the ratio of the end-of-year permanent population to the land area were computed as the city’s permanent population density for the year. City-level population density statistics were used to train the prediction models.

2.2.3. Auxiliary Data

China’s GDP spatial distribution data at 1 km resolution for 2019 and 2020 used in this study were obtained from the Resource and Environmental Science Data Registration and Publishing System (http://www.resdc.cn/DOI/ (accessed on 11 August 2024)). Population density spatial distribution data at 1 km resolution for 2019 and 2020, used in this study, were downloaded from the WorldPop website (https://hub.worldpop.org (accessed on 15 August 2024)). The administrative division data used in the study was sourced from the 2024 administrative division vector dataset published by the National Geomatics Center of China. The 2019 and 2020 GDP and population density grid data were used to generate the 1 km × 1 km grid scale of the EPC spatial distribution for the three urban agglomerations in 2019 and 2020.

2.3. Method

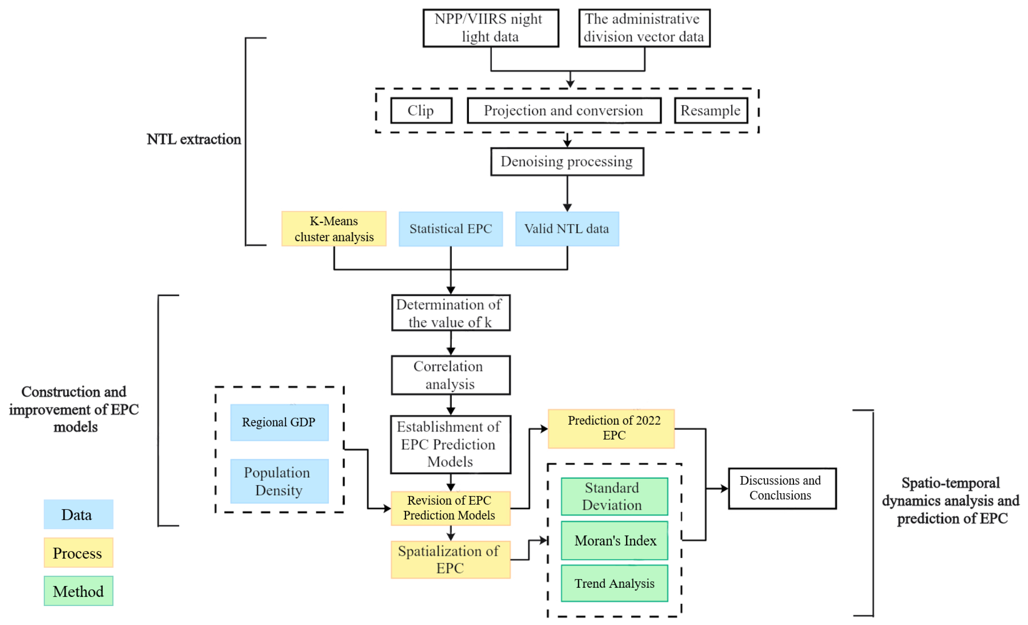
The workflow chart is shown in Figure 2.

2.3.1. Nighttime Light Data Extraction

Nighttime light data (NTL) for prefecture-level cities were extracted from the pre-processed NPP/VIIRS low-light data. The calculation formula is shown in Formula (1):
N T L k = i = 1 n x i
where N T L k represents the NLT of the k-th city; x i represents the DN value of the i-th pixel in the region; and n represents the number of pixels in the region.

2.3.2. K-Means Clustering Analysis

Due to differences in economic development levels and industrial structures across cities, establishing a single model for all cities will lead to large errors. To avoid the influence of head cities, it is necessary to classify the cities and establish separate models. We employed the K-Means clustering algorithm to classify the cities within the three urban agglomerations. The determination of the number of clustering centers k is a key issue.
To reduce the subjectivity of artificially determining the number of clusters, we utilized a weighted combination of three internal evaluation indicators of clustering algorithms to form a score. For each urban agglomeration, the k value was traversed, and the corresponding score was calculated. The k value corresponding to the first local maximum of the scores was selected as the optimal number of clusters for that urban agglomeration. This approach considers multiple dimensions, such as intra-cluster compactness and inter-cluster separation, making the selection of the number of clusters more objective and reliable. Since different indicators have varying value ranges, we standardized all indicators to the [0, 1] range to enhance the comparability of the scores. The definitions and formulas for three indicators, their standardization and the score are as follows [38,39]:
S S E = i , k ( x i , k c k ) 2
S S E n o r m = 1 S S E S S E m i n S S E m a x S S E m i n
where x i , k represents a data point; c k represents the cluster center. A smaller SSE indicates a better clustering effect. SSE is a reverse indicator, so it is reverse-standardized. S S E n o r m represents the standardized value of SSE; S S E m i n and S S E m a x denote the minimum and maximum values of all SSE values, respectively.
s i = ( b i a i ) / m a x ( a i b i )
S C = i = 1 N s i / N
S C n o r m = S C + 1 2
where a i is the average distance of a sample from other samples in the same category; b i is the minimum average distance of the sample from other clusters; s i is the silhouette coefficient of the sample; SC is the silhouette coefficient for clustering result. A larger SC indicates a better clustering effect, with its value range being [−1, 1]; S C n o r m represents the standardized value of SC.
D B = 1 k i = 1 k max j i , i , j [ 1 , K ] ( s i + s j ) / d i , j ( c i , c j )
D B n o r m = 1 D B D B m i n D B m a x D B m i n
where s i represents the average distance between the data in class c i and the center c i ; d i , j represents the average distance between classes c i and c j . A smaller DB value indicates a better clustering effect. DB is also a reverse indicator, so it is reverse-standardized. D B n o r m represents the standardized value of DB; D B m i n and D B m a x denote the minimum and maximum values of all DB values, respectively.
S c o r e = 1 / 3 × S S E n o r m + 1 / 3 × S C n o r m + 1 / 3 × D B n o r m
where S S E n o r m , S C n o r m , and D B n o r m represent the standardized values of SSE, SC, and DB.

2.3.3. Regression Simulation and Accuracy Evaluation

This study adopted three regression models to assess the correlation between EPC statistics and NTL, including linear, power and exponential models, which were established both before and after classification. Models with the optimal effect were selected as the basic models for comparison. The equations are presented in Equations (10) to (12):
E P C i t = p 1 × N T L + p 2
E P C i t = p 1 × N T L i t p 2
E P C i t = p 1 × e x p ( p 2 × N T L i t )
where E P C i t is the EPC statistical value for city t in year i; NTL it is the NTL value for city t in year i; p 1 and p 2 are the regression coefficients for their respective regression models.
This study utilized relative error (RE) and mean absolute relative error (MARE) to evaluate the effectiveness of NTL in predicting EPC, with the calculation formulas provided as follows:
R 2 = 1 i = 1 n ( y ^ i y i ) 2 / i = 1 n ( y i y ¯ ) 2
R E = ( E P C p r e E P C r e a l ) / E P C r e a l
M A R E = ( i = 1 n R E i / n ) × 100 %
where y i is the true value; y ^ i is the predicted value; y ¯ is the average of all the true values; E P C p r e represents the simulated EPC value; E P C r e a l represents the statistical EPC value; and n represents the total number of prefecture-level cities involved in the calculation.
Following the principle of selecting the model with relatively higher R2 value and the smallest average MARE value [40], we determined the EPC prediction basic models for both unified modeling and classification modeling for three urban agglomerations.

2.3.4. Improved EPC Prediction Models Incorporating Socio-Economic Factors

Within urban agglomerations, many large and medium-sized cities exhibit varying levels of socio-economic development, which have an inconsistent influence on the NTL-EPC models across different cities. Therefore, it is necessary to consider the impact of socio-economic factors on the accuracy of EPC prediction [41]. Referring to socio-economic factors selected in previous studies and the integrity of statistical data, regional GDP and population density were selected as socio-economic indicators in this study.
The IPAT equation represents a well-established formula within the domain of energy consumption drivers, which has been validated by Li Lin et al. through numerous replicated experiments [41], as shown in Equation (16). In this study, EPC was considered as the impact of human activities on the environment based on the IPAT equation [30]. Regional GDP and population density were viewed as economic and demographic indicators influencing EPC. These indicators were incorporated into the basic models as modifying factors, in the form of multiplying by a power function. The selected indicators are listed in Table 2, and the formula of the improved model is shown in Equation (17).
I = P × A × T
where I represents the environmental impact; P, A and T represent the three socio-economic factors, which are population indicators, economic indicators, and technological indicators, respectively.
E P C = I = f ( N T L ) × G D P a × p o p b
where E P C is the total EPC statistics for prefecture-level cities; f ( N T L ) is the optimal model function for EPC prediction for classification; GDP is the regional GDP statistics of a given city; pop is the population density statistics of a given city. Considering the complexity of the models and the representativeness of the indicators, we did not consider the effect of the technical indicator T, of which the default value was set to 1; the parameters a and b are the regression coefficients of the equations.

2.3.5. Spatial Autocorrelation Analysis of Urban Agglomerations’ EPC

This study utilized Moran’s Index to examine the spatial auto-correlation features of EPC in the urban agglomerations and to monitor the spatial agglomeration characteristics and local spatial differences in EPC. The relevant formulas are as follows:
Global Moran’s Index:
I = [ n × i = 1 n ( x i x ¯ ) j = 1 n ( x j x ¯ ) ] / [ i = 1 n ( x i x ¯ ) 2 i = 1 n j = 1 n W i j ]
Local Moran’s Index:
I i = [ n × ( x i x ¯ ) j = 1 n W i j ( x j x ¯ ) ] / i = 1 n ( x i x ¯ ) 2
where x i and x j represent the EPC in regions i and j, respectively; n represents the number of regions; W i j is the spatial weight coefficient matrix between regions i and j; the value of I ranges from −1 to 1, where a value closer to 1 or −1 indicates a stronger positive or negative correlation among spatial attribute values, respectively.
Moran’s Index is a powerful analytical technique for studying spatial distribution disparities, including global Moran’s I and local Moran’s I [42]. The global Moran’s Index reflects the overall distribution characteristics, with a value range of [−1,1]. When Moran’s I > 0, it indicates that the spatial-geographical layout is clustered; the stronger the positive correlation between spatial units, the closer Moran’s I value is to 1; when Moran’s I < 0, it indicates that the spatial-geographical layout is dispersed; the stronger the negative correlation between spatial units, the closer Moran’s I value is to −1. The Z-score and p-value were used for significance testing, and Table 3 shows the testing criteria [43]. In this study, a global Moran’s Index greater than 0 and closer to 1 indicates that the EPC is more concentrated in space and positively correlated; conversely, a global Moran’s Index less than 0 and closer to −1 indicates that the EPC is more dispersed in space and negatively correlated.
Local spatial auto-correlation analysis can reveal the degree of spatial aggregation and trend changes in local regions, primarily using indicators such as local indicators of spatial association (LISA) [44], LISA cluster maps and so on.

2.3.6. Slope Trend Analysis

By calculating the SLOPE of the change in EPC according to the time series, this study analyzed and compared the evolution of spatio-temporal patterns of EPC in cities within the urban agglomerations. The calculation formula is shown in Equation (20).
S L O P E = ( n × i = 1 n x i E i i = 1 n x i i = 1 n E i ) / [ n × i = 1 n x i 2 ( i = 1 n x i ) 2 ]
where n represents the number of years involved in the calculation, which is 5 in this study; x i is the year series number; E i represents the simulated EPC of a given city in the ith year.
Slope < 0 indicates a significant decrease in EPC of the prefecture-level city; slope ≥ 0 indicates a significant increase in EPC of the prefecture-level city. According to the standard deviation and mean values of slope, EPC change trends were divided into five types (as shown in Table 4), which are decrease, slow growth, moderate growth, faster growth and rapid growth.

3. Results

3.1. K-Means Clustering Results

In this study, the traversal range was set to no more than half the number of cities in the urban agglomerations. Therefore, the traversal intervals for the number of clusters in the BTH, YRD, and PRD urban agglomerations were set to [2,6], [2,13], and [2,4], respectively. The traversal results of the scores are shown in Figure 3. As can be seen, the first local maximum on the score curves for the BTH, YRD, and PRD urban agglomerations occurs at k values of 5, 5, and 2, respectively. Considering the definitions of the indicators and the development status of each urban agglomeration, the optimal number of clusters for the BTH, YRD, and PRD urban agglomerations was selected to be 5, 5, and 2, respectively.
The K-Means classification results are shown in Table 5. The head cities of each urban agglomeration were classified into one category, while the classification of the remaining cities was in line with their economic development, characteristics of the cities, and their respective development orientations. For instance, in the BTH urban agglomeration, Beijing, as the core leading city, was classified into a separate category. Tianjin, being an important economic center in northern China but secondary to Beijing, was also classified into a distinct category. Tangshan, as a sub-central city dominated by secondary industries, was grouped into another separate category.

3.2. Results and Comparison of NTL-EPC Basic Models

Figure 4 illustrates the results of regression analysis of NTL and EPC for the three urban agglomerations from 2017 to 2021. In Figure 4a–c, the R2 values derived from unified models consistently exceed 0.73, indicating a significant correlation between NTL processed by the threshold method and EPC. This suggests that NTL can be used to effectively simulate EPC. Due to a reduction in data points after classification, the R2 values of classification models are lower than those of unified models. This does not imply the accuracy of classification models is low, as further analysis is needed in combination with MARE.
To further validate the model’s reliability, we employed MARE as a metric to assess the models’ accuracy. As shown in Figure 4d–f, the average MARE values for the classification models are lower than those for the unified models, indicating that the classification models have higher accuracy. According to the principle of selecting the optimal model, the basic EPC prediction models for the BTH and YRD urban agglomerations in the unified modeling are power models, while the basic model for the PRD urban agglomeration is a linear model. In classification modeling, the specific selection of basic models for each category for the three urban agglomerations is shown in Table 6.
After determining the basic models, the accuracy of basic models before and after K-Means classification was further examined using the MARE values, as shown in Table 7. Obviously, the accuracy of K-Means clustering is higher, as the errors for K-Means clustering are all smaller than those without classification. After classification, the average MARE values for all cities in the BTH, YRD and PRD urban agglomerations decrease from 30.52% to 7.60%, 25.61% to 11.08%, and 18.24% to 12.85%.
For the BTH urban agglomeration, the MARE value of the fifth category after K-Means classification is the smallest (1.92%). Simulation results show that the errors of Qinhuangdao and Zhangjiakou in the first category have decreased significantly. For the YRD urban agglomeration, the average MARE value of the first category after K-Means classification is the smallest (3.28%). Simulation results indicate that the errors of Chizhou in the fourth and Hefei in the third category have been significantly reduced. For the PRD urban agglomeration, the average MARE of the first category after K-Means classification is the smallest (3.81%). Simulation results show that the accuracy of Foshan in the second category has improved significantly. Clearly, the use of the K-Means algorithm to establish the classification model helps avoid the influence of megacities, which can effectively improve the simulation accuracy. This approach especially reduces the errors for economically underdeveloped cities that are more pronounced in the unified models. Therefore, the classification models for EPC prediction in the BTH, YRD and PRD urban agglomerations were selected for further establishment and improvement.

3.3. Results of Improved Classification Models Incorporating Socio-Economic Factors

By improving the basic models through the incorporation of regional GDP and population density as correction factors, the formulas for the improved classification models for the BTH, YRD and PRD urban agglomerations are as follows.
The BTH:
E P C i t = p 1 × exp ( p 2 × N T L i t ) × G D P i t p 3 × p o p i t p 4 ,   the   first   category p 1 × exp ( p 2 × N T L i t ) × G D P i t p 3 × p o p i t p 4 ,   the   second   category p 1 × exp p 2 × N T L i t × G D P i t p 3 × p o p i t p 4 ,   the   third   category p 1 × exp p 2 × N T L i t × G D P i t p 3 × p o p i t p 4 ,   the   fourth   category p 1 × N T L i t p 2 × G D P i t p 3 × p o p i t p 4 ,   the   fifth   category
The YRD:
E P C i t = p 1 × exp ( p 2 × N T L i t ) × G D P i t p 3 × p o p i t p 4 ,   the   first   category p 1 × exp ( p 2 × N T L i t ) × G D P i t p 3 × p o p i t p 4 ,   the   second   category p 1 × N T L i t p 2 × G D P i t p 3 × p o p i t p 4 ,   the   third   category p 1 × N T L i t p 2 × G D P i t p 3 × p o p i t p 4 ,   the   fourth   category p 1 × exp ( p 2 × N T L i t ) × G D P i t p 3 × p o p i t p 4 ,   the   fifth   category
The PRD:
E P C i t = p 1 × N T L i t p 2 × G D P i t p 3 × p o p i t p 4 ,   the   first   category ( p 1 × N T L i t + p 2 ) × G D P i t p 3 × p o p i t p 4 ,   the    second    category
where E P C i t is the EPC statistics of city t in year i; N T L i t is the NTL of city t in year i; GDP it is the regional GDP of city t in year i; p o p i t is the population density of city t in year i; p 1 , p 2 , p 3 and p 4 are the regression coefficients.
The corresponding statistics were input into Equations (21)–(23) for fitting. The comparison before and after improvement is shown in Table 8. The average MARE values of the basic EPC models for each category in the BTH, YRD, and PRD urban agglomerations before improvement were 7.60%, 11.08%, and 12.85%, respectively, and decreased to 3.79%, 8.56%, and 9.66%, respectively after improvement. For the BTH urban agglomeration, the EPC model of the fourth category showed the most significant improvement with MARE values decreasing from 2.77% to 0.85%; for the YRD and PRD urban agglomerations, the EPC models of the first category showed the most significant improvement, with MARE values decreasing from 3.28% to 2.00% and from 3.81% to 1.14%, respectively.
The EPC was simulated using the improved classification NTL-EPC models to further examine the accuracy and improvement effect, as shown in Table 9: the MARE values of the EPC simulation results obtained from the improved classification models were lower than those without improvement, indicating that the incorporation of regional GDP and population density can effectively improve the accuracy of EPC classification models.
For the BTH urban agglomeration, the MARE values of the improved models were all within 9.00%. Before improvement, the RE value of Qinhuangdao was large. The errors of Qinhuangdao were greater than 20%, with a maximum error reaching 44.66% in 2020. After improvement, the absolute RE value of EPC in Qinhuangdao decreased to less than 10%, which indicates that the regional GDP and population density of Qinhuangdao have a significant impact on EPC. The accuracy of EPC in most cities had been significantly improved, especially in areas with a relatively low level of economic development.
For the YRD urban agglomeration, the MARE values of the improved models were all within 14.00%. Most cities showed better EPC simulation results with significantly reduced errors. However, the inclusion of regional GDP and population density did not lead to improvements for all cities. For instance, the simulation errors for EPC in Chizhou and Wuhu were significantly reduced, while the errors for Anqing and Ma’anshan slightly increased after the inclusion. This discrepancy is attributed to differences in economic structures. Anqing’s economy is primarily based on agriculture or light industry, sectors that typically have lower EPC, yet its GDP and population density might be relatively high. On the other hand, Ma’anshan is a city dominated by heavy industry, where EPC is substantially higher than in other sectors. However, GDP and population density alone cannot fully capture this energy consumption characteristic, leading to an overestimation of EPC in Anqing and an underestimation in Ma'anshan. Except for Zhoushan, the errors of the improved models were generally less than 30%. Since Zhoushan is a special island city with high-brightness in most areas on remote sensing imagery, its EPC is significantly overestimated due to the influence of cities with larger EPC values. As a result, Zhoushan's error appeared to be greater than 70% from 2017 to 2019.
For the PRD urban agglomerations, the MARE values of the improved models were all within 14.00%, with most cities achieving better EPC simulation results and significantly reduced errors. Before improvement, the error of Foshan was relatively large, with the maximum error reaching 48.59% in 2020, but it was improved significantly after improvement. Except for Zhuhai, the errors of the improved models were generally less than 30%. Among the second category, the NTL value of Zhuhai was higher than that of Jiangmen, but its EPC statistical value was significantly lower than that of Jiangmen. Zhuhai had a higher NTL compared to other cities, but it did not align with its lower EPC, and the change trend was inconsistent with the norm. As a result, the errors for Zhuhai were relatively large. This is attributed to Zhuhai's urban landscape and industrial structure. Zhuhai is the only city in China to be selected as one of the "Top Forty Tourist Destinations" for its overall urban landscape. Additionally, Zhuhai's economy is dominated by secondary and tertiary industries. Landscape lighting, commercial lighting and similar factors significantly increase the NTL value, but the actual electricity consumption in these areas is relatively low. As a result, Zhuhai's EPC is overestimated.

3.4. Spatio-Temporal Dynamic Analysis of EPC at City-Level

3.4.1. Spatial Distribution of EPC at the Administrative District Level

Utilizing the improved classification models, spatial distribution maps of EPC for the BTH, YRD and PRD urban agglomerations at the administrative district level from 2017 to 2021 were generated, as shown in Figure 5. The corresponding abbreviations of city names in Figure 5 are as follows: For the BTH urban agglomerations, BD: Baoding, BJ: Beijing, CD: Chengde, CZ: Cangzhou, HD: Handan, HS: Hengshui, LF: Langfang, QHD: Qinhuangdao, SJZ: Shijiazhuang, TJ: Tianjin, TS: Tangshan, XT: Xingtai, ZJK: Zhangjiakou. For the YRD urban agglomerations, AQ: Anging, CZ: Changzhou, CZ: Chizhou, CZ: Chuzhou, HF: Hefei, HZ: Hangzhou, HZ: Huzhou, JH: Jinhua, JX: Jiaxing, MAS: Ma'anshan, NB: Ningbo, NJ: Nanjing, NT: Nantong, SH: Shanghai, SX: Shaoxing, SZ: Suzhou, TL: Tongling, TZ: Taizhou, TZ: Taizhou, WH: Wuhu, WX: Wuxi, WZ: Wenzhou, XC: Xuancheng, YC: Xancheng, YZ: Yangzhou, ZJ: Zhenjiang, ZS: Zhoushan. For the PRD urban agglomerations, DG: Dongguan, FS: Foshan, GZ: Guangzhou, HZ: Huizhou, JM: Jiangmen, SZ: Shenzhen, ZH: Zhuhai, ZQ: Zhaoqing, ZS: Zhongshan. The abbreviations of cities in different urban agglomerations are also applicable to subsequent figures.
As can be seen in Figure 5, the total amount of EPC of the BTH urban agglomeration shows an expanding trend from 2017 to 2021, with the maximum EPC increasing from 10,575,700 kwh in 2017 to 12,177,100 kwh in 2021. From 2017 to 2021, the EPC distribution is diffused, centered around Beijing, Tianjin, and Tangshan. From 2017 to 2021, Beijing, Tianjin, and Tangshan are consistently high-value EPC areas, serving as the primary centers of population and economic activity in the BTH region. However, Chengde, Qinhuangdao and Zhangjiakou in the north and Handan in the south are outside the industrial influence of Beijing, Tianjin and Tangshan. Therefore, the low-value EPC areas are primarily located in the northern and southern parts of the BTH region.
The total amount of EPC of the YRD urban agglomeration shows an expanding trend from 2017 to 2021, with the maximum EPC increasing from 15,269,000 kWh in 2017 to 17,070,000 kWh in 2021. The EPC values in coastal cities are generally higher. From 2017 to 2021, the overall EPC shows a decreasing trend from the coast to the inland. The coastal cities, with their developed trade economies and numerous industries, have relatively high EPC values. Shanghai and Suzhou have consistently been the high-value EPC areas from 2017 to 2021. The low EPC values are concentrated in the western inland region of the YRD. Compared with Jiangsu, Zhejiang, Shanghai and other coastal areas, Anhui Province exhibits a significant gap in various economic indicators. As one of the six major labor export provinces in China, Anhui suffers from severe population outflow, which results in overall low EPC.
The total amount of EPC of the PRD urban agglomeration shows a significant expanding trend from 2017 to 2021, with the peak value of EPC increasing from 9,000,514 kWh in 2017 to 11,370,200 kWh in 2021. Guangzhou Dongguan and Shenzhen have consistently been high-value EPC areas from 2017 to 2021. EPC is mainly concentrated in the eastern region, and the distribution area is centered in Guangzhou, Dongguan and Shenzhen. These three cities, with the highest levels of socio-economic development in the PRD region, drive this trend. Guangzhou, as one of the first batch of coastal open cities and the southern gateway for international trade, has seen rapid economic development, making it the top city in terms of EPC value.

3.4.2. Spatial Autocorrelation Analysis of EPC

The values of the global Moran’s Index for the three urban agglomerations remain relatively stable, ranging from 0.8993, 0.9347, and 0.8657 in 2017 to 0.8996, 0.9348, and 0.8659 in 2021, with Z-values greater than 2.58 and p-values less than 0.01. These results indicate that EPC is spatially clustered. The LISA significance maps and LISA cluster maps are presented in Figure 6 and Figure 7, respectively.
In Figure 6, in the BTH urban agglomeration, the EPC spatial distribution significance levels for Langfang and Chengde are both 0.05. In the YRD urban agglomeration, Hefei, Ma’anshan, Wuhu, Tongling and Shanghai have significance levels of 0.05; Suzhou, Jiaxing and Chizhou have significance levels of 0.01; the significance level of Nantong is 0.05 in 2018. In the PRD urban agglomeration, Dongguan shows a significance level of 0.05; the significance level of Huizhou is 0.001 in 2017, 2018, 2019, and 2021, changing to 0.01 in 2020. All the other prefecture-level cities are not significant.
Figure 7 presents the LISA cluster maps for EPC in the three urban agglomerations, clearly demonstrating EPC clustering in each. Specifically, within the BTH urban agglomeration from 2017 to 2021, Langfang and Chengde form low–high EPC clusters, adjacent to Beijing, Tianjin and Tangshan. Among them, Beijing and Tianjin are core cities in the BTH, while Tangshan is a significant economic engine in the area. They exhibit high levels of economic development and EPC for which Langfang and Chengde form significant spatial EPC clustering, while the other prefecture-level cities show no notable clustering.
From 2017 to 2021, in the YRD urban agglomeration, Shanghai, Suzhou and Jiaxing form notable high-high EPC clusters, Nantong forms a high–high EPC cluster in 2018. These cities are characterized by high levels of economic development and dense populations, as well as close connections with surrounding cities, exerting substantial regional influence. From 2017 to 2021, four cities—Hefei, Wuhu, Tongling and Ma’anshan—form low–low EPC clusters. These cities have relatively low economic development levels, weak connections with surrounding cities, and low EPC values. From 2017 to 2021, Chizhou forms a high–low cluster.
From 2017 to 2021, in the PRD urban agglomeration, Dongguan stands out as a prominent high–high EPC cluster. This is supported by its high economic levels of the surrounding cities, leading to significant EPC and strong spatial clustering, and Dongguan is dominated by secondary industries, resulting in high industrial electricity demand and consequently high levels of EPC. Additionally, Huizhou is characterized as a low–high EPC cluster during this period. Although Huizhou is adjacent to large and megacities such as Guangzhou, Shenzhen and Dongguan, where the economic aggregate and power consumption rank among the top in Guangdong Province, Huizhou balances secondary and tertiary industries, leading to relatively lower industrial electricity demand, resulting in a low–high EPC cluster.

3.4.3. Trend Analysis of EPC

Figure 8 shows the trends of EPC during 2017-2021 in the BTH, YRD and PRD urban agglomerations. In the BTH urban agglomeration, Beijing and Tianjin experienced rapid EPC growth, with simulated EPC values increasing, respectively from 10,575,700 kwh and 8,761,543 kwh in 2017 to 12,177,100 kwh and 10,242,400 kwh in 2021. Baoding and Tangshan show faster EPC growth, which are largely driven by the influence of Beijing and Tianjin, as they actively undertake advantageous industrial transfer from Beijing and Tianjin, resulting in a faster EPC growth rate of the cities.
In the YRD urban agglomeration, the cities with rapid EPC growth are Suzhou and Shanghai, with the simulated EPC values of Suzhou and Shanghai growing from 14,945,900 kwh and 15,269,000 kwh in 2017 to 16,512,800 kwh and 17,070,000 kwh in 2021. The cities with faster EPC growth are mainly Ningbo, Nanjing and Jiaxing, which have developed economies and large population scales, leading to relatively high EPC growth rates. The cities with slower EPC growth are mainly located in the western, southern, and northern regions of the YRD urban agglomeration, where many mountains and hills are concentrated. Therefore, affected by natural conditions and economic development level, the EPC growth rate is slower in these regions. Due to the lack of driving effect of large cities, the economic vitality of the northern region is low, resulting in a slow EPC growth rate.
In the PRD urban agglomeration, the cities with faster EPC growth are Dongguan, Guangzhou, Foshan and Huizhou. Foshan is close to Guangzhou, while Dongguan and Huizhou are close to Shenzhen. These cities are, respectively, within the radiation-driven range of the Guangzhou metropolitan area and the Shenzhen metropolitan area, with significant industrial synergies and frequent economic exchanges and interactions between the cities, resulting in faster EPC growth.

3.5. Spatio-Temporal Dynamic Analysis of EPC at the Grid-Level

Based on the improved classification models and the 1 km grid data of regional GDP and population density for 2019 and 2020, the EPC spatial distribution maps at the 1 km × 1 km grid scale for 2019 and 2020 were obtained, where the concentrated areas with high EPC values in 2019 expanded in Beijing, Shanghai, and Guangzhou; we also added difference maps comparing the grid distributions of 2020 and 2019 to illustrate the differences in the grid distribution maps, as shown in Figure 9.
From 2019 to 2020, the EPC in the BTH and YRD urban agglomerations shows a star-point distribution, while the PRD urban agglomeration shows a diffuse distribution, consistent with the spatial characteristics of economic development and population density. As the time span is only one year, the change in EPC is not significant. However, as can be seen from Figure 9j–l, the EPC values in most areas of the three urban agglomerations increased from 2019 to 2020, with particularly noticeable increases in the PRD urban agglomeration, specifically in Guangzhou, Foshan, Dongguan and Shenzhen. This indicates a significant enhancement in economic potential concentration in these regions during this period.
For the BTH urban agglomeration, high EPC values are concentrated in the central areas of Beijing, Tianjin, and Shijiazhuang, with scattered distribution in suburbs and towns. As shown in Figure 9g, high EPC values in Beijing are concentrated in Xicheng District, Dongcheng District, Haidian District, and Chaoyang District, which are the city’s four economically strongest districts. EPC values decrease from these districts toward the periphery, with lower EPC values in districts farther from the center. The districts far from the central urban area, such as Miyun, Huairou, Yanqing, and Mentougou, have relatively low EPC values. Beijing is backed by the Taihang Mountains and the Yan Mountains, and these regions contain extensive mountainous areas. Additionally, there is a significant disparity in economic development levels between these areas and the central urban area. Consequently, the levels of EPC in these regions are low, shown in blue in Figure 9g.
For the YRD urban agglomeration, EPC shows a decreasing trend from east to west with high EPC values concentrated in the urban centers of the core cities such as Shanghai, Suzhou, Ningbo, Hangzhou and Nanjing. Water bodies like Chaohu, Taihu Lake and Yangtze River estuary and their shapes are clearly distinguished on the grid-scale map, with EPC values close to zero. As shown in Figure 9h, high EPC values in Shanghai are concentrated in central urban areas such as Pudong New Area and Minhang District. EPC decreases from the northeastern coastal area toward the southwestern inland area, with low or zero EPC values in Chongming District and the Yangtze River estuary.
For the PRD urban agglomeration, the high EPC values are concentrated in the downtown areas of Guangzhou, Foshan, Dongguan, and Shenzhen, which play a radiating role in driving the economy and industrial clusters of the surrounding cities. The grid-scale map shows that the EPC value in the Pearl River estuary is zero, appearing as dark blue on the map. EPC spreads outward from the high-value areas to the periphery. As shown in Figure 9i, high EPC values in Guangzhou are mainly distributed in central urban areas such as Tianhe District and Haizhou District, with EPC spreading outward from these areas.

3.6. EPC Prediction Results of 2022

In this study, we utilized relevant statistics from cities in the three urban agglomerations for 2022 and applied improved classification models to predict the EPC for 2022. The MARE values of the prediction results are shown in Table 10. Figure 10 presents the correlation analysis between the predicted and the statistical values of the 2022 EPC.
In Table 10 and Figure 10, the MARE values for all cities are less than 14%. The improved classification models demonstrate superior accuracy, with R2 values reaching 0.9692, 0.9903, and 0.9677 for the BTH, YRD and PRD urban agglomerations, respectively, all of which have passed the significance test. These results indicate that the models are highly reliable and can be used to accurately estimate the EPC of urban agglomerations.
In the specific prediction results, the smallest error in the BTH urban agglomeration is found in the fifth category, with a MARE value of 1.86%. For the YRD and PRD urban agglomerations, the smallest MARE values are both in the first category (1.18% and 1.89%, respectively), which contains the head cities with developed economies and high GDP levels. Errors in other categories generally remain within 17%. The majority of EPC is attributed to industrial production rather than lighting in residential or commercial areas, leading to larger errors for cities with lower economic development, but they are still within the acceptable range.

4. Discussion

In this study, the classification models for NTL-EPC in the BTH, YRD and PRD urban agglomerations in China were developed based on 2017–2021 NPP/VIIRS low-light images, EPC statistics, and the K-Means clustering algorithm. The models and methods proposed in this study can be applied to optimize power grid planning and expansion, identify regional electricity consumption patterns, and predict future local electricity demand in resource-constrained areas. For instance, in rural areas of resource-limited urban agglomerations, the models can be used to forecast future local electricity demand, identify peak electricity consumption regions, and thereby rationally plan the layout of renewable energy projects (such as solar or wind power stations). Through accurate prediction and optimized resource allocation, it can effectively alleviate power supply-demand imbalances, reduce energy waste, promote the utilization of clean energy and support the region in achieving dual sustainable development in both economic and environmental aspects.
We constructed unified models, classification models and improved classification models that integrates regional GDP and population density for urban agglomerations. In practical applications, the appropriate model can be selected based on different scenarios and requirements. When the sample size is small, the unified models can be chosen; when the sample size is large, classification modeling can be considered to adapt to the distribution characteristics of different datasets and improve the simulation accuracy of EPC; when economic or population data are available, the improved classification models yield better results.
MARE was employed to assess the simulation accuracy of the basic models before and after K-Means classification as shown in Figure 11. The results showed that the errors after K-Means classification were all smaller compared to those without classification. After classification, the average MARE values for all cities in the BTH, YRD and PRD urban agglomerations decrease from 30.52% to 7.60%, 25.61% to 11.08% and 18.24% to 12.85%. Notably, the classification models significantly improved the accuracy of EPC simulation in economically underdeveloped areas.
By incorporating regional GDP and population density, we enhanced the basic models and developed the improved classification models for the three urban agglomerations. As shown in Figure 11, the average MARE values for the BTH, YRD, and PRD urban agglomerations were 7.60%, 11.08%, and 12.85% before the improvements, which were then reduced to 3.79%, 8.56%, and 9.66% after the improvements. Among the three urban agglomerations, the EPC model of the fourth category for the BTH urban agglomeration showed the most significant improvement with MARE values decreasing from 2.77% to 0.85%; the EPC models of the first categories for the YRD and PRD urban agglomerations showed the most significant improvement, with MARE values decreasing from 3.28% to 2.00% and from 3.81% to 1.14%, respectively.
Compared to previous methods for constructing urban EPC estimation models through classification, the approach proposed in this study offers significant advantages (As shown in Table 11). For instance, Li et al. [32] predicted the urban EPC for the YRD region from 2015 to 2017 based on NPP/VIIRS nighttime light data. Using an improved general matrix method for classification modeling, the average MARE for the three categories was 32.95%. After introducing a time lag term for improvement, the error was reduced to 13.98%. In this study, we employed the K-Means algorithm to simulate the urban EPC of the YRD urban agglomeration, achieving an average MARE of 11.08% for the five categories, which was reduced to 8.56% after further improvement by incorporating regional GDP and population density, significantly outperforming the method in the referenced literature. Additionally, we successfully predicted the EPC for 2022, achieving excellent results.
In addition, we compared the hierarchical classification method with the K-Means classification approach proposed in this study (As shown in Table 11). The prediction results for the EPC in 2022 show that the hierarchical method outperforms the K-Means method (with MARE equal to 9.81%) when classified into 4 categories (with MARE equal to 6.71%) for the BTH urban agglomeration, but it is inferior to the K-Means method when classified into 3 categories (with MARE equal to 10.42%). For the YRD urban agglomeration, the hierarchical method (with MARE equal to 18.97%) is inferior to the K-Means method (with MARE equal to 13.83%). In summary, the hierarchical method has weaker robustness than the K-Means method and the determination of the number of clusters in the hierarchical method is highly subjective.
From a spatial perspective, the EPC in the BTH urban agglomeration is concentrated in the centers of Beijing, Tianjin and Tangshan. In Beijing, high EPC values are concentrated in the central urban areas, while EPC values declined from these areas to the periphery and further decreased in the suburbs, resulting in lower EPC values in the suburbs. The overall EPC of the YRD urban agglomeration demonstrates a decreasing trend from coast to inland, with high values mainly located in Shanghai and Suzhou. In Shanghai, high EPC values are concentrated in the central urban areas, decreasing from the northeast coast to the southwest inland, while the EPC values in Chongming District and the Yangtze River estuary are low or zero. The EPC values in the PRD urban agglomeration are primarily concentrated in the eastern region, particularly in Guangzhou, Dongguan, and Shenzhen, where EPC values are highly concentrated. The high EPC values of Guangzhou are primarily concentrated in the economically developed and densely populated central urban areas. From these regions, the EPC of Guangzhou extended outward to the periphery. With sustained economic growth, accelerated urbanization, and improved living standards, EPC in these regions will continue to rise, necessitating greater attention to power resource allocation.
From a temporal perspective, the total amount of EPC in the three urban agglomerations from 2017 to 2021 shows an expanding trend, except for Nantong in the YRD urban agglomeration, where the consumption growth rate remained lower than both the national and provincial levels. Langfang and Chengde in the BTH urban agglomeration show low–high clusters during this period, while other prefecture-level cities exhibit no clear EPC clustering. In the YRD urban agglomeration, the high–high cluster regions decreased, while the low–high cluster regions increased from 2017 to 2021; in the PRD urban agglomeration, Dongguan and Huizhou represent high-high and low–high clusters, respectively, over the same period.
Despite the findings, this study has certain limitations. (a) Although the application of empirical thresholds to NPP/VIIRS nighttime light data could effectively remove most noise, the varying levels of economic development among cities may have led to the removal of valid pixel values from some poorly lit areas when using a single threshold, thereby introducing potential errors in the predictions for certain cities. (b) Considering the computational complexity of the models, we only incorporated the influence of major socio-economic factors such as regional GDP and population density into the NTL-EPC models. However, there are other socio-economic and environmental factors that can capture portions of EPC not reflected by nighttime light data. Therefore, considering only regional GDP and population density is insufficient.
To address the limitations, future research can make improvements in the following aspects: (a) Subsequent research can explore optimal methods for correcting sub-threshold pixels by constructing multi-source data fusion models and combining high-resolution remote sensing images with field observation data. However, this approach faces significant challenges in acquiring high-quality multi-source data, particularly the issue of data consistency at a global scale. Moreover, since the distribution characteristics of nighttime light brightness may vary across different cities, it is advisable to consider employing dynamic thresholds or deep learning algorithms to further enhance the regional adaptability by training datasets that include diverse urban features. Nevertheless, this method entails high costs associated with data collection and processing. Furthermore, NPP/VIIRS nighttime light data cannot effectively differentiate between urban construction land and industrial land, making it challenging to accurately distinguish between industrial and residential EPC values. Integrating more refined land-use data may enhance the accuracy of EPC simulations in future studies. Although the implementation of the above improvement suggestions has complexity, it is expected to provide more reliable solutions for the application of NPP/VIIRS nighttime light data in EPC simulation. (b) To improve accuracy, we recommend considering other potential influencing factors, such as urbanization, technological level, temperature, and energy price fluctuations, as auxiliary variables when conducting NTL-EPC simulations. Finally, there are many indicators in statistical data related to EPC, such as urban green space area and industrial output value. Provided that the model complexity allows it, incorporating as many additional indicators as possible can enhance the model's accuracy.

5. Conclusions

In this study, we focused on the BTH, YRD and PRD urban agglomerations and proposed an EPC prediction method based on the integration of socio-economic factors using the K-Means clustering algorithm. The 2017–2021 NPP/VIIRS microlight remote sensing images were used to extract the NTL data, which were then combined with the K-Means clustering algorithm and the EPC data to establish classification models. The regional GDP and population density were introduced as influencing factors in the models to obtain the improved classification models. This method provides a timely and accurate spatial update of EPC dynamics, offering fine-scale characterization of urban EPC patterns using night–light images. This method can effectively improve the prediction accuracy of underdeveloped areas, realize the spatial dynamic update of EPC, and allow for timely and accurate monitoring of the EPC at the provincial, municipal, county and grid scales in China. The main conclusions are as follows:
(1) Using the K-Means clustering algorithm combined with multiple indicators for city classification offers objectivity and comprehensiveness. After classification, the average MARE values for all cities in the BTH, YRD, and PRD urban agglomerations decrease from 30.52% to 7.60%, 25.61% to 11.08% and 18.24% to 12.85%.
(2) After incorporating socio-economic indicators, the MARE values of the EPC models for the BTH, YRD, and PRD urban agglomerations from 2017 to 2021 significantly decreased. The average MARE values for the EPC models of each category decreased from 7.60%, 11.08% and 12.85% to 3.79%, 8.56% and 9.66%, respectively, further enhancing the simulation accuracy.
(3) Based on the improved classification models, the spatial distribution of EPC for the BTH, YRD, and PRD urban agglomerations in 2019 and 2020 at both the administrative region scale and the 1 km × 1 km grid scale were obtained, followed by a spatio-temporal characteristic analysis. Finally, the EPC of the three urban agglomerations in 2022 was predicted, with the R2 values between the predicted and statistical values reaching 0.9692, 0.9903, and 0.9677, respectively and the statistical significance values being all less than 0.01.

Author Contributions

Conceptualization, D.Y., S.C. and C.L.; methodology, D.Y., S.C. and C.L.; software, D.Y. and C.L.; validation, C.L.; formal analysis, C.L.; investigation, C.L.; resources, D.Y., J.Y. and X.W.; data curation, J.Y.; writing—original draft preparation, C.L.; writing—review and editing, D.Y., S.C. and W.W.; visualization, C.L.; supervision, D.Y.; project administration, D.Y.; funding acquisition, D.Y. All authors have read and agreed to the published version of the manuscript.

Funding

This research was funded by the Science and Disruptive Technology Program, AIRCAS (E3Z205010F), Joint HKU-CAS Laboratory for iEarth (313GJHZ2022074MI, E4F3050300) and Operation and Maintenance Project of Big Earth Data Center of the Chinese Academy of Sciences (CAS-WX2022SDC-XK13).

Data Availability Statement

The data presented in this study are available on request from the corresponding author due to privacy.

Conflicts of Interest

The authors declare no conflicts of interest.

References

  1. Cao, X.; Wang, J.; Chen, J.; Shi, F. Spatialization of electricity consumption of China using saturation-corrected DMSP-OLS data. Int. J. Appl. Earth Obs. Geoinf. 2014, 28, 193–200. [Google Scholar] [CrossRef]
  2. Zhu, L.F. Spatiotemporal Dynamics and Influencing Factors of EPC in Chongqing based on Night Time Light Data. Master’s Thesis, Chongqing Normal University, Chongqing, China, 2015. (In Chinese). [Google Scholar]
  3. He, C.; Ma, Q.; Liu, Z.; Zhang, Q. Modeling the Spatiotemporal Dynamics of Electric Power Consumption in Mainland China Using Saturation-Corrected DMSP/OLS Nighttime Stable Light Data. Int. J. Digit. Earth 2013, 7, 993–1014. [Google Scholar] [CrossRef]
  4. Chen, Y.; Zhang, L.; Xu, P.; Di Gangi, A. Electricity demand response schemes in China: Pilot study and future outlook. Energy 2021, 224, 120042. [Google Scholar] [CrossRef]
  5. Lin, B.Q.; Yang, M.Q. Research status, challenges and development direction of China’s power system under the background of carbon neutrality. J. Xi’an Jiaotong Univ. 2022, 42, 1–10. (In Chinese) [Google Scholar]
  6. Zhang, Z.; Fu, S.; Li, J.; Qiu, Y.; Shi, Z.; Sun, Y. Spatiotemporal Analysis and Prediction of Carbon Emissions from Energy Consumption in China through Nighttime Light Remote Sensing. Remote Sens. 2024, 16, 23. [Google Scholar] [CrossRef]
  7. Fu, C.X. Estimates of China’s electricity consumption based on NPP-VIIRS. Technol. Ind. 2023, 23, 166–170. (In Chinese) [Google Scholar]
  8. Lin, B.Q. Thinking in and out of the heat of carbon neutrality. Chin. Econ. Rev. 2021, 5, 18–20. (In Chinese) [Google Scholar]
  9. Song, R.H.; Zou, Y.H. Simulation analysis of power consumption in urban agglomeration in the middle reaches of the Yangtze River from 1995 to 2012 based on nighttime light data. Surv. Mapp. Spat. Geoinf. 2020, 43, 118–121. (In Chinese) [Google Scholar]
  10. Hu, T.; Huang, X. A novel locally adaptive method for modeling the spatiotemporal dynamics of global electric power consumption based on DMSP-OLS nighttime stable light data. Appl. Energy 2019, 240, 778–792. [Google Scholar] [CrossRef]
  11. Croft, T.A. Nighttime Images of the Earth from Space. Sci. Am. 1978, 239, 86–101. [Google Scholar] [CrossRef]
  12. Zhang, Z.; Liu, X.; Li, J.; Fu, S.; Sun, Y.; Qiao, R. Analysis of Spatiotemporal Characteristics and Influencing Factors of Land Urbanization Level in China at Different Scales Based on Nighttime Light Remote Sensing. IEEE J. Sel. Top. Appl. Earth Obs. Remote Sens. 2024, 17, 9811–9827. [Google Scholar] [CrossRef]
  13. Zheng, Q.; Seto, K.C.; Zhou, Y.; You, S.; Weng, Q. Nighttime light remote sensing for urban applications: Progress, challenges, and prospects. IS-PRS J. Photogramm. Remote Sens. 2023, 202, 125–141. [Google Scholar] [CrossRef]
  14. Del Castillo, M.F.P.; Fujimi, T.; Tatano, H. Spatiotemporal economic impact analysis of the Taal Volcano eruption using electricity consumption and nighttime light data. Geomat. Nat. Hazards Risk 2025, 16, 2445626. [Google Scholar] [CrossRef]
  15. Hu, T.; Wang, T.; Yan, Q.; Chen, T.; Jin, S.; Hu, J. Modeling the spatiotemporal dynamics of global electric power consumption (1992–2019) by utilizing consistent nighttime light data from DMSP-OLS and NPP-VIIRS. Appl. Energy 2022, 322, 119473. [Google Scholar] [CrossRef]
  16. Falchetta, G.; Noussan, M. Interannual Variation in Night-Time Light Radiance Predicts Changes in National Electricity Consumption Conditional on Income-Level and Region. Energies 2019, 12, 456. [Google Scholar] [CrossRef]
  17. Wang, T.; Feng, Z.; Luo, J.; Meng, Q. Multiscale Analysis on Spatiotemporal Pattern of Electric Power Consumption in China—Based on DMSP-OLS Nighttime Light Data. J. Appl. Sci. 2021, 39, 508–520. [Google Scholar]
  18. Li, S.; Li, L.; Xiang, Q.; Ni, Z. Regional estimation and spatiotemporal variation of electricity consumption in Hunan Province in the past ten years based on DMSP/OLS data. Surv. Mapp. Spat. Geoinf. 2019, 42, 76–80+85. (In Chinese) [Google Scholar]
  19. Zhang, R.; Liu, P.; Wang, Q. Estimation model of EPC based on long time series of nighttime light data. J. Southeast Univ. (Nat. Sci. Ed.) 2021, 51, 1094–1102. [Google Scholar]
  20. Li, S.; Cheng, L.; Liu, X.; Mao, J.; Wu, J.; Li, M. City type-oriented modeling electric power consumption in China using NPP-VIIRS nighttime stable light data. Energy 2019, 189, 116040. [Google Scholar] [CrossRef]
  21. Guo, X.; Wang, Y. Estimation of Regional Electricity Consumption Using National Polar-Orbiting Partnership’s Visible Infrared Imaging Radiometer Suite Night-Time Light Data with Gradient Boosting Regression Trees. Remote Sens. 2024, 16, 3841. [Google Scholar] [CrossRef]
  22. Zhao, F.; Ding, J.; Zhang, S.; Luan, G.; Song, L.; Peng, Z.; Du, Q.; Xie, Z. Estimating Rural Electric Power Consumption Using NPP-VIIRS Night-Time Light, Toponym and POI Data in Ethnic Minority Areas of China. Remote Sens. 2020, 12, 2836. [Google Scholar] [CrossRef]
  23. Jasiński, T. Modeling electricity consumption using nighttime light images and artificial neural networks. Energy 2019, 179, 831–842. [Google Scholar] [CrossRef]
  24. Gao, X.; Wu, M.; Gao, J.; Han, L.; Niu, Z.; Chen, F. Modelling Electricity Consumption in Cambodia Based on Remote Sensing Night-Light Images. Appl. Sci. 2022, 12, 3971. [Google Scholar] [CrossRef]
  25. Welch, R. Monitoring urban population and energy utilization patterns from satellite Data. Remote Sens. Environ. 1980, 9, 1–9. [Google Scholar] [CrossRef]
  26. Lu, S.; Xiao, Y.; Lu, Y.; Lin, J. Spatialization of electricity consumption by combining high-resolution nighttime light remote sensing and urban functional zoning information. Geo-Spat. Inf. Sci. 2024, 1–14. [Google Scholar] [CrossRef]
  27. Chen, J.; Gao, M.; Cheng, S.; Hou, W.; Song, M.; Liu, X.; Liu, Y. Global 1 km × 1 km gridded revised real gross domestic product and electricity consumption during 1992–2019 based on calibrated nighttime light data. Sci. Data 2022, 9, 202. [Google Scholar] [CrossRef] [PubMed]
  28. Yue, Y.; Tian, L.; Yue, Q.; Wang, Z. Spatiotemporal Variations in Energy Consumption and Their Influencing Factors in China Based on the Integration of the DMSP-OLS and NPP-VIIRS Nighttime Light Datasets. Remote Sens. 2020, 12, 1151. [Google Scholar] [CrossRef]
  29. Lu, W.; Zhang, D.; He, C.; Zhang, X. Modeling the spatiotemporal dynamics of electric power consumption in China from 2000 to 2020 based on multisource remote sensing data and machine learning. Energy 2024, 308, 132971. [Google Scholar] [CrossRef]
  30. Chand, T.R.K.; Badarinath, K.V.S.; Elvidge, C.D.; Tuttle, B.T. Spatial Characterization of Electrical Power Consumption Patterns over India Using Temporal DMSP-OLS Night-time Satellite Data. Int. J. Remote Sens. 2009, 30, 647–661. [Google Scholar] [CrossRef]
  31. Yang, X.; Kang, L.; Zhang, B.; Ji, C. Electricity Consumption Estimation Using Multi-Sensor Remote Sensing Data: A Case Study of Zhejiang Province. Sci. Geogr. Sin. 2013, 33, 718–723. (In Chinese) [Google Scholar]
  32. Li, B.; Xu, J.; Liang, Y. Research on Lag Optimization Prediction Model of Urban Electricity Consumption Based on Nighttime Light Images. Geomat. Spat. Inf. Technol. 2021, 44, 29–33+37. (In Chinese) [Google Scholar]
  33. Zhang, L.; Xie, Y.; Qu, C.; Wang, M.; Wang, M. A Simulation of Electric Consumption in China’s City Based on Nighttime Light Imagery. Remote Sens. Inf. 2020, 35, 113–123. (In Chinese) [Google Scholar]
  34. Xie, Y.; Weng, Q. World Energy Consumption Pattern as Revealed by DMSP-OLS Nighttime Light Imagery. GIScience Remote Sens. 2015, 53, 265–282. [Google Scholar] [CrossRef]
  35. Institute of Urban Environment; Chinese Academy of Sciences; Research Center for Eco-Environmental Sciences; Chinese Academy of Sciences. Research Report on the Ecological Environment of Mega Agglomerations in Eastern China; Science Press: Beijing, China, 2022. (In Chinese) [Google Scholar]
  36. Zhao, M.; Zhou, Y.; Li, X.; Zhou, C.; Cheng, W.; Li, M.; Huang, K. Building a Series of Consistent Night-Time Light Data (1992–2018) in Southeast Asia by Integrating DMSP-OLS and NPP-VIIRS. IEEE Trans. Geosci. Remote Sens. 2019, 58, 1843–1856. [Google Scholar] [CrossRef]
  37. Li, X.; Li, D.; Xu, H.; Wu, C. Intercalibration between DMSP/OLS and VIIRS night-time light images to evaluate city light dynamics of Syria’s major human settlement during Syrian Civil War. Int. J. Remote Sens. 2017, 38, 5934–5951. [Google Scholar] [CrossRef]
  38. Jia, P.; Li, K.; Shao, S. Choice of technological change for China’s low-carbon development: Evidence from three urban agglomerations. J. Environ. Manag. 2018, 206, 1308–1319. [Google Scholar] [CrossRef]
  39. Merhad, A.; Lale, Ö.; Sinem, K.; Burak, G.; Güney, Ö.; Sertay, Ö. FC-Kmeans: Fixed-centered K-means algorithm. Expert Syst. 2023, 211, 118656. [Google Scholar]
  40. Yang, Y.F. Spatiotemporal pattern and influencing factors of carbon emissions from energy consumption: A case study of the Yangtze River Delta urban agglomeration. Mod. Mark. 2023, 1, 78–81. (In Chinese) [Google Scholar]
  41. Li, L.; Cheng, J.; Sun, H. Comparison of Residential Electricity Consumption in Typical Urban Agglomerations in China Based on the STIRPAT Model. J. China Univ. Pet. Ed. Soc. Sci. 2018, 34, 29–35. [Google Scholar]
  42. Wang, Y.H.; Lv, C.F.; Pan, X.H.; Liu, Z.F. Spatial-temporal dynamics and influencing factors of urbanization level in the Tibetan Plateau: An analysis based on long-term series nighttime light data. J. Beijing Norm. Univ. Nat. Sci. Ed. 2023, 59, 163–174. (In Chinese) [Google Scholar]
  43. Zhong, Y.; Lin, A.; Xiao, C.; Zhou, Z. Research on the Spatio-Temporal Dynamic Evolution Characteristics and Influencing Factors of Electrical Power Consumption in Three Urban Agglomerations of Yangtze River Economic Belt, China Based on DMSP/OLS Night Light Data. Remote Sens. 2021, 13, 1150. [Google Scholar] [CrossRef]
  44. Wang, R.; Jiang, T.Y.; Wang, S. The spatial pattern and location selection of Ningbo port logistics enterprises. Geogr. Sci. 2018, 38, 691–698. (In Chinese) [Google Scholar]
Figure 1. The locations of (a) the BTH, (b) YRD, and (c) PRD urban agglomerations.
Figure 1. The locations of (a) the BTH, (b) YRD, and (c) PRD urban agglomerations.
Remotesensing 17 00865 g001
Figure 2. Method workflow.
Figure 2. Method workflow.
Remotesensing 17 00865 g002
Figure 3. The curve of scores for different values of k in (a) the BTH, (b) YRD and (c) PRD urban agglomerations (the red box indicates the first local maximum point).
Figure 3. The curve of scores for different values of k in (a) the BTH, (b) YRD and (c) PRD urban agglomerations (the red box indicates the first local maximum point).
Remotesensing 17 00865 g003
Figure 4. The R2 values for unified modeling and classification modeling of NTL and EPC of (a) the BTH, (b) YRD and (c) PRD urban agglomerations, respectively and the MARE values for unified modeling and classification modeling of NTL and EPC of (d) the BTH, (e) YRD and (f) PRD urban agglomerations.
Figure 4. The R2 values for unified modeling and classification modeling of NTL and EPC of (a) the BTH, (b) YRD and (c) PRD urban agglomerations, respectively and the MARE values for unified modeling and classification modeling of NTL and EPC of (d) the BTH, (e) YRD and (f) PRD urban agglomerations.
Remotesensing 17 00865 g004
Figure 5. Spatial distribution maps of simulated EPC for 2017–2021 at the administrative district level for (ae) the BTH, (fj) the YRD, and (ko) the PRD urban agglomerations.
Figure 5. Spatial distribution maps of simulated EPC for 2017–2021 at the administrative district level for (ae) the BTH, (fj) the YRD, and (ko) the PRD urban agglomerations.
Remotesensing 17 00865 g005
Figure 6. LISA significance maps depicting the spatial distribution of EPC for (ae) The BTH, (fj) The YRD, (ko) The PRD urban agglomerations from 2017 to 2021.
Figure 6. LISA significance maps depicting the spatial distribution of EPC for (ae) The BTH, (fj) The YRD, (ko) The PRD urban agglomerations from 2017 to 2021.
Remotesensing 17 00865 g006
Figure 7. LISA cluster maps of the spatial distribution of EPC for (ae) the BTH, (fj) the YRD, and (ko) the PRD urban agglomerations from 2017 to 2021.
Figure 7. LISA cluster maps of the spatial distribution of EPC for (ae) the BTH, (fj) the YRD, and (ko) the PRD urban agglomerations from 2017 to 2021.
Remotesensing 17 00865 g007
Figure 8. Trends maps of EPC for (a) the BTH, (b) the YRD, and (c) the PRD urban agglomerations from 2017 to 2021.
Figure 8. Trends maps of EPC for (a) the BTH, (b) the YRD, and (c) the PRD urban agglomerations from 2017 to 2021.
Remotesensing 17 00865 g008
Figure 9. Spatial distribution maps of EPC at 1 km × 1 km grid scale for (a) 2019 and (d) 2020 in the BTH, (b) 2019 and (e) 2020 in the YRD, (c) 2019 and (f) 2020 in the PRD urban agglomerations, zoom maps of (g) Beijing, (h) Shanghai, and (i) Guangzhou in 2019, and difference maps of the (j) BTH, (k) YRD, and (l) PRD urban agglomerations.
Figure 9. Spatial distribution maps of EPC at 1 km × 1 km grid scale for (a) 2019 and (d) 2020 in the BTH, (b) 2019 and (e) 2020 in the YRD, (c) 2019 and (f) 2020 in the PRD urban agglomerations, zoom maps of (g) Beijing, (h) Shanghai, and (i) Guangzhou in 2019, and difference maps of the (j) BTH, (k) YRD, and (l) PRD urban agglomerations.
Remotesensing 17 00865 g009
Figure 10. Correlation analysis, statistical significance, and scatter plots of 2022 EPC predicted values and statistical values of (a) the BTH, (b) the YRD, and (c) the PRD urban agglomerations.
Figure 10. Correlation analysis, statistical significance, and scatter plots of 2022 EPC predicted values and statistical values of (a) the BTH, (b) the YRD, and (c) the PRD urban agglomerations.
Remotesensing 17 00865 g010
Figure 11. Comparison of simulation accuracy of three urban agglomerations before and after K-Means classification, before and after improvement.
Figure 11. Comparison of simulation accuracy of three urban agglomerations before and after K-Means classification, before and after improvement.
Remotesensing 17 00865 g011
Table 1. Cities at or above the prefecture-level included in each urban agglomeration.
Table 1. Cities at or above the prefecture-level included in each urban agglomeration.
Urban Agglomeration NameNumber of CitiesCities Included in the Urban Agglomeration
The BTH urban agglomeration13Beijing, Tianjin, Shijiazhuang, Tangshan, Hengshui, Zhangjiakou, Chengde, Qinhuangdao, Handan, Xingtai, Cangzhou, Baoding, Langfang
The YRD urban agglomeration27Shanghai, Nanjing, Wuxi, Changzhou, Suzhou, Nantong, Yancheng, Yangzhou, Zhenjiang, Taizhou 1, Hangzhou, Ningbo, Wenzhou, Jiaxing, Huzhou, Shaoxing, Jinhua, Zhoushan, Taizhou 2, Hefei, Wuhu, Ma’anshan, Tongling, Anqing, Chuzhou, Chizhou, Xuancheng
The PRD agglomeration9Guangzhou, Shenzhen, Dongguan, Foshan, Zhongshan, Huizhou, Jiangmen, Zhuhai, Zhaoqing
1 Taizhou City, located in Zhejiang Province. 2 Taizhou City, located in Jiangsu Province.
Table 2. Selection of variables for the IPAT model.
Table 2. Selection of variables for the IPAT model.
VariableFactorSymbolIndicatorUnit
Dependent variableEPCITotal EPC104 kwh
Independent variablePopulation factorPPermanent
population density
People per square
kilometer
Economic factorARegional GDPHundred million yuan
Table 3. Testing criteria for global Moran’s Index distribution features.
Table 3. Testing criteria for global Moran’s Index distribution features.
Z-Scorep-ValueDistribution
Z < −2.58 <0.01Dispersed
−2.58 ≤ Z < −1.96 <0.05Dispersed
−1.96 ≤ Z < −1.65<0.10Dispersed
−1.65 ≤ Z < 1.65>0.01Random
1.65 ≤ Z < 1.96<0.10Clustered
1.96 ≤ Z < 2.58<0.05Clustered
Z > 2.58<0.01Clustered
Table 4. Classification criteria for EPC trends in the three major urban agglomerations.
Table 4. Classification criteria for EPC trends in the three major urban agglomerations.
TrendDecreaseSlow GrowthModerate GrowthFaster GrowthRapid Growth
Criteria for division<00~x−0.5 sx−0.5 s~x + 0.5 sx + 0.5 s~x + 1.5 s>x + 1.5 s
x represents the average value of the slopes of prefecture-level cities in all urban agglomerations, while s represents the standard deviation.
Table 5. K-Means classification results of the three urban agglomerations.
Table 5. K-Means classification results of the three urban agglomerations.
Urban
Agglomeration
CategoryNumber of CitiesSpecific Cities
The BTH16Chengde, Hengshui, Langfang, Qinhuangdao, Xingtai, Zhangjiakou
21Tangshan
34Baoding, Cangzhou, Handan, Shijiazhuang
41Beijing
51Tianjin
The YRD12Shanghai, Suzhou
26Changzhou, Jiaxing, Nanjing, Nantong, Shaoxing, Wenzhou
38Hefei, Huzhou, Jinhua, Taizhou 1, Taizhou 2, Yancheng, Yangzhou, Zhenjiang
48Anqing, Chizhou, Chuzhou, Ma’anshan, Tongling, Wuhu, Xuancheng, Zhoushan
53Hangzhou, Ningbo, Wuxi
The PRD13Guangzhou, Shenzhen, Dongguan
26Foshan, Zhongshan, Huizhou, Jiangmen, Zhuhai, Zhaoqing
1 Taizhou City, located in Zhejiang Province. 2 Taizhou City, located in Jiangsu Province.
Table 6. Specific selection of basic models for various categories of the three urban agglomerations.
Table 6. Specific selection of basic models for various categories of the three urban agglomerations.
CategoryThe BTHThe YRDThe PRD
1exponentialexponentialpower
2exponentialexponentialline
3exponentialpower/
4exponentialpower/
5powerexponential/
Table 7. Comparison of EPC simulation results with and without K-means classification.
Table 7. Comparison of EPC simulation results with and without K-means classification.
Urban AgglomerationCategoryNumber of CitiesMARE/%
UnclassifiedK-Means Clustering
The BTH1670.8719.61
2151.342.44
3414.6011.27
4110.182.77
515.591.92
Average30.527.60
The YRD1222.933.28
2617.418.24
3822.209.96
4837.2627.06
5328.236.87
Average25.6111.08
The PRD137.293.81
2629.1921.89
Average18.2412.85
Table 8. The comparison before and after improvement of the basic models for each category in the three urban agglomerations.
Table 8. The comparison before and after improvement of the basic models for each category in the three urban agglomerations.
Category/
Urban
Agglomeration
The BTHThe YRDThe PRD
Before
Improvement (%)
After
Improvement (%)
Before
Improvement (%)
After
Improvement (%)
Before
Improvement (%)
After
Improvement (%)
119.617.553.282.003.811.14
22.442.048.247.6821.8918.17
311.275.379.968.59
42.770.8527.0618.64
51.921.696.875.90
Average7.603.7911.088.5612.859.66
Table 9. EPC simulation accuracy and comparison before and after improvement based on classification models.
Table 9. EPC simulation accuracy and comparison before and after improvement based on classification models.
Urban AgglomerationCities20172018201920202021
Before 1
(%)
After 2
(%)
Before 1
(%)
After 2
(%)
Before 1
(%)
After 2
(%)
Before 1
(%)
After 2
(%)
Before 1
(%)
After 2
(%)
The BTHChengde11.3017.418.851.683.42−4.38−4.570.19−13.13−1.13
Hengshui24.5722.6012.2615.528.570.997.216.802.8512.22
Langfang−10.297.50−15.9217.31−2.975.356.15−4.63−6.29−0.31
Qinhuangdao41.21−4.2735.55−8.6340.882.6444.667.2321.370.13
Xingtai−27.911.95−34.35−3.87−33.30−17.64−30.82−13.42−33.56−19.00
Zhangjiakou39.057.7524.805.7721.88−4.1514.32−5.146.26−6.93
Tangshan5.894.48−1.83−0.92−4.01−3.600.30−0.590.180.60
Baoding19.897.60−1.39−15.5413.79−2.0419.860.057.91−3.59
Cangzhou31.2324.4716.088.1512.334.767.59−0.91−0.17−7.17
Handan−7.574.95−11.900.16−13.22−1.67−15.33−4.78−18.26−7.29
Shijiazhuang−6.503.05−9.75−2.44−1.722.71−3.583.27−7.38−2.83
Beijing3.94−0.87−4.010.19−0.120.193.211.77−2.5591.23
Tianjin4.352.24−3.81−1.79−0.82−2.170.152.080.48−0.16
MARE17.998.4013.886.5412.084.2712.134.129.264.93
The YRDAnqing20.7830.5118.4028.8923.7241.1725.2341.8217.8433.44
Changzhou2.517.40−2.361.48−3.95−0.79−2.892.48-12.13-8.40
Chizhou13.788.154.054.15-5.202.91−12.20−3.21−19.52−3.91
Chuzhou18.83−0.6411.43−4.336.0713.24−2.874.49−12.67−1.02
Hangzhou4.740.57−2.53−4.77−3.19−2.3122.7827.58−8.66−2.53
Hefei30.8229.8613.5711.297.353.477.581.37−4.54−10.85
Huzhou−0.544.98−7.198.57−11.06−6.89−7.11−1.23−14.35−10.91
Jiaxing−9.590.43−13.96−5.36−14.02−6.24−9.860.90−17.19−6.62
Jinhua−1.136.26−6.550.57−10.42−4.35−9.24−5.75−21.99−2.03
Ma’anshan−19.75−31.47−22.26−29.90−24.81−28.27−26.17−27.44−33.00−30.16
Nanjing1.462.77−4.67−4.54−1.74−2.430.671.65−1.75−1.85
Nantong22.2821.3115.8213.5414.4510.5110.595.66−3.27−9.66
Ningbo25.8216.770.92−4.88−1.27−4.72−0.32−2.59−9.98−9.08
Shanghai5.200.012.21−3.322.682.502.413.40−7.32−2.44
Shaoxing7.41−0.720.78−7.56−3.40−11.902.79−5.79−8.28−16.89
Suzhou2.32−0.59−1.25−1.620.221.892.222.67−7.03−2.02
Taizhou1−2.03−2.50−8.58−10.62−7.88−10.27−11.19−14.36−18.39−21.29
Taizhou24.53−2.095.05−1.122.47−4.551.46−3.62−7.73−13.71
Tongling15.123.739.303.160.67−16.898.95−8.514.05−6.58
Wenzhou20.0116.8211.687.5510.566.4910.927.086.09−0.08
Wuxi3.952.56−1.76−1.36−3.30−2.02−3.34−1.00−10.54−1.75
Wuhu−6.750.85−11.55−0.06−14.970.57−17.600.05−23.81−2.41
Xuancheng1.383.18−12.40−6.69−14.47−3.29−21.00−9.97−31.89−15.50
Yancheng6.3610.631.106.050.703.54−4.17−0.79−15.82−11.25
Yangzhou21.4715.4720.6314.9918.2512.5018.3812.9312.617.20
Zhenjiang17.5711.9415.8111.0111.696.7511.055.940.11−6.06
Zhoushan148.0386.88142.3786.29133.1770.6380.5724.4245.563.55
MARE16.0811.8213.6410.5113.0310.4112.358.4013.938.93
The PRDDongguan5.24−0.013.97−1.106.351.287.361.884.22−1.58
Shenzhen−3.261.76−4.371.09−6.36−1.02−5.180.28−7.32−1.45
Guangzhou−0.30−1.440.05−1.110.31−0.710.650.852.181.54
Foshan33.5418.7834.7119.5447.0832.9048.5934.40−20.82−24.38
Huizhou−23.11−9.05−25.36−9.70−18.382.66−21.55−5.25−13.1510.52
Jiangmen−29.40−31.95−23.26−19.43−22.66−16.61−21.23−12.30−14.81−0.77
Zhaoqing−3.53−9.172.372.837.9916.761.054.626.2924.23
Zhongshan−1.65−18.872.24−13.21−3.83−18.05−3.88−17.684.39−5.38
Zhuhai46.9832.1144.5131.5936.4923.6641.8130.2152.1148.63
MARE16.3313.6815.6511.0716.6112.6316.8111.9413.9213.16
1 Before improvement. 2 After improvement. Taizhou1 Taizhou City, located in Zhejiang Province. Taizhou2 Taizhou City, located in Jiangsu Province.
Table 10. MARE of EPC prediction results for 2022 based on the improved classification models.
Table 10. MARE of EPC prediction results for 2022 based on the improved classification models.
Urban AgglomerationCategoryMARE (%)
The BTH112.78
219.23
35.76
46.82
51.86
Average9.29
The YRD11.18
210.72
316.09
416.24
55.07
Average9.86
The PRD11.89
215.63
Average11.05
Table 11. Comparison between the proposed method in this study and other methods.
Table 11. Comparison between the proposed method in this study and other methods.
Methods/Comparison ItemsThe Average MARE (%)MARE (%)
After
Classification
After Classification and
Improvement
The BTH
(3 Categories)
The BTH
(4 Categories)
The YRD
Improved general matrix method32.9513.98\\\
Hierarchical classification method\\10.426.7118.97
K-Means classification method of this study11.088.569.8113.83
Disclaimer/Publisher’s Note: The statements, opinions and data contained in all publications are solely those of the individual author(s) and contributor(s) and not of MDPI and/or the editor(s). MDPI and/or the editor(s) disclaim responsibility for any injury to people or property resulting from any ideas, methods, instructions or products referred to in the content.

Share and Cite

MDPI and ACS Style

Li, C.; Yan, D.; Chen, S.; Yan, J.; Wu, W.; Wang, X. Electric Power Consumption Forecasting Models and Spatio-Temporal Dynamic Analysis of China’s Mega-City Agglomerations Based on Low-Light Remote Sensing Imagery Incorporating Social Factors. Remote Sens. 2025, 17, 865. https://doi.org/10.3390/rs17050865

AMA Style

Li C, Yan D, Chen S, Yan J, Wu W, Wang X. Electric Power Consumption Forecasting Models and Spatio-Temporal Dynamic Analysis of China’s Mega-City Agglomerations Based on Low-Light Remote Sensing Imagery Incorporating Social Factors. Remote Sensing. 2025; 17(5):865. https://doi.org/10.3390/rs17050865

Chicago/Turabian Style

Li, Cuiting, Dongmei Yan, Shuo Chen, Jun Yan, Wanrong Wu, and Xiaowei Wang. 2025. "Electric Power Consumption Forecasting Models and Spatio-Temporal Dynamic Analysis of China’s Mega-City Agglomerations Based on Low-Light Remote Sensing Imagery Incorporating Social Factors" Remote Sensing 17, no. 5: 865. https://doi.org/10.3390/rs17050865

APA Style

Li, C., Yan, D., Chen, S., Yan, J., Wu, W., & Wang, X. (2025). Electric Power Consumption Forecasting Models and Spatio-Temporal Dynamic Analysis of China’s Mega-City Agglomerations Based on Low-Light Remote Sensing Imagery Incorporating Social Factors. Remote Sensing, 17(5), 865. https://doi.org/10.3390/rs17050865

Note that from the first issue of 2016, this journal uses article numbers instead of page numbers. See further details here.

Article Metrics

Back to TopTop