Optimising Satellite-Derived Bathymetry Using Optical Imagery over the Adelaide Metropolitan Coast
Abstract
:1. Introduction
- Identification of the optimal combination of variables for generating accurate bathymetric datasets within a small sub-site.
- Determination of a parsimonious model to estimate dataset quality (RMSE) based on predictor variables spatial resolution and spectral suitability of input bands where spectral suitability is a metric of spectral resolution given the coastal water application.
- Validation of the optimised SDB dataset performance across diverse conditions within a broader study site, including different bottom types and varying depths.
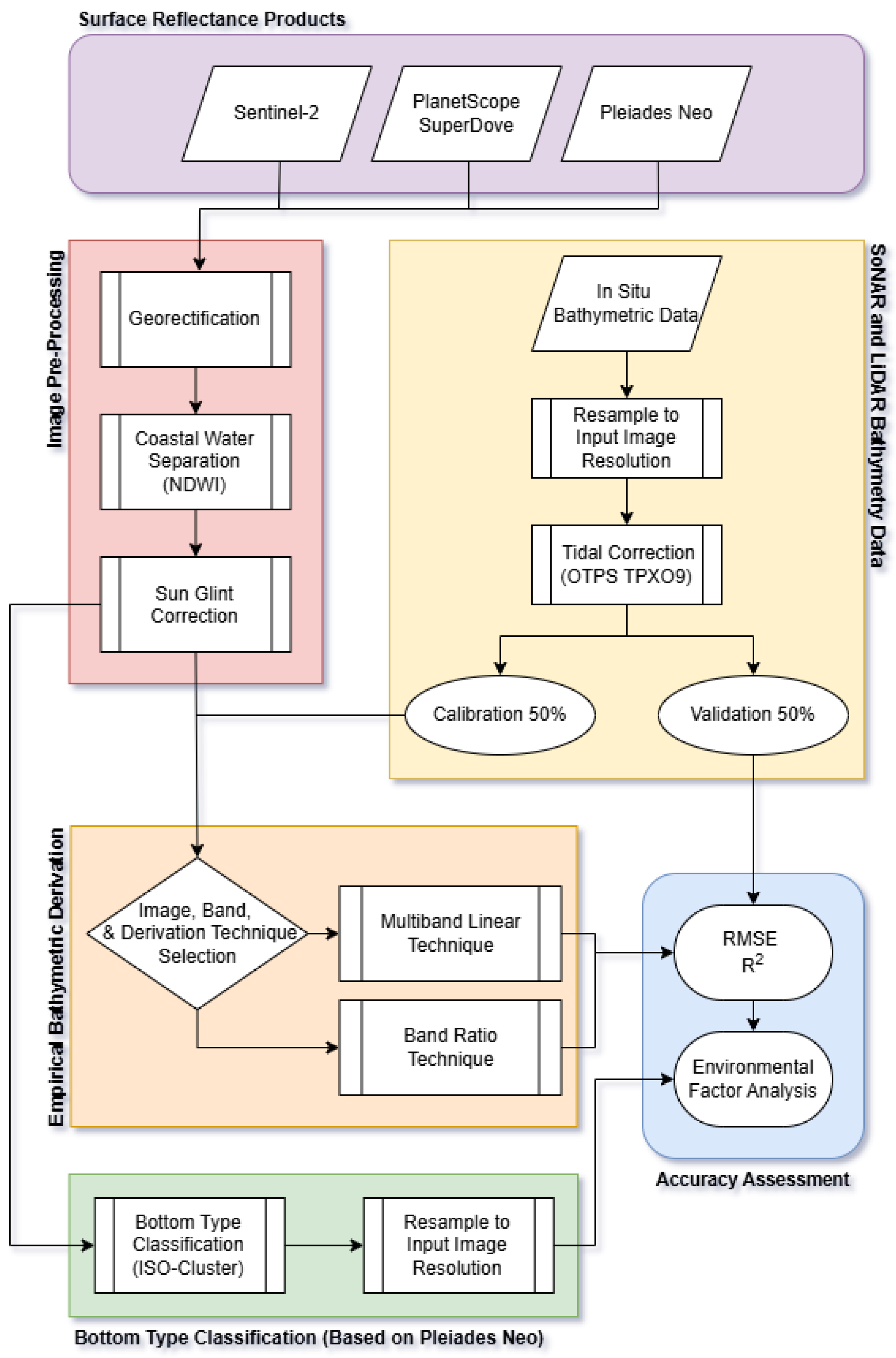
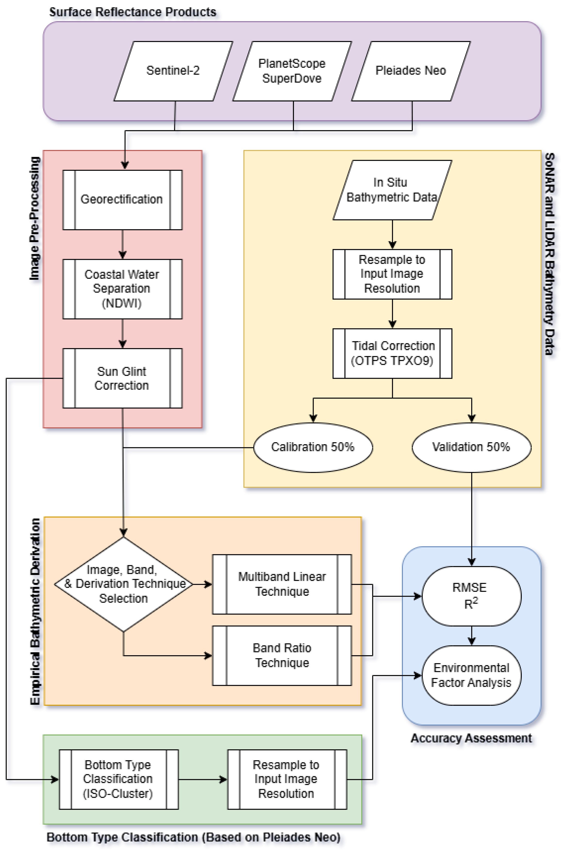
2. Materials and Methods
2.1. Study Area—Adelaide Metropolitan Coast

2.2. Multi-Resolution Optical Datasets
- i.
- The prevalence of cloud cover within the imagery.
- ii.
- The date of image capture relative to in situ data collection (16 January 2024—see Section 2.3).
- iii.
- Visible effects of sunglint over water.
- iv.
- Visible effects of sea state.
- v.
- Visible effects of turbidity.
2.2.1. Georectification
2.2.2. Coastal Water Separation
2.2.3. Sunglint Correction
2.3. SoNAR and LiDAR Bathymetry Data
2.4. Study Design
2.4.1. Identification of the Optimal Combination of Variables
2.4.2. Determination of the Impact of Spatial Resolution and Spectral Suitability on Dataset Quality
2.4.3. Validation of the Optimised SDB Method
2.5. Data Analysis
2.5.1. Identification of the Optimal Combination of Variables
2.5.2. Determination of the Impact of Spatial Resolution and Spectral Suitability on Dataset Quality
- i.
- RMSE (m)~(pixel size (m)) and (spectral suitability);
- ii.
- RMSE (m)~(pixel size (m));
- iii.
- RMSE (m)~(spectral suitability).
2.5.3. Validation of the Optimised SDB Methods
3. Results
3.1. Sunglint Correction
3.2. In Situ Data Agreement and Tidal Model Validation
3.3. Identification of the Optimal Combination of Variables
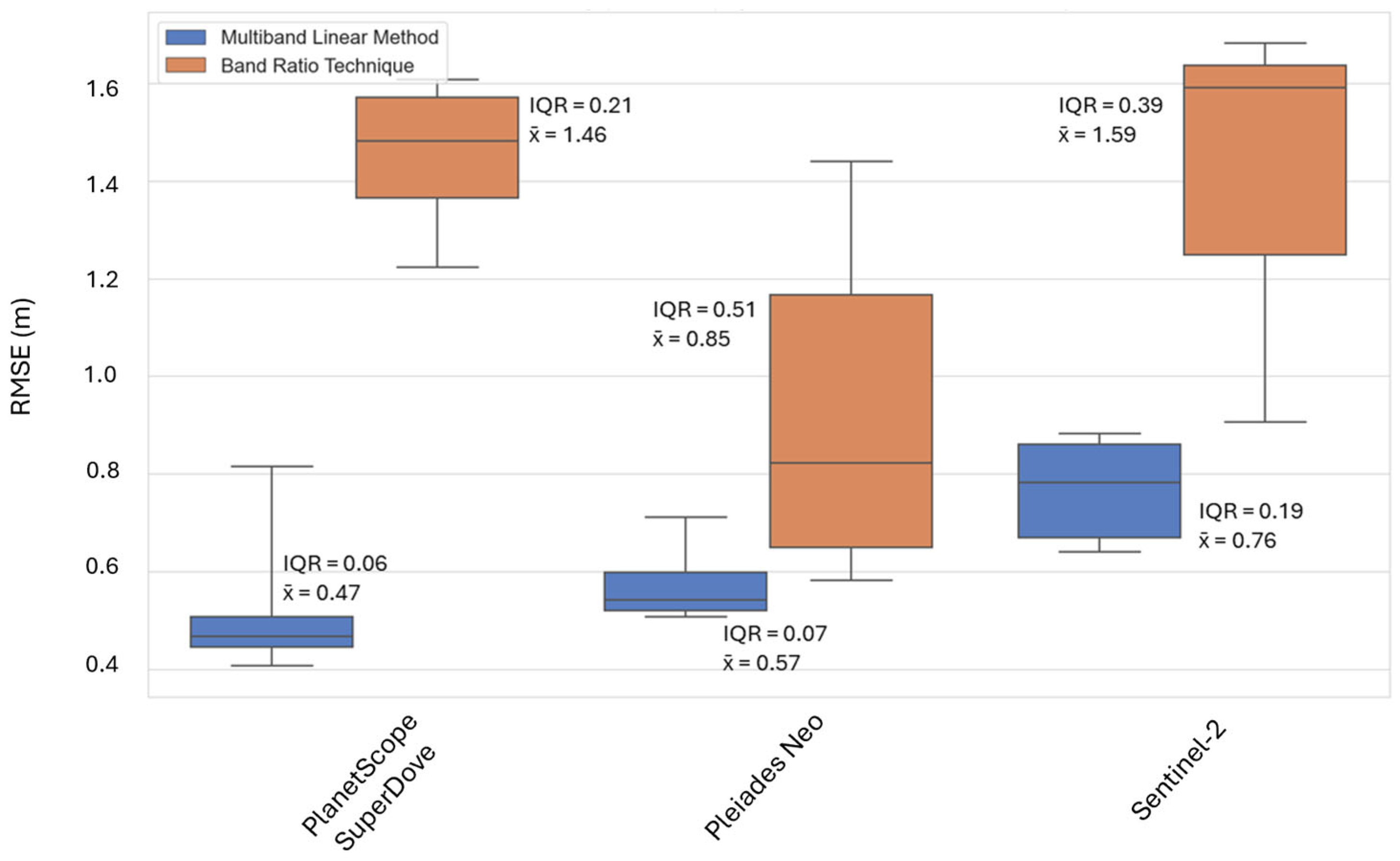
3.4. Determination of the Impact of Spatial Resolution and Spectral Suitability on Dataset Quality
3.5. Validation of the Optimised SDB Method
4. Discussion
4.1. Identification of the Optimal Combination of Variables
4.2. Determination of the Impact of Spatial Resolution and Spectral Suitability on Dataset Quality
4.3. Validation of the Optimised SDB Method
5. Conclusions
Author Contributions
Funding
Data Availability Statement
Acknowledgments
Conflicts of Interest
Appendix A
| Parameter | Sentinel-2 | PlanetScope SuperDove | Pleiades Neo |
|---|---|---|---|
| Pixel Size | 10–60 m | 3 m | 1.2 (30 cm for Panchromatic) |
| Swath Width | 290 km | 25 km | 14 km |
| Spectral Range | 443–2190 nm (Visible, NIR, and SWIR) | 400–860 nm (Visible and NIR) | 430–950 nm (Visible and NIR) |
| Number of Bands | 13 | 8 | 6 |
| Temporal Resolution | 5 days | Daily (subject to constellation) | Daily (subject to tasking) |
| Radiometric Depth | 12-bit | 12-bit | 12-bit |
| Imaging Mode | Push-broom | Push-broom | Push-broom |
| Number of Satellites in Constellation | 2 | ~200 SuperDove | 4 |
| Launch Year | Sentinel-2A: 2015, Sentinel-2B: 2017 | 2020 | 2021–2022 |
| Data Accessibility | Copernicus Browser | Planet Explorer | Airbus |
| Cost | Free | Varies by licence | High |
Appendix B

Appendix C
| ID | Derivation Technique | Input Imagery | Bands | R2 | RMSE | Mean Residual (Sand) | Mean Residual (Non-Sand) |
|---|---|---|---|---|---|---|---|
| 1 | Multiband Linear Method | PlanetScope SuperDove | Green(I), Green, and Yellow | 0.936 | 0.408 | 0.009 | −0.029 |
| 2 | Multiband Linear Method | PlanetScope SuperDove | Green and Yellow | 0.934 | 0.415 | 0.033 | −0.095 |
| 3 | Multiband Linear Method | PlanetScope SuperDove | Green(I), Green, and Red | 0.933 | 0.415 | 0.020 | −0.058 |
| 4 | Multiband Linear Method | PlanetScope SuperDove | Blue, Green(I), Green, and Yellow | 0.932 | 0.418 | 0.007 | −0.023 |
| 5 | Multiband Linear Method | PlanetScope SuperDove | Blue, Green, and Yellow | 0.932 | 0.420 | 0.022 | −0.064 |
| 6 | Multiband Linear Method | PlanetScope SuperDove | Blue, Green(I), Green, and Red | 0.931 | 0.423 | 0.015 | −0.045 |
| 7 | Multiband Linear Method | PlanetScope SuperDove | Blue, Green(I), Green, Yellow, and Red | 0.930 | 0.424 | 0.036 | −0.102 |
| 8 | Multiband Linear Method | PlanetScope SuperDove | Green(I), Green, Yellow, and Red | 0.930 | 0.426 | 0.045 | −0.128 |
| 9 | Multiband Linear Method | PlanetScope SuperDove | Green(I) and Yellow | 0.928 | 0.431 | 0.041 | −0.116 |
| 10 | Multiband Linear Method | PlanetScope SuperDove | Blue, Green(I), and Yellow | 0.928 | 0.433 | 0.028 | −0.079 |
| 11 | Multiband Linear Method | PlanetScope SuperDove | Blue, Green, and Red | 0.927 | 0.435 | 0.036 | −0.101 |
| 12 | Multiband Linear Method | PlanetScope SuperDove | Deep Blue, Blue, Green(I), Green, and Yellow | 0.925 | 0.441 | 0.022 | −0.060 |
| 13 | Multiband Linear Method | PlanetScope SuperDove | Green and Red | 0.924 | 0.442 | 0.055 | −0.155 |
| 14 | Multiband Linear Method | PlanetScope SuperDove | Deep Blue, Blue, Green(I), Green, Yellow, and Red | 0.924 | 0.442 | 0.044 | −0.122 |
| 15 | Multiband Linear Method | PlanetScope SuperDove | Deep Blue, Green(I), Green, and Yellow | 0.924 | 0.442 | 0.027 | −0.075 |
| 16 | Multiband Linear Method | PlanetScope SuperDove | Blue, Green, Yellow, and Red | 0.924 | 0.443 | 0.058 | −0.163 |
| 17 | Multiband Linear Method | PlanetScope SuperDove | Deep Blue, Blue, Green(I), Green, and Red | 0.923 | 0.447 | 0.029 | −0.080 |
| 18 | Multiband Linear Method | PlanetScope SuperDove | Deep Blue, Green(I), Green, Yellow, and Red | 0.922 | 0.448 | 0.054 | −0.148 |
| 19 | Multiband Linear Method | PlanetScope SuperDove | Green | 0.922 | 0.449 | −0.032 | 0.084 |
| 20 | Multiband Linear Method | PlanetScope SuperDove | Blue, Green(I), and Red | 0.922 | 0.450 | 0.043 | −0.120 |
| 21 | Multiband Linear Method | PlanetScope SuperDove | Deep Blue, Green(I), Green, and Red | 0.921 | 0.451 | 0.038 | −0.102 |
| 22 | Multiband Linear Method | PlanetScope SuperDove | Green(I) and Green | 0.921 | 0.452 | −0.030 | 0.080 |
| 23 | Multiband Linear Method | PlanetScope SuperDove | Blue, Green(I), Yellow, and Red | 0.920 | 0.454 | 0.063 | −0.177 |
| 24 | Multiband Linear Method | PlanetScope SuperDove | Deep Blue, Blue, Green, and Yellow | 0.920 | 0.455 | 0.038 | −0.107 |
| 25 | Multiband Linear Method | PlanetScope SuperDove | Blue, Green(I), and Green | 0.920 | 0.455 | −0.021 | 0.054 |
| 26 | Multiband Linear Method | PlanetScope SuperDove | Blue and Green | 0.920 | 0.456 | −0.017 | 0.042 |
| 27 | Multiband Linear Method | PlanetScope SuperDove | Green, Yellow, and Red | 0.918 | 0.461 | 0.079 | −0.221 |
| 28 | Multiband Linear Method | PlanetScope SuperDove | Deep Blue, Blue, Green, Yellow, and Red | 0.917 | 0.463 | 0.064 | −0.178 |
| 29 | Multiband Linear Method | PlanetScope SuperDove | Blue and Yellow | 0.917 | 0.465 | 0.065 | −0.184 |
| 30 | Multiband Linear Method | PlanetScope SuperDove | Green(I) and Red | 0.916 | 0.465 | 0.067 | −0.185 |
| 31 | Multiband Linear Method | PlanetScope SuperDove | Deep Blue, Blue, Green(I), and Yellow | 0.916 | 0.466 | 0.044 | −0.120 |
| 32 | Multiband Linear Method | PlanetScope SuperDove | Deep Blue, Blue, Green, and Red | 0.915 | 0.468 | 0.050 | −0.138 |
| 33 | Multiband Linear Method | PlanetScope SuperDove | Deep Blue, Green, and Yellow | 0.915 | 0.468 | 0.053 | −0.146 |
| 34 | Multiband Linear Method | PlanetScope SuperDove | Deep Blue, Blue, Green(I), and Green | 0.914 | 0.471 | 0.003 | −0.007 |
| 35 | Multiband Linear Method | PlanetScope SuperDove | Deep Blue, Blue, Green(I), Yellow, and Red | 0.914 | 0.472 | 0.069 | −0.190 |
| 36 | Multiband Linear Method | PlanetScope SuperDove | Green(I), Yellow, and Red | 0.913 | 0.476 | 0.086 | −0.241 |
| 37 | Multiband Linear Method | PlanetScope SuperDove | Blue and Green(I) | 0.912 | 0.477 | −0.009 | 0.023 |
| 38 | Multiband Linear Method | PlanetScope SuperDove | Green(I) | 0.911 | 0.481 | −0.020 | 0.055 |
| 39 | Multiband Linear Method | PlanetScope SuperDove | Deep Blue, Blue, Green(I), and Red | 0.911 | 0.481 | 0.056 | −0.154 |
| 40 | Multiband Linear Method | PlanetScope SuperDove | Deep Blue, Green(I), and Green | 0.911 | 0.481 | 0.005 | −0.012 |
| 41 | Multiband Linear Method | PlanetScope SuperDove | Deep Blue, Green, Yellow, and Red | 0.910 | 0.481 | 0.083 | −0.229 |
| 42 | Multiband Linear Method | PlanetScope SuperDove | Deep Blue, Green(I), and Yellow | 0.910 | 0.482 | 0.060 | −0.165 |
| 43 | Multiband Linear Method | PlanetScope SuperDove | Deep Blue, Green, and Red | 0.907 | 0.490 | 0.071 | −0.194 |
| 44 | Multiband Linear Method | PlanetScope SuperDove | Deep Blue, Blue, and Green | 0.906 | 0.492 | 0.018 | −0.049 |
| 45 | Multiband Linear Method | PlanetScope SuperDove | Deep Blue, Green(I), Yellow, and Red | 0.906 | 0.493 | 0.089 | −0.245 |
| 46 | Multiband Linear Method | PlanetScope SuperDove | Deep Blue, Green(I), and Red | 0.901 | 0.507 | 0.079 | −0.217 |
| 47 | Multiband Linear Method | PlanetScope SuperDove | Deep Blue, Blue, and Yellow | 0.901 | 0.507 | 0.078 | −0.217 |
| 48 | Multiband Linear Method | PlanetScope SuperDove | Blue, Yellow, and Red | 0.900 | 0.508 | 0.106 | −0.298 |
| 49 | Multiband Linear Method | Pleiades Neo | Green and Red | 0.893 | 0.508 | 0.063 | −0.205 |
| 50 | Multiband Linear Method | PlanetScope SuperDove | Deep Blue, Blue, and Green(I) | 0.900 | 0.508 | 0.025 | −0.067 |
| 51 | Multiband Linear Method | Pleiades Neo | Blue, Green, and Red | 0.892 | 0.510 | 0.050 | −0.162 |
| 52 | Multiband Linear Method | PlanetScope SuperDove | Blue and Red | 0.897 | 0.517 | 0.098 | −0.275 |
| 53 | Multiband Linear Method | PlanetScope SuperDove | Blue | 0.896 | 0.518 | 0.018 | −0.052 |
| 54 | Multiband Linear Method | PlanetScope SuperDove | Deep Blue, Blue, Yellow, and Red | 0.896 | 0.518 | 0.105 | −0.290 |
| 55 | Multiband Linear Method | Pleiades Neo | Deep Blue, Green, and Red | 0.888 | 0.520 | 0.068 | −0.222 |
| 56 | Multiband Linear Method | Pleiades Neo | Green | 0.888 | 0.520 | −0.009 | 0.030 |
| 57 | Multiband Linear Method | Pleiades Neo | Deep Blue, Blue, Green, and Red | 0.888 | 0.520 | 0.056 | −0.182 |
| 58 | Multiband Linear Method | PlanetScope SuperDove | Deep Blue, and Green | 0.893 | 0.527 | 0.032 | −0.086 |
| 59 | Multiband Linear Method | Pleiades Neo | Deep Blue, and Green | 0.884 | 0.529 | 0.015 | −0.050 |
| 60 | Multiband Linear Method | Pleiades Neo | Blue and Green | 0.880 | 0.538 | 0.003 | −0.011 |
| 61 | Multiband Linear Method | PlanetScope SuperDove | Yellow | 0.888 | 0.539 | 0.131 | −0.367 |
| 62 | Multiband Linear Method | PlanetScope SuperDove | Deep Blue, Blue, and Red | 0.887 | 0.541 | 0.102 | −0.280 |
| 63 | Multiband Linear Method | Pleiades Neo | Deep Blue, Blue, and Green | 0.878 | 0.542 | 0.019 | −0.061 |
| 64 | Multiband Linear Method | PlanetScope SuperDove | Deep Blue, and Green(I) | 0.883 | 0.551 | 0.043 | −0.115 |
| 65 | Multiband Linear Method | Pleiades Neo | Blue and Red | 0.869 | 0.563 | 0.107 | −0.348 |
| 66 | Multiband Linear Method | Pleiades Neo | Deep Blue, Blue, and Red | 0.865 | 0.570 | 0.106 | −0.345 |
| 67 | Multiband Linear Method | PlanetScope SuperDove | Deep Blue, and Yellow | 0.873 | 0.574 | 0.126 | −0.347 |
| 68 | Multiband Linear Method | PlanetScope SuperDove | Deep Blue, Yellow, and Red | 0.872 | 0.574 | 0.146 | −0.404 |
| 69 | Band Ratio Technique | Pleiades Neo | Green and Blue | 0.860 | 0.582 | −0.017 | 0.057 |
| 70 | Multiband Linear Method | PlanetScope SuperDove | Deep Blue and Blue | 0.868 | 0.585 | 0.071 | −0.193 |
| 71 | Multiband Linear Method | PlanetScope SuperDove | Yellow and Red | 0.866 | 0.588 | 0.165 | −0.462 |
| 72 | Band Ratio Technique | Pleiades Neo | Green and Deep Blue | 0.855 | 0.592 | −0.028 | 0.090 |
| 73 | Multiband Linear Method | Pleiades Neo | Blue | 0.853 | 0.595 | 0.033 | −0.109 |
| 74 | Multiband Linear Method | Pleiades Neo | Deep Blue and Blue | 0.849 | 0.603 | 0.060 | −0.196 |
| 75 | Multiband Linear Method | Pleiades Neo | Deep Blue and Red | 0.834 | 0.633 | 0.164 | −0.533 |
| 76 | Multiband Linear Method | Sentinel-2 | Green and Red | 0.860 | 0.641 | 0.171 | −0.307 |
| 77 | Multiband Linear Method | PlanetScope SuperDove | Deep Blue and Red | 0.841 | 0.641 | 0.170 | −0.466 |
| 78 | Multiband Linear Method | Sentinel-2 | Blue and Red | 0.857 | 0.648 | 0.211 | −0.406 |
| 79 | Multiband Linear Method | Pleiades Neo | Red | 0.815 | 0.669 | 0.194 | −0.630 |
| 80 | Multiband Linear Method | PlanetScope SuperDove | Red | 0.817 | 0.689 | 0.220 | −0.612 |
| 81 | Multiband Linear Method | Sentinel-2 | Blue, Green, and Red | 0.837 | 0.691 | 0.177 | −0.315 |
| 82 | Multiband Linear Method | Pleiades Neo | Deep Blue | 0.790 | 0.711 | 0.140 | −0.453 |
| 83 | Multiband Linear Method | Sentinel-2 | Red | 0.791 | 0.782 | 0.322 | −0.697 |
| 84 | Multiband Linear Method | PlanetScope SuperDove | Deep Blue | 0.743 | 0.815 | 0.193 | −0.526 |
| 85 | Band Ratio Technique | Pleiades Neo | Blue and Deep Blue | 0.723 | 0.817 | 0.049 | −0.164 |
| 86 | Band Ratio Technique | Pleiades Neo | Deep Blue and Red | 0.717 | 0.827 | 0.281 | −0.915 |
| 87 | Multiband Linear Method | Sentinel-2 | Green | 0.749 | 0.858 | 0.183 | −0.321 |
| 88 | Multiband Linear Method | Sentinel-2 | Blue and Green | 0.746 | 0.863 | 0.199 | −0.355 |
| 89 | Multiband Linear Method | Sentinel-2 | Blue | 0.734 | 0.883 | 0.228 | −0.424 |
| 90 | Band Ratio Technique | Sentinel-2 | Green and Blue | 0.720 | 0.906 | 0.160 | −0.276 |
| 91 | Band Ratio Technique | PlanetScope SuperDove | Yellow and Red | 0.422 | 1.223 | 0.324 | −0.922 |
| 92 | Band Ratio Technique | PlanetScope SuperDove | Green and Blue | 0.379 | 1.268 | 0.327 | −0.925 |
| 93 | Band Ratio Technique | Pleiades Neo | Blue and Red | 0.320 | 1.281 | 0.573 | −1.855 |
| 94 | Band Ratio Technique | PlanetScope SuperDove | Blue, Yellow | 0.341 | 1.306 | 0.616 | −1.726 |
| 95 | Band Ratio Technique | PlanetScope SuperDove | Yellow and Deep Blue | 0.332 | 1.315 | 0.517 | −1.470 |
| 96 | Band Ratio Technique | PlanetScope SuperDove | Green and Green(I) | 0.225 | 1.416 | 0.510 | −1.448 |
| 97 | Band Ratio Technique | Pleiades Neo | Green and Red | 0.140 | 1.441 | 0.378 | −1.223 |
| 98 | Band Ratio Technique | PlanetScope SuperDove | Green and Deep Blue | 0.180 | 1.457 | 0.481 | −1.370 |
| 99 | Band Ratio Technique | PlanetScope SuperDove | Green(I) and Yellow | 0.172 | 1.464 | 0.724 | −2.032 |
| 100 | Band Ratio Technique | PlanetScope SuperDove | Green(I) and Blue | 0.151 | 1.482 | 0.534 | −1.496 |
| 101 | Band Ratio Technique | PlanetScope SuperDove | Green(I) and Deep Blue | 0.087 | 1.537 | 0.578 | −1.633 |
| 102 | Band Ratio Technique | PlanetScope SuperDove | Green and Yellow | 0.065 | 1.555 | 0.755 | −2.115 |
| 103 | Band Ratio Technique | PlanetScope SuperDove | Deep Blue and Red | 0.055 | 1.564 | 0.703 | −1.979 |
| 104 | Band Ratio Technique | PlanetScope SuperDove | Green andf Red | 0.036 | 1.579 | 0.602 | −1.694 |
| 105 | Band Ratio Technique | Sentinel-2 | Green and Red | 0.137 | 1.590 | 0.625 | −1.387 |
| 106 | Band Ratio Technique | PlanetScope SuperDove | Blue and Deep Blue | 0.021 | 1.592 | 0.664 | −1.871 |
| 107 | Band Ratio Technique | PlanetScope SuperDove | Blue and Red | 0.016 | 1.595 | 0.738 | −2.069 |
| 108 | Band Ratio Technique | PlanetScope SuperDove | Green(I) and Red | 0.002 | 1.607 | 0.685 | −1.923 |
| 109 | Band Ratio Technique | Sentinel-2 | Blue and Red | 0.034 | 1.683 | 0.888 | −2.062 |
References
- Burke, A.; Chang, H.-C.; Power, H.E. Mapping Multidecadal Morphological Variability Via Satellite Derived Bathymetries. In Proceedings of the IGARSS 2018-2018 IEEE International Geoscience and Remote Sensing Symposium, Valencia, Spain, 22–27 July 2018; IEEE: Piscataway, NJ, USA; pp. 1543–1546. [Google Scholar]
- Vitousek, S.; Barnard, P.L.; Limber, P. Can beaches survive climate change? J. Geophys. Res. Earth Surf. 2017, 122, 1060–1067. [Google Scholar] [CrossRef]
- Salameh, E.; Frappart, F.; Almar, R.; Baptista, P.; Heygster, G.; Lubac, B.; Raucoules, D.; Almeida, L.P.; Bergsma, E.W.; Capo, S. Monitoring beach topography and nearshore bathymetry using spaceborne remote sensing: A review. Remote Sens. 2019, 11, 2212. [Google Scholar] [CrossRef]
- Mason, D.; Gurney, C.; Kennett, M. Beach topography mapping—A comparsion of techniques. J. Coast. Conserv. 2000, 6, 113–124. [Google Scholar] [CrossRef]
- International Hydrographic Organization. IHO Standards for Hydrographic Surveys; S-44 Edition 6.1.0; International Hydrographic Organization: Monaco City, Monaco, 2020. [Google Scholar]
- Evagorou, E.; Argyriou, A.; Papadopoulos, N.; Mettas, C.; Alexandrakis, G.; Hadjimitsis, D. Evaluation of Satellite-Derived Bathymetry from High and Medium-Resolution Sensors Using Empirical Methods. Remote Sens. 2022, 14, 772. [Google Scholar] [CrossRef]
- Adediran, E.; Lowell, K.; Kastrisios, C.; Rice, G.; Zhang, Q. Exploring Ancillary Parameters for Quantifying Interpolation Uncertainty in Digital Bathymetric Models. Mar. Geod. 2024, 47, 289–323. [Google Scholar] [CrossRef]
- Jawak, S.D.; Vadlamani, S.S.; Luis, A.J. A synoptic review on deriving bathymetry information using remote sensing technologies: Models, methods and comparisons. Adv. Remote Sens. 2015, 4, 147. [Google Scholar] [CrossRef]
- Al Najar, M.; Thoumyre, G.; Bergsma, E.W.; Almar, R.; Benshila, R.; Wilson, D.G. Satellite derived bathymetry using deep learning. Mach. Learn. 2021, 112, 1107–1130. [Google Scholar] [CrossRef]
- Pacheco, A.; Horta, J.; Loureiro, C.; Ferreira, Ó. Retrieval of nearshore bathymetry from Landsat 8 images: A tool for coastal monitoring in shallow waters. Remote Sens. Environ. 2015, 159, 102–116. [Google Scholar] [CrossRef]
- Sagawa, T.; Yamashita, Y.; Okumura, T.; Yamanokuchi, T. Satellite derived bathymetry using machine learning and multi-temporal satellite images. Remote Sens. 2019, 11, 1155. [Google Scholar] [CrossRef]
- Ashphaq, M.; Srivastava, P.K.; Mitra, D. Review of near-shore satellite derived bathymetry: Classification and account of five decades of coastal bathymetry research. J. Ocean Eng. Sci. 2021, 6, 340–359. [Google Scholar] [CrossRef]
- Green, E.P. Mapping bathymetry. In Remote Sensing Handbook for Tropical Coastal Management; Edwards, A.J., Ed.; UNESCO Publishing: Paris, French, 2000; pp. 219–233. [Google Scholar]
- Leder, T.D.; Baucic, M.; Leder, N.; Gilic, F. Optical Satellite-Derived Bathymetry: An Overview and WoS and Scopus Bibliometric Analysis. Remote Sens. 2023, 15, 1294. [Google Scholar] [CrossRef]
- Gao, J. Bathymetric mapping by means of remote sensing: Methods, accuracy and limitations. Prog. Phys. Geogr. 2009, 33, 103–116. [Google Scholar] [CrossRef]
- Tu, Y.-H.; Johansen, K.; Aragon, B.; El Hajj, M.M.; McCabe, M.F. The radiometric accuracy of the 8-band multi-spectral surface reflectance from the planet SuperDove constellation. Int. J. Appl. Earth Obs. Geoinf. 2022, 114, 103035. [Google Scholar] [CrossRef]
- Gülher, E.; Alganci, U. Satellite-Derived Bathymetry Mapping on Horseshoe Island, Antarctic Peninsula, with Open-Source Satellite Images: Evaluation of Atmospheric Correction Methods and Empirical Models. Remote Sens. 2023, 15, 2568. [Google Scholar] [CrossRef]
- Kibele, J.; Shears, N.T. Nonparametric empirical depth regression for bathymetric mapping in coastal waters. IEEE J. Sel. Top. Appl. Earth Obs. Remote Sens. 2016, 9, 5130–5138. [Google Scholar] [CrossRef]
- Shen, X.; Jiang, L.; Li, Q. Retrieval of near-shore bathymetry from multispectral satellite images using generalized additive models. IEEE Geosci. Remote Sens. Lett. 2018, 16, 922–926. [Google Scholar] [CrossRef]
- Alevizos, E.; Le Bas, T.; Alexakis, D.D. Assessment of PRISMA Level-2 Hyperspectral Imagery for Large Scale Satellite-Derived Bathymetry Retrieval. Mar. Geod. 2022, 45, 251–273. [Google Scholar] [CrossRef]
- Wang, Y.; Chen, M.; Xi, X.; Yang, H. Bathymetry Inversion Using Attention-Based Band Optimization Model for Hyperspectral or Multispectral Satellite Imagery. Water 2023, 15, 3205. [Google Scholar] [CrossRef]
- Short, A.D. Australian Coastal Systems: Beaches, Barriers and Sediment Compartments; Springer: New York, NY, USA, 2020; Volume 1. [Google Scholar]
- Bourman, R.P.; Murray-Wallace, C.V.; Harvey, N. Coastal Landscapes of South Australia; University of Adelaide Press: Adelaide, Australia, 2016. [Google Scholar]
- Huiban, M.; Womersley, T.; Kaergaard, K.; Townsend, M. A multidecadal analysis of the Adelaide metropolitan littoral sediment cell derived from shoreline profile measurements. In Proceedings of the Australasian Coasts and Ports 2019 Conference: Future Directions from 40 [degrees] S and Beyond, Hobart, Australia, 10–13 September 2019; Engineers Australia Hobart: Hobart, Australia; pp. 624–629. [Google Scholar]
- Perry, B.; Huisman, B.; Roelvink, D.; Hesp, P.; da Silva, G.M. Investigating Southern Annular Mode (SAM) as a Driver for Longshore Transport on Adelaide’s Managed Beaches in South Australia. J. Coast. Res. 2024, 113, 246–250. [Google Scholar] [CrossRef]
- Short, A.D. Adelaide beach management 1836–2025. In Pitfalls of Shoreline Stabilization: Selected Case Studies; Springer: New York, NY, USA, 2012; pp. 15–36. [Google Scholar]
- S. A. R. D. I. Flinders University. SAWaves. Available online: https://sawaves.org/ (accessed on 10 November 2023).
- Whiteway, T. Australian Bathymetry and Topography Grid, June 2009; Department of Industry, Tourism and Resources, Geoscience Australia: Canberra, Australia, 2009. [Google Scholar]
- Otsu, N. A threshold selection method from gray-level histograms. IEEE Trans. Syst. Man Cybern. 1979, 9, 62–66. [Google Scholar] [CrossRef]
- Hedley, J.; Harborne, A.; Mumby, P. Simple and robust removal of sun glint for mapping shallow-water benthos. Int. J. Remote Sens. 2005, 26, 2107–2112. [Google Scholar] [CrossRef]
- South Australia Coastal Protection Board. Monitoring Sand Movements Along the Adelaide Coastline; Department for Environment and Heritage, South Australia: Adelaide, Australia, 2000. Available online: https://www.environment.sa.gov.au/topics/coasts/research-reports-policies (accessed on 15 July 2023).
- Egbert, G.D.; Erofeeva, S.Y. Efficient inverse modeling of barotropic ocean tides. J. Atmos. Ocean. Technol. 2002, 19, 183–204. [Google Scholar] [CrossRef]
- Rogers, K.; Lymburner, L.; Salum, R.; Brooke, B.P.; Woodroffe, C.D. Mapping of mangrove extent and zonation using high and low tide composites of Landsat data. Hydrobiologia 2017, 803, 49–68. [Google Scholar] [CrossRef]
- Lyzenga, D.R. Passive remote sensing techniques for mapping water depth and bottom features. Appl. Opt. 1978, 17, 379–383. [Google Scholar] [CrossRef]
- Lyzenga, D.R. Shallow-water bathymetry using combined lidar and passive multispectral scanner data. Int. J. Remote Sens. 1985, 6, 115–125. [Google Scholar] [CrossRef]
- Stumpf, R.P.; Holderied, K.; Sinclair, M. Determination of water depth with high-resolution satellite imagery over variable bottom types. Limnol. Oceanogr. 2003, 48, 547–556. [Google Scholar] [CrossRef]
- Pratomo, D.G.; Cahyadi, M.N.; Hariyanto, I.H.; Syariz, M.A. Lyzenga Algorithm for Shallow Water Mapping Using Multispectral Sentinel-2 Imageries in Gili Noko Waters. BIO Web Conf. 2024, 89, 07006. [Google Scholar] [CrossRef]
- Philpot, W.D. Bathymetric mapping with passive multispectral imagery. Appl. Opt. 1989, 28, 1569–1578. [Google Scholar] [CrossRef] [PubMed]
- Mudiyanselage, S.; Abd-Elrahman, A.; Wilkinson, B.; Lecours, V. Satellite-derived bathymetry using machine learning and optimal Sentinel-2 imagery in South-West Florida coastal waters. Giscience Remote Sens. 2022, 59, 1143–1158. [Google Scholar] [CrossRef]
- Chen, S.; Xue, C.; Zhang, T.; Hu, L.; Chen, G.; Tang, J. Analysis of the optimal wavelength for oceanographic lidar at the global scale based on the inherent optical properties of water. Remote Sens. 2019, 11, 2705. [Google Scholar] [CrossRef]
- Akaike, H. Information theory as an extension of the maximum likelihood principle. In Second International Symposium on Information Theory; Petrov, B.N., Csaki, F., Eds.; Academiai Kiado: Budapest, Hungary, 1973. [Google Scholar]
- Guanter, L.; Kaufmann, H.; Segl, K.; Foerster, S.; Rogass, C.; Chabrillat, S.; Kuester, T.; Hollstein, A.; Rossner, G.; Chlebek, C. The EnMAP spaceborne imaging spectroscopy mission for earth observation. Remote Sens. 2015, 7, 8830–8857. [Google Scholar] [CrossRef]
- Yunus, A.P.; Dou, J.; Song, X.; Avtar, R. Improved bathymetric mapping of coastal and lake environments using Sentinel-2 and Landsat-8 images. Sensors 2019, 19, 2788. [Google Scholar] [CrossRef]
- Traganos, D.; Poursanidis, D.; Aggarwal, B.; Chrysoulakis, N.; Reinartz, P. Estimating Satellite-Derived Bathymetry (SDB) with the Google Earth Engine and Sentinel-2. Remote Sens. 2018, 10, 859. [Google Scholar] [CrossRef]
- Tang, K.K.W.; Mahmud, M.R. The Accuracy of Satellite Derived Bathymetry in Coastal and Shallow Water Zone. Int. J. Built Environ. Sustain. 2021, 8, 1–8. [Google Scholar] [CrossRef]
- Poursanidis, D.; Traganos, D.; Chrysoulakis, N.; Reinartz, P. Cubesats Allow High Spatiotemporal Estimates of Satellite-Derived Bathymetry. Remote Sens. 2019, 11, 1299. [Google Scholar] [CrossRef]
- Vacchi, M.; Montefalcone, M.; Bianchi, C.N.; Morri, C.; Ferrari, M. Hydrodynamic constraints to the seaward development of Posidonia oceanica meadows. Estuar. Coast. Shelf Sci. 2012, 97, 58–65. [Google Scholar] [CrossRef]
- Ji, X.; Ma, Y.; Zhang, J.; Xu, W.; Wang, Y. A Sub-Bottom Type Adaption-Based Empirical Approach for Coastal Bathymetry Mapping Using Multispectral Satellite Imagery. Remote Sens. 2023, 15, 3570. [Google Scholar] [CrossRef]
- Tonion, F.; Pirotti, F.; Faina, G.; Paltrinieri, D. A machine learning approach to multispectral satellite derived bathymetry. ISPRS Ann. Photogramm. Remote Sens. Spat. Inf. Sci. 2020, 3, 565–570. [Google Scholar] [CrossRef]
















| Sentinel-2 (10 m) | PlanetScope SuperDove (3 m) | Pléiades Neo (1.2 m) | |||||
|---|---|---|---|---|---|---|---|
| Master Band ID | Band Name | Band ID | Wavelength (nm) | Band ID | Wavelength (nm) | Band ID | Wavelength (nm) |
| 1 | Deep Blue | 1 | Discarded due to 60 m resolution | 1 | 431–452 | 1 | 400–450 |
| 2 | Blue | 2 | 459–525 | 2 | 465–515 | 2 | 450–520 |
| 3 | Green (alt) | - | - | 3 | 513–549 | - | - |
| 4 | Green | 3 | 541–577 | 4 | 547–583 | 3 | 530–590 |
| 5 | Yellow | - | - | 5 | 600–620 | - | - |
| 6 | Red | 4 | 649–680 | 6 | 650–680 | 4 | 620–690 |
| Satellite | Product ID | Acquisition Date | Acquisition Time (UTC + 10:30) |
|---|---|---|---|
| Sentinel-2 | S2A_MSIL2A_20240121T003701_N0510_R059_T54HTG_20240121T030545 | 21 January 2024 | 11:07:01 |
| PlanetScope SuperDove | 20240121_004724_68_2478_3B_AnalyticMS_8b | 21 January 2024 | 11:17:24 |
| Pléiades Neo | PNEO3_202401210048521_MS-FS_ORT | 21 January 2024 | 11:18:52 |
| Satellite Image | Control Points (n) | Total XY RMSE (m) | Total XY RMSE (Pixel) |
|---|---|---|---|
| Pleiades Neo | 10 | 0.48 | 0.4 |
| PlanetScope SuperDove | 87 | 2.77 | 0.92 |
| Sentinel-2 | 70 | 5.4 | 0.54 |
| Tide Gauge ID | Type | Events Per Second (Hz) | Duration (min) | Interval (min) |
|---|---|---|---|---|
| 1, 2, 3 | RBR virtuso3 | 16 | 1 | 5 |
| 4 | Data Logger Mindata/Hadar 4500/555 | 1 | 1 | 5 |
| Derivation Technique | Observations (n) | Predictor Variables | Model Equation | R2 | AIC | ER |
|---|---|---|---|---|---|---|
| Multiband Linear | 85 | Spectral Suitability and Pixel Size (m) | RMSE (m) = 0.1748 + 0.1934 × (Spectral Suitability) + 0.0268 × (Pixel Size (m)) | 0.78 | −262.6736 | 1 |
| Spectral Suitability | RMSE (m) = 0.2563 + 0.1976 × (Spectral Suitability) | 0.49 | −193.5218 | 7.26 × 1015 | ||
| Pixel Size (m) | RMSE (m) = 0.4334 + 0.0277 × (Pixel Size (m)) | 0.31 | −168.5168 | 3.38 × 1020 | ||
| Band Ratio | 24 | Spectral Suitability and Pixel Size (m) | RMSE (m) = 1.6484 + −0.2993 × (Spectral Suitability) + 0.0296 × (Pixel Size (m)) | 0.14 | 16.3757 | 1.312 |
| Spectral Suitability | RMSE (m) = 1.8404 + −0.3624 × (Spectral Suitability) | 0.08 | 15.8323 | 1 | ||
| Pixel Size (m) | RMSE (m) = 1.1969 + 0.0359 × (Pixel Size (m)) | 0.08 | 15.8452 | 1.007 |
Disclaimer/Publisher’s Note: The statements, opinions and data contained in all publications are solely those of the individual author(s) and contributor(s) and not of MDPI and/or the editor(s). MDPI and/or the editor(s) disclaim responsibility for any injury to people or property resulting from any ideas, methods, instructions or products referred to in the content. |
© 2025 by the authors. Licensee MDPI, Basel, Switzerland. This article is an open access article distributed under the terms and conditions of the Creative Commons Attribution (CC BY) license (https://creativecommons.org/licenses/by/4.0/).
Share and Cite
Downes, J.; Bruce, D.; Miot da Silva, G.; Hesp, P.A. Optimising Satellite-Derived Bathymetry Using Optical Imagery over the Adelaide Metropolitan Coast. Remote Sens. 2025, 17, 849. https://doi.org/10.3390/rs17050849
Downes J, Bruce D, Miot da Silva G, Hesp PA. Optimising Satellite-Derived Bathymetry Using Optical Imagery over the Adelaide Metropolitan Coast. Remote Sensing. 2025; 17(5):849. https://doi.org/10.3390/rs17050849
Chicago/Turabian StyleDownes, Joram, David Bruce, Graziela Miot da Silva, and Patrick A. Hesp. 2025. "Optimising Satellite-Derived Bathymetry Using Optical Imagery over the Adelaide Metropolitan Coast" Remote Sensing 17, no. 5: 849. https://doi.org/10.3390/rs17050849
APA StyleDownes, J., Bruce, D., Miot da Silva, G., & Hesp, P. A. (2025). Optimising Satellite-Derived Bathymetry Using Optical Imagery over the Adelaide Metropolitan Coast. Remote Sensing, 17(5), 849. https://doi.org/10.3390/rs17050849

