Abstract
The deep-sea landing vehicle (DSLV) swarm exploration system is a novel platform for the detection of marine mineral resources. A high-precision cooperative localization system with Ultra-Short Baseline (USBL), Doppler Velocity Log (DVL), and electronic compass (EC) plays a vital role in the DSLV swarm exploration system. However, DVL measurements can be seriously interrupted due to the complex operational underwater environment, leading to unstable localization performance. The accuracy of the cooperative localization system could be further degraded by the persistent rubber track slippage during the vehicle’s movement over the soft seabed. In this study, a data-driven cooperative localization algorithm with a velocity prediction model is proposed to improve the positioning accuracy of DSLV under track slippage. First, a velocity prediction model for DVL measurements is constructed using multi-output least squares support vector regression (MLSSVR), and a genetic algorithm (GA) is further employed to optimize the model’s hyperparameters in order to enhance the robustness of the framework. Furthermore, the outputs of MLSSVR are fed into a DSLV position estimation framework based on the Unscented Kalman Filter (UKF) to improve localization accuracy in the presence of DVL failures. To validate the proposed method, the RecurDyn multibody dynamics simulation platform is applied for data synthesis, accounting for both the impact of the soft seabed and real-world motion simulation. The experimental results indicate that during DVL failure, the proposed algorithm can effectively compensate for the cooperative localization errors caused by track slippage, thereby significantly improving the accuracy and reliability of the DSLV cooperative localization system.
1. Introduction
Underwater mine exploration is gaining more and more attention due to its great significance for alleviating the resource demanding pressure. With the advancement of underwater robotics technology, various types of underwater vehicles, such as autonomous underwater vehicles (AUVs) and remotely operated vehicles (ROVs), are widely used in underwater mine exploration, equipped with advanced mine detection sensors [1,2,3]. However, the currently popular mineral detection methods often suffer from operational noise and the unstable movement of AUVs or ROVs, leading to low detection quality in terms of both accuracy and efficiency. Considering these issues, a novel DSLV has been recently developed in our group, providing a new near-bottom exploration method with low platform-induced perturbation and high motion stability. In contrast to traditional underwater vehicles, which float in the water, the DSLV is designed to operate on soft seabeds and is characterized by low noise, high stability, and long operational duration [4,5], facilitating extensive data collection for mineral resource detection on the seabed and enabling the exploration, positioning, and assessment of seabed mineral resources, as shown in Figure 1.
Figure 1.
DSLV swarm exploration system based on electromagnetic methods.
Note that the high-precision navigation system is highly needed for underwater exploration activities. Many works have been published over the last few decades [6,7]. High-precision strapdown inertial navigation systems (SINS) play a crucial role in the navigation and positioning of underwater vehicles [8]. However, due to the influence of gyroscope bias and measurement noise, the positioning error of a standalone SINS accumulates as the operation time increases [9]. Therefore, acoustic positioning systems (such as long baseline (LBL), short baseline (SBL), and ultra-short baseline (USBL)), Doppler Velocity Log (DVL), and other sensors are typically employed to obtain the platform position and velocity [10,11]. This facilitates the construction of an integrated navigation system combining SINS, DVL, and USBL to mitigate the accumulation of SINS positioning errors, thereby achieving precise positioning of the unmanned underwater vehicle (UUV) during prolonged operations [12]. For example, Li et al. proposed a robust Kalman filter (KF) based on a Gaussian-exponential distribution for the SINS/USBL integrated navigation system to reduce the impact of anomalous USBL measurements on the positioning accuracy of the AUV [13]. Zhu et al. proposed a robust adaptive UKF based on the variational Bayesian (VB) method, which improves the attitude alignment accuracy of the SINS/DVL under conditions of nonlinear, non-Gaussian noise and uncertainty [14].
In the cooperative operations of multiple UUVs, equipping the swarm members with a SINS/DVL/USBL integrated navigation system can effectively enhance the overall positioning accuracy of the system [15]. However, this approach significantly increases the design costs associated with the UUV swarm system. Therefore, researchers have proposed a leader–follower multi-UUV cooperative localization system architecture to balance the trade-off between system design cost and localization accuracy [16,17]. In the leader–follower-based cooperative localization of multiple AUVs, a few AUVs are equipped with high-precision SINS/DVL integrated navigation systems, referred to as leaders, while the majority of AUVs are equipped with lower-precision dead reckoning (DR) systems [17], referred to as followers. The follower AUV obtains the position of the leader AUV and the relative distance between them through underwater acoustic communication, enabling cooperative correction of its own localization errors. Relevant scholars have conducted in-depth research on the boundedness of errors [16], localization performance [18], and high-precision cooperative localization under communication delays in the leader–follower cooperative localization system [19]. However, the complex operational environment of the deep sea may lead to interruptions in acoustic sensor measurements, which can significantly affect the positioning accuracy of AUVs [20]. To enhance the positioning accuracy of underwater robots during sensor measurement interruptions, researchers have conducted in-depth studies on motion modeling and robust positioning algorithms for underwater robots based on machine learning methods. For example, Wang et al. proposed a calibration method for a model-free SINS/DVL integrated navigation system, utilizing support vector regression (SVR) to construct a regression predictor for the error calibration and comprehensive compensation of the DVL [21]. Zhu et al. proposed an auxiliary integrated navigation system based on long short-term memory (LSTM)/SVR and variational Bayesian adaptive Kalman filtering (VBAKF) algorithms, which improved the positioning accuracy of AUVs during DVL measurement interruptions [22]. Mor et al. proposed a data-driven method for DVL beam regression, which effectively improves the positioning accuracy of the AUV under conditions of partial DVL beam loss [23]. Davari et al. proposed a hybrid artificial neural network (ANN) for the real-time detection of anomalous measurements from the DVL, aiming to enhance the performance of AUV navigation systems [24]. Similarly, during the operation of the DSLV swarm exploration system, the complex seabed environment may lead to interruptions in DVL measurements, which could severely affect the accuracy of the cooperative localization system. Furthermore, the effects of track slippage may further exacerbate the positioning error of the follower DSLV during the interruptions in DVL measurements.
To address the aforementioned issues, this study proposes a data-driven cooperative localization algorithm to compensate for the positioning errors of the follower DSLV during the absence of DVL measurements. Specifically, during the normal operation of the DVL, a regression predictor for the motion velocity of the DSLV on soft seabed sediments is constructed based on multi-output least squares support vector regression (MLSSVR). Furthermore, a genetic algorithm (GA) is employed to optimize the hyperparameters of the predictor, enhancing its predictive accuracy and generalization capability. During the absence of DVL measurements, the output of the regression predictor is utilized as input for the cooperative localization system, while the position of the follower DSLV is updated based on the UKF to compensate for the cooperative localization errors caused by track slippage, thereby enhancing the positioning accuracy of the follower DSLV in the absence of DVL measurements.
The rest of this paper is organized as follows: Section 2 introduces the principles of cooperative localization based on the moving radius vector. Section 3 presents the proposed data-driven cooperative localization algorithm. Section 4 conducts a simulation verification of the algorithm, utilizing the RecurDyn multibody dynamics simulation platform to collect the motion states of the DSLV on soft seabed sediments. This section also investigates the impact of varying motion states and different track slippage on the effectiveness of the algorithm, with conclusions presented in Section 5.
2. Problem Formation
In the DSLV cooperative localization system, the leader DSLV is equipped with high-accuracy sensors such as SINS, DVL, and GPS, and employs an integrated navigation algorithm to achieve position updates, resulting in high positioning accuracy. The follower DSLV is equipped with sensors such as an EC, IMU, odometer, and DVL, and it performs position updates based on DR, which results in lower positioning accuracy. The follower DSLV utilizes the position and relative information from the leader DSLV to cooperatively correct its own positioning errors.
2.1. State Model
The crawling motion of DSLVs on the seabed is regarded as two-dimensional planar motion. Define the navigation coordinate system , with the -axis pointing towards the east and the -axis oriented towards the north. The state vector of the DSLV is denoted as , where , , and represent the eastward position, northward position, and heading angle of the DSLV in the navigation coordinate system, respectively. Let the sampling period of the sensor be . The discrete kinematic model of the DSLV in the two-dimensional plane is as follows:
where and , respectively, represent the longitudinal and lateral velocities of the DSLV in the body coordinate system, and represents the heading angular velocity. The above equation represents the kinematic model of the DSLV under ideal conditions, without considering the measurement noise of the sensors. Assuming that the measurement noise of the sensors follows a Gaussian white noise distribution, the actual inputs of the system are as follows:
where
where and represent the longitudinal and lateral velocities of the DSLV measured by the DVL, respectively, and represents the heading angular velocity of the DSLV measured by the IMU. Let , , and be mutually independent zero-mean Gaussian white noise. Then, the process noise covariance matrix of the system is given by:
Therefore, the discrete kinematic model of the DSLV in two-dimensional planar motion can be expressed as follows:
2.2. Measurement Model
In the DSLV cooperative localization system, the leader DSLV periodically transmits acoustic wave detection pulses, position coordinates, and timestamps based on underwater acoustic communication. The follower DSLV uses the position and relative distance measurements from the leader DSLV to collaboratively correct positioning errors. However, the relative distance measurements are one-dimensional signals, and estimating the position of the follower DSLV in two-dimensional space cannot be accurately achieved based solely on the relative distance measurement at time k. Therefore, in the leader–follower cooperative localization system based on a single leader DSLV, it is necessary to incorporate the moving radius vector to obtain sufficient conditions for accurate position estimation [25]. The principle of leader–follower cooperative localization based on the moving radius vector is illustrated in Figure 2.
Figure 2.
Principles of cooperative localization of DSLVs based on moving radius vector.
As shown in Figure 2, the positions of the leader DSLV and the follower DSLV at adjacent moments are denoted as and , respectively, with the corresponding relative distances between them being and . The follower DSLV calculates the moving radius vector at adjacent moments based on Equation (1) for dead reckoning, as follows:
The measured relative distance between the leader DSLV and the follower DSLV at adjacent moments is represented as follows:
Substituting Equation (6) into Equation (7) yields the position equation of the follower DSLV at time k + 1, as follows:
Therefore, the measurement equation of the single leader DSLV cooperative localization system based on the moving radius vector is represented by Equation (9) as follows:
where and respectively, represent the measurement noise of the relative distance at times and . Assuming these are zero-mean and mutually independent Gaussian white noises, the covariance matrix of the system measurement noise can be expressed as follows:
2.3. UKF-Based Cooperative Localization Algorithm
From the above derivations, it is easy to see, we have a high nonlinear DSLV coopera-tive localization system, and its state equation and measurement equation that are sum-marized as follows:
Note that the Unscented Kalman Filter (UKF) can achieve position estimation for the follower DSLV [26], and the computational process is outlined in Algorithm 1.
| Algorithm 1: Cooperative Localization Algorithm Based on UKF |
| Input: where Output: Initialize: The mean weights and the covariance weights , where . Prediction phase: Update phase: |
Among them, the calculation formulas for the mean weights and covariance weights are as follows [26]:
where , and represents the dimension of the system state vector. and are constants that control the distribution range of the sigma points, with typically taking values between and 1. must satisfy and is usually set to either or . is used to introduce prior distribution information for the state variables, typically taking a value of 2. In this study, we set , , and .
3. Proposed Method
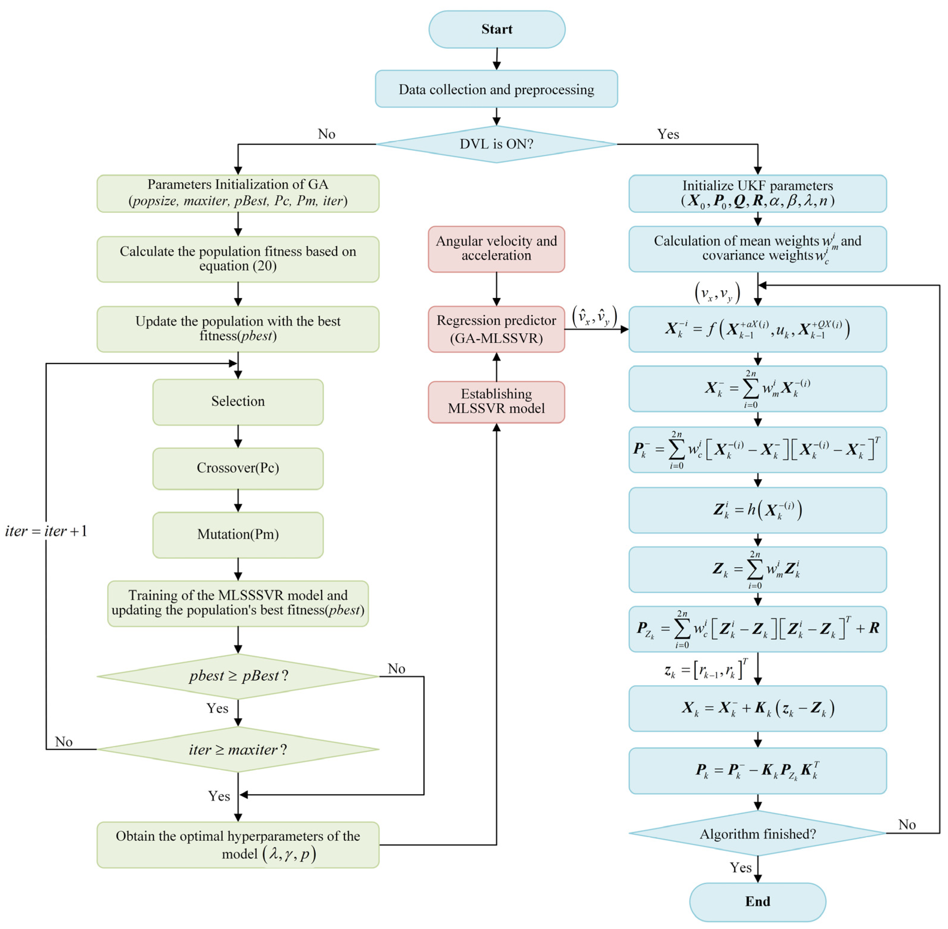
The flowchart of the data-driven cooperative localization algorithm is shown in Figure 3. Specifically, the data-driven cooperative localization algorithm integrates the global optimization capability of GA with the regression performance of MLSSVR. It constructs a regression predictor for the velocity of the DSLV based on its motion state parameters on a soft seabed. Additionally, it employs the UKF to estimate the position of the follower DSLV, thereby compensating for the cooperative localization errors caused by track slippage during periods of DVL measurement absence. During the normal operation of the DVL, the motion states of the DSLV on the soft seabed are collected and stored. After the data preprocessing, a training dataset for the regression predictor is constructed using angular velocity and acceleration as inputs, and longitudinal and lateral velocities as outputs, in order to train the MLSSVR model. Meanwhile, a GA is employed to optimize the hyperparameters of the regression predictor, aiming to enhance its prediction accuracy and generalization ability. During the interruption of DVL measurements, the output of the regression predictor is used as input for the cooperative localization system to implement position updates for the follower DSLV based on the UKF. Meanwhile, considering the complexity and variability of the deep-sea environment, variations in the mechanical characteristic parameters of the soft sediment can influence the vehicle’s motion state at different levels. By integrating the genetic algorithm into the proposed method, the robustness of the algorithm can be maintained.
Figure 3.
Flowchart of data-driven cooperative localization algorithm.
3.1. Multi-Output Least Squares Support Vector Regression
Multi-output least squares support vector regression (MLSSVR) is a machine learning method based on support vector regression (SVR), commonly used for multivariate regression problems [27]. When the DSLV moves on a two-dimensional plane, the measurement outputs from the DVL consist of the longitudinal velocity and the lateral velocity . Therefore, in the construction of the velocity regression model for the DSLV based on MLSSVR, the dataset is formed by using the acceleration and angular velocity of the DSLV as inputs and the DVL measurements as outputs to build the velocity regression predictor. represents the n-dimensional input vector, denotes the m-dimensional output vector, and is the sample size. Thus, from the dataset , it can be inferred that in the velocity regression predictor of the DSLV, .
MLSSVR employs a nonlinear mapping function to transform the input vector from the original space to a high-dimensional feature space, where a linear regression function for the output vector is constructed, as shown in Equation (13).
where represents the weight vector matrix, and denotes the bias vector. Therefore, the problem of solving for the parameters and can be expressed as follows:
where and represent the training error vector for k-th sample and the mapping input matrix, respectively, and represents the training error matrix.
To form a hierarchical Bayesian intuition [28,29], let , where is the mean vector, and is the differential vector. Both and reflect the relationships and differences among the input results, respectively. The problem of solving for the parameters and can be transformed as follows:
where denotes the matrix of Lagrange multipliers. According to the Karush–Kuhn–Tucker (KKT) optimality conditions, the optimization criterion of Equation (15) can be expressed as follows:
After removing and from Equation (16), the following linear matrix equation can be obtained:
where , and are defined as follows:
Solving the linear system of Equation (17) yields the values of and , which allows the multi-output decision function to be expressed as follows:
where , with , and denotes the width of the kernel function.
3.2. Hyperparameter Optimization of MLSSVR Based on GA
The regularization parameters and , along with the kernel function parameter , constitute the hyperparameters of the velocity regression predictor of the DSLV. The selection of hyperparameters has a significant impact on the predictive accuracy of the model [30]. To improve the performance of the velocity regression predictor of the DSLV, this study employs a heuristic search algorithm to optimize the hyperparameters of the MLSSVR. The genetic algorithm (GA) is an optimization search method based on the principles of natural selection and genetics [21], and has found widespread application across various fields. The steps for hyperparameter optimization of the DSLV velocity regression predictor based on the GA are as follows:
Step 1: Before the iterative optimization of MLSSVR’s hyperparameters based on the GA, set the population size , the maximum number of iterations , the optimal fitness , the crossover probability , and the mutation probability .
Step 2: The mean squared error (MSE) between the predicted values of the velocity regression predictor for the DSLV and the observed sample values is used as the evaluation function in the iterative optimization of the GA. The definition of the MSE is given in Equation (20).
where represents the predicted velocity of the DSLV based on the above model, represents the observed sample values, and represents the number of samples.
Step 3: Selection and reproduction operations are performed on individuals in the current population to create a new population. From the definition of the fitness function in Step 2, it can be inferred that individuals with smaller fitness values in the population have a higher probability of being selected.
Step 4: Parent individuals are generated based on the crossover probability and random selection, and a new population is produced by executing crossover operations.
Step 5: Genes of individuals in the current population are selected based on the mutation probability to perform mutation operations, thereby generating a new generation of the population.
Step 6: Update the fitness of each individual in the population and select the individual with the minimum fitness value as the optimal chromosome. If the number of iterations reaches itermax or the minimum fitness value is less than pBest, output the current optimal chromosome; otherwise, repeat steps 3–5.
Step 7: The optimal hyperparameters of the velocity regression predictor for the DSLV are selected from the gene segments , , and of the optimal chromosome.
4. Simulations
The RecurDyn multibody dynamics simulation platform is used to simulate the motion data of the DSLV on soft and loose sediments. The virtual prototype of the DSLV constructed on the RecurDyn platform is shown in Figure 4 [5]. During the simulation process, the rotational speed of the track-driven wheels of the DSLV virtual prototype was used as the driving input to achieve motion control of the vehicle. Meanwhile, to verify the effectiveness and robustness of the proposed algorithm, two typical simulation experiments were conducted. In Simulation 1, the impact of DSLV motion states on the performance of the algorithm was investigated. In Simulation 2, the impact of different track slippages of the DSLV on algorithm performance was investigated.
Figure 4.
The structural model of the DSLV virtual prototype.
4.1. Simulation 1
Table 1 shows the soil parameters used for the DSLV motion simulation based on the RecurDyn platform. The simulation duration of the DSLV was 1000 s. Meanwhile, a sliding window with a width of 300 s and a moving step of 23 s was used to segment the DSLV motion trajectory, generating 30 sub-trajectories that encompass different motion states. In the simulation, the rotational speed of the track drive wheels of the DSLV virtual prototype is shown in Figure 5a. The leader DSLV and the follower DSLV operate in formation to achieve large-scale seabed mineral resource exploration, with their motion trajectories depicted in Figure 5b.
Table 1.
Soil parameters of the DSLV virtual prototype in Simulation 1.
Figure 5.
Rotational speed of the track drive wheels and simulation motion trajectories of the DSLV virtual prototype. (a) Rotational speed of the track drive wheels; (b) Simulation motion trajectory of the leader DSLV and the follower DSLV, where .
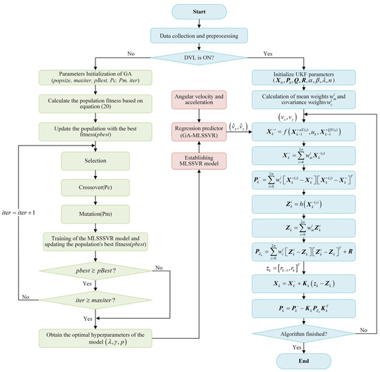
In addition to the standard DR method [17], Odo-UKF is also a cooperative localization method that uses the tracked wheel rotation speed and heading angular velocity as control inputs during the absence of DVL measurements. Odo-UKF, built upon the DR framework, utilizes the relative distance between the leader DSLV and the follower DSLV as a measurement value, enabling position updates for the follower DSLV based on the UKF, and is also employed as a baseline method. Furthermore, to illustrate the advantages of the proposed algorithm for predicting the motion state of the DSLV under conditions of small sample data, the simulation compares the proposed algorithm with two baseline algorithms: the cooperative localization algorithm based on the MLSSVR model for velocity prediction (MLSSVR-UKF) and the cooperative localization algorithm based on artificial neural networks (ANN) for velocity prediction. In Simulation Experiment 1, a sliding window with a width of 300 s is used to extract simulation movement trajectories on the soft seabed, resulting in the generation of 30 sub-trajectories that encompass various motion states. Focusing on these sub-trajectories, the first 70% of the motion simulation data is utilized as the training dataset to construct the velocity prediction predictor for the DSLV, while the remaining 30% serves as the testing dataset to simulate operational scenarios during DVL measurement absence. Specifically, during the time period from the beginning of 210 s, velocity regression predictors for the follower DSLV are constructed based on ANN, MLSSVR, and GA-MLSSVR, respectively. The motion simulation data of DSLV during the period from 211 s to 300 s are utilized as the testing dataset for the velocity regression predictor.
Monte Carlo simulations are conducted for all sub-trajectories based on the aforementioned algorithms, where the Monte Carlo simulation parameters and sensor measurement errors are set as shown in Table 2. The average absolute position error of the position estimates for all sub-trajectories during the absence of DVL measurements is calculated for different algorithms in order to illustrate the effectiveness of the proposed algorithm under various motion states of the follower DSLV. The formula for calculating the average absolute position error is shown in Equation (21).
where, represents the average absolute position errors in the eastward, northward, and horizontal directions, respectively; denotes the number of sub-trajectories; indicates the number of Monte Carlo simulations; and and represent the true values and estimated values of the sub-trajectory positions, respectively.
Table 2.
Simulation parameters.
As shown in Figure 6, Figure 7 and Figure 8, it can be observed that during the absence of DVL measurements, the average absolute position error of DR and Odo-UKF in the eastward, northward, and horizontal directions accumulates over time, failing to meet the positioning requirements of the follower DSLV. In contrast, the average absolute position errors of ANN-UKF, MLSSVR-UKF, and GA-MLSSVR-UKF in the eastward, northward, and horizontal directions tend to converge, adequately meeting the positioning requirements of the follower DSLV during the absence of DVL measurements. Figure 9 shows the estimation results of the aforementioned algorithm for the 30th sub-trajectory during the absence of DVL measurements. Meanwhile, to quantitatively compare the aforementioned algorithms, the absolute mean value (AMV) and the maximum value (MAX) were selected as evaluation indices. The AMV and MAX reflect the overall magnitude and boundary of the average absolute position error of all sub-trajectories, respectively. The evaluation indices for the results of Simulation Experiment 1 are presented in Table 3.
Figure 6.
The eastward average absolute position error in Simulation Experiment 1.
Figure 7.
The northward average absolute position error in Simulation Experiment 1.
Figure 8.
The horizontal average absolute position error in Simulation Experiment 1.
Figure 9.
The 30th motion trajectory of Simulation Experiment 1.
Table 3.
Comparison of the results of Simulation Experiment 1.
4.2. Simulation 2
The characteristic parameters of seabed sediment layers notably impact track settlement and slippage ratio during the movement of track-type mobile robots [31,32,33,34]. Therefore, to fully validate the robustness of the proposed algorithm under different track slippage conditions, the influence of various characteristics of soft seabed sediments on track slippage has been considered. By combining the characteristic parameters of the seabed sediment layers, , , and , as shown in Table 4, we generated 30 DSLV motion segments with different properties of soft seabed sediments for further validation of the proposed algorithm’s performance. In RecurDyn software (version number:V9R5), the interaction process between the track and the seabed with varying soft sediment types is simulated by configuring the contact parameters between the track and the ground. Figure 10a shows the rotational speed of the track drive wheels of the DSLV virtual prototype, and Figure 10b shows the formation motion trajectory of the leader DSLV and follower DSLV.
Table 4.
Soil parameters of the DSLV virtual prototype in Simulation 2.
Figure 10.
Rotational speed of the track drive wheels and simulation motion trajectories of the DSLV virtual prototype. (a) Rotational speed of the track drive wheels; (b) The simulation motion trajectory of the leader DSLV and the follower DSLV, where , , and .
The proposed algorithm is validated through simulation using the Monte Carlo method, wherein the sensor parameters are set consistent with those in Simulation Experiment 1. In the simulation, the first 70% of the simulation motion data is designated as the training dataset, while the remaining 30% is used as the testing dataset. Specifically, for the simulation motion trajectories of the DSLV under different track slippage conditions, the simulated motion data from the beginning of 210 are is used as the training dataset to construct a velocity regression predictor for the follower DSLV, while the remaining 90 s are used as the testing dataset, simulating the operational scenario of DVL measurement absence. The average absolute position errors of the DSLV in the eastward, northward, and horizontal directions are calculated, which are shown in Figure 11, Figure 12 and Figure 13. Figure 14 illustrates the estimated trajectory of the DSLV under the mechanical characteristic parameters of the 30th group of soil, where , , and . Similarly, AMV and MAX were used as quantitative metrics to evaluate the estimation errors of different algorithms concerning the DSLV trajectory. The results are presented in Table 5.
Figure 11.
The eastward average absolute position error in Simulation Experiment 2.
Figure 12.
The northward average absolute position error in Simulation Experiment 2.
Figure 13.
The horizontal average absolute position error in Simulation Experiment 2.
Figure 14.
The trajectory of the follower DSLV in Simulation Experiment 2, where , , and .
Table 5.
Comparison of the results of Simulation Experiment 2.
As shown in Table 5, during the periods of DVL measurement interruption, the proposed data-driven cooperative localization algorithm yields maximum average absolute position errors of 0.16 m, 0.14 m, and 0.21 m for the eastward, northward, and horizontal position estimations of the DSLV at different track slippage ratios, respectively. The corresponding AMV values are 0.13 m, 0.08 m, and 0.16 m, indicating that the algorithm effectively meets the positioning requirements for the follower DSLV. Compared to other algorithms, the GA-MLSSVR-UKF method reduced the maximum average absolute position error in the eastward position estimation of the DSLV by 84.47%, 90.59%, 36.0%, and 36.0%. For the northward position estimation, the maximum average absolute position error decreased by 86.67%, 65.85%, 17.65%, and 26.32%. In the horizontal position estimation, the maximum average absolute position error was reduced by 85.71%, 88.0%, 19.24%, and 19.24%.
From Figure 8 and Figure 13, one can see that the positioning errors from both the DR and Odo-UKF methods are insufficient to meet the requirements of the follower DSLV. Therefore, we will discuss the relationship between the computational time and positioning error of ANN-UKF, MLSSVR-UKF, and GA-MLSSVR-UKF to further demonstrate the superiority of the proposed algorithms. The computation times for these methods under different motion states of the vehicle are 0.25 s, 0.0059 s, and 5.87 s, with maximum positioning errors of 0.50 m, 0.50 m, and 0.48 m, respectively. Under different track slippage conditions, the computation times are 0.23 s, 0.0047 s, and 4.32 s, with maximum positioning errors of 0.26 m, 0.26 m, and 0.21 m, respectively. Although the GA-MLSSVR-UKF method has a longer computation time, the maximum delay caused by model optimization accounts for only 6.52% of the DVL measurement interruption cycle. Furthermore, compared to the MLSSVR method without GA optimization, the proposed algorithm reduces the maximum positioning error by 19.24%. It can be concluded that for the follower DSLV, it is necessary to allocate a certain amount of time during DVL measurement absence to enhance the robustness of the cooperative localization system.
In summary, the data-driven cooperative localization algorithm demonstrates high positioning accuracy under varying track slippage conditions. It can effectively meet the localization requirements of the follower DSLV during absence in DVL measurements, exhibiting strong robustness.
5. Conclusions
To reduce positioning errors in the cooperative localization system of the DSLV during the absence of DVL measurement, this study proposes a data-driven cooperative localization method. The method consists of two parts: First, a velocity regression model is constructed based on MLSSVR to estimate the motion velocity of the DSLV on soft seabed sediments, with a GA utilized for hyperparameter optimization to enhance the model’s predictive accuracy and generalization capability. Then, during the absence of DVL measurements, the output of the velocity regression model is used as the input for the cooperative localization system, and the position estimation of the follower DSLV is implemented based on the UKF. Finally, the effectiveness of the algorithm is validated through simulations using the Monte Carlo method under various motion states and different track slippage conditions of the follower DSLV. The experimental results indicate that the proposed method can effectively compensate for cooperative localization errors caused by track slippage, thereby significantly improving the positioning accuracy of the follower DSLV during DVL measurement absence. Currently, due to limitations in experimental conditions, this paper has only conducted a simulation validation of the algorithm. Future work will involve real-test experiments of the proposed algorithm to thoroughly validate its effectiveness. Also, we will conduct research on lightweight deep learning networks for predicting the motion state of DSLVs, in order to further enhance the robustness of their positioning systems.
Author Contributions
Conceptualization: Z.W. and W.G.; methodology: Z.W.; software: Z.W., Y.L. and Y.S.; validation: Z.W. and B.L.; formal Analysis: Z.W.; investigation: Z.W. and W.G.; resources: W.G., Y.L. and Y.S.; data curation: Z.W. and S.G.; writing—original draft preparation: Z.W.; writing—review and editing: W.G. and B.L. All authors have read and agreed to the published version of the manuscript.
Funding
This research was funded by The Major Scientific and Technological Projects of Hainan Province, grant numbers ZDKJ202016.
Data Availability Statement
The raw data supporting the conclusions of this article will be made available by the authors on request.
Acknowledgments
The authors thank other members of the research group for their participation in constructing the deep-sea landing vehicle virtual prototype based on the RecurDyn platform and for their guidance in simulating the vehicle’s motion under soft seabed sediments. The authors would like to thank the reviewers for their careful work.
Conflicts of Interest
The authors declare no conflicts of interest.
References
- Claus, B.; Weitemeyer, K.; Kowalczyk, P.; Proctor, A.; Craig, D.Y.; Kowalczyk, M. Autonomous Underwater Vehicle based Electric and Magnetic Field Measurements with Applications to Geophysical Surveying and Subsea Structure Inspection. In Proceedings of the 2020 IEEE/OES Autonomous Underwater Vehicles Symposium (AUV), St. Johns, NL, Canada, 30 September–2 October 2020. [Google Scholar] [CrossRef]
- Constable, S.; Kannberg, P.K.; Weitemeyer, K. Vulcan: A deep-towed CSEM receiver. Geochem. Geophys. Geosyst. 2016, 17, 1042–1064. [Google Scholar] [CrossRef]
- Honsho, C.; Dyment, J.; Tamaki, K.; Ravilly, M.; Horen, H.; Gente, P. Magnetic structure of a slow spreading ridge segment: Insights from near-bottom magnetic measurements on board a submersible. J. Geophys. Res. Solid Earth 2009, 114, 1–25. [Google Scholar] [CrossRef]
- Gao, Y.; Zhou, Y.; Guo, W.; Fu, Y.F.; Gao, S.; Wei, Z.Z.; Sun, H.M.; Sun, Y. Design and Optimization of Multipoint Sampler for Seafloor Sediment Carried by a Deep-Sea Landing Vehicle. J. Mar. Sci. Eng. 2022, 10, 1937. [Google Scholar] [CrossRef]
- Sun, H.M.; Guo, W.; Lan, Y.J.; Wei, Z.Z.; Gao, S.; Sun, Y.; Fu, Y.F. Black-Box Modelling and Prediction of Deep-Sea Landing Vehicles Based on Optimised Support Vector Regression. J. Mar. Sci. Eng. 2022, 10, 575. [Google Scholar] [CrossRef]
- Xu, B.; Guo, Y.; Jiang, Z.H.; Wang, X.Y. An invariant error-based SINS/DVL/USBL tightly coupled integrated navigation algorithm and its robust state estimator. Ocean. Eng. 2024, 292, 116511. [Google Scholar] [CrossRef]
- Zhang, B.B.; Ji, D.X.; Liu, S.; Zhu, X.K.; Xu, W. Autonomous Underwater Vehicle navigation: A review. Ocean. Eng. 2023, 273, 113861. [Google Scholar] [CrossRef]
- Liu, X.J.; Liu, X.X.; Wang, L.; Huang, Y.J.; Wang, Z.X. SINS/DVL Integrated System With Current and Misalignment Estimation for Midwater Navigation. IEEE Access 2021, 9, 51332–51342. [Google Scholar] [CrossRef]
- Liu, S.D.; Zhang, T.; Zhang, J.Y.; Zhu, Y.Y. A New Coupled Method of SINS/DVL Integrated Navigation Based on Improved Dual Adaptive Factors. IEEE Trans. Instrum. Meas. 2021, 70, 8504211. [Google Scholar] [CrossRef]
- Song, J.B.; Li, W.Q.; Zhu, X.W.; Dai, Z.Q.; Ran, C.X. Underwater Adaptive Height-Constraint Algorithm Based on SINS/LBL Tightly Coupled. IEEE Trans. Instrum. Meas. 2022, 71, 8502009. [Google Scholar] [CrossRef]
- Zhao, L.; Kang, Y.Y.; Cheng, J.H.; Wu, M.Y. A Fault-Tolerant Polar Grid SINS/DVL/USBL Integrated Navigation Algorithm Based on the Centralized Filter and Relative Position Measurement. Sensors 2019, 19, 3899. [Google Scholar] [CrossRef] [PubMed]
- Wang, D.; Wang, B.; Huang, H.Q.; Yao, Y.Q. An Improved Robust Filter Method for SINS/DVL System with Earth Frame Error Model. IEEE Trans. Veh. Technol. 2024, 73, 12760–12772. [Google Scholar] [CrossRef]
- Li, Y.; Zhang, L. A robust Kalman filter based on Gaussian-Exponential distribution for SINS/USBL integration navigation system. Proc. Inst. Mech.Eng. Part M J. Eng. Marit. Environ. 2024, 238, 865–875. [Google Scholar] [CrossRef]
- Zhu, B.; Li, J.S.; Cui, G.H.; Li, Z.H.; Tian, G.; Guo, X. Robust adaptive non-linear alignment algorithm for SINS/DVL integrated navigation system based on variational Bayesian. IET Sci. Meas. Technol. 2024, 18, 455–470. [Google Scholar] [CrossRef]
- Zhang, L.C.; Wang, T.H.; Zhang, F.H.; Xu, D.M. Cooperative Localization for Multi-AUVs Based on GM-PHD Filters and Information Entropy Theory. Sensors 2017, 17, 2286. [Google Scholar] [CrossRef]
- Bahr, A.; Walter, M.R.; Leonard, J.J. Consistent Cooperative Localization. IEEE Int. Conf. Robot. 2009, 4295–4302. [Google Scholar] [CrossRef]
- Fallon, M.F.; Papadopoulos, G.; Leonard, J.J.; Patrikalakis, N.M. Cooperative AUV Navigation using a Single Maneuvering Surface Craft. Int. J. Robot. Res. 2010, 29, 1461–1474. [Google Scholar] [CrossRef]
- Qu, J.Q.; Li, X.G.; Sun, G.W. Optimal Formation Configuration Analysis for Cooperative Localization System of Multi-AUV. IEEE Access 2021, 9, 90702–90714. [Google Scholar] [CrossRef]
- Yao, Y.; Xu, D.M.; Yan, W.S. Cooperative Localization with Communication Delays for MAUVs. In Proceedings of the 2009 IEEE International Conference on Intelligent Computing and Intelligent Systems, Shanghai, China, 20–22 November 2009; Volume 1, pp. 244–249. [Google Scholar] [CrossRef]
- Jin, K.D.; Chai, H.Z.; Su, C.H.; Xiang, M.Z. A performance-enhanced DVL/SINS integrated navigation system based on data-driven approach. Meas. Sci. Technol. 2023, 34, 095120. [Google Scholar] [CrossRef]
- Wang, B.; Liu, J.Y.; Deng, Z.H.; Fu, M.Y. A Model-Free Calibration Method of Inertial Navigation System and Doppler Sensors. IEEE Sens. J. 2021, 21, 2219–2229. [Google Scholar] [CrossRef]
- Zhu, J.P.; Li, A.; Qin, F.J.; Che, H.; Wang, J.G. A Novel Hybrid Method Based on Deep Learning for an Integrated Navigation System during DVL Signal Failure. Electronics 2022, 11, 2980. [Google Scholar] [CrossRef]
- Yona, M.; Klein, I. MissBeamNet: Learning missing Doppler velocity log beam measurements. Neural Comput. Appl. 2024, 36, 4947–4958. [Google Scholar] [CrossRef]
- Davari, N.; Aguiar, A.P. Real-Time Outlier Detection Applied to a Doppler Velocity Log Sensor Based on Hybrid Autoencoder and Recurrent Neural Network. IEEE J. Ocean. Eng. 2021, 46, 1288–1301. [Google Scholar] [CrossRef]
- Bahr, A.; Leonard, J.J.; Fallon, M.F. Cooperative Localization for Autonomous Underwater Vehicles. Int. J. Robot. Res. 2009, 28, 714–728. [Google Scholar] [CrossRef]
- Qin, Z.B.; Chen, L.; Fan, J.J.; Xu, B.; Hu, M.J.; Chen, X. An Improved Real-Time Slip Model Identification Method for Autonomous Tracked Vehicles Using Forward Trajectory Prediction Compensation. IEEE Trans. Instrum. Meas. 2021, 70. [Google Scholar] [CrossRef]
- Xu, S.; An, X.; Qiao, X.D.; Zhu, L.J.; Li, L. Multi-output least-squares support vector regression machines. Pattern Recogn. Lett. 2013, 34, 1078–1084. [Google Scholar] [CrossRef]
- Zhu, M.Y.; Chen, B.; Gu, C.S.; Wu, Y.; Chen, W.A. Optimized multi-output LSSVR displacement monitoring model for super high arch dams based on dimensionality reduction of measured dam temperature field. Eng. Struct. 2022, 268. [Google Scholar] [CrossRef]
- Zhu, X.Q.; Gao, Z.H. An efficient gradient-based model selection algorithm for multi-output least-squares support vector regression machines. Pattern Recogn. Lett. 2018, 111, 16–22. [Google Scholar] [CrossRef]
- Su, H.Z.; Li, X.; Yang, B.B.; Wen, Z.P. Wavelet support vector machine-based prediction model of dam deformation. Mech. Syst. Signal Process. 2018, 110, 412–427. [Google Scholar] [CrossRef]
- Wang, L.; Chen, X.G.; Wang, L.Z.; Li, Z.G.; Yang, W.D. Mechanical properties and soil failure process of interface between grouser of tracked mining vehicle and deep-sea sediment. Ocean. Eng. 2023, 285, 115336. [Google Scholar] [CrossRef]
- Wang, T.; Tang, P.; Xie, B.Q.; Ma, W.B. Optimization of high-precision Bekker test plate structure for rarefied soils-example of deep-sea subsoils. Mar. Georesour Geotechnol. 2024, 1–12. [Google Scholar] [CrossRef]
- Wei, D.B.; Cao, H.D.; Li, W.Q.; Xia, J.X.; Liu, G.Z. Research on the shear stress and microscopic deformation mechanism of deep sea sediments under the action of tracked miner. Mar. Georesour Geotechnol. 2024. [Google Scholar] [CrossRef]
- Xu, Z.Y.; Liu, Y.S.; Yang, G.S.; Xia, J.X.; Dou, Z.J.; Meng, Q.S.; Xu, X.A. Research on contact model of track-soft sediment and traction performance of four-tracked seabed mining vehicle. Ocean. Eng. 2022, 259, 111902. [Google Scholar] [CrossRef]
Disclaimer/Publisher’s Note: The statements, opinions and data contained in all publications are solely those of the individual author(s) and contributor(s) and not of MDPI and/or the editor(s). MDPI and/or the editor(s) disclaim responsibility for any injury to people or property resulting from any ideas, methods, instructions or products referred to in the content. |
© 2025 by the authors. Licensee MDPI, Basel, Switzerland. This article is an open access article distributed under the terms and conditions of the Creative Commons Attribution (CC BY) license (https://creativecommons.org/licenses/by/4.0/).













