SBAS-InSAR Monitoring of Landslides and Glaciers Along the Karakoram Highway Between China and Pakistan
Abstract
1. Introduction
Study Area and Datasets
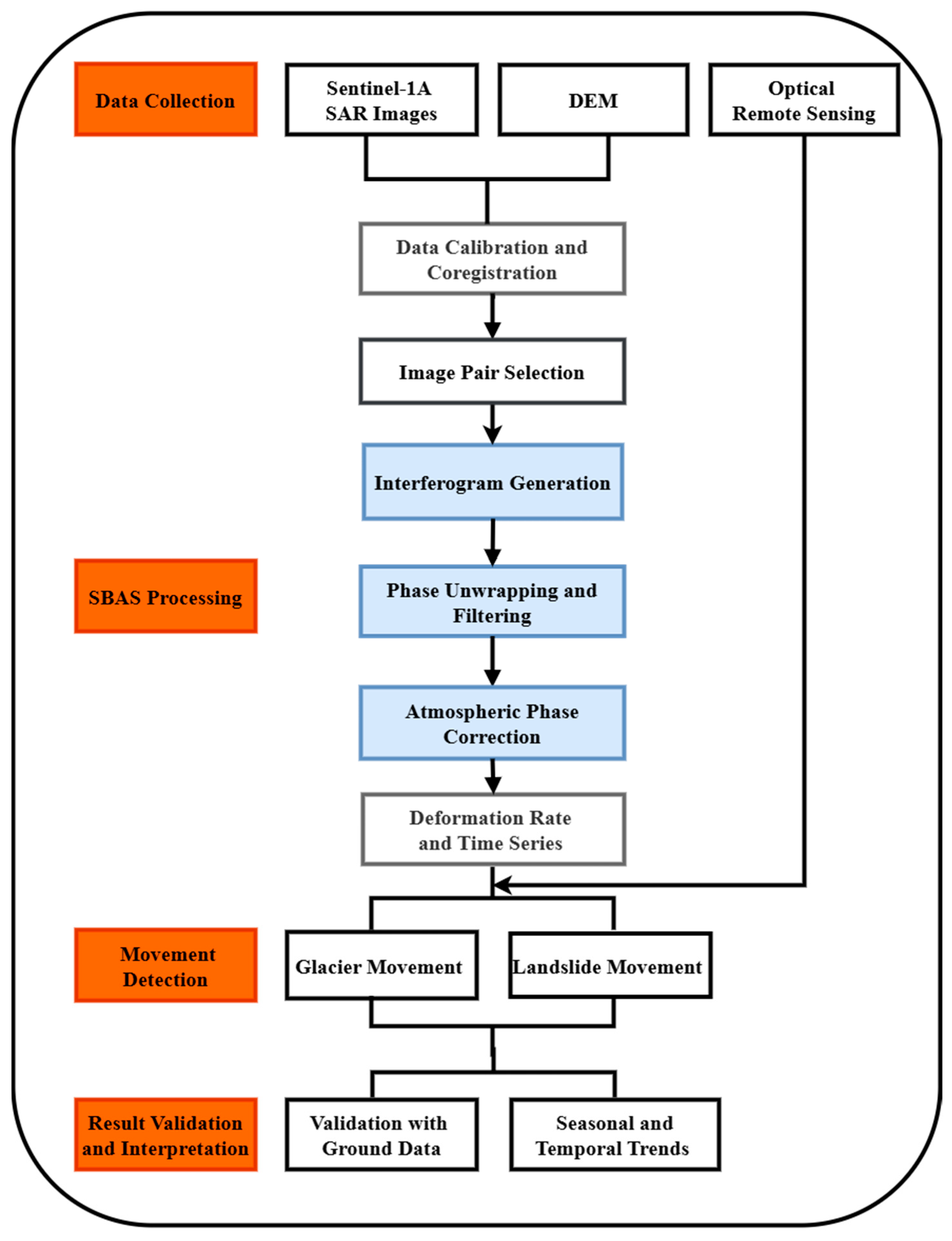
2. Methodology and Databases
2.1. Databases Used
2.2. SBAS-InSAR Processing
2.3. Key Features of the SBAS-InSAR
3. Results
3.1. SBAS Time Series
3.2. SBAS Rate per Year
3.3. SBAS-InSAR Identification of Active Landslides and Glaciers Along KKH
4. Discussion
5. Conclusions
Author Contributions
Funding
Data Availability Statement
Acknowledgments
Conflicts of Interest
References
- Zhao, C.; Chen, L.; Yin, Y.; Liu, X.; Li, B.; Ren, C.; Liu, D. Failure Process and Three-Dimensional Motions of Mining-Induced Jianshanying Landslide in China Observed by Optical, LiDAR and SAR Datasets. GISci. Remote Sens. 2023, 60, 2268367. [Google Scholar] [CrossRef]
- Yaseen, M.; Ahmad, J.; Anjum, M.N.; Naseem, A.A.; Shah, S.T. Characterization and Quantification of Outcrops Exposed along the Karakoram Highway (KKH) and Part of Central Karakoram National Park (CKNP), North Pakistan; Implications for Geoheritage Assessments and Geosite Recognition. Geoheritage 2024, 16, 107. [Google Scholar] [CrossRef]
- Lin, K.; Jiapaer, G.; Yu, T.; Zhang, L.; Liang, H.; Chen, B.; Ju, T. Identification of Potential Landslides in the Gaizi Valley Section of the Karakorum Highway Coupled with TS-InSAR and Landslide Susceptibility Analysis. Remote Sens. 2024, 16, 3653. [Google Scholar] [CrossRef]
- Lucatello, S.; Alcántara-Ayala, I. Sustainable Synergy: Strengthening Disaster Risk Reduction in Latin America and the Caribbean through Nature-Based Solutions. Int. J. Disaster Risk Reduct. 2024, 113, 104860. [Google Scholar] [CrossRef]
- Ding, H.; Li, Q.; Zhao, L.; Qi, L.; Tang, S.; Zhang, M.; Li, M.; He, S. Model and Criteria for Slope Monitoring and Early Warning in Open-Pit Mines Using Ground-Based Real Aperture Radar. Environ. Earth Sci. 2024, 83, 556. [Google Scholar] [CrossRef]
- Manconi, A.; Jones, N.; Loew, S.; Strozzi, T.; Caduff, R.; Wegmueller, U. Monitoring Surface Deformation with Spaceborne Radar Interferometry in Landslide Complexes: Insights from the Brienz/Brinzauls Slope Instability, Swiss Alps. Landslides 2024, 21, 2519–2533. [Google Scholar] [CrossRef]
- Wu, Z.; Lv, X.; Yun, Y.; Duan, W. A Parallel Sequential SBAS Processing Framework Based on Hadoop Distributed Computing. Remote Sens. 2024, 16, 466. [Google Scholar] [CrossRef]
- Li, Y.; Feng, X.; Li, Y.; Jiang, W.; Yu, W. Detection and Analysis of Potential Landslides Based on SBAS-InSAR Technology in Alpine Canyon Region. Environ. Sci. Pollut. Res. 2023, 31, 6492–6510. [Google Scholar] [CrossRef] [PubMed]
- Amr, D.; Ding, X.-L.; Fekry, R. A Multi-Satellite SBAS for Retrieving Long-Term Ground Displacement Time Series. Remote Sens. 2024, 16, 1520. [Google Scholar] [CrossRef]
- Duan, M.; Li, Z.; Xu, B.; Jiang, W.; Cao, Y.; Xiong, Y.; Wei, J. Turbulent Atmospheric Phase Correction for SBAS-InSAR. J. Geod. 2024, 98, 81. [Google Scholar] [CrossRef]
- Chen, L.; Zeng, X.; Zhong, S.; Gong, J.; Yang, X. Trajectory Deviation Estimation Method for UAV-Borne Through-Wall Radar. Remote Sens. 2024, 16, 1593. [Google Scholar] [CrossRef]
- Manzoni, M.; Petrushevsky, N.; Wu, C.; Tebaldini, S.; Monti-Guarnieri, A.V.; Liao, M. SAR Sensing of the Atmosphere: Stack-Based Processing for Tropospheric and Ionospheric Phase Retrieval. Geo-Spat. Inf. Sci. 2024, 27, 624–637. [Google Scholar] [CrossRef]
- Chen, D.; Wu, Q.; Sun, Z.; Shi, X.; Zhang, S.; Zhang, Y.; Wu, Y. Semi-Automatic Detection of Ground Displacement from Multi-Temporal Sentinel-1 Synthetic Aperture Radar Interferometry Analysis and Density-Based Spatial Clustering of Applications with Noise in Xining City, China. Remote Sens. 2024, 16, 3066. [Google Scholar] [CrossRef]
- Wu, Y.-Y.; Madson, A. Error Sources of Interferometric Synthetic Aperture Radar Satellites. Remote Sens. 2024, 16, 354. [Google Scholar] [CrossRef]
- Chen, Y.; Zhang, F.; Ma, L.; Zhou, Y.; Yin, Q. A Non-Local Filter for SAR Interferometric Phase Based on Partial Siamese Network. IEEE J. Sel. Top. Appl. Earth Obs. Remote Sens. 2024, 17, 17156–17174. [Google Scholar] [CrossRef]
- Brezzi, L.; Gabrieli, F.; Vallisari, D.; Carraro, E.; Pol, A.; Galgaro, A.; Cola, S. DIPHORM: An Innovative DIgital PHOtogrammetRic Monitoring Technique for Detecting Surficial Displacements of Landslides. Remote Sens. 2024, 16, 3199. [Google Scholar] [CrossRef]
- Kulsoom, I.; Hua, W.; Hussain, S.; Chen, Q.; Khan, G.; Shihao, D. SBAS-InSAR Based Validated Landslide Susceptibility Mapping along the Karakoram Highway: A Case Study of Gilgit-Baltistan, Pakistan. Sci. Rep. 2023, 13, 3344. [Google Scholar] [CrossRef] [PubMed]
- Tian, H.; Kou, P.; Xu, Q.; Tao, Y.; Jin, Z.; Xia, Y.; Feng, J.; Liu, R.; Gou, Y. Analysis of Landslide Deformation in Eastern Qinghai Province, Northwest China, Using SBAS-InSAR. Nat. Hazards 2024, 120, 5763–5784. [Google Scholar] [CrossRef]
- Chen, X.; Zhao, C.; Liu, X.; Zhang, S.; Xi, J.; Khan, B.A. An Embedding Swin Transformer Model for Automatic Slow-Moving Landslides Detection Based on InSAR Products. IEEE Trans. Geosci. Remote Sens. 2024, 62, 5223915. [Google Scholar] [CrossRef]
- Ullah, M.; Tang, B.; Huangfu, W.; Yang, D.; Wei, Y.; Qiu, H. Machine Learning-Driven Landslide Susceptibility Mapping in the Himalayan China–Pakistan Economic Corridor Region. Land 2024, 13, 1011. [Google Scholar] [CrossRef]
- Wang, B.; Zhao, C.; Zhang, Q.; Liu, X.; Lu, Z.; Liu, C.; Zhang, J. Sequential DS-ISBAS InSAR Deformation Parameter Dynamic Estimation and Quality Evaluation. Remote Sens. 2023, 15, 2097. [Google Scholar] [CrossRef]
- Jiang, Z.; Zhao, C.; Yan, M.; Wang, B.; Liu, X. The Early Identification and Spatio-Temporal Characteristics of Loess Landslides with SENTINEL-1A Datasets: A Case of Dingbian County, China. Remote Sens. 2022, 14, 6009. [Google Scholar] [CrossRef]
- Mao, W.; Li, Z.; Wang, Z.; Li, P.; Zhu, Y.; Hou, J. GNSS Ground Deformation Observation Network Optimization Assisted Using Prior InSAR-Derived Ground Surface Deformation and Multiscale Iteration Estimation. Int. J. Digit. Earth 2024, 17, 2329348. [Google Scholar] [CrossRef]
- Wang, F.; Tao, Q.; Liu, G.; Chen, Y.; Han, Y.; Guo, Z.; Liu, X. Monitoring of Surface Deformation in Mining Area Integrating SBAS InSAR and Logistic Function. Environ. Monit. Assess. 2023, 195, 1493. [Google Scholar] [CrossRef] [PubMed]
- Zhao, C.; Lu, Z.; Zhang, Q.; de la Fuente, J. Large-Area Landslide Detection and Monitoring with ALOS/PALSAR Imagery Data over Northern California and Southern Oregon, USA. Remote Sens. Environ. 2012, 124, 348–359. [Google Scholar] [CrossRef]
- Zhao, C.; Zhang, Q.; Yin, Y.; Lu, Z.; Yang, C.; Zhu, W.; Li, B. Pre-, Co-, and Post-Rockslide Analysis with ALOS/PALSAR Imagery: A Case Study of the Jiweishan Rockslide, China. Nat. Hazards Earth Syst. Sci. 2013, 13, 2851–2861. [Google Scholar] [CrossRef]
- Su, X.; Zhang, Y.; Meng, X.; Ur, M.R.; Khalid, Z.; Zhao, F.; Guo, F.; Zhou, Z. Potential Landslides Identification and Development Characteristics Analysis in Hunza Valley, along China-Pakistan Economic Corridor Based on SBAS-InSAR. Natl. Remote Sens. Bull. 2024, 28, 885–899. [Google Scholar] [CrossRef]
- Ashraf, T.; Yin, F.; Liu, L.; Zhang, Q. Land Subsidence Detection Using SBAS- and Stacking-InSAR with Zonal Statistics and Topographic Correlations in Lakhra Coal Mines, Pakistan. Remote Sens. 2024, 16, 3815. [Google Scholar] [CrossRef]
- Kim, N.; Macciotta, R.; Jun, B. Time Series Analysis of Slope Displacements Using UAV Photogrammetry and Its Relationship with Rainfall Intensity. Landslides 2024, 21, 1673–1689. [Google Scholar] [CrossRef]
- Zhang, L.; Zhang, R.; Dou, J.; Hou, S.; Xiang, Z.; Wang, H.; Yang, P.; Liu, X. Advancing Reservoir Landslide Stability Assessment via TS-InSAR and Airborne LiDAR Observations in the Daping Landslide Group, Three Gorges Reservoir Area, China. Landslides 2024, 22, 169–188. [Google Scholar] [CrossRef]
- Liu, C.; Ji, L.; Zhu, L.; Xu, C.; Zhao, C.; Lu, Z.; Wang, Q. Kilometer-Resolution Three-Dimensional Crustal Deformation of Tibetan Plateau from InSAR and GNSS. Sci. China Earth Sci. 2024, 67, 1818–1835. [Google Scholar] [CrossRef]
- Luo, Z.; Zhou, L.; Qin, J.; Wen, X.; Zhang, D.; Li, X.; Qin, D. Assessing Surface Deformation in the Chengdu Plain: A Comprehensive Time-Series InSAR Study of Urban Development and Natural Environmental Factors. Adv. Space Res. 2023, 73, 1780–1798. [Google Scholar] [CrossRef]
- Abbas, F.; Zhang, F.; Hussain, M.A.; Abbas, H.; Alrefaei, A.F.; Albeshr, M.F.; Iqbal, J.; Ghani, J.; Shah, I. Landslide Susceptibility Assessment along the Karakoram Highway, Gilgit Baltistan, Pakistan: A Comparative Study between Ensemble and Neighbor-Based Machine Learning Algorithms. Sci. Remote Sens. 2024, 9, 100132. [Google Scholar] [CrossRef]
- Liu, J.; Zhang, Y.; Wang, Q.; Xiang, C.; Huang, D.; Zhao, L. Investigation and Susceptibility Assessment of Regional Geological Hazards along the Karakoram Highway, Northeast Margin of Pamir Plateau. Geomat. Nat. Hazards Risk 2024, 15, 2341176. [Google Scholar] [CrossRef]
- Pei, Y.; Qiu, H.; Zhu, Y. Prediction of Landslide Susceptibility in the Karakorum under the Context of Climate Change. Appl. Sci. 2024, 14, 8562. [Google Scholar] [CrossRef]
- Sengani, D.; Ramoelo, A.; Archer, E. A Review of Fusion Framework Using Optical Sensors and Synthetic Aperture Radar Imagery to Detect and Map Land Degradation and Sustainable Land Management in the Semi-Arid Regions. Geocarto Int. 2023, 38, 2278325. [Google Scholar] [CrossRef]
- Casagli, N.; Intrieri, E.; Tofani, V.; Gigli, G.; Raspini, F. Landslide Detection, Monitoring and Prediction with Remote-Sensing Techniques. Nat. Rev. Earth Environ. 2023, 4, 51–64. [Google Scholar] [CrossRef]
- Tomás, R.; Zeng, Q.; Lopez-Sanchez, J.M.; Zhao, C.; Li, Z.; Liu, X.; Navarro-Hernández, M.I.; Hu, L.; Luo, J.; Díaz, E.; et al. Advances on the Investigation of Landslides by Space-Borne Synthetic Aperture Radar Interferometry. Geo-Spat. Inf. Sci. 2023, 27, 602–623. [Google Scholar] [CrossRef]
- Zhang, Y.; Meng, X.; Jordan, C.; Novellino, A.; Dijkstra, T.; Chen, G. Investigating Slow-Moving Landslides in the Zhouqu Region of China Using InSAR Time Series. Landslides 2018, 15, 1299–1315. [Google Scholar] [CrossRef]
- Klimeš, J.; Kilnar, J.; Kopačková-Strnadová, V.; Pánek, T.; McColl, S.; Jelének, J. Landslides in the Glaciated Mountains of the Cordillera Blanca, Peru—Types, Spatial Distribution, and Conditioning Factors. Landslides 2024, 92, 235–251. [Google Scholar] [CrossRef]
- Fan, B.; Luo, G.; Hellwich, O.; Shi, X.; Yuan, X.; Ma, X.; Shang, M.; Wang, Y. Monitoring Creeping Landslides with InSAR in a Loess-Covered Mountainous Area in the Ili Valley, Central Asia. PFG—J. Photogramm. Remote Sens. Geoinf. Sci. 2024, 92, 235–251. [Google Scholar] [CrossRef]
- Cook, M.C.; Brook, M.S.; Hamling, I.; Cave, M.; Tunnicliffe, J.; Holley, R. Investigating Slow-Moving Shallow Soil Landslides Using Sentinel-1 InSAR Data in Gisborne, New Zealand. Landslides 2022, 20, 427–446. [Google Scholar] [CrossRef]
- Wu, Z.; Ma, P.; Zhang, X.; Ye, G. Efficient Management and Processing of Massive Insar Images Using an HPC-Based Cloud Platform. IEEE J. Sel. Top. Appl. Earth Obs. Remote Sens. 2024, 17, 2866–2876. [Google Scholar] [CrossRef]
- Xu, Y.; Lu, Z.; Bürgmann, R.; Hensley, S.; Fielding, E.; Kim, J. P-Band SAR for Ground Deformation Surveying: Advantages and Challenges. Remote Sens. Environ. 2023, 287, 113474. [Google Scholar] [CrossRef]
- Zhang, R.; Zhang, W.; Huang, W.; Ma, T.; Wang, Q.; Fang, K.; Wang, K. High-Precision Monitoring Method for Airport Deformation Based on Time-Series InSAR Technology. Constr. Build. Mater. 2023, 366, 130144. [Google Scholar] [CrossRef]
- Cai, J.; Zhang, L.; Dong, J.; Guo, J.; Wang, Y.; Liao, M. Automatic Identification of Active Landslides over Wide Areas from Time-Series InSAR Measurements Using Faster RCNN. Int. J. Appl. Earth Obs. Geoinf. 2023, 124, 103516. [Google Scholar] [CrossRef]
- Benedikter, A.; Rodriguez-Cassola, M.; Prats-Iraola, P.; Krieger, G.; Fischer, G. On the Processing of Single-Pass InSAR Data for Accurate Elevation Measurements of Ice Sheets and Glaciers. IEEE Trans. Geosci. Remote Sens. 2023, 62, 4300310. [Google Scholar] [CrossRef]
- Ahmad, S.M.; Sadhasivam, N.; Lisa, M.; Lombardo, L.; Emil, M.K.; Zaki, A.; Westen, V.; Fadel, I.; Tanyas, H. Standing on the Shoulder of a Giant Landslide: A Six-Year Long InSAR Look at a Slow-Moving Hillslope in the Western Karakoram. Geomorphology 2023, 444, 108959. [Google Scholar] [CrossRef]
- Ahmad, M.S.; Lisa, M.; Khan, S. Assessment and Mapping of Landslides in Steep Mountainous Terrain Using PS-InSAR: A Case Study of Karimabad Valley in Chitral. Kuwait J. Sci. 2023, 51, 100137. [Google Scholar] [CrossRef]
- Wang, Y.; Chen, X.; Wang, Z.; Gao, M.; Wang, L. Integrating SBAS-InSAR and Random Forest for Identifying and Controlling Land Subsidence and Uplift in a Multi-Layered Porous System of North China Plain. Remote Sens. 2024, 16, 830. [Google Scholar] [CrossRef]
- Shankar, H.; Chauhan, P.; Singh, D.; Bhandari, R.; Bhatt, C.M.; Roy, A.; Kannaujiya, S.; Singh, R.P. Multi-Temporal InSAR and Sentinel-1 for Assessing Land Surface Movement of Joshimath Town, India. Geomat. Nat. Hazards Risk 2023, 14, 2253972. [Google Scholar] [CrossRef]
- Verma, H.; Sharma, Y.; Ching, K.-E.; Pasari, S. Contemporary Seismic Moment Budget along the Nepal Himalaya Derived from High-Resolution InSAR and GPS Velocity Field. Acta Geophys. 2024, 73, 171–186. [Google Scholar] [CrossRef]
- Niu, C.; Yin, W.; Xue, W.; Sui, Y.; Xun, X.; Zhou, X.; Zhang, S.; Xue, Y. Multi-Window Identification of Landslide Hazards Based on InSAR Technology and Factors Predisposing to Disasters. Land 2023, 12, 173. [Google Scholar] [CrossRef]
- Cheng, G.; Zhang, H.; Wang, Y.; Shi, B.; Zhang, L.; Wu, J.; You, Q.; Li, Y.; Shi, P. Research Trends and “Space-Sky-Ground-Underground” Monitoring Technology Analysis of Landslide Hazard. Water 2024, 16, 2005. [Google Scholar] [CrossRef]
- Ardizzone, F.; Gariano, S.L.; Volpe, E.; Antronico, L.; Coscarelli, R.; Manunta, M.; Mondini, A.C. A Procedure for the Quantitative Comparison of Rainfall and DInSAR-Based Surface Displacement Time Series in Slow-Moving Landslides: A Case Study in Southern Italy. Remote Sens. 2023, 15, 320. [Google Scholar] [CrossRef]
- Maqsoom, A.; Aslam, B.; Khalil, U.; Azam, S.; Kazmi, Z.A.; Rana, M.U.A. Discovering Patterns in the Topography of Existing Settlements: The Case of the China-Pakistan Economic Corridor (CPEC) Route. Arab. J. Geosci. 2022, 16, 22. [Google Scholar] [CrossRef]
- Wu, J.; Zhang, Y.; Yang, L.; Zhang, Y.; Lei, J.; Zhi, M.; Ma, G. Identifying the Essential Influencing Factors of Landslide Susceptibility Models Based on Hybrid-Optimized Machine Learning with Different Grid Resolutions: A Case of Sino-Pakistani Karakorum Highway. Environ. Sci. Pollut. Res. 2023, 30, 100675–100700. [Google Scholar] [CrossRef] [PubMed]
- Luu, C.; Ha, H.; Bui, Q.D.; Luong, N.-D.; Khuc, D.T.; Vu, H.; Nguyen, D.Q. Flash Flood and Landslide Susceptibility Analysis for a Mountainous Roadway in Vietnam Using Spatial Modeling. Quat. Sci. Adv. 2023, 11, 100083. [Google Scholar] [CrossRef]
- Ahmed, M.F.; Sher, F.; Mehmood, E. Evaluation of Landslide Hazards Potential at Dasu Dam Site and Its Reservoir Area. Environ. Earth Sci. 2023, 82, 183. [Google Scholar] [CrossRef]
- Liang, H.; Zhang, L.; Lu, Z.; Li, X. Correction of Spatially Varying Stratified Atmospheric Delays in Multitemporal InSAR. Remote Sens. Environ. 2023, 285, 113382. [Google Scholar] [CrossRef]












| Dataset | Type | Source | Resolution | Acquisition Period | Purpose |
|---|---|---|---|---|---|
| Sentinel-1 SAR | C-band SAR | ESA Copernicus | 5 × 20 m | January 2019–December 2023 | Surface deformation monitoring |
| SRTM DEM | Digital elevation model | Geospatial Data Cloud | 30 m | Continuous | Topographic correction in interferometry |
| Precise Orbit Ephidermis | Orbit data | ESA Copernicus | Continuous | Orbital error correction |
Disclaimer/Publisher’s Note: The statements, opinions and data contained in all publications are solely those of the individual author(s) and contributor(s) and not of MDPI and/or the editor(s). MDPI and/or the editor(s) disclaim responsibility for any injury to people or property resulting from any ideas, methods, instructions or products referred to in the content. |
© 2025 by the authors. Licensee MDPI, Basel, Switzerland. This article is an open access article distributed under the terms and conditions of the Creative Commons Attribution (CC BY) license (https://creativecommons.org/licenses/by/4.0/).
Share and Cite
Khan, B.A.; Zhao, C.; Kakar, N.; Chen, X. SBAS-InSAR Monitoring of Landslides and Glaciers Along the Karakoram Highway Between China and Pakistan. Remote Sens. 2025, 17, 605. https://doi.org/10.3390/rs17040605
Khan BA, Zhao C, Kakar N, Chen X. SBAS-InSAR Monitoring of Landslides and Glaciers Along the Karakoram Highway Between China and Pakistan. Remote Sensing. 2025; 17(4):605. https://doi.org/10.3390/rs17040605
Chicago/Turabian StyleKhan, Basit Ali, Chaoying Zhao, Najeebullah Kakar, and Xuerong Chen. 2025. "SBAS-InSAR Monitoring of Landslides and Glaciers Along the Karakoram Highway Between China and Pakistan" Remote Sensing 17, no. 4: 605. https://doi.org/10.3390/rs17040605
APA StyleKhan, B. A., Zhao, C., Kakar, N., & Chen, X. (2025). SBAS-InSAR Monitoring of Landslides and Glaciers Along the Karakoram Highway Between China and Pakistan. Remote Sensing, 17(4), 605. https://doi.org/10.3390/rs17040605

