Digital Twin-Ready Earth Observation: Operationalizing GeoML for Agricultural CO2 Flux Monitoring at Field Scale
Highlights
- An operational framework for implementing GeoML within Digital Twin systems.
- Demonstrated through the deployment of a pre-trained ML model to provide field-scale actionable insights on CO2 fluxes within seconds.
- Lightweight, modular, and open source design for scalability and adaptability.
- Provides a practical foundation for the operational use of GeoML in agricultural monitoring and decision-making.
Abstract
1. Introduction
2. Materials and Methods
2.1. Study Area and Stakeholder
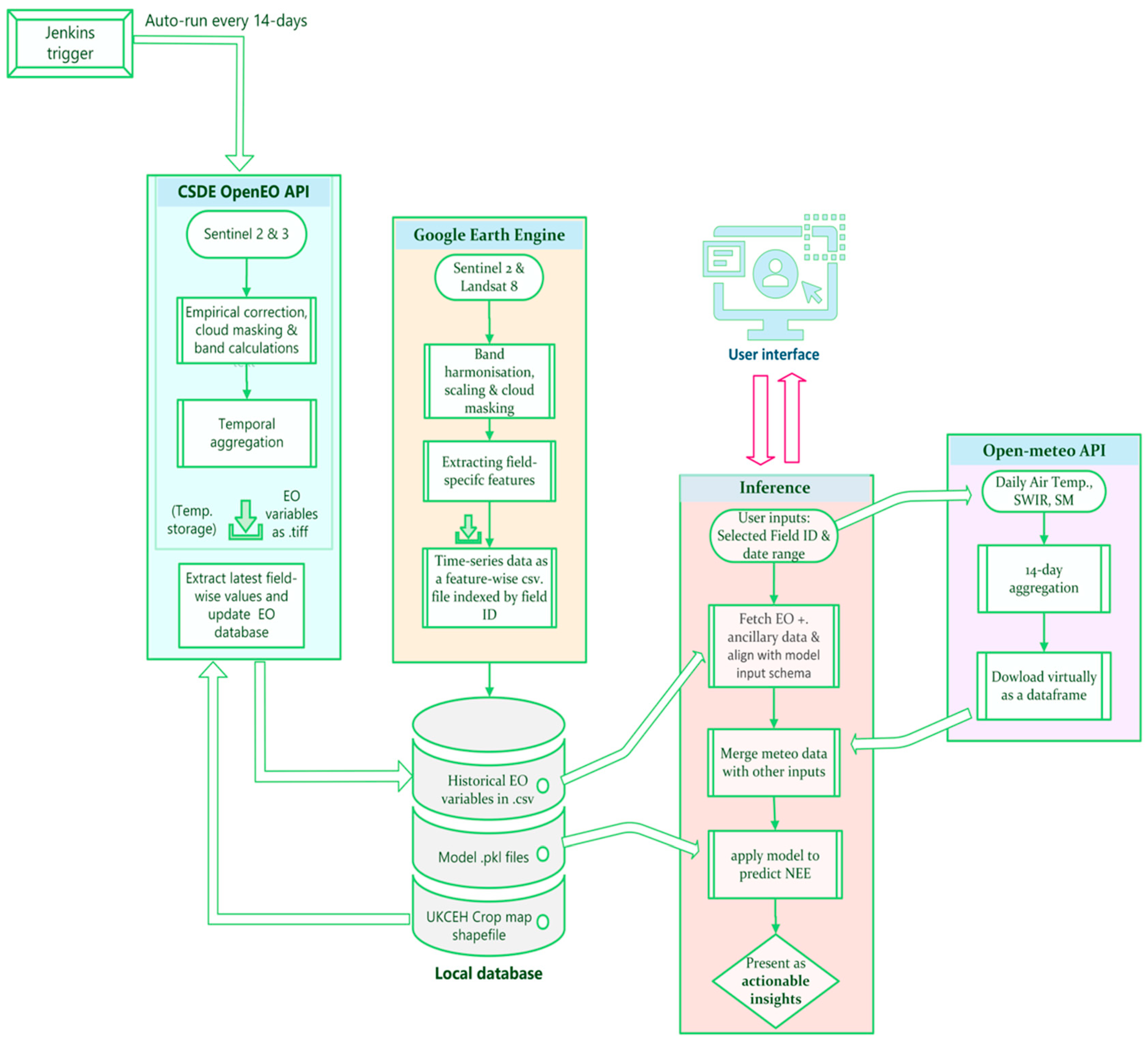
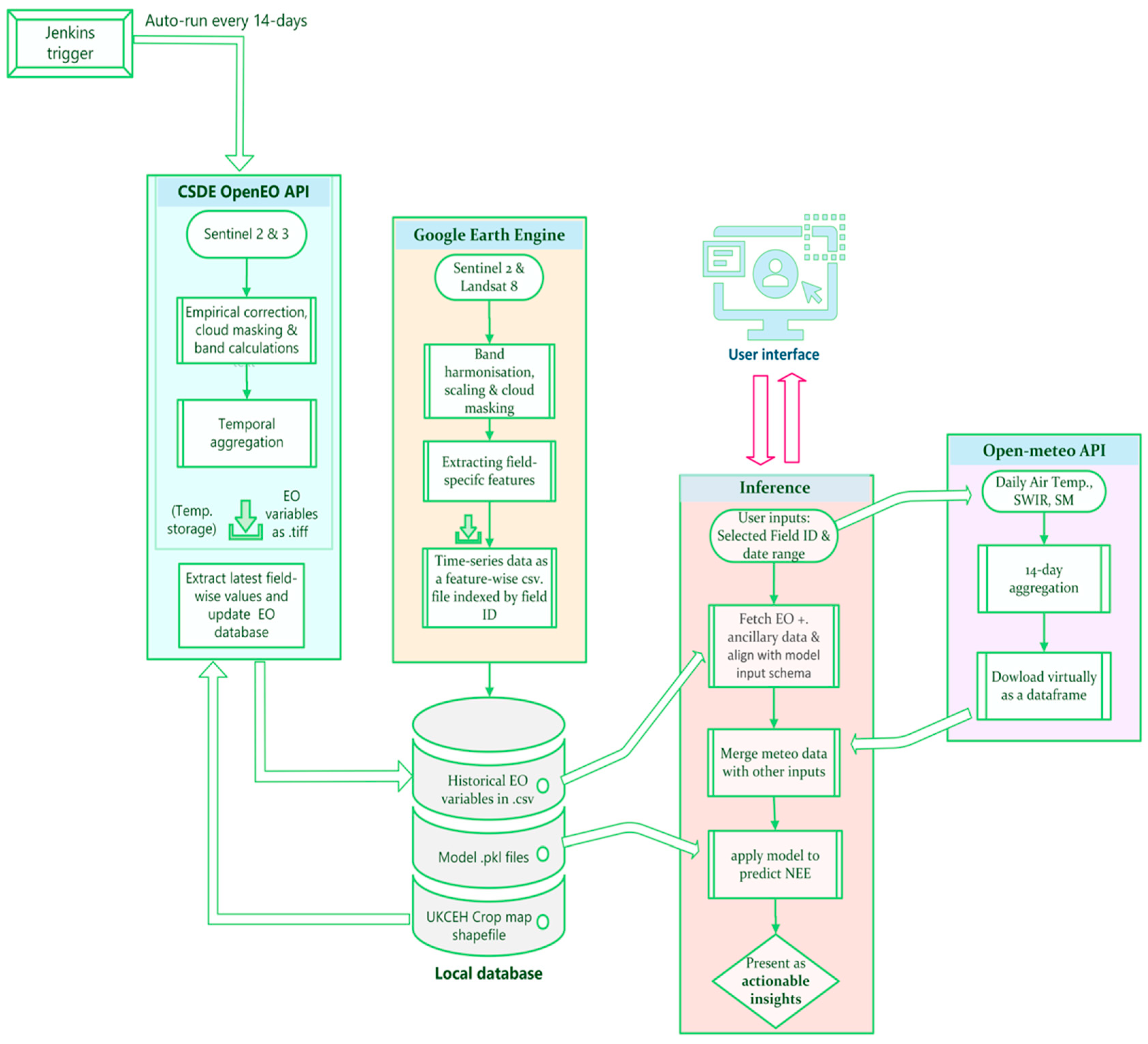
2.2. Framework Development
- Auto-updating EO database: A database of EO variables and ancillary data, periodically updated with recent observations, enabling both historical and near-real-time monitoring through automated workflows triggered at predefined intervals.
- User-driven data integration and inferencing: Based on user-defined inputs (e.g., location, time), the system fetches relevant EO, ancillary, and meteorological data and integrates them into the model pipeline. The pre-trained model processes the input data to produce the Net Ecosystem Exchange of CO2 output.
- User interface: A web-based interactive Graphical User Interface (GUI) that allows users to select a field and a temporal window. It visualizes the model output as actionable insights.
2.3. Pre-Trained Model and Expected Inputs
2.4. Earth Observation Database
2.4.1. Historical EO Data
2.4.2. Recent EO Data
- (i)
- Data download using CDSE OpenEO API
- (ii)
- CI/CD using Jenkins
2.5. Additional Model Inputs: Meteorological, Soil, and Land Use Data
2.6. Front-End
3. Operational Workflow and User Interaction
- (i)
- EO, land use, and soil parametersThe workflow begins by accessing the local database to fetch pre-prepared EO, soil, and land use variables. For a user-specified field identifier (fieldID) and date range (start and end dd/mm/yyyy), the relevant variables are extracted from the database (variable set 1, 3, and 4 in Table 1). Each of these inputs is read from locally stored CSV files indexed by fieldID. The corresponding time series are filtered to match the user-specified temporal range and are compiled into an integrated dataset.
- (ii)
- Meteorological parametersThe next step includes the retrieval and integration of the weather data from the Open-Meteo API. The field centroids extracted based on the field identifier selected by the user (fieldID) are used to query the API along with the date range selected (using a freely available script from Open-Meteo website). Hourly data for required variables (Table 1, set 2) are aggregated to 14-day means to align with the EO data and merged into a unified dataset for inference.
- (iii)
- Model inference and output visualization
4. Use Cases
4.1. Scenario 1: Monitoring Crop-Specific CO2 Flux Patterns
4.2. Scenario 2: Comparing Active and Fallow Periods
4.3. Scenario 3: Comparing the Effects of Different Land Uses
5. Validation
6. Discussion
Limitations, Practical Considerations, and Future Directions
7. Conclusions
Supplementary Materials
Author Contributions
Funding
Data Availability Statement
Acknowledgments
Conflicts of Interest
References
- Alotaibi, E.; Nassif, N. Artificial intelligence in environmental monitoring: In-depth analysis. Discov. Artif. Intell. 2024, 4, 84. [Google Scholar] [CrossRef]
- Gao, S. Geospatial Artificial Intelligence (GeoAI); Oxford University Press: New York, NY, USA, 2021. [Google Scholar]
- Yuan, Q.; Shen, H.; Li, T.; Li, Z.; Li, S.; Jiang, Y.; Xu, H.; Tan, W.; Yang, Q.; Wang, J.; et al. Deep learning in environmental remote sensing: Achievements and challenges. Remote Sens Env. 2020, 241, 111716. [Google Scholar] [CrossRef]
- Victor, N.; Maddikunta, P.K.R.; Mary, D.R.K.; Murugan, R.; Chengoden, R.; Gadekallu, T.R.; Rakesh, N.; Zhu, Y.; Paek, J. Remote Sensing for Agriculture in the Era of Industry 5.0—A Survey. IEEE J. Sel. Top. Appl. Earth Obs. Remote Sens. 2024, 17, 5920–5945. [Google Scholar] [CrossRef]
- Wu, B.; Zhang, M.; Zeng, H.; Tian, F.; Potgieter, A.B.; Qin, X.; Yan, N.; Chang, S.; Zhao, Y.; Dong, Q.; et al. Challenges and opportunities in remote sensing-based crop monitoring: A review. Natl. Sci. Rev. 2022, 10, nwac290. [Google Scholar] [CrossRef]
- Fassnacht, F.E.; White, J.C.; Wulder, M.A.; Næsset, E. Remote sensing in forestry: Current challenges, considerations and directions. Forestry 2023, 97, 11–37. [Google Scholar] [CrossRef]
- Olawade, D.B.; Wada, O.Z.; Ige, A.O.; Egbewole, B.I.; Olojo, A.; Oladapo, B.I. Artificial intelligence in environmental monitoring: Advancements, challenges, and future directions. Hyg. Environ. Health Adv. 2024, 12, 100114. [Google Scholar] [CrossRef]
- Porcar-Castell, A.; Mac Arthur, A.; Rossini, M.; Eklundh, L.; Pacheco-Labrador, J.; Anderson, K.; Balzarolo, M.; Martín, M.; Jin, H.; Tomelleri, E.; et al. EUROSPEC: At the interface between remote-sensing and ecosystem CO2 flux measurements in Europe. Biogeosciences 2015, 12, 6103–6124. [Google Scholar] [CrossRef]
- Wang, T.; Zhang, Y.; Yue, C.; Wang, Y.; Wang, X.; Lyu, G.; Wei, J.; Yang, H.; Piao, S. Progress and challenges in remotely sensed terrestrial carbon fluxes. Geo Spat. Inf. Sci. 2025, 28, 1–21. [Google Scholar] [CrossRef]
- Jung, M.; Schwalm, C.; Migliavacca, M.; Walther, S.; Camps-Valls, G.; Koirala, S.; Anthoni, P.; Besnard, S.; Bodesheim, P.; Carvalhais, N. Scaling carbon fluxes from eddy covariance sites to globe: Synthesis and evaluation of the FLUXCOM approach. Biogeosciences 2020, 17, 1343–1365. [Google Scholar] [CrossRef]
- Peters, W.; Jacobson, A.R.; Sweeney, C.; Andrews, A.E.; Conway, T.J.; Masarie, K.; Miller, J.B.; Bruhwiler, L.M.; Pétron, G.; Hirsch, A.I. An atmospheric perspective on North American carbon dioxide exchange: CarbonTracker. Proc. Natl. Acad. Sci. USA 2007, 104, 18925–18930. [Google Scholar] [CrossRef] [PubMed]
- Gottschalk, P.; Kalhori, A.; Li, Z.; Wille, C.; Sachs, T. Monitoring cropland daily carbon dioxide exchange at field scales with Sentinel-2 satellite imagery. Biogeosciences 2024, 21, 3593–3616. [Google Scholar] [CrossRef]
- Zhuravlev, R.; Dara, A.; Santos, A.L.D.d.; Demidov, O.; Burba, G. Globally scalable approach to estimate net ecosystem exchange based on remote sensing, meteorological data, and direct measurements of eddy covariance sites. Remote Sens. 2022, 14, 5529. [Google Scholar] [CrossRef]
- Tramontana, G.; Jung, M.; Schwalm, C.R.; Ichii, K.; Camps-Valls, G.; Ráduly, B.; Reichstein, M.; Arain, M.A.; Cescatti, A.; Kiely, G. Predicting carbon dioxide and energy fluxes across global FLUXNET sites with regression algorithms. Biogeosciences 2016, 13, 4291–4313. [Google Scholar] [CrossRef]
- Kolltveit, A.B.; Li, J. Operationalizing machine learning models: A systematic literature review. In Proceedings of the 1st Workshop on Software Engineering for Responsible AI, Pittsburgh, PA, USA, 17 May 2022; pp. 1–8. [Google Scholar]
- Shi, H.; Luo, G.; Hellwich, O.; Xie, M.; Zhang, C.; Zhang, Y.; Wang, Y.; Yuan, X.; Ma, X.; Zhang, W. Variability and uncertainty in flux-site scale net ecosystem exchange simulations based on machine learning and remote sensing: A systematic evaluation. Biogeosci. Discuss. 2022, 19, 3739–3756. [Google Scholar] [CrossRef]
- Gomes, V.C.; Queiroz, G.R.; Ferreira, K.R. An overview of platforms for big earth observation data management and analysis. Remote Sens. 2020, 12, 1253. [Google Scholar] [CrossRef]
- Liang, X.; Yu, S.; Meng, B.; Wang, X.; Yang, C.; Shi, C.; Ding, J. Multi-Source Remote Sensing and GIS-Driven Forest Carbon Monitoring for Carbon Neutrality: Integrating Data, Modeling, and Policy Applications. Forests 2025, 16, 971. [Google Scholar] [CrossRef]
- Oleszczuk, R.; Regina, K.; Szajdak, L.; Höper, H.; Maryganova, V. Impacts of agricultural utilization of peat soils on the greenhouse gas balance. In Peatlands and Climate Change; International Peat Society: Jyväskylä, Finland, 2008; pp. 70–97. [Google Scholar]
- Hooijer, A.; Page, S.; Jauhiainen, J.; Lee, W.A.; Lu, X.X.; Idris, A.; Anshari, G. Subsidence and carbon loss in drained tropical peatlands. Biogeosciences 2012, 9, 1053–1071. [Google Scholar] [CrossRef]
- Conchedda, G.; Tubiello, F.N. Drainage of organic soils and GHG emissions: Validation with country data. Earth Syst. Sci. Data Discuss. 2020, 12, 3113–3137. [Google Scholar] [CrossRef]
- Hooijer, A.; Page, S.; Canadell, J.G.; Silvius, M.; Kwadijk, J.; Wösten, H.; Jauhiainen, J. Current and future CO 2 emissions from drained peatlands in Southeast Asia. Biogeosciences 2010, 7, 1505–1514. [Google Scholar] [CrossRef]
- Miettinen, J.; Shi, C.; Liew, S.C. Two decades of destruction in Southeast Asia’s peat swamp forests. Front. Ecol. Environ. 2012, 10, 124–128. [Google Scholar] [CrossRef]
- Evans, C.; Artz, R.; Moxley, J.; Smyth, M.A.; Taylor, E.; Archer, E.; Burden, A.; Williamson, J.; Donnelly, D.; Thomson, A.; et al. Implementation of an Emissions Inventory for UK Peatlands; Centre for Ecology and Hydrology: Wallingford, UK, 2017. [Google Scholar]
- Reed, M.; Buckmaster, S.; Moxey, A.; Keenleyside, C.; Robinson, G.; Slee, B. Policy Options for Sustainable Management of UK Peatlands; IUCN: Gland, Switzerland, 2010. [Google Scholar]
- Lloyd, I.L.; Thomas, V.; Ofoegbu, C.; Bradley, A.V.; Bullard, P.; D’Acunha, B.; Delaney, B.; Driver, H.; Evans, C.D.; Faulkner, K.J. State of knowledge on UK agricultural peatlands for food production and the net zero transition. Sustainability 2023, 15, 16347. [Google Scholar] [CrossRef]
- Evans, C.D.; Peacock, M.; Baird, A.J.; Artz, R.; Burden, A.; Callaghan, N.; Chapman, P.J.; Cooper, H.M.; Coyle, M.; Craig, E. Overriding water table control on managed peatland greenhouse gas emissions. Nature 2021, 593, 548–552. [Google Scholar] [CrossRef] [PubMed]
- Eickenscheidt, T.; Heinichen, J.; Drösler, M. The greenhouse gas balance of a drained fen peatland is mainly controlled by land-use rather than soil organic carbon content. Biogeosciences 2015, 12, 5161–5184. [Google Scholar] [CrossRef]
- Monteverde, S.; Healy, M.G.; O’Leary, D.; Daly, E.; Callery, O. Management and rehabilitation of peatlands: The role of water chemistry, hydrology, policy, and emerging monitoring methods to ensure informed decision making. Ecol. Inform. 2022, 69, 101638. [Google Scholar] [CrossRef]
- Girkin, N.T.; Burgess, P.J.; Cole, L.; Cooper, H.V.; Honorio Coronado, E.; Davidson, S.J.; Hannam, J.; Harris, J.; Holman, I.; McCloskey, C.S. The three-peat challenge: Business as usual, responsible agriculture, and conservation and restoration as management trajectories in global peatlands. Carbon Manag. 2023, 14, 2275578. [Google Scholar] [CrossRef]
- Khan, A.; Ali, M.; Kaduk, J.; Anjum, A.; Balzter, H. Upscaling CO2 fluxes from agricultural drained lowland peatlands in England using remote sensing and machine learning. Remote Sens. Appl. Soc. Environ. 2025, 40, 101728. [Google Scholar] [CrossRef]
- Fu, D.; Chen, B.; Zhang, H.; Wang, J.; Black, T.A.; Amiro, B.D.; Bohrer, G.; Bolstad, P.; Coulter, R.; Rahman, A.F. Estimating landscape net ecosystem exchange at high spatial–temporal resolution based on Landsat data, an improved upscaling model framework, and eddy covariance flux measurements. Remote Sens. Environ. 2014, 141, 90–104. [Google Scholar] [CrossRef]
- Spinosa, A.; Fuentes-Monjaraz, M.A.; El Serafy, G. Assessing the use of Sentinel-2 data for spatio-temporal upscaling of flux tower gross primary productivity measurements. Remote Sens. 2023, 15, 562. [Google Scholar] [CrossRef]
- Junttila, S.; Kelly, J.; Kljun, N.; Aurela, M.; Klemedtsson, L.; Lohila, A.; Nilsson, M.; Rinne, J.; Tuittila, E.S.; Vestin, P. Upscaling Northern Peatland CO2 fluxes using satellite remote sensing data. Remote Sens. 2021, 13, 818. [Google Scholar] [CrossRef]
- Araújo, S.O.; Peres, R.S.; Barata, J.; Lidon, F.; Ramalho, J.C. Characterising the agriculture 4.0 landscape—Emerging trends, challenges and opportunities. Agronomy 2021, 11, 667. [Google Scholar] [CrossRef]
- Lu, B.; Francescutto, L.; Howie, S.; Lin, H.; Wu, Q.; Hedley, N.; Jamali, A.; McDonald, I. Exploring the concept of digital twins of wetlands for supporting ecosystem monitoring and management. Big Earth Data 2025, 1–31. [Google Scholar] [CrossRef]
- Jones, D.; Snider, C.; Nassehi, A.; Yon, J.; Hicks, B. Characterising the Digital Twin: A systematic literature review. CIRP J. Manuf. Sci. Technol. 2020, 29, 36–52. [Google Scholar] [CrossRef]
- Purcell, W.; Neubauer, T. Digital Twins in Agriculture: A State-of-the-art review. Smart Agric. Technol. 2023, 3, 100094. [Google Scholar] [CrossRef]
- Grieves, M. Digital twin: Manufacturing excellence through virtual factory replication. White Pap. 2014, 1, 1–7. [Google Scholar]
- Purcell, W.; Neubauer, T.; Mallinger, K. Digital Twins in agriculture: Challenges and opportunities for environmental sustainability. Curr. Opin. Environ. Sustain. 2023, 61, 101252. [Google Scholar] [CrossRef]
- Chauhan, D.; Bahad, P.; Jain, R. Digital Twins-enabled model for Smart Farming. In Digital Twins for Smart Cities and Villages; Elsevier: New York, NY, USA, 2025; pp. 465–487. [Google Scholar]
- Natural England NE424:NCA Profile: 46. The Fens. 2015. Available online: https://publications.naturalengland.org.uk/publication/6229624 (accessed on 15 June 2025).
- UK Met Office Monthly, Seasonal and Annual Total Precipitation/Temperature Amount for East Anglia. Available online: https://www.metoffice.gov.uk/research/climate/maps-and-data/uk-and-regional-series (accessed on 23 October 2025).
- Morris, J.; Graves, A.; Angus, A.; Hess, T.; Lawson, C.; Camino, M.; Truckell, I.; Holman, I. Restoration of Lowland Peatland in England and Impacts on Food Production and Security; Report to Natural England; Cranfield University: Bedford, UK, 2010. [Google Scholar]
- Rhymes, J.; Stockdale, E.; Napier, B.; Williamson, J.; Morton, D.; Dearlove, E.; Staley, J.; Young, H.; Thomson, A.; Evans, C. The Future of UK Vegetable Production–Technical Report; WWF-UK: Woking, UK, 2023. [Google Scholar]
- CCC (a) The Sixth Carbon Budget: The UK’s Path to Net Zero. 2020. Available online: https://www.theccc.org.uk/publication/sixth-carbon-budget/ (accessed on 7 July 2025).
- CCC (b) Land Use: Policies for a Net Zero UK. 2020. Available online: https://www.theccc.org.uk/publication/land-use-policies-for-a-net-zero-uk/ (accessed on 7 July 2025).
- UK Government England Peat Action Plan. 2021. Available online: https://www.gov.uk/government/publications/england-peat-action-plan (accessed on 15 June 2025).
- Page, S.; Baird, A.; Cumming, A.; High, K.E.; Kaduk, J.; Evans, C. An assessment of the societal impacts of water level management on lowland peatlands in England and Wales: Report to Defra for Project SP1218: Managing agricultural systems on lowland peat for decreased greenhouse gas emissions whilst maintaining agricultural productivity. 2020. Available online: https://lowlandpeat.ceh.ac.uk/sites/default/files/2022-07/Societal-Impacts-Report-March-2020.pdf (accessed on 23 October 2025).
- Ermida, S.L.; Soares, P.; Mantas, V.; Göttsche, F.; Trigo, I.F. Google Earth Engine Open-Source Code for Land Surface Temperature Estimation from the Landsat Series. Remote Sens. 2020, 12, 1471. [Google Scholar] [CrossRef]
- Robinson, E.L.; Blyth, E.M.; Clark, D.B.; Comyn-Platt, E.; Rudd, A.C.; Wiggins, M. Climate Hydrology and Ecology Research Support System Meteorology Dataset for Great Britain (1961–2019) [CHESS-Met]; NERC EDS Environmental Information Data Centre: Edinburgh, UK, 2023. [Google Scholar] [CrossRef]
- Levy, P.E. Daily Soil Moisture Maps for the UK (2016–2023) at 2 km Resolution; NERC EDS Environmental Information Data Centre: Edinburgh, UK, 2024. [Google Scholar] [CrossRef]
- Khamis, D.; Smith, R.; Fry, M.; Evans, J. Modelled Daily Soil Moisture and Soil Temperature at 1km Resolution Across the UK mainland, 1965–2018; NERC EDS Environmental Information Data Centre: Edinburgh, UK, 2024. [Google Scholar] [CrossRef]
- Gorelick, N.; Hancher, M.; Dixon, M.; Ilyushchenko, S.; Thau, D.; Moore, R. Google Earth Engine: Planetary-scale geospatial analysis for everyone. Remote Sens. Environ. 2017, 202, 18–27. [Google Scholar] [CrossRef]
- Tamiminia, H.; Salehi, B.; Mahdianpari, M.; Quackenbush, L.; Adeli, S.; Brisco, B. Google Earth Engine for geo-big data applications: A meta-analysis and systematic review. ISPRS J. Photogramm. Remote Sens. 2020, 164, 152–170. [Google Scholar] [CrossRef]
- Sun, D.; Pinker, R.T.; Basara, J.B. Land surface temperature estimation from the next generation of Geostationary Operational Environmental Satellites: GOES M–Q. J. Appl. Meteorol. 2004, 43, 363–372. [Google Scholar] [CrossRef]
- Duguay-Tetzlaff, A.; Bento, V.A.; Göttsche, F.M.; Stöckli, R.; Martins, J.P.; Trigo, I.; Olesen, F.; Bojanowski, J.S.; Da Camara, C.; Kunz, H. Meteosat land surface temperature climate data record: Achievable accuracy and potential uncertainties. Remote Sens. 2015, 7, 13139–13156. [Google Scholar] [CrossRef]
- Pebesma, E.; Wagner, W.; Schramm, M.; Alexandra, V.B.; Christoph, P.; Neteler, M.; Reiche, J.; Verbesselt, J.; Dries, J.; Goor, E. OpenEO: A Common, Open Source Interface Between Earth Observation Data Infrastructures and Front-End Applications; Zenodo/CERN: Geneva, Switzerland, 2017. [Google Scholar]
- Schramm, M.; Pebesma, E.; Milenković, M.; Foresta, L.; Dries, J.; Jacob, A.; Wagner, W.; Mohr, M.; Neteler, M.; Kadunc, M. The openeo api–harmonising the use of earth observation cloud services using virtual data cube functionalities. Remote Sens. 2021, 13, 1125. [Google Scholar] [CrossRef]
- Milcinski, G.; Bojanowski, J.; Clarijs, D.; de la Mar, J. Copernicus Data Space Ecosystem-Platform That Enables Federated Earth Observation Services and Applications. In Proceedings of the IGARSS 2024-2024 IEEE International Geoscience and Remote Sensing Symposium, Athens, Greece, 7–12 July 2024; pp. 875–877. [Google Scholar]
- Da Gião, H.; Flores, A.; Pereira, R.; Cunha, J. Chronicles of CI/CD: A Deep Dive into its Usage Over Time. arXiv 2024, arXiv:2402.17588. [Google Scholar] [CrossRef]
- Moutsatsos, I.K.; Hossain, I.; Agarinis, C.; Harbinski, F.; Abraham, Y.; Dobler, L.; Zhang, X.; Wilson, C.J.; Jenkins, J.L.; Holway, N. Jenkins-CI, an open-source continuous integration system, as a scientific data and image-processing platform. SLAS Discov. Adv. Life Sci. RD 2017, 22, 238–249. [Google Scholar] [CrossRef]
- Zippenfenig, P. Open-Meteo.com Weather API. 2024. Available online: https://doi.org/10.5281/zenodo.14582479 (accessed on 23 October 2025).
- Cumming, A.M.J.; Newman, T.R.; Benson, S.J.; Balzter, H.; Evans, C.; Jones, D.; Kaduk, J.; Morrison, R.; Page, S. Eddy Covariance Measurements of Carbon Dioxide, Energy and Water Flux at an Intensively Cultivated Lowland Deep Peat Soil, East Anglia, UK, 2012 to 2020. 2020. Available online: https://catalogue.ceh.ac.uk/documents/13896773-01e5-48e6-bfab-c319de46b221 (accessed on 23 October 2025).
- Newman, T.R. Impacts of Long Term Drainage and Agriculture on the Carbon Dynamics of Fen Peatlands in East Anglia, UK; University of Leicester: Leicester, UK, 2022. [Google Scholar]
- Khosravi, F.; Clough, J.A.; Lindsay, R.A. Paludiculture in the UK: A paradigm shift in agricultural practice and farmers’ perceptions. Mires Peat 2025, 32, 22. [Google Scholar]
- Cooper, H.M.; Bodo, A.; Burden, A.; Callaghan, N.; Crabtree, D.E.; Cumming, A.; D’Acunha, B.; Evans, C.; Journeaux, K.; Jovani, J.; et al. Meteorology, Soil Physics, and Eddy Covariance Measurements of Carbon Dioxide, Energy, and Water Exchange from a Distributed Network of Sites Across England and Wales, 2018–2023. 2024. Available online: https://nora.nerc.ac.uk/id/eprint/537424/ (accessed on 23 October 2025).
- Choi, Y.; Roy, B.; Nguyen, J.; Ahmad, R.; Maghami, I.; Nassar, A.; Li, Z.; Castronova, A.M.; Malik, T.; Wang, S.; et al. Comparing containerization-based approaches for reproducible computational modeling of environmental systems. Environ. Model. Softw. 2023, 167, 105760. [Google Scholar] [CrossRef]
- Malakuti, S.; Borrison, R.; Kotriwala, A.; Kloepper, B.; Nordlund, E.; Ronnberg, K. An integrated platform for multi-model digital twins. In Proceedings of the 11th International Conference on the Internet of Things, St. Gallen, Switzerland, 8–12 November 2021; pp. 9–16. [Google Scholar]
- Merkel, D. Docker: Lightweight linux containers for consistent development and deployment. Linux J. 2014, 239, 2. [Google Scholar]
- Feng, S.; Zhao, J.; Liu, T.; Zhang, H.; Zhang, Z.; Guo, X. Crop Type Identification and Mapping Using Machine Learning Algorithms and Sentinel-2 Time Series Data. IEEE J. Sel. Top. Appl. Earth Obs. Remote Sens. 2019, 12, 3295–3306. [Google Scholar] [CrossRef]
- Song, X.; Huang, W.; Hansen, M.C.; Potapov, P. An evaluation of Landsat, Sentinel-2, Sentinel-1 and MODIS data for crop type mapping. Sci. Remote Sens. 2021, 3, 100018. [Google Scholar] [CrossRef]
- Waldner, F.; Diakogiannis, F.I.; Batchelor, K.; Ciccotosto-Camp, M.; Cooper-Williams, E.; Herrmann, C.; Mata, G.; Toovey, A. Detect, consolidate, delineate: Scalable mapping of field boundaries using satellite images. Remote Sens. 2021, 13, 2197. [Google Scholar] [CrossRef]
- Parida, S.K.; Gerostathopoulos, I.; Bogner, J. How Do Model Export Formats Impact the Development of ML-Enabled Systems? A Case Study on Model Integration. arXiv 2025, arXiv:2502.00429. [Google Scholar] [CrossRef]
- CDSE APIs documentation. Copernicus Data Space Ecosystem. Available online: https://documentation.dataspace.copernicus.eu/APIs.html (accessed on 7 September 2025).
- Bandaru, V. Climate data induced uncertainties in simulated carbon fluxes under corn and soybean systems. Agric. Syst. 2022, 196, 103341. [Google Scholar] [CrossRef]
- Yang, W.; Wei, Y.; Wei, H.; Chen, Y.; Huang, G.; Li, X.; Li, R.; Yao, N.; Wang, X.; Gu, X. Survey on explainable AI: From approaches, limitations and applications aspects. Hum. Centric Intell. Syst. 2023, 3, 161–188. [Google Scholar] [CrossRef]
- Hrast Essenfelder, A.; Toreti, A.; Seguini, L. Expert-driven explainable artificial intelligence models can detect multiple climate hazards relevant for agriculture. Commun. Earth Environ. 2025, 6, 207. [Google Scholar] [CrossRef]
- Kelvin, J.; Acreman, M.; Harding, R.; Morrison, R. Eddy Covariance Measurements of Carbon Dioxide, Energy and Water Fluxes at a Conservation Managed Fen, Wicken Sedge Fen, Cambridgeshire, UK, 2009 to 2010; NERC Environmental Information Data Centre: Edinburgh, UK, 2021. [Google Scholar]
- Morrison, R.; Cooper, H.; Cumming, A.; Evans, C.; Thornton, J.; Winterbourn, B.; Rylett, D.; David, J. Eddy Covariance Measurements of Carbon Dioxide, Energy and Water Fluxes at a Cropland and a Grassland on Lowland Peat Soils, East Anglia, UK, 2016–2019; NERC Environmental Information Data Centre: Edinburgh, UK, 2020. [Google Scholar]
- Morrison, R.; Cooper, H.M.; Artz, R.; Burden, A.; Callaghan, N.; Coyle, M.; Cumming, A.; Dixon, S.; Helfter, C.; Kaduk, J. Net Ecosystem Carbon Dioxide (CO2) Exchange and Meteorological Observations Collected at Peatlands Across Wales, Scotland and England, 2008–2020; NERC Environmental Information Data Centre: Edinburgh, UK, 2021. [Google Scholar]
- Cumming, A.M.J. Multi-annual carbon flux at an intensively cultivated lowland peatland in East Anglia, UK. 2018. Available online: https://figshare.le.ac.uk/articles/thesis/Multi-annual_carbon_flux_at_an_intensively_cultivated_lowland_peatland_in_East_Anglia_UK/10217297 (accessed on 23 October 2025).
- Evans, C.; Morrison, R.; Burden, A.; Williamson, J.; Baird, A.; Brown, E.; Callaghan, N.; Chapman, P.; Cumming, A.; Dean, H. Final Report On Project SP1210: Lowland Peatland Systems in England and Wales–Evaluating Greenhouse Gas Fluxes and Carbon Balances; Centre for Ecology and Hydrology: Wallingford, UK, 2016. [Google Scholar]
- Morrison, R.D. Land/Atmosphere Carbon Dioxide Exchange at Semi-Natural and Regenerating Peatlands in East Anglia, UK; University of Leicester: Leicester, UK, 2013. [Google Scholar]
- Morrison, R.; Cumming, A.; Taft, H.E.; Kaduk, J.; Page, S.E.; Jones, D.L.; Harding, R.J.; Balzter, H. Carbon dioxide fluxes at an intensively cultivated temperate lowland peatland in the East Anglian Fens, UK. Biogeosci. Discuss. 2013, 10, 4193–4223. [Google Scholar]








| Set | Input Data | Empirical Ranges (14-Day Aggregation Period) | Original Source |
|---|---|---|---|
| 1 | Remote Sensing indices: Normalized Difference Vegetation Index (NDVI), Enhanced Vegetation Index (EVI), Normalized Difference Moisture Index (NDMI) | −0.5–1 | Landsat 7, 8 and Sentinel 2 |
| Surface reflectance bands: near-infrared (NIR), shortwave infrared (SWIR) | 0–0.7 | Landsat 7, 8 and Sentinel 2 | |
| Land Surface Temperature (°C): LST | −5 to 40 °C | Landsat 7 and 8 using GEE-based pipeline by Ermida et al. (2020) [50] | |
| 2 | Downward shortwave radiation (W/m2): RSDS | 0–350 W/m2 | Climate hydrology and ecology research support system gridded meteorological (CHESS-met) data [51] |
| Air temperature (°C): TAS | −2 to 25 °C | ||
| Soil moisture (volumetric water content): SM | 0–1 | Modelled Soil Moisture based on COSMOS-UK (cosmic-ray soil moisture) observations [52,53] | |
| 3 | Land use category (cropland/grassland): LULC_cat | Binary (0 for grassland or 1 for cropland) | UKCEH Land Cover ® Plus: Crops © [2016–2023] UKCEH. © RSAC. © Crown Copyright 2007, Licence number 100017572 |
| 4 | Soil organic carbon (0–100 cm depth; Kg/m2) (STK_100) | 20–80 Kg/m2 | National Soil Map of England (soils data © Cranfield University and for the Controller of HMSO [2024]) |
| Crop | Planting Date | Harvest Date |
|---|---|---|
| Sugar beet | 8 April 2017 | 5 February 2018 |
| Iceberg lettuce | 26 April 2018 | 21 June 2018 |
| Potatoes | 17 May 2019 | 31 October 2019 |
Disclaimer/Publisher’s Note: The statements, opinions and data contained in all publications are solely those of the individual author(s) and contributor(s) and not of MDPI and/or the editor(s). MDPI and/or the editor(s) disclaim responsibility for any injury to people or property resulting from any ideas, methods, instructions or products referred to in the content. |
© 2025 by the authors. Licensee MDPI, Basel, Switzerland. This article is an open access article distributed under the terms and conditions of the Creative Commons Attribution (CC BY) license (https://creativecommons.org/licenses/by/4.0/).
Share and Cite
Khan, A.; Ali, M.; Mandadi, A.; Anjum, A.; Balzter, H. Digital Twin-Ready Earth Observation: Operationalizing GeoML for Agricultural CO2 Flux Monitoring at Field Scale. Remote Sens. 2025, 17, 3615. https://doi.org/10.3390/rs17213615
Khan A, Ali M, Mandadi A, Anjum A, Balzter H. Digital Twin-Ready Earth Observation: Operationalizing GeoML for Agricultural CO2 Flux Monitoring at Field Scale. Remote Sensing. 2025; 17(21):3615. https://doi.org/10.3390/rs17213615
Chicago/Turabian StyleKhan, Asima, Muhammad Ali, Akshatha Mandadi, Ashiq Anjum, and Heiko Balzter. 2025. "Digital Twin-Ready Earth Observation: Operationalizing GeoML for Agricultural CO2 Flux Monitoring at Field Scale" Remote Sensing 17, no. 21: 3615. https://doi.org/10.3390/rs17213615
APA StyleKhan, A., Ali, M., Mandadi, A., Anjum, A., & Balzter, H. (2025). Digital Twin-Ready Earth Observation: Operationalizing GeoML for Agricultural CO2 Flux Monitoring at Field Scale. Remote Sensing, 17(21), 3615. https://doi.org/10.3390/rs17213615

