Post-Earthquake Damage and Recovery Assessment Using Nighttime Light Data: A Case Study of the Turkey–Syria Earthquake
Abstract
Highlights
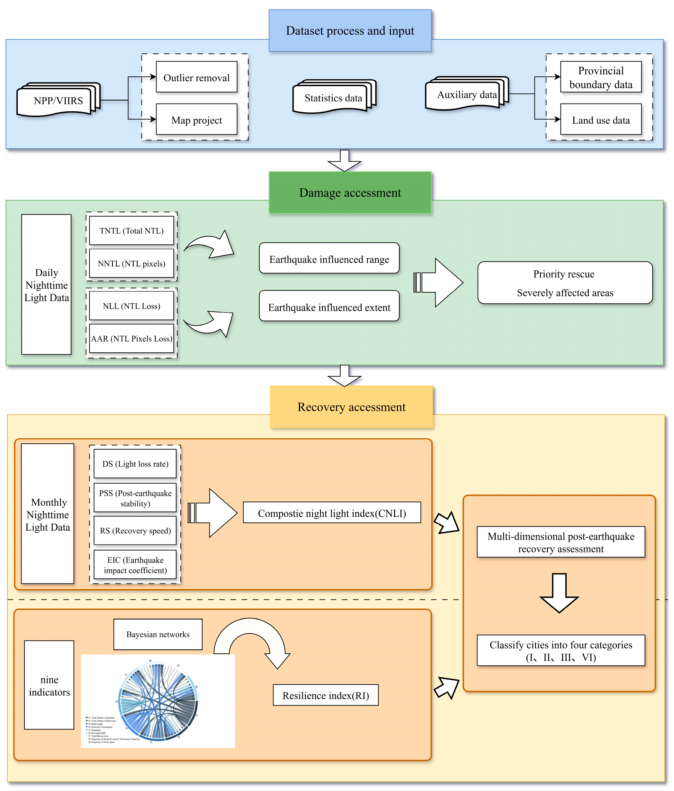
- Damage assessment: This study introduces pixel-level NTL loss to enhance spatially explicit earthquake damage assessment.
- Recovery assessment: This work proposes the Composite Nighttime Light Index (CNLI) to capture recovery dynamics, and develops a Resilience Index (RI) weighted by information gain derived from a Bayesian network to capture resilience levels.
- Damage assessment: Integrating pixel-level and total NTL loss enhances the precision of identifying severely affected areas.
- Recovery assessment: The combined use of CNLI and RI provides a robust framework for monitoring recovery, assessing resilience, and supporting resilience-oriented planning.
Abstract
1. Introduction
2. Study Area and Datasets
2.1. Study Area
2.2. Datasets
- (1)
- Daily NTL Data
- (2)
- Monthly NTL Data
- (3)
- Statistics of Turkey
- (4)
- Auxiliary Data
3. Method
3.1. Data Pre-Processing
3.2. NTL Metrics for Quantitative Earthquake Damage Assessment
3.3. Recovery Assessment Methods
3.3.1. Development of the Composite Night Light Index (CNLI) for Recovery Assessment
3.3.2. Development of a Bayesian Network–Based Information Gain Method for Recovery Assessment
4. Result
4.1. Damage Quantitative Assessment Result
4.2. CNLI for Recovery Quantitative Assessment
4.3. Recovery Quantitative Assessment Result
4.3.1. The Relationship Between Indicators
4.3.2. Obtain More Objective Weights Through the IG Method
4.3.3. RI and Spatial Distribution in Each Region
5. Discussion
5.1. The Selection of the Method for Determining Weights
5.2. Analysis of the Differences Between CNLI and RI in Post-Earthquake Recovery Assessment
5.3. Limitation
6. Conclusions
Author Contributions
Funding
Data Availability Statement
Acknowledgments
Conflicts of Interest
References
- Mannakkara, S.; Wilkinson, S.; Potangaroa, R. Resilient Post Disaster Recovery Through Building Back Better; Routledge: Oxfordshire, UK, 2018. [Google Scholar]
- Cutter, S.L.; Burton, C.G.; Emrich, C.T. Disaster resilience indicators for benchmarking baseline conditions. J. Homel. Secur. Emerg. Manag. 2010, 7, 1–24. [Google Scholar] [CrossRef]
- Kondraganti, A. Big Data Analytics in Humanitarian and Disaster Operations: A Systematic Review. arXiv 2021, arXiv:2108.09800. [Google Scholar] [CrossRef]
- February 2024 Issue Campaign: Disaster Relief. Available online: https://globalwa.org/2024/02/february-2024-issue-campaign-disaster-relief/ (accessed on 16 December 2024).
- Hariri-Ardebili, M.A.; Speicher, M.S. Reconnaissance-informed post-earthquake functional recovery: Observations and challenges. Earthq. Spectra 2025, 41, 88–125. [Google Scholar] [CrossRef]
- Fotouhi, A.; Qiang, H.; Ding, M.; Hassan, M.; Giordano, L.G.; Garcia-Rodriguez, A.; Yuan, J. Survey on UAV Cellular Communications: Practical Aspects, Standardization Advancements, Regulation, and Security Challenges. IEEE Commun. Surv. Tutor. 2019, 21, 3417–3442. [Google Scholar] [CrossRef]
- Kizilay, F.; Narman, M.R.; Song, H.; Narman, H.S.; Cosgun, C.; Alzarrad, A. Evaluating fine tuned deep learning models for real-time earthquake damage assessment with drone-based images. AI Civ. Eng. 2024, 3, 15. [Google Scholar] [CrossRef]
- Levin, N.; Kyba, C.C.; Zhang, Q.; de Miguel, A.S.; Román, M.O.; Li, X.; Portnov, B.A.; Molthan, A.L.; Jechow, A.; Miller, S.D. Remote sensing of night lights: A review and an outlook for the future. Remote Sens. Environ. 2020, 237, 111443. [Google Scholar] [CrossRef]
- Yu, M.; Guo, S.; Guan, Y.; Cai, D.; Zhang, C.; Fraedrich, K.; Liao, Z.; Zhang, X.; Tian, Z. Spatiotemporal heterogeneity analysis of Yangtze River Delta urban agglomeration: Evidence from nighttime light data (2001–2019). Remote Sens. 2021, 13, 1235. [Google Scholar] [CrossRef]
- Levin, N.; Kyba, C.C.M.; Zhang, Q. Remote Sensing of Night Lights—Beyond DMSP. Remote Sens. 2019, 11, 1472. [Google Scholar] [CrossRef]
- Li, F.; Wang, Q.; Hu, W.; Liu, J.; Zhang, X. Rapid assessment of disaster damage and economic resilience in relation to the flooding in Zhengzhou, China in 2021. Remote Sens. Lett. 2022, 13, 651–662. [Google Scholar] [CrossRef]
- Yuan, Y.; Wang, C.; Liu, S.; Chen, Z.; Ma, X.; Li, W.; Zhang, L.; Yu, B. The changes in nighttime lights caused by the Turkey–Syria earthquake using NOAA-20 VIIRS day/night band data. Remote Sens. 2023, 15, 3438. [Google Scholar] [CrossRef]
- Kohiyama, M.; Hayashi, H.; Maki, N.; Higashida, M.; Kroehl, H.; Elvidge, C.; Hobson, V. Early damaged area estimation system using DMSP-OLS night-time imagery. Int. J. Remote Sens. 2004, 25, 2015–2036. [Google Scholar] [CrossRef]
- Liu, Z.; Zhang, J.; Li, X.; Chen, X. Long-term resilience curve analysis of wenchuan earthquake-affected counties using dmsp-ols nighttime light images. IEEE J. Sel. Top. Appl. Earth Obs. Remote Sens. 2021, 14, 10854–10874. [Google Scholar] [CrossRef]
- Zhao, X.; Yu, B.; Liu, Y.; Yao, S.; Lian, T.; Chen, L.; Yang, C.; Chen, Z.; Wu, J. NPP-VIIRS DNB daily data in natural disaster assessment: Evidence from selected case studies. Remote Sens. 2018, 10, 1526. [Google Scholar] [CrossRef]
- Fan, X.; Nie, G.; Deng, Y.; An, J.; Zhou, J.; Li, H. Rapid detection of earthquake damage areas using VIIRS nearly constant contrast night-time light data. Int. J. Remote Sens. 2019, 40, 2386–2409. [Google Scholar]
- Xiao, Z.; Pan, Y.; Jiang, L.; Wang, Z.; Shi, K. Remote Sensing Nighttime Lights Reveal the Post-Earthquake Losses and Reconstruction Situations in Turkey–Syria Earthquake Areas. IEEE Geosci. Remote Sens. Lett. 2024, 21, 1–5. [Google Scholar] [CrossRef]
- Yu, B.; Chen, F.; Wang, N.; Wang, L.; Guo, H. Assessing changes in nighttime lighting in the aftermath of the Turkey-Syria earthquake using SDGSAT-1 satellite data. Innovation 2023, 4, 100419. [Google Scholar]
- Li, X.; Cao, H.; Gong, Y. Turkey-Syria Earthquake Assessment Using High-Resolution Night-time Light Images. Geomat. Inf. Sci. Wuhan Univ. 2023, 48, 1697–1705. [Google Scholar]
- Li, X.; Liu, A.; Zhu, R.; Zhang, X. Identification of Qinghai Menyuan Ms6. 9 earthquake-stricken area based on VNP46A2 night lighting image. In Proceedings of the Second International Conference on Geographic Information and Remote Sensing Technology (GIRST 2023), Qingdao, China, 21–23 July 2023; pp. 156–161. [Google Scholar]
- Martinez, J.F.; MacManus, K.; Stokes, E.C.; Wang, Z.; de Sherbinin, A. Suitability of nasa’s black marble daily nighttime lights for population studies at varying spatial and temporal scales. Remote Sens. 2023, 15, 2611. [Google Scholar] [CrossRef]
- Islam, K.S. Utilizing Nasa’s Black Marble to Measure the Change in Electrification and Regional Inequality of Dhaka, Bangladesh. Master’s Thesis, Binghamton University, Binghamton, NY, USA, 2023. [Google Scholar]
- Tveit, T.; Skoufias, E.; Strobl, E. Using VIIRS nightlights to estimate the impact of the 2015 Nepal earthquakes. Geoenviron. Disasters 2022, 9, 2. [Google Scholar] [CrossRef]
- Supporting Disaster Assessment and Response with the VIIRS Day-Night Band. Available online: https://ntrs.nasa.gov/citations/20150002880 (accessed on 12 December 2024).
- Li, X.; Zhan, C.; Tao, J.; Li, L. Long-term monitoring of the impacts of disaster on human activity using DMSP/OLS nighttime light data: A case study of the 2008 Wenchuan, China Earthquake. Remote Sens. 2018, 10, 588. [Google Scholar] [CrossRef]
- Wang, J.; Zhang, J.; Gong, L.; Li, Q.; Zhou, D. Indirect seismic economic loss assessment and recovery evaluation using nighttime light images–application for Wenchuan earthquake. Nat. Hazards Earth Syst. Sci. 2018, 18, 3253–3266. [Google Scholar] [CrossRef]
- Gao, S.; Chen, Y.; Liang, L.; Gong, A. Post-earthquake night-time light piecewise (PNLP) pattern based on NPP/VIIRS night-time light data: A case study of the 2015 Nepal earthquake. Remote Sens. 2020, 12, 2009. [Google Scholar] [CrossRef]
- Barton-Henry, K.; Wenz, L. Nighttime light data reveal lack of full recovery after hurricanes in Southern US. Environ. Res. Lett. 2022, 17, 114015. [Google Scholar] [CrossRef]
- Saja, A.A.; Goonetilleke, A.; Teo, M.; Ziyath, A.M. A critical review of social resilience assessment frameworks in disaster management. Int. J. Disaster Risk Reduct. 2019, 35, 101096. [Google Scholar] [CrossRef]
- Berkes, F.; Ross, H. Panarchy and community resilience: Sustainability science and policy implications. Environ. Sci. Policy 2016, 61, 185–193. [Google Scholar] [CrossRef]
- Bhamra, R.; Dani, S.; Burnard, K. Resilience: The concept, a literature review and future directions. Int. J. Prod. Res. 2011, 49, 5375–5393. [Google Scholar] [CrossRef]
- Klein, R.J.; Nicholls, R.J.; Thomalla, F. Resilience to natural hazards: How useful is this concept? Glob. Environ. Change Part B Environ. Hazards 2003, 5, 35–45. [Google Scholar] [CrossRef]
- Liu, W.; Zhou, J.; Li, X.; Zheng, H.; Liu, Y. Urban resilience assessment and its spatial correlation from the multidimensional perspective: A case study of four provinces in North-South Seismic Belt, China. Sustain. Cities Soc. 2024, 101, 105109. [Google Scholar] [CrossRef]
- Xu, H.; Li, Y.; Tan, Y.; Deng, N. A scientometric review of urban disaster resilience research. Int. J. Environ. Res. Public Health 2021, 18, 3677. [Google Scholar] [CrossRef]
- Zhao, R.; Fang, C.; Liu, H. Progress and prospect of urban resilience research. Prog. Geogr. 2020, 39, 1717–1731. [Google Scholar] [CrossRef]
- Liu, Z.; Ma, R. Construction and Application of an Urban Resilience Evaluation System from the Perspective of Disaster Prevention and Mitigation—A Study of 13 Cities in Jiangsu Province. J. China Emerg. Manag. Sci. 2021, 27–41. [Google Scholar] [CrossRef]
- Xiaojing, M.; Xin, C.; Jiajing, C.; Honggang, Y. Application of Combination Weighting and TOPSIS in Urban Regional Resilience Assessment under Flood Disaster. Safe Environ. 2023, 23, 1465–1473. [Google Scholar] [CrossRef]
- Xu, W.; Yu, Q.; Proverbs, D. Evaluation of factors found to influence urban flood resilience in China. Water 2023, 15, 1887. [Google Scholar] [CrossRef]
- Ma, M.; Zhang, Y.; Zhang, J.; Li, M.; Zhu, J.; Wang, Y. Assessment of urban seismic social vulnerability based on game theory combination and TOPSIS model: A case study of Changchun City. Sci. Rep. 2025, 15, 8189. [Google Scholar] [CrossRef]
- Tarakçi, E.; Eti, S.; Can, E. Integrated Spherical Fuzzy-CRITIC and Spherical Fuzzy–TOPSIS Method in Prioritizing Earthquake Risks and Planning: An Overview in Disaster Management. In Proceedings of the International Conference on Intelligent and Fuzzy Systems, Canakkale, Türkiye, 16–18 July 2024; pp. 649–657. [Google Scholar]
- Zhu, J.; Zhang, Y.; Zhang, J.; Chen, Y.; Liu, Y.; Liu, H. Multi-criteria seismic risk assessment based on combined weight-TOPSIS model and CF-logistic regression model—A case study of Songyuan City, China. Sustainability 2023, 15, 11216. [Google Scholar] [CrossRef]
- Alemdar, K.D. Seismic risk assessment of transportation networks for the impending Istanbul earthquake with GIS-based MCDM approach. Nat. Hazard. 2025, 121, 10085–10123. [Google Scholar] [CrossRef]
- Meshkini, A.; Alipour, S. Analysis of the social resilience of housing in urban areas against earthquakes: The case study of areas of the 15th district of Tehran. Geogr. Urban Plan. Res. (GUPR) 2024, 12, 1–22. [Google Scholar]
- Zakeri, S.; Konstantas, D.; Chatterjee, P.; Zavadskas, E.K. Soft cluster-rectangle method for eliciting criteria weights in multi-criteria decision-making. Sci. Rep. 2025, 15, 284. [Google Scholar] [CrossRef]
- Bánhidi, Z.; Dobos, I. Sensitivity of TOPSIS ranks to data normalization and objective weights on the example of digital development. Cent. Eur. Oper. Res. 2024, 32, 29–44. [Google Scholar] [CrossRef]
- Agarwal, R.; Melnick, L.; Frosst, N.; Zhang, X.; Lengerich, B.; Caruana, R.; Hinton, G.E. Neural additive models: Interpretable machine learning with neural nets. Adv. Neural Inf. Process. Syst. 2021, 34, 4699–4711. [Google Scholar]
- Garbero, A.; Letta, M. Predicting household resilience with machine learning: Preliminary cross-country tests. Empir. Econ. 2022, 63, 2057–2070. [Google Scholar] [CrossRef]
- Ren, C.; Wang, Z.; Taymaz, T.; Hu, N.; Luo, H.; Zhao, Z.; Yue, H.; Song, X.; Shen, Z.; Xu, H.; et al. Supershear triggering and cascading fault ruptures of the 2023 Kahramanmaraş, Türkiye, earthquake doublet. Science 2024, 383, 305–311. [Google Scholar] [CrossRef]
- Işık, E.; Avcil, F.; Büyüksaraç, A.; İzol, R.; Hakan Arslan, M.; Aksoylu, C.; Harirchian, E.; Eyisüren, O.; Arkan, E.; Şakir Güngür, M.; et al. Structural damages in masonry buildings in Adıyaman during the Kahramanmaraş (Turkiye) earthquakes (Mw 7.7 and Mw 7.6) on 06 February 2023. Eng. Fail. Anal. 2023, 151, 107405. [Google Scholar] [CrossRef]
- Liang, P.; Xu, Y.; Zhou, X.; Li, Y.; Tian, Q.; Zhang, H.; Ren, Z.; Yu, J.; Li, C.; Gong, Z.; et al. Coseismic surface ruptures of MW7.8 and MW7.5 earthquakes occurred on February 6, 2023, and seismic hazard assessment of the East Anatolian Fault Zone, Southeastern Türkiye. Sci. China Earth Sci. 2025, 68, 611–625. [Google Scholar]
- Román, M.O.; Wang, Z.; Sun, Q.; Kalb, V.; Miller, S.D.; Molthan, A.; Schultz, L.; Bell, J.; Stokes, E.C.; Pandey, B. NASA’s Black Marble nighttime lights product suite. Remote Sens. Environ. 2018, 210, 113–143. [Google Scholar]
- Elvidge, C.D.; Baugh, K.E.; Zhizhin, M.; Hsu, F.-C. Why VIIRS data are superior to DMSP for mapping nighttime lights. Proc. Asia-Pac. Adv. Netw. 2013, 35, 62–69. [Google Scholar] [CrossRef]
- VNP46A2: VIIRS Lunar Gap-Filled BRDF Nighttime Lights Daily L3 Global 500m. Available online: https://developers.google.com/earth-engine/datasets/catalog/NASA_VIIRS_002_VNP46A2?hl=zh-cn (accessed on 8 August 2024).
- Zhao, M.; Zhou, Y.; Li, X.; Cao, W.; He, C.; Yu, B.; Li, X.; Elvidge, C.D.; Cheng, W.; Zhou, C. Applications of Satellite Remote Sensing of Nighttime Light Observations: Advances, Challenges, and Perspectives. Remote Sens. 2019, 11, 1971. [Google Scholar]
- Yavas, C.E.; Chen, L.; Kadlec, C.; Ji, Y. Improving earthquake prediction accuracy in Los Angeles with machine learning. Sci. Rep. 2024, 14, 24440. [Google Scholar] [CrossRef]
- Heckerman, D.; Geiger, D.; Chickering, D.M. Learning Bayesian networks: The combination of knowledge and statistical data. Mach. Learn. 1995, 20, 197–243. [Google Scholar] [CrossRef]
- Martínez-Morales, M.; Cruz-Ramírez, N.; Jiménez-Andrade, J.L.; Garza-Domínguez, R. Bayes-N: An Algorithm for Learning Bayesian Networks from Data Using Local Measures of Information Gain Applied to Classification Problems. In Proceedings of the MICAI 2004: Advances in Artificial Intelligence, Mexico City, Mexico, 26–30 April 2004; pp. 527–535. [Google Scholar]
- Global Rapid Post-Disaster Damage Estimation (GRADE) Report: February 6, 2023 Kahramanmaraş Earthquakes-Türkiye Report (English). Available online: https://documents.worldbank.org/en/publication/documents-reports/documentdetail/099022723021250141/p1788430aeb62f08009b2302bd4074030fb (accessed on 1 October 2024).
- Kawase, H. The Cause of the Damage Belt in Kobe: “The Basin-Edge Effect,” Constructive Interference of the Direct S-Wave with the Basin-Induced Diffracted/Rayleigh Waves. Seismol. Res. Lett. 1996, 67, 25–34. [Google Scholar] [CrossRef]
- Nipa, T.J.; Kermanshachi, S.; Pamidimukkala, A. Identification of Resilience Dimensions in Critical Transportation Infrastructure Networks. J. Leg. Aff. Disput. Resolut. Eng. Constr. 2023, 15, 03122001. [Google Scholar] [CrossRef]
- García, I. Beyond Urban-centered responses: Overcoming challenges to build disaster resilience and long-term sustainability in rural areas. Sustainability 2024, 16, 4373. [Google Scholar] [CrossRef]
- Yabe, T.; Rao, P.S.C.; Ukkusuri, S.V. Resilience of interdependent urban socio-physical systems using large-scale mobility data: Modeling recovery dynamics. Sustain. Cities Soc. 2021, 75, 103237. [Google Scholar] [CrossRef]
- Qin, R.; Cui, P.; Zhou, S.; Zhang, F. Dynamic Analysis for Enhancing Urban Resilience Against Public Health Emergencies of International Concern. Land 2024, 13, 2220. [Google Scholar] [CrossRef]
- Kaya, R.; Salhi, S.; Spiegler, V. A novel integration of MCDM methods and Bayesian networks: The case of incomplete expert knowledge. Ann. Oper. Res. 2023, 320, 205–234. [Google Scholar] [CrossRef]
- Taylor, P.J.; Hoyler, M.; Verbruggen, R. External urban relational process: Introducing central flow theory to complement central place theory. Urban Stud. 2010, 47, 2803–2818. [Google Scholar] [CrossRef]
- Wang, J.; Deng, Y.; Kumari, S.; Song, Z. Research on the Spatial Spillover Effect of Transportation Infrastructure on Urban Resilience in Three Major Urban Agglomerations in China. Sustainability 2023, 15, 5543. [Google Scholar] [CrossRef]
- The Ten Essentials for Making Cities Resilient. Available online: https://mcr2030.undrr.org/ten-essentials-making-cities-resilient (accessed on 2 February 2025).
- Ma, C.; Qirui, C.; Lv, Y. “One community at a time”: Promoting community resilience in the face of natural hazards and public health challenges. BMC Public Health 2023, 23, 2510. [Google Scholar] [CrossRef]












| Assessment Phase | Data Instructions |
|---|---|
| Damage Assessment | Pre-earthquake Date: 31 January 2023; Post-earthquake Date: 8 February 2023 |
| Recovery Assessment | Monthly NTL Data: January 2023–December 2023 |
| Region Name | DS | RS | PSS | EIC | CNLI | CNLI Sort |
|---|---|---|---|---|---|---|
| Hatay | +0.028 | 1.357 | 9800 | 0.40 | 0.88 | 1 |
| Gaziantep | −0.044 | 0.007 | 6200 | 0.72 | 0.82 | 2 |
| Kilis | −0.161 | 0.902 | 1200 | 0.75 | 0.85 | 3 |
| Osmaniye | −0.163 | 0.969 | 3000 | 0.38 | 0.78 | 4 |
| Adana | −0.109 | 0.208 | 7500 | 0.45 | 0.75 | 5 |
| Sanliurfa | −0.120 | 1.380 | 16,000 | 0.65 | 0.72 | 6 |
| Adiyaman | −0.133 | 0.843 | 4000 | 0.80 | 0.70 | 7 |
| Diyarbakir | −0.142 | 0.892 | 12,000 | 0.55 | 0.68 | 8 |
| Kahramanmaras | −0.222 | 1.280 | 6500 | 0.95 | 0.65 | 9 |
| Mardin | −0.160 | 0.683 | 9800 | 0.35 | 0.60 | 10 |
| Malatya | −0.329 | 0.048 | 15,000 | 0.90 | 0.35 | 11 |
| Indicator | Weight Value |
|---|---|
| Total Number of Hospitals | 0.1339 |
| Total Number of Physicians | 0.1223 |
| Road Length | 0.0610 |
| Electricity Consumption | 0.1117 |
| Population | 0.1378 |
| Per Capita GDP | 0.1281 |
| Total Built-up Area | 0.1330 |
| Proportion of People Served by Wastewater Treatment | 0.0869 |
| Proportion of Green Space | 0.0854 |
| Region Name | RI | RI Sort | Type |
|---|---|---|---|
| Gaziantep | 0.8201 | 1 | Resilient |
| Adana | 0.7256 | 2 | Resilient |
| Hatay | 0.4626 | 3 | Vulnerable |
| Diyarbakir | 0.4574 | 4 | Vulnerable |
| Kahramanmaras | 0.4438 | 5 | Vulnerable |
| Sanliurfa | 0.4185 | 6 | Vulnerable |
| Osmaniye | 0.3784 | 7 | Vulnerable |
| Malatya | 0.3497 | 8 | Sluggish |
| Adiyaman | 0.2776 | 9 | Sluggish |
| Kilis | 0.2680 | 10 | Sluggish |
| Mardin | 0.2649 | 11 | Sluggish |
| Method | IG Method | TOPSIS Method | Entropy Weight Method |
|---|---|---|---|
| Total Number of Hospitals | 0.1339 | 0.1218 | 0.0667 |
| Total Number of Physicians | 0.1223 | 0.1130 | 0.1020 |
| Road Length | 0.0610 | 0.0829 | 0.2408 |
| Electricity Consumption | 0.1117 | 0.1070 | 0.1247 |
| Population | 0.1378 | 0.1176 | 0.0842 |
| Per Capita GDP | 0.1281 | 0.1183 | 0.0854 |
| Total Built-up Area | 0.1330 | 0.1080 | 0.1183 |
| Proportion of People Served by Wastewater Treatment | 0.0869 | 0.1244 | 0.0620 |
| Proportion of Green Space | 0.0854 | 0.1070 | 0.1158 |
Disclaimer/Publisher’s Note: The statements, opinions and data contained in all publications are solely those of the individual author(s) and contributor(s) and not of MDPI and/or the editor(s). MDPI and/or the editor(s) disclaim responsibility for any injury to people or property resulting from any ideas, methods, instructions or products referred to in the content. |
© 2025 by the authors. Licensee MDPI, Basel, Switzerland. This article is an open access article distributed under the terms and conditions of the Creative Commons Attribution (CC BY) license (https://creativecommons.org/licenses/by/4.0/).
Share and Cite
Yang, J.; Chen, S.; Wang, Z.; Zhang, Y.; Suo, Y.; Zhu, J.; Wu, M.; Zhang, A.; Li, Q. Post-Earthquake Damage and Recovery Assessment Using Nighttime Light Data: A Case Study of the Turkey–Syria Earthquake. Remote Sens. 2025, 17, 3431. https://doi.org/10.3390/rs17203431
Yang J, Chen S, Wang Z, Zhang Y, Suo Y, Zhu J, Wu M, Zhang A, Li Q. Post-Earthquake Damage and Recovery Assessment Using Nighttime Light Data: A Case Study of the Turkey–Syria Earthquake. Remote Sensing. 2025; 17(20):3431. https://doi.org/10.3390/rs17203431
Chicago/Turabian StyleYang, Jiaqi, Shengbo Chen, Zibo Wang, Yaqi Zhang, Yuqiao Suo, Jinchen Zhu, Menghan Wu, Aonan Zhang, and Qiqi Li. 2025. "Post-Earthquake Damage and Recovery Assessment Using Nighttime Light Data: A Case Study of the Turkey–Syria Earthquake" Remote Sensing 17, no. 20: 3431. https://doi.org/10.3390/rs17203431
APA StyleYang, J., Chen, S., Wang, Z., Zhang, Y., Suo, Y., Zhu, J., Wu, M., Zhang, A., & Li, Q. (2025). Post-Earthquake Damage and Recovery Assessment Using Nighttime Light Data: A Case Study of the Turkey–Syria Earthquake. Remote Sensing, 17(20), 3431. https://doi.org/10.3390/rs17203431
