Multi-Source Retrieval of Thermodynamic Profiles from an Integrated Ground-Based Remote Sensing System Using an EnKF1D-Var Framework
Abstract
1. Introduction
2. Instruments and Data
2.1. Ground-Based Microwave Radiometer
2.2. Mie–Ranman Aerosol Lidar
2.3. Global Navigation Satellite System Meteorology Sensor
2.4. Radiosonde
2.5. First Guess Profile
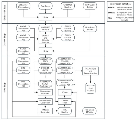
3. EnKF1D-Var Framework
3.1. GNSS/MET Step
3.2. GMWR Step
3.3. MRL Step
3.4. Background Error Covariance Matrix
4. Results
4.1. Evaluation Against Radiosonde
4.1.1. General Performance
4.1.2. Day–Night Difference
4.1.3. Performance Under Different Weather Conditions
4.2. Instrument Contribution Analysis
4.2.1. Temperature
4.2.2. Water Vapor
5. Discussion and Conclusions
Author Contributions
Funding
Data Availability Statement
Acknowledgments
Conflicts of Interest
References
- Wulfmeyer, V.; Hardesty, R.M.; Turner, D.D.; Behrendt, A.; Cadeddu, M.; Di Girolamo, P.; Schluessel, P.; van Baelen, J.; Zus, F. A Review of the Remote Sensing of Lower-Tropospheric Thermodynamic Profiles and Its Indispensable Role for the Understanding and Simulation of Water and Energy Cycles. Rev. Geophys. 2015, 53, 819–895. [Google Scholar] [CrossRef]
- Wagner, T.J.; Klein, P.M.; Turner, D.D. A New Generation of Ground-Based Mobile Platforms for Active and Passive Profiling of the Boundary Layer. Bull. Am. Meteorol. Soc. 2019, 100, 137–153. [Google Scholar] [CrossRef]
- Turner, D.D. Improved Ground-Based Liquid Water Path Retrievals Using a Combined Infrared and Microwave Approach. J. Geophys. Res. 2007, 112, D15204. [Google Scholar] [CrossRef]
- Hu, J.; Yussouf, N.; Turner, D.D.; Jones, T.A.; Wang, X. Impact of Ground-Based Remote Sensing Boundary Layer Observations on Short-Term Probabilistic Forecasts of a Tornadic Supercell Event. Weather Forecast. 2019, 34, 1453–1476. [Google Scholar] [CrossRef]
- Geerts, B.; Parsons, D.; Ziegler, C.; Weckwerth, T.; Biggerstaff, M.; Clark, R.; Coniglio, M.; Demoz, B.; Ferrare, R.; Gallus, W., Jr.; et al. The 2015 Plains Elevated Convection At Night field project. Bull. Am. Meteorol. Soc. 2017, 98, 767–786. [Google Scholar] [CrossRef]
- Löhnert, U.; Maier, O. Operational profiling of temperature using ground-based microwave radiometry at Payerne: Prospects and challenges. Atmos. Meas. Tech. 2012, 5, 1121–1134. [Google Scholar] [CrossRef]
- Foth, A.; Pospichal, B. Optimal estimation of water vapour profiles using a combination of Raman lidar and microwave radiometer. Atmos. Meas. Tech. 2017, 10, 3325–3344. [Google Scholar] [CrossRef]
- Teixeira, J.; Piepmeier, J.R.; Nehrir, A.R.; Ao, C.O.; Chen, S.S.; Clayson, C.A.; Fridlind, A.M.; Lebsock, M.; McCarty, W.; Salmun, H.; et al. Toward a global planetary boundary layer observing system: A summary. Bull. Am. Meteorol. Soc. 2025, 106, E1566–E1579. [Google Scholar] [CrossRef]
- Barrera-Verdejo, M.; Crewell, S.; Löhnert, U.; Orlandi, E.; Di Girolamo, P. Ground-based lidar and microwave radiometry synergy for high vertical resolution absolute humidity profiling. Atmos. Meas. Tech. 2016, 9, 4013–4028. [Google Scholar] [CrossRef]
- Turner, D.D.; Löhnert, U. Ground-based temperature and humidity profiling: Combining active and passive remote sensors. Atmos. Meas. Tech. 2021, 14, 3033–3048. [Google Scholar] [CrossRef]
- Cimini, D.; Hewison, T.J.; Martin, L.; Güldner, J.; Gaffard, C.; Marzano, F.S. Temperature and humidity profile retrievals from ground-based microwave radiometers during TUC. Meteorol. Z. 2006, 15, 45–56. [Google Scholar] [CrossRef]
- Schnitt, S.; Foth, A.; Kalesse-Los, H.; Mech, M.; Acquistapace, C.; Jansen, F.; Löhnert, U.; Pospichal, B.; Röttenbacher, J.; Crewell, S.; et al. Ground- and ship-based microwave radiometer measurements during EUREC4A. Earth Syst. Sci. Data 2024, 16, 681–700. [Google Scholar] [CrossRef]
- Cimini, D.; Nelson, M.; Güldner, J.; Ware, R. Forecast Indices from a Ground-Based Microwave Radiometer for Operational Meteorology. Atmos. Meas. Tech. 2015, 8, 315–333. [Google Scholar] [CrossRef]
- Askne, J.I.; Westwater, E.R. A Review of Ground-Based Remote Sensing of Temperature and Moisture by Passive Microwave Radiometers. EEE Trans. Geosci. Remote Sens. 2007, 45, 340–352. [Google Scholar] [CrossRef]
- Hewison, T.J. 1D-VAR Retrieval of Temperature and Humidity Profiles from a Ground-Based Microwave Radiometer. IEEE Trans. Geosci. Remote Sens. 2007, 45, 2163–2168. [Google Scholar] [CrossRef]
- Behrendt, A.; Nakamura, T.; Onishi, M.; Baumgart, R.; Tsuda, T. Combined Raman Lidar for the Measurement of Atmospheric Temperature, Water Vapor, Particle Extinction Coefficient, and Backscatter Coefficient. Appl. Opt. 2002, 41, 7657–7666. [Google Scholar] [CrossRef] [PubMed]
- Bennett, L.J.; Blyth, A.M.; Burton, R.R.; Gadian, A.M.; Weckwerth, T.M.; Behrendt, A.; Di Girolamo, P.; Dorninger, M.; Lock, S.-J.; Smith, V.H.; et al. Initiation of Convection over the Black Forest Mountains during COPS IOP15a. Q. J. R. Meteorol. Soc. 2011, 137, 176–189. [Google Scholar] [CrossRef]
- Brocard, E.; Philipona, R.; Haefele, A.; Romanens, G.; Mueller, A.; Ruffieux, D.; Simeonov, V.; Calpini, B. Raman Lidar for Meteorological Observations, RALMO—Part 2: Validation of Water Vapor Measurements. Atmos. Meas. Tech. 2013, 6, 1347–1358. [Google Scholar] [CrossRef]
- Di Girolamo, P.; Marchese, R.; Whiteman, D.N.; Demoz, B.B. Rotational Raman Lidar Measurements of Atmospheric Temperature in the UV. Geophys. Res. Lett. 2004, 31, L01106. [Google Scholar] [CrossRef]
- Gamage, S.M.; Sica, R.J.; Martucci, G.; Haefele, A. A 1D Var Retrieval of Relative Humidity Using the ERA5 Dataset for the Assimilation of Raman Lidar Measurements. J. Atmos. Ocean. Technol. 2020, 37, 2051–2064. [Google Scholar] [CrossRef]
- Li, L.; Zhang, H.; Yuan, Y.; Aichinger-Rosenberger, M.; Soja, B. HDTM: A Novel Model Providing Hydrostatic Delay and Weighted Mean Temperature for Real-Time GNSS Precipitable Water Vapor Retrieval. IEEE Trans. Geosci. Remote Sens. 2025, 63, 5800211. [Google Scholar] [CrossRef]
- Ma, Y.; Li, Z.; Wang, F.; Zhang, H.; Liu, J.; Chen, G.; Lü, C. Assimilating GNSS Tropospheric Products and Quantitative Evaluation of Their Contributions to Numerical Weather Prediction. IEEE Trans. Geosci. Remote Sens. 2025, 63, 5801413. [Google Scholar] [CrossRef]
- Jiang, X.; Wu, Y.; Zhang, Y. Quality Analysis of GNSS/MET Water Vapor Observation Data in Hainan Province. Nat. Sci. J. Hainan Univ. 2022, 40, 175–181. [Google Scholar] [CrossRef]
- Temimi, M.; Weston, M.J.; Khanal, S.; Ghedira, H.; Norouzi, H.; Al Mandous, A. On the analysis of ground-based microwave radiometer data during fog events. Atmos. Res. 2020, 243, 104976. [Google Scholar] [CrossRef]
- Tan, H.; Mao, J.; Chen, H.; Chan, P.W.; Wu, D.; Li, F.; Deng, T. A Study of a Retrieval Method for Temperature and Humidity Profiles from Microwave Radiometer Observations Based on Principal Component Analysis and Stepwise Regression. J. Atmos. Ocean. Technol. 2011, 28, 378–389. [Google Scholar] [CrossRef]
- Löhnert, U.; Maier, O. Operational profiling of temperature using ground-based microwave radiometry in an Alpine valley. Atmos. Meas. Tech. 2012, 5, 2613–2628. [Google Scholar] [CrossRef]
- Foth, A.; Baars, H.; Di Girolamo, P.; Mattis, I.; Radlach, M.; Schmidt, J.; Wandinger, U. Water vapor profiles from Raman lidar: Calibrated by means of the current European radiosonde network. Atmos. Chem. Phys. 2015, 15, 7753–7767. [Google Scholar] [CrossRef]
- Whiteman, D.N.; Cadirola, M.; Venable, D.; Calhoun, M.; Miloshevich, L.; Vermeesch, K.; Twigg, L.; Dirisu, A.; Hurst, D.; Hall, E.; et al. Correction technique for Raman water vapor lidar signal-dependent biases: Results from the MOHAVE-2009 campaign. Atmos. Meas. Tech. 2012, 5, 2893–2916. [Google Scholar] [CrossRef]
- Li, C.; Li, Y.; Fu, S.; Jiang, X.; Wang, X.; Li, S.; Cui, C.; Hu, Y.; Cui, W. A New Perspective on the Orographic Effect of the Windward Slope on the Multi-Scale Eastward-Moving Southwest Vortex Systems. Atmos. Res. 2022, 279, 106365. [Google Scholar] [CrossRef]
- Fu, S.M.; Mai, Z.; Sun, J.H.; Li, W.L.; Ding, Y.; Wang, Y.Q. Impacts of Convective Activity over the Tibetan Plateau on Plateau Vortex, Southwest Vortex, and Downstream Precipitation. J. Atmos. Sci. 2019, 76, 3803–3830. [Google Scholar] [CrossRef]
- Zhang, Y.; Sun, J.; Fu, S. Impacts of Diurnal Variation of Mountain-Plain Solenoid Circulations on Precipitation and Vortices East of the Tibetan Plateau during the Mei-Yu Season. Adv. Atmos. Sci. 2014, 31, 139–153. [Google Scholar] [CrossRef]
- Chen, Y.; Li, Y. Convective Characteristics and Formation Conditions in an Extreme Rainstorm on the Eastern Edge of the Tibetan Plateau. Atmosphere 2021, 12, 381. [Google Scholar] [CrossRef]
- Yao, L.; Shen, D.; Sun, X.; Wang, D.; Cao, X.; Wang, J.; Wang, D.; Zhang, C.; Guo, Q. The Beidou Navigation Radiosonde Observation Experiment and Data Evaluation. SSRN Preprint 2025. Available online: https://ssrn.com/abstract=5085235 (accessed on 14 July 2025).
- Rodgers, C.D. Inverse Methods for Atmospheric Sounding: Theory and Practice; World Scientific: Singapore, 2000; Volume 2, ISBN 981022740X. [Google Scholar]
- Xia, P.; Xia, J.; Ye, S.; Xu, C. A New Method for Estimating Tropospheric Zenith Wet-Component Delay of GNSS Signals from Surface Meteorology Data. Remote Sens. 2020, 12, 3497. [Google Scholar] [CrossRef]
- Li, L.; Wu, S.; Zhang, K.; Wang, X.; Li, W.; Shen, Z.; Zhu, D.; He, Q.; Wan, M. A New Zenith Hydrostatic Delay Model for Real-Time Retrievals of GNSS-PWV. Atmos. Meas. Tech. 2021, 14, 6379–6394. [Google Scholar] [CrossRef]
- Huang, Q.; Wang, X.; Li, H.; Zhang, J.; Han, Z.; Liu, D.; Li, Y.; Zhang, H. The Zenith Total Delay Combination of International GNSS Service Repro3 and the Analysis of Its Precision. Remote Sens. 2024, 16, 3885. [Google Scholar] [CrossRef]
- Thundathil, R.; Zus, F.; Dick, G.; Wickert, J. Assimilation of GNSS Zenith Delays and Tropospheric Gradients: A Sensitivity Study Utilizing Sparse and Dense Station Networks. EGUsphere 2025, preprint. [Google Scholar] [CrossRef]
- Cimini, D.; Hocking, J.; De Angelis, F.; Cersosimo, A.; Di Paola, F.; Gallucci, D.; Gentile, S.; Geraldi, E.; Larosa, S.; Nilo, S.; et al. RTTOV-gb v1.0—Updates on Sensors, Absorption Models, Uncertainty, and Availability. Geosci. Model Dev. 2019, 12, 1833–1845. [Google Scholar] [CrossRef]
- Smith, S.; Toumi, R. Measuring Cloud Cover and Brightness Temperature with a Ground-Based Thermal Infrared Camera. J. Appl. Meteor. Climatol. 2008, 47, 683–693. [Google Scholar] [CrossRef]
- Sun, B.; Groisman, P.Y.; Bradley, R.S.; Keimig, F.T. Temporal Changes in the Observed Relationship between Cloud Cover and Surface Air Temperature. J. Clim. 2000, 13, 4341–4357. [Google Scholar] [CrossRef]
- Foken, T. Springer Handbook of Atmospheric Measurements; Springer: Berlin/Heidelberg, Germany, 2021. [Google Scholar]
- Belgiu, M.; Drăguţ, L. Random Forest in Remote Sensing: A Review of Applications and Future Directions. ISPRS J. Photogramm. Remote Sens. 2016, 114, 24–31. [Google Scholar] [CrossRef]
- Peleg, K. Fast Fourier Transform-Based Calibration in Remote Sensing. Int. J. Remote Sens. 1998, 19, 2301–2315. [Google Scholar] [CrossRef]
- Wandinger, U.; Ansmann, A. Experimental Determination of the Lidar Overlap Profile with Raman Lidar. Appl. Opt. 2002, 41, 511–514. [Google Scholar] [CrossRef]
- Wulfmeyer, V.; Senff, C.; Späth, F.; Behrendt, A.; Lange, D.; Banta, R.M.; Brewer, W.A.; Wieser, A.; Turner, D.D. Profiling the molecular destruction rates of temperature and humidity as well as the turbulent kinetic energy dissipation in the convective boundary layer. Atmos. Meas. Tech. 2024, 17, 1175–1196. [Google Scholar] [CrossRef]
- Shao, N.; Wang, Q.; Bu, Z.; Yin, Z.; Dai, Y.; Chen, Y.; Wang, X. China Aerosol Raman Lidar Network (CARLNET)—Part I: Water Vapor Raman Channel Calibration and Quality Control. Remote Sens. 2025, 17, 414. [Google Scholar] [CrossRef]
- Sedano, F.; Kempeneers, P.; Hurtt, G. A Kalman Filter—Based Method to Generate Continuous Time Series of Medium—Resolution NDVI Images. Remote Sens. 2014, 6, 12381–12408. [Google Scholar] [CrossRef]
- Tobin, D.C.; Antonelli, P.B.; Revercomb, H.E.; Dutcher, S.T.; Turner, D.D.; Taylor, J.K.; Knuteson, R.O.; Vinson, K.H. Hyperspectral Data Noise Characterization Using Principal Component Analysis: Application to the Atmospheric Infrared Sounder. J. Appl. Remote Sens. 2007, 1, 013515. [Google Scholar] [CrossRef]
- Lu, Y.; Zhang, F. Toward Ensemble Assimilation of Hyperspectral Satellite Observations with Data Compression and Dimension Reduction Using Principal Component Analysis. Mon. Weather Rev. 2019, 147, 3505–3518. [Google Scholar] [CrossRef]
- Zhang, Q.; Shao, M. Impact of Hyperspectral Infrared Sounding Observation and Principal-Component-Score Assimilation on the Accuracy of High-Impact Weather Prediction. Atmosphere 2023, 14, 580. [Google Scholar] [CrossRef]
- Zhang, Q.; Shao, M. Assimilation of FY-3D and FY-3E Hyperspectral Infrared Atmospheric Sounding Observation and Its Impact on Numerical Weather Prediction during Spring Season over the Continental United States. Atmosphere 2023, 14, 967. [Google Scholar] [CrossRef]












| Channel | Cloudy or Rainy | Clear | |
|---|---|---|---|
| Water Vapor | 22.24 GHz | 41.52 K | 5.21 K |
| 23.04 GHz | 43.31 K | 5.04 K | |
| 23.84 GHz | 47.63 K | 4.16 K | |
| 25.44 GHz | 54.23 K | 3.79 K | |
| 26.24 GHz | 66.92 K | 5.91 K | |
| 27.84 GHz | 61.04 K | 8.17 K | |
| 31.40 GHz | 65.55 K | 9.19 K | |
| Oxygen | 51.26 GHz | 49.01 K | 5.18 K |
| 52.28 GHz | 37.62 K | 4.63 K | |
| 53.86 GHz | 9.78 K | 2.99 K | |
| 54.94 GHz | 2.05 K | 1.16 K | |
| 56.66 GHz | 1.08 K | 1.00 K | |
| 57.30 GHz | 0.99 K | 0.99 K | |
| 58.00 GHz | 0.95 K | 1.03 K | |
Disclaimer/Publisher’s Note: The statements, opinions and data contained in all publications are solely those of the individual author(s) and contributor(s) and not of MDPI and/or the editor(s). MDPI and/or the editor(s) disclaim responsibility for any injury to people or property resulting from any ideas, methods, instructions or products referred to in the content. |
© 2025 by the authors. Licensee MDPI, Basel, Switzerland. This article is an open access article distributed under the terms and conditions of the Creative Commons Attribution (CC BY) license (https://creativecommons.org/licenses/by/4.0/).
Share and Cite
Zhang, Q.; Deng, B.; Wang, S.; Dong, F.; Shao, M. Multi-Source Retrieval of Thermodynamic Profiles from an Integrated Ground-Based Remote Sensing System Using an EnKF1D-Var Framework. Remote Sens. 2025, 17, 3133. https://doi.org/10.3390/rs17183133
Zhang Q, Deng B, Wang S, Dong F, Shao M. Multi-Source Retrieval of Thermodynamic Profiles from an Integrated Ground-Based Remote Sensing System Using an EnKF1D-Var Framework. Remote Sensing. 2025; 17(18):3133. https://doi.org/10.3390/rs17183133
Chicago/Turabian StyleZhang, Qi, Bin Deng, Shudong Wang, Fangyou Dong, and Min Shao. 2025. "Multi-Source Retrieval of Thermodynamic Profiles from an Integrated Ground-Based Remote Sensing System Using an EnKF1D-Var Framework" Remote Sensing 17, no. 18: 3133. https://doi.org/10.3390/rs17183133
APA StyleZhang, Q., Deng, B., Wang, S., Dong, F., & Shao, M. (2025). Multi-Source Retrieval of Thermodynamic Profiles from an Integrated Ground-Based Remote Sensing System Using an EnKF1D-Var Framework. Remote Sensing, 17(18), 3133. https://doi.org/10.3390/rs17183133

