Quality Control Technique for Ground-Based Lightning Detection Data Based on Multi-Source Data over China
Abstract
1. Introduction
2. Data
2.1. Lightning Location Data
2.2. Radar Data
2.3. FY-4A Black Body Temperature Data
3. Comprehensive Quality Control Scheme
3.1. Gross Error Removal
3.2. Spatiotemporal Clustering Technology of Lightning Data
- and are the latitudes of point 1 and point 2 (in radians).
- and are the longitudes of point 1 and point 2 (in radians).
- means the difference in latitudes.
- means the difference in longitudes.
- R represents the Earth’s radius, with a commonly used value of 6371 km.
- d is the resulting distance between the two points.
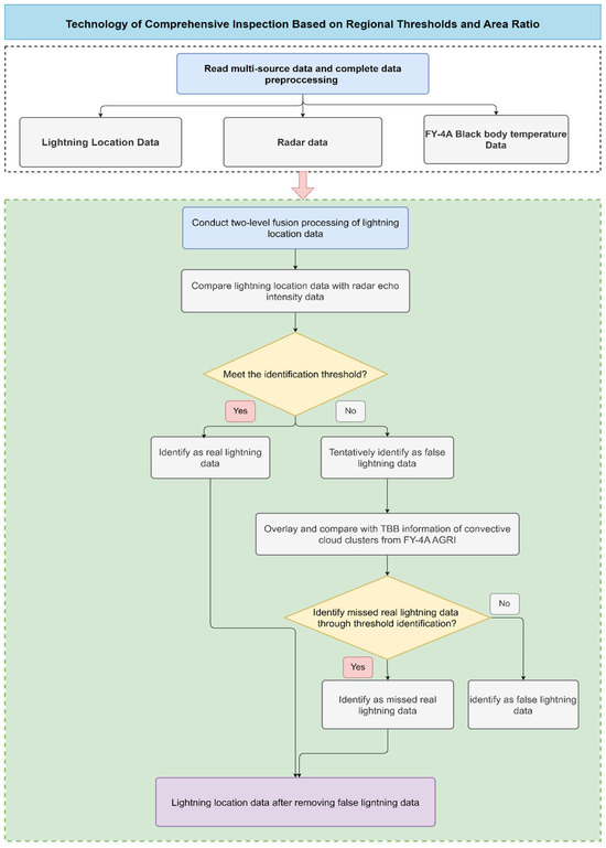
3.3. Comprehensive Inspection Technology Based on Regional Thresholds and Area Ratio
3.4. Selection of Identification Thresholds for Multi-Source Data
4. Quality Control Results and Verification
4.1. Overall Evaluation of Quality Control Effect
4.2. Comparison with Similar Lightning Observation Data
4.3. Inspection of Local Severe Convective Processes
5. Discussion
5.1. Uncertainties in Spatiotemporal Clustering Criteria Selection
5.2. Uncertainties in Threshold-Based Filtering
5.3. Limitations of the 2022 Summer (June–August) Study Period
5.4. Integrated Application of Space-Based and Ground-Based Multi-Source Lightning Observation Technologies
6. Conclusions
- Traditional business-quality control methods exhibit limited efficacy in handling CG flash data at the initial observation stage, addressing only approximately 2.4% of invalid data. By integrating radar composite reflectivity (CREF) and FY-4A cloud-top brightness temperature (TBB), specific quality control thresholds were established: a CREF of 10 dBZ, a TBB threshold of 270 K, and an area ratio threshold of 80%. The proposed quality control framework, which incorporates gross error elimination, spatiotemporal clustering, and the regional threshold area ratio method, effectively filters out false signals, achieving an overall quality control rate of approximately 28.7%. Among these methods, spatiotemporal clustering proved to be the most effective, with a success rate of 20.9%, while the regional threshold area ratio method demonstrated significant effectiveness in eliminating false signals in regions with weak or no radar echoes.
- By integrating lightning data from the IEE/CAS-LDN and comparing deviations in CMA-LDN data before and after quality control, the study successfully evaluated the proposed quality control scheme. Spatial distribution analysis of CG flash density deviations between the original CMA-LDN data and the IEE/CAS-LDN data for the summer of 2022 (June–August) revealed notable disparities in regions such as Zhejiang, Anhui, Yunnan, Guangxi, Fujian, and Guangdong. Following quality control, these deviations were significantly reduced. The overall deviation in the total number of CG flashes between CMA-LDN and IEE/CAS-LDN data was markedly minimized. Notably, the number of negative flashes decreased, while the number of positive flashes increased. This indicates that the comprehensive quality control methodology effectively eliminates false alarms in high-density regions and avoids excessive filtering in low-density areas, thereby improving the reliability of the CMA-LDN data.
- For CG flash observation data in regions with weak echoes, no echoes, or warm clouds, traditional operational quality control methods, combined with gross error elimination and spatiotemporal clustering, showed limited effectiveness. However, quality control through threshold identification, which integrates radar composite reflectivity and satellite TBB for screening and elimination, effectively removed false signals from lightning location data. Specifically, the regional threshold area ratio quality control method proved to be highly effective in eliminating false signals in weak or non-echo regions, significantly improving the reliability of lightning location data in complex meteorological conditions.
Author Contributions
Funding
Data Availability Statement
Acknowledgments
Conflicts of Interest
Abbreviations
| QC | Quality Control | 
| CMA-LDN | China Meteorological Administration Lightning Detection Network | 
| IEE/CAS-LDN | Institute of Electrical Engineering of the Chinese Academy of Sciences Lightning Detection Network | 
| WWLLN | World-Wide Lightning Location Network | 
| ADTD | Advanced Direction Finding on Time Difference | 
| 3D | Three-Dimensional | 
| IC | Intra Cloud | 
| CG | Cloud to Ground | 
| TDOA | Time Difference of Arrival | 
| CREF | Composite Reflectivity | 
| TBB | Black Body Temperature | 
| VLF/LF | Very Low Frequency/ Low Frequency | 
| BFB | Bolt-from-the-Blue | 
References
- Christian, H.J.; Goodman, S.J. Optical Observations of Lightning from a High-Altitude Airplane. J. Atmos. Ocean. Technol. 1987, 4, 701–711. [Google Scholar] [CrossRef]
- Mach, D.M.; Christian, H.J.; Blakeslee, R.J.; Boccippio, D.J.; Goodman, S.J.; Boeck, W.L. Performance assessment of the Optical Transient Detector and Lightning Imaging Sensor. J. Geophys. Res. Atmos. 2007, 112, D09210. [Google Scholar] [CrossRef]
- Williams, E.R. The global electrical circuit: A review. Atmos. Res. 2009, 91, 140–152. [Google Scholar] [CrossRef]
- Zhang, P.; Liu, W.; Zhang, C.; Ming, S.; Dong, L. Observation Characteristics of FY-4A Lightning Mapping Imager During a Severe Rainfall. Meteorol. Mon. 2021, 47, 1391–1401. [Google Scholar] [CrossRef]
- Yang, S.; Zhao, G.; Pan, S.; Zhao, C.; Zhu, Y.; Hu, J.; Wang, C.; Gao, X.; Zhang, W. Spatio-temporal Distribution Characteristics and Early Warning of Lightning Disasters in China. J. Nat. Disasters 2010, 19, 153–159. [Google Scholar]
- Zhang, W.; Meng, Q.; Ma, M.; Zhang, Y. Lightning casualties and damages in China from 1997 to 2009. Nat. Hazards 2011, 57, 465–476. [Google Scholar] [CrossRef]
- Betz, H.D.; Schmidt, K.; Laroche, P.; Blanchet, P.; Oettinger, W.P.; Defer, E.; Dziewit, Z.; Konarski, J. LINET—An international lightning detection network in Europe. Atmos. Res. 2009, 91, 564–573. [Google Scholar] [CrossRef]
- Cummins, K.L.; Murphy, M.J. An Overview of Lightning Locating Systems: History, Techniques, and Data Uses, With an In-Depth Look at the U.S. NLDN. IEEE Trans. Electromagn. Compat. 2009, 51, 499–518. [Google Scholar] [CrossRef]
- Biagi, C.J.; Cummins, K.L.; Kehoe, K.E.; Krider, E.P. National Lightning Detection Network (NLDN) performance in southern Arizona, Texas, and Oklahoma in 2003–2004. J. Geophys. Res. Atmos. 2007, 112, D05208. [Google Scholar] [CrossRef]
- Thomas, R.J.; Krehbiel, P.R.; Rison, W.; Hunyady, S.J.; Winn, W.P.; Hamlin, T.; Harlin, J. Accuracy of the Lightning Mapping Array. J. Geophys. Res. Atmos. 2004, 109, D14207. [Google Scholar] [CrossRef]
- Zhang, Y.; Zhang, Y.; Zou, M.; Wang, J.; Li, Y.; Tan, Y.; Feng, Y.; Zhang, H.; Zhu, S. Advances in Lightning Monitoring and Location Technology Research in China. Remote Sens. 2022, 14, 1293. [Google Scholar] [CrossRef]
- Zhang, D.; Cummins, K.; Nag, A.; Murphy, M.; Bitzer, P. Evaluation of the National Lightning Detection Network Upgrade Using the Lightning Imaging Sensor. In Proceedings of the 24th International Lightning Detection Conference & 6th International Lightning Meteorology Conference, San Diego, CA, USA, 18–21 April 2016. [Google Scholar]
- Thompson, K.B.; Bateman, M.G.; Carey, L.D. A Comparison of Two Ground-Based Lightning Detection Networks against the Satellite-Based Lightning Imaging Sensor (LIS). J. Atmos. Ocean. Technol. 2014, 31, 2191–2205. [Google Scholar] [CrossRef]
- Yu, R.; Du, M.; Yan, Z.; Mei, C. Comparative analysis of cloud-ground flash data of two lightning location networks in Hubei Province. Torrential Rain Disasters 2021, 40, 646–654. [Google Scholar] [CrossRef]
- Pang, W. A Quality Control Method and System for Lightning Data. CN201910780343.7, 30 May 2025. [Google Scholar]
- Zhang, X.; Zhang, Q.; Zhang, X.; Chen, Y.; Lian, C.; Wang, L. Filtering of False Signals in Fengyun-4A Lightning Mapping Imager Based on Bayesian Inference. Sci. Technol. Eng. 2019, 19, 23–32. [Google Scholar]
- Liang, H. Weather Radar Puzzle System; Meteorological Observation Center of China Meteorological Administration: Beijing, China, 29 August 2022.
- Fu, B.; Yue, Y.; Li, G. TBB Data Processing and Application. Meteorol. Mon. 2006, 32, 40–45. (In Chinese) [Google Scholar]
- Xia, R.; Zhang, D.-L.; Wang, B. A 6-yr Cloud-to-Ground Lightning Climatology and Its Relationship to Rainfall over Central and Eastern China. J. Appl. Meteorol. Climatol. 2015, 54, 2443–2460. [Google Scholar] [CrossRef]
- Yang, X.; Sun, J.; Li, W. An Analysis of Cloud-to-Ground Lightning in China during 2010–13. Weather Forecast 2015, 30, 1537–1550. [Google Scholar] [CrossRef]
- Jingxiao, L.I.; Fengxia, G.U.O.; Haibo, H.U.; Rujian, L.I.; Muhui, Q.; Wenan, X. Comparative Analysis of SAFIR and ADTD Lightning Location Data over Beijing and Its Circumjacent Regions. Plateau Meteorol. 2017, 36, 1115–1126. [Google Scholar]
- Wang, D.; Qie, X.; Yuan, S.; Sun, Z.; Chen, Z.; Li, J.; Zhang, H.; Liu, M.; Srivastava, A.; Liu, D. Spatial and Temporal Distribution of Lightning Activity and Contribution of Thunderstorms with Different Lightning-Producing Capabilities in Beijing Metropolitan Region. Chin. J. Atmos. Sci. 2020, 44, 225–238. [Google Scholar] [CrossRef]
- Wu, F.; Cui, X.; Zhang, D.L.; Liu, D.; Zheng, D. SAFIR-3000 Lightning Statistics over the Beijing Metropolitan Region during 2005–07. J. Appl. Meteorol. Clim. 2016, 55, 21. [Google Scholar] [CrossRef]
- Dongxia, L.I.U.; Xiushu, Q.I.E.; Yajun, X.; Guili, F. Evolution of the Total Lightning Activity in a Leading-Line and Trailing Stratiform Mesoscale Convective System over Beijing. Adv. Atmos. Sci. 2011, 28, 866–878. [Google Scholar] [CrossRef]
- Srivastava, A.; Tian, Y.; Qie, X.; Wang, D.; Sun, Z.; Yuan, S.; Wang, Y.; Chen, Z.; Xu, W.; Zhang, H.; et al. Performance assessment of Beijing Lightning Network (BLNET) and comparison with other lightning location networks across Beijing. Atmos. Res. 2017, 197, 76–83. [Google Scholar] [CrossRef]
- Cummins, K.L.; Murphy, M.J.; Bardo, E.A.; Hiscox, W.L.; Pyle, R.B.; Pifer, A.E. A Combined TOA/MDF Technology Upgrade of the U.S. National Lightning Detection Network. J. Geophys. Res. Atmos. 1998, 103, 9035–9044. [Google Scholar] [CrossRef]
- Yi, X.; Sun, X.; Zhang, Y.; Guo, L.; Wang, Y. Evolution of radar parameters and lightning activity during thunderstorm cells merging. Acta Meteorol. Sin. 2017, 75, 981–995. [Google Scholar] [CrossRef]
- Sun, M.; Qie, X.; Sun, L.; Liu, D.; Wang, D.; Yuan, S.; Chen, Z.; Xu, W.; Sun, C.; Su, D. Lightning Activity of a Severe Thunderstorm with Several Hail-Fall Stages in Beijing Metropolitan Region. Chin. J. Atmos. Sci. 2020, 44, 601–610. [Google Scholar] [CrossRef]
- Zhou, J.; Wang, Z.; Feng, M.; Shen, G.; Cheng, L.; Zhang, Y. Application of Atmospheric Electric Field Data on Lightning Prediction Around Nanjing. Plateau Meteorol. 2013, 32, 1470–1477. [Google Scholar]
- Liu, P.; Yang, Y.; Xin, Y.; Wang, C. Impact of Lightning Data Assimilation on Forecasts of a Leeward Slope Precipitation Event in the Western Margin of the Junggar Basin. Remote Sens. 2021, 13, 3584. [Google Scholar] [CrossRef]
- Ma, R.; Zheng, D.; Zhang, Y.; Yao, W.; Zhang, W.; Zhu, B. Thunderstorms with Extreme Lightning Activity in China: Climatology, Synoptic Patterns, and Convective Parameters. Remote Sens. 2024, 16, 4673. [Google Scholar] [CrossRef]
- Zhu, J.; Chen, P.; Tang, S.; Wang, B. Research on quality control technology of Chinese satellite-based lightning data based on multi-source data. Sci. Technol. Eng. 2022, 22, 11783–11791. (In Chinese) [Google Scholar]
- Steiner, M.; Houze, R.A.; Yuter, S.E. Climatological Characterization of Three-Dimensional Storm Structure from Operational Radar and Rain Gauge Data. J. Appl. Meteorol. Climatol. 1995, 34, 1978–2007. [Google Scholar] [CrossRef]
- Karunarathna, N.; Marshall, T.C.; Karunarathne, S.; Stolzenburg, M. Initiation locations of lightning flashes relative to radar reflectivity in four small Florida thunderstorms. J. Geophys. Res. Atmos. 2017, 122, 6565–6591. [Google Scholar] [CrossRef]
- Zhu, J.; Xie, L.-Y.; Gao, Z.-N.; Zhang, J.; Xu, B.-L. Analysis of new generation weather radar echo and lightning approach warning of thunderstorm cloud. J. Yunnan Univ. Nat. Sci. Ed. 2020, 42, 916–925. [Google Scholar] [CrossRef]
- Ying, Y.; Feng, M.; Jiao, X.; Miao, F. Lightning and Echo Characteristics of Two Thunderstorm Processes. Meteorol. Sci. Technol. 2012, 40, 620–626. [Google Scholar]
- Liu, X.; Kang, N.; Zhang, Q.; Liu, C. Analysis of Activity Characteristics of Satellite-to-Ground Lightning Detection in A Mesoscale Convective System. Meteorol. Sci. Technol. 2023, 51, 14–21. [Google Scholar]
- Tao, X. Research on the Characteristics of the Strong Convective System in the Yunnan Plateau and Its Relationship with Lightning Activities. Master’s Thesis, Nanjing University of Information Science and Technology, Nanjing, China, 2020. [Google Scholar] [CrossRef]
- Qie, X.; Toumi, R.; Yuan, T. Lightning activities on the Tibetan Plateau as observed by the lightning imaging sensor. J. Geophys. Res. Atmos. 2003, 108, 4551. [Google Scholar] [CrossRef]
- Hidayat, S.; Ishii, M. Diurnal variation of lightning characteristics around Java Island. J. Geophys. Res. Atmos. 1999, 104, 24449–24454. [Google Scholar] [CrossRef]
- Rakov, V.A.; Uman, M.A. Lightning: Physics and Effects; Cambridge University Press: Cambridge, UK, 2003. [Google Scholar]
- Zhang, D.; Wang, M.; Shen, Z.; Wang, D. Data quality analysis and evaluation of DDW1 lightning locator. Meteorol. Hydrol. Mar. Instrum. 2024, 41, 13–16. [Google Scholar]
- Uman, M.A.; Rakov, V.A. The interaction of lightning with airborne vehicles. Prog. Aerosp. Sci. 2003, 39, 61–81. [Google Scholar] [CrossRef]
- Li, M.; Cheng, S.; Wang, J.; Cai, L.; Fan, Y.; Cao, J.; Zhou, M. Thunderstorm total lightning activity behavior associated with transmission line trip events of power system. NPJ Clim. Atmos. Sci. 2024, 7, 148. [Google Scholar] [CrossRef]
- Yang, J.; Zhang, Z.; Wei, C.; Lu, F.; Guo, Q. Introducing the New Generation of Chinese Geostationary Weather Satellites, Fengyun-4. Bull. Am. Meteorol. Soc. 2017, 98, 1637–1658. [Google Scholar] [CrossRef]
- Cao, D.; Lu, F.; Zhang, X.; Yang, J. Lightning Activity Observed by the FengYun-4A Lightning Mapping Imager. Remote Sens. 2021, 13, 3013. [Google Scholar] [CrossRef]
- Hui, W.; Zhang, W.; Lyu, W.; Li, P. Preliminary Observations from the China Fengyun-4A Lightning Mapping Imager and Its Optical Radiation Characteristics. Remote Sens. 2020, 12, 2622. [Google Scholar] [CrossRef]
- Chen, Z.; Qie, X.; Sun, J.; Xiao, X.; Zhang, Y.; Cao, D.; Yang, J. Evaluation of Fengyun-4A Lightning Mapping Imager (LMI) Performance during Multiple Convective Episodes over Beijing. Remote Sens. 2021, 13, 1746. [Google Scholar] [CrossRef]
- Li, P.; Zhai, G.; Pang, W.; Hui, W.; Zhang, W.; Chen, J.; Zhang, L. Preliminary Research on a Comparison and Evaluation of FY-4A LMI and ADTD Data through a Moving Amplification Matching Algorithm. Remote Sens. 2021, 13, 11. [Google Scholar] [CrossRef]
- Zou, M.; Zhang, Y.; Fan, Y.; Wang, J.; Zhang, H. Performance Evaluation of LMI Based on Low-Frequency Three-Dimensional Total Lightning Flash Location Data. Remote Sens. 2024, 16, 244. [Google Scholar] [CrossRef]
- Ni, X.; Hui, W.; Zhang, Q.; Huang, F.; Liu, C. Comparison of Lightning Detection Between the FY-4A Lightning Mapping Imager and the ISS Lightning Imaging Sensor. Earth Space Sci. 2021, 8, e2020EA001099. [Google Scholar] [CrossRef]









| Data Name | Variables | Time Range | Spatial Range | 
|---|---|---|---|
| CMA-LDN | Lightning occurrence time, geographical information, current intensity, return-stroke steepness, positioning method, etc. | June–August, 2022 | China domain | 
| IEE/CAS-LDN | Lightning occurrence time, type, longitude and latitude, height, and peak current intensity, etc. | ||
| RADAR | Composite reflectivity | ||
| FY-4A | Black body temperature | 
| Disclaimer/Publisher’s Note: The statements, opinions and data contained in all publications are solely those of the individual author(s) and contributor(s) and not of MDPI and/or the editor(s). MDPI and/or the editor(s) disclaim responsibility for any injury to people or property resulting from any ideas, methods, instructions or products referred to in the content. | 
© 2025 by the authors. Licensee MDPI, Basel, Switzerland. This article is an open access article distributed under the terms and conditions of the Creative Commons Attribution (CC BY) license (https://creativecommons.org/licenses/by/4.0/).
Share and Cite
Xu, Y.; Shen, Y.; Jiang, X.; Tian, F.; Cao, L.; Wang, N. Quality Control Technique for Ground-Based Lightning Detection Data Based on Multi-Source Data over China. Remote Sens. 2025, 17, 1928. https://doi.org/10.3390/rs17111928
Xu Y, Shen Y, Jiang X, Tian F, Cao L, Wang N. Quality Control Technique for Ground-Based Lightning Detection Data Based on Multi-Source Data over China. Remote Sensing. 2025; 17(11):1928. https://doi.org/10.3390/rs17111928
Chicago/Turabian StyleXu, Yongfang, Yan Shen, Xiaowei Jiang, Fengyun Tian, Lei Cao, and Nan Wang. 2025. "Quality Control Technique for Ground-Based Lightning Detection Data Based on Multi-Source Data over China" Remote Sensing 17, no. 11: 1928. https://doi.org/10.3390/rs17111928
APA StyleXu, Y., Shen, Y., Jiang, X., Tian, F., Cao, L., & Wang, N. (2025). Quality Control Technique for Ground-Based Lightning Detection Data Based on Multi-Source Data over China. Remote Sensing, 17(11), 1928. https://doi.org/10.3390/rs17111928
 
        

 
       