MetaTrans-FSTSF: A Transformer-Based Meta-Learning Framework for Few-Shot Time Series Forecasting in Flood Prediction
Abstract
1. Introduction
- We reformulate the flood time series prediction as a few-shot learning problem, enabling the model to generalize and adapt to flood forecasting with limited historical data by leveraging meta-learning techniques.
- To address the few-shot learning challenge in time series forecasting, we propose MetaTrans-FSTSF, which is a novel framework that integrates the strengths of MAML and Transformer models into a unified architecture specifically designed for few-shot time series forecasting. Unlike existing applications, our framework emphasizes the rapid adaptation and precise handling of sparse flood time series data through innovative meta-learning and attention mechanisms.
- Extensive experiments are conducted on various benchmark flood datasets, demonstrating the superior performance of our MAML-based meta-predictor compared to state-of-the-art methods and validating the effectiveness of individual components within the proposed framework.
2. Related Work
2.1. Deep Learning for Time Series Forecasting
2.2. Few-Shot Learning
2.2.1. Data-Based Methods
2.2.2. Feature-Level Methods
2.2.3. Task-Based Methods
3. Preliminaries
3.1. Problem Definition
3.2. Meta-Learning Paradigm
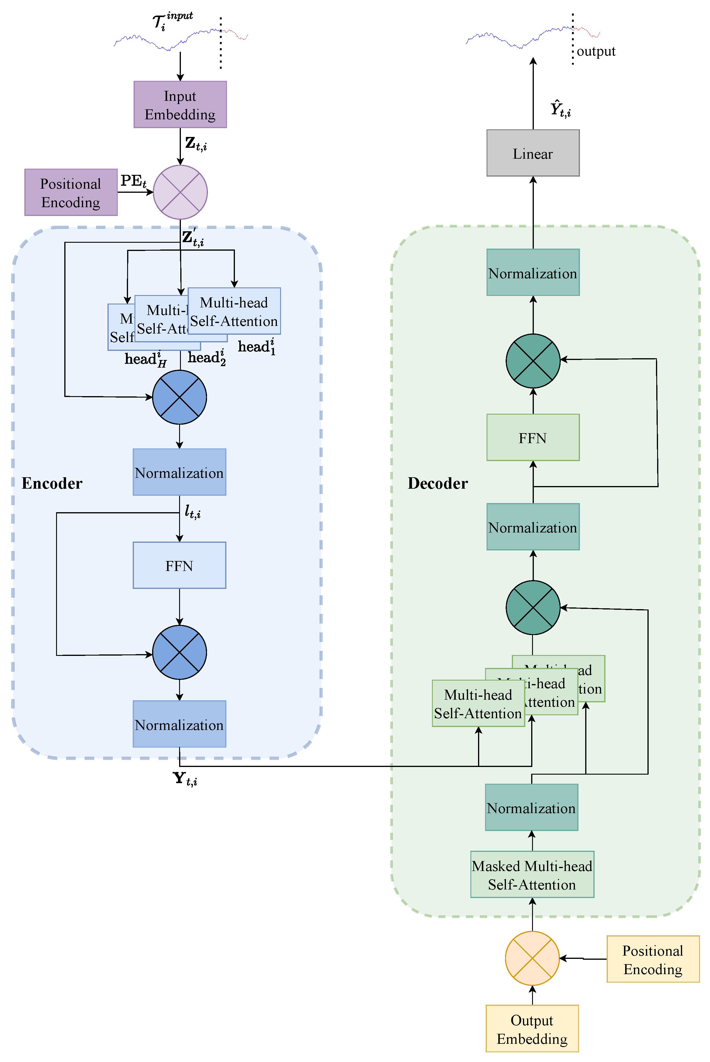
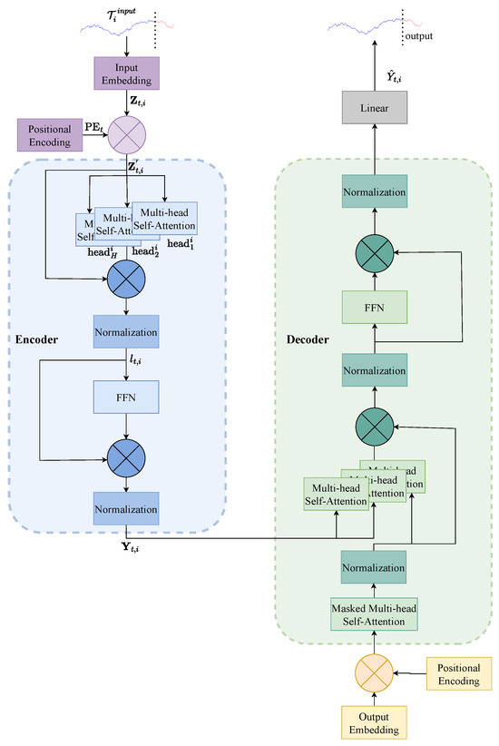
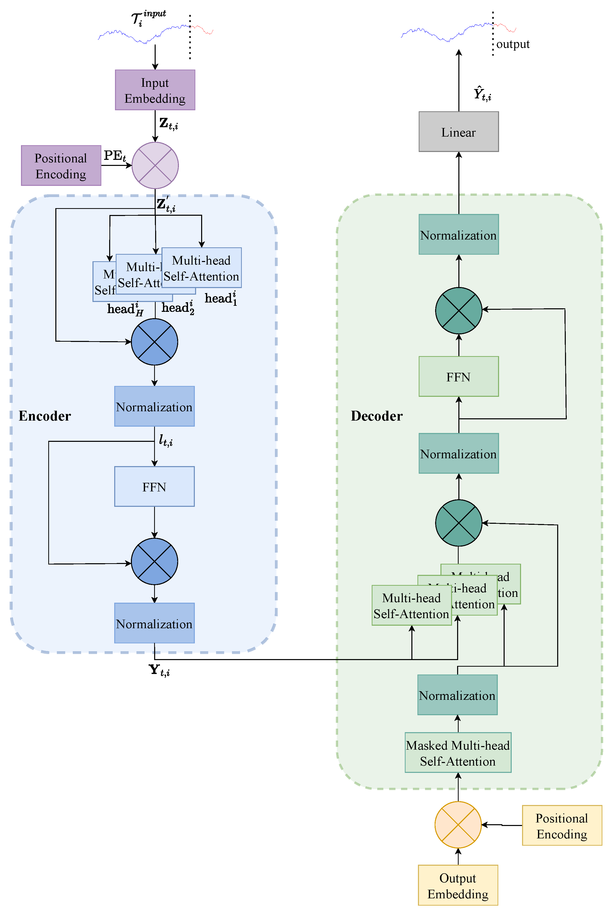
4. The Proposed Method
4.1. Meta-Learner
4.2. Meta-Predictor
| Algorithm 1 Meta Transformer for Few-Shot Time Series Forecasting (MetaTrans-FSTSF) |
|
5. Experiments
5.1. Datasets
5.2. Evaluation Metrics
- Mean Absolute Error (MAE):
- Mean Squared Error (MSE):
- Symmetric Mean Absolute Percentage Error (SMAPE):
5.3. Baseline Methods
- Multitask [61]: Extends few-shot learning to diverse multimodal tasks by quantifying knowledge transfer between different tasks and leveraging hard parameter sharing.
- HETMET [62]: Meta-learning model that handles tasks with varying attribute spaces by inferring latent representations from a few labeled instances.
- TIMEHETMET [63]: Utilizing permutation-invariant deep set-blocks with temporal embeddings to handle heterogeneous multivariate data for few-shot time series forecasting.
- Meta-LSTM [64]: Long Short-Term Memory network using a generalizable meta-model that can be quickly adapted to new applications.
- Meta-GRU [65]: Graph Convolutional Networks leverage a generalizable meta-model.
5.4. Implementation Details
5.5. Results
6. Conclusions
Author Contributions
Funding
Data Availability Statement
Conflicts of Interest
References
- Tabari, H. Climate change impact on flood and extreme precipitation increases with water availability. Sci. Rep. 2020, 10, 13768. [Google Scholar] [CrossRef] [PubMed]
- Tang, Z.; Wang, P.; Li, Y.; Sheng, Y.; Wang, B.; Popovych, N.; Hu, T. Contributions of climate change and urbanization to urban flood hazard changes in China’s 293 major cities since 1980. J. Environ. Manag. 2024, 353, 120113. [Google Scholar] [CrossRef] [PubMed]
- Jiang, J.; Chen, C.; Zhou, Y.; Berretti, S.; Liu, L.; Pei, Q.; Zhou, J.; Wan, S. Heterogeneous dynamic graph convolutional networks for enhanced spatiotemporal flood forecasting by remote sensing. IEEE J. Sel. Top. Appl. Earth Obs. Remote Sens. 2024, 17, 3108–3122. [Google Scholar] [CrossRef]
- Bhat, J.R.; Alqahtani, S.A. 6G ecosystem: Current status and future perspective. IEEE Access 2021, 9, 43134–43167. [Google Scholar] [CrossRef]
- Chen, C.; Wang, W.; Liu, Z.; Wang, Z.; Li, C.; Lu, H.; Pei, Q.; Wan, S. RLFN-VRA: Reinforcement Learning-based Flexible Numerology V2V Resource Allocation for 5G NR V2X Networks. IEEE Trans. Intell. Veh. 2024, 1–11. [Google Scholar] [CrossRef]
- Shahra, E.Q.; Wu, W. Water contaminants detection using sensor placement approach in smart water networks. J. Ambient. Intell. Humaniz. Comput. 2023, 14, 4971–4986. [Google Scholar] [CrossRef]
- Ramos, H.M.; Kuriqi, A.; Besharat, M.; Creaco, E.; Tasca, E.; Coronado-Hernández, O.E.; Pienika, R.; Iglesias-Rey, P. Smart water grids and digital twin for the management of system efficiency in water distribution networks. Water 2023, 15, 1129. [Google Scholar] [CrossRef]
- Jan, F.; Min-Allah, N.; Düştegör, D. Iot based smart water quality monitoring: Recent techniques, trends and challenges for domestic applications. Water 2021, 13, 1729. [Google Scholar] [CrossRef]
- Chen, C.; Si, J.; Li, H.; Han, W.; Kumar, N.; Berretti, S.; Wan, S. A High Stability Clustering Scheme for the Internet of Vehicles. IEEE Trans. Netw. Serv. Manag. 2024, 21, 4297–4311. [Google Scholar] [CrossRef]
- Samikwa, E.; Voigt, T.; Eriksson, J. Flood prediction using IoT and artificial neural networks with edge computing. In Proceedings of the 2020 International Conferences on Internet of Things (iThings) and IEEE Green Computing and Communications (GreenCom) and IEEE Cyber, Physical and Social Computing (CPSCom) and IEEE Smart Data (SmartData) and IEEE Congress on Cybermatics (Cybermatics), Rhodes Island, Greece, 2–6 November 2020; pp. 234–240. [Google Scholar]
- Shi, J.; Jain, M.; Narasimhan, G. Time series forecasting (tsf) using various deep learning models. arXiv 2022, arXiv:2204.11115. [Google Scholar]
- Kao, I.F.; Zhou, Y.; Chang, L.C.; Chang, F.J. Exploring a Long Short-Term Memory based Encoder-Decoder framework for multi-step-ahead flood forecasting. J. Hydrol. 2020, 583, 124631. [Google Scholar] [CrossRef]
- Alfieri, L.; Burek, P.; Dutra, E.; Krzeminski, B.; Muraro, D.; Thielen, J.; Pappenberger, F. GloFAS–global ensemble streamflow forecasting and flood early warning. Hydrol. Earth Syst. Sci. 2013, 17, 1161–1175. [Google Scholar] [CrossRef]
- Nevo, S.; Morin, E.; Gerzi Rosenthal, A.; Metzger, A.; Barshai, C.; Weitzner, D.; Voloshin, D.; Kratzert, F.; Elidan, G.; Dror, G.; et al. Flood forecasting with machine learning models in an operational framework. Hydrol. Earth Syst. Sci. 2022, 26, 4013–4032. [Google Scholar] [CrossRef]
- Liu, Y.; Wu, H.; Wang, J.; Long, M. Non-stationary transformers: Exploring the stationarity in time series forecasting. Adv. Neural Inf. Process. Syst. 2022, 35, 9881–9893. [Google Scholar]
- Jensen, V.; Bianchi, F.M.; Anfinsen, S.N. Ensemble conformalized quantile regression for probabilistic time series forecasting. IEEE Trans. Neural Netw. Learn. Syst. 2022, 35, 9014–9025. [Google Scholar] [CrossRef]
- Wang, Y.; Yao, Q.; Kwok, J.T.; Ni, L.M. Generalizing from a few examples: A survey on few-shot learning. ACM Comput. Surv. (CSUR) 2020, 53, 1–34. [Google Scholar] [CrossRef]
- Zhao, A.; Balakrishnan, G.; Durand, F.; Guttag, J.V.; Dalca, A.V. Data augmentation using learned transformations for one-shot medical image segmentation. In Proceedings of the IEEE/CVF Conference on Computer Vision and Pattern Recognition, Long Beach, CA, USA, 15–20 June 2019; pp. 8543–8553. [Google Scholar]
- Zhou, J.; Zheng, Y.; Tang, J.; Li, J.; Yang, Z. Flipda: Effective and robust data augmentation for few-shot learning. arXiv 2021, arXiv:2108.06332. [Google Scholar]
- Zhong, Z.; Zheng, L.; Kang, G.; Li, S.; Yang, Y. Random erasing data augmentation. In Proceedings of the AAAI Conference on Artificial Intelligence, New York, NY, USA, 7–12 February 2020; Volume 34, pp. 13001–13008. [Google Scholar]
- Xie, Q.; Luong, M.T.; Hovy, E.; Le, Q.V. Self-training with noisy student improves imagenet classification. In Proceedings of the IEEE/CVF Conference on Computer Vision and Pattern Recognition, Seattle, WA, USA, 13–19 June 2020; pp. 10687–10698. [Google Scholar]
- Zhou, K.; Liu, Z.; Qiao, Y.; Xiang, T.; Loy, C.C. Domain generalization: A survey. IEEE Trans. Pattern Anal. Mach. Intell. 2022, 45, 4396–4415. [Google Scholar] [CrossRef]
- Peng, Z.; Li, Z.; Zhang, J.; Li, Y.; Qi, G.J.; Tang, J. Few-shot image recognition with knowledge transfer. In Proceedings of the IEEE/CVF International Conference on Computer Vision, Seoul, Republic of Korea, 27 October–2 November 2019; pp. 441–449. [Google Scholar]
- Li, W.; Wang, Z.; Wang, Y.; Wu, J.; Wang, J.; Jia, Y.; Gui, G. Classification of high-spatial-resolution remote sensing scenes method using transfer learning and deep convolutional neural network. IEEE J. Sel. Top. Appl. Earth Obs. Remote Sens. 2020, 13, 1986–1995. [Google Scholar] [CrossRef]
- Wu, Y.; Schuster, M.; Chen, Z.; Le, Q.V.; Norouzi, M.; Macherey, W.; Krikun, M.; Cao, Y.; Gao, Q.; Macherey, K.; et al. Google’s neural machine translation system: Bridging the gap between human and machine translation. arXiv 2016, arXiv:1609.08144. [Google Scholar]
- Finn, C.; Abbeel, P.; Levine, S. Model-agnostic meta-learning for fast adaptation of deep networks. In Proceedings of the International Conference on Machine Learning (PMLR), Sydney, Australia, 6–11 August 2017; pp. 1126–1135. [Google Scholar]
- Vinyals, O.; Blundell, C.; Lillicrap, T.; Kavukcuoglu, K.; Wierstra, D. Matching networks for one shot learning. In Proceedings of the 30th International Conference on Neural Information Processing Systems, Barcelona, Spain, 5–10 December 2016; Volume 29. [Google Scholar]
- Cai, K.; He, J.; Li, Q.; Shangguan, W.; Li, L.; Hu, H. Meta-LSTM in hydrology: Advancing runoff predictions through model-agnostic meta-learning. J. Hydrol. 2024, 639, 131521. [Google Scholar] [CrossRef]
- Sayari, S.; Meymand, A.M.; Aldallal, A.; Zounemat-Kermani, M. Meta-learner methods in forecasting regulated and natural river flow. Arab. J. Geosci. 2022, 15, 1051. [Google Scholar] [CrossRef]
- Mao, J.; Yun, O.; Kim, H.; Chang, H.; Sun, X. MeWP: Meta-learning based Water-Level Prediction. In Proceedings of the 2022 IEEE International Conference on Big Data (Big Data), Osaka, Japan, 17–20 December 2022; pp. 1886–1891. [Google Scholar]
- Chen, Z.; Wu, M.; Zhao, R.; Guretno, F.; Yan, R.; Li, X. Machine remaining useful life prediction via an attention-based deep learning approach. IEEE Trans. Ind. Electron. 2020, 68, 2521–2531. [Google Scholar] [CrossRef]
- Zheng, H.; Lin, F.; Feng, X.; Chen, Y. A hybrid deep learning model with attention-based conv-LSTM networks for short-term traffic flow prediction. IEEE Trans. Intell. Transp. Syst. 2020, 22, 6910–6920. [Google Scholar] [CrossRef]
- Yi, K.; Zhang, Q.; Fan, W.; Wang, S.; Wang, P.; He, H.; An, N.; Lian, D.; Cao, L.; Niu, Z. Frequency-domain MLPs are more effective learners in time series forecasting. arXiv 2024, arXiv:2311.06184. [Google Scholar]
- Yi, K.; Zhang, Q.; Fan, W.; He, H.; Hu, L.; Wang, P.; An, N.; Cao, L.; Niu, Z. FourierGNN: Rethinking multivariate time series forecasting from a pure graph perspective. arXiv 2024, arXiv:2311.06190. [Google Scholar]
- Maharana, K.; Mondal, S.; Nemade, B. A review: Data pre-processing and data augmentation techniques. Glob. Transit. Proc. 2022, 3, 91–99. [Google Scholar] [CrossRef]
- Ding, Y.; Yu, X.; Yang, Y. Modeling the probabilistic distribution of unlabeled data for one-shot medical image segmentation. In Proceedings of the AAAI Conference on Artificial Intelligence, Philadelphia, PA, USA, 2–9 February 2021; Volume 35, pp. 1246–1254. [Google Scholar]
- Li, J.; Wang, Z.; Hu, X. Learning intact features by erasing-inpainting for few-shot classification. In Proceedings of the AAAI Conference on Artificial Intelligence, Philadelphia, PA, USA, 2–9 February 2021; Volume 35, pp. 8401–8409. [Google Scholar]
- Hu, R.; Ruan, G.; Xiang, S.; Huang, M.; Liang, Q.; Li, J. Automated diagnosis of covid-19 using deep learning and data augmentation on chest ct. medRxiv 2020, 2020, 4. [Google Scholar]
- Karras, T.; Aittala, M.; Hellsten, J.; Laine, S.; Lehtinen, J.; Aila, T. Training generative adversarial networks with limited data. Adv. Neural Inf. Process. Syst. 2020, 33, 12104–12114. [Google Scholar]
- Li, W.; Chen, J.; Cao, J.; Ma, C.; Wang, J.; Cui, X.; Chen, P. EID-GAN: Generative adversarial nets for extremely imbalanced data augmentation. IEEE Trans. Ind. Inform. 2022, 19, 3208–3218. [Google Scholar] [CrossRef]
- Zhou, X.; Hu, Y.; Wu, J.; Liang, W.; Ma, J.; Jin, Q. Distribution bias aware collaborative generative adversarial network for imbalanced deep learning in industrial IoT. IEEE Trans. Ind. Inform. 2022, 19, 570–580. [Google Scholar] [CrossRef]
- Choi, J.; Kim, T.; Kim, C. Self-ensembling with gan-based data augmentation for domain adaptation in semantic segmentation. In Proceedings of the IEEE/CVF International Conference on Computer Vision, Seoul, Republic of Korea, 27 October–2 November 2019; pp. 6830–6840. [Google Scholar]
- Shen, Z.; Liu, Z.; Qin, J.; Savvides, M.; Cheng, K.T. Partial is better than all: Revisiting fine-tuning strategy for few-shot learning. In Proceedings of the AAAI Conference on Artificial Intelligence, Philadelphia, PA, USA, 2–9 February 2021; Volume 35, pp. 9594–9602. [Google Scholar]
- Zhang, T.; Wu, F.; Katiyar, A.; Weinberger, K.Q.; Artzi, Y. Revisiting few-sample BERT fine-tuning. arXiv 2020, arXiv:2006.05987. [Google Scholar]
- Gu, Y.; Han, X.; Liu, Z.; Huang, M. Ppt: Pre-trained prompt tuning for few-shot learning. arXiv 2021, arXiv:2109.04332. [Google Scholar]
- Wang, Y.; Yan, J.; Ye, X.; Jing, Q.; Wang, J.; Geng, Y. Few-shot transfer learning with attention mechanism for high-voltage circuit breaker fault diagnosis. IEEE Trans. Ind. Appl. 2022, 58, 3353–3360. [Google Scholar] [CrossRef]
- Ganesha, H.; Gupta, R.; Gupta, S.H.; Rajan, S. Few-shot transfer learning for wearable IMU-based human activity recognition. Neural Comput. Appl. 2024, 36, 10811–10823. [Google Scholar] [CrossRef]
- He, Q.Q.; Pang, P.C.I.; Si, Y.W. Transfer Learning for Financial Time Series Forecasting. In Proceedings of the Pacific Rim International Conference on Artificial Intelligence, Yanuca Island, Cuvu, Fiji, 26–30 August 2019. [Google Scholar]
- Lackinger, A.; Morichetta, A.; Dustdar, S. Time Series Predictions for Cloud Workloads: A Comprehensive Evaluation. In Proceedings of the 2024 IEEE International Conference on Service-Oriented System Engineering (SOSE), Shanghai, China, 15–18 July 2024. [Google Scholar]
- Xu, Y.; Lin, K.; Hu, C.; Wang, S.; Wu, Q.; Zhang, L.; Ran, G. Deep transfer learning based on transformer or flood forecasting in data-sparse basins. J. Hydrol. 2023, 625, 129956. [Google Scholar] [CrossRef]
- Kimura, N.; Yoshinaga, I.; Sekijima, K.; Azechi, I.; Baba, D. Convolutional Neural Network Coupled with a Transfer-Learning Approach for Time-Series Flood Predictions. Water 2020, 12, 96. [Google Scholar] [CrossRef]
- Tian, P.; Wu, Z.; Qi, L.; Wang, L.; Shi, Y.; Gao, Y. Differentiable meta-learning model for few-shot semantic segmentation. In Proceedings of the AAAI Conference on Artificial Intelligence, New York, NY, USA, 7–12 February 2020; Volume 34, pp. 12087–12094. [Google Scholar]
- Oreshkin, B.N.; Carpov, D.; Chapados, N.; Bengio, Y. Meta-learning framework with applications to zero-shot time-series forecasting. In Proceedings of the AAAI Conference on Artificial Intelligence, Philadelphia, PA, USA, 2–9 February 2021; Volume 35, pp. 9242–9250. [Google Scholar]
- Narwariya, J.; Malhotra, P.; Vig, L.; Shroff, G.; Vishnu, T.V. Meta-Learning for Few-Shot Time Series Classification. In Proceedings of the 7th ACM IKDD CoDS and 25th COMAD, New York, NY, USA, 5–7 January 2020; pp. 28–36. [Google Scholar] [CrossRef]
- Chen, J.; Zhan, L.M.; Wu, X.M.; Chung, F.l. Variational metric scaling for metric-based meta-learning. In Proceedings of the AAAI Conference on Artificial Intelligence, New York, NY, USA, 7–12 February 2020; Volume 34, pp. 3478–3485. [Google Scholar]
- Yoon, J.; Kim, T.; Dia, O.; Kim, S.; Bengio, Y.; Ahn, S. Bayesian model-agnostic meta-learning. Adv. Neural Inf. Process. Syst. 2018, 31, 7343–7353. [Google Scholar]
- Vaswani, A.; Shazeer, N.; Parmar, N.; Uszkoreit, J.; Jones, L.; Gomez, A.N.; Kaiser, Ł.; Polosukhin, I. Attention is all you need. Adv. Neural Inf. Process. Syst. 2017, 30, 6000–6010. [Google Scholar]
- Dau, H.A.; Bagnall, A.; Kamgar, K.; Yeh, C.C.M.; Zhu, Y.; Gharghabi, S.; Ratanamahatana, C.A.; Keogh, E. The UCR time series archive. IEEE/CAA J. Autom. Sin. 2019, 6, 1293–1305. [Google Scholar] [CrossRef]
- Zhou, H.; Zhang, S.; Peng, J.; Zhang, S.; Li, J.; Xiong, H.; Zhang, W. Informer: Beyond efficient transformer for long sequence time-series forecasting. In Proceedings of the AAAI Conference on Artificial Intelligence, Philadelphia, PA, USA, 2–9 February 2021; Volume 35, pp. 11106–11115. [Google Scholar]
- Godahewa, R.; Bergmeir, C.; Webb, G.I.; Hyndman, R.J.; Montero-Manso, P. Monash time series forecasting archive. arXiv 2021, arXiv:2105.06643. [Google Scholar]
- Abdollahzadeh, M.; Malekzadeh, T.; Cheung, N.M.M. Revisit multimodal meta-learning through the lens of multi-task learning. Adv. Neural Inf. Process. Syst. 2021, 34, 14632–14644. [Google Scholar]
- Iwata, T.; Kumagai, A. Meta-learning from tasks with heterogeneous attribute spaces. Adv. Neural Inf. Process. Syst. 2020, 33, 6053–6063. [Google Scholar]
- Brinkmeyer, L.; Drumond, R.R.; Burchert, J.; Schmidt-Thieme, L. Few-shot forecasting of time-series with heterogeneous channels. In Proceedings of the Joint European Conference on Machine Learning and Knowledge Discovery in Databases, Grenoble, France, 19–23 September 2022; pp. 3–18. [Google Scholar]
- Srivastava, A.; Wang, T.Y.; Zhang, P.; De Rose, C.A.F.; Kannan, R.; Prasanna, V.K. Memmap: Compact and generalizable meta-lstm models for memory access prediction. In Proceedings of the Advances in Knowledge Discovery and Data Mining: 24th Pacific-Asia Conference, PAKDD 2020, Singapore, 11–14 May 2020; pp. 57–68. [Google Scholar]
- Zhang, H.; Qian, S.; Fang, Q.; Xu, C. Multi-modal meta multi-task learning for social media rumor detection. IEEE Trans. Multimed. 2021, 24, 1449–1459. [Google Scholar] [CrossRef]
- Liu, Z.; Chen, C.; Huang, Z.; Chang, Y.C.; Liu, L.; Pei, Q. A Low-Cost and Lightweight Real-Time Object-Detection Method Based on UAV Remote Sensing in Transportation Systems. Remote Sens. 2024, 16, 3712. [Google Scholar] [CrossRef]
- Chen, J.; Xu, M.; Xu, W.; Li, D.; Peng, W.; Xu, H. A flow feedback traffic prediction based on visual quantified features. IEEE Trans. Intell. Transp. Syst. 2023, 24, 10067–10075. [Google Scholar] [CrossRef]
- Chen, C.; Jiang, J.; Fu, R.; Chen, L.; Li, C.; Wan, S. An intelligent caching strategy considering time-space characteristics in vehicular named data networks. IEEE Trans. Intell. Transp. Syst. 2021, 23, 19655–19667. [Google Scholar] [CrossRef]
- Fang, J.; Wang, F.; Xue, J.; Chua, T.S. Behavioral intention prediction in driving scenes: A survey. IEEE Trans. Intell. Transp. Syst. 2024, 25, 8334–8355. [Google Scholar] [CrossRef]











| Hyperparameter | Value |
|---|---|
| N | 30 |
| 21 | |
| 7 | |
| 2 | |
| 5 | |
| 5 | |
| 72 | |
| 1/3/6/12 | |
| 0.0001 | |
| 0.0004 | |
| K | 5 |
| Epochs | 1000 |
| meta-optimizer | Adam |
| predictor optimizer | SGD |
| Model | MAE | MSE | SMAPE (%) |
|---|---|---|---|
| Multitask | 0.1534 ± 0.0023 | 0.0437 ± 0.0012 | 52.1464 ± 0.1243 |
| HetNet | 0.1591 ± 0.0019 | 0.0489 ± 0.0016 | 56.5227 ± 0.1098 |
| TimeHetNet | 0.1628 ± 0.0027 | 0.0516 ± 0.0021 | 53.9869 ± 0.1345 |
| Meta-LSTM | 0.1685 ± 0.0031 | 0.0552 ± 0.0029 | 59.1241 ± 0.1567 |
| meta-GRU | 0.1743 ± 0.0035 | 0.0594 ± 0.0033 | 61.2452 ± 0.1762 |
| Ours | 0.1411 ± 0.0018 | 0.0328 ± 0.0010 | 44.1472 ± 0.0987 |
| Learning Rate Configuration | MAE | MSE | SMAPE (%) |
|---|---|---|---|
| 0.1411 | 0.0328 | 44.1472 | |
| 0.1604 | 0.0401 | 58.8443 | |
| 0.8414 | 1.2124 | 159.1874 |
| Length of Prediction () | MAE | MSE | SMAPE (%) |
|---|---|---|---|
| T + 1 | 0.1411 | 0.0328 | 44.1472 |
| T + 3 | 0.2212 | 0.1421 | 50.0933 |
| T + 6 | 0.2603 | 0.2129 | 52.9727 |
| T + 12 | 0.3041 | 0.2244 | 64.1454 |
Disclaimer/Publisher’s Note: The statements, opinions and data contained in all publications are solely those of the individual author(s) and contributor(s) and not of MDPI and/or the editor(s). MDPI and/or the editor(s) disclaim responsibility for any injury to people or property resulting from any ideas, methods, instructions or products referred to in the content. |
© 2024 by the authors. Licensee MDPI, Basel, Switzerland. This article is an open access article distributed under the terms and conditions of the Creative Commons Attribution (CC BY) license (https://creativecommons.org/licenses/by/4.0/).
Share and Cite
Jiang, J.; Chen, C.; Lackinger, A.; Li, H.; Li, W.; Pei, Q.; Dustdar, S. MetaTrans-FSTSF: A Transformer-Based Meta-Learning Framework for Few-Shot Time Series Forecasting in Flood Prediction. Remote Sens. 2025, 17, 77. https://doi.org/10.3390/rs17010077
Jiang J, Chen C, Lackinger A, Li H, Li W, Pei Q, Dustdar S. MetaTrans-FSTSF: A Transformer-Based Meta-Learning Framework for Few-Shot Time Series Forecasting in Flood Prediction. Remote Sensing. 2025; 17(1):77. https://doi.org/10.3390/rs17010077
Chicago/Turabian StyleJiang, Jiange, Chen Chen, Anna Lackinger, Huimin Li, Wan Li, Qingqi Pei, and Schahram Dustdar. 2025. "MetaTrans-FSTSF: A Transformer-Based Meta-Learning Framework for Few-Shot Time Series Forecasting in Flood Prediction" Remote Sensing 17, no. 1: 77. https://doi.org/10.3390/rs17010077
APA StyleJiang, J., Chen, C., Lackinger, A., Li, H., Li, W., Pei, Q., & Dustdar, S. (2025). MetaTrans-FSTSF: A Transformer-Based Meta-Learning Framework for Few-Shot Time Series Forecasting in Flood Prediction. Remote Sensing, 17(1), 77. https://doi.org/10.3390/rs17010077

