Next Article in Journal
Assessment of the Added Value of the GOCE GPS Data on the GRACE Monthly Gravity Field Solutions
Previous Article in Journal
Hyperfidelis: A Software Toolkit to Empower Precision Agriculture with GeoAI
 
 
Font Type:
Arial Georgia Verdana
Font Size:
Aa Aa Aa
Line Spacing:
Column Width:
Background:
Article

Spatial Distribution and Differentiation Analysis of Coastal Aquaculture in China Based on Remote Sensing Monitoring

1
State Key Laboratory of Resources and Environmental Information System, Institute of Geographic Sciences and Natural Resources Research, Chinese Academy of Sciences, Beijing 100101, China
2
University of Chinese Academy of Sciences, Beijing 100049, China
*
Author to whom correspondence should be addressed.
Remote Sens. 2024, 16(9), 1585; https://doi.org/10.3390/rs16091585
Submission received: 5 March 2024 / Revised: 22 April 2024 / Accepted: 26 April 2024 / Published: 29 April 2024
(This article belongs to the Section Ocean Remote Sensing)

Abstract

Multiple datasets related to pond and marine aquaculture have been published using diverse remote sensing technologies, yet a comprehensive dataset detailing spatial distribution on both land and sea sides is lacking. Firstly, a meticulous comparison of datasets which we selected related to aquaculture ponds and marine, ensuring consistency in trends. Subsequently, the datasets published by our team were edited and integrated to illustrate aquaculture activities on both sides of China’s coastal zone. Finally, a spatial differentiation of coastal aquaculture in major provinces was analyzed. This analysis also utilizes the types of coastline and statistical data, guiding coordinated resource management efforts. The results unveil a distinctive spatial distribution pattern, concentrating aquaculture in the northern regions—Bohai Sea, Jiangsu, Fujian, and Pearl River coasts in Guangdong. The provinces rich in aquaculture resources, such as Shandong, Guangdong, and Liaoning, exhibit extensive coastlines. However, remote sensing monitoring suggests an underestimation of Liaoning’s marine aquaculture compared to statistical yearbook data. Furthermore, southern provinces like Guangdong and Fujian exhibit significantly higher aquaculture output than Liaoning. Zhejiang leads in fishing output. The paper outlines the future development direction of coastal aquaculture, emphasizing a strategic, integrated land–sea approach for sustainable development.

1. Introduction

The coastal zone is a pivotal interface between land and sea, constituting a dynamic and intricate natural system characterized by distinct terrestrial and marine properties [1,2,3]. Owing to the impact of climate change and human activities, the coastal zone is experiencing an issue that is diminishing coastal resources and poses a constraint on the capacity of wild capture fisheries to meet the escalating demand for seafood driven by the expanding global population [4,5]. According to the statistics from the Food and Agriculture Organization of the United Nations (FAO), China is the main producer of aquaculture in the world. China’s aquaculture production has accounted for about two-thirds of the world’s output in the past 20 years [6,7]. The aquaculture production and area of China’s coastal provinces account for 67% and 42% of the country, respectively, and are concentrated in the coastal zones on both coastlines [8,9]. Notably, with the significant scale of aquaculture in China’s coastal regions, it is crucial to emphasize the importance of scientific planning and management. Suppose aquaculture endeavors in China’s coastal zones prioritize economic interests without due consideration for sustainable practices. In that case, there is a substantial risk of adverse impacts on the ecological and environmental security of these regions [10,11,12]. Therefore, it is of great significance to understand the spatial distribution information of aquaculture in China’s coastal zones and carry out the differentiation analysis with the administrative division as the research unit to scientifically plan the development of aquaculture in China’s coastal zones.
The study of the above issues mainly clarifies the current spatial pattern and differentiation of coastal aquaculture. Due to the diverse terrestrial and marine attributes of aquaculture in coastal zones, remote sensing monitoring technology is the most effective methodology to investigate the spatial distribution of aquaculture on land and sea [13]. Currently, coastal aquaculture research and extraction technologies have reached a high level of maturity, with abundant data sources, diverse results, and significant contributions. Regarding aquaculture extraction technology, perspectives include visual interpretation methods [14], information enhancement methods [15], machine learning-based feature enhancement methods [16,17,18], object-oriented methods [19,20,21], and deep learning methods [22,23]. In terms of data resources, they encompass SAR (synthetic aperture radar) image data, medium-resolution optical image data, and high-resolution optical image data. For instance, Zheng et al. utilized GF-1 remote sensing images to delineate the regions of large algae farms in Dayu Bay [24]. Wei extracted the regions of seaweed from Subei shoal in China by integrating a series of satellite image data from Sentinel-2A, HJ-1A/B, and Landsat [14]. Prasad et al. conducted land-based aquaculture data extraction across the entire coastal area of India using Sentinel-1 data [25]. Bell et al. extracted remote sensing monitoring information from kelp farms in the Southern California Bay of the United States utilizing aerial and underwater UAV sensor equipment deployed in the bay [26]. From the perspective of the results, relevant research results have been obtained at multiple scales. For example, aquaculture space proportions in coastal zones were analyzed at national and sub-national levels, enabling comparisons of resource utilization statuses across different regions. Both Wang et al. and Ottinger et al. demonstrated that China has the highest proportion of landside pond aquaculture among Asian countries and globally [27,28]. Some research findings investigated the spatial distribution of aquaculture in China at the sub-national scale. Among these, Guangdong, Shandong, and Jiangsu exhibited the highest proportions in landside pond aquaculture, whereas the proportion of northern mariculture exceeded that of southern mariculture [29,30,31,32,33]. According to the [34] results, the total area of aquaculture ponds in the southeast coast of China is 6348.51 km2, which are mainly distributed in Guangdong and Jiangsu cities. At the regional scale, research is centered on the spatiotemporal transformation of pond aquaculture and other land uses on the coastal landside, along with the extraction of spatial information about various mariculture species on the seaside. For instance, Wei et al. conducted a study on the area, distribution, and changing characteristics of coastal aquaculture land in Hangzhou Bay over six periods. The findings revealed an increase in the spatial area of coastal aquaculture land, a southward shift in the distribution center of gravity, and a decrease in the coastal tidal flat area [35]. Li et al. and Jin et al. utilized spectral and texture information derived from remote sensing images to identify and extract various aquaculture features, including raft algae, shellfish, fish ponds, and crab ponds, respectively [36,37]. Li et al. monitored the evolution of Dike-Ponds in the Pearl River Delta using multi-source remote sensing images from 1978 to 2016. The results showed that the total area of Dike-Ponds decreased significantly and the degree of breakage increased, and Dike-Ponds gradually transformed into a built-up area followed by cultivated land [38]. From the perspective of the contribution of aquaculture spatial information extraction research, it is evident that aquaculture, as a form of human development and utilization, exerts a certain impact on the offshore ecological environment. Liu et al. pointed out that the development scale of mariculture in China is closely related to water quality. Good seawater quality is a prerequisite for the formation of mariculture centers, while the deterioration of water quality is not conducive to the development of mariculture [32]. Due to economic development, the development of coastal agricultural systems will inevitably move to a aquaculture-based agricultural economy with a higher economic value. It has been pointed out in some studies that coastal aquaculture ponds have replaced the original land types on a large scale, bringing certain pressure to the coastal ecological environment [39,40]. Shi Tiezhu’s team at Shenzhen University published the Spatial Distribution dataset of Coastal Aquaculture in China (1990–2022) in June 2023 [41]. The dataset has a temporal resolution of 4 years and a spatial resolution of 30 m. The production of this dataset has filled the gap of aquaculture data products in China’s coastal zone, but there is still a lack of research on the spatial distribution pattern of aquaculture on both sides of the land and sea. Therefore, this study proposes to fully explore the spatial differentiation pattern of aquaculture on both sides of China’s coastal zone from the perspective of land–sea integration.
Examining the spatial distribution of aquaculture resources solely from either the land or sea perspective has certain limitations in achieving the sustainable development of aquaculture in coastal zones. The coastal zone serves as a crucial link between the land and the ocean system, and the judicious allocation of aquaculture space on both land and sea sides is a spatial resource management approach that reflects the coordinated development of China’s coastal zone. For the coastal zone space resource management, many experts and scholars put forward the concept of “land–sea integration”. Land–sea integration guides the development of land–sea systems with holistic consideration, emphasizing the dynamic nature of the development process. It aims to achieve overall and coordinated development across land–sea economic, social, cultural, and ecological systems by leveraging the complementary advantages of land–sea systems in technical expertise, resource utilization, and industrial structure [42,43]. As the population continues to accumulate in coastal zones, the intensity of development in these areas has sharply increased [44]. Consequently, a significant contradiction has emerged between the need for ecological protection of land and marine environments and the imperative for resource development [45,46]. Aquaculture, as an agricultural activity, occupies substantial space and resources while generating significant economic value for coastal areas. Hence, leveraging the concept of land–sea overall planning, the rational allocation of limited coastal space resources and the achievement of coordinated development of aquaculture in China’s coastal zone, both on land and at sea, to continually create value for mankind, have become pressing concerns for governments and scholars worldwide.
Against the backdrop of the increasingly prominent contradiction between ecological environment protection and resource utilization in the global coastal zone, this study takes the coordinated development of land–sea systems as the ultimate goal. Leveraging the team’s accomplishments, this paper focuses on extracting and meticulously processing spatial distribution datasets about aquaculture activities in China’s coastal zones. Utilizing the dataset, the spatial pattern of coastal aquaculture in China was investigated with a focus on land–sea integration. Furthermore, by analyzing the types of coastal zones in the municipalities of coastal provinces and utilizing data from the China Fishery Statistical Yearbook, the proportion of coastal zone aquaculture in the current aquaculture landscape of major aquaculture provinces was examined. The study makes two significant contributions. Firstly, it addresses the absence of a comprehensive dataset on the spatial distribution of aquaculture activities on both land and sea sides in China’s coastal zone. Through meticulous comparison and integration of datasets, the research achieves spatial pattern mapping. Secondly, the study conducts a differentiation analysis on the proportion of coastal aquaculture in major provinces, providing valuable insights for coordinated resource management and informing the future development of coastal aquaculture in China.

2. Study Areas

In the context of landside aquaculture ponds, Duan et al. extracted pond aquaculture data in mainland China, focusing on a 30 km buffer zone along the Chinese coastline. The research demonstrated that a 30 km buffer zone effectively covers the majority of China’s aquaculture activities [30]. Similarly, Ren et al. examined the aquaculture pond area in China from 1983 to 2015, utilizing a spatial range of a 50 km buffer zone extending from the coastal zone inland [29]. Regarding the spatial scope of marine aquaculture, Liu et al.’s research indicated that China’s offshore aquaculture is generally distributed within 40 km of the coastline [31]. Fu et al. established the research area along the coast within a spatial range of 30 km based on their experience [47]. Therefore, building on existing relevant research, this article adopts a research scope of a 50 km buffer zone extending east to west along the coastline. This buffer zone encompasses China’s coastal provinces from north to south, including Liaoning, Heibei, Tianjin, Shandong, Jiangsu, Shanghai, Zhejiang, Fujian, Guangdong, Guangxi, Hainan, and Taiwan. The study areas are illustrated in Figure 1, representing the research areas for aquaculture distribution in China’s coastal regions.

3. Materials and Methods

This part comprises four main components: Section 3.1 comparative analysis of existing pond aquaculture datasets by province. this section involves a through comparison and analysis of existing data related to pond aquaculture activities in various provinces. Section 3.2 selection of remote sensing images for marine aquaculture, which can be monitored via remote sensing, and specific types as rafts and cages were selected. This excludes bottom seeding aquaculture, which is not feasible for remote sensing monitoring. Section 3.3 is other data. Section 3.4 focuses on the synthesis and visualization of spatial datasets related to aquaculture activities in China’s coastal zone. These components collectively form a comprehensive approach to understanding and analyzing aquaculture patterns, ensuring a robust assessment of spatial distribution of aquaculture resources in China’s coastal areas.

3.1. Comparative Analysis and Selection of Existing Pond Aquaculture Data

This paper provides a comprehensive review of current spatial distribution data concerning coastal pond aquaculture in China. The initial publicly assessabled dataset on pond aquaculture in China is the compilation by the Northeast Institute of Geography and AgroEcology, Chinese Academy of Science, derived from long-term Landsat series images. The dataset covers the spatial distribution of coastal aquaculture ponds during five distinct periods: 1984, 1990, 2000, 2010, and 2016 [29]. The second dataset under consideration is the comprehensive dataset of China’s coastal aquaculture ponds, publicly released by East Normal University. This dataset meticulously constructed by processing 9 periods of Landsat data spanning the past 30 years through a cloud platform. The result is a long-term, high-precision thematic information map product depicting China’s coastal aquaculture ponds [30]. Furthermore, our team successfully extracted the initial global-scale spatial distribution mapping of landside large-scale aquaculture ponds in previously published research [27]. In the published research [27], our team utilized an intelligent algorithm that combines spatiotemporal spectrum analysis and geoscience knowledge. The method is based on the distinctive spatial distribution characteristics of aquaculture ponds and remote sensing image features. Table 1 illustrates the information of the datasets in existing research with pond aquaculture.
In this study, the spatial distribution data of pond aquaculture in the coastal areas of China, extracted by our previously published research result, were compared with the findings from another team such as Ren et al., 2019’s [29] and Duan et al., 2020’s [30] existing studies on pond aquaculture in the same regions, as depicted in Figure 2a. Upon comparison with the data published by Ren et al., 2019 [29] and Duan et al., 2020 [30], the areas of pond aquaculture data generated in this study align consistently with the Ren et al., 2019 [29] and Duan et al., 2020 [30]. datasets. Furthermore, the area trends observed in each coastal province remain consistent. Notably, in China, the most concentrated regions for pond aquaculture are Shandong, followed by Hebei, Jiangsu, and Liaoning.
The selection of the pond aquaculture data extracted by our previously published research is grounded in several reasons: (1) The method employed takes into account the spectral and texture characteristics of pond aquaculture. It involves intensive time sequence extraction of aquaculture outcomes based on multi-source remote sensing data. (2) The accuracy of the dataset was rigorously tested within our team, resulting in an accuracy rate of 83.91%, a recall rate of 92.49%, and a comprehensive index F1-score of 0.88. Comparative analysis with other team datasets indicated excellent accuracy test results, establishing the dataset’s high reliability. (3) The data source utilized in this study comprises the Sentinel-2 image dataset from 2020. The subsequent marine aquaculture dataset chosen is also based on the extraction and mapping of Sentinel-2 image data from 2020. The objective of this paper is to establish a comprehensive spatial distribution dataset of China’s aquaculture that encompasses both land and sea. Therefore, in terms of data source utilization, selecting image sets with the same data source and spatial–temporal resolution ensures higher consistency in the aquaculture spatial distribution dataset formed.

3.2. Comparative Analysis and Selection of Existing Marine Aquaculture Data

This paper provides an overview of published marine aquaculture spatial distribution datasets. Firstly, Liu et al. utilized the Canny operator and OBVS-NDVI methods to extract the spatial distribution range of raft and cage aquaculture in offshore China in 2018 based on Landsat image datasets [31]. Secondly, Fu et al. applied a deep learning-based approach to map China’s coastal aquaculture atlas using GF-1 imagery, a study currently published in Big Earth Data [47]. Thirdly, Liu et al., a part of our research team, published the China 2020 offshore marine aquaculture dataset in the International Journal of Digital Earth (IJDE) [33]. Table 1 illustrates the information of the datasets in existing research with marine aquaculture
In this study, the previously published marine aquaculture data results were compiled based on provinces and regions, as depicted in Figure 2b. The areas obtained from the marine aquaculture datasets published by Liu et al., 2022 [33] (our team produced the dataset which is already published in IJDE) were notably higher than those of the other two studies. The discrepancy can be attributed to Liu et al., 2022’s [33] utilization of intensive time series data from Sentinel-1 and Sentinel-2 throughout the entire year of 2020 to map the extent of marine aquaculture in offshore China. Considering the unique characteristics of Chinese marine aquaculture, which encompass diverse aquaculture species and varying aquaculture cycles from north to south, the spatial distribution datasets for Chinese marine aquaculture was extracted using time series analysis and multi-source remote sensing data. The methodologies employed in Fu et al., 2021 [47] and Liu et al., 2020 [31]. primarily relied on single-view and single-source images for large-scale marine aquaculture extraction, leading to omission phenomena when compared with the aquaculture results obtained by our team. The overall accuracy of Liu et al., 2022’s [33] marine aquaculture extraction results of 94%, with a kappa coefficient of 0.91. For detailed information regarding the marine aquaculture dataset extraction methods and other specifics, please refer to the published literature [33].

3.3. Other Data

(1)
Coastal shoreline-type data
The coastal shoreline plays a crucial role in safeguarding coastal biodiversity, ensuring the sustainable utilization of coastal resources, and preserving and enhancing the coastal ecological environment. In this study, a comprehensive coastal shoreline dataset was complied, encompassing eight provinces of China (Liaoning, Hebei, Shandong, Jiangsu, Zhejiang, Fujian, Guangdong, Guangxi) and two municipalities directly under the central government of China (Tianjin, Shanghai). The shoreline established by Yan et al., 2023 [48] was derived from Landsat remote sensing data covering the period from 1980 to 2018. The dataset comprises various shoreline types, including traffic embankments, aquaculture embankments, farmland embankments, bedrock embankments, construction embankments, estuary coastlines, silt coastlines, biological coastlines, salt field embankments, wharf coastlines, and gravel coastlines [48,49]. According to the relationship between the shoreline and aquaculture, the above 11 types of shorelines are reclassified into 4 types of shorelines. Traffic embankments, construction embankments, and wharf coastlines were grouped as artificial coastlines; farmland embankments and silt coastlines were classified as productive coastlines; and bedrock embankments, estuary coastlines, silt coastlines, biological coastlines, and gravel coastlines were designated as natural coastlines. Aquaculture embankments were categorized as a distinct type, denoted as aquaculture coastlines.
(2)
Fishery statistical data
In this study, we focused on five key indicators sourced from the China Fishery Statistical Yearbook 2020, namely the statistical area and yield of marine aquaculture, as well as pond aquaculture, in each coastal province of China, along with the fishing yield. The objective of selecting these five indicators was to compare the accuracy of area measurements in marine and pond aquaculture, as extracted by remote sensing, with corresponding statistical values. Additionally, the study aimed to assess the complementary relationship between aquaculture and fishing activities in the coastal provinces. To conduct this analysis, we selected data from nine provinces of China (Liaoning, Hebei, Shandong, Jiangsu, Zhejiang, Fujian, Guangdong, Guangxi, and Hainan) and two municipalities directly under the central government of China (Tianjin, Shanghai) from the China Fishery Statistical Yearbook 2021.

3.4. Methods

(1)
Synthesis and mapping of spatial distribution datasets of the aquaculture in coastal areas of China
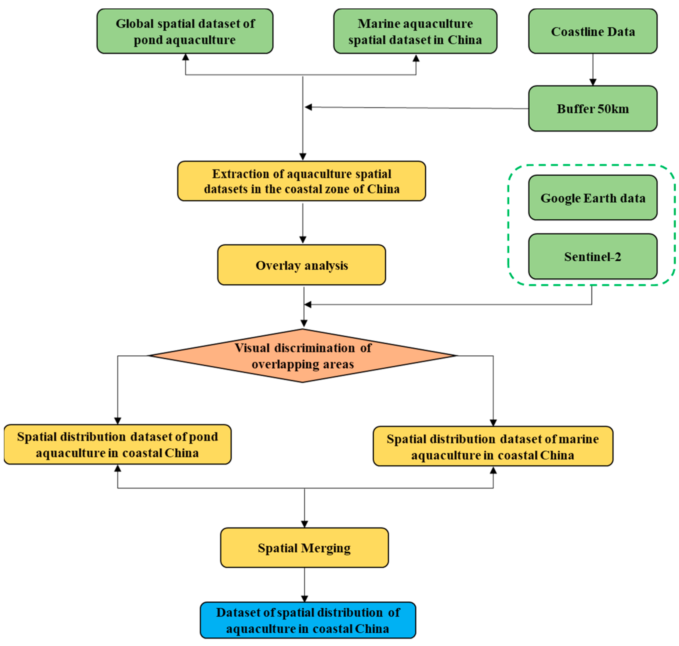
Utilizing the team’s existing research findings, a comprehensive aquaculture dataset was developed by post-processing, encompassing a spatial range of a 50 km buffer zone on the east and west sides of the Chinese coastline. Following the post-processing of landside pond aquaculture and marine aquaculture, overlapping areas in the two datasets were visually interpreted. Subsequently, aquaculture spaces within the overlapping regions were identified. The revised datasets were integrated to create a unified dataset, mapping the spatial distribution of aquaculture in China’s coastal zones. Spatial analysis operations were employed to analyze the resulting dataset products, enabling the completion of the spatial differentiation pattern analysis of aquaculture in China’s coastal areas, as illustrated in Figure 3.
According to the pond and marine aquaculture results which we previously published, the remote sensing image data sources exclusively utilized Sentinel-1 and Sentinel-2 images from 2020. The data processing methods employed a time series-based extraction approach, effectively mitigating ground feature omissions caused by single-source remote sensing images. The subsequence analysis of the two datasets involved overlay analysis, revealing a total overlapping area of 118.40 km2, encompassing 145 overlapping patches. Figure 4a illustrates the overlapping area between pond aquaculture and marine aquaculture. Among these, Guangdong exhibited the largest overlapping patch area, totaling 42.40 km2, followed by Liaoning and Guangxi, with overlapping areas of 21.28 km2 and 19.93 km2, respectively. These overlapping areas predominantly concentrated around estuarine regions. Visual discrimination was conducted using the Google Earth Pro platform and Sentinel-2 remote sensing images to identify the categories of overlapping areas. Figure 4b–d showed the overlapping area of aquaculture in real remote sensing image of Pulandian Bay (Liaoning), Sanmen Bay (Zhejiang), Tongming Bay (Guangdong), and Qinzhou Bay (Guangxi), which were reclassified as marine aquaculture. Through this visual discrimination, it was confirmed that, except for the 4.21 km2 overlapping area in Jinghai Bay, Shandong, which pertains to landside pond culture, all other overlapping areas belong to marine aquaculture. Following visual identification and adjustment of overlapping areas, a comprehensive coastal area aquaculture spatial dataset was meticulously curated.
(2)
Analysis method of aquaculture spatial distribution aggregation character
This study employed spatial analysis tools to investigate the spatial distribution and variability patterns of aquaculture activities along the coastal zone of China. Initially, a grid of dimensions of 0.05 × 0.05° and central point was generated within the study areas using Fishnet Tools. Subsequently, the aquaculture area ratio for each grid was calculated and assigned to the central point of the corresponding grid. Finally, the Kernel analysis tool and Getis-Ord Gi* were utilized to compute the density spatial distribution of aquaculture within the study area.
Kernel analysis is an algorithm that focuses on point density and can calculate the density of point sets in their neighborhood [50]. Unlike other spatial point density calculation methods, kernel analysis is particularly effective in addressing issues such as uniform density in the density space and abrupt density changes at cell junctions. This method takes into account the attenuation effect of spatial points on surrounding positions, resulting in a gradual decrease in kernel density with the increase in the radiation distance from the center.
The equation of the Kernel analysis method is as follows:
f s = i = 1 n 1 h 2 k ( s c i h ) ,
In this equation, f(s) represents the kernel calculation function at the space position s , where h signifies the distance attenuation threshold. The variable n encompasses all points within the distance attenuation threshold of points, and c denotes the spatial position of the presently calculated point. k represents the spatial weight function. The meaning of the formula is that the density values of the kernel function reach their maximum at the core point, and gradually decrease in the process of moving away from the core point until the distance reaches the attenuation threshold. There are two critical parameters: the distance attenuation threshold h and the spatial weight function k. The selection of k minimally affects the point pattern’s distance result, whereas setting an appropriate h value is essential based on specific research requirements. A smaller h value emphasizes local details, while a larger h value accentuates the neighborhood at a global scale. According to the scale of this research in the Chinese coastal zone, we chose the h value is 1000 m to highlight the center of aquaculture in China. The results of nuclear density analysis were divided into seven categories by the natural discontinuity method.
The hotspot analysis tool (Getis-Ord G i * ) enables the identification of spatial clustering locations of high-value or low-value elements within the study area by calculating Z-scores and p-values (significance) [51]. By considering each factor within the surrounding environment, a single high-value factor may not exhibit a statistically significant hotspot. However, when multiple high-value factors cluster together, it indicates that the clustered area represents a statistically significant hotspot. When the local sum of an element and its neighbors is compared to the sum of all elements, and if the difference between the local sum and the expected local sum is significant enough to suggest a non-random outcome, a statistically significant Z-score is generated.
The equation of the hotspot analysis method is as follows:
G i * = j = 1 n w i , j x j X ¯ j = 1 n w i , j S [ n j = 1 n w i , j 2 ( j = 1 n w i , j ) 2 ] n 1 ,
where x j is the attribute value of element j , w i , j is the spatial weight between element i and j , n is the total number of elements, and
X ¯ = j = 1 n x j n ,
S = j = 1 n x j 2 n ( X ¯ ) 2 ,
The G i * statistic returned for each element of the dataset is the Z-score. In the case of a statistically significant positive z-score, a higher z-score indicates a higher degree of clustering for high values (hotspots). Conversely, for a statistically significant negative z-score, a lower z-score indicates a higher degree of clustering for low values (cold spots). In this study, hotspot analysis was conducted on the center points of the grid corresponding to aquaculture areas with values greater than 0 in the coastal zone of China. This analysis aimed to calculate the areas of high-value and low-value aggregation of aquaculture in the coastal zone of China.

4. Results

4.1. Analysis of Total Marine and Landside Aquaculture in China

The aquaculture mapping along the coast of China is depicted in Figure 5, while Figure 6 illustrates the distribution area of aquaculture along the Chinese coastline. The overall pattern of Chinese aquaculture exhibits a trend of “more in the North and less in the South”. The total area of aquaculture in China’s coastal zone spans 25,300.07 km2, with marine aquaculture covering 11,630.95 km2 and pond aquaculture encompassing 13,669.12 km2. In the northern provinces (Liaoning, Hebei, Tianjin, Shandong), the aquaculture area totals 13,683.58 km2, significantly surpassing the area in the southern provinces (Jiangsu, Shanghai, Zhejiang, Fujian, Guangdong, Guangxi, Hainan, Taiwan), which stands at 11,616.49 km2. Within the northern provinces, pond aquaculture and marine aquaculture account for 48.89% and 60.19% of the total area, respectively. In contrast, in the southern province, pond aquaculture and marine aquaculture account for 51.11% and 39.81% of the total area, respectively. Notably, the marine aquaculture area in the northern province obviously surpasses that of southern provinces, while the pond aquaculture area in northern provinces is slightly lower than that of southern provinces.
The area of aquaculture exhibits significant variation across different provinces within China’s coastal zone. Shandong boasts the highest aquaculture area, covering 7461.59 km2, with marine aquaculture and pond aquaculture accounting for 38.43% and 21.89%, respectively. In the coastal area of Guangdong, the total aquaculture area is 4125.53 km2, with marine aquaculture and pond aquaculture constituting 9.90% and 21.76% of the national totals, respectively. Both Hebei and Jiangsu have nearly identical aquaculture areas, with values of 2839.52 km2 and 2806.66 km2, respectively. In these two provinces, the area of pond aquaculture is slightly higher than that of marine aquaculture. The area of aquaculture in Liaoning is 2760.39 km2, with marine aquaculture slightly exceeding pond aquaculture. Specifically, marine aquaculture covers 1432.24 km2 while pond aquaculture covers 1328.15 km2. Aquaculture area in Fujian account for 7.86% of the total area, among which marine aquaculture account for 12.87% of the total area of marine aquaculture in China, and the area value is 1497.37 km2, second only to Shandong. In Zhejiang, the total aquaculture area accounts for 4.67%, with marine aquaculture covering 1.84% and pond aquaculture covering 7.08% of the national total, respectively.

4.2. Analysis of Aggregation of Aquaculture in Coastal Areas of China

In this paper, the Kernel analysis and hotspot analysis results of coastal aquaculture in China were generated using the Kernel analysis tool and hotspot analysis tool with a search radius of 50 km in ArcGIS, as depicted in Figure 7 and Figure 8. The dense areas, high-value, and low-value gathering areas of aquaculture in China can be directly observed through the Kernel analysis diagram and hotspot analysis diagram.
The overall pattern of Chinese aquaculture exhibits a trend of “denser in the north and sparser in the south”. Aquaculture activities focused on four main regions: the Bohai coastal zone, Jiangsu coastal zone, Fujian coastal zone and the Guangdong Pearl River Delta region. Interestingly, the spatial core of pond aquaculture is different from that of marine aquaculture. For pond aquaculture, the core areas span north to south, including the Hebei coastal zone, Tianjin coastal zone, the north part of Shandong coastal zone, Jiangsu coastal zone, Zhejiang coastal zone, and Guangdong Pearl River Delta region. In contrast, the core areas for marine aquaculture extend from north to south, covering the Liaoning coastal zone, Shandong’s Laizhou Bay to the north coast of Jiangsu, Fujian along the coast. The aggregation patterns of cold and hotspots in the aforementioned aquaculture centers vary. The coastal areas of Hebei, the northern coastal areas of Shandong, and the coastal areas of Jiangsu constitute the high-value aggregation areas of pond aquaculture. On the other hand, the coastal areas of eastern Dalian in Liaoning, Laizhou Bay in Shandong, and the northern coastal areas of Jiangsu are identified as high-value aggregation areas of mariculture. Conversely, the aquaculture areas in the coastal regions of Fujian and the Pearl River Delta region of Guangdong primarily represent low-value aggregation areas.

4.3. Analysis of the Relationship between Aquaculture Spatial Patterns and Landside and Seaside

By integrating the findings from the aggregation of aquaculture in coastal areas of China as discussed in Section 4.2. This analysis covered the Bohai coastal zone (encompassing Liaoning, Hebei, Tianjin, cities in north of Shandong), Jiangsu coastal zone (including cities in south of Shandong, Jiangsu), Fujian coastal zone, and the Guangdong Pearl River Delta region, as illustrated in Figure 9.
The spatial relationship between pond aquaculture and marine aquaculture exhibits a dynamic pattern within the Bohai coastal zone, with the area of pond aquaculture and marine aquaculture being 9288.80 km2 and 6354.61 km2, respectively. Notably, for the Bohai coastal zone, a higher spatial distribution of marine aquaculture corresponds to a lower spatial distribution of pond aquaculture, and vice versa. Dalian stands out due to its elevated area of both pond aquaculture and marine aquaculture. Situated on the Liaodong Peninsula, Dalian borders the Yellow Sea to the east and the Bohai Sea to the west. Its vast coastline and abundant natural resources make it ideal for aquaculture development. In Dalian, pond aquaculture is mainly concentrated in the northern region, and marine aquaculture is concentrated in the eastern region and Changhai County, north of the Yellow Sea open sea.
Within the Jiangsu coastal zone, pond aquaculture predominates, while smaller-scale marine aquaculture is concentrated in the northern part of Jiangsu. Among the cities in Jiangsu, Lianyungang boasts the highest aquaculture area, with marine aquaculture and pond aquaculture being 827.37 km2 and 477.98 km2, respectively. The vast coastline at 195.88 km, abundant reservoirs at 160, and numerous rivers provide a solid breeding basis for the aquaculture development in Lianyungang.
Within the Fujian coastal zone, marine aquaculture prevails and is particularly concentrated in Ningde and Zhangzhou. The marine aquaculture area covers 543.01 km2 in Ningde and 432.39 km2 in Zhangzhou. Ningde benefits from excellent ports such as Shacheng Port and Shacheng Port. Moreover, its vast sea area of 44,500 km2 and extensive coastline of 1046 km, accounting for nearly 1/3 of the coastline of Fujian, provide a robust foundation for aquaculture development. Zhangzhou is rich in marine resources, among which Zhao’an Bay is Zhangzhou’s traditional key aquaculture area.
Pond aquaculture was predominately concentrated in the Guangdong Pearl River Delta region, while marine aquaculture within the Pearl River Delta region was lower than that of the Bohai coastal zone. According to the aquaculture area values of the Guangdong Pearl River Delta region, the pond aquaculture and marine aquaculture are 2478.33 km2 and 662.67 km2, respectively. Jiangmen stands out due to its abundant bays, extensive coastline, and dense rivers, resulting in a significant area for both pond aquaculture (391.34 km2) and marine aquaculture (555.00 km2).

5. Discussion

5.1. Effects of Coastal Geographical Features on Aquaculture Patterns in China

The distribution pattern of aquaculture within China coastal zone exhibits “more in the North and less in the South, denser in the north and sparser in the south”. Aquaculture activities focused on four main regions: the Bohai coastal zone, Jiangsu coastal zone, Fujian coastal zone, and the Guangdong Pearl River Delta region. The spatial distribution of aquaculture in China is closely related to shoreline utilization. This research aimed to analyze the reasons behind the spatial distribution and variability in aquaculture activities by examining the length resources and types of shorelines. According to the relationship between shorelines and aquaculture, the above 11 types of shorelines are reclassified into four types of shorelines, including aquaculture coastlines, natural coastlines, artificial coastlines, and productive coastlines. The landside of the aquaculture coastline is obviously dominated by larger pond aquaculture, while the seaside hosts smaller marine aquaculture. Natural coastline, encompassing bedrock embankments, estuary coastlines, silt coastlines, biological coastlines, and gravel coastlines, is mainly protected. Notably, both land and sea sides in natural coastline areas could be converted into aquaculture land. Artificial coastline included traffic embankment, construction embankment, and wharf coastline, primarily used for human living facilities. Farmland embankment and silt coastline are recognized as productive coastlines. It is important to note that artificial coastline and productive coastline on the landside may not be converted into pond aquaculture in the short term, whereas the seaside has significant potential for developing marine aquaculture, contingent on the development of infrastructure and the improvement of landside life conditions.
In Figure 10, based on the classified types of coastlines, the length of resources and the proportion of corresponding coastline types in the provinces were analyzed. Regarding the length resources of the coastline, the southern provinces have a longer coastline than the northern provinces, with southern provinces and northern provinces accounting for 65.06% and 34.94% of the total coastline length in China, respectively. Despite the longer coastline in southern provinces, the aquaculture area values in northern provinces significantly exceed those in southern provinces. Therefore, explaining the spatial distribution and variability of aquaculture activities between the northern and southern provinces based solely on coastline length is challenging. From the perspective of resource allocation of the coastline length in various provinces, the coastline length in Guangdong, Shandong, and Liaoning is positively correlated with the aquaculture area occupancy, and the corresponding coastline length value is larger than that of the aquaculture area occupancy. Jiangsu and Hebei ranked among the top five in terms of pond aquaculture area value in China, yet they have limited coastline length resources. Both provinces have a number of pond aquaculture distributions inland, and a significant number of inland lakes are present on the landside of Hebei and Jiangsu. Given fewer coastline resources but abundant water resources, pond aquaculture is concentrated on the landside. Considering the types of coastlines, Shandong, Guangdong, and Liaoning have abundant coastline types corresponding to high aquaculture area values, especially with a high proportion of natural coastline, artificial coastline, and aquaculture coastline. The marine aquaculture area of Fujian is higher than the pond aquaculture area, which is closely related to the topography of Fujian in addition to the consideration of coastline length and types. Unlike Jiangsu and Hebei provinces, Fujian Province is not suitable for large-scale pond aquaculture development due to the limitations of topography. Zhejiang Province boasts rich coastal areas and diverse types, yet its aquaculture area is relatively low. This disparity can be attributed to the presence of the famous Zhoushan fishing ground along the coast of Zhejiang Province, making the primary mode of fishery development in the coastal areas of Zhejiang Province predominantly focused on fishing activities.

5.2. Relationship between Remote Sensing Monitoring Data and Statistical Data of Coastal Aquaculture

In this study, we conducted a comparative analysis between the results of remote sensing surveillance of aquaculture areas within the coastal zone of China and the statistical values reported in the China Fishery Statistical Yearbook. The primary objective was to explore the spatial distribution and variability in each province by combining the results of remote sensing surveillance with aquaculture yield data. This analysis aimed to elucidate the relationships between aquaculture and fishing activities. Marine aquaculture areas and pond aquaculture areas for the year 2020 were calculated for each province and compared with the aquaculture areas reported in the Statistical Yearbook. This comparative approach aimed to establish the consistency between the two sets of results. Subsequently, the study delved into discussing the variability between aquaculture and fishing, particularly concerning aquaculture yield data from the Statistical Yearbook.
In Figure 11a, the Pearson correlation test was utilized to assess the correlation between the marine aquaculture area monitored by remote sensing and marine aquaculture data from statistical results. The calculated correlation value of 0.779 indicated a significant correlation. Notably, for marine aquaculture in Liaoning, the remotely sensed area differs significantly from the statistical results, with the statistical data reporting a higher marine aquaculture area. This discrepancy is attributed to the fact that the statistical marine aquaculture area in Liaoning includes a substantial portion of bottom seeding aquaculture, accounting for 70.38% of the total marine aquaculture area, as reported in the Liaoning statistical yearbook. The challenge lies in monitoring the coverage of this type of marine aquaculture through remote sensing technology. However, it is worth highlighting that the results of remote sensing monitoring and statistical data in other provinces exhibit relatively consistent patterns.
The pond aquaculture area in statistical yearbook does not include freshwater aquaculture farms in lakes, reservoirs, rivers, and other areas. The statistical area is the value of pond aquaculture area in various coastal provinces, which is different from the buffer zone of 50 km along the coast in this paper. In Figure 11b, the correlation between the pond aquaculture area monitored by remote sensing and the statistical results was examined, revealing a correlation value of 0.561. Notably, the pond aquaculture of Jiangsu was initially concentrated in inland Tai lakes, Gaoyou lakes, and southern Jiangsu lakes during the 1990s. However, in the 21st century, the development of pond aquaculture in Jiangsu gradually converted to coastal zone [52,53]. The pond aquaculture area in the 50 km buffer zone of Jiangsu, as obtained by remote sensing monitoring, is smaller than the total province area reported in the statistical yearbook. To address this underestimation of the pond aquaculture area in Jiangsu, correlation analysis between the pond aquaculture data monitored by remote sensing in other 10 provinces and the statistical data of aquaculture ponds was conducted after excluding the results from Jiangsu. The Pearson correlation result was 0.734 **, indicating a significant relationship. Therefore, it was reliable to extract the pond aquaculture area value through remote sensing monitoring.
Aquaculture area, as a crucial facet of fishery production, exhibits distinct spatial distributions along the coastal zone of China, influenced by various geographical and economic factors. While marine fishing represents an alternative mode of production in the marine fisheries sector, it serves as a complementary approach to aquaculture production. This study aimed to unravel the distribution pattern of aquaculture yield within China’s coastal zone across provinces, comparing fishing, freshwater aquaculture, and marine aquaculture yield. Figure 11c illustrates that Shandong and Fujian exhibit relatively high marine aquaculture yields, with Shandong ranking first in marine aquaculture area based on remote sensing monitoring results. Shandong optimally utilizes its narrow coastline and ample seawater conditions, fostering the vigorous development of the marine aquaculture industry. Fujian’ s marine aquaculture area, accounting for 12.87% of the total, is comparable to Liaoning’s (12.31%). However, the yield value of Marine aquaculture in Fujian significantly surpasses Liaoning’s due to stable coastal temperatures, facilitating year-round cultivation. The hilly terrain of Fujian’s land side limits freshwater aquaculture development, resulting in lower yields. Liaoning’s marine aquaculture yield, while lower than Guangdong’s, reflects the longer aquaculture cycle due to temperature differences. Freshwater aquaculture in Guangdong and Liaoning tops China’s rankings. The study finds pond aquaculture areas in Guangdong and Jiangsu, accounting for 21.76% and 11.06%, respectively. Abundant freshwater resources, a mild climate, and high production rates contribute to Guangdong’s success. In Jiangsu, pond aquaculture is concentrated inland, explaining the lower proportion in the remote sensing data. Marine aquaculture areas in Guangdong and Jiangsu contribute 9.90% and 11.13%, but Guangdong’s marine aquaculture yield outstrips Jiangsu’s, notably for South American white shrimp. Zhejiang boasts the highest Marine Fishing Industry output. The Zhoushan fishing ground, rich in nutrients and fish resources, aligns with warm and cold currents. Despite abundant fishery resources, Zhejiang’s marine and freshwater aquaculture yields are relatively low, representing 1.84% and 7.08%, respectively, of the remote sensing data.

5.3. Suggestions for the Development of Aquaculture in the Coastal Zone

In recent years, the robust development of China’s aquaculture industry has prompted a competitive landscape for spatial resources in coastal zones, leading to various challenges. Initial insufficient spatial planning and the pursuit of economic gains have resulted in the encroachment of extensive coastal wetlands, causing severe ecological damage in specific areas [54,55,56,57,58]; Additionally, the expansion of coastal agricultural and urban lands has further limited the available resources for aquaculture [43,48,59,60]; Furthermore, traditional marine capture fisheries, deeply rooted in coastal zones, pose a challenge to aquaculture space expansion, resulting in negative competition [43,61]. Lastly, the introduction of economically alien species in aquaculture production and coastal pollution have adversely impacted local communities, leading some governments to impose bans on unplanned aquaculture development [62,63,64,65]. As indicated by relevant research policies, sustaining total aquaculture food production while minimizing negative coastal aquaculture impacts is a priority. In line with the principles of sustainable development, policies across China aim to curb inefficient aquaculture spatial expansion, as shown in Figure 12. The Marine Environmental Protection Law, enacted in the 1990s, stipulates that aquaculture activities conducted in prohibited or restricted areas are liable to legal consequences. In the 21st century, the “National Marine Functional Zoning” in China has identified ten major Marine functional zones, including areas designated for the utilization and conservation of fishery resources. Subsequently, in 2012, the “National Marine Functional Zoning 2011–2020” further delineated agricultural and fishery zones, aimed at expanding agricultural development space and fostering the development of Marine living resources. Then, in 2015, the “National Marine Main Function Zoning” subdivided Marine fishery security zones into restricted development areas and implemented classified management within this zone. The relevant policies in 2017 and 2023 introduced new requirements for the development of aquaculture in coastal zones. The former proposed establishing safe “red lines” and “yellow lines” as prohibited and restricted aquaculture zones based on beach carrying capacity and aquaculture development needs, setting a development bottom line. The latter proposed rationally and scientifically determining the scale of sea use and optimizing the layout of sea use for aquaculture, with increased areas for aquaculture more clearly defined.
The aforementioned planning of fishery aquaculture areas further underscores that scientific and rational planning of limited coastal space resources is a prerequisite for the coordinated development of aquaculture on land and sea in China’s coastal zones. Considering the development of aquaculture on both land and sea, it has been emphasized that the nutritional and economic value of aquaculture should be maximized within the constraints of limited space resources. Building upon traditional pond, raft, and cage culture models, the advancement towards integrated multi-trophic aquaculture (IMTA) entails leveraging the material and energy present in aquaculture waters to foster ecological mutual benefits among organisms. This approach aims to achieve material recycling, water quality control, ecological disease prevention, and quality safety control within the breeding system. Through IMTA, different nutrient levels of organisms can be effectively matched to optimize overall system performance. Common models include the “multi-nutrient level ecological health culture model of shrimp, crab, and shellfish in seawater ponds”, the “multi-nutrient level ecological culture model of low-salt water fish and shrimp”, and the “culture model of penaeus maculatus with blue crabs and yellow fin bream”. For instance, the IMTA in Sanggou Bay, China, serves as an international exemplar. Observable in remote sensing images, it showcases the amalgamation of various aquaculture modes across different aquaculture areas, including algae, shellfish, and cage culture. This integrated aquaculture approach represents the future development direction of coastal aquaculture.
Currently, global warming is causing a range of adverse effects on coastal aquaculture, including sea level rise, intensified storm surges, outbreaks of red tide, and ocean acidification. These climate-induced factors have been shown to negatively impact coastal aquaculture. Research indicates that the gradual warming of the climate is affecting the production of aquaculture feed. Climate change is also disrupting the production of small fish used in fish meal and fish oil, leading to supply, demand, and price fluctuations in aquaculture feed, thereby posing challenges to the sustainable development of aquaculture. Additionally, the tolerance of cultured species to ocean acidification is weakening, resulting in significant decreases in the production of crustaceans and mollusks. Furthermore, coastal farming facilities are unable to withstand the frequency and intensity of extreme weather events. According to forecasts from the AR5 report, China is one of the countries most severely affected by these changes, necessitating measures to mitigate the negative effects of climate change. The establishment of marine-protected areas (MPAs) holds significant potential for maintaining and enhancing the resilience of aquatic ecosystems. China has a history of establishing MPAs dating back to the 1960s, with 271 MPAs covering a total area of 124,000 km2 established along its coastal areas by the end of 2018. Accurately assessing the surrounding environment and impacts of MPAs and enhancing their resilience will play a crucial role in mitigating the adverse effects of climate change.

6. Conclusions

Utilizing existing research datasets on pond aquaculture and marine aquaculture, and ensuring reasonable consistency in trends and distribution, the research team meticulously edited and integrated the datasets to achieve a comprehensive spatial mapping of aquaculture on both sides of China’s coastal zone. In conjunction with shoreline types and data from the China Fishery Statistical Yearbook, a detailed differentiation analysis was conducted on the proportional representation of coastal aquaculture in the prevailing aquaculture landscape across major breeding provinces. The spatial distribution pattern of aquaculture in China’s coastal zone adheres to a more in the north and less in the south, dense in the north and sparse in the south’ paradigm, with concentration observed in four primary areas along the Bohai Sea, Jiangsu coast, Fujian coast, and Pearl River coast in Guangdong. The length and types of shorelines exert a discernible influence on aquaculture distribution. Provinces like Shandong, Guangdong, and Liaoning, endowed with abundant aquaculture resources and diverse shoreline types, exhibit higher aquaculture densities. The comparison of remote sensing monitoring results with area and yield values in the China Fishery Statistical Yearbook reveals an underestimation of the marine aquaculture area in Liaoning Province. This discrepancy is attributed to the inclusion of bottom seeding aquaculture in Liaoning’s statistical data, a type challenging to monitor accurately via remote sensing technology. In terms of production, southern provinces such as Guangdong and Fujian outperform their northern counterpart, Liaoning. This disparity can be rationalized by the milder climate and stable sea water temperatures in Fujian and Guangdong, facilitating year-round coastal seafood production. Conversely, Zhejiang, boasting a high fishing output, experiences a relatively lower aquaculture production due to the distribution of Zhoushan fishing ground along its coast. Building upon the above analysis of the spatial pattern and differentiation of aquaculture on both sides of China’s coastal zone through remote sensing monitoring, the paper highlights the IMTA model as the future development direction for coastal aquaculture.
In conclusion, this study has focused on the spatial pattern and differentiation analysis of aquaculture on both sides of China’s coastal zone. The observed spatial and temporal patterns in China’s coastal zone are outcomes of intricate interactions within the land-sea system involving multiple complex factors. Due to constraints in data sources, the current analysis and discussion are limited to the results of the first phase of 2020. Nonetheless, for future studies, it is imperative to firstly elucidate the spatio-temporal differentiation characteristics of aquaculture in China’s coastal zones. Secondly, it is crucial to explore the mechanisms influencing the spatio-temporal changes of aquaculture in China’s coastal zones. In the research on the differentiation of aquaculture in China’s coastal zones, provincial administrative divisions serve as the primary analysis units, offering managerial insights. However, owing to variations in natural factors such as topography and landform across the coastal zones, it becomes necessary to construct a land–sea unit by comprehensively considering diverse factors including human and natural elements. This approach facilitates the analysis of spatial differentiation characteristics of aquaculture in the coastal zones, thereby enabling the provision of more meaningful scientific research for the utilization and conservation of aquaculture resources.

Author Contributions

Conceptualization, X.Y. and D.M.; methodology, D.M.; software, D.M.; validation, D.M., Y.L. and X.L.; formal analysis, J.Z.; investigation, D.M.; resources, X.L. and J.Z.; data curation, D.M.; writing—original draft preparation, D.M. and Y.L.; writing—review and editing, D.M.; visualization, Z.W.; supervision, B.L.; project administration, X.Y.; funding acquisition, X.Y. All authors have read and agreed to the published version of the manuscript.

Funding

This work was supported by the National Natural Science Foundation of China [grant no. 42306246], the National Natural Science Foundation of China [grant no. 42371473], International Science Partnership Program of the Chinese Academy of Sciences [grant 121311KYSB20190029], the Key Project of Innovation LREIS [grant no. KPI001], and the Youth Project of Innovation LREIS [grant no. YPI004].

Data Availability Statement

The data that support the findings of this study are openly available in the National Earth System Science Data Center database at https://doi.org/10.12041/geodata.32487977816309.ver1.db. And URL is https://www.geodata.cn/main/#/face_science_detail?id=62823&guid=32487977816309 (accessed on 25 April 2024).

Conflicts of Interest

The authors declare no conflicts of interest.

References

  1. Luo, Y.M. Sustainability Associated Coastal Eco-environmental Problems and Coastal Science Development in China. Coast. Sci. Sustain. Dev. 2016, 31, 1133–1142. [Google Scholar] [CrossRef]
  2. Li, H.Y.; Man, W.D.; Li, X.Y.; Ren, C.Y.; Wang, Z.M.; Li, L.; Jia, M.M.; Mao, D.H. Remote sensing investigation of anthropogenic land cover expansion in the low-elevation coastal zone of Liaoning Province, China. Ocean Coast. Manag. 2017, 148, 245–259. [Google Scholar] [CrossRef]
  3. Vu, H.T.D.; Tran, D.D.; Schenk, A.; Nguyen, C.P.; Vu, H.L.; Oberle, P.; Trinh, V.C.; Nestmann, F. Land use change in the Vietnamese Mekong Delta: New evidence from remote sensing. Sci. Total Environ. 2022, 813, 151918. [Google Scholar] [CrossRef] [PubMed]
  4. Doney, S.C. The growing human footprint on coastal and open-ocean biogeochemistry. Science 2010, 328, 1512–1516. [Google Scholar] [CrossRef] [PubMed]
  5. Gentry, R.R.; Froehlich, H.E.; Grimm, D.; Kareiva, P.; Parke, M.; Rust, M.; Gaines, S.D.; Halpern, B.S. Mapping the global potential for marine aquaculture. Nat. Ecol. Evol. 2017, 1, 1317–1324. [Google Scholar] [CrossRef] [PubMed]
  6. FAO. The State of World Fisheries and Aquaculture (SOFIA); FAO Fisheries and Aquaculture Department: Rome, Italy, 2022. [Google Scholar]
  7. Ottinger, M.; Clauss, K.; Kuenzer, C. Opportunities and Challenges for the Estimation of Aquaculture Production Based on Earth Observation Data. Remote Sens. 2018, 10, 1076. [Google Scholar] [CrossRef]
  8. Wang, Q.; Cheng, L.; Liu, J.; Li, Z.; Xie, S.; De Silva, S.S. Freshwater aquaculture in PR China: Trends and prospects. Rev. Aquac. 2015, 7, 283–302. [Google Scholar] [CrossRef]
  9. Zhang, W.; Belton, B.; Edwards, P.; Henriksson, P.J.G.; Little, D.C.; Newton, R.; Troell, M. Aquaculture will continue to depend more on land than sea. Nature 2022, 603, E2–E4. [Google Scholar] [CrossRef]
  10. Rangel-Buitrago, N.; Williams, A.T.; Anfuso, G. Hard protection structures as a principal coastal erosion management strategy along the Caribbean coast of Colombia. A chronicle of pitfalls. Ocean Coast. Manag. 2018, 156, 58–75. [Google Scholar] [CrossRef]
  11. Nguyen, D.T.H.; Tripathi, N.K.; Gallardo, W.G.; Tipdecho, T. Coastal and marine ecological changes and fish cage culture development in Phu Quoc, Vietnam (2001 to 2011). Geocarto Int. 2014, 29, 486–506. [Google Scholar] [CrossRef]
  12. Luo, J.H.; Sun, Z.; Lu, L.R.; Xiong, Z.Y.; Cui, L.P.; Mao, Z.G. Rapid expansion of coastal aquaculture ponds in Southeast Asia: Patterns, drivers and impacts. J. Environ. Manag. 2022, 315, 115100. [Google Scholar] [CrossRef] [PubMed]
  13. Ottinger, M.; Clauss, K.; Kuenzer, C. Aquaculture: Relevance, distribution, impacts and spatial assessments—A review. Ocean Coast. Manag. 2016, 119, 244–266. [Google Scholar] [CrossRef]
  14. Wei, Z.N. Seaweed cultivation region remote sensing and analysis on the dynamics in seaweed-facility recycling in northern Jiangsu shoal. Chin. Acad. Sci. Yantai Inst. Coast. Zone Res. 2019. [Google Scholar]
  15. Sun, Z.; Luo, J.; Yang, J.; Yu, Q.; Zhang, L.; Xue, K.; Lu, L. Nation-Scale Mapping of Coastal Aquaculture Ponds with Sentinel-1 SAR Data Using Google Earth Engine. Remote Sens. 2020, 12, 3086. [Google Scholar] [CrossRef]
  16. Xu, Y.; Hu, Z.; Zhang, Y.; Wang, J.; Yin, Y.; Wu, G. Mapping Aquaculture Areas with Multi-Source Spectral and Texture Features: A Case Study in the Pearl River Basin (Guangdong), China. Remote Sens. 2021, 13, 4320. [Google Scholar] [CrossRef]
  17. Wang, M.; Mao, D.; Xiao, X.; Song, K.; Jia, M.; Ren, C.; Wang, Z. Interannual changes of coastal aquaculture ponds in China at 10-m spatial resolution during 2016–2021. Remote Sens. Environ. 2023, 284, 113347. [Google Scholar] [CrossRef]
  18. Kurekin, A.A.; Miller, P.I.; Avillanosa, A.L.; Sumeldan, J.D.C. Monitoring of Coastal Aquaculture Sites in the Philippines through Automated Time Series Analysis of Sentinel-1 SAR Images. Remote Sens. 2022, 14, 2862. [Google Scholar] [CrossRef]
  19. Lu, X.; Zhang, Y.Z.; Zhang, S.; Li, Y.R. Spatial Change Analysis of Porphyra yezoensis Aquaculture in the Lianyungang Coastal Area by the Use of Remote Sensing and Geographic Information System Technology. J. Indian Soc. Remote Sens. 2019, 47, 1609–1622. [Google Scholar] [CrossRef]
  20. Wang, Z.; Yang, X.; Liu, Y.; Lu, C. Extraction of coastal raft cultivation area with heterogeneous water background by thresholding object-based visually salient NDVI from high spatial resolution imagery. Remote Sens. Lett. 2018, 9, 839–846. [Google Scholar] [CrossRef]
  21. Ottinger, M.; Clauss, K.; Eisfelder, C.; Leinenkugel, P.; Kuenzer, C. Time Series Sentinel-1 Sar Data for the Mapping of Aquaculture Ponds in Coastal Asia. In Proceedings of the IGARSS 2018—2018 IEEE International Geoscience and Remote Sensing Symposium, Valencia, Spain, 22–27 July 2018. [Google Scholar]
  22. Fu, Y.; Ye, Z.; Deng, J.; Zheng, X.; Huang, Y.; Yang, W.; Wang, Y.; Wang, K. Finer Resolution Mapping of Marine Aquaculture Areas Using WorldView-2 Imagery and a Hierarchical Cascade Convolutional Neural Network. Remote Sens. 2019, 11, 1678. [Google Scholar] [CrossRef]
  23. Shi, T.; Zou, Z.; Shi, Z.; Chu, J.; Zhao, J.; Gao, N.; Zhang, N.; Zhu, X. Mudflat aquaculture labeling for infrared remote sensing images via a scanning convolutional network. Infrared Phys. Technol. 2018, 94, 16–22. [Google Scholar] [CrossRef]
  24. Zheng, Y.; Wu, J.; Wang, A.; Chen, J. Object- and pixel-based classifications of macroalgae farming area with high spatial resolution imagery. Geocarto Int. 2017, 33, 1048–1063. [Google Scholar] [CrossRef]
  25. Prasad, K.; Ottinger, M.; Wei, C.; Leinenkugel, P. Assessment of Coastal Aquaculture for India from Sentinel-1 SAR Time Series. Remote Sens. 2019, 11, 357. [Google Scholar] [CrossRef]
  26. Bell, T.W.; Nidzieko, N.J.; Siegel, D.A.; Miller, R.J.; Cavanaugh, K.C.; Nelson, N.B.; Reed, D.C.; Fedorov, D.; Moran, C.; Snyder, J.N.; et al. The Utility of Satellites and Autonomous Remote Sensing Platforms for Monitoring Offshore Aquaculture Farms: A Case Study for Canopy Forming Kelps. Front. Mar. Sci. 2020, 7, 520223. [Google Scholar] [CrossRef]
  27. Wang, Z.; Zhang, J.; Yang, X.; Huang, C.; Su, F.; Liu, X.; Liu, Y.; Zhang, Y. Global mapping of the landside clustering of aquaculture ponds from dense time-series 10 m Sentinel-2 images on Google Earth Engine. Int. J. Appl. Earth Obs. Geoinf. 2022, 115, 103100. [Google Scholar] [CrossRef]
  28. Ottinger, M.; Bachofer, F.; Huth, J.; Kuenzer, C. Mapping Aquaculture Ponds for the Coastal Zone of Asia with Sentinel-1 and Sentinel-2 Time Series. Remote Sens. 2021, 14, 153. [Google Scholar] [CrossRef]
  29. Ren, C.; Wang, Z.; Zhang, Y.; Zhang, B.; Chen, L.; Xi, Y.; Xiao, X.; Doughty, R.B.; Liu, M.; Jia, M.; et al. Rapid expansion of coastal aquaculture ponds in China from Landsat observations during 1984–2016. Int. J. Appl. Earth Obs. Geoinf. 2019, 82, 101902. [Google Scholar] [CrossRef]
  30. Duan, Y.; Li, X.; Zhang, L.; Chen, D.; Liu, S.A.; Ji, H. Mapping national-scale aquaculture ponds based on the Google Earth Engine in the Chinese coastal zone. Aquaculture 2020, 520, 734666. [Google Scholar] [CrossRef]
  31. Liu, Y.; Wang, Z.; Yang, X.; Zhang, Y.; Yang, F.; Liu, B.; Cai, P. Satellite-based monitoring and statistics for raft and cage aquaculture in China’s offshore waters. Int. J. Appl. Earth Obs. Geoinf. 2020, 91, 102118. [Google Scholar] [CrossRef]
  32. Liu, Y.; Wang, Z.; Yang, X.; Wang, S.; Liu, X.; Liu, B.; Zhang, J.; Meng, D.; Ding, K.; Gao, K.; et al. Changes in mariculture and offshore seawater quality in China during the past 20 years. Ecol. Indic. 2023, 157, 111220. [Google Scholar] [CrossRef]
  33. Liu, X.; Wang, Z.; Yang, X.; Liu, Y.; Liu, B.; Zhang, J.; Gao, K.; Meng, D.; Ding, Y. Mapping China’s offshore mariculture based on dense time-series optical and radar data. Int. J. Digit. Earth 2022, 15, 1326–1349. [Google Scholar] [CrossRef]
  34. Wang, L.; Li, Y.; Zhang, D.; Liu, Z. Extraction of Aquaculture Pond Region in Coastal Waters of Southeast China Based on Spectral Features and Spatial Convolution. Water 2022, 14, 2089. [Google Scholar] [CrossRef]
  35. Wei, L.; Ren, C.Y.; Jia, M.M.; Mao, D.H.; Wang, Z.M.; Zhang, B.; Xu, H.T.; Zhang, Y.G. Distribution and Changes of Coastal Aquaculture Lands in Hangzhou Bay and Its Surrounding Areas for 6 Periods Since 1986. Wetl. Sci. 2021, 19, 534–542. [Google Scholar] [CrossRef]
  36. Li, K.Q. Spectral Characteristic Analysis and Classification Study of Coastal Aquaculture water Based on Remote Sensing Observation. Master’s Thesis, Shandong University of Science and Technology, Qingdao, China, 2020. [Google Scholar]
  37. Jin, J.; Mao, X.; Zhang, X.; Liu, Y.; Lu, X.; Ren, N. Identification of Farmed Aquatic Animals Types in Freshwater Identification of Farmed Aquatic Animals Types in Freshwater. J. Henan Agric. Sci. 2022, 51, 160–170. [Google Scholar]
  38. Li, F.; Liu, K.; Tang, H.; Liu, L.; Liu, H. Analyzing Trends of Dike-Ponds between 1978 and 2016 Using Multi-Source Remote Sensing Images in Shunde District of South China. Sustainability 2018, 10, 3504. [Google Scholar] [CrossRef]
  39. Alonso-Perez, F.; Ruiz-Luna, A.; Turner, J.; Berlanga-Robles, C.A.; Mitchelson-Jacob, G. Land cover changes and impact ofshrimp aquaculture on the landscape in the Ceuta coastal lagoon system, Sinaloa, Mexico. Ocean Coast. Manag. 2003, 46, 583–600. [Google Scholar] [CrossRef]
  40. Disperati, L.; Virdis, S.G.P. Assessment of land-use and land-cover changes from 1965 to 2014 in Tam Giang-Cau Hai Lagoon, central Vietnam. Appl. Geogr. 2015, 58, 48–64. [Google Scholar] [CrossRef]
  41. Yin, Y.; Zhang, Y.; Hu, Z.; Xu, Y.; Wang, J.; Wang, C.; Shi, T.; Wu, G. Quadrennial Series Dataset of Coastal Aquaculture Distribution of China Based on Landsat Images (1990–2022). J. Glob. Chang. Data Discov. 2023, 7, 215–224. [Google Scholar] [CrossRef]
  42. Li, J.L.; Wang, H.F.; Tian, P. Research Progress of Coastal Zone Development. Mar. Econ. 2022, 12, 21–31. [Google Scholar] [CrossRef]
  43. Sanchez-Jerez, P.; Karakassis, I.; Massa, F.; Fezzardi, D.; Aguilar-Manjarrez, J.; Soto, D.; Chapela, R.; Avila, P.; Macias, J.C.; Tomassetti, P.; et al. Aquaculture’s struggle for space: The need for coastal spatial planning and the potential benefits of Allocated Zones for Aquaculture (AZAs) to avoid conflict and promote sustainability. Aquac. Environ. Interact. 2016, 8, 41–54. [Google Scholar] [CrossRef]
  44. China, Academy of Ocean of China. Scientific and Governance Needs for Sustainable Development of Coastal Zones. Available online: https://aoc.ouc.edu.cn/2021/0928/c9824a349173/page.htm (accessed on 6 April 2024).
  45. Hou, X.Y. Review of land-sea coordination level and Evolution of coastal complex system in the East China Sea Continental Coastal Zone. Acta Geogr. Sin. 2023, 78, 1. [Google Scholar]
  46. Wang, Z.C.; Gao, Z.Q.; Jiang, X.P. Analysis of the evolution and driving forces of tidal wetlands at the estuary of the Yellow River and Laizhou Bay based on remote sensing data cube. Ocean Coast. Manag. 2023, 237, 106535. [Google Scholar] [CrossRef]
  47. Fu, Y.; Deng, J.; Wang, H.; Comber, A.; Yang, W.; Wu, W.; You, S.; Lin, Y.; Wang, K. A new satellite-derived dataset for marine aquaculture areas in China’s coastal region. Earth Syst. Sci. Data 2021, 13, 1829–1842. [Google Scholar] [CrossRef]
  48. Yan, F.; Wang, X.; Su, F. Ecosystem service changes in response to mainland coastline movements in China: Process, pattern, and trade-off. Ecol. Indic. 2020, 116, 106337. [Google Scholar] [CrossRef]
  49. Yan, F.; Wang, X.; Huang, C.; Zhang, J.; Su, F.; Zhao, Y.; Lyne, V. Sea Reclamation in Mainland China: Process, Pattern, and Management. Land Use Policy 2023, 127, 106555. [Google Scholar] [CrossRef]
  50. Wang, Z.; Lu, H.; Han, Z. An analysis of the spatial and temporal differentiation and driving factors of the marine resource curse in China. Ocean Coast. Manag. 2018, 155, 60–67. [Google Scholar] [CrossRef]
  51. Pakzad, R.; Pakzad, I.; Safiri, S.; Shirzadi, M.R.; Mohammadpour, M.; Behroozi, A.; Sullman, M.J.M.; Janati, A. Spatiotemporal analysis of brucellosis incidence in Iran from 2011 to 2014 using GIS. Int. J. Infect. Dis. 2018, 67, 129–136. [Google Scholar] [CrossRef] [PubMed]
  52. Duan, Y.; Li, X.; Zhang, L.; Liu, W.; Liu, S.a.; Chen, D.; Ji, H. Detecting spatiotemporal changes of large-scale aquaculture ponds regions over 1988–2018 in Jiangsu Province, China using Google Earth Engine. Ocean Coast. Manag. 2020, 188, 105144. [Google Scholar] [CrossRef]
  53. Duan, Y.; Tian, B.; Li, X.; Liu, D.; Sengupta, D.; Wang, Y.; Peng, Y. Tracking changes in aquaculture ponds on the China coast using 30 years of Landsat images. Int. J. Appl. Earth Obs. Geoinf. 2021, 102, 102383. [Google Scholar] [CrossRef]
  54. Rahmania, R.; Proisy, C.; Germain, O.; Gaspar, P.; Viennois, G.; Prosperi, J.; Andayani, A.; Subki, B.; Farhan, A.R.; Sidik, F.; et al. 13 Years of Changes in The Extent and Physiognomy of Mangroves After Shrimp Farming Abandonment, Bali. In Proceedings of the 2015 8th International Workshop on the Analysis of Multitemporal Remote Sensing Images (Multi-Temp), Annecy, France, 22–24 July 2015. [Google Scholar]
  55. Hagger, V.; Worthington, T.A.; Lovelock, C.E.; Adame, M.F.; Amano, T.; Brown, B.M.; Friess, D.A.; Landis, E.; Mumby, P.J.; Morrison, T.H.; et al. Drivers of global mangrove loss and gain in social-ecological systems. Nat. Commun. 2022, 13, 6373. [Google Scholar] [CrossRef]
  56. Proisy, C.; Viennois, G.; Sidik, F.; Andayani, A.; Enright, J.A.; Guitet, S.; Gusmawati, N.; Lemonnier, H.; Muthusankar, G.; Olagoke, A.; et al. Monitoring mangrove forests after aquaculture abandonment using time series of very high spatial resolution satellite images: A case study from the Perancak estuary, Bali, Indonesia. Mar. Pollut. Bull. 2018, 131, 61–71. [Google Scholar] [CrossRef] [PubMed]
  57. Rajakumari, S.; Rajaram, P. Sustainability assessment for coexistence of afforested mangroves and aquafarms upon existing and predicted scenarios: A case study in Southern Tamil Nadu coast. Environ. Dev. Sustain. 2021, 23, 4751–4763. [Google Scholar] [CrossRef]
  58. Hauser, L.T.; Vu, G.N.; Nguyen, B.A.; Dade, E.; Nguyen, H.M.; Nguyen, T.T.Q.; Le, T.Q.; Vu, L.H.; Tong, A.T.H.; Pham, H.V. Uncovering the spatio-temporal dynamics of land cover change and fragmentation of mangroves in the Ca Mau peninsula, Vietnam using multi-temporal SPOT satellite imagery (2004–2013). Appl. Geogr. 2017, 86, 197–207. [Google Scholar] [CrossRef]
  59. Wang, X.; Yan, F.; Su, F. Changes in coastline and coastal reclamation in the three most developed areas of China, 1980–2018. Ocean Coast. Manag. 2021, 204, 105542. [Google Scholar] [CrossRef]
  60. Zhang, X.R.; Song, W.; Lang, Y.Q.; Feng, X.M.; Yuan, Q.Z.; Wang, J.T. Land use changes in the coastal zone of China’s Hebei Province and the corresponding impacts on habitat quality. Land Use Policy 2020, 99, 104957. [Google Scholar] [CrossRef]
  61. Chatziantoniou, A.; Papandroulakis, N.; Stavrakidis-Zachou, O.; Spondylidis, S.; Taskaris, S.; Topouzelis, K. Aquasafe: A Remote Sensing, Web-Based Platform for the Support of Precision Fish Farming. Appl. Sci. 2023, 13, 6122. [Google Scholar] [CrossRef]
  62. Primavera, J.H. Overcoming the impacts of aquaculture on the coastal zone. Ocean Coast. Manag. 2006, 49, 531–545. [Google Scholar] [CrossRef]
  63. Gentry, R.R.; Lester, S.E.; Kappel, C.V.; White, C.; Bell, T.W.; Stevens, J.; Gaines, S.D. Offshore aquaculture: Spatial planning principles for sustainable development. Ecol. Evol. 2017, 7, 733–743. [Google Scholar] [CrossRef] [PubMed]
  64. Jayanthi, M.; Ravishankar, T.; Nagaraj, G.; Thirumurthya, S.; Muralidhar, M.; Saraswathya, R. Is aquaculture abandonment a threat to sustainable coastal resource use?—A case study of Andhra Pradesh, India, with options for reuse. Land Use Policy 2019, 86, 54–66. [Google Scholar] [CrossRef]
  65. Delgado, L.E.; Zuniga, C.C.; Asun, R.A.; Castro-Diaz, R.; Natenzon, C.E.; Paredes, L.D.; Perez-Orellana, D.; Quinones, D.; Sepulveda, H.H.; Rojas, P.M.; et al. Toward social-ecological coastal zone governance of Chiloe Island (Chile) based on the DPSIR framework. Sci. Total Environ. 2021, 758, 143999. [Google Scholar] [CrossRef]
Figure 1. Research area of aquaculture distribution in the coastal zones of China.
Figure 1. Research area of aquaculture distribution in the coastal zones of China.
Remotesensing 16 01585 g001
Figure 2. The comparative analysis results of existing research in both pond and marine aquaculture. (a) The results of the pond aquaculture in this study were compared with those published by Ren et al., 2019 [29] and Duan et al., 2020 [30]. (b) The results of the marine aquaculture in this study were compared with those published by Liu et al., 2020 [31] and Fu et al., 2021 [47].
Figure 2. The comparative analysis results of existing research in both pond and marine aquaculture. (a) The results of the pond aquaculture in this study were compared with those published by Ren et al., 2019 [29] and Duan et al., 2020 [30]. (b) The results of the marine aquaculture in this study were compared with those published by Liu et al., 2020 [31] and Fu et al., 2021 [47].
Remotesensing 16 01585 g002
Figure 3. Synthesis and drawing flow chart of the spatial dataset of pond and marine aquaculture.
Figure 3. Synthesis and drawing flow chart of the spatial dataset of pond and marine aquaculture.
Remotesensing 16 01585 g003
Figure 4. (a) The overlapping area between pond aquaculture and marine aquaculture. (b) Real remote sensing image in Pulandian Bay (Liaoning). (c) Real remote sensing image in Sanmen Bay (Zhejiang). (d) Real remote sensing image in Tongming Bay (Guangdong). (e) Real remote sensing image in Quanzhou (Guangxi).
Figure 4. (a) The overlapping area between pond aquaculture and marine aquaculture. (b) Real remote sensing image in Pulandian Bay (Liaoning). (c) Real remote sensing image in Sanmen Bay (Zhejiang). (d) Real remote sensing image in Tongming Bay (Guangdong). (e) Real remote sensing image in Quanzhou (Guangxi).
Remotesensing 16 01585 g004
Figure 5. (a) Spatial distribution map of pond aquaculture and marine aquaculture in China’s coastal zone. (b) Distribution map of aquaculture area value of 400 km2 in China’s coastal zone.
Figure 5. (a) Spatial distribution map of pond aquaculture and marine aquaculture in China’s coastal zone. (b) Distribution map of aquaculture area value of 400 km2 in China’s coastal zone.
Remotesensing 16 01585 g005
Figure 6. Spatial distribution of aquaculture area values in China’s coastal zones. (a) Spatial distribution results of marine aquaculture and pond aquaculture results in China’s coastal provinces. (b) The proportion of marine aquaculture area in the coastal provinces of China. (c) The proportion of pond aquaculture area value in China’s coastal provinces. (d) The proportion of aquaculture area value in China’s coastal provinces.
Figure 6. Spatial distribution of aquaculture area values in China’s coastal zones. (a) Spatial distribution results of marine aquaculture and pond aquaculture results in China’s coastal provinces. (b) The proportion of marine aquaculture area in the coastal provinces of China. (c) The proportion of pond aquaculture area value in China’s coastal provinces. (d) The proportion of aquaculture area value in China’s coastal provinces.
Remotesensing 16 01585 g006
Figure 7. Results of aquaculture Kernel density analysis in coastal zones of China. (a) The Kernel density spatial distribution map results of pond aquaculture. (b) The Kernel density spatial distribution map results of marine aquaculture. (c) The Kernel density spatial distribution map results of aquaculture.
Figure 7. Results of aquaculture Kernel density analysis in coastal zones of China. (a) The Kernel density spatial distribution map results of pond aquaculture. (b) The Kernel density spatial distribution map results of marine aquaculture. (c) The Kernel density spatial distribution map results of aquaculture.
Remotesensing 16 01585 g007
Figure 8. Results of aquaculture hotspot analysis in China’s coastal zone (a)The spatial distribution map of pond aquaculture hotspots in China’s coastal zone. (b) The spatial distribution map of marine aquaculture hotspots in China’s coastal zone. (c) The spatial distribution map of aquaculture hotspots in China’s coastal zone.
Figure 8. Results of aquaculture hotspot analysis in China’s coastal zone (a)The spatial distribution map of pond aquaculture hotspots in China’s coastal zone. (b) The spatial distribution map of marine aquaculture hotspots in China’s coastal zone. (c) The spatial distribution map of aquaculture hotspots in China’s coastal zone.
Remotesensing 16 01585 g008
Figure 9. (a1,a2) Spatial distribution of pond aquaculture and marine aquaculture in coastal areas around the Bohai Sea. (b1,b2) Spatial distribution of pond aquaculture and marine aquaculture in the coastal areas of the Jiangsu. (c1,c2) Spatial distribution of pond aquaculture and marine aquaculture along the coast of Fujian. (d1,d2) Spatial distribution of pond aquaculture and marine aquaculture in the Pearl River Delta region of Guangdong.
Figure 9. (a1,a2) Spatial distribution of pond aquaculture and marine aquaculture in coastal areas around the Bohai Sea. (b1,b2) Spatial distribution of pond aquaculture and marine aquaculture in the coastal areas of the Jiangsu. (c1,c2) Spatial distribution of pond aquaculture and marine aquaculture along the coast of Fujian. (d1,d2) Spatial distribution of pond aquaculture and marine aquaculture in the Pearl River Delta region of Guangdong.
Remotesensing 16 01585 g009
Figure 10. Status quo of coastline length and coastline type utilization in China by province.
Figure 10. Status quo of coastline length and coastline type utilization in China by province.
Remotesensing 16 01585 g010
Figure 11. Comparison of statistical area values and remote sensing monitoring area values of coastal provinces in China in 2020. (a) Pearson correlation test results of statistical area values and remote sensing monitoring area values of marine aquaculture in China. (b) Pearson correlation test results between the statistical area value of pond aquaculture in China and the area value monitored by remote sensing. (c) Statistical results of the output of fishery catch, freshwater aquaculture, and marine aquaculture in each province of China. (** 99% confidence level, * 95% confidence level).
Figure 11. Comparison of statistical area values and remote sensing monitoring area values of coastal provinces in China in 2020. (a) Pearson correlation test results of statistical area values and remote sensing monitoring area values of marine aquaculture in China. (b) Pearson correlation test results between the statistical area value of pond aquaculture in China and the area value monitored by remote sensing. (c) Statistical results of the output of fishery catch, freshwater aquaculture, and marine aquaculture in each province of China. (** 99% confidence level, * 95% confidence level).
Remotesensing 16 01585 g011
Figure 12. Review of Chinese policy documents on aquaculture since 1990.
Figure 12. Review of Chinese policy documents on aquaculture since 1990.
Remotesensing 16 01585 g012
Table 1. The information of the datasets in existing research with both pond and marine aquaculture.
Table 1. The information of the datasets in existing research with both pond and marine aquaculture.
The Mode of AquacultureAuthorSatellite and SensorsSpatial ResolutionStudy Period
Pond aquacultureWang et al., 2022 [27]Sentinel-210 m2020
Duan et al., 2020 [30]Landsat-830 m2017
Ren et al., 2019 [29]Landsat OLI30 m2016
Marine aquacultureLiu et al., 2022 [33]Sentinel-1/Sentinel-210 m2020
Liu et al., 2020 [31]Landsat830 m2018
Fu et al., 2021 [47]GF-116 m2016–2019
Disclaimer/Publisher’s Note: The statements, opinions and data contained in all publications are solely those of the individual author(s) and contributor(s) and not of MDPI and/or the editor(s). MDPI and/or the editor(s) disclaim responsibility for any injury to people or property resulting from any ideas, methods, instructions or products referred to in the content.

Share and Cite

MDPI and ACS Style

Meng, D.; Yang, X.; Wang, Z.; Liu, Y.; Zhang, J.; Liu, X.; Liu, B. Spatial Distribution and Differentiation Analysis of Coastal Aquaculture in China Based on Remote Sensing Monitoring. Remote Sens. 2024, 16, 1585. https://doi.org/10.3390/rs16091585

AMA Style

Meng D, Yang X, Wang Z, Liu Y, Zhang J, Liu X, Liu B. Spatial Distribution and Differentiation Analysis of Coastal Aquaculture in China Based on Remote Sensing Monitoring. Remote Sensing. 2024; 16(9):1585. https://doi.org/10.3390/rs16091585

Chicago/Turabian Style

Meng, Dan, Xiaomei Yang, Zhihua Wang, Yueming Liu, Junyao Zhang, Xiaoliang Liu, and Bin Liu. 2024. "Spatial Distribution and Differentiation Analysis of Coastal Aquaculture in China Based on Remote Sensing Monitoring" Remote Sensing 16, no. 9: 1585. https://doi.org/10.3390/rs16091585

APA Style

Meng, D., Yang, X., Wang, Z., Liu, Y., Zhang, J., Liu, X., & Liu, B. (2024). Spatial Distribution and Differentiation Analysis of Coastal Aquaculture in China Based on Remote Sensing Monitoring. Remote Sensing, 16(9), 1585. https://doi.org/10.3390/rs16091585

Note that from the first issue of 2016, this journal uses article numbers instead of page numbers. See further details here.

Article Metrics

Back to TopTop