Multi-Scenario Simulation of Land System Change in the Guangdong–Hong Kong–Macao Greater Bay Area Based on a Cellular Automata–Markov Model
Abstract
1. Introduction
2. Study Area and Materials
2.1. Study Area
2.2. Data Materials and Preprocessing
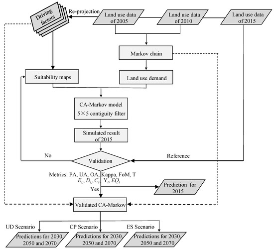
3. Method
3.1. Land Use Simulation Using a CA–Markov Model
3.1.1. Cellular Automata
3.1.2. Markov Chain
3.1.3. CA–Markov Model
3.2. Model Validation and Accuracy Assessment
3.3. Multi-Scenario Simulation
3.4. LUCC Modeling and Analysis
3.4.1. Land Use Conversion Modeling
3.4.2. LUCC Effect Analysis
4. Results and Analysis
4.1. Land System Changes from 2005 to 2015
4.2. Simulation Validation
4.3. Multiple Scenario Simulations for Future Land Use Pattern
4.4. Future Land System Dynamics under Multiple Scenarios
4.5. The Effect of Land System Changes under Multiple Scenarios
4.5.1. Urban Expansion Analysis
4.5.2. Grain Yield Estimation
4.5.3. Ecology Quality Evaluation
5. Discussion
5.1. Scenario Preference and Suitability for Regional Sustainability
5.2. Future Land Use Optimization and Policy Formulation
6. Conclusions
Supplementary Materials
Author Contributions
Funding
Data Availability Statement
Conflicts of Interest
References
- Liu, Y.; Xiao, X.; Li, J.; Wang, X.; Chen, B.; Sun, C.; Wang, C.; Tian, P.; Zhang, H. Tracking changes in coastal land cover in the Yellow Sea, East Asia, using Sentinel-1 and Sentinel-2 time-series images and Google Earth Engine. ISPRS J. Photogramm. Remote Sens. 2023, 196, 429–444. [Google Scholar] [CrossRef]
- Chai, B.; Li, P. An ensemble method for monitoring land cover changes in urban areas using dense Landsat time series data. ISPRS J. Photogramm. Remote Sens. 2023, 195, 29–42. [Google Scholar] [CrossRef]
- Calderón-Loor, M.; Hadjikakou, M.; Bryan, B.A. High-resolution wall-to-wall land-cover mapping and land change assessment for Australia from 1985 to 2015. Remote Sens. Environ. 2021, 252, 112148. [Google Scholar] [CrossRef]
- Hu, M.; Ma, R.; Xiong, J.; Wang, M.; Cao, Z.; Xue, K. Eutrophication state in the Eastern China based on Landsat 35-year observations. Remote Sens. Environ. 2022, 277, 113057. [Google Scholar] [CrossRef]
- Liu, W.; Li, H.; Xu, H.; Zhang, X.; Xie, Y. Spatiotemporal distribution and driving factors of regional green spaces during rapid urbanization in Nanjing metropolitan area, China. Ecol. Indic. 2023, 148, 110058. [Google Scholar] [CrossRef]
- Cheng, Z.; Hu, X. The effects of urbanization and urban sprawl on CO2 emissions in China. Environ. Dev. Sustain. 2023, 25, 1792–1808. [Google Scholar] [CrossRef]
- Li, L.; Zhan, W.; Ju, W.; Peñuelas, J.; Zhu, Z.; Peng, S.; Zhu, X.; Liu, Z.; Zhou, Y.; Li, J.; et al. Competition between biogeochemical drivers and land-cover changes determines urban greening or browning. Remote Sens. Environ. 2023, 287, 113481. [Google Scholar] [CrossRef]
- Li, J.; Dong, S.; Li, Y.; Wang, Y.; Li, Z.; Li, F. Effects of land use change on ecosystem services in the China–Mongolia–Russia economic corridor. J. Clean. Prod. 2022, 360, 132175. [Google Scholar] [CrossRef]
- Masum, K.M.; Islam, M.S.; Fahim, M.S.I.; Parvej, M.; Majeed, M.; Hasan, M.M.; Mansor, A. Temporal comparison of land-use changes and biodiversity in differential IUCN protected-area categories of Bangladesh in the context of co-management. Geol. Ecol. Landsc. 2023, 1–16. [Google Scholar] [CrossRef]
- Shrestha, D.S.; Staab, B.D.; Duffield, J.A. Biofuel impact on food prices index and land use change. Biomass Bioenergy 2019, 124, 43–53. [Google Scholar] [CrossRef]
- Zhai, H.; Lv, C.; Liu, W.; Yang, C.; Fan, D.; Wang, Z.; Guan, Q. Understanding spatio-temporal patterns of land use/land cover change under urbanization in Wuhan, China, 2000–2019. Remote Sens. 2021, 13, 3331. [Google Scholar] [CrossRef]
- Liu, X.; Liang, X.; Li, X.; Xu, X.; Ou, J.; Chen, Y.; Li, S.; Wang, S.; Pei, F. A future land use simulation model (FLUS) for simulating multiple land use scenarios by coupling human and natural effects. Landsc. Urban Plan. 2017, 168, 94–116. [Google Scholar] [CrossRef]
- Li, L.; Huang, X.; Yang, H. Scenario-based urban growth simulation by incorporating ecological-agricultural-urban suitability into a Future Land Use Simulation model. Cities 2023, 137, 104334. [Google Scholar] [CrossRef]
- Song, X.P.; Hansen, M.C.; Stehman, S.V.; Potapov, P.V.; Tyukavina, A.; Vermote, E.F.; Townshend, J.R. Global land change from 1982 to 2016. Nature 2018, 560, 639–643. [Google Scholar] [CrossRef] [PubMed]
- Van Dessel, W.; Van Rompaey, A.; Szilassi, P. Sensitivity analysis of logistic regression parameterization for land use and land cover probability estimation. Int. J. Geogr. Inf. Sci. 2011, 25, 489–508. [Google Scholar] [CrossRef]
- Lin, Y.P.; Chu, H.J.; Wu, C.F.; Verburg, P.H. Predictive ability of logistic regression, auto-logistic regression and neural network models in empirical land-use change modeling—A case study. Int. J. Geogr. Inf. Sci. 2011, 25, 65–87. [Google Scholar] [CrossRef]
- Shen, Q.; Chen, Q.; Tang, B.S.; Yeung, S.; Hu, Y.; Cheung, G. A system dynamics model for the sustainable land use planning and development. Habitat Int. 2009, 33, 15–25. [Google Scholar] [CrossRef]
- Rasmussen, L.V.; Rasmussen, K.; Reenberg, A.; Proud, S. A system dynamics approach to land use changes in agro-pastoral systems on the desert margins of Sahel. Agric. Syst. 2012, 107, 56–64. [Google Scholar] [CrossRef]
- Li, W.; Zhang, C. Application of transiograms to Markov chain simulation and spatial uncertainty assessment of land-cover classes. GISci. Remote Sens. 2005, 42, 297–319. [Google Scholar] [CrossRef]
- Iacono, M.; Levinson, D.; El-Geneidy, A.; Wasfi, R. A Markov chain model of land use change. TeMA J. Land Use Mobil. Environ. 2015, 8, 263–276. [Google Scholar]
- White, R.; Engelen, G. Cellular automata and fractal urban form: A cellular modelling approach to the evolution of urban land-use patterns. Environ. Plan. A 1993, 25, 1175–1199. [Google Scholar] [CrossRef]
- de Almeida, C.M.; Batty, M.; Monteiro, A.M.V.; Câmara, G.; Soares-Filho, B.S.; Cerqueira, G.C.; Pennachin, C.L. Stochastic cellular automata modeling of urban land use dynamics: Empirical development and estimation. Comput. Environ. Urban Syst. 2003, 27, 481–509. [Google Scholar] [CrossRef]
- Veldkamp, A.; Fresco, L.O. CLUE: A conceptual model to study the conversion of land use and its effects. Ecol. Model. 1996, 85, 253–270. [Google Scholar] [CrossRef]
- Verburg, P.H.; Soepboer, W.; Veldkamp, A.; Limpiada, R.; Espaldon, V.; Mastura, S.S. Modeling the spatial dynamics of regional land use: The CLUE-S model. Environ. Manag. 2002, 30, 391–405. [Google Scholar] [CrossRef]
- Matthews, R.B.; Gilbert, N.G.; Roach, A.; Polhill, J.G.; Gotts, N.M. Agent-based land-use models: A review of applications. Landsc. Ecol. 2007, 22, 1447–1459. [Google Scholar] [CrossRef]
- Mena, C.F.; Walsh, S.J.; Frizzelle, B.G.; Xiaozheng, Y.; Malanson, G.P. Land use change on household farms in the Ecuadorian Amazon: Design and implementation of an agent-based model. Appl. Geogr. 2011, 31, 210–222. [Google Scholar] [CrossRef] [PubMed]
- Arsanjani, J.J.; Helbich, M.; Kainz, W.; Boloorani, A.D. Integration of logistic regression, Markov chain and cellular automata models to simulate urban expansion. Int. J. Appl. Earth Obs. Geoinf. 2013, 21, 265–275. [Google Scholar] [CrossRef]
- Cheng, L.; Sun, H.; Zhang, Y.; Zhen, S. Spatial structure optimization of mountainous abandoned mine land reuse based on system dynamics model and CLUE-S model. Int. J. Coal Sci. Technol. 2019, 6, 113–126. [Google Scholar] [CrossRef]
- Halmy, M.W.A.; Gessler, P.E.; Hicke, J.A.; Salem, B.B. Land use/land cover change detection and prediction in the north-western coastal desert of Egypt using Markov-CA. Appl. Geogr. 2015, 63, 101–112. [Google Scholar] [CrossRef]
- Wu, H.; Li, Z.; Clarke, K.C.; Shi, W.; Fang, L.; Lin, A.; Zhou, J. Examining the sensitivity of spatial scale in cellular automata Markov chain simulation of land use change. Int. J. Geogr. Inf. Sci. 2019, 33, 1040–1061. [Google Scholar] [CrossRef]
- Lauf, S.; Haase, D.; Hostert, P.; Lakes, T.; Kleinschmit, B. Uncovering land-use dynamics driven by human decision-making–A combined model approach using cellular automata and system dynamics. Environ. Model. Softw. 2012, 27, 71–82. [Google Scholar] [CrossRef]
- Liu, D.; Zheng, X.; Wang, H. Land-use simulation and decision-support system (LandSDS): Seamlessly integrating system dynamics, agent-based model, and cellular automata. Ecol. Model. 2020, 417, 108924. [Google Scholar] [CrossRef]
- Verburg, P.H.; Overmars, K.P. Combining top-down and bottom-up dynamics in land use modeling: Exploring the future of abandoned farmlands in Europe with the Dyna-CLUE model. Landsc. Ecol. 2009, 24, 1167–1181. [Google Scholar] [CrossRef]
- Sakayarote, K.; Shrestha, R.P. Simulating land use for protecting food crop areas in northeast Thailand using GIS and Dyna-CLUE. J. Geogr. Sci. 2019, 29, 803–817. [Google Scholar] [CrossRef]
- Sang, L.; Zhang, C.; Yang, J.; Zhu, D.; Yun, W. Simulation of land use spatial pattern of towns and villages based on CA–Markov model. Math. Comput. Model. 2011, 54, 938–943. [Google Scholar] [CrossRef]
- Munthali, M.G.; Mustak, S.; Adeola, A.; Botai, J.; Singh, S.K.; Davis, N. Modelling land use and land cover dynamics of Dedza district of Malawi using hybrid Cellular Automata and Markov model. Remote Sens. Appl. Soc. Environ. 2020, 17, 100276. [Google Scholar] [CrossRef]
- Beroho, M.; Briak, H.; Cherif, E.K.; Boulahfa, I.; Ouallali, A.; Mrabet, R.; Kebede, F.; Bernardino, A.; Aboumaria, K. Future scenarios of land use/land cover (LULC) based on a CA-markov simulation model: Case of a mediterranean watershed in Morocco. Remote Sens. 2023, 15, 1162. [Google Scholar] [CrossRef]
- He, J.; Huang, J.; Li, C. The evaluation for the impact of land use change on habitat quality: A joint contribution of cellular automata scenario simulation and habitat quality assessment model. Ecol. Model. 2017, 366, 58–67. [Google Scholar] [CrossRef]
- Han, H.; Yang, C.; Song, J. Scenario simulation and the prediction of land use and land cover change in Beijing, China. Sustainability 2015, 7, 4260–4279. [Google Scholar] [CrossRef]
- Zou, L.; Liu, Y.; Wang, J.; Yang, Y.; Wang, Y. Land use conflict identification and sustainable development scenario simulation on China’s southeast coast. J. Clean. Prod. 2019, 238, 117899. [Google Scholar] [CrossRef]
- Yang, Y.; Bao, W.; Liu, Y. Scenario simulation of land system change in the Beijing-Tianjin-Hebei region. Land Use Policy 2020, 96, 104677. [Google Scholar] [CrossRef]
- Li, H.; Wei, Y.D.; Ning, Y. Spatial and temporal evolution of urban systems in China during rapid urbanization. Sustainability 2016, 8, 651. [Google Scholar] [CrossRef]
- Chaolin, G.U.; Liya, W.U.; Cook, I. Progress in research on Chinese urbanization. Front. Archit. Res. 2012, 1, 101–149. [Google Scholar] [CrossRef]
- Zeng, P.; Wei, X.; Duan, Z. Coupling and coordination analysis in urban agglomerations of China: Urbanization and ecological security perspectives. J. Clean. Prod. 2022, 365, 132730. [Google Scholar] [CrossRef]
- Huang, Y.; Li, L.; Yu, Y. Does urban cluster promote the increase of urban eco-efficiency? Evidence from Chinese cities. J. Clean. Prod. 2018, 197, 957–971. [Google Scholar] [CrossRef]
- Hui, E.C.M.; Li, X.; Chen, T.; Lang, W. Deciphering the spatial structure of China’s megacity region: A new bay area-the Guangdong-Hong Kong-Macao Greater Bay Area in the making. Cities 2018, 105, 102168. [Google Scholar] [CrossRef]
- Feng, R.; Wang, F.; Wang, K.; Xu, S. Quantifying influences of anthropogenic-natural factors on ecological land evolution in mega-urban agglomeration: A case study of Guangdong-Hong Kong-Macao greater Bay area. J. Clean. Prod. 2021, 283, 125304. [Google Scholar] [CrossRef]
- Chen, Y.; Yan, H.; Yao, Y.; Zeng, C.; Gao, P.; Zhuang, L.; Fan, L.; Ye, D. Relationships of ozone formation sensitivity with precursors emissions, meteorology and land use types, in Guangdong-Hong Kong-Macao Greater Bay Area, China. J. Environ. Sci. 2020, 94, 1–13. [Google Scholar] [CrossRef] [PubMed]
- Zhang, S.; Fang, C.; Kuang, W.; Sun, F. Comparison of changes in urban land use/cover and efficiency of megaregions in China from 1980 to 2015. Remote Sens. 2019, 11, 1834. [Google Scholar] [CrossRef]
- Wu, Z.; Li, Z.; Zeng, H. Using remote sensing data to study the coupling relationship between urbanization and eco-environment change: A case study in the Guangdong-Hong Kong-Macao greater bay area. Sustainability 2020, 12, 7875. [Google Scholar] [CrossRef]
- Wang, X.; Yan, F.; Su, F. Impacts of urbanization on the ecosystem services in the Guangdong-Hong Kong-Macao greater bay area, China. Remote Sens. 2020, 12, 3269. [Google Scholar] [CrossRef]
- Yang, C.; Liu, H.; Li, Q.; Cui, A.; Xia, R.; Shi, T.; Zhang, J.; Gao, W.; Zhou, X.; Wu, G. Rapid urbanization induced extensive forest loss to urban land in the Guangdong-Hong Kong-Macao Greater Bay Area, China. Chin. Geogr. Sci. 2021, 31, 93–108. [Google Scholar] [CrossRef]
- Chen, G.; Xie, J.; Li, W.; Li, X.; Chung, L.C.H.; Ren, C.; Liu, X. Future “local climate zone” spatial change simulation in Greater Bay Area under the shared socioeconomic pathways and ecological control line. Build. Environ. 2021, 203, 108077. [Google Scholar] [CrossRef]
- Wang, R.Y.; Cai, H.; Chen, L.; Li, T. Spatiotemporal evolution and multi-scenario prediction of carbon storage in the GBA based on PLUS–InVEST models. Sustainability 2023, 15, 8421. [Google Scholar] [CrossRef]
- Lv, C.; Lian, A.; Wang, Z.; Jia, T.; Sun, X.; Dong, R. A spatiotemporal pattern analysis of high-frequency land-use changes in the Guangdong–Hong Kong–Macao Greater Bay Area, from 1990 to 2018. Land 2022, 12, 102. [Google Scholar] [CrossRef]
- Yu, W.; Zhou, W. Spatial pattern of urban change in two Chinese megaregions: Contrasting responses to national policy and economic mode. Sci. Total Environ. 2018, 634, 1362–1371. [Google Scholar] [CrossRef]
- Bai, Y.; Wong, C.P.; Jiang, B.; Hughes, A.C.; Wang, M.; Wang, Q. Developing China’s Ecological Redline Policy using ecosystem services assessments for land use planning. Nat. Commun. 2018, 9, 3034. [Google Scholar] [CrossRef]
- Leta, M.K.; Demissie, T.A.; Tränckner, J. Modeling and prediction of land use land cover change dynamics based on land change modeler (Lcm) in nashe watershed, upper blue nile basin, Ethiopia. Sustainability 2021, 13, 3740. [Google Scholar] [CrossRef]
- Bryan, B.A.; Nolan, M.; McKellar, L.; Connor, J.D.; Newth, D.; Harwood, T.; King, D.; Navarro, J.; Cai, Y.; Gao, L.; et al. Land-use and sustainability under intersecting global change and domestic policy scenarios: Trajectories for Australia to 2050. Glob. Environ. Chang. 2016, 38, 130–152. [Google Scholar] [CrossRef]
- Gerland, P.; Raftery, A.E.; Ševčíková, H.; Li, N.; Gu, D.; Spoorenberg, T.; Alkema, L.; Fosdick, B.K.; Chunn, J.; Lalic, N.; et al. World population stabilization unlikely this century. Science 2014, 346, 234–237. [Google Scholar] [CrossRef]
- Popp, A.; Calvin, K.; Fujimori, S.; Havlik, P.; Humpenöder, F.; Stehfest, E.; Bodirsky, B.L.; Dietrich, J.P.; Doelmann, J.C.; Gusti, M.; et al. Land-use futures in the shared socio-economic pathways. Glob. Environ. Chang. 2017, 42, 331–345. [Google Scholar] [CrossRef]
- Bryan, B.A.; Meyer, W.S.; Campbell, C.A.; Harris, G.P.; Lefroy, T.; Lyle, G.; Martin, P.; McLean, J.; Montagu, K.; Rickards, L.A.; et al. The second industrial transformation of Australian landscapes. Curr. Opin. Environ. Sustain. 2013, 5, 278–287. [Google Scholar] [CrossRef]
- Newell, R.G.; Pizer, W.A.; Raimi, D. Carbon market lessons and global policy outlook. Science 2014, 343, 1316–1317. [Google Scholar] [CrossRef] [PubMed]
- Dang, V.Q.; Kwan, F.; Lam, A.I. Guangdong–Hong Kong–Macao Greater Bay Area (GBA): Economic progress, diversification, and convergence. J. Asia Pac. Econ. 2023, 1–31. [Google Scholar] [CrossRef]
- Wang, Y.; Han, Z.; Gao, R. Changes of extreme high temperature and heavy precipitation in the Guangdong-Hong Kong-Macao Greater Bay Area. Geomat. Nat. Hazards Risk 2021, 12, 1101–1126. [Google Scholar] [CrossRef]
- Wu, J.; Zhang, D.; Wang, H.; Li, X. What is the future for production-living-ecological spaces in the Greater Bay Area? A multi-scenario perspective based on DEE. Ecol. Indic. 2021, 131, 108171. [Google Scholar] [CrossRef]
- Yok-shiu, F.L. Tackling cross-border environmental problems in Hong Kong: Initial responses and institutional constraints. China Q. 2002, 172, 986–1009. [Google Scholar]
- Hou, X.; Chan, C.K.; Dong, G.H.; Yim, S.H. Impacts of transboundary air pollution and local emissions on PM2. 5 pollution in the Pearl River Delta region of China and the public health, and the policy implications. Environ. Res. Lett. 2019, 14, 034005. [Google Scholar] [CrossRef]
- Liu, J.; Kuang, W.; Zhang, Z.; Xu, X.; Qin, Y.; Ning, J.; Zhou, W.; Zhang, W.; Zhang, S.; Li, R.; et al. Spatiotemporal characteristics, patterns, and causes of land-use changes in China since the late 1980s. J. Geogr. Sci. 2014, 24, 195–210. [Google Scholar] [CrossRef]
- Kuang, W.; Liu, J.; Dong, J.; Chi, W.; Zhang, C. The rapid and massive urban and industrial land expansions in China between 1990 and 2010: A CLUD-based analysis of their trajectories, patterns, and drivers. Landsc. Urban Plan. 2016, 145, 21–33. [Google Scholar] [CrossRef]
- Guan, D.; Li, H.; Inohae, T.; Su, W.; Nagaie, T.; Hokao, K. Modeling urban land use change by the integration of cellular automaton and Markov model. Ecol. Model. 2011, 222, 3761–3772. [Google Scholar] [CrossRef]
- Keshtkar, H.; Voigt, W. A spatiotemporal analysis of landscape change using an integrated Markov chain and cellular automata models. Model. Earth Syst. Environ. 2016, 2, 1–13. [Google Scholar] [CrossRef]
- Zhang, Y.; Li, X.; Liu, X.; Qiao, J. Self-modifying CA model using dual ensemble Kalman filter for simulating urban land-use changes. Int. J. Geogr. Inf. Sci. 2015, 29, 1612–1631. [Google Scholar] [CrossRef]
- Wang, S.Q.; Zheng, X.Q.; Zang, X.B. Accuracy assessments of land use change simulation based on Markov-cellular automata model. Procedia Environ. Sci. 2012, 13, 1238–1245. [Google Scholar] [CrossRef]
- Fu, X.; Wang, X.; Yang, Y.J. Deriving suitability factors for CA-Markov land use simulation model based on local historical data. J. Environ. Manag. 2018, 206, 10–19. [Google Scholar] [CrossRef] [PubMed]
- Subedi, P.; Subedi, K.; Thapa, B. Application of a hybrid cellular automaton–Markov (CA-Markov) model in land-use change prediction: A case study of Saddle Creek Drainage Basin, Florida. Appl. Ecol. Environ. Sci. 2013, 1, 126–132. [Google Scholar] [CrossRef]
- López, E.; Bocco, G.; Mendoza, M.; Duhau, E. Predicting land-cover and land-use change in the urban fringe: A case in Morelia city, Mexico. Landsc. Urban Plan. 2001, 55, 271–285. [Google Scholar] [CrossRef]
- Singh, S.K.; Mustak, S.; Srivastava, P.K.; Szabó, S.; Islam, T. Predicting spatial and decadal LULC changes through cellular automata Markov chain models using earth observation datasets and geo-information. Environ. Process. 2015, 2, 61–78. [Google Scholar] [CrossRef]
- Aburas, M.M.; Ho, Y.M.; Ramli, M.F.; Ash’aari, Z.H. Improving the capability of an integrated CA-Markov model to simulate spatio-temporal urban growth trends using an Analytical Hierarchy Process and Frequency Ratio. Int. J. Appl. Earth Obs. Geoinf. 2017, 59, 65–78. [Google Scholar] [CrossRef]
- Zhou, L.; Dang, X.; Sun, Q.; Wang, S. Multi-scenario simulation of urban land change in Shanghai by random forest and CA-Markov model. Sustain. Cities Soc. 2020, 55, 102045. [Google Scholar] [CrossRef]
- Hamad, R.; Balzter, H.; Kolo, K. Predicting land use/land cover changes using a CA-Markov model under two different scenarios. Sustainability 2018, 10, 3421. [Google Scholar] [CrossRef]
- Pontius, R.G., Jr.; Peethambaram, S.; Castella, J.C. Comparison of three maps at multiple resolutions: A case study of land change simulation in Cho Don District, Vietnam. Ann. Assoc. Am. Geogr. 2011, 101, 45–62. [Google Scholar] [CrossRef]
- Liu, Y.; Luo, T.; Liu, Z.; Kong, X.; Li, J.; Tan, R. A comparative analysis of urban and rural construction land use change and driving forces: Implications for urban–rural coordination development in Wuhan, Central China. Habitat Int. 2015, 47, 113–125. [Google Scholar] [CrossRef]
- Cuba, N. Research note: Sankey diagrams for visualizing land cover dynamics. Landsc. Urban Plan. 2015, 139, 163–167. [Google Scholar] [CrossRef]
- Al-Sharif, A.A.; Pradhan, B.; Shafri, H.Z.M.; Mansor, S. Quantitative analysis of urban sprawl in Tripoli using Pearson’s Chi-Square statistics and urban expansion intensity index. IOP Conf. Ser. Earth Environ. Sci. 2014, 20, 012006. [Google Scholar] [CrossRef]
- Hu, Z.L.; Du, P.J.; Guo, D.Z. Analysis of urban expansion and driving forces in Xuzhou city based on remote sensing. J. China Univ. Min. Technol. 2007, 17, 267–271. [Google Scholar] [CrossRef]
- Yuan, S.F.; Tang, Y.Y.; Shen, T.C.N. Spatiotemporal change of land-use transformation and its eco-environmental response: A case of 127 counties in Yangtze River Economic Belt. Econ. Geogr. 2019, 39, 174–181. [Google Scholar]
- Gong, Y.N.; Han, S.C.; Shi, X.B.; Tang, X.M. The spatiotemporal evolution and ecological environmental effects of the transformation of land use in Guangdong Province’s three living spaces. Res. Soil Water Conserv. 2020, 27, 203–209. [Google Scholar]
- García, A.M.; Santé, I.; Boullón, M.; Crecente, R. A comparative analysis of cellular automata models for simulation of small urban areas in Galicia, NW Spain. Comput. Environ. Urban Syst. 2012, 36, 291–301. [Google Scholar] [CrossRef]
- Gardi, C.; Panagos, P.; Van Liedekerke, M.; Bosco, C.; De Brogniez, D. Land take and food security: Assessment of land take on the agricultural production in Europe. J. Environ. Plan. Manag. 2015, 58, 898–912. [Google Scholar] [CrossRef]
- Zabel, F.; Delzeit, R.; Schneider, J.M.; Seppelt, R.; Mauser, W.; Václavík, T. Global impacts of future cropland expansion and intensification on agricultural markets and biodiversity. Nat. Commun. 2019, 10, 2844. [Google Scholar] [CrossRef] [PubMed]
- He, C.; Liu, Z.; Xu, M.; Ma, Q.; Dou, Y. Urban expansion brought stress to food security in China: Evidence from decreased cropland net primary productivity. Sci. Total Environ. 2017, 576, 660–670. [Google Scholar] [CrossRef] [PubMed]
- Huo, J.; Shi, Z.; Zhu, W.; Xue, H.; Chen, X. A multi-scenario simulation and optimization of land use with a Markov–FLUS coupling model: A case study in Xiong’an New Area, China. Sustainability 2022, 14, 2425. [Google Scholar] [CrossRef]
- Lin, X.; Fu, H. Multi-scenario simulation analysis of cultivated land based on PLUS model—A case study of Haikou, China. Front. Ecol. Evol. 2023, 11, 1197419. [Google Scholar] [CrossRef]
- Li, Y.; Liu, Z.; Li, S.; Li, X. Multi-scenario simulation analysis of land use and carbon storage changes in changchun city based on FLUS and InVEST model. Land 2022, 11, 647. [Google Scholar] [CrossRef]
- Chen, Z.; Huang, M.; Zhu, D.; Altan, O. Integrating remote sensing and a markov-FLUS model to simulate future land use changes in Hokkaido, Japan. Remote Sens. 2021, 13, 2621. [Google Scholar] [CrossRef]
- Bao, W.; Yang, Y.; Zou, L. How to reconcile land use conflicts in mega urban agglomeration? A scenario-based study in the Beijing-Tianjin-Hebei region, China. J. Environ. Manag. 2021, 296, 113168. [Google Scholar] [CrossRef] [PubMed]
- Yin, H.; Kong, F.; Hu, Y.; James, P.; Xu, F.; Yu, L. Assessing growth scenarios for their landscape ecological security impact using the SLEUTH urban growth model. J. Urban Plan. Dev. 2016, 142, 05015006. [Google Scholar] [CrossRef]
- Li, L.; Huang, X.; Wu, D.; Yang, H. Construction of ecological security pattern adapting to future land use change in Pearl River Delta, China. Appl. Geogr. 2023, 154, 102946. [Google Scholar] [CrossRef]
- Hoque, M.Z.; Cui, S.; Islam, I.; Xu, L.; Tang, J. Future impact of land use/land cover changes on ecosystem services in the lower meghna river estuary, Bangladesh. Sustainability 2020, 12, 2112. [Google Scholar] [CrossRef]
- Wang, C.; Yu, C.; Chen, T.; Feng, Z.; Hu, Y.; Wu, K. Can the establishment of ecological security patterns improve ecological protection? An example of Nanchang, China. Sci. Total Environ. 2020, 740, 140051. [Google Scholar] [CrossRef] [PubMed]
- Li, Y.; Liu, W.; Feng, Q.; Zhu, M.; Yang, L.; Zhang, J.; Yin, X. The role of land use change in affecting ecosystem services and the ecological security pattern of the Hexi Regions, Northwest China. Sci. Total Environ. 2023, 855, 158940. [Google Scholar] [CrossRef] [PubMed]
- Wang, J.; Chen, T. A Multi-Scenario Land Expansion Simulation Method from Ecosystem Services Perspective of Coastal Urban Agglomeration: A Case Study of GHM-GBA, China. Land 2022, 11, 1934. [Google Scholar] [CrossRef]
- Wang, Y.; Yao, Y.; Chen, S.; Ni, Z.; Xia, B. Spatiotemporal evolution of urban development and surface urban heat island in Guangdong-Hong Kong-Macau greater bay area of China from 2013 to 2019. Resour. Conserv. Recycl. 2022, 179, 106063. [Google Scholar] [CrossRef]
- Yang, C.; Guo, W.; Zhang, C.; Cui, A.; Li, X.; Zhao, T.; Liu, H.; Shi, T.; Xu, G.; Fang, X.; et al. Characteristics and trends of hillside urbanization in China from 2007 to 2017. Habitat Int. 2022, 120, 102502. [Google Scholar] [CrossRef]
- Kruachottikul, P.; Dumrongvute, P.; Tea-makorn, P.; Kittikowit, S.; Amrapala, A. New product development process and case studies for deep-tech academic research to commercialization. J. Innov. Entrep. 2023, 12, 48. [Google Scholar] [CrossRef]
- De la Tour, A.; Soussan, P.; Harlé, N.; Chevalier, R.; Duportet, X. From Tech to Deep Tech; Boston Consulting Group: Boston, MA, USA, 2017; p. 52. [Google Scholar]















| Materials | Data Type | Original Resolution | Data Resource |
|---|---|---|---|
| Land use/cover data (2005/2010/2015) | Land use/cover data | 30 m | https://www.resdc.cn/DOI/doi.aspx?DOIid=54, accessed on 7 May 2022 |
| Administrative vector map (2015) | Vector map | --- | Resource and Environmental Science Data Platform (https://www.resdc.cn/DOI/DOI.aspx?DOIid=120, accessed on 11 June 2022) |
| Socio-economic factors | Distance from highway | 30 m | OpenStreetMap (https://www.openstreetmap.org/, accessed on 11 June 2022) |
| Distance from trunk road | |||
| Distance from primary road | |||
| Distance from secondary road | |||
| Distance from railway | |||
| Distance from important towns | 30 m | http://lbsyun.baidu.com/, accessed on 11 June 2022 | |
| Natural factors | Annual Temperature | 30 arc-s | WorldClim v2.0 (http://www.worldclim.org/, accessed on 11 June 2022) |
| Elevation | 30 m | NASA SRTM1 v3.0 | |
| Slope | 30 m |
| 2015 | Cropland | Forest | Grassland | Water | Build-Up Land | Unused Land | Initial Total | Gross Loss | |
|---|---|---|---|---|---|---|---|---|---|
| 2005 | |||||||||
| Cropland | 11,306.1 | 300.84 | 17.51 | 342.91 | 1071.02 | 0.15 | 13,038.53 | 1732.43 | |
| Forest | 314.51 | 28,707.72 | 191 | 86.76 | 566.9 | 0.25 | 29,867.14 | 1159.42 | |
| Grassland | 19.37 | 63.62 | 944.63 | 12.24 | 44.57 | 0.06 | 1084.49 | 139.86 | |
| Water | 562.14 | 59.62 | 10.31 | 2982.11 | 335.82 | 0.3 | 3950.3 | 968.19 | |
| Build-up land | 263.23 | 208.52 | 12.66 | 96 | 5562.94 | 0.06 | 6143.41 | 580.47 | |
| Unused land | 2.41 | 0.77 | 0.08 | 0.39 | 3.89 | 5.62 | 13.16 | 7.54 | |
| Final total | 12,467.76 | 29,341.09 | 1176.19 | 3520.41 | 7585.14 | 6.44 | 54,097.03 | ||
| Net change | −570.77 | −526.05 | 91.7 | −429.89 | 1441.73 | −6.72 | |||
| Land Use Type | PA (%) | UA (%) | OA (%) | Kappa | FOM (%) | T |
|---|---|---|---|---|---|---|
| Cropland | 89.19 | 89.45 | 90.27 | 0.8495 | 89.14 | 587,686 |
| Forest | 90.41 | 98.11 | ||||
| Grassland | 78.88 | 85.65 | ||||
| Water | 99.95 | 81.30 | ||||
| Build-up land | 88.79 | 73.14 | ||||
| Unused land | 77.33 | 87.83 |
| Time | Scenario | Cropland | Forest | Grassland | Water | Build-Up Land | Unused Land |
|---|---|---|---|---|---|---|---|
| 2030 | UD | 11,891.39 | 26,189.76 | 2123.79 | 3550.04 | 10,337.74 | 4.31 |
| CP | 13,082.65 | 26,276.64 | 2132.02 | 3549.01 | 9052.39 | 4.32 | |
| ES | 10,856.46 | 28,659.44 | 2156.83 | 3572.24 | 8847.73 | 4.33 | |
| 2050 | UD | 11,772.97 | 22,460.17 | 2311.55 | 3358.87 | 14,191.34 | 2.13 |
| CP | 14,102.63 | 22,797.79 | 2342.44 | 3365.04 | 11,486.78 | 2.35 | |
| ES | 9669.38 | 27,859.89 | 2457.66 | 3525.93 | 10,581.83 | 2.34 | |
| 2070 | UD | 11,967.37 | 18,154 | 2341.51 | 3130.48 | 18,502.74 | 0.93 |
| CP | 15,377.63 | 18,661.33 | 2236 | 3032.34 | 14,788.58 | 1.15 | |
| ES | 8945.99 | 25,923.37 | 2558.55 | 3520.76 | 13,146.51 | 1.85 |
| Scenario | 2030 | 2050 | 2070 |
|---|---|---|---|
| Urban development | 6,242,664.75 | 6,180,489 | 6,282,528 |
| Cropland protection | 6,868,076.25 | 7,403,555.25 | 8,072,893.5 |
| Ecology security | 5,699,326.5 | 5,076,109.5 | 4,696,324.5 |
| Scenario | 2030 | 2050 | 2070 |
|---|---|---|---|
| Urban development | 5.3261 | 4.7496 | 4.2650 |
| Cropland protection | 5.3821 | 4.8486 | 4.3248 |
| Ecology security | 5.7017 | 5.5221 | 5.1725 |
Disclaimer/Publisher’s Note: The statements, opinions and data contained in all publications are solely those of the individual author(s) and contributor(s) and not of MDPI and/or the editor(s). MDPI and/or the editor(s) disclaim responsibility for any injury to people or property resulting from any ideas, methods, instructions or products referred to in the content. |
© 2024 by the authors. Licensee MDPI, Basel, Switzerland. This article is an open access article distributed under the terms and conditions of the Creative Commons Attribution (CC BY) license (https://creativecommons.org/licenses/by/4.0/).
Share and Cite
Yang, C.; Zhai, H.; Fu, M.; Zheng, Q.; Fan, D. Multi-Scenario Simulation of Land System Change in the Guangdong–Hong Kong–Macao Greater Bay Area Based on a Cellular Automata–Markov Model. Remote Sens. 2024, 16, 1512. https://doi.org/10.3390/rs16091512
Yang C, Zhai H, Fu M, Zheng Q, Fan D. Multi-Scenario Simulation of Land System Change in the Guangdong–Hong Kong–Macao Greater Bay Area Based on a Cellular Automata–Markov Model. Remote Sensing. 2024; 16(9):1512. https://doi.org/10.3390/rs16091512
Chicago/Turabian StyleYang, Chao, Han Zhai, Meijuan Fu, Que Zheng, and Dasheng Fan. 2024. "Multi-Scenario Simulation of Land System Change in the Guangdong–Hong Kong–Macao Greater Bay Area Based on a Cellular Automata–Markov Model" Remote Sensing 16, no. 9: 1512. https://doi.org/10.3390/rs16091512
APA StyleYang, C., Zhai, H., Fu, M., Zheng, Q., & Fan, D. (2024). Multi-Scenario Simulation of Land System Change in the Guangdong–Hong Kong–Macao Greater Bay Area Based on a Cellular Automata–Markov Model. Remote Sensing, 16(9), 1512. https://doi.org/10.3390/rs16091512

