Modelling Floodplain Vegetation Response to Climate Change, Using the Soil and Water Assessment Tool (SWAT) Model Simulated LAI, Applying Different GCM’s Future Climate Data and MODIS LAI Data
Abstract
1. Introduction
2. Materials and Methods
2.1. Study Area
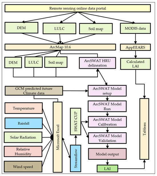
2.2. Research Methods
2.3. SWAT Hydrological Model
2.4. Vegetation Dynamics in SWAT Model
2.5. Hydrological Model Setup
2.6. Model Performance Criteria
2.7. Trend Analysis
2.8. Data Preparation
2.9. Leaf Area Index (LAI)
2.10. Global Climate Models (GCMs)
2.11. Climate Scenarios
3. Results
3.1. Analysis of the SWAT Model Output and Parameter Sensitivity
3.2. Analysis of the SWAT Model Calibration and Validation against Streamflow
3.3. Analysis of the SWAT Model Calibration and Validation against MODIS LAI
3.4. The Outcomes of the Trend Analysis of the Precipitation (Observed and Projected)
3.5. Analytical Results of LAI Responses to the Future Precipitation Changes
3.6. Analytical Results of LAI Responses to Future Temperature Changes
3.7. Analytical Results of Trend Analysis of LAI in the Watershed (Observed and Simulated)
3.8. Analysis of the Floodplain Vegetation Responses to the SWAT Variables
4. Discussion
4.1. Future Climate Variables Impact on Vegetation Greenness (LAI)
4.2. Seasonal Variability in Climate Change Vegetation Responses
4.3. Vegetation Greenness (LAI) Responses to SWAT Simulated Variables under Future Climate Changes
5. Conclusions
Author Contributions
Funding
Data Availability Statement
Acknowledgments
Conflicts of Interest
References
- Reichstein, M.; Bahn, M.; Ciais, P.; Frank, D.; Mahecha, M.D.; Seneviratne, S.I.; Zscheischler, J.; Beer, C.; Buchmann, N.; Frank, D.C.; et al. Climate extremes and the carbon cycle. Nature 2013, 500, 287–295. [Google Scholar] [CrossRef]
- Xu, K.; Wang, X.; Jiang, C.; Sun, O.J. Assessing the vulnerability of ecosystems to climate change based on climate exposure, vegetation stability and productivity. For. Ecosyst. 2020, 7, 23. [Google Scholar] [CrossRef]
- Zhou, W.; Gang, C.; Zhou, L.; Chen, Y.; Li, J.; Ju, W.; Odeh, I. Dynamic of grassland vegetation degradation and its quantitative assessment in the northwest China. Acta Oecologica 2014, 55, 86–96. [Google Scholar] [CrossRef]
- IPCC. Climate Change 2014: Synthesis Report. Contribution of Working Groups I, II and III to the Fifth Assessment Report of the Intergovernmental Panel on Climate Change; IPCC: Geneva, Switzerland, 2014. [Google Scholar]
- Mosner, E.; Weber, A.; Carambia, M.; Nilson, E.; Schmitz, U.; Zelle, B.; Donath, T.; Horchler, P. Climate change and floodplain vegetation—Future prospects for riparian habitat availability along the Rhine River. Ecol. Eng. 2015, 82, 493–511. [Google Scholar] [CrossRef]
- Ward, J.V.; Malard, F.; Tockner, K.; Uehlinger, U. Influence of ground water on surface water conditions in a glacial flood plain of the Swiss Alps. Hydrol. Process. 1999, 13, 277–293. [Google Scholar] [CrossRef]
- Adepoju, K.; Adelabu, S.; Fashae, O. Vegetation Response to Recent Trends in Climate and Landuse Dynamics in a Typical Humid and Dry Tropical Region under Global Change. Adv. Meteorol. 2019, 2019, 4946127. [Google Scholar] [CrossRef]
- Kingsford, R.T. Ecological impacts of dams, water diversions and river management on floodplain wetlands in Australia. Austral Ecol. 2000, 25, 109–127. [Google Scholar] [CrossRef]
- Liu, J.; Gao, G.; Wang, S.; Jiao, L.; Wu, X.; Fu, B. The effects of vegetation on runoff and soil loss: Multidimensional structure analysis and scale characteristics. J. Geogr. Sci. 2018, 28, 59–78. [Google Scholar] [CrossRef]
- Ward, D.; Petty, A.; Setterfield, S.; Douglas, M.; Ferdinands, K.; Hamilton, S.; Phinn, S. Floodplain inundation and vegetation dynamics in the Alligator Rivers region (Kakadu) of northern Australia assessed using optical and radar remote sensing. Remote Sens. Environ. 2014, 147, 43–55. [Google Scholar] [CrossRef]
- Junk, W.J.; Wantzen, K.M. The flood pulse concept: New aspects, approaches and applications-an update. In Proceedings of the Second International Symposium on the Management of Large Rivers for Fisheries, Phnom Penh, Cambodia, 11–14 February 2003; Food and Agriculture Organization and Mekong River Commission, FAO Regional: Bangkok, Thailand, 2004. [Google Scholar]
- Brown, P.T.; Ming, Y.; Li, W.; Hill, S.A. Change in the magnitude and mechanisms of global temperature variability with warming. Nat. Clim. Chang. 2017, 7, 743–748. [Google Scholar] [CrossRef]
- Jiang, L.; Guli·jiapaer, G.; Bao, A.; Guo, H.; Ndayisaba, F. Vegetation dynamics and responses to climate change and human activities in Central Asia. Sci. Total Environ. 2017, 599–600, 967–980. [Google Scholar] [CrossRef]
- de Jong, R.; de Bruin, S.; de Wit, A.; Schaepman, M.E.; Dent, D.L. Analysis of monotonic greening and browning trends from global NDVI time-series. Remote Sens. Environ. 2011, 115, 692–702. [Google Scholar] [CrossRef]
- Qu, S.; Wang, L.; Lin, A.; Yu, D.; Yuan, M.; Li, C. Distinguishing the impacts of climate change and anthropogenic factors on vegetation dynamics in the Yangtze River Basin, China. Ecol. Indic. 2020, 108, 105724. [Google Scholar] [CrossRef]
- Muhury, N.; Apan, A.A.; Marasani, T.N.; Ayele, G.T. Modelling Floodplain Vegetation Response to Groundwater Variability Using the ArcSWAT Hydrological Model, MODIS NDVI Data, and Machine Learning. Land 2022, 11, 2154. [Google Scholar] [CrossRef]
- Lawrence, D.; Coe, M.; Walker, W.; Verchot, L.; Vandecar, K. The Unseen Effects of Deforestation: Biophysical Effects on Climate. Front. For. Glob. Chang. 2022, 5, 49. [Google Scholar] [CrossRef]
- Khanna, J.; Medvigy, D.; Fueglistaler, S.; Walko, R. Regional dry-season climate changes due to three decades of Amazonian deforestation. Nat. Clim. Chang. 2017, 7, 200–204. [Google Scholar] [CrossRef]
- Lawrence, D.; Vandecar, K. Effects of tropical deforestation on climate and agriculture. Nat. Clim. Chang. 2015, 5, 27–36. [Google Scholar] [CrossRef]
- Santos, J.F.; Schickhoff, U.; Hasson, S.U.; Böhner, J. Biogeophysical Effects of Land-Use and Land-Cover Changes in South Asia: An Analysis of CMIP6 Models. Land 2023, 12, 880. [Google Scholar] [CrossRef]
- Emiru, T.; Naqvi, H.R.; Athick, M.A. Anthropogenic impact on land use land cover: Influence on weather and vegetation in Bambasi Wereda, Ethiopia. Spat. Inf. Res. 2018, 26, 427–436. [Google Scholar] [CrossRef]
- Xu, Y.; Lu, Y.-G.; Zou, B.; Xu, M.; Feng, Y.-X. Unraveling the enigma of NPP variation in Chinese vegetation ecosystems: The interplay of climate change and land use change. Sci. Total Environ. 2024, 912, 169023. [Google Scholar] [CrossRef]
- Lian, X.; Jeong, S.; Park, C.-E.; Xu, H.; Li, L.Z.X.; Wang, T.; Gentine, P.; Peñuelas, J.; Piao, S. Biophysical impacts of northern vegetation changes on seasonal warming patterns. Nat. Commun. 2022, 13, 3925. [Google Scholar] [CrossRef]
- He, M.; Piao, S.; Huntingford, C.; Xu, H.; Wang, X.; Bastos, A.; Cui, J.; Gasser, T. Amplified warming from physiological responses to carbon dioxide reduces the potential of vegetation for climate change mitigation. Commun. Earth Environ. 2022, 3, 160. [Google Scholar] [CrossRef]
- O’ishi, R.; Abe-Ouchi, A. Influence of dynamic vegetation on climate change arising from increasing CO2. Clim. Dyn. 2009, 33, 645–663. [Google Scholar] [CrossRef]
- Spracklen, D.; Baker, J.; Garcia-Carreras, L.; Marsham, J. The Effects of Tropical Vegetation on Rainfall. Annu. Rev. Environ. Resour. 2018, 43, 193–218. [Google Scholar] [CrossRef]
- Cui, J.; Piao, S.; Huntingford, C.; Wang, X.; Lian, X.; Chevuturi, A.; Turner, A.G.; Kooperman, G.J. Vegetation forcing modulates global land monsoon and water resources in a CO2-enriched climate. Nat. Commun. 2020, 11, 5184. [Google Scholar] [CrossRef] [PubMed]
- Devaraju, N.; Bala, G.; Modak, A. Effects of large-scale deforestation on precipitation in the monsoon regions: Remote versus local effects. Proc. Natl. Acad. Sci. USA 2015, 112, 3257–3262. [Google Scholar] [CrossRef] [PubMed]
- Liu, Y.; Li, Z.; Chen, Y.; Kayumba, P.M.; Wang, X.; Liu, C.; Long, Y.; Sun, F. Biophysical impacts of vegetation dynamics largely contribute to climate mitigation in High Mountain Asia. Agric. For. Meteorol. 2022, 327, 109233. [Google Scholar] [CrossRef]
- Tucker, C.J.; Slayback, D.A.; Pinzon, J.E.; Los, S.O.; Myneni, R.B.; Taylor, M.G. Higher northern latitude normalized difference vegetation index and growing season trends from 1982 to 1999. Int. J. Biometeorol. 2001, 45, 184–190. [Google Scholar] [CrossRef] [PubMed]
- Xu, G.; Zhang, H.; Chen, B.; Zhang, H.; Innes, J.L.; Wang, G.; Yan, J.; Zheng, Y.; Zhu, Z.; Myneni, R.B. Changes in Vegetation Growth Dynamics and Relations with Climate over China’s Landmass from 1982 to 2011. Remote Sens. 2014, 6, 3263–3283. [Google Scholar] [CrossRef]
- Muhury, N.; Ayele, G.T.; Balcha, S.K.; Jemberie, M.A.; Teferi, E. Basin Runoff Responses to Climate Change Using a Rainfall-Runoff Hydrological Model in Southeast Australia. Atmosphere 2023, 14, 306. [Google Scholar] [CrossRef]
- Chang, L.; Li, Y.; Zhang, K.; Zhang, J.; Li, Y. Temporal and Spatial Variation in Vegetation and Its Influencing Factors in the Songliao River Basin, China. Land 2023, 12, 1692. [Google Scholar] [CrossRef]
- Eccles, R.; Zhang, H.; Hamilton, D.; Trancoso, R.; Syktus, J. Impacts of climate change on streamflow and floodplain inundation in a coastal subtropical catchment. Adv. Water Resour. 2021, 147, 103825. [Google Scholar] [CrossRef]
- Wu, W.; Tao, Z.; Chen, G.; Meng, T.; Li, Y.; Feng, H.; Si, B.; Manevski, K.; Andersen, M.N.; Siddique, K.H. Phenology determines water use strategies of three economic tree species in the semi-arid Loess Plateau of China. Agric. For. Meteorol. 2022, 312, 108716. [Google Scholar] [CrossRef]
- Head, L.; Adams, M.; McGregor, H.V.; Toole, S. Climate change and Australia. WIREs Clim. Chang. 2014, 5, 175–197. [Google Scholar] [CrossRef]
- McKay, R.C.; Boschat, G.; Rudeva, I.; Pepler, A.; Purich, A.; Dowdy, A.; Hope, P.; Gillett, Z.E.; Rauniyar, S. Can southern Australian rainfall decline be explained? A review of possible drivers. WIREs Clim. Chang. 2023, 14, e820. [Google Scholar] [CrossRef]
- Prosser, I.P.; Chiew, F.H.S.; Smith, M.S. Adapting Water Management to Climate Change in the Murray–Darling Basin, Australia. Water 2021, 13, 2504. [Google Scholar] [CrossRef]
- Marvel, K.; Cook, B.I.; Bonfils, C.J.W.; Durack, P.J.; Smerdon, J.E.; Williams, A.P. Twentieth-century hydroclimate changes consistent with human influence. Nature 2019, 569, 59–65. [Google Scholar] [CrossRef]
- Bonfils, C.J.W.; Santer, B.D.; Fyfe, J.C.; Marvel, K.; Phillips, T.J.; Zimmerman, S.R.H. Human influence on joint changes in temperature, rainfall and continental aridity. Nat. Clim. Chang. 2020, 10, 726–731. [Google Scholar] [CrossRef]
- Igder, O.M.; Alizadeh, H.; Mojaradi, B.; Bayat, M. Multivariate assimilation of satellite-based leaf area index and ground-based river streamflow for hydrological modelling of irrigated watersheds using SWAT+. J. Hydrol. 2022, 610, 128012. [Google Scholar] [CrossRef]
- Kumar, S.V.; Mocko, D.M.; Wang, S.; Peters-Lidard, C.D.; Borak, J. Assimilation of Remotely Sensed Leaf Area Index into the Noah-MP Land Surface Model: Impacts on Water and Carbon Fluxes and States over the Continental United States. J. Hydrometeorol. 2019, 20, 1359–1377. [Google Scholar] [CrossRef]
- Fang, H.; Baret, F.; Plummer, S.; Schaepman-Strub, G. An Overview of Global Leaf Area Index (LAI): Methods, Products, Validation, and Applications. Rev. Geophys. 2019, 57, 739–799. [Google Scholar] [CrossRef]
- Alemayehu, T.; van Griensven, A.; Woldegiorgis, B.T.; Bauwens, W. An improved SWAT vegetation growth module and its evaluation for four tropical ecosystems. Hydrol. Earth Syst. Sci. 2017, 21, 4449–4467. [Google Scholar] [CrossRef]
- Duan, Z.; Tuo, Y.; Liu, J.; Gao, H.; Song, X.; Zhang, Z.; Yang, L.; Mekonnen, D.F. Hydrological evaluation of open-access precipitation and air temperature datasets using SWAT in a poorly gauged basin in Ethiopia. J. Hydrol. 2019, 569, 612–626. [Google Scholar] [CrossRef]
- Tan, M.L.; Gassman, P.W.; Yang, X.; Haywood, J. A review of SWAT applications, performance and future needs for simulation of hydro-climatic extremes. Adv. Water Resour. 2020, 143, 103662. [Google Scholar] [CrossRef]
- Mekonnen, D.F.; Duan, Z.; Rientjes, T.; Disse, M. Analysis of combined and isolated effects of land-use and land-cover changes and climate change on the upper Blue Nile River basin’s streamflow. Hydrol. Earth Syst. Sci. 2018, 22, 6187–6207. [Google Scholar] [CrossRef]
- Chen, S.; Fu, Y.H.; Wu, Z.; Hao, F.; Hao, Z.; Guo, Y.; Geng, X.; Li, X.; Zhang, X.; Tang, J.; et al. Informing the SWAT model with remote sensing detected vegetation phenology for improved modeling of ecohydrological processes. J. Hydrol. 2023, 616, 128817. [Google Scholar] [CrossRef]
- Strauch, M.; Volk, M. SWAT plant growth modification for improved modeling of perennial vegetation in the tropics. Ecol. Model. 2013, 269, 98–112. [Google Scholar] [CrossRef]
- Valencia, S.; Salazar, J.F.; Villegas, J.C.; Hoyos, N.; Duque-Villegas, M.J.A.P. SWAT-Tb with Improved LAI Representation in the Tropics Highlights the Role of Forests in Watershed Regulation; Earth and Space Science Open Archive ESSOAr: Washington, DC, USA, 2022. [Google Scholar]
- Sa’adi, Z.; Shiru, M.S.; Shahid, S.; Ismail, T. Selection of general circulation models for the projections of spatio-temporal changes in temperature of Borneo Island based on CMIP5. Theor. Appl. Clim. 2020, 139, 351–371. [Google Scholar] [CrossRef]
- Ouyang, F.; Zhu, Y.; Fu, G.; Lü, H.; Zhang, A.; Yu, Z.; Chen, X. Impacts of climate change under CMIP5 RCP scenarios on streamflow in the Huangnizhuang catchment. Stoch. Environ. Res. Risk Assess. 2015, 29, 1781–1795. [Google Scholar] [CrossRef]
- Jose, D.M.; Dwarakish, G.S. Ranking of downscaled CMIP5 and CMIP6 GCMs at a basin scale: Case study of a tropical river basin on the South West coast of India. Arab. J. Geosci. 2022, 15, 120. [Google Scholar] [CrossRef]
- Crosbie, R.S.; Pollock, D.W.; Mpelasoka, F.S.; Barron, O.V.; Charles, S.P.; Donn, M.J. Changes in Köppen-Geiger climate types under a future climate for Australia: Hydrological implications. Hydrol. Earth Syst. Sci. 2012, 16, 3341–3349. [Google Scholar] [CrossRef]
- Arnold, J.G.; Srinivasan, R.; Muttiah, R.S.; Williams, J.R. Large Area Hydrologic Modeling and Assessment Part I: Model Development1. JAWRA J. Am. Water Resour. Assoc. 1998, 34, 73–89. [Google Scholar] [CrossRef]
- Neitsch, S.L.; Arnold, J.G.; Kiniry, J.R.; Williams, J.R. SWAT Theoretical Documentation Version 2009. In Texas Water Resources Institute Technical Report No. 406; Texas Water Resources Institute: College Station, TX, USA, 2011. [Google Scholar]
- Gassman, P.W.; Sadeghi, A.M.; Srinivasan, R. Applications of the SWAT Model Special Section: Overview and Insights. J. Environ. Qual. 2014, 43, 1–8. [Google Scholar] [CrossRef]
- Arnold, J.G.; Moriasi, D.N.; Gassman, P.W.; Abbaspour, K.C.; White, M.J.; Srinivasan, R.; Santhi, C.; Harmel, R.D.; Van Griensven, A.; Van Liew, M.W.; et al. SWAT: Model Use, Calibration, and Validation. Trans. ASABE 2012, 55, 1491–1508. [Google Scholar] [CrossRef]
- Saha, P.P.; Zeleke, K.; Hafeez, M. Streamflow modeling in a fluctuant climate using SWAT: Yass River catchment in south eastern Australia. Environ. Earth Sci. 2014, 71, 5241–5254. [Google Scholar] [CrossRef]
- Xiang, K.; Li, Y.; Horton, R.; Feng, H. Similarity and difference of potential evapotranspiration and reference crop evapotranspiration—A review. Agric. Water Manag. 2020, 232, 106043. [Google Scholar] [CrossRef]
- Penman, H.L. Natural evaporation from open water, bare soil and grass. Proc. R. Soc. London Ser. A Math. Phys. Sci. 1948, 193, 120–145. [Google Scholar]
- Jensen, M.E.; Burman, R.D.; Allen, R.G. Evapotranspiration and Irrigation Water Requirements; ASCE: Reston, VI, USA, 1990. [Google Scholar]
- Ma, T.; Duan, Z.; Li, R.; Song, X. Enhancing SWAT with remotely sensed LAI for improved modelling of ecohydrological process in subtropics. J. Hydrol. 2019, 570, 802–815. [Google Scholar] [CrossRef]
- Moriasi, D.N.; Arnold, J.G.; van Liew, M.W.; Bingner, R.L.; Harmel, R.D.; Veith, T.L. Model evaluation guidelines for systematic quantification of accuracy in watershed simulations. Trans. ASABE 2007, 50, 885–900. [Google Scholar] [CrossRef]
- Setegn, S.G.; Srinivasan, R.; Melesse, A.M.; Dargahi, B. SWAT model application and prediction uncertainty analysis in the Lake Tana Basin, Ethiopia. Hydrol. Process. 2009, 24, 357–367. [Google Scholar] [CrossRef]
- Zhang, Y.; Chiew, F.H.S.; Zhang, L.; Li, H. Use of Remotely Sensed Actual Evapotranspiration to Improve Rainfall–Runoff Modeling in Southeast Australia. J. Hydrometeorol. 2009, 10, 969–980. [Google Scholar] [CrossRef]
- Nash, J.E.; Sutcliffe, J.V. River flow forecasting through conceptual models part I—A discussion of principles. J. Hydrol. 1970, 10, 282–290. [Google Scholar] [CrossRef]
- Wu, L.; Liu, X.; Yang, Z.; Yu, Y.; Ma, X. Effects of single- and multi-site calibration strategies on hydrological model performance and parameter sensitivity of large-scale semi-arid and semi-humid watersheds. Hydrol. Process. 2022, 36, e14616. [Google Scholar] [CrossRef]
- Montgomery, D.C.; Peck, E.A.; Vining, G.G. Introduction to Linear Regression Analysis; John Wiley & Sons: Hoboken, NJ, USA, 2021. [Google Scholar]
- Srinivas, N.; Deb, K. Muiltiobjective Optimization Using Nondominated Sorting in Genetic Algorithms. Evol. Comput. 1994, 2, 221–248. [Google Scholar] [CrossRef]
- Kendall, M. Trend analysis of Pahang river using non-parametric analysis: Mann Kendall’s trend test. Malays. J. Anal. Sci. 2015, 19, 1327–1334. [Google Scholar]
- Sen, P.K. Estimates of the Regression Coefficient Based on Kendall’s Tau. J. Am. Stat. Assoc. 1968, 63, 1379–1389. [Google Scholar] [CrossRef]
- Thiel, H. A rank-invariant method of linear and polynomial regression analysis, Part 3. In Proceedings of Koninalijke Nederlandse Akademie van Weinenschatpen A; North-Holland Pub. Co.: Amsterdam, The Netherlands, 1950. [Google Scholar]
- De Bock, A.; Belmans, B.; Vanlanduit, S.; Blom, J.; Alvarado-Alvarado, A.; Audenaert, A. A review on the leaf area index (LAI) in vertical greening systems. Build. Environ. 2023, 229, 109926. [Google Scholar] [CrossRef]
- Watson, D.J. Comparative Physiological Studies on the Growth of Field Crops: I. Variation in Net Assimilation Rate and Leaf Area between Species and Varieties, and within and between Years. Ann. Bot. 1947, 11, 41–76. [Google Scholar] [CrossRef]
- Pérez, G.; Coma, J.; Chàfer, M.; Cabeza, L.F. Seasonal influence of leaf area index (LAI) on the energy performance of a green facade. Build. Environ. 2022, 207, 108497. [Google Scholar] [CrossRef]
- Jia, K.; Ruan, Y.; Yang, Y.; Zhang, C. Assessing the Performance of CMIP5 Global Climate Models for Simulating Future Precipitation Change in the Tibetan Plateau. Water 2019, 11, 1771. [Google Scholar] [CrossRef]
- Gassman, P.W.; Reyes, M.R.; Green, C.H.; Arnold, J.G. The Soil and Water Assessment Tool: Historical Development, Applications, and Future Research Directions. Trans. ASABE 2007, 50, 1211–1250. [Google Scholar] [CrossRef]
- Wen, L.; Yang, X.; Saintilan, N. Local climate determines the NDVI-based primary productivity and flooding creates heterogeneity in semi-arid floodplain ecosystem. Ecol. Model. 2012, 242, 116–126. [Google Scholar] [CrossRef]
- Zhang, J.-T.; Ru, W.; Li, B. Relationships between vegetation and climate on the Loess Plateau in China. Folia Geobot. 2006, 41, 151–163. [Google Scholar] [CrossRef]
- Li, L.; Zhang, Y.; Liu, L.; Wu, J.; Wang, Z.; Li, S.; Zhang, H.; Zu, J.; Ding, M.; Paudel, B. Spatiotemporal Patterns of Vegetation Greenness Change and Associated Climatic and Anthropogenic Drivers on the Tibetan Plateau during 2000–2015. Remote Sens. 2018, 10, 1525. [Google Scholar] [CrossRef]
- Ma, X.; Huete, A.; Moran, S.; Ponce-Campos, G.; Eamus, D. Abrupt shifts in phenology and vegetation productivity under climate extremes. J. Geophys. Res. Biogeosciences 2015, 120, 2036–2052. [Google Scholar] [CrossRef]
- Guli·jiapaer, G.; Liang, S.; Yi, Q.; Liu, J. Vegetation dynamics and responses to recent climate change in Xinjiang using leaf area index as an indicator. Ecol. Indic. 2015, 58, 64–76. [Google Scholar] [CrossRef]
- Zheng, K.; Tan, L.; Sun, Y.; Wu, Y.; Duan, Z.; Xu, Y.; Gao, C. Impacts of climate change and anthropogenic activities on vegetation change: Evidence from typical areas in China. Ecol. Indic. 2021, 126, 107648. [Google Scholar] [CrossRef]
- He, B.; Chen, A.; Jiang, W.; Chen, Z. The response of vegetation growth to shifts in trend of temperature in China. J. Geogr. Sci. 2017, 27, 801–816. [Google Scholar] [CrossRef]
- Huang, F.; Zhang, D.; Chen, X. Vegetation Response to Groundwater Variation in Arid Environments: Visualization of Research Evolution, Synthesis of Response Types, and Estimation of Groundwater Threshold. Int. J. Environ. Res. Public Health 2019, 16, 1849. [Google Scholar] [CrossRef] [PubMed]
- Smettem, K.R.J.; Waring, R.H.; Callow, J.N.; Wilson, M.; Mu, Q. Satellite-derived estimates of forest leaf area index in southwest Western Australia are not tightly coupled to interannual variations in rainfall: Implications for groundwater decline in a drying climate. Glob. Chang. Biol. 2013, 19, 2401–2412. [Google Scholar] [CrossRef] [PubMed]
- Shi, P.; Li, P.; Li, Z.; Sun, J.; Wang, D.; Min, Z. Effects of grass vegetation coverage and position on runoff and sediment yields on the slope of Loess Plateau, China. Agric. Water Manag. 2022, 259, 107231. [Google Scholar] [CrossRef]








| Data | Frequency | Description | Source |
|---|---|---|---|
| DEM | - | 30 m spatial resolution | USGS |
| Land cover/land use map | - | 50 m spatial resolution | NSW Office of Environment and Heritage |
| Soil Map | - | 250 m spatial resolution | Digital Atlas of Australian Soil |
| MODIS LAI | 8-Day | 500 m spatial resolution | USGS |
| Temperature | Daily | Station gauged, temporal | BoM |
| Solar Radiation | Daily | Station gauged, temporal | BoM |
| Precipitation | Daily | Station gauged, temporal | BoM |
| Relative humidity | Daily | Station gauged, temporal | BoM |
| Wind speed | Daily | Station gauged, temporal | BoM |
| Streamflow (discharge) | Daily | Station gauged, temporal | NSW Office of Water |
| Parameter Name | Description | t-Stat | p-Value | Sensitivity Rank |
|---|---|---|---|---|
| CH_N1.sub | Channel Manning’s n | 3.03 | 0.06 | 1 |
| SOL_AWC.sol | Available water capacity in the soil | −2.68 | 0.08 | 2 |
| ESCO.hru | Soil evaporation compensation factor | 2.02 | 0.14 | 3 |
| GW_REVAP.gw | Groundwater revap coefficient | −1.89 | 0.16 | 4 |
| REVAPMN.gw | Threshold depth of water in the shallow aquifer for revap to occur [mm] | 1.67 | 0.19 | 5 |
| CH_K2.rte | Hydraulic conductivity of the channel [mm/hr] | 1.61 | 0.21 | 6 |
| CN2.mgt | Curve Number | −1.58 | 0.21 | 7 |
| SURLAG.bsn | Surface runoff lag coefficient | 1.45 | 0.24 | 8 |
| CANMX.hru | Maximum canopy storage [mm] | 1.39 | 0.26 | 9 |
| HRU_SLP.hru | Average slope steepness [m/m] | 1.29 | 0.29 | 10 |
| SOL_Z.sol | Depth of the soil layer [mm] | −1.12 | 0.34 | 11 |
| SLSUBBSN.hru | Average slope length [m] | −1.11 | 0.35 | 12 |
| SLSOIL | Slope length for lateral subsurface flow | −1.10 | 0.35 | 13 |
| ALPHA_BNK.rte | Baseflow alpha factor for bank storage (day−1) | 1.06 | 0.37 | 14 |
| ALPHA_BF.gw | Base flow alpha factor (day−1) | 1.06 | 0.37 | 15 |
| EPCO.hru | Plant uptake compensation factor | 0.87 | 0.45 | 16 |
| RCHRG_DP.gw | Deep aquifer percolation fraction [fraction] | −0.83 | 0.47 | 17 |
| SOL_K(..).sol | Saturated hydraulic conductivity of the soil [mm/hr] | −0.78 | 0.49 | 18 |
| GWQMN.gw | Threshold depth of water in the shallow aquifer required for return flow to occur [mm] | 0.75 | 0.51 | 19 |
| GW_DELAY.gw | Groundwater delay [days] | −0.23 | 0.83 | 20 |
| CH_N2.rte | Manning’s coefficient of the channel | 0.02 | 0.98 | 21 |
| Model | Scenarios | Annual | Summer | Autumn | Winter | Spring | ||||||||||
|---|---|---|---|---|---|---|---|---|---|---|---|---|---|---|---|---|
| p | Zs | β | p | Zs | β | p | Zs | β | p | Zs | β | p | Zs | β | ||
| Historical | Baseline | 0.098 | −1.65 | −5.94 | 0.451 | 0.75 | 0.35 | 0.645 | −0.46 | −0.185 | 0.0172 | −2.381 | −1.089 | 0.597 | −0.527 | −0.288 |
| ACCESS1.0 | RCP 4.5 | 0.194 | −1.297 | −1.326 | 0.440 | −0.770 | −0.175 | 0.050 | −1.956 | −0.164 | 0.251 | 1.145 | 0.135 | 0.282 | −1.074 | −0.188 |
| ACCESS1.0 | RCP 8.5 | 0.0491 | −1.967 | −1.777 | 0.795 | −0.258 | −0.0527 | 0.152 | −1.429 | −0.137 | 0.516 | −0.648 | −0.080 | 0.0515 | −1.946 | −0.255 |
| MIROC5 | RCP 4.5 | 0.737 | −0.334 | −0.482 | 0.090 | −1.693 | −0.334 | 0.298 | 1.039 | 0.137 | 0.594 | 0.532 | 0.100 | 0.715 | 0.365 | 0.067 |
| MIROC5 | RCP 8.5 | 0.116 | 1.571 | 2.203 | 0.605 | 0.517 | 0.095 | 0.114 | 1.576 | 0.192 | 0.167 | 1.378 | 0.196 | 0.437 | 0.775 | 0.185 |
| MK3 | RCP 4.5 | 0.130 | −1.510 | −1.128 | 0.411 | −0.821 | −0.116 | 0.155 | −1.419 | −0.081 | 0.026 | −2.225 | −0.111 | 0.405 | −0.831 | −0.102 |
| MK3 | RCP 8.5 | 0.011 | −2.51 | −1.350 | 0.863 | 0.172 | 0.016 | 0.014 | −2.453 | −0.157 | 0.0001 | −3.761 | −0.189 | 0.293 | −1.049 | −0.101 |
| RCP 4.5 | ACCESS1.0 | MIROC5 | MK3.6 | |||||||||||||||
|---|---|---|---|---|---|---|---|---|---|---|---|---|---|---|---|---|---|---|
| 2031–2055 | 2056–2075 | 2076–2100 | 2031–2055 | 2056–2075 | 2076–2100 | 2031–2055 | 2056–2075 | 2076–2100 | ||||||||||
| Month | TMP | LAI | TMP | LAI | TMP | LAI | TMP | LAI | TMP | LAI | TMP | LAI | TMP | LAI | TMP | LAI | TMP | LAI |
| Jan | −2.33 | 5.75 | −4.24 | 4.28 | 0.65 | −0.01 | −7.60 | −9.70 | −10.60 | −5.03 | −11.40 | −5.26 | −15.18 | −18.63 | −5.09 | −27.36 | −16.83 | −29.96 |
| Feb | 1.28 | 10.72 | 1.07 | 10.23 | 5.05 | 8.79 | −15.65 | 7.30 | −18.46 | 9.02 | −19.47 | 8.91 | −26.12 | −1.17 | −8.39 | −5.46 | −29.41 | −7.67 |
| Mar | −2.03 | 10.86 | 0.39 | 10.56 | 2.79 | 9.74 | −27.36 | 9.04 | −28.64 | 10.30 | −30.93 | 10.23 | −40.43 | 2.35 | −11.88 | −1.66 | −46.10 | −3.25 |
| Apr | −1.24 | 2.57 | −0.20 | −10.34 | 4.76 | −41.26 | −31.70 | 13.67 | −32.17 | 14.69 | −34.01 | 14.63 | −50.34 | 7.38 | −11.16 | 3.71 | −48.69 | 2.47 |
| May | 1.60 | −47.44 | 3.49 | −127.57 | 5.00 | −115.24 | −18.57 | 14.59 | −17.10 | 15.51 | −17.73 | 15.47 | −40.71 | 8.40 | −5.92 | 4.93 | −33.47 | 3.92 |
| Jun | 1.73 | −179.24 | 3.73 | −178.90 | 7.87 | −178.40 | 5.44 | −175.74 | 10.02 | −173.46 | 16.53 | −171.00 | −12.70 | −178.49 | −0.10 | −176.18 | 7.40 | −175.25 |
| Jul | 2.18 | −151.22 | 8.66 | −141.16 | 6.99 | −145.16 | 34.30 | −93.97 | 43.01 | −78.61 | 54.53 | −65.92 | 31.36 | −123.07 | 5.93 | −102.43 | 59.80 | −84.43 |
| Aug | 10.73 | −112.95 | 11.86 | −90.35 | 10.77 | −97.87 | 57.91 | −22.07 | 62.49 | −14.96 | 71.83 | −6.50 | 61.40 | −43.48 | 10.07 | −26.69 | 82.10 | −18.03 |
| Sep | 4.09 | −77.03 | 5.15 | −59.58 | 7.63 | −61.46 | 44.10 | −11.59 | 51.63 | −7.21 | 54.02 | −4.39 | 43.37 | −20.21 | 10.06 | −11.80 | 58.29 | −11.41 |
| Oct | 5.82 | −41.77 | 6.55 | −30.85 | 12.69 | −32.69 | 33.91 | −14.15 | 39.68 | −12.92 | 45.29 | −20.59 | 28.64 | −18.15 | 8.01 | −15.56 | 43.44 | −17.28 |
| Nov | 8.71 | −16.91 | 4.08 | −13.08 | 10.81 | −13.91 | 21.93 | −68.93 | 21.73 | −82.67 | 23.51 | −76.21 | 17.34 | −18.62 | 6.21 | −62.77 | 20.49 | −131.88 |
| Dec | 2.63 | −0.28 | 0.69 | −8.44 | 4.48 | −18.89 | 10.24 | −92.64 | 9.60 | −71.44 | 9.65 | −59.11 | 2.90 | −81.69 | 2.22 | −108.62 | 4.13 | −109.38 |
| RCP 8.5 | ACCESS1.0 | MIROC5 | MK3.6 | |||||||||||||||
|---|---|---|---|---|---|---|---|---|---|---|---|---|---|---|---|---|---|---|
| 2031–2055 | 2056–2075 | 2076–2100 | 2031–2055 | 2056–2075 | 2076–2100 | 2031–2055 | 2056–2075 | 2076–2100 | ||||||||||
| Month | TMP | LAI | TMP | LAI | TMP | LAI | TMP | LAI | TMP | LAI | TMP | LAI | TMP | LAI | TMP | LAI | TMP | LAI |
| Jan | −2.33 | 5.74 | 2.58 | 4.17 | 4.27 | −1.66 | −10.41 | −11.61 | −10.17 | −11.15 | −10.27 | −4.85 | −15.87 | −21.39 | −15.12 | −13.88 | −13.43 | −19.01 |
| Feb | 1.28 | 10.72 | 4.92 | 10.19 | 11.92 | 8.22 | −15.72 | 7.53 | −14.72 | 8.04 | −16.74 | 9.22 | −24.51 | 0.26 | −25.45 | 3.93 | −24.11 | 2.69 |
| Mar | −2.03 | 10.86 | 3.11 | 10.54 | 11.37 | 9.40 | −26.83 | 9.74 | −24.58 | 10.01 | −26.53 | 10.46 | −41.82 | 3.91 | −42.13 | 6.78 | −39.32 | 6.00 |
| Apr | −1.24 | 2.57 | 5.89 | −14.64 | 12.94 | −48.29 | −30.14 | 14.34 | −29.54 | 14.52 | −26.13 | 14.82 | −47.69 | 9.02 | −46.11 | 11.76 | −41.52 | 11.14 |
| May | 1.60 | −55.05 | 10.87 | −123.86 | 21.65 | −116.21 | −19.24 | 15.20 | −16.20 | 15.35 | −10.17 | 15.62 | −38.84 | 9.98 | −33.55 | 12.74 | −24.44 | 12.23 |
| Jun | 1.73 | −179.24 | 14.60 | −178.90 | 25.94 | −178.40 | 7.03 | −173.63 | 17.18 | −170.02 | 24.93 | −167.60 | −12.14 | −178.68 | 3.22 | −175.93 | 19.64 | −172.07 |
| Jul | 2.18 | −151.22 | 17.47 | −141.15 | 31.44 | −145.16 | 38.47 | −87.49 | 49.00 | −71.39 | 61.35 | −55.10 | 36.93 | −112.26 | 56.50 | −88.20 | 74.38 | −66.14 |
| Aug | 10.73 | −112.95 | 13.96 | −90.34 | 28.94 | −97.87 | 56.42 | −20.58 | 67.21 | −10.00 | 82.13 | 0.09 | 63.34 | −35.35 | 80.62 | −17.25 | 93.74 | −7.42 |
| Sep | 4.09 | −77.03 | 12.05 | −59.77 | 26.94 | −61.56 | 44.39 | −10.66 | 53.47 | −5.29 | 60.67 | −2.14 | 49.85 | −15.57 | 56.13 | −8.82 | 67.78 | −6.06 |
| Oct | 5.82 | −42.05 | 11.12 | −32.80 | 26.21 | −34.91 | 33.46 | −13.80 | 41.33 | −12.54 | 44.87 | −24.83 | 32.93 | −16.03 | 40.77 | −14.49 | 48.36 | −19.93 |
| Nov | 8.71 | −17.18 | 8.99 | −14.26 | 21.70 | −15.38 | 19.93 | −82.56 | 24.39 | −109.87 | 27.81 | −78.43 | 16.89 | −18.61 | 23.94 | −96.43 | 25.89 | −123.44 |
| Dec | 2.63 | −0.38 | 8.45 | −9.04 | 11.85 | −19.91 | 8.82 | −83.63 | 10.16 | −89.50 | 10.17 | −61.12 | 2.05 | −102.91 | 7.18 | −77.38 | 7.68 | −101.76 |
| Model | Scenarios | Annual | Summer | Autumn | Winter | Spring | ||||||||||
|---|---|---|---|---|---|---|---|---|---|---|---|---|---|---|---|---|
| p | Zs | β | p | Zs | β | p | Zs | β | p | Zs | β | p | Zs | β | ||
| MODIS | Baseline | 0.888 | −0.139 | −0.0005 | 0.004 | −2.868 | −0.009 | 0.833 | 0.209 | 0.008 | 0.420 | −0.805 | −0.0008 | 0.045 | −1.995 | −0.005 |
| ACCESS1.0 | RCP 4.5 | 0.17 | −1.35 | −0.005 | 0.070 | −1.805 | −0.004 | 0.128 | −1.518 | −0.013 | 0.906 | 0.117 | 0.0 | 0.261 | −1.123 | −0.002 |
| ACCESS1.0 | RCP 8.5 | 0.350 | −0.934 | −0.004 | 0.083 | −1.728 | −0.003 | 0.233 | −1.191 | −0.007 | 0.888 | 0.140 | 0.0002 | 0.981 | 0.023 | 6.666 |
| MIROC5 | RCP 4.5 | 0.029 | −2.175 | −0.007 | 0.052 | −1.938 | −0.015 | 0.015 | −2.416 | −0.001 | 0.045 | 1.996 | 0.002 | 0.029 | −2.175 | −0.012 |
| MIROC5 | RCP 8.5 | 0.907 | 0.116 | 0.0003 | 0.925 | 0.093 | 0.0007 | 0.522 | 0.638 | 7.291 | 0.009 | 2.593 | 0.004 | 0.797 | −0.256 | −0.001 |
| MK3 | RCP 4.5 | 0.440 | −0.770 | −0.003 | 0.833 | 0.210 | 0.003 | 0.725 | −0.350 | −0.001 | 0.020 | 2.312 | 0.003 | 0.001 | −3.177 | −0.007 |
| MK3 | RCP 8.5 | 0.605 | 0.516 | 0.001 | 0.386 | 0.865 | 0.005 | 0.637 | 0.471 | 0.0013 | 0.035 | 2.097 | 0.002 | 0.021 | −2.297 | −0.004 |
| RCP 4.5 | ACCESS1.0 | MIROC5 | MK3.6 | |||||||||||||||
|---|---|---|---|---|---|---|---|---|---|---|---|---|---|---|---|---|---|---|
| 2031–2055 | 2056–2075 | 2076–2100 | 2031–2055 | 2056–2075 | 2076–2100 | 2031–2055 | 2056–2075 | 2076–2100 | ||||||||||
| Month | SW | LAI | SW | LAI | SW | LAI | SW | LAI | SW | LAI | SW | LAI | SW | LAI | SW | LAI | SW | LAI |
| Jan | −3.15 | −9.79 | −11.77 | −11.12 | −10.56 | −19.21 | 24.843 | −30.903 | 21.48 | −23.01 | 3.93 | −23.36 | −43.18 | −38.79 | −45.21 | −38.28 | −48.67 | −39.70 |
| Feb | −21.74 | −8.26 | −18.82 | −9.72 | −30.89 | −17.45 | 11.625 | −26.192 | 13.59 | −18.84 | −2.10 | −19.95 | −42.73 | −36.41 | −46.08 | −35.72 | −43.86 | −37.10 |
| Mar | −25.29 | −7.63 | −31.72 | −9.24 | −38.09 | −16.99 | 10.644 | −24.259 | 14.40 | −16.94 | 9.04 | −18.13 | −35.91 | −35.20 | −35.77 | −34.94 | −37.07 | −36.11 |
| Apr | −30.72 | 6.27 | −36.71 | −6.07 | −40.34 | −29.58 | 11.429 | 0.351 | 17.26 | 9.92 | 7.20 | 8.21 | −31.34 | −15.13 | −29.35 | −14.76 | −35.99 | −16.05 |
| May | −33.80 | 58.13 | −43.72 | 1.54 | −42.17 | 3.45 | 1.384 | 118.855 | 4.60 | 139.59 | −3.38 | 136.05 | −37.17 | 83.79 | −34.41 | 84.92 | −42.46 | 82.58 |
| Jun | −35.26 | −0.17 | −41.61 | −0.05 | −39.82 | 0.16 | −4.957 | 1.116 | −3.21 | 1.92 | −9.98 | 2.57 | −40.29 | −0.01 | −39.01 | 0.77 | −44.23 | 0.87 |
| Jul | −30.19 | 2.11 | −30.31 | 6.30 | −30.64 | 4.04 | −0.035 | 19.251 | 2.06 | 26.36 | −5.61 | 30.15 | −36.65 | 9.06 | −37.49 | 15.38 | −43.37 | 20.05 |
| Aug | −26.02 | 4.88 | −25.80 | 13.69 | −27.63 | 9.69 | −1.383 | 42.078 | −0.06 | 52.87 | −7.16 | 58.75 | −38.75 | 24.52 | −41.01 | 36.45 | −47.69 | 43.36 |
| Sep | −20.58 | 5.33 | −22.56 | 15.00 | −23.44 | 10.72 | −5.687 | 44.928 | −4.46 | 56.47 | −11.39 | 58.93 | −43.14 | 27.69 | −47.38 | 40.40 | −55.38 | 42.95 |
| Oct | −18.18 | 3.55 | −20.48 | 13.21 | −21.58 | 8.72 | −11.156 | 32.033 | −15.05 | 40.55 | −20.00 | 33.68 | −46.43 | 17.21 | −54.46 | 26.23 | −61.42 | 26.72 |
| Nov | −18.98 | −1.77 | −26.03 | 4.49 | −27.37 | 1.68 | −15.381 | −21.487 | −20.30 | −23.51 | −24.63 | −21.40 | −52.99 | −2.12 | −60.19 | −18.92 | −61.52 | −38.61 |
| Dec | −12.39 | −5.80 | −23.53 | −9.68 | −20.48 | −18.90 | −2.495 | −43.948 | −4.23 | −36.20 | −15.35 | −31.46 | −48.48 | −43.74 | −59.77 | −46.14 | −57.58 | −46.47 |
| RCP 4.5 | ACCESS1.0 | MIROC5 | MK3.6 | |||||||||||||||
|---|---|---|---|---|---|---|---|---|---|---|---|---|---|---|---|---|---|---|
| 2031–2055 | 2056–2075 | 2076–2100 | 2031–2055 | 2056–2075 | 2076–2100 | 2031–2055 | 2056–2075 | 2076–2100 | ||||||||||
| Month | SURQ | LAI | SURQ | LAI | SURQ | LAI | SURQ | LAI | SURQ | LAI | SURQ | LAI | SURQ | LAI | SURQ | LAI | SURQ | LAI |
| Jan | −61.86 | −9.79 | −61.96 | −11.12 | −68.76 | −19.21 | −43.818 | −30.903 | −29.91 | −23.01 | −83.55 | −23.36 | −99.69 | −38.79 | −98.07 | −38.28 | −98.43 | −39.70 |
| Feb | −98.49 | −8.26 | −79.54 | −9.72 | −98.32 | −17.45 | −96.572 | −26.192 | −92.94 | −18.84 | −93.51 | −19.95 | −99.45 | −36.41 | −100.00 | −35.72 | −99.67 | −37.10 |
| Mar | −96.11 | −7.63 | −98.53 | −9.24 | −99.83 | −16.99 | −99.598 | −24.259 | −92.82 | −16.94 | −92.33 | −18.13 | −99.92 | −35.20 | −99.99 | −34.94 | −99.88 | −36.11 |
| Apr | −91.65 | 6.27 | −99.49 | −6.07 | −98.92 | −29.58 | −78.923 | 0.351 | −36.80 | 9.92 | −53.73 | 8.21 | −96.91 | −15.13 | −99.23 | −14.76 | −97.43 | −16.05 |
| May | −97.17 | 58.13 | −99.82 | 1.54 | −99.75 | 3.45 | −65.573 | 118.855 | −60.07 | 139.59 | −82.86 | 136.05 | −99.59 | 83.79 | −98.15 | 84.92 | −100.00 | 82.58 |
| Jun | −98.85 | −0.17 | −97.00 | −0.05 | −93.39 | 0.16 | −89.441 | 1.116 | −93.53 | 1.92 | −92.00 | 2.57 | −99.53 | −0.01 | −99.73 | 0.77 | −99.82 | 0.87 |
| Jul | −96.13 | 2.11 | −91.99 | 6.30 | −87.68 | 4.04 | −75.510 | 19.251 | −66.38 | 26.36 | −74.69 | 30.15 | −99.43 | 9.06 | −99.73 | 15.38 | −99.72 | 20.05 |
| Aug | −94.93 | 4.88 | −90.22 | 13.69 | −95.21 | 9.69 | −46.746 | 42.078 | −16.88 | 52.87 | −46.56 | 58.75 | −99.25 | 24.52 | −98.98 | 36.45 | −99.80 | 43.36 |
| Sep | −91.34 | 5.33 | −87.05 | 15.00 | −92.50 | 10.72 | −76.029 | 44.928 | −64.02 | 56.47 | −59.17 | 58.93 | −99.87 | 27.69 | −99.28 | 40.40 | −99.97 | 42.95 |
| Oct | −86.32 | 3.55 | −88.73 | 13.21 | −89.33 | 8.72 | −39.123 | 32.033 | −74.39 | 40.55 | −74.01 | 33.68 | −95.89 | 17.21 | −99.74 | 26.23 | −99.68 | 26.72 |
| Nov | −90.78 | −1.77 | −94.86 | 4.49 | −93.70 | 1.68 | −81.702 | −21.487 | −85.46 | −23.51 | −91.84 | −21.40 | −98.90 | −2.12 | −99.07 | −18.92 | −99.11 | −38.61 |
| Dec | −83.27 | −5.80 | −90.10 | −9.68 | −90.20 | −18.90 | −83.234 | −43.948 | −78.58 | −36.20 | −92.54 | −31.46 | −97.69 | −43.74 | −100.00 | −46.14 | −99.45 | −46.47 |
| RCP 4.5 | ACCESS1.0 | MIROC5 | MK3.6 | |||||||||||||||
|---|---|---|---|---|---|---|---|---|---|---|---|---|---|---|---|---|---|---|
| 2031–2055 | 2056–2075 | 2076–2100 | 2031–2055 | 2056–2075 | 2076–2100 | 2031–2055 | 2056–2075 | 2076–2100 | ||||||||||
| Month | GW | LAI | GW | LAI | GW | LAI | GW | LAI | GW | LAI | GW | LAI | GW | LAI | GW | LAI | GW | LAI |
| Jan | −30.13 | −9.79 | −72.68 | −11.12 | −71.04 | −19.21 | −52.175 | −30.903 | −46.75 | −23.01 | −70.68 | −23.36 | −95.34 | −38.79 | −99.89 | −38.28 | −99.63 | −39.70 |
| Feb | 0.86 | −8.26 | −56.24 | −9.72 | −50.47 | −17.45 | −1.657 | −26.192 | 13.32 | −18.84 | −47.87 | −19.95 | −94.17 | −36.41 | −99.75 | −35.72 | −99.23 | −37.10 |
| Mar | −49.63 | −7.63 | −54.10 | −9.24 | −60.86 | −16.99 | 0.301 | −24.259 | 24.10 | −16.94 | −26.00 | −18.13 | −92.40 | −35.20 | −99.76 | −34.94 | −99.39 | −36.11 |
| Apr | −71.31 | 6.27 | −73.99 | −6.07 | −83.73 | −29.58 | −4.696 | 0.351 | 52.63 | 9.92 | 15.20 | 8.21 | −90.27 | −15.13 | −99.33 | −14.76 | −99.30 | −16.05 |
| May | −69.30 | 58.13 | −86.05 | 1.54 | −91.36 | 3.45 | 90.456 | 118.855 | 143.29 | 139.59 | 93.34 | 136.05 | −76.39 | 83.79 | −97.83 | 84.92 | −98.59 | 82.58 |
| Jun | −79.40 | −0.17 | −93.77 | −0.05 | −92.16 | 0.16 | 52.229 | 1.116 | 55.78 | 1.92 | 35.51 | 2.57 | −81.84 | −0.01 | −95.27 | 0.77 | −99.15 | 0.87 |
| Jul | −85.39 | 2.11 | −91.66 | 6.30 | −86.31 | 4.04 | −19.274 | 19.251 | −19.82 | 26.36 | −27.44 | 30.15 | −91.40 | 9.06 | −96.45 | 15.38 | −99.48 | 20.05 |
| Aug | −83.39 | 4.88 | −83.44 | 13.69 | −81.19 | 9.69 | −38.299 | 42.078 | −36.89 | 52.87 | −37.84 | 58.75 | −94.88 | 24.52 | −96.46 | 36.45 | −99.67 | 43.36 |
| Sep | −77.86 | 5.33 | −78.22 | 15.00 | −78.94 | 10.72 | −46.619 | 44.928 | −45.60 | 56.47 | −44.63 | 58.93 | −97.18 | 27.69 | −97.02 | 40.40 | −99.85 | 42.95 |
| Oct | −71.10 | 3.55 | −74.52 | 13.21 | −75.41 | 8.72 | −54.957 | 32.033 | −53.90 | 40.55 | −54.73 | 33.68 | −97.36 | 17.21 | −98.76 | 26.23 | −99.95 | 26.72 |
| Nov | −64.45 | −1.77 | −70.02 | 4.49 | −70.91 | 1.68 | −57.690 | −21.487 | −61.83 | −23.51 | −63.43 | −21.40 | −96.56 | −2.12 | −99.88 | −18.92 | −99.66 | −38.61 |
| Dec | −59.98 | −5.80 | −70.27 | −9.68 | −72.24 | −18.90 | −60.065 | −43.948 | −67.54 | −36.20 | −74.86 | −31.46 | −96.45 | −43.74 | −99.90 | −46.14 | −98.13 | −46.47 |
Disclaimer/Publisher’s Note: The statements, opinions and data contained in all publications are solely those of the individual author(s) and contributor(s) and not of MDPI and/or the editor(s). MDPI and/or the editor(s) disclaim responsibility for any injury to people or property resulting from any ideas, methods, instructions or products referred to in the content. |
© 2024 by the authors. Licensee MDPI, Basel, Switzerland. This article is an open access article distributed under the terms and conditions of the Creative Commons Attribution (CC BY) license (https://creativecommons.org/licenses/by/4.0/).
Share and Cite
Muhury, N.; Apan, A.; Maraseni, T. Modelling Floodplain Vegetation Response to Climate Change, Using the Soil and Water Assessment Tool (SWAT) Model Simulated LAI, Applying Different GCM’s Future Climate Data and MODIS LAI Data. Remote Sens. 2024, 16, 1204. https://doi.org/10.3390/rs16071204
Muhury N, Apan A, Maraseni T. Modelling Floodplain Vegetation Response to Climate Change, Using the Soil and Water Assessment Tool (SWAT) Model Simulated LAI, Applying Different GCM’s Future Climate Data and MODIS LAI Data. Remote Sensing. 2024; 16(7):1204. https://doi.org/10.3390/rs16071204
Chicago/Turabian StyleMuhury, Newton, Armando Apan, and Tek Maraseni. 2024. "Modelling Floodplain Vegetation Response to Climate Change, Using the Soil and Water Assessment Tool (SWAT) Model Simulated LAI, Applying Different GCM’s Future Climate Data and MODIS LAI Data" Remote Sensing 16, no. 7: 1204. https://doi.org/10.3390/rs16071204
APA StyleMuhury, N., Apan, A., & Maraseni, T. (2024). Modelling Floodplain Vegetation Response to Climate Change, Using the Soil and Water Assessment Tool (SWAT) Model Simulated LAI, Applying Different GCM’s Future Climate Data and MODIS LAI Data. Remote Sensing, 16(7), 1204. https://doi.org/10.3390/rs16071204

