Snow Water Equivalent Monitoring—A Review of Large-Scale Remote Sensing Applications
Abstract
1. Introduction
1.1. Contextualized Impacts of a Changing Snowpack
1.2. Measuring Snow Water Equivalent
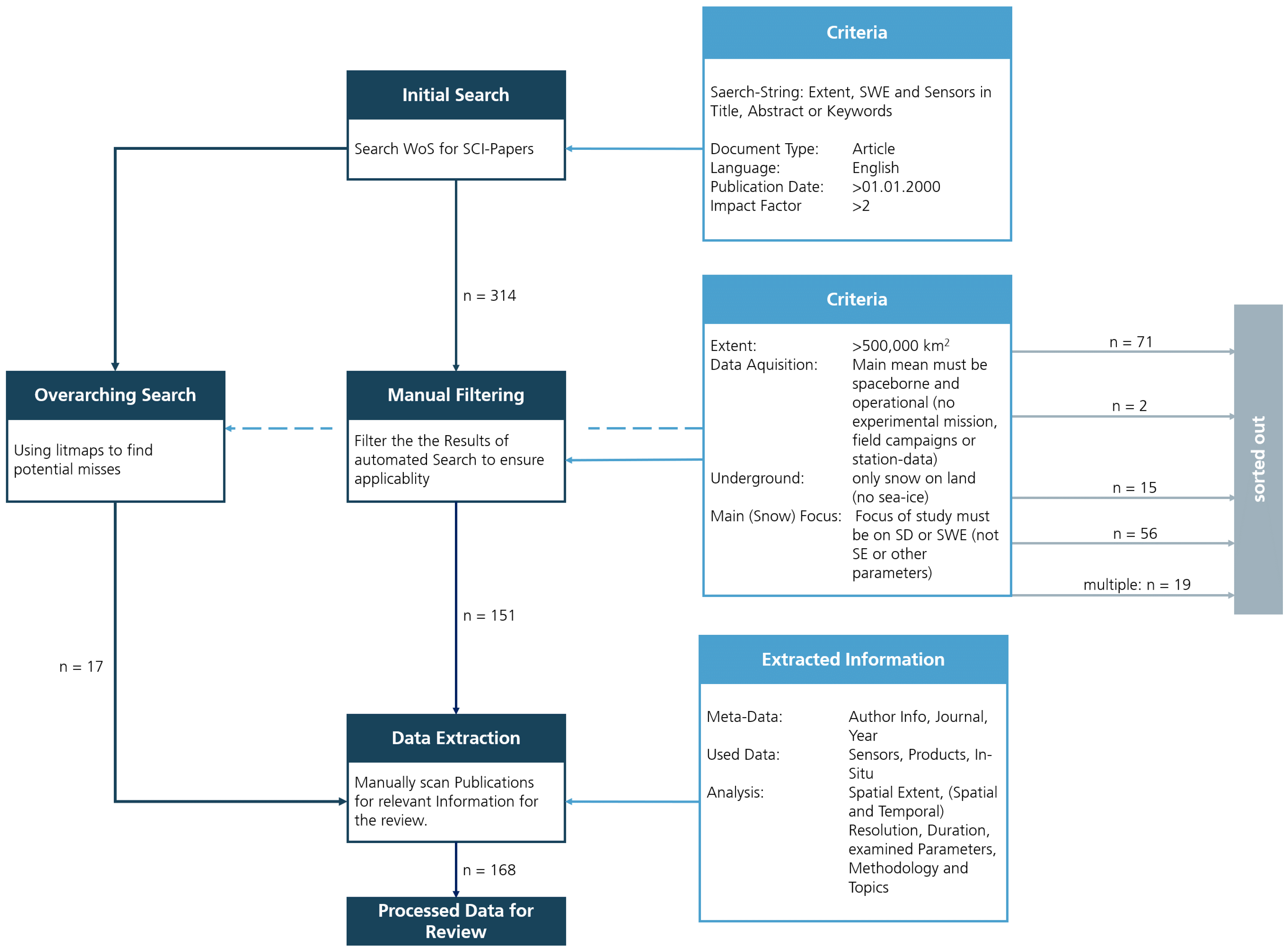
2. Materials and Methods
- Data acquisition: Only studies that used data acquired by operational satellite missions were selected. Thus, all studies with solely experimental satellite data or airborne data were excluded.
- Sea ice: Publications concerned with snow on sea ice were excluded.
- Main focus: Only studies that examined either SWE or SD were included.
3. Results
3.1. Quantitative Analysis of Publication Metrics: Temporal Distribution, Journals, and Author Affiliations
3.2. Spatial and Temporal Distribution of the Examined Studies
3.3. Examined Topics
3.4. Utilized Sensors and Data
3.5. Applied Methods
- Inversion algorithms, static and dynamic: If a study applied an algorithm that uses fixed values for snow density and/or crystal size, such as the Chang algorithm [68], they were classified as static; if they applied an algorithm using variable snow density and/or crystal size, for instance the Kelly algorithm [72], they were considered dynamic.
- Model, up to 5 and over 5 datasets: Studies that used some kind of model to estimate SWE or SD (e.g., the Global Data Assimilation System (GLDAS) [218]) were classified into the model category. Thereby, we distinguished by the complexity of a model, using the number of employed datasets (up to or over five) as a threshold and considered all employed datasets, not only SWE datasets, but also, for example, land-cover, weather, climate, or topographical datasets.
- Artificial intelligence (AI), Machine Learning (ML) and Deep Learning (DL): All studies that applied some kind of AI were classified into this category. Here, we differentiated between ML such as Random Forest (RF) or Support Vector Machine (SVM) and DL, for instance, some kind of NN.
3.6. Influential Publications
3.7. Results of Long-Term Studies
3.8. Challenges in SWE Estimation
3.8.1. Vegetation
3.8.2. Snow Characteristics
3.8.3. Spatial Resolution
3.8.4. Other Challenges
4. Discussion
4.1. Limitations of the Review
4.2. Spatial, Temporal, Thematic, and Data Coverage
4.3. Findings of the Review and Observed Developments
4.4. Outlook
5. Conclusions
- Methodology shift:
- -
- A shift from static and dynamic inversion algorithms over modeling approaches to especially artificial intelligence (AI) is observed.
- -
- Inversion algorithms dominated the early reviewed years (n = 81 until 2013), with dynamic algorithms prevailing overall (n = 45).
- -
- Models increased steadily (n = 51), peaking in 2020 (n = 6).
- -
- AI has been rising since 2014, with 6 out of 9 studies in 2023.
- -
- Commonly used AI methods: Support Vector Machine (n = 9), neural networks (n = 7), and Random Forest (n = 6).
- -
- Inversion algorithms still constituted a third of studies in 2022 (n = 5).
- Data usage:
- -
- There were 157 out of the 168 studies that used passive microwave (PMW) data
- -
- Nine studies relied solely on PMW data.
- -
- Most studies used PMW data in conjunction with auxiliary data (in situ data (n = 128), land-cover information (n = 118)).
- -
- Gravimetric GRACE/GRACE-FO data were used in 20 studies.
- -
- Multispectral data were used in 58 studies and synthetic aptitude radar (SAR) in 3.
- Thematic focus:
- -
- Primarily focused on remote sensing (n = 72) and snow research (n = 53).
- -
- There were 30 studies outside these areas, with 23 focused on hydrological topics, mainly terrestrial water storage.
- Long-term studies:
- -
- Consensus on a general decrease in SWE across the Northern Hemisphere in studies >30 years.
- -
- Variations in regional, seasonal, and strength of trends, as well as differences in significance observed.
- Main challenges:
- -
- PMW is not suited for mountainous regions, as deep snow and complex terrain cannot be depicted accurately.
- -
- Various snow parameters such as density, grain size, or liquid water content impede the PMW-based SWE estimation.
- -
- Land cover features such as forests or water bodies influence how the PMW signal is attenuated and, thus, have to be addressed in the study design.
Author Contributions
Funding
Data Availability Statement
Acknowledgments
Conflicts of Interest
References
- Bormann, K.J.; Brown, R.D.; Derksen, C.; Painter, T.H. Estimating snow-cover trends from space. Nat. Clim. Chang. 2018, 8, 924–928. [Google Scholar] [CrossRef]
- Wester, P.; Mishra, A.; Mukherji, A.; Shrestha, A. The Hindu Kush Himalaya Assessment: Mountains, Climate Change, Sustainability and People; Springer: Berlin/Heidelberg, Germany, 2019. [Google Scholar] [CrossRef]
- United Nations Department of Economic and Social Affairs, Population Division. World Population Prospects 2022: Summary of Results; Technical Report 3; United Nations Department of Economic and Social Affairs, Population Division: New York, NY, USA, 2022. [Google Scholar]
- Rixen, C.; Høye, T.T.; Macek, P.; Aerts, R.; Kumar, M.; Andeson, J.A.; Arnold, P.A.; Barrio, I.C.; Bjerke, J.W.; Björkman, M.; et al. Winters are changing: Snow effects on Arctic and alpine tundra ecosystems. Arctic Sci. 2022, 8, 572–608. [Google Scholar] [CrossRef]
- Engler, R.; Randin, C.; Thuiller, W.; Dullinger, S.; Zimmermann, N.; Araújo, M.; Pearman, P.; Lay, G.L.; Piedallu, C.; Albert, C.; et al. 21st century climate change threatens mountain flora unequally across Europe. Glob. Chang. Biol. 2011, 17, 2330–2341. [Google Scholar] [CrossRef]
- Zimova, M.; Hackländer, K.; Good, J.; Melo-Ferreira, J.; Alves, P.; Mills, L.S. Function and underlying mechanisms of seasonal colour moulting in mammals and birds: What keeps them changing in a warming world? Biol. Rev. Camb. Philos. Soc. 2018, 93, 1478–1498. [Google Scholar] [CrossRef] [PubMed]
- Slatyer, R.A.; Umbers, K.D.L.; Arnold, P.A. Ecological responses to variation in seasonal snow cover. Conserv. Biol. 2022, 36, e13727. [Google Scholar] [CrossRef]
- Flanner, M.; Shell, K.M.; Barlage, M.; Perovich, D.K.; Tschudi, M. Radiative forcing and albedo feedback from the Northern Hemisphere cryosphere between 1979 and 2008. Nat. Geosci. 2011, 4, 151–155. [Google Scholar] [CrossRef]
- Tapley, B.D.; Watkins, M.T.; Flechtner, F.; Reigber, C.; Bettadpur, S.; Rodell, M.; Sasgen, I.; Famiglietti, J.S.; Landerer, F.W.; Chambers, D.P.; et al. Contributions of GRACE to understanding climate change. Nat. Clim. Chang. 2019, 9, 358–369. [Google Scholar] [CrossRef]
- Zona, D.; Gioli, B.; Commane, R.; Lindaas, J.; Wofsy, S.C.; Miller, C.C.; Dinardo, S.J.; Dengel, S.; Sweeney, C.; Karion, A.; et al. Cold season emissions dominate the Arctic tundra methane budget. Earth Atmos. Planetray Sci. 2016, 113, 40–45. [Google Scholar] [CrossRef]
- World Meteorological Organization (WMO). The 2022 GCOS ECVs Requirements—GCOS—245; World Meteorological Organization (WMO): Geneva, Switzeland, 2022. [Google Scholar]
- Pulliainen, J.; Grandell, J.; Hallikainen, M. HUT snow emission model and its applicability to snow water equivalent retrieval. IEEE Trans. Geosci. Remote Sens. 1999, 37, 1378–1390. [Google Scholar] [CrossRef]
- Pulliainen, J.; Luojus, K.; Derksen, C.; Mudryk, L.; Lemmetyinen, J.; Salminen, M.; Ikonen, J.; Takala, M.; Cohen, J.; Smolander, T.; et al. Patterns and trends of Northern Hemisphere snow mass from 1980 to 2018. Nature 2020, 581, 294–298. [Google Scholar] [CrossRef] [PubMed]
- Musselman, K.N.; Addor, N.; Vano, J.A.; Molotch, N.P. Winter melt trends portend widespread declines in snow water resources. Nat. Clim. Chang. 2021, 11, 418–424. [Google Scholar] [CrossRef] [PubMed]
- Viviroli, D.; Archer, D.; Buytaert, W.; Fowler, H.; Greenwood, G.; Hamlet, A.; Huang, Y.; Koboltschnig, G.; Litaor, M.; López-Moreno, J.; et al. Climate change and mountain water resources: Overview and recommendations for research, management and policy. Hydrol. Earth Syst. Sci. 2011, 15, 471–504. [Google Scholar] [CrossRef]
- Huning, L.; Aghakouchak, A. Global snow drought hot spots and characteristics. Proc. Natl. Acad. Sci. USA 2020, 117, 19753–19759. [Google Scholar] [CrossRef] [PubMed]
- Qin, Y.; Abatzoglou, J.T.; Siebert, S.; Huning, L.S.; AghaKouchak, A.; Mankin, J.S.; Hong, C.; Tong, D.; Davis, S.J.; Mueller, N.D. Agricultural risks from changing snowmelt. Nat. Clim. Chang. 2020, 10, 459–465. [Google Scholar] [CrossRef]
- Siirila-Woodburn, E.R.; Rhoades, A.M.; Hatchett, B.J.; Huning, L.S.; Szinai, J.; Tague, C.L.; Nico, P.S.; Feldman, D.; Jones, A.D.; Collins, W.D.; et al. A low-to-no snow future and its impacts on water resources in the western United States. Nat. Rev. Earth Environ. 2021, 2, 800–819. [Google Scholar] [CrossRef]
- Berghuijs, W.; Woods, R.; Hutton, C.; Sivapalan, M. Dominant flood generating mechanisms across the United States. Geophys. Res. Lett. 2016, 43, 4382–4390. [Google Scholar] [CrossRef]
- Reager, J.T.; Famiglietti, J. Global terrestrial water storage capacity and flood potential using GRACE. Geophys. Res. Lett. 2009, 36, L23402. [Google Scholar] [CrossRef]
- Zhou, H.; Zhang, L.; Liu, X.; Liang, D.; Zhu, Q.; Gou, Y. Study of the Relationship between High Mountain Asia Snow Cover and Drought and Flood in the Yangtze River Basin during 1980–2019. Remote Sens. 2022, 14, 3588. [Google Scholar] [CrossRef]
- Musselman, K.N.; Lehner, F.; Ikeda, K.; Clark, M.P.; Prein, A.F.; Liu, C.; Barlage, M.; Rasmussen, R. Projected increases and shifts in rain-on-snow flood risk over n North America. Nat. Clim. Chang. 2018, 8, 808–812. [Google Scholar] [CrossRef]
- Zhang, S.; Zhou, L.; Zhang, L.; Yang, Y.; Wei, Z.; Zhou, S.; Yang, D.; Yang, X.; Wu, X.; Zhang, Y.; et al. Reconciling disagreement on global river flood changes in a warming climate. Nat. Clim. Chang. 2022, 12, 1160–1167. [Google Scholar] [CrossRef]
- Ballesteros-Cánovas, J.A.; Trappmann, D.; Madrigal-González, J.; Eckert, N.; Stoffel, M. Climate warming enhances snow avalanche risk in the Western Himalayas. Proc. Natl. Acad. Sci. USA 2018, 115, 3410–3415. [Google Scholar] [CrossRef]
- Zgheib, T.; Giacona, F.; Granet-Abisset, A.M.; Morin, S.; Lavigne, A.; Eckert, N. Spatio-temporal variability of avalanche risk in the French Alps. Reg. Environ. Chang. 2022, 22, 8. [Google Scholar] [CrossRef]
- Brandt, R.; Kaenzig, R.; Lachmuth, S. Migration as a Risk Management Strategy in the Context of Climate Change: Evidence from the Bolivian Andes. In Global Migration Issues; Springer: Berlin/Heidelberg, Germany, 2016. [Google Scholar] [CrossRef]
- Prasain, S. Climate change adaptation measure on agricultural communities of Dhye in Upper Mustang, Nepal. Clim. Chang. 2018, 148, 279–291. [Google Scholar] [CrossRef]
- Maurel, M.; Tuccio, M. Climate Instability, Urbanisation and International Migration. J. Dev. Stud. 2016, 52, 735–752. [Google Scholar] [CrossRef]
- Arheimer, B.; Hjerdt, N.; Lindström, G. Artificially Induced Floods to Manage Forest Habitats Under Climate Change. Front. Environ. Sci. 2018, 6, 102. [Google Scholar] [CrossRef]
- Russo, M.; Carvalho, D.F.; Martins, N.; Monteiro, A.; Russo, M.; Carvalho, D.F.; Martins, N.; Monteiro, A. Forecasting the inevitable: A review on the impacts of climate change on renewable energy resources. Sustain. Energy Technol. Assess. 2022, 52, 102283. [Google Scholar] [CrossRef]
- Morin, S.; Samacoïts, R.; François, H.; Carmagnola, C.M.; Abegg, B.; Demiroglu, O.C.; Pons, M.; Soubeyroux, J.M.; Lafaysse, M.; Franklin, S.; et al. Pan-European meteorological and snow indicators of climate change impact on ski tourism. Clim. Serv. 2021, 22, 100215. [Google Scholar] [CrossRef] [PubMed]
- Scott, D.; Steiger, R.; Rutty, M.; Knowles, N.; Rushton, B. Future climate change risk in the US Midwestern ski industry. Tour. Manag. Perspect. 2021, 40, 100875. [Google Scholar] [CrossRef]
- Willibald, F.; Kotlarski, S.; Ebner, P.P.; Bavay, M.; Marty, C.; Trentini, F.v.; Ludwig, R.; Grêt-Regamey, A. Vulnerability of ski tourism towards internal climate variability and climate change in the Swiss Alps. Sci. Total Environ. 2021, 784, 147054. [Google Scholar] [CrossRef] [PubMed]
- Jurt, C.; Burga, M.D.; Vicuña, L.; Huggel, C.; Orlove, B. Local perceptions in climate change debates: Insights from case studies in the Alps and the Andes. Clim. Chang. 2015, 133, 511–523. [Google Scholar] [CrossRef]
- Tschakert, P.; Ellis, N.; Anderson, C.; Kelly, A.; Obeng, J. One thousand ways to experience loss: A systematic analysis of climate-related intangible harm from around the world. Glob. Environ. Chang.-Hum. Policy Dimens. 2019, 55, 58–72. [Google Scholar] [CrossRef]
- Gudex-Cross, D.; Zhu, L.; Keyser, S.R.; Zuckerberg, B.; Pauli, J.N.; Radeloff, V.C.; Fleishman, E. Winter conditions structure extratropical patterns of species richness of amphibians, birds and mammals globally. Glob. Ecol. Biogeogr. 2022, 31, 1366–1380. [Google Scholar] [CrossRef]
- Zimova, M.; Giery, S.T.; Newey, S.; Nowak, J.J.; Spencer, M.; Mills, L.S. Lack of phenological shift leads to increased camouflage mismatch in mountain hares. Proc. R. Soc. B Biol. Sci. 2020, 287, 20201786. [Google Scholar] [CrossRef]
- Melin, M.; Mehtätalo, L.; Helle, P.; Ikonen, K.; Packalen, T. Decline of the boreal willow grouse (Lagopus lagopus) has been accelerated by more frequent snow-free springs. Sci. Rep. 2020, 10, 6987. [Google Scholar] [CrossRef]
- Loe, L.; Hansen, B.; Stien, A.; Albon, S.; Bischof, R.; Carlsson, A.M.; Irvine, J.; Meland, M.; Rivrud, I.M.; Ropstad, E.; et al. Behavioral buffering of extreme weather events in a high-Arctic herbivore. Ecosphere 2016, 7, e01374. [Google Scholar] [CrossRef]
- Williams, C.; Henry, H.; Sinclair, B. Cold truths: How winter drives responses of terrestrial organisms to climate change. Biol. Rev. Camb. Philos. Soc. 2015, 90, 214–235. [Google Scholar] [CrossRef]
- Inouye, D. Effects of climate change on alpine plants and their pollinators. Ann. N. Y. Acad. Sci. 2020, 1469, 26–37. [Google Scholar] [CrossRef] [PubMed]
- Kelsey, K.C.; Pedersen, S.H.; Leffler, A.J.; Sexton, J.O.; Feng, M.; Welker, J.M. Winter snow and spring temperature have differential effects on vegetation phenology and productivity across Arctic plant communities. Glob. Chang. Biol. 2021, 27, 1572–1586. [Google Scholar] [CrossRef] [PubMed]
- Seastedt, T.; Oldfather, M. Climate Change, Ecosystem Processes and Biological Diversity Responses in High Elevation Communities. Climate 2021, 9, 87. [Google Scholar] [CrossRef]
- Wang, X.; Wang, T.; Guo, H.; Liu, D.; Zhao, Y.; Zhang, T.; Liu, Q.; Piao, S. Disentangling the mechanisms behind winter snow impact on vegetation activity in northern ecosystems. Glob. Chang. Biol. 2018, 24, 1651–1662. [Google Scholar] [CrossRef] [PubMed]
- Jia, G.J.; Epstein, H.E.; Walker, D.A. Greening of arctic Alaska, 1981–2001. Geophys. Res. Lett. 2003, 30, 2067. [Google Scholar] [CrossRef]
- Derksen, C.; Brown, R.; Walker, A. Merging Conventional (1915–1992) and Passive Microwave (1978–2002) Estimates of Snow Extent and Water Equivalent over Central North America. J. Hydrometeorol. 2004, 5, 850–861. [Google Scholar] [CrossRef]
- Dahe, Q.; Shiyin, L.; Peiji, L. Snow Cover Distribution, Variability, and Response to Climate Change in Western China. J. Clim. 2006, 19, 1820–1833. [Google Scholar] [CrossRef]
- Dietz, A.J.; Kuenzer, C.; Dech, S. Global SnowPack: A new set of snow cover parameters for studying status and dynamics of the planetary snow cover extent. Remote Sens. Lett. 2015, 6, 844–853. [Google Scholar] [CrossRef]
- Marshall, H.P.; Buehler, Y. Airborne and Spaceborne Snow Remote Sensing with Optical and Microwave Sensors: A Review of Current Approaches and Future Outlook for Avalanche Applications. In Proceedings of the International Snow Science Workshop, Bend, OR, USA, 8–13 October 2023. [Google Scholar]
- Kwon, Y.; Yoon, Y.; Forman, B.A.; Kumar, S.V.; Wang, L. Quantifying the observational requirements of a space-borne LiDAR snow mission. J. Hydrol. 2021, 601, 126709. [Google Scholar] [CrossRef]
- Steiner, L.; Studemann, G.; Grimm, D.; Marty, C.; Leinss, S.; Steiner, L.; Studemann, G.; Grimm, D.; Marty, C.; Leinss, S. (Near) Real-Time Snow Water Equivalent Observation Using GNSS Refractometry and RTKLIB. Sensors 2022, 22, 6918. [Google Scholar] [CrossRef] [PubMed]
- Nievinski, F.G.; Larson, K.M. Inverse Modeling of GPS Multipath for Snow Depth Estimation—Part I: Formulation and Simulations. IEEE Trans. Geosci. Remote Sens. 2014, 52, 6555–6563. [Google Scholar] [CrossRef]
- Leinss, S.; Wiesmann, A.; Lemmetyinen, J.; Hajnsek, I. Snow Water Equivalent of Dry Snow Measured by Differential Interferometry. IEEE J. Sel. Top. Appl. Earth Obs. Remote Sens. 2015, 8, 3773–3790. [Google Scholar] [CrossRef]
- Guneriussen, T.; Hogda, K.; Johnsen, H.; Lauknes, I. InSAR for estimation of changes in snow water equivalent of dry snow. IEEE Trans. Geosci. Remote Sens. 2001, 39, 2101–2108. [Google Scholar] [CrossRef]
- Eppler, J.; Rabus, B.; Morse, P. Snow water equivalent change mapping from slope-correlated synthetic aperture radar interferometry (InSAR) phase variations. Cryosphere 2022, 16, 1497–1521. [Google Scholar] [CrossRef]
- Premier, V.; Marin, C.; Bertoldi, G.; Barella, R.; Notarnicola, C.; Bruzzone, L. Exploring the use of multi-source high-resolution satellite data for snow water equivalent reconstruction over mountainous catchments. Cryosphere 2023, 17, 2387–2407. [Google Scholar] [CrossRef]
- Lievens, H.; Demuzere, M.; Marshall, H.P.; Reichle, R.H.; Brucker, L.; Brangers, I.; de Rosnay, P.; Dumont, M.; Girotto, M.; Immerzeel, W.W.; et al. Snow depth variability in the Northern Hemisphere mountains observed from space. Nat. Commun. 2019, 10, 4629. [Google Scholar] [CrossRef]
- Marin, C.; Bertoldi, G.; Premier, V.; Callegari, M.; Brida, C.; Hürkamp, K.; Tschiersch, J.; Zebisch, M.; Notarnicola, C. Use of Sentinel-1 radar observations to evaluate snowmelt dynamics in alpine regions. Cryosphere 2020, 14, 935–956. [Google Scholar] [CrossRef]
- Tsang, L.; Durand, M.; Derksen, C.; Barros, A.P.; Kang, D.H.; Lievens, H.; Marshall, H.P.; Zhu, J.; Johnson, J.; King, J.; et al. Review article: Global monitoring of snow water equivalent using high-frequency radar remote sensing. Cryosphere 2022, 16, 3531–3573. [Google Scholar] [CrossRef]
- Kornfeld, R.P.; Arnold, B.W.; Gross, M.A.; Dahya, N.T.; Klipstein, W.M.; Gath, P.F.; Bettadpur, S. GRACE-FO: The Gravity Recovery and Climate Experiment Follow-On Mission. J. Spacecr. Rocket. 2019, 56, 931–951. [Google Scholar] [CrossRef]
- Bahrami, A.; Goïta, K.; Magagi, R. Analysing the contribution of snow water equivalent to the terrestrial water storage over Canada. Hydrol. Process. 2020, 34, 175–188. [Google Scholar] [CrossRef]
- Biancamaria, S.; Cazenave, A.; Mognard, N.M.; Llovel, W.; Frappart, F. Satellite-based high latitude snow volume trend, variability and contribution to sea level over 1989/2006. Glob. Planet. Chang. 2011, 75, 99–107. [Google Scholar] [CrossRef]
- Yang, P.; Xia, J.; Zhan, C.; Wang, T. Reconstruction of terrestrial water storage anomalies in Northwest China during 1948–2002 using GRACE and GLDAS products. Hydrol. Res. 2018, 49, 1594–1607. [Google Scholar] [CrossRef]
- Cao, Q.; Clark, E.A.; Mao, Y.; Lettenmaier, D.P. Trends and Interannual Variability in Terrestrial Water Storage Over the Eastern United States, 2003–2016. Water Resour. Res. 2019, 55, 1928–1950. [Google Scholar] [CrossRef]
- Zhao, M.; A, G.; Velicogna, I.; Kimball, J.S. A Global Gridded Dataset of GRACE Drought Severity Index for 2002–2014: Comparison with PDSI and SPEI and a Case Study of the Australia Millennium Drought. J. Hydrometeorol. 2017, 18, 2117–2129. [Google Scholar] [CrossRef]
- Suzuki, K.; Matsuo, K.; Yamazaki, D.; Ichii, K.; Iijima, Y.; Papa, F.; Yanagi, Y.; Hiyama, T. Hydrological Variability and Changes in the Arctic Circumpolar Tundra and the Three Largest Pan-Arctic River Basins from 2002 to 2016. Remote Sens. 2018, 10, 402. [Google Scholar] [CrossRef]
- Yin, W.; Yang, S.; Hu, L.; Tian, S.; Wang, X.; Zhao, R.; Li, P. Improving understanding of spatiotemporal water storage changes over China based on multiple datasets. J. Hydrol. 2022, 612, 128098. [Google Scholar] [CrossRef]
- Chang, A.T.C.; Foster, J.L.; Hall, D.K. Nimbus-7 SMMR Derived Global Snow Cover Parameters. Ann. Glaciol. 1987, 9, 39–44. [Google Scholar] [CrossRef]
- Dong, J.; Walker, J.P.; Houser, P.R. Factors affecting remotely sensed snow water equivalent uncertainty. Remote Sens. Environ. 2005, 97, 68–82. [Google Scholar] [CrossRef]
- Foster, J. Comparison of snow mass estimates from a prototype passive microwave snow algorithm, a revised algorithm and a snow depth climatology. Remote Sens. Environ. 1997, 62, 132–142. [Google Scholar] [CrossRef]
- Rango, A. Spaceborne remote sensing for snow hydrology applications. Hydrol. Sci. J. 1996, 41, 477–494. [Google Scholar] [CrossRef]
- Kelly, R.; Chang, A.T.C. Development of a passive microwave global snow depth retrieval algorithm for Special Sensor Microwave Imager (SSM/I) and Advanced Microwave Scanning Radiometer-EOS (AMSR-E) data. Radio Sci. 2003, 38, 41-1–41-11. [Google Scholar] [CrossRef]
- Josberger, E.G.; Mognard, N.M. A passive microwave snow depth algorithm with a proxy for snow metamorphism. Hydrol. Process. 2002, 16, 1557–1568. [Google Scholar] [CrossRef]
- Foster, J.L.; Sun, C.; Walker, J.P.; Kelly, R.; Chang, A.; Dong, J.; Powell, H. Quantifying the uncertainty in passive microwave snow water equivalent observations. Remote Sens. Environ. 2005, 94, 187–203. [Google Scholar] [CrossRef]
- Derksen, C.; Walker, A.; LeDrew, E.; Goodison, B. Combining SMMR and SSM/I Data for Time Series Analysis of Central North American Snow Water Equivalent. J. Hydrometeorol. 2003, 4, 304–316. [Google Scholar] [CrossRef]
- Tanniru, S.; Ramsankaran, R. Passive Microwave Remote Sensing of Snow Depth: Techniques, Challenges and Future Directions. Remote Sens. 2023, 15, 1052. [Google Scholar] [CrossRef]
- Taheri, M.; Mohammadian, A. An Overview of Snow Water Equivalent: Methods, Challenges, and Future Outlook. Sustainability 2022, 14, 11395. [Google Scholar] [CrossRef]
- Kauffman, G.J. Governance, Policy, and Economics of Intergovernmental River Basin Management. Water Resour. Manag. 2015, 29, 5689–5712. [Google Scholar] [CrossRef]
- Uereyen, S.; Kuenzer, C. A Review of Earth Observation-Based Analyses for Major River Basins. Remote Sens. 2019, 11, 2951. [Google Scholar] [CrossRef]
- Jiang, L.; Yang, J.; Zhang, C.; Wu, S.; Li, Z.; Dai, L.; Li, X.; Qiu, Y. Daily snow water equivalent product with SMMR, SSM/I and SSMIS from 1980 to 2020 over China. Big Earth Data 2022, 6, 420–434. [Google Scholar] [CrossRef]
- Rango, A.; Chang, A.T.C.; Foster, J.L. The Utilization of Spaceborne Microwave Radiometers for Monitoring Snowpack Properties. Hydrol. Res. 1979, 10, 25–40. [Google Scholar] [CrossRef]
- Tuttle, S.E.; Jacobs, J.M.; Vuyovich, C.M.; Olheiser, C.; Cho, E. Intercomparison of snow water equivalent observations in the Northern Great Plains. Hydrol. Process. 2018, 32, 817–829. [Google Scholar] [CrossRef]
- Wang, J.; Tedesco, M. Identification of atmospheric influences on the estimation of snow water equivalent from AMSR-E measurements. Remote Sens. Environ. 2007, 111, 398–408. [Google Scholar] [CrossRef]
- Chang, A.T.C.; Foster, J.L.; Kelly, R.E.J.; Josberger, E.G.; Armstrong, R.L.; Mognard, N.M. Analysis of Ground-Measured and Passive-Microwave-Derived Snow Depth Variations in Midwinter across the Northern Great Plains. J. Hydrometeorol. 2005, 6, 20–33. [Google Scholar] [CrossRef]
- Kongoli, C. Interpretation of AMSU microwave measurements for the retrievals of snow water equivalent and snow depth. J. Geophys. Res. 2004, 109, D24111. [Google Scholar] [CrossRef]
- Papa, F.; Legresy, B.; Mognard, N.; Josberger, E.; Remy, F. Estimating terrestrial snow depth with the TOPEX-Poseidon altimeter and radiometer. IEEE Trans. Geosci. Remote Sens. 2002, 40, 2162–2169. [Google Scholar] [CrossRef]
- Mognard, N.M.; Josberger, E.G. Northern Great Plains 1996/97 seasonal evolution of snowpack parameters from satellite passive-microwave measurements. Ann. Glaciol. 2002, 34, 15–23. [Google Scholar] [CrossRef]
- Cho, E.; Tuttle, S.; Jacobs, J. Evaluating Consistency of Snow Water Equivalent Retrievals from Passive Microwave Sensors over the North Central U. S.: SSM/I vs. SSMIS and AMSR-E vs. AMSR2. Remote Sens. 2017, 9, 465. [Google Scholar] [CrossRef]
- Azar, A.E.; Ghedira, H.; Romanov, P.; Mahani, S.; Tedesco, M.; Khanbilvardi, R. Application of Satellite Microwave Images in Estimating Snow Water Equivalent 1. JAWRA J. Am. Water Resour. Assoc. 2008, 44, 1347–1362. [Google Scholar] [CrossRef]
- Ge, Y.; Gong, G. Observed Inconsistencies between Snow Extent and Snow Depth Variability at Regional/Continental Scales. J. Clim. 2008, 21, 1066–1082. [Google Scholar] [CrossRef]
- Derksen, C.; Walker, A. Identification of systematic bias in the cross-platform (SMMR and SSM/I) EASE-Grid brightness temperature time series. IEEE Trans. Geosci. Remote Sens. 2003, 41, 910–915. [Google Scholar] [CrossRef]
- Derksen, C.; Walker, A.; LeDrew, E.; Goodison, B. Time-series analysis of passive-microwave-derived central North American snow water equivalent imagery. Ann. Glaciol. 2002, 34, 1–7. [Google Scholar] [CrossRef]
- Gan, Y.; Zhang, Y.; Kongoli, C.; Grassotti, C.; Liu, Y.; Lee, Y.K.; Seo, D.J. Evaluation and blending of ATMS and AMSR2 snow water equivalent retrievals over the conterminous United States. Remote Sens. Environ. 2021, 254, 112280. [Google Scholar] [CrossRef]
- Kumar, S.V.; Jasinski, M.; Mocko, D.M.; Rodell, M.; Borak, J.; Li, B.; Beaudoing, H.K.; Peters-Lidard, C.D. NCA-LDAS Land Analysis: Development and Performance of a Multisensor, Multivariate Land Data Assimilation System for the National Climate Assessment. J. Hydrometeorol. 2019, 20, 1571–1593. [Google Scholar] [CrossRef]
- Kumar, S.V.; Zaitchik, B.F.; Peters-Lidard, C.D.; Rodell, M.; Reichle, R.; Li, B.; Jasinski, M.; Mocko, D.; Getirana, A.; De Lannoy, G.; et al. Assimilation of Gridded GRACE Terrestrial Water Storage Estimates in the North American Land Data Assimilation System. J. Hydrometeorol. 2016, 17, 1951–1972. [Google Scholar] [CrossRef]
- Kumar, S.V.; Peters-Lidard, C.D.; Arsenault, K.R.; Getirana, A.; Mocko, D.; Liu, Y. Quantifying the Added Value of Snow Cover Area Observations in Passive Microwave Snow Depth Data Assimilation. J. Hydrometeorol. 2015, 16, 1736–1741. [Google Scholar] [CrossRef]
- Kumar, S.V.; Peters-Lidard, C.D.; Mocko, D.; Reichle, R.; Liu, Y.; Arsenault, K.R.; Xia, Y.; Ek, M.; Riggs, G.; Livneh, B.; et al. Assimilation of Remotely Sensed Soil Moisture and Snow Depth Retrievals for Drought Estimation. J. Hydrometeorol. 2014, 15, 2446–2469. [Google Scholar] [CrossRef]
- Vuyovich, C.M.; Jacobs, J.M.; Daly, S.F. Comparison of passive microwave and modeled estimates of total watershed SWE in the continental United States. Water Resour. Res. 2014, 50, 9088–9102. [Google Scholar] [CrossRef]
- Tedesco, M.; Narvekar, P.S. Assessment of the NASA AMSR-E SWE Product. IEEE J. Sel. Top. Appl. Earth Obs. Remote Sens. 2010, 3, 141–159. [Google Scholar] [CrossRef]
- Ma, H.; Zhang, G.; Mao, R.; Su, B.; Liu, W.; Shi, P. Snow depth variability across the Qinghai Plateau and its influencing factors during 1980–2018. Int. J. Climatol. 2023, 43, 1094–1111. [Google Scholar] [CrossRef]
- Wei, P.; Zhang, T.; Zhou, X.; Yi, G.; Li, J.; Wang, N.; Wen, B. Reconstruction of Snow Depth Data at Moderate Spatial Resolution (1 km) from Remotely Sensed Snow Data and Multiple Optimized Environmental Factors: A Case Study over the Qinghai-Tibetan Plateau. Remote Sens. 2021, 13, 657. [Google Scholar] [CrossRef]
- Wang, J.; Huang, X.; Wang, Y.; Liang, T. Retrieving Snow Depth Information From AMSR2 Data for Qinghai–Tibet Plateau. IEEE J. Sel. Top. Appl. Earth Obs. Remote Sens. 2020, 13, 752–768. [Google Scholar] [CrossRef]
- Wang, Y.; Huang, X.; Wang, J.; Zhou, M.; Liang, T. AMSR2 snow depth downscaling algorithm based on a multifactor approach over the Tibetan Plateau, China. Remote Sens. Environ. 2019, 231, 111268. [Google Scholar] [CrossRef]
- Dai, L.; Che, T.; Xie, H.; Wu, X. Estimation of Snow Depth over the Qinghai-Tibetan Plateau Based on AMSR-E and MODIS Data. Remote Sens. 2018, 10, 1989. [Google Scholar] [CrossRef]
- Dai, L.; Che, T.; Ding, Y.; Hao, X. Evaluation of snow cover and snow depth on the Qinghai–Tibetan Plateau derived from passive microwave remote sensing. Cryosphere 2017, 11, 1933–1948. [Google Scholar] [CrossRef]
- Ahmad, J.A.; Forman, B.A.; Kwon, Y. Analyzing Machine Learning Predictions of Passive Microwave Brightness Temperature Spectral Difference Over Snow-Covered Terrain in High Mountain Asia. Front. Earth Sci. 2019, 7, 212. [Google Scholar] [CrossRef]
- Kwon, Y.; Forman, B.A.; Ahmad, J.A.; Kumar, S.V.; Yoon, Y. Exploring the Utility of Machine Learning-Based Passive Microwave Brightness Temperature Data Assimilation over Terrestrial Snow in High Mountain Asia. Remote Sens. 2019, 11, 2265. [Google Scholar] [CrossRef]
- Smith, T.; Bookhagen, B. Assessing uncertainty and sensor biases in passive microwave data across High Mountain Asia. Remote Sens. Environ. 2016, 181, 174–185. [Google Scholar] [CrossRef]
- Smith, T.; Bookhagen, B. Changes in seasonal snow water equivalent distribution in High Mountain Asia (1987 to 2009). Sci. Adv. 2018, 4, e1701550. [Google Scholar] [CrossRef]
- Wang, S.; Zhou, F.; Russell, H. Estimating Snow Mass and Peak River Flows for the Mackenzie River Basin Using GRACE Satellite Observations. Remote Sens. 2017, 9, 256. [Google Scholar] [CrossRef]
- Forman, B.A.; Reichle, R.H.; Rodell, M. Assimilation of terrestrial water storage from GRACE in a snow-dominated basin: GRACE in a snow-dominated basin. Water Resour. Res. 2012, 48, W01507. [Google Scholar] [CrossRef]
- Tong, J.; Velicogna, I. A Comparison of AMSR-E/Aqua Snow Products with in situ Observations and MODIS Snow Cover Products in the Mackenzie River Basin, Canada. Remote Sens. 2010, 2, 2313–2322. [Google Scholar] [CrossRef]
- Tong, J.; Déry, S.J.; Jackson, P.L.; Derksen, C. Snow distribution from SSM/I and its relationships to the hydroclimatology of the Mackenzie River Basin, Canada. Adv. Water Resour. 2010, 33, 667–677. [Google Scholar] [CrossRef]
- Walker, A.E.; Silis, A. Snow-cover variations over the Mackenzie River basin, Canada, derived from SSM/I passive-microwave satellite data. Ann. Glaciol. 2002, 34, 8–14. [Google Scholar] [CrossRef]
- Zhu, L.; Zhang, Y.; Wang, J.; Tian, W.; Liu, Q.; Ma, G.; Kan, X.; Chu, Y. Downscaling Snow Depth Mapping by Fusion of Microwave and Optical Remote-Sensing Data Based on Deep Learning. Remote Sens. 2021, 13, 584. [Google Scholar] [CrossRef]
- Chen, L.; Muthu, B.; Cb, S. Estimating snow depth Inversion Model Assisted Vector Analysis based on temperature brightness for North Xinjiang region of China. Eur. J. Remote Sens. 2021, 54, 265–274. [Google Scholar] [CrossRef]
- Cao, Y.; Nan, Z.; Cheng, G.; Zhang, L. Hydrological Variability in the Arid Region of Northwest China from 2002 to 2013. Adv. Meteorol. 2018, 2018, 1502472. [Google Scholar] [CrossRef]
- Liang, J.; Liu, X.; Huang, K.; Li, X.; Shi, X.; Chen, Y.; Li, J. Improved snow depth retrieval by integrating microwave brightness temperature and visible/infrared reflectance. Remote Sens. Environ. 2015, 156, 500–509. [Google Scholar] [CrossRef]
- Zhou, Q.; Sun, B. Reliability of long-term snow depth data sets from remote sensing over the western arid zone of China. Remote Sens. Lett. 2013, 4, 1039–1048. [Google Scholar] [CrossRef]
- Dai, L.; Che, T.; Wang, J.; Zhang, P. Snow depth and snow water equivalent estimation from AMSR-E data based on a priori snow characteristics in Xinjiang, China. Remote Sens. Environ. 2012, 127, 14–29. [Google Scholar] [CrossRef]
- Hu, Y.; Che, T.; Dai, L.; Zhu, Y.; Xiao, L.; Deng, J.; Li, X. A long-term daily gridded snow depth dataset for the Northern Hemisphere from 1980 to 2019 based on machine learning. Big Earth Data 2023, 1–28. [Google Scholar] [CrossRef]
- Venäläinen, P.; Luojus, K.; Mortimer, C.; Lemmetyinen, J.; Pulliainen, J.; Takala, M.; Moisander, M.; Zschenderlein, L. Implementing spatially and temporally varying snow densities into the GlobSnow snow water equivalent retrieval. Cryosphere 2023, 17, 719–736. [Google Scholar] [CrossRef]
- Mortimer, C.; Mudryk, L.; Derksen, C.; Brady, M.; Luojus, K.; Venäläinen, P.; Moisander, M.; Lemmetyinen, J.; Takala, M.; Tanis, C.; et al. Benchmarking algorithm changes to the Snow CCI+ snow water equivalent product. Remote Sens. Environ. 2022, 274, 112988. [Google Scholar] [CrossRef]
- Kouki, K.; Räisänen, P.; Luojus, K.; Luomaranta, A.; Riihelä, A. Evaluation of Northern Hemisphere snow water equivalent in CMIP6 models during 1982–2014. Cryosphere 2022, 16, 1007–1030. [Google Scholar] [CrossRef]
- Shao, D.; Li, H.; Wang, J.; Hao, X.; Che, T.; Ji, W. Reconstruction of a daily gridded snow water equivalent product for the land region above 45° N based on a ridge regression machine learning approach. Earth Syst. Sci. Data 2022, 14, 795–809. [Google Scholar] [CrossRef]
- Qiao, D.; Li, Z.; Zeng, J.; Liang, S.; McColl, K.A.; Bi, H.; Zhou, J.; Zhang, P. Uncertainty Characterization of Ground-Based, Satellite, and Reanalysis Snow Depth Products Using Extended Triple Collocation. Water Resour. Res. 2022, 58, e2021WR030895. [Google Scholar] [CrossRef]
- Girotto, M.; Reichle, R.; Rodell, M.; Maggioni, V. Data Assimilation of Terrestrial Water Storage Observations to Estimate Precipitation Fluxes: A Synthetic Experiment. Remote Sens. 2021, 13, 1223. [Google Scholar] [CrossRef]
- Venäläinen, P.; Luojus, K.; Lemmetyinen, J.; Pulliainen, J.; Moisander, M.; Takala, M. Impact of dynamic snow density on GlobSnow snow water equivalent retrieval accuracy. Cryosphere 2021, 15, 2969–2981. [Google Scholar] [CrossRef]
- Hu, Y.; Che, T.; Dai, L.; Xiao, L. Snow Depth Fusion Based on Machine Learning Methods for the Northern Hemisphere. Remote Sens. 2021, 13, 1250. [Google Scholar] [CrossRef]
- Gonzalez, R.; Kummerow, C.D. AMSR-E Snow: Can Snowfall Help Improve SWE Estimates? J. Hydrometeorol. 2020, 21, 2551–2564. [Google Scholar] [CrossRef]
- Mortimer, C.; Mudryk, L.; Derksen, C.; Luojus, K.; Brown, R.; Kelly, R.; Tedesco, M. Evaluation of long-term Northern Hemisphere snow water equivalent products. Cryosphere 2020, 14, 1579–1594. [Google Scholar] [CrossRef]
- Xiao, L.; Che, T.; Dai, L. Evaluation of Remote Sensing and Reanalysis Snow Depth Datasets over the Northern Hemisphere during 1980–2016. Remote Sens. 2020, 12, 3253. [Google Scholar] [CrossRef]
- Xiao, X.; Zhang, T.; Zhong, X.; Li, X. Spatiotemporal Variation of Snow Depth in the Northern Hemisphere from 1992 to 2016. Remote Sens. 2020, 12, 2728. [Google Scholar] [CrossRef]
- Zhao, L.; Yang, Z.L. Multi-sensor land data assimilation: Toward a robust global soil moisture and snow estimation. Remote Sens. Environ. 2018, 216, 13–27. [Google Scholar] [CrossRef]
- Tedesco, M.; Jeyaratnam, J. A New Operational Snow Retrieval Algorithm Applied to Historical AMSR-E Brightness Temperatures. Remote Sens. 2016, 8, 1037. [Google Scholar] [CrossRef]
- Lin, P.; Wei, J.; Yang, Z.; Zhang, Y.; Zhang, K. Snow data assimilation-constrained land initialization improves seasonal temperature prediction. Geophys. Res. Lett. 2016, 43, 423–432. [Google Scholar] [CrossRef]
- Hancock, S.; Baxter, R.; Evans, J.; Huntley, B. Evaluating global snow water equivalent products for testing land surface models. Remote Sens. Environ. 2013, 128, 107–117. [Google Scholar] [CrossRef]
- Frei, A.; Tedesco, M.; Lee, S.; Foster, J.L.; Hall, D.K.; Kelly, R.; Robinson, D.A. A review of global satellite-derived snow products. Adv. Space Res. 2012, 50, 1007–1029. [Google Scholar] [CrossRef]
- Takala, M.; Luojus, K.; Pulliainen, J.; Derksen, C.; Lemmetyinen, J.; Kärnä, J.P.; Koskinen, J.; Bojkov, B. Estimating northern hemisphere snow water equivalent for climate research through assimilation of space-borne radiometer data and ground-based measurements. Remote Sens. Environ. 2011, 115, 3517–3529. [Google Scholar] [CrossRef]
- Clifford, D. Global estimates of snow water equivalent from passive microwave instruments: History, challenges and future developments. Int. J. Remote Sens. 2010, 31, 3707–3726. [Google Scholar] [CrossRef]
- Kongoli, C.; Dean, C.A.; Helfrich, S.R.; Ferraro, R.R. Evaluating the potential of a blended passive microwave-interactive multi-sensor product for improved mapping of snow cover and estimations of snow water equivalent. Hydrol. Process. 2007, 21, 1597–1607. [Google Scholar] [CrossRef]
- Frappart, F.; Ramillien, G.; Biancamaria, S.; Mognard, N.M.; Cazenave, A. Evolution of high-latitude snow mass derived from the GRACE gravimetry mission (2002–2004). Geophys. Res. Lett. 2006, 33, L02501. [Google Scholar] [CrossRef]
- Cordisco, E.; Prigent, C.; Aires, F. Snow characterization at a global scale with passive microwave satellite observations. J. Geophys. Res. 2006, 111, D19102. [Google Scholar] [CrossRef]
- Kelly, R.; Chang, A.; Tsang, L.; Foster, J. A prototype AMSR-E global snow area and snow depth algorithm. IEEE Trans. Geosci. Remote Sens. 2003, 41, 230–242. [Google Scholar] [CrossRef]
- Armstrong, R.L.; Brodzik, M.J. Hemispheric-scale comparison and evaluation of passive-microwave snow algorithms. Ann. Glaciol. 2002, 34, 38–44. [Google Scholar] [CrossRef]
- Gao, S.; Li, Z.; Zhang, P.; Chen, Q.; Huang, L.; Zhou, J.; Zhao, C.; Qiao, H.; Zheng, Z. A novel global snow depth retrieval method considering snow metamorphism and forest influence. Remote Sens. Environ. 2023, 295, 113712. [Google Scholar] [CrossRef]
- Pan, J.; Yang, J.; Jiang, L.; Xiong, C.; Pan, F.; Gao, X.; Shi, J.; Chang, S. Combination of Snow Process Model Priors and Site Representativeness Evaluation to Improve the Global Snow Depth Retrieval Based on Passive Microwaves. IEEE Trans. Geosci. Remote Sens. 2023, 61, 4301120. [Google Scholar] [CrossRef]
- Yoon, Y.; Kemp, E.M.; Kumar, S.V.; Wegiel, J.W.; Vuyovich, C.M.; Peters-Lidard, C. Development of a global operational snow analysis: The US Air Force Snow and Ice Analysis. Remote Sens. Environ. 2022, 278, 113080. [Google Scholar] [CrossRef]
- Xu, X.; Liu, X.; Li, X.; Shi, Q.; Chen, Y.; Ai, B. Global Snow Depth Retrieval From Passive Microwave Brightness Temperature With Machine Learning Approach. IEEE Trans. Geosci. Remote Sens. 2022, 60, 4302917. [Google Scholar] [CrossRef]
- Tangdamrongsub, N.; Hwang, C.; Borak, J.S.; Prabnakorn, S.; Han, J. Optimizing GRACE/GRACE-FO data and a priori hydrological knowledge for improved global terrestial water storage component estimates. J. Hydrol. 2021, 598, 126463. [Google Scholar] [CrossRef]
- Zhang, Y.; He, B.; Guo, L.; Liu, D. Differences in Response of Terrestrial Water Storage Components to Precipitation over 168 Global River Basins. J. Hydrometeorol. 2019, 20, 1981–1999. [Google Scholar] [CrossRef]
- Santi, E.; Pettinato, S.; Paloscia, S.; Pampaloni, P.; Macelloni, G.; Brogioni, M. An algorithm for generating soil moisture and snow depth maps from microwave spaceborne radiometers: HydroAlgo. Hydrol. Earth Syst. Sci. 2012, 16, 3659–3676. [Google Scholar] [CrossRef]
- Foster, J.L.; Hall, D.K.; Eylander, J.B.; Riggs, G.A.; Nghiem, S.V.; Tedesco, M.; Kim, E.; Montesano, P.M.; Kelly, R.E.J.; Casey, K.A.; et al. A blended global snow product using visible, passive microwave and scatterometer satellite data. Int. J. Remote Sens. 2011, 32, 1371–1395. [Google Scholar] [CrossRef]
- Zschenderlein, L.; Luojus, K.; Takala, M.; Venäläinen, P.; Pulliainen, J. Evaluation of passive microwave dry snow detection algorithms and application to SWE retrieval during seasonal snow accumulation. Remote Sens. Environ. 2023, 288, 113476. [Google Scholar] [CrossRef]
- Lin, H.; Cheng, X.; Zheng, L.; Peng, X.; Feng, W.; Peng, F. Recent Changes in Groundwater and Surface Water in Large Pan-Arctic River Basins. Remote Sens. 2022, 14, 607. [Google Scholar] [CrossRef]
- Lee, Y.K.; Kongoli, C.; Key, J. An In-Depth Evaluation of Heritage Algorithms for Snow Cover and Snow Depth Using AMSR-E and AMSR2 Measurements. J. Atmos. Ocean. Technol. 2015, 32, 2319–2336. [Google Scholar] [CrossRef]
- Luus, K.A.; Gel, Y.; Lin, J.C.; Kelly, R.E.J.; Duguay, C.R. Pan-Arctic linkages between snow accumulation and growing-season air temperature, soil moisture and vegetation. Biogeosciences 2013, 10, 7575–7597. [Google Scholar] [CrossRef]
- Seo, K.W.; Ryu, D.; Kim, B.M.; Waliser, D.E.; Tian, B.; Eom, J. GRACE and AMSR-E-based estimates of winter season solid precipitation accumulation in the Arctic drainage region. J. Geophys. Res. 2010, 115, D20117. [Google Scholar] [CrossRef]
- Biancamaria, S.; Mognard, N.M.; Boone, A.; Grippa, M.; Josberger, E.G. A satellite snow depth multi-year average derived from SSM/I for the high latitude regions. Remote Sens. Environ. 2008, 112, 2557–2568. [Google Scholar] [CrossRef]
- Tedesco, M.; Miller, J. Observations and statistical analysis of combined active–passive microwave space-borne data and snow depth at large spatial scales. Remote Sens. Environ. 2007, 111, 382–397. [Google Scholar] [CrossRef]
- Rawlins, M.A.; Fahnestock, M.; Frolking, S.; Vörösmarty, C.J. On the evaluation of snow water equivalent estimates over the terrestrial Arctic drainage basin. Hydrol. Process. 2007, 21, 1616–1623. [Google Scholar] [CrossRef]
- Niu, G.Y.; Seo, K.W.; Yang, Z.L.; Wilson, C.; Su, H.; Chen, J.; Rodell, M. Retrieving snow mass from GRACE terrestrial water storage change with a land surface model. Geophys. Res. Lett. 2007, 34, L15704. [Google Scholar] [CrossRef]
- Pulliainen, J. Mapping of snow water equivalent and snow depth in boreal and sub-arctic zones by assimilating space-borne microwave radiometer data and ground-based observations. Remote Sens. Environ. 2006, 101, 257–269. [Google Scholar] [CrossRef]
- Markus, T.; Powell, D.; Wang, J. Sensitivity of passive microwave snow depth retrievals to weather effects and snow evolution. IEEE Trans. Geosci. Remote Sens. 2006, 44, 68–77. [Google Scholar] [CrossRef]
- Oelke, C.; Zhang, T. A model study of circum-Arctic soil temperatures. Permafr. Periglac. Process. 2004, 15, 103–121. [Google Scholar] [CrossRef]
- Zhang, Y.; Ma, N. Spatiotemporal variability of snow cover and snow water equivalent in the last three decades over Eurasia. J. Hydrol. 2018, 559, 238–251. [Google Scholar] [CrossRef]
- Xiao, X.; Zhang, T.; Zhong, X.; Shao, W.; Li, X. Support vector regression snow-depth retrieval algorithm using passive microwave remote sensing data. Remote Sens. Environ. 2018, 210, 48–64. [Google Scholar] [CrossRef]
- Metsämäki, S.; Böttcher, K.; Pulliainen, J.; Luojus, K.; Cohen, J.; Takala, M.; Mattila, O.P.; Schwaizer, G.; Derksen, C.; Koponen, S. The accuracy of snow melt-off day derived from optical and microwave radiometer data—A study for Europe. Remote Sens. Environ. 2018, 211, 1–12. [Google Scholar] [CrossRef]
- Kongoli, C.; Key, J.; Smith, T. Mapping of Snow Depth by Blending Satellite and In-Situ Data Using Two-Dimensional Optimal Interpolation—Application to AMSR2. Remote Sens. 2019, 11, 3049. [Google Scholar] [CrossRef]
- Xue, Y.; Forman, B.A.; Reichle, R.H. Estimating Snow Mass in North America Through Assimilation of Advanced Microwave Scanning Radiometer Brightness Temperature Observations Using the Catchment Land Surface Model and Support Vector Machines. Water Resour. Res. 2018, 54, 6488–6509. [Google Scholar] [CrossRef] [PubMed]
- Xue, Y.; Forman, B.A. Atmospheric and Forest Decoupling of Passive Microwave Brightness Temperature Observations Over Snow-Covered Terrain in North America. IEEE J. Sel. Top. Appl. Earth Obs. Remote Sens. 2017, 10, 3172–3189. [Google Scholar] [CrossRef]
- Kwon, Y.; Yang, Z.L.; Hoar, T.J.; Toure, A.M. Improving the Radiance Assimilation Performance in Estimating Snow Water Storage across Snow and Land-Cover Types in North America. J. Hydrometeorol. 2017, 18, 651–668. [Google Scholar] [CrossRef]
- Kwon, Y.; Yang, Z.L.; Zhao, L.; Hoar, T.J.; Toure, A.M.; Rodell, M. Estimating Snow Water Storage in North America Using CLM4, DART, and Snow Radiance Data Assimilation. J. Hydrometeorol. 2016, 17, 2853–2874. [Google Scholar] [CrossRef]
- Xue, Y.; Forman, B.A. Comparison of passive microwave brightness temperature prediction sensitivities over snow-covered land in North America using machine learning algorithms and the Advanced Microwave Scanning Radiometer. Remote Sens. Environ. 2015, 170, 153–165. [Google Scholar] [CrossRef]
- Forman, B.A.; Reichle, R.H.; Derksen, C. Estimating Passive Microwave Brightness Temperature Over Snow-Covered Land in North America Using a Land Surface Model and an Artificial Neural Network. IEEE Trans. Geosci. Remote Sens. 2014, 52, 235–248. [Google Scholar] [CrossRef]
- Gan, T.Y.; Barry, R.G.; Gizaw, M.; Gobena, A.; Balaji, R. Changes in North American snowpacks for 1979–2007 detected from the snow water equivalent data of SMMR and SSM/I passive microwave and related climatic factors. J. Geophys. Res. Atmos. 2013, 118, 7682–7697. [Google Scholar] [CrossRef]
- Andreadis, K.M.; Lettenmaier, D.P. Implications of Representing Snowpack Stratigraphy for the Assimilation of Passive Microwave Satellite Observations. J. Hydrometeorol. 2012, 13, 1493–1506. [Google Scholar] [CrossRef]
- Su, H.; Yang, Z.L.; Dickinson, R.E.; Wilson, C.R.; Niu, G.Y. Multisensor snow data assimilation at the continental scale: The value of Gravity Recovery and Climate Experiment terrestrial water storage information. J. Geophys. Res. 2010, 115, D10104. [Google Scholar] [CrossRef]
- Su, H.; Yang, Z.L.; Niu, G.Y.; Dickinson, R.E. Enhancing the estimation of continental-scale snow water equivalent by assimilating MODIS snow cover with the ensemble Kalman filter. J. Geophys. Res. 2008, 113, D08120. [Google Scholar] [CrossRef]
- Terzago, S.; Von Hardenberg, J.; Palazzi, E.; Provenzale, A. Snow water equivalent in the Alps as seen by gridded data sets, CMIP5 and CORDEX climate models. Cryosphere 2017, 11, 1625–1645. [Google Scholar] [CrossRef]
- Tsutsui, H.; Maeda, T. Possibility of Estimating Seasonal Snow Depth Based Solely on Passive Microwave Remote Sensing on the Greenland Ice Sheet in Spring. Remote Sens. 2017, 9, 523. [Google Scholar] [CrossRef]
- Foster, J.; Hall, D.; Kelly, R.; Chiu, L. Seasonal snow extent and snow mass in South America using SMMR and SSM/I passive microwave data (1979–2006). Remote Sens. Environ. 2009, 113, 291–305. [Google Scholar] [CrossRef]
- Grippa, M.; Mognard, N.; Le Toan, T. Comparison between the interannual variability of snow parameters derived from SSM/I and the Ob river discharge. Remote Sens. Environ. 2005, 98, 35–44. [Google Scholar] [CrossRef][Green Version]
- Grippa, M.; Mognard, N.; Le Toan, T.; Josberger, E. Siberia snow depth climatology derived from SSM/I data using a combined dynamic and static algorithm. Remote Sens. Environ. 2004, 93, 30–41. [Google Scholar] [CrossRef]
- Boone, A.; Mognard, N.; Decharme, B.; Douville, H.; Grippa, M.; Kerrigan, K. The impact of simulated soil temperatures on the estimation of snow depth over Siberia from SSM/I compared to a multi-model climatology. Remote Sens. Environ. 2006, 101, 482–494. [Google Scholar] [CrossRef]
- Grippa, M.; Kergoat, L.; Le Toan, T.; Mognard, N.; Delbart, N.; L’Hermitte, J.; Vicente-Serrano, S. The impact of snow depth and snowmelt on the vegetation variability over central Siberia. Geophys. Res. Lett. 2005, 32, L21412. [Google Scholar] [CrossRef]
- Bair, E.H.; Abreu Calfa, A.; Rittger, K.; Dozier, J. Using machine learning for real-time estimates of snow water equivalent in the watersheds of Afghanistan. Cryosphere 2018, 12, 1579–1594. [Google Scholar] [CrossRef]
- Rosenfeld, S.; Grody, N. Anomalous microwave spectra of snow cover observed from Special Sensor Microwave/Imager measurements. J. Geophys. Res.-Atmos. 2000, 105, 14913–14925. [Google Scholar] [CrossRef]
- Rosenfeld, S.; Grody, N. Metamorphic signature of snow revealed in SSM/I measurements. IEEE Trans. Geosci. Remote Sens. 2000, 38, 53–63. [Google Scholar] [CrossRef]
- Wang, J.; Yuan, Q.; Shen, H.; Liu, T.; Li, T.; Yue, L.; Shi, X.; Zhang, L. Estimating snow depth by combining satellite data and ground-based observations over Alaska: A deep learning approach. J. Hydrol. 2020, 585, 124828. [Google Scholar] [CrossRef]
- Chen, Y.; Chen, Y.; Wilson, J.P.; Yang, J.; Su, H.; Xu, R. A Multifactor Eigenvector Spatial Filtering-Based Method for Resolution-Enhanced Snow Water Equivalent Estimation in the Western United States. Remote Sens. 2023, 15, 3821. [Google Scholar] [CrossRef]
- Derksen, C.; Walker, A.; Goodison, B. A comparison of 18 winter seasons of in situ and passive microwave-derived snow water equivalent estimates in Western Canada. Remote Sens. Environ. 2003, 88, 271–282. [Google Scholar] [CrossRef]
- Wulder, M.A.; Nelson, T.A.; Derksen, C.; Seemann, D. Snow cover variability across central Canada (1978–2002) derived from satellite passive microwave data. Clim. Chang. 2007, 82, 113–130. [Google Scholar] [CrossRef]
- Che, T.; Li, X.; Jin, R.; Armstrong, R.; Zhang, T. Snow depth derived from passive microwave remote-sensing data in China. Ann. Glaciol. 2008, 49, 145–154. [Google Scholar] [CrossRef]
- Mizukami, N.; Perica, S. Towards improved snow water equivalent retrieval algorithms for satellite passive microwave data over the mountainous basins of western USA. Hydrol. Process. 2012, 26, 1991–2002. [Google Scholar] [CrossRef]
- Yang, J.; Jiang, L.; Luojus, K.; Pan, J.; Lemmetyinen, J.; Takala, M.; Wu, S. Snow depth estimation and historical data reconstruction over China based on a random forest machine learning approach. Cryosphere 2020, 14, 1763–1778. [Google Scholar] [CrossRef]
- Wei, Y.; Li, X.; Gu, L.; Zheng, X.; Jiang, T. A novel fine-resolution snow depth retrieval model to reveal detailed spatiotemporal patterns of snow cover in Northeast China. Int. J. Digit. Earth 2023, 16, 1164–1185. [Google Scholar] [CrossRef]
- Derksen, C.; Toose, P.; Rees, A.; Wang, L.; English, M.; Walker, A.; Sturm, M. Development of a tundra-specific snow water equivalent retrieval algorithm for satellite passive microwave data. Remote Sens. Environ. 2010, 114, 1699–1709. [Google Scholar] [CrossRef]
- Jiang, L.; Wang, P.; Zhang, L.; Yang, H.; Yang, J. Improvement of snow depth retrieval for FY3B-MWRI in China. Sci. China Earth Sci. 2014, 57, 1278–1292. [Google Scholar] [CrossRef]
- Kumar, S.V.; Dong, J.; Peters-Lidard, C.D.; Mocko, D.; Gómez, B. Role of forcing uncertainty and background model error characterization in snow data assimilation. Hydrol. Earth Syst. Sci. 2017, 21, 2637–2647. [Google Scholar] [CrossRef]
- Tanniru, S.; Ramsankaran, R. Machine Learning-Based Estimation of High-Resolution Snow Depth in Alaska Using Passive Microwave Remote Sensing Data. IEEE J. Sel. Top. Appl. Earth Obs. Remote Sens. 2023, 16, 6007–6025. [Google Scholar] [CrossRef]
- Grody, N. Relationship between snow parameters and microwave satellite measurements: Theory compared with Advanced Microwave Sounding Unit observations from 23 to 150 GHz. J. Geophys. Res. 2008, 113, D22108. [Google Scholar] [CrossRef]
- Langlois, A.; Royer, A.; Goïta, K. Analysis of simulated and spaceborne passive microwave brightness temperatures using in situ measurements of snow and vegetation properties. Can. J. Remote Sens. 2010, 36, S135–S148. [Google Scholar] [CrossRef]
- Foster, J.L.; Skofronick-Jackson, G.; Meng, H.; Wang, J.R.; Riggs, G.; Kocin, P.J.; Johnson, B.T.; Cohen, J.; Hall, D.K.; Nghiem, S.V. Passive microwave remote sensing of the historic February 2010 snowstorms in the Middle Atlantic region of the USA. Hydrol. Process. 2012, 26, 3459–3471. [Google Scholar] [CrossRef]
- Mao, K.; Ma, Y.; Xia, L.; Shen, X.; Sun, Z.; He, T.; Zhou, G. A neural network method for monitoring snowstorm: A case study in southern China. Chin. Geogr. Sci. 2014, 24, 599–606. [Google Scholar] [CrossRef]
- Yang, J.; Jiang, L.; Wu, S.; Wang, G.; Wang, J.; Liu, X. Development of a Snow Depth Estimation Algorithm over China for the FY-3D/MWRI. Remote Sens. 2019, 11, 977. [Google Scholar] [CrossRef]
- Gao, S.; Li, Z.; Chen, Q.; Zhou, W.; Lin, M.; Yin, X. Inter-Sensor Calibration between HY-2B and AMSR2 Passive Microwave Data in Land Surface and First Result for Snow Water Equivalent Retrieval. Sensors 2019, 19, 5023. [Google Scholar] [CrossRef]
- Wang, G.R.; Li, X.F.; Wang, J.; Wei, Y.L.; Zheng, X.M.; Jiang, T.; Chen, X.X.; Wan, X.K.; Wang, Y. Development of a Pixel-Wise Forest Transmissivity Model at Frequencies of 19 GHz and 37 GHz for Snow Depth Inversion in Northeast China. Remote Sens. 2022, 14, 5483. [Google Scholar] [CrossRef]
- Dai, L.; Che, T.; Ding, Y. Inter-Calibrating SMMR, SSM/I and SSMI/S Data to Improve the Consistency of Snow-Depth Products in China. Remote Sens. 2015, 7, 7212–7230. [Google Scholar] [CrossRef]
- Pan, C.G.; Kirchner, P.B.; Kimball, J.S.; Du, J. A Long-Term Passive Microwave Snowoff Record for the Alaska Region 1988–2016. Remote Sens. 2020, 12, 153. [Google Scholar] [CrossRef]
- Wu, X.; Zhu, R.; Long, Y.; Zhang, W. Spatial Trend and Impact of Snowmelt Rate in Spring across China’s Three Main Stable Snow Cover Regions over the Past 40 Years Based on Remote Sensing. Remote Sens. 2022, 14, 4176. [Google Scholar] [CrossRef]
- Xu, C.; Chen, Y.; Hamid, Y.; Tashpolat, T.; Chen, Y.; Ge, H.; Li, W. Long-term change of seasonal snow cover and its effects on river runoff in the Tarim River basin, northwestern China. Hydrol. Process. 2009, 23, 2045–2055. [Google Scholar] [CrossRef]
- Yang, T.; Wang, C.; Chen, Y.; Chen, X.; Yu, Z. Climate change and water storage variability over an arid endorheic region. J. Hydrol. 2015, 529, 330–339. [Google Scholar] [CrossRef]
- Liang, S.; Li, X.; Zheng, X.; Jiang, T.; Li, X.; Qiao, D. Effects of Winter Snow Cover on Spring Soil Moisture Based on Remote Sensing Data Product over Farmland in Northeast China. Remote Sens. 2020, 12, 2716. [Google Scholar] [CrossRef]
- Qian, A.; Yi, S.; Chang, L.; Sun, G.; Liu, X. Using GRACE Data to Study the Impact of Snow and Rainfall on Terrestrial Water Storage in Northeast China. Remote Sens. 2020, 12, 4166. [Google Scholar] [CrossRef]
- Song, Y.; Broxton, P.D.; Ehsani, M.R.; Behrangi, A. Assessment of Snowfall Accumulation from Satellite and Reanalysis Products Using SNOTEL Observations in Alaska. Remote Sens. 2021, 13, 2922. [Google Scholar] [CrossRef]
- Wei, Y.; Li, X.; Gu, L.; Zheng, X.; Jiang, T.; Li, X.; Wan, X. A Dynamic Snow Depth Inversion Algorithm Derived From AMSR2 Passive Microwave Brightness Temperature Data and Snow Characteristics in Northeast China. IEEE J. Sel. Top. Appl. Earth Obs. Remote Sens. 2021, 14, 5123–5136. [Google Scholar] [CrossRef]
- Rodell, M.; Houser, P.R.; Jambor, U.; Gottschalck, J.; Mitchell, K.; Meng, C.J.; Arsenault, K.; Cosgrove, B.; Radakovich, J.; Bosilovich, M.; et al. The Global Land Data Assimilation System. Bull. Am. Meteorol. Soc. 2004, 85, 381–394. [Google Scholar] [CrossRef]
- Pulliainen, J. Retrieval of Regional Snow Water Equivalent from Space-Borne Passive Microwave Observations. Remote Sens. Environ. 2001, 75, 76–85. [Google Scholar] [CrossRef]
- Kunzi, K.F.; Patil, S.; Rott, H. Snow-Cover Parameters Retrieved from Nimbus-7 Scanning Multichannel Microwave Radiometer (SMMR) Data. IEEE Trans. Geosci. Remote Sens. 1982, 20, 452–467. [Google Scholar] [CrossRef]
- Foster, J.L.; Chang, A.T.C.; Hall, D.K.; Rango, A. Derivation of Snow Water Equivalent in Boreal Forests Using Microwave Radiometry. Arctic 1991, 44, 147–152. [Google Scholar] [CrossRef]
- Goodison, B. Passive Microwave Remote Sensing of Land-Atmosphere Interactions: [ESA/NASA International Workshop, Held at Saint Lary (France) from 11–15 January 1993]; De Gruyter: Berlin, Germany, 1995. [Google Scholar] [CrossRef]
- Grody, N.; Basist, A. Global identification of snowcover using SSM/I measurements. IEEE Trans. Geosci. Remote Sens. 1996, 34, 237–249. [Google Scholar] [CrossRef]
- Derksen, C.; Walker, A.; Goodison, B.; Strapp, J. Integrating in situ and multiscale passive microwave data for estimation of subgrid scale snow water equivalent distribution and variability. IEEE Trans. Geosci. Remote Sens. 2005, 43, 960–972. [Google Scholar] [CrossRef]
- Derksen, C.; Silis, A.; Sturm, M.; Holmgren, J.; Liston, G.E.; Huntington, H.; Solie, D. Northwest Territories and Nunavut Snow Characteristics from a Subarctic Traverse: Implications for Passive Microwave Remote Sensing. J. Hydrometeorol. 2009, 10, 448–463. [Google Scholar] [CrossRef]
- Larue, F.; Royer, A.; De Sève, D.; Roy, A.; Cosme, E. Assimilation of passive microwave AMSR-2 satellite observations in a snowpack evolution model over northeastern Canada. Hydrol. Earth Syst. Sci. 2018, 22, 5711–5734. [Google Scholar] [CrossRef]
- Gu, L.; Fan, X.; Li, X.; Wei, Y. Snow Depth Retrieval in Farmland Based on a Statistical Lookup Table from Passive Microwave Data in Northeast China. Remote Sens. 2019, 11, 3037. [Google Scholar] [CrossRef]
- Tedesco, M.; Pulliainen, J.; Takala, M.; Hallikainen, M.; Pampaloni, P. Artificial neural network-based techniques for the retrieval of SWE and snow depth from SSM/I data. Remote Sens. Environ. 2004, 90, 76–85. [Google Scholar] [CrossRef]
- Wei, Y.; Li, X.; Gu, L.; Zheng, X.; Jiang, T.; Zheng, Z. A Fine-Resolution Snow Depth Retrieval Algorithm From Enhanced-Resolution Passive Microwave Brightness Temperature Using Machine Learning in Northeast China. IEEE Geosci. Remote Sens. Lett. 2022, 19, 2001305. [Google Scholar] [CrossRef]
- Wei, Y.; Li, X.; Li, L.; Gu, L.; Zheng, X.; Jiang, T.; Li, X. An Approach to Improve the Spatial Resolution and Accuracy of AMSR2 Passive Microwave Snow Depth Product Using Machine Learning in Northeast China. Remote Sens. 2022, 14, 1480. [Google Scholar] [CrossRef]
- Yang, J.; Jiang, L.; Lemmetyinen, J.; Pan, J.; Luojus, K.; Takala, M. Improving snow depth estimation by coupling HUT-optimized effective snow grain size parameters with the random forest approach. Remote Sens. Environ. 2021, 264, 112630. [Google Scholar] [CrossRef]
- Yang, J.; Jiang, L.; Pan, J.; Shi, J.; Wu, S.; Wang, J.; Pan, F. Comparison of Machine Learning-Based Snow Depth Estimates and Development of a New Operational Retrieval Algorithm over China. Remote Sens. 2022, 14, 2800. [Google Scholar] [CrossRef]
- Wang, J.; Forman, B.; Xue, Y. Exploration of Synthetic Terrestrial Snow Mass Estimation via Assimilation of AMSR-E Brightness Temperature Spectral Differences Using the Catchment Land Surface Model and Support Vector Machine Regression. Water Resour. Res. 2021, 52, e2020WR027490. [Google Scholar] [CrossRef]
- Derksen, C.; Walker, A.; Goodison, B. Evaluation of passive microwave snow water equivalent retrievals across the boreal forest/tundra transition of western Canada. Remote Sens. Environ. 2005, 96, 315–327. [Google Scholar] [CrossRef]
- Che, T.; Dai, L.; Zheng, X.; Li, X.; Zhao, K. Estimation of snow depth from passive microwave brightness temperature data in forest regions of northeast China. Remote Sens. Environ. 2016, 183, 334–349. [Google Scholar] [CrossRef]
- Larue, F.; Royer, A.; Sève, D.D.; Langlois, A.; Roy, A.; Brucker, L. Validation of GlobSnow-2 snow water equivalent over Eastern Canada. Remote Sens. Environ. 2017, 194, 264–277. [Google Scholar] [CrossRef] [PubMed]
- Yang, J.; Jiang, L.; Lemmetyinen, J.; Luojus, K.; Takala, M.; Wu, S.; Pan, J. Validation of remotely sensed estimates of snow water equivalent using multiple reference datasets from the middle and high latitudes of China. J. Hydrol. 2020, 590, 125499. [Google Scholar] [CrossRef]
- Luojus, K.; Pulliainen, J.; Takala, M.; Lemmetyinen, J.; Mortimer, C.; Derksen, C.; Mudryk, L.; Moisander, M.; Hiltunen, M.; Smolander, T.; et al. GlobSnow v3.0 Northern Hemisphere snow water equivalent dataset. Sci. Data 2021, 8, 163. [Google Scholar] [CrossRef]
- World Meteorological Organization (WMO). WMO Guidelines on the Calculation of Climate Normals (WMO-No. 1203); World Meteorological Organization (WMO): Geneva, Switzerland, 2017. [Google Scholar]
- Dai, L.Y.; Ma, L.J.; Nie, S.P.; Wei, S.Y.; Che, T. Historical and real-time estimation of snow depth in Eurasia based on multiple passive microwave data. Adv. Clim. Chang. Res. 2023, 14, 537–545. [Google Scholar] [CrossRef]
- Li, Q.; Yang, T.; Li, L. Evaluation of snow depth and snow cover represented by multiple datasets over the Tianshan Mountains: Remote sensing, reanalysis, and simulation. Int. J. Climatol. 2022, 42, 4223–4239. [Google Scholar] [CrossRef]
- Hedstrom, N.R.; Pomeroy, J.W. Measurements and modelling of snow interception in the boreal forest. Hydrol. Process. 1998, 12, 1611–1625. [Google Scholar] [CrossRef]
- Sturm, M.; Holmgren, J.; Liston, G.E. A Seasonal Snow Cover Classification System for Local to Global Applications. J. Clim. 1995, 8, 1261–1283. [Google Scholar] [CrossRef]
- Lambin, E.F.; Geist, H. (Eds.) Land-Use and Land-Cover Change: Local Processes and Global Impacts; Global Change—The IGBP Series; Springer: Berlin/Heidelberg, Germany, 2006. [Google Scholar] [CrossRef]
- Yang, J.; Jiang, L.; Dai, L.; Pan, J.; Wu, S.; Wang, G. The Consistency of SSM/I vs. SSMIS and the Influence on Snow Cover Detection and Snow Depth Estimation over China. Remote Sens. 2019, 11, 1879. [Google Scholar] [CrossRef]
- Domine, F.; Picard, G.; Morin, S.; Barrere, M.; Madore, J.; Langlois, A. Major Issues in Simulating Some Arctic Snowpack Properties Using Current Detailed Snow Physics Models: Consequences for the Thermal Regime and Water Budget of Permafrost. J. Adv. Model. Earth Syst. 2019, 11, 34–44. [Google Scholar] [CrossRef]
- Huang, X.; Deng, J.; Ma, X.; Wang, Y.; Feng, Q.; Hao, X.; Liang, T. Spatiotemporal dynamics of snow cover based on multi-source remote sensing data in China. Cryosphere 2016, 10, 2453–2463. [Google Scholar] [CrossRef]
- Cao, G.; Hou, P.; Zheng, Z.; Tang, S. Generation of daily snow depth from multi-source satellite images and in situ observations. J. Geogr. Sci. 2015, 25, 1235–1246. [Google Scholar] [CrossRef]
- Miura, T.; Inaoka, K.; Kachi, M.; Kojima, Y. Overview and current status of GOSAT-GW mission and AMSR3 instrument. In Proceedings of the Sensors, Systems, and Next-Generation Satellites XXVII, Amsterdam, The Netherlands, 3–7 September 2023; SPIE: Bellingham, WA, USA, 2023; Volume 12729, pp. 83–88. [Google Scholar] [CrossRef]
- Haagmans, R.; Tsaoussi, L.E. Next Generation Gravity Mission as a Mass-change and Geosciences International Constellation (MAGIC) Mission Requirements Document; The European Space Agency: Paris, France, 2020. [Google Scholar] [CrossRef]












| Criteria | Conditions |
|---|---|
| Geographical Scale | “Planetary” OR “Global” OR “worldwide” OR “hemispheric” OR “Northern Hemisphere” OR “North Hemisphere” OR “large scale” OR “large-scale” OR “large-area” OR “large area” OR “Continental” OR “Hemispheric-Scale” OR “Hemispheric Scale” OR “Europe” OR “Asia” OR “America” OR “Eurasia” OR “Pan Arctic” OR “Pan-Arctic” OR “USA” OR “United States” OR “Canada” OR “Russia” OR “Soviet Union” OR “Soviet-Union” OR “China” OR “Tibetan Plateau” OR “Alaska” OR “Great Plains” OR “Canadian Shield” OR “Siberia” OR “Prairie” OR “Tundra” |
| Snow Parameters | “Snow Mass” OR “Snow Depth” OR “Snow Water Equivalent” OR “SWE” |
| Sensors | “Passive Microwave” OR “PMW” OR “AMSR-E” OR “AMSR2” OR “SSM/I” OR “SMMR” OR “SSMIS” OR “MWRI” OR “MWR” OR “AMR” OR “CMR” OR “AMSU” OR “JMR” OR “MTVZA” OR “SHF” OR “TOPEX” OR “gravimetric” OR “GRACE” OR “GRACE-FO” |
| Language | English |
| Article Type | Article |
| Impact Factor | >2 |
| Date | 2000–2023 |
| Country | ∑ |
|---|---|
| China | 59 |
| USA | 58 |
| Canada | 20 |
| France | 10 |
| Finland | 9 |
| United Kingdom | 5 |
| Germany | 2 |
| Italy | 2 |
| India | 1 |
| Japan | 1 |
| South Korea | 1 |
| Total | 168 |
| Journal | ∑ |
|---|---|
| Remote Sensing of Environment | 31 |
| Remote Sensing | 28 |
| Journal of Hydrometeorology | 12 |
| Cryosphere | 9 |
| Hydrological Processes | 8 |
| IEEE Transactions on Geoscience and Remote Sensing | 8 |
| Journal of Geophysical Research-Atmospheres | 8 |
| Journal of Hydrology | 7 |
| Water Resources Research | 6 |
| Annals of Glaciology | 5 |
| IEEE Journal of Selected Topics in Applied Earth Observation and Remote Sensing | 5 |
| Geophysical Research Letters | 4 |
| Hydrology and Earth System Sciences | 3 |
| Journal of Climate | 2 |
| International Journal of Remote Sensing | 2 |
| Big Earth Data | 2 |
| International Journal of Climatology | 2 |
| Other | 26 |
| Total | 168 |
| Designation | Global | Hemispherical | Pan-Arctic | Eurasia | Europe | Europe Regional | Asia Regional | North America | North America Regional | South America Regional | Total |
|---|---|---|---|---|---|---|---|---|---|---|---|
| Canada | - | 3 | 1 | - | - | - | - | - | 16 | - | 20 |
| China | 3 | 8 | - | 3 | - | - | 43 | - | 2 | - | 58 |
| Finland | - | 6 | 2 | - | 1 | - | - | - | - | - | 9 |
| France | - | 2 | 2 | - | - | - | 4 | - | 2 | - | 9 |
| Germany | - | - | - | - | - | - | 2 | - | - | - | 2 |
| India | - | - | - | - | - | - | - | - | 1 | - | 1 |
| Italy | 1 | - | - | - | - | 1 | - | - | - | - | 2 |
| Japan | - | - | - | - | - | - | - | - | 1 | - | 1 |
| South Korea | - | - | 1 | - | - | - | - | - | - | - | 1 |
| USA | 4 | 6 | 6 | - | - | - | 5 | 12 | 24 | 1 | 56 |
| United Kingdom | - | 3 | 1 | - | - | - | - | - | 1 | - | 5 |
| Total | 8 | 28 | 13 | 2 | 1 | 1 | 51 | 12 | 47 | 1 | 164 |
| Northern Hemisphere | ||||
|---|---|---|---|---|
| Publication | Duration | Trend Variable | Trend | Remarks |
| Hu 2023 [121] | 1980–2019 | SD [cm] | ![]() | Besides continental trends, also, regional change rates were examined. Some regions are behaving contrary to their continental trend, meaning the SD increases yearly. Such regions are: Rocky Mountains, northern Alaska, and eastern Siberia. |
| Kouki 2022 [124] | 1982–2014 | SWE [kg] | ![]() | The trend is analyzed monthly. The later the season, the stronger and more significant the trend becomes. According to the authors, this is since temperature becomes the most important driver in spring, as precipitation is the main driver in winter. |
| Shao 2022 [125] | 1979–2019 | SWE [mm] | ![]() | Compared different datasets. Most of the datasets show a negative trend. However, GLDAS shows a positive trend for the Northern Hemisphere. |
| Pulliainen 2020 [13] | 1980–2018 | SWE [Gt] | ![]() | Local and seasonal variations in significance and strength of trends. Northeastern Canada and parts of Scandinavia have significant negative trends; central and eastern Siberia have significant positive trends. In North America, the negative trend weakens later in the season; in Eurasia, the trend behaves contrarily. |
| Xiao 2020 [132] | 1980–2016 | SD [cm] | ![]() | Multiple products analyzed. The trend varies by product. GlobSnow has the strongest trend. No significance information stated for the trend. |
| Eurasia | ||||
| Dai 2023 [240] | 1988–2021 | SD [cm] | ![]() | Analyzes SD over the entire year. The strongest negative trend was observed for the winter and spring months. While no trend was detected from 1988–2000, a reduction of SD was noted after 2000. |
| Europe | ||||
| Metsämäki 2018 [168] | 1980–2016 | MoD | ![]() | Examined snow melt of the day as the day in the season when snow begins to thaw. The trend is stronger in boreal forests than in tundra regions |
| China | ||||
| Wu 2022 [211] | 1981–2020 | SWE [mm] | ![]() | The trend varies in strength and significance over China. Especially in the Altay, West Kunlun, Hengduan, and Greater Khingan Mountains, the trend is strongly negative and highly significant. The opposite can be observed, for instance, in the Central Kunlun and the Lesser Khingan Mountains. |
![]() | ||||
| Jiang 2022 [80] | 1980–2016 | SWE [mm] | ![]() | Various trends can be observed over China. Negative trends observed in the Hengduan Mountains and parts of the Khingan Mountains. Positive trends, for instance, appear in the Lesser Khingan and Changbai Mountains. The overall trend is negative; however, it was positive for 1990–2009. Strong negative overall trend since 2009. |
| Yang 2020 [196] | 1987–2019 | SD [cm] | ![]() | Trends vary depending on region. Significant negative trends were observed in the Altei, Tianshan, Kunlun, Changbai, and Greater Khingan Mountains, while significant positive trends appeared in the Hengduan and Lesser Khingan Mountains. |
| China Regional | ||||
| Ma 2023 [100] | 1980–2018 | SD [cm] | ![]() | Conducted in Qinghai Plateau. Three different products examined (PMW, ERA-5, MERRA2). The trend varies in strength and significance over the products and season. While PMW and ERA5 data show negative trends, in the MERRA2 data, no trend is visible. A negative trend (PMW and ERA5) is visible, which stronger and more significant (for PMW) in spring than in winter. |
| Wei 2023 [197] | 1987–2017 | SD [cm] | ![]() | Conducted in Northeast China. A positive trend occurs in both applied products (FSDM and WESTDC). However, spatial differences and strong and significant increase is observed especially in the Sanjiang Plain and the Western Greater Khingan Mountains. A decrease mainly in the Central Greater Khingan Mountains and Liaohe Plain. |
| Li 2022 [241] | 1981–2018 | SD [cm] | ![]() | Conducted in Tianshan Mountains. Four products examined. The trend varies in strength and significance spatially and by product; however, a general decrease was concluded for all products. |
![]() | ||||
Disclaimer/Publisher’s Note: The statements, opinions and data contained in all publications are solely those of the individual author(s) and contributor(s) and not of MDPI and/or the editor(s). MDPI and/or the editor(s) disclaim responsibility for any injury to people or property resulting from any ideas, methods, instructions or products referred to in the content. |
© 2024 by the authors. Licensee MDPI, Basel, Switzerland. This article is an open access article distributed under the terms and conditions of the Creative Commons Attribution (CC BY) license (https://creativecommons.org/licenses/by/4.0/).
Share and Cite
Schilling, S.; Dietz, A.; Kuenzer, C. Snow Water Equivalent Monitoring—A Review of Large-Scale Remote Sensing Applications. Remote Sens. 2024, 16, 1085. https://doi.org/10.3390/rs16061085
Schilling S, Dietz A, Kuenzer C. Snow Water Equivalent Monitoring—A Review of Large-Scale Remote Sensing Applications. Remote Sensing. 2024; 16(6):1085. https://doi.org/10.3390/rs16061085
Chicago/Turabian StyleSchilling, Samuel, Andreas Dietz, and Claudia Kuenzer. 2024. "Snow Water Equivalent Monitoring—A Review of Large-Scale Remote Sensing Applications" Remote Sensing 16, no. 6: 1085. https://doi.org/10.3390/rs16061085
APA StyleSchilling, S., Dietz, A., & Kuenzer, C. (2024). Snow Water Equivalent Monitoring—A Review of Large-Scale Remote Sensing Applications. Remote Sensing, 16(6), 1085. https://doi.org/10.3390/rs16061085
















