Spatio-Temporal Generalization of VIS-NIR-SWIR Spectral Models for Nitrogen Prediction in Sugarcane Leaves
Abstract
1. Introduction
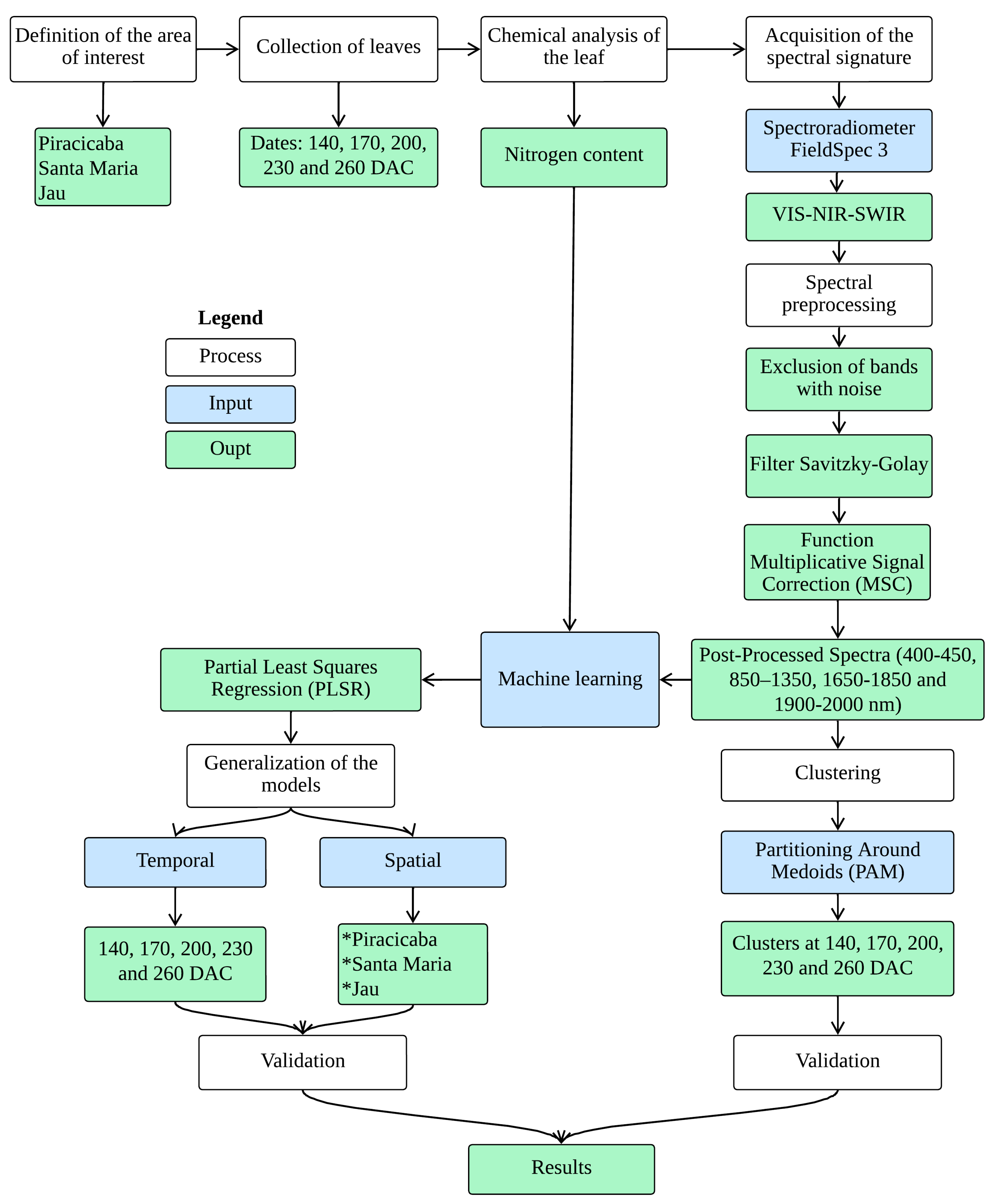
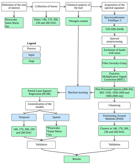
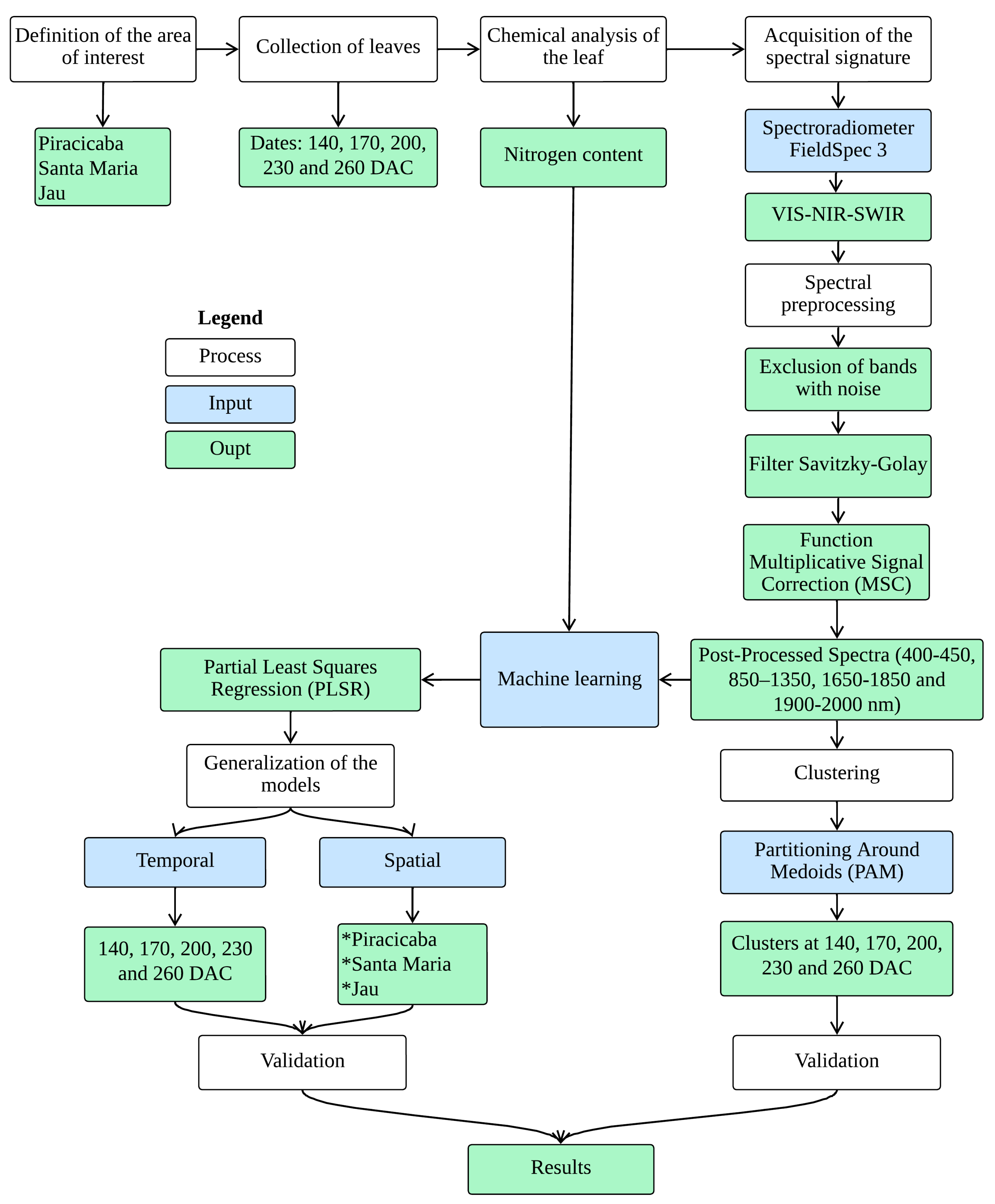
2. Materials and Methods
2.1. Description of the Experiment
2.2. Collection of Leaf Material and Spectral Measurements in the Laboratory
2.3. Spectra Preprocessing
2.4. Unsupervised Clustering Analysis Partitioning Around Medoids (PAM)
2.5. Machine Learning Prediction Model
Partial Least Squares Regression (PLSR)
2.6. Spatio-Temporal Generalization of the Models
2.7. Validation of the Models
3. Results
3.1. Leaf N Content for Each Location and Characterization of the Leaf Spectrum
3.2. Clustering Analysis Using the PAM Technique
3.3. Prediction of N by Vis-NIR-SWIR Spectra
3.4. Generalization of the Models
4. Discussion
4.1. Influence of Nitrogen on the Leaf Spectral Signature of Sugarcane
4.2. Environmental Effects on the Spectral Response and Model Performance
4.3. Generalization of the Models in Time and Space
4.4. Limitations and Perspectives
5. Conclusions
Author Contributions
Funding
Data Availability Statement
Acknowledgments
Conflicts of Interest
References
- Cifuentes, J.; Salazar, V.A.; Cuellar, M.; Castellanos, M.C.; Rodríguez, J.; Cruz, J.C.; Muñoz-Camargo, C. Antioxidant and Neuroprotective Properties of Non-Centrifugal Cane Sugar and Other Sugarcane Derivatives in an In Vitro Induced Parkinson’s Model. Antioxidants 2021, 10, 1040. [Google Scholar] [CrossRef]
- Medina, G.S.; Pokorny, B. Agro-industrial development: Lessons from Brazil. Land Use Policy 2022, 120, 106266. [Google Scholar] [CrossRef]
- Shukla, S.K.; Jaiswal, V.P.; Sharma, L.; Dwivedi, A.P.; Nagargade, M. Integration of Bio-products and NPK Fertilizers for Increasing Productivity and Sustainability of Sugarcane-Based System in Subtropical India. Sugar Tech. 2023, 25, 320–330. [Google Scholar] [CrossRef]
- Singh, R.; Gupta, O.P.; Patel, S.K. Energy Use Pattern and Scenario Change in Sugarcane (ratoon) Cultivation for Bhabar Region of Uttarakhand, India. J. AgriSearch 2015, 2, 119–125. [Google Scholar]
- Ismail, M. Response of sugarcane to different doses of Zn at various growth stages. Pure Appl. Biol. 2016, 5, 311–316. [Google Scholar] [CrossRef]
- Shukla, S.K.; Solomon, S.; Sharma, L.; Jaiswal, V.P.; Pathak, A.D.; Singh, P. Green Technologies for Improving Cane Sugar Productivity and Sustaining Soil Fertility in Sugarcane-Based Cropping System. Sugar Tech. 2019, 21, 186–196. [Google Scholar] [CrossRef]
- Lu, C.; Tian, H. Global nitrogen and phosphorus fertilizer use for agriculture production in the past half century: Shifted hot spots and nutrient imbalance. Earth Syst. Sci. Data 2017, 9, 181–192. [Google Scholar] [CrossRef]
- Tian, J.; Tang, M.; Xu, X.; Luo, S.; Condron, L.M.; Lambers, H.; Cai, K.; Wang, J. Soybean (Glycine max (L.) Merrill) intercropping with reduced nitrogen input influences rhizosphere phosphorus dynamics and phosphorus acquisition of sugarcane (Saccharum officinarum). Biol. Fertil. Soils 2020, 56, 1063–1075. [Google Scholar] [CrossRef]
- Boschiero, B.N.; Mariano, E.; Torres-Dorante, L.O.; Sattolo, T.M.; Otto, R.; Garcia, P.L.; Dias, C.T.; Trivelin, P.C. Nitrogen fertilizer effects on sugarcane growth, nutritional status, and productivity in tropical acid soils. Nutr. Cycl. Agroecosyst. 2020, 117, 367–382. [Google Scholar] [CrossRef]
- Dinh, H.T.; Watanable, K.; Takaragawa, H.; Kawamitsu, Y. Effects of Drought Stress at Early Growth Stage on Response of Sugarcane to Different Nitrogen Application. Sugar Tech. 2018, 20, 420–430. [Google Scholar] [CrossRef]
- Bassi, D.; Menossi, M.; Mattiello, L. Nitrogen supply influences photosynthesis establishment along the sugarcane leaf. Sci. Rep. 2018, 8, 2327. [Google Scholar] [CrossRef]
- Dinh, T.H.; Watanabe, K.; Takaragawa, H.; Nakabaru, M.; Kawamitsu, Y. Photosynthetic response and nitrogen use efficiency of sugarcane under drought stress conditions with different nitrogen application levels. Plant Prod. Sci. 2017, 20, 412–422. [Google Scholar] [CrossRef]
- Mailhol, J.; Ruelle, P.; Nemeth, I. Impact of fertilisation practices on nitrogen leaching under irrigation. Irrig. Sci. 2001, 20, 139–147. [Google Scholar] [CrossRef]
- Ranjan, R.; Chopra, U.K.; Sahoo, R.N.; Singh, A.K.; Pradhan, S. Assessment of plant nitrogen stress in wheat (Triticum aestivum L.) through hyperspectral indices. Int. J. Remote Sens. 2012, 33, 6342–6360. [Google Scholar] [CrossRef]
- Fiorio, P.R.; Silva, C.A.A.C.; Rizzo, R.; Demattê, J.A.M.; Luciano, A.C.D.S.; da Silva, M.A. Prediction of leaf nitrogen in sugarcane (Saccharum spp.) by vis-NIR-SWIR spectroradiometry. Heliyon 2024, 10, e26819. [Google Scholar] [CrossRef]
- Martins, J.A.; Fiorio, P.R.; Silva, C.A.A.C.; Demattê, J.A.M.; da Silva Barros, P.P. Application of Vegetative Indices for Leaf Nitrogen Estimation in Sugarcane Using Hyperspectral Data. Sugar Tech. 2023, 26, 160–170. [Google Scholar] [CrossRef]
- Rodrigues, M.; Cezar, E.; dos Santos, G.L.A.A.; Reis, A.S.; Furlanetto, R.H.; de Oliveira, R.B.; D’Àvila, R.C.; Nanni, M.R. Estimating technological parameters and stem productivity of sugarcane treated with rock powder using a proximal spectroradiometer Vis-NIR-SWIR. Ind. Crops Prod. 2022, 186, 115278. [Google Scholar] [CrossRef]
- Barros, P.P.D.S.; Fiorio, P.R.; Demattê, J.A.D.M.; Martins, J.A.; Montezano, Z.F.; Dias, F.L.F. Estimation of leaf nitrogen levels in sugarcane using hyperspectral models. Ciência Rural 2022, 52, e20200630. [Google Scholar] [CrossRef]
- Silva, C.A.A.C.; Fiorio, P.R.; Rizzo, R.; Rossetto, R.; Vitti, A.C.; Dias, F.L.F.; Oliveira, K.A.D.; Bárbara, M. Detection of nutritional stress in sugarcane by VIS-NIR-SWIR reflectance spectroscopy. Ciência Rural 2023, 53, e20220543. [Google Scholar] [CrossRef]
- Tavares, M.S.; Silva, C.A.A.C.; Regazzo, J.R.; Sardinha, E.J.D.S.; da Silva, T.L.; Fiorio, P.R.; Baesso, M.M. Performance of Machine Learning Models in Predicting Common Bean (Phaseolus vulgaris L.) Crop Nitrogen Using NIR Spectroscopy. Agronomy 2024, 14, 1634. [Google Scholar] [CrossRef]
- Martins, J.A.; Fiorio, P.R.; Barros, P.P.D.S.; Demattê, J.A.M.; Molin, J.P.; Cantarella, H.; Neale, C.M.U. Potential use of hyperspectral data to monitor sugarcane nitrogen status. Acta Sci. Agron. 2020, 43, e47632. [Google Scholar] [CrossRef]
- Nilsson, M.S.; Fiorio, P.R.; Takushi, M.R.H.; Oliveira, A.K.D.S.; Garcia, A.C. Effect of different nitrogen fertilization rates on the spectral response of Brachiaria brizantha cv. Marandú leaves. Eng. Agrícola 2023, 43, e20220008. [Google Scholar] [CrossRef]
- Pullanagari, R.R.; Dehghan-Shoar, M.; Yule, I.J.; Bhatia, N. Field spectroscopy of canopy nitrogen concentration in temperate grasslands using a convolutional neural network. Remote Sens. Environ. 2021, 257, 112353. [Google Scholar] [CrossRef]
- Wang, Z.; Chlus, A.; Geygan, R.; Ye, Z.; Zheng, T.; Singh, A.; Couture, J.J.; Cavender-Bares, J.; Kruger, E.L.; Townsend, P.A. Foliar functional traits from imaging spectroscopy across biomes in eastern North America. New Phytol. 2020, 228, 494–511. [Google Scholar] [CrossRef]
- Wan, L.; Zhou, W.; He, Y.; Wanger, T.C.; Cen, H. Combining transfer learning and hyperspectral reflectance analysis to assess leaf nitrogen concentration across different plant species datasets. Remote Sens. Environ. 2022, 269, 112826. [Google Scholar] [CrossRef]
- Alvares, C.A.; Stape, J.L.; Sentelhas, P.C.; de Moraes Gonçalves, J.L.; Sparovek, G. Köppen’s climate classification map for Brazil. Meteorol. Z. 2013, 22, 711–728. [Google Scholar] [CrossRef]
- Pincelli-Souza, R.P.; Bortolheiro, F.P.; Carbonari, C.A.; Velini, E.D.; Silva, M.D.A. Hormetic effect of glyphosate persists during the entire growth period and increases sugarcane yield. Pest. Manag. Sci. 2020, 76, 2388–2394. [Google Scholar] [CrossRef] [PubMed]
- Rossi, M. MAPA PEDOLÓGICO DO ESTADO DE SÃO PAULO: REVISADO E AMPLIADO. Volume 1. São Paulo. 2017. Available online: www.iflorestal.sp.gov.br (accessed on 23 August 2024).
- Lee, M.A.; Huang, Y.; Yao, H.; Thomson, S.J.; Bruce, L.M. Determining the Effects of Storage on Cotton and Soybean Leaf Samples for Hyperspectral Analysis. IEEE J. Sel. Top. Appl. Earth Obs. Remote Sens. 2014, 7, 2562–2570. [Google Scholar] [CrossRef]
- Tavares, T.R.; Fiorio, P.R.; Seixas, H.T.; Garcia, A.C.; Barros, P.P.D.S. Effects of storage on vis-NIR-SWIR reflectance spectra of Mombasa grass leaf samples. Ciência Rural 2020, 50, e20190587. [Google Scholar] [CrossRef]
- Lu, B.; Wang, X.; Liu, N.; He, K.; Wu, K.; Li, H.; Tang, X. Feasibility of NIR spectroscopy detection of moisture content in coco-peat substrate based on the optimization characteristic variables. Spectrochim. Acta A Mol. Biomol. Spectrosc. 2020, 239, 118455. [Google Scholar] [CrossRef]
- Savitzky, A.; Golay, M.J.E. Smoothing and differentiation of data by simplified least squares procedures. Anal. Chem. 1964, 36, 1627–1639. [Google Scholar] [CrossRef]
- Park, H.-S.; Jun, C.-H. A simple and fast algorithm for K-medoids clustering. Expert. Syst. Appl. 2009, 36, 3336–3341. [Google Scholar] [CrossRef]
- Rivera, A.J.; Pérez-Godoy, M.D.; Elizondo, D.; Deka, L.; del Jesus, M.J. Analysis of clustering methods for crop type mapping using satellite imagery. Neurocomputing 2022, 492, 91–106. [Google Scholar] [CrossRef]
- Roth, K.L.; Casas, A.; Huesca, M.; Ustin, S.L.; Alsina, M.M.; Mathews, S.A.; Whiting, M.L. Leaf spectral clusters as potential optical leaf functional types within California ecosystems. Remote Sens. Environ. 2016, 184, 229–246. [Google Scholar] [CrossRef]
- Schirrmann, M.; Hamdorf, A.; Garz, A.; Ustyuzhanin, A.; Dammer, K.-H. Estimating wheat biomass by combining image clustering with crop height. Comput. Electron. Agric. 2016, 121, 374–384. [Google Scholar] [CrossRef]
- Rousseeuw, P.J. Silhouettes: A graphical aid to the interpretation and validation of cluster analysis. J. Comput. Appl. Math. 1987, 20, 53–65. [Google Scholar] [CrossRef]
- Shahapure, K.R.; Nicholas, C. Cluster Quality Analysis Using Silhouette Score. In Proceedings of the 2020 IEEE 7th International Conference on Data Science and Advanced Analytics (DSAA), Sydney, NSW, Australia, 6–9 October 2020; pp. 747–748. [Google Scholar] [CrossRef]
- Banas, K.; Banas, A.M.; Heussler, S.P.; Breese, M.B.H. Influence of spectral resolution, spectral range and signal-to-noise ratio of Fourier transform infra-red spectra on identification of high explosive substances. Spectrochim. Acta A Mol. Biomol. Spectrosc. 2018, 188, 106–112. [Google Scholar] [CrossRef]
- dos Santos, G.L.A.A.; Reis, A.S.; Besen, M.R.; Furlanetto, R.H.; Rodrigues, M.; Crusiol, L.G.T.; de Oliveira, K.M.; Falcioni, R.; de Oliveira, R.B.; Batista, M.A.; et al. Spectral method for macro and micronutrient prediction in soybean leaves using interval partial least squares regression. Eur. J. Agron. 2023, 143, 126717. [Google Scholar] [CrossRef]
- Flynn, K.C.; Baath, G.; Lee, T.O.; Gowda, P.; Northup, B. Hyperspectral reflectance and machine learning to monitor legume biomass and nitrogen accumulation. Comput. Electron. Agric. 2023, 211, 107991. [Google Scholar] [CrossRef]
- Rodrigues, M.; Nanni, M.R.; Cezar, E.; dos Santos, G.L.A.A.; Reis, A.S.; de Oliveira, K.M.; de Oliveira, R.B. Vis–NIR spectroscopy: From leaf dry mass production estimate to the prediction of macro- and micronutrients in soybean crops. J. Appl. Remote Sens. 2020, 14, 044505. [Google Scholar] [CrossRef]
- Reyes-Trujillo, A.; Daza-Torres, M.C.; Galindez-Jamioy, C.A.; Rosero-García, E.E.; Muñoz-Arboleda, F.; Solarte-Rodriguez, E. Estimating canopy nitrogen concentration of sugarcane crop using in situ spectroscopy. Heliyon 2021, 7, e06566. [Google Scholar] [CrossRef] [PubMed]
- Chen, H.; Tan, C.; Lin, Z.; Wu, T. Classification and quantitation of milk powder by near-infrared spectroscopy and mutual information-based variable selection and partial least squares. Spectrochim. Acta A Mol. Biomol. Spectrosc. 2018, 189, 183–189. [Google Scholar] [CrossRef] [PubMed]
- Willmott, C.J.; Robeson, S.M.; Matsuura, K. A refined index of model performance. Int. J. Climatol. 2012, 32, 2088–2094. [Google Scholar] [CrossRef]
- Sims, D.A.; Gamon, J.A. Relationships between leaf pigment content and spectral reflectance across a wide range of species, leaf structures and developmental stages. Remote Sens. Environ. 2002, 81, 337–354. [Google Scholar] [CrossRef]
- Falcioni, R.; Moriwaki, T.; Bonato, C.M.; de Souza, L.A.; Nanni, M.R.; Antunes, W.C. Distinct growth light and gibberellin regimes alter leaf anatomy and reveal their influence on leaf optical properties. Environ. Exp. Bot. 2017, 140, 86–95. [Google Scholar] [CrossRef]
- Johkan, M.; Shoji, K.; Goto, F.; Hahida, S.; Yoshihara, T. Effect of green light wavelength and intensity on photomorphogenesis and photosynthesis in Lactuca sativa. Environ. Exp. Bot. 2012, 75, 128–133. [Google Scholar] [CrossRef]
- Wang, Y.; Folta, K.M. Contributions of green light to plant growth and development. Am. J. Bot. 2013, 100, 70–78. [Google Scholar] [CrossRef]
- Moriwaki, T.; Falcioni, R.; Giacomelli, M.E.; Gibin, M.S.; Sato, F.; Nanni, M.R.; Lima, S.M.; da Cunha Andrade, L.H.; Baesso, M.L.; Antunes, W.C. Chloroplast and outside-chloroplast interference of light inside leaves. Environ. Exp. Bot. 2023, 208, 105258. [Google Scholar] [CrossRef]
- Alharbi, K.; Haroun, S.A.; Kazamel, A.M.; Abbas, M.A.; Ahmaida, S.M.; AlKahtani, M.; AlHusnain, L.; Attia, K.A.; Abdelaal, K.; Gamel, R.M. Physiological Studies and Ultrastructure of Vigna sinensis L. and Helianthus annuus L. under Varying Levels of Nitrogen Supply. Plants 2022, 11, 1884. [Google Scholar] [CrossRef]
- Hak, R.; Rinderle-Zimmer, U.; Lichtenthaler, H.K.; Natr, L. Chlorophyll a fluorescence signatures of nitrogen deficient barley leaves. Photosynthetica 1993, 28, 151–159. [Google Scholar]
- Terashima, I.; Fujita, T.; Inoue, T.; Chow, W.S.; Oguchi, R. Green Light Drives Leaf Photosynthesis More Efficiently than Red Light in Strong White Light: Revisiting the Enigmatic Question of Why Leaves are Green. Plant Cell Physiol. 2009, 50, 684–697. [Google Scholar] [CrossRef] [PubMed]
- Ouzounis, T.; Rosenqvist, E.; Ottosen, C.-O. Spectral Effects of Artificial Light on Plant Physiology and Secondary Metabolism: A Review. HortScience 2015, 50, 1128–1135. [Google Scholar] [CrossRef]
- Johkan, M.; Shoji, K.; Goto, F.; Hashida, S.; Yoshihara, T. Blue Light-emitting Diode Light Irradiation of Seedlings Improves Seedling Quality and Growth after Transplanting in Red Leaf Lettuce. HortScience 2010, 45, 1809–1814. [Google Scholar] [CrossRef]
- Thorburn, P.J.; Meier, E.A.; Probert, M.E. Modelling nitrogen dynamics in sugarcane systems: Recent advances and applications. Field Crops Res. 2005, 92, 337–351. [Google Scholar] [CrossRef]
- Patel, M.K.; Padarian, J.; Western, A.W.; Fitzgerald, G.J.; McBratney, A.B.; Perry, E.M.; Suter, H.; Ryu, D. Retrieving canopy nitrogen concentration and aboveground biomass with deep learning for ryegrass and barley: Comparing models and determining waveband contribution. Field Crops Res. 2023, 294, 108859. [Google Scholar] [CrossRef]
- Ye, X.; Abe, S.; Zhang, S. Estimation and mapping of nitrogen content in apple trees at leaf and canopy levels using hyperspectral imaging. Precis. Agric. 2020, 21, 198–225. [Google Scholar] [CrossRef]
- Singels, A.; Jackson, P.; Inman-Bamber, G. Sugarcane. In Crop Physiology Case Histories for Major Crops; Elsevier: Amsterdam, The Netherlands, 2021; pp. 674–713. [Google Scholar] [CrossRef]
- van Heerden, P.D.R.; Donaldson, R.A.; Watt, D.A.; Singels, A. Biomass accumulation in sugarcane: Unravelling the factors underpinning reduced growth phenomena. J. Exp. Bot. 2010, 61, 2877–2887. [Google Scholar] [CrossRef]
- Sexton, T.; Sankaran, S.; Cousins, A.B. Predicting photosynthetic capacity in tobacco using shortwave infrared spectral reflectance. J. Exp. Bot. 2021, 72, 4373–4383. [Google Scholar] [CrossRef]
- Shapira, U.; Herrmann, I.; Karnieli, A.; Bonfil, D.J. Field spectroscopy for weed detection in wheat and chickpea fields. Int. J. Remote Sens. 2013, 34, 6094–6108. [Google Scholar] [CrossRef]
- Abdel-Rahman, E.M.; Ahmed, F.B.; van den Berg, M. Imaging spectroscopy for estimating sugarcane leaf nitrogen concentration. In Proceedings of the Remote Sensing for Agriculture, Ecosystems, and Hydrology X, Wales, UK, 15–18 September 2008; Neale, C.M.U., Owe, M., D’Urso, G., Eds.; p. 71040V. [Google Scholar] [CrossRef]
- Prananto, J.A.; Minasny, B.; Weaver, T. Near infrared (NIR) spectroscopy as a rapid and cost-effective method for nutrient analysis of plant leaf tissues. Adv. Agron. 2020, 164, 1–49. [Google Scholar] [CrossRef]








| PLSR | 140 DAC | 170 DAC | 200 DAC | 230 DAC | 260 DAC | |
|---|---|---|---|---|---|---|
| Training | Factors | 7 | 7 | 5 | 5 | 2 |
| R2 | 0.93 | 0.97 | 0.75 | 0.6 | 0.27 | |
| RMSE (g kg−1) | 0.62 | 0.40 | 1.62 | 1.99 | 1.82 | |
| MAE | 0.56 | 0.27 | 1.35 | 1.62 | 1.54 | |
| dr | 0.85 | 0.93 | 0.73 | 0.65 | 0.42 | |
| Testing | R2 | 0.69 | 0.49 | 0.54 | 0.48 | 0.05 |
| RMSE (g kg−1) | 1.18 | 1.75 | 2.56 | 1.02 | 1.73 | |
| MAE | 1.47 | 6.48 | 4.02 | 6.74 | 1.43 | |
| dr | 0.61 | 0.20 | 0.50 | 0.14 | 0.38 | |
Disclaimer/Publisher’s Note: The statements, opinions and data contained in all publications are solely those of the individual author(s) and contributor(s) and not of MDPI and/or the editor(s). MDPI and/or the editor(s) disclaim responsibility for any injury to people or property resulting from any ideas, methods, instructions or products referred to in the content. |
© 2024 by the authors. Licensee MDPI, Basel, Switzerland. This article is an open access article distributed under the terms and conditions of the Creative Commons Attribution (CC BY) license (https://creativecommons.org/licenses/by/4.0/).
Share and Cite
Silva, C.A.A.C.; Rizzo, R.; da Silva, M.A.; Caron, M.L.; Fiorio, P.R. Spatio-Temporal Generalization of VIS-NIR-SWIR Spectral Models for Nitrogen Prediction in Sugarcane Leaves. Remote Sens. 2024, 16, 4250. https://doi.org/10.3390/rs16224250
Silva CAAC, Rizzo R, da Silva MA, Caron ML, Fiorio PR. Spatio-Temporal Generalization of VIS-NIR-SWIR Spectral Models for Nitrogen Prediction in Sugarcane Leaves. Remote Sensing. 2024; 16(22):4250. https://doi.org/10.3390/rs16224250
Chicago/Turabian StyleSilva, Carlos Augusto Alves Cardoso, Rodnei Rizzo, Marcelo Andrade da Silva, Matheus Luís Caron, and Peterson Ricardo Fiorio. 2024. "Spatio-Temporal Generalization of VIS-NIR-SWIR Spectral Models for Nitrogen Prediction in Sugarcane Leaves" Remote Sensing 16, no. 22: 4250. https://doi.org/10.3390/rs16224250
APA StyleSilva, C. A. A. C., Rizzo, R., da Silva, M. A., Caron, M. L., & Fiorio, P. R. (2024). Spatio-Temporal Generalization of VIS-NIR-SWIR Spectral Models for Nitrogen Prediction in Sugarcane Leaves. Remote Sensing, 16(22), 4250. https://doi.org/10.3390/rs16224250

