Forecasting Blue and Green Water Footprint of Wheat Based on Single, Hybrid, and Stacking Ensemble Machine Learning Algorithms Under Diverse Agro-Climatic Conditions in Nile Delta, Egypt
Abstract
1. Introduction
2. Materials and Methods
2.1. Study Area and Workflow
2.2. Climate Conditions
2.3. Remote Sensing for GWFP and BWFP Estimation
2.3.1. Multi-Temporal Image Analysis
The Enhanced Vegetation Index (EVI)
Normalized Difference Vegetation Index (NDVI)
Soil-Adjusted Vegetation Index (SAVI)
Normalized Difference Moisture Index (NDMI)
Green Chlorophyll Index (GCI)
Land Surface Temperature (LST) Derivation
2.4. Blue and Green Water Footprint Calculations
Estimation of Effective Rainfall
2.5. Machine Learning Implementations
2.5.1. Random Forest (RF)
2.5.2. Extreme Gradient Boosting (XGBoost)
2.5.3. CatBoost Model
2.5.4. Least Absolute Shrinkage and Selection Operator Model (LASSO)
2.5.5. Hybrid Model Building
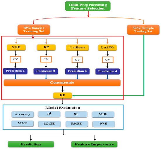
2.5.6. Stacking Ensemble Technique
2.6. Input Combination and Performance Evaluation of the Models
3. Results
3.1. The Spatiotemporal Changes in Climate Variables (2013–2022)
3.2. Evaluation of the Machine Learning Models
3.3. Comparison of the Machine Learning Models
4. Discussion
4.1. Scientific Interpretation of the Results
4.2. Comparison with Previous Research
5. Conclusions
Author Contributions
Funding
Data Availability Statement
Acknowledgments
Conflicts of Interest
Abbreviations
References
- Elkholy, M. Assessment of water resources in Egypt: Current status and future plan. Groundw. Egypt’s Deserts 2021, 395–423. [Google Scholar]
- Alene, A.; Yibeltal, M.; Abera, A.; Andualem, T.G.; Lee, S.S. Identifying rainwater harvesting sites using integrated GIS and a multi-criteria evaluation approach in semi-arid areas of Ethiopia. Appl. Water Sci. 2022, 12, 238. [Google Scholar] [CrossRef]
- Gado, T.A. Statistical behavior of rainfall in egypt. In Flash Floods in Egypt; Springer: Cham, Switzerland, 2020; pp. 13–30. [Google Scholar]
- Gabr, M.E.; El-Ghandour, H.A.; Elabd, S.M. Prospective of the utilization of rainfall in coastal regions in the context of climatic changes: Case study of egypt. Appl. Water Sci. 2023, 13, 19. [Google Scholar] [CrossRef]
- Hoekstra, A.Y. Human appropriation of natural capital: A comparison of ecological footprint and water footprint analysis. Ecol. Econ. 2009, 68, 1963–1974. [Google Scholar] [CrossRef]
- Hoekstra, A.Y. Water Neutral: Reducing and Offsetting the Impacts of Water Footprints, Value of Water Research Report; Series No. 28; UNESCO-IHE Institute for Water Education: Delft, The Netherlands, 2008; Available online: http://www.waterfootprint.org/Reports/Report28-WaterNeutral.pdf (accessed on 3 November 2024).
- Elbeltagi, A.; Deng, J.; Wang, K.; Hong, Y. Crop Water footprint estimation and modeling using an artificial neural network approach in the Nile Delta, Egypt. Agric. Water Manag. 2020, 235, 106080. [Google Scholar] [CrossRef]
- Mekonnen, M.; Hoekstra, A.Y. National Water Footprint Accounts: The Green, Blue and Grey Water Footprint of Production and Consumption; Unesco-IHE Institute for Water Education: Delft, The Netherlands, 2011; Volume 2: Appendices. [Google Scholar]
- Huang, H.; Han, Y.; Jia, D. Impact of climate change on the blue water footprint of agriculture on a regional scale. Water Supply 2019, 19, 52–59. [Google Scholar] [CrossRef]
- Li, Z.; Wang, W.; Ji, X.; Wu, P.; Zhuo, L. Machine learning modeling of water footprint in crop production distinguishing water supply and irrigation method scenarios. J. Hydrol. 2023, 625, 130171. [Google Scholar] [CrossRef]
- Dietterich, T.G. An experimental comparison of three methods for constructing ensembles of decision trees: Bagging, boosting, and randomization. Mach. Learn. 2000, 40, 139–157. [Google Scholar] [CrossRef]
- Vilalta, R.; Drissi, Y. A perspective view and survey of meta-learning. Artif. Intell. Rev. 2002, 18, 77–95. [Google Scholar] [CrossRef]
- Hung, B.P.; Naved, B.A.; Nyberg, E.L.; Dias, M.; Holmes, C.A.; Elisseeff, J.H.; Dorafshar, A.H.; Grayson, W.L. Three-dimensional printing of bone extracellular matrix for craniofacial regeneration. ACS Biomater. Sci. Eng. 2016, 2, 1806–1816. [Google Scholar] [CrossRef]
- Vidyarthi, S.K.; Tiwari, R.; Singh, S.K. Stack ensembled model to measure size and mass of almond kernels. J. Food Process Eng. 2020, 43, e13374. [Google Scholar] [CrossRef]
- Martin, J.; Saez, J.A.; Corchado, E. On the suitability of stacking-based ensembles in smart agriculture for evapotranspiration prediction. Appl. Soft Comput. 2021, 108, 107509. [Google Scholar] [CrossRef]
- Aly, M.S.; Darwish, S.M.; Aly, A.A. High performance machine learning approach for reference evapotranspiration estimation. Stoch. Environ. Res. Risk Assess. 2024, 38, 689–713. [Google Scholar] [CrossRef]
- Madugundu, R.; Al-Gaadi, K.A.; Tola, E.; Hassaballa, A.A.; Kayad, A.G. Utilization of Landsat-8 data for the estimation of carrot and maize crop water footprint under the arid climate of Saudi Arabia. PLoS ONE 2018, 13, e0192830. [Google Scholar] [CrossRef] [PubMed]
- Massari, C.; Modanesi, S.; Dari, J.; Gruber, A.; De Lannoy, G.J.; Girotto, M.; Quintana-Seguí, P.; Le Page, M.; Jarlan, L.; Zribi, M. A review of irrigation information retrievals from space and their utility for users. Remote Sens. 2021, 13, 4112. [Google Scholar] [CrossRef]
- Al-Gaadi, K.A.; Madugundu, R.; Tola, E.; El-Hendawy, S.; Marey, S. Satellite-based determination of the water footprint of carrots and onions grown in the arid climate of saudi arabia. Remote Sens. 2022, 14, 5962. [Google Scholar] [CrossRef]
- Nasr, P.; Sewilam, H. Investigating fertilizer drawn forward osmosis process for groundwater desalination for irrigation in Egypt. Desalination Water Treat. 2016, 57, 26932–26942. [Google Scholar] [CrossRef]
- FAO. World Food and Agriculture Statistical Yearbook 2022; FAO: Roma, Italy, 2022. [Google Scholar]
- Abdalla, A.; Stellmacher, T.; Becker, M. Trends and prospects of change in wheat self-sufficiency in Egypt. Agriculture 2022, 13, 7. [Google Scholar] [CrossRef]
- Hachisuca, A.M.M.; Abdala, M.C.; de Souza, E.G.; Rodrigues, M.; Ganascini, D.; Bazzi, C.L. Growing degree-hours and degree-days in two management zones for each phenological stage of wheat (Triticum aestivum L.). Int. J. Biometeorol. 2023, 67, 1169–1183. [Google Scholar] [CrossRef]
- Abdel-Hameed, A.M.; Abuarab, M.; Al-Ansari, N.; Sayed, H.; Kassem, M.A.; Elbeltagi, A.; Mokhtar, A. Estimation of Potato Water Footprint Using Machine Learning Algorithm Models in Arid Regions. Potato Res. 2024, 67, 1–20. [Google Scholar] [CrossRef]
- Higazy, N.; Merabet, S.; Al-Sayegh, S.; Hosseini, H.; Zarif, L.; Mohamed, M.S.; Khalifa, R.; Saleh, A.; Wahib, S.; Alabsi, R.; et al. Water Footprint Assessment and Virtual Water Trade in the Globally Most Water-Stressed Country, Qatar. Water 2024, 16, 1185. [Google Scholar] [CrossRef]
- Ma, X.; Liu, C.; Niu, Y.; Zhang, Y. Spatio-temporal pattern and prediction of agricultural blue and green water footprint scarcity index in the lower reaches of the Yellow River Basin. J. Clean. Prod. 2024, 437, 140691. [Google Scholar] [CrossRef]
- Mialyk, O.; Booij, M.J.; Schyns, J.F.; Berger, M. Evolution of global water footprints of crop production in 1990–2019. Environ. Res. Lett. 2024, 19, 114015. [Google Scholar] [CrossRef]
- Wang, L.; Yan, C.; Zhang, W. Water Footprint Assessment of Agricultural Crop Productions in the Dry Farming Region, Shanxi Province, Northern China. Agronomy 2024, 14, 546. [Google Scholar] [CrossRef]
- Rouse, J.H.; Shaw, J.A.; Lawrence, R.L.; Lewicki, J.L.; Dobeck, L.M.; Repasky, K.S.; Spangler, L.H. Multi-spectral imaging of vegetation for detecting CO2 leaking from underground. Environ. Earth Sci. 2010, 60, 313–323. [Google Scholar] [CrossRef]
- Chen, T.; Guestrin, C. Xgboost: A scalable tree boosting system. In Proceedings of the 22nd ACM Sigkdd International Conference on Knowledge Discovery and Data Mining, San Francisco, CA, USA, 13–17 August 2016; Association for Computing Machinery: New York, NY, USA, 2016; pp. 785–794. [Google Scholar]
- Burnett, M.; Chen, D. Urban Heat Island Footprint Effects on Bio-Productive Rural Land Covers Surrounding A Low Density Urban Center. Int. Arch. Photogramm. Remote Sens. Spat. Inf. Sci. 2021, 43, 539–550. [Google Scholar] [CrossRef]
- Taloor, A.K.; Manhas, D.S.; Kothyari, G.C. Retrieval of land surface temperature, normalized difference moisture index, normalized difference water index of the Ravi basin using Landsat data. Appl. Comput. Geosci. 2021, 9, 100051. [Google Scholar] [CrossRef]
- Wang, Y.; Zhang, Z.; Feng, L.; Du, Q.; Runge, T. Combining multi-source data and machine learning approaches to predict winter wheat yield in the conterminous United States. Remote Sens. 2020, 12, 1232. [Google Scholar] [CrossRef]
- Li, Z.; Gu, X.; Dixon, P.; He, Y. Applicability of Land surface Temperature (LST) estimates from AVHRR satellite image composites in northern Canada. Prairie Perspect. 2008, 11, 119–130. [Google Scholar]
- Latif, M.S. Land surface temperature retrival of Landsat-8 data using split window algorithm-A case study of Ranchi district. Int. J. Eng. Dev. Res. 2014, 2, 2840–3849. [Google Scholar]
- Rozenstein, O.; Qin, Z.; Derimian, Y.; Karnieli, A. Derivation of land surface temperature for Landsat-8 TIRS using a split window algorithm. Sensors 2014, 14, 5768–5780. [Google Scholar] [CrossRef] [PubMed]
- Mokhtar, A.; He, H.; Zhao, H.; Keo, S.; Bai, C.; Zhang, C.; Ma, Y.; Ibrahim, A.; Li, Y.; Li, F. Risks to water resources and development of a management strategy in the river basins of the Hengduan Mountains, Southwest China. Environ. Sci. Water Res. Technol. 2020, 6, 656–678. [Google Scholar] [CrossRef]
- Allen, R.G.; Pereira, L.S.; Raes, D.; Smith, M. Crop evapotranspiration-guidelines for computing crop water requirements-FAO Irrigation and drainage paper 56. Fao Rome 1998, 300, D05109. [Google Scholar]
- Li, X.; Chen, D.; Cao, X.; Luo, Z.; Webber, M. Assessing the components of, and factors influencing, paddy rice water footprint in China. Agric. Water Manag. 2020, 229, 105939. [Google Scholar] [CrossRef]
- Muratoglu, A.; Bilgen, G.K.; Angin, I.; Kodal, S. Performance analyses of effective rainfall estimation methods for accurate quantification of agricultural water footprint. Water Res. 2023, 238, 120011. [Google Scholar] [CrossRef]
- Breiman, L. Random forests. Mach. Learn. 2001, 45, 5–32. [Google Scholar] [CrossRef]
- Mokhtar, A.; Hamed, M.M.; He, H.; Salem, A.; Hendy, Z.M. Egypt’s water future: AI predicts evapotranspiration shifts across climate zones. J. Hydrol. Reg. Stud. 2024, 56, 101968. [Google Scholar] [CrossRef]
- Kursa, M.B.; Jankowski, A.; Rudnicki, W.R. Boruta–a system for feature selection. Fundam. Informaticae 2010, 101, 271–285. [Google Scholar] [CrossRef]
- Ferreira, L.B.; da Cunha, F.F. Multi-step ahead forecasting of daily reference evapotranspiration using deep learning. Comput. Electron. Agric. 2020, 178, 105728. [Google Scholar] [CrossRef]
- Rudnicki, W.R.; Kierczak, M.; Koronacki, J.; Komorowski, J. A statistical method for determining importance of variables in an information system. In Rough Sets and Current Trends in Computing: 5th International Conference, RSCTC 2006 Kobe, Japan, November 6–8; 2006 Proceedings 5; Springer: Berlin/Heidelberg, Germany, 2006; pp. 557–566. [Google Scholar]
- Kursa, M.B.; Rudnicki, W.R. Feature selection with the boruta package. J. Stat. Softw. 2010, 36, 1–13. [Google Scholar] [CrossRef]
- Hur, J.-H.; Ihm, S.-Y.; Park, Y.-H. A variable impacts measurement in random forest for mobile cloud computing. Wirel. Commun. Mob. Comput. 2017, 2017, 6817627. [Google Scholar] [CrossRef]
- Strobl, C.; Boulesteix, A.-L.; Kneib, T.; Augustin, T.; Zeileis, A. Conditional variable importance for random forests. BMC Bioinform. 2008, 9, 307. [Google Scholar] [CrossRef] [PubMed]
- Li, Q.; Qiu, Z.; Zhang, X. Eigenvalue analysis of structures with interval parameters using the second-order Taylor series expansion and the DCA for QB. Appl. Math. Model. 2017, 49, 680–690. [Google Scholar] [CrossRef]
- Prokhorenkova, L.; Gusev, G.; Vorobev, A.; Dorogush, A.V.; Gulin, A. CatBoost: Unbiased boosting with categorical features. Adv. Neural Inf. Process. Syst. 2018, 31, 6639–6649. [Google Scholar]
- Dong, L.; Zeng, W.; Wu, L.; Lei, G.; Chen, H.; Srivastava, A.K.; Gaiser, T. Estimating the pan evaporation in northwest china by coupling catboost with bat algorithm. Water 2021, 13, 256. [Google Scholar] [CrossRef]
- Toqeer, A.; Defourny, P. Developing Wheat Crop Yield Estimation Method for Spain from Remotely Sensed Metrics Using Artificial Intelligence. Master’s Thesis, University of Tartu, Tartu, Estonia, November 2023. [Google Scholar]
- Tibshirani, R. Regression shrinkage and selection via the lasso. J. R. Stat. Soc. Ser. B Stat. Methodol. 1996, 58, 267–288. [Google Scholar] [CrossRef]
- Shafiee, S.; Lied, L.M.; Burud, I.; Dieseth, J.A.; Alsheikh, M.; Lillemo, M. Sequential forward selection and support vector regression in comparison to LASSO regression for spring wheat yield prediction based on UAV imagery. Comput. Electron. Agric. 2021, 183, 106036. [Google Scholar] [CrossRef]
- Zhang, S.; Wu, J.; Jia, Y.; Wang, Y.-G.; Zhang, Y.; Duan, Q. A temporal LASSO regression model for the emergency forecasting of the suspended sediment concentrations in coastal oceans: Accuracy and interpretability. Eng. Appl. Artif. Intell. 2021, 100, 104206. [Google Scholar] [CrossRef]
- Jhajharia, K.; Mathur, P. Prediction of crop yield using satellite vegetation indices combined with machine learning approaches. Adv. Space Res. 2023, 72, 3998–4007. [Google Scholar] [CrossRef]
- Xu, W.; Peng, H.; Zeng, X.; Zhou, F.; Tian, X.; Peng, X. A hybrid modelling method for time series forecasting based on a linear regression model and deep learning. Appl. Intell. 2019, 49, 3002–3015. [Google Scholar] [CrossRef]
- Mokhtar, A.; He, H.; Nabil, M.; Kouadri, S.; Salem, A.; Elbeltagi, A. Securing China’s rice harvest: Unveiling dominant factors in production using multi-source data and hybrid machine learning models. Sci. Rep. 2024, 14, 14699. [Google Scholar] [CrossRef] [PubMed]
- Kouadri, S.; Kateb, S.; Zegait, R. Spatial and temporal model for WQI prediction based on back-propagation neural network, application on EL MERK region (Algerian southeast). J. Saudi Soc. Agric. Sci. 2021, 20, 324–336. [Google Scholar] [CrossRef]
- Hou, W.; Yin, G.; Gu, J.; Ma, N. Estimation of spring maize evapotranspiration in semi-arid regions of Northeast China using machine learning: An improved SVR Model based on PSO and RF algorithms. Water 2023, 15, 1503. [Google Scholar] [CrossRef]
- Verma, A.K.; Pal, S. Prediction of skin disease with three different feature selection techniques using stacking ensemble method. Appl. Biochem. Biotechnol. 2020, 191, 637–656. [Google Scholar] [CrossRef] [PubMed]
- Jiang, M.; Liu, J.; Zhang, L.; Liu, C. An improved Stacking framework for stock index prediction by leveraging tree-based ensemble models and deep learning algorithms. Phys. A: Stat. Mech. Its Appl. 2020, 541, 122272. [Google Scholar] [CrossRef]
- Cui, S.; Qiu, H.; Wang, S.; Wang, Y. Two-stage stacking heterogeneous ensemble learning method for gasoline octane number loss prediction. Appl. Soft Comput. 2021, 113, 107989. [Google Scholar] [CrossRef]
- Dong, Y.; Zhang, H.; Wang, C.; Zhou, X. Wind power forecasting based on stacking ensemble model, decomposition and intelligent optimization algorithm. Neurocomputing 2021, 462, 169–184. [Google Scholar] [CrossRef]
- Papouskova, M.; Hajek, P. Two-stage consumer credit risk modelling using heterogeneous ensemble learning. Decis. Support Syst. 2019, 118, 33–45. [Google Scholar] [CrossRef]
- Azzam, A.; Zhang, W.; Akhtar, F.; Shaheen, Z.; Elbeltagi, A. Estimation of green and blue water evapotranspiration using machine learning algorithms with limited meteorological data: A case study in Amu Darya River Basin, Central Asia. Comput. Electron. Agric. 2022, 202, 107403. [Google Scholar] [CrossRef]
- Springmann, M.; Mason-D’Croz, D.; Robinson, S.; Wiebe, K.; Godfray, H.C.J.; Rayner, M.; Scarborough, P. Health-motivated taxes on red and processed meat: A modelling study on optimal tax levels and associated health impacts. PLoS ONE 2018, 13, e0204139. [Google Scholar] [CrossRef]
- Gueymard, C.A. A review of validation methodologies and statistical performance indicators for modeled solar radiation data: Towards a better bankability of solar projects. Renew. Sustain. Energy Rev. 2014, 39, 1024–1034. [Google Scholar] [CrossRef]
- Behar, O.; Khellaf, A.; Mohammedi, K. A novel parabolic trough solar collector model–Validation with experimental data and comparison to Engineering Equation Solver (EES). Energy Convers. Manag. 2015, 106, 268–281. [Google Scholar] [CrossRef]
- Li, D.; Liu, Y.; Zhang, X. Linear statics and free vibration sensitivity analysis of the composite sandwich plates based on a layerwise/solid-element method. Compos. Struct. 2013, 106, 175–200. [Google Scholar] [CrossRef]
- Moriasi, D.N.; Arnold, J.G.; Van Liew, M.W.; Bingner, R.L.; Harmel, R.D.; Veith, T.L. Model evaluation guidelines for systematic quantification of accuracy in watershed simulations. Trans. ASABE 2007, 50, 885–900. [Google Scholar] [CrossRef]
- Downing, A.R.; Greenberg, I.B.; Peha, J.M. OSCAR: A system for weak-consistency replication. In Proceedings of the Workshop on the Management of Replicated Data, Houston, TX, USA, 8–9 November 1990; IEEE: Piscataway, NJ, USA, 1990. [Google Scholar]
- Elbeltagi, A.; Azad, N.; Arshad, A.; Mohammed, S.; Mokhtar, A.; Pande, C.; Etedali, H.R.; Bhat, S.A.; Islam, A.R.M.T.; Deng, J. Applications of Gaussian process regression for predicting blue water footprint: Case study in Ad Daqahliyah, Egypt. Agric. Water Manag. 2021, 255, 107052. [Google Scholar] [CrossRef]
- Arshad, S.; Kazmi, J.H.; Javed, M.G.; Mohammed, S. Applicability of machine learning techniques in predicting wheat yield based on remote sensing and climate data in Pakistan, South Asia. Eur. J. Agron. 2023, 147, 126837. [Google Scholar] [CrossRef]
- Li, Y.; Han, M.; Shahidehpour, M.; Li, J.; Long, C. Data-driven distributionally robust scheduling of community integrated energy systems with uncertain renewable generations considering integrated demand response. Appl. Energy 2023, 335, 120749. [Google Scholar] [CrossRef]
- Kashka, F.M.; Sarvestani, Z.T.; Pirdashti, H.; Motevali, A.; Nadi, M. Predicting of Agro-Environmental Footprint with Artificial Intelligence (Soybean Cultivation in Various Scenarios). 2022. Available online: https://www.researchsquare.com/article/rs-1098555/v1 (accessed on 21 July 2024).
- Mali, S.S.; Shirsath, P.B.; Islam, A. A high-resolution assessment of climate change impact on water footprints of cereal production in india. Sci. Rep. 2021, 11, 8715. [Google Scholar] [CrossRef]
- Jiang, H.; Zhang, S.; Yang, Z.; Zhao, L.; Zhou, Y.; Zhou, D. Quality classification of stored wheat based on evidence reasoning rule and stacking ensemble learning. Comput. Electron. Agric. 2023, 214, 108339. [Google Scholar] [CrossRef]
- Li, C.; Wang, Y.; Ma, C.; Chen, W.; Li, Y.; Li, J.; Ding, F.; Xiao, Z. Improvement of wheat grain yield prediction model performance based on stacking technique. Appl. Sci. 2021, 11, 12164. [Google Scholar] [CrossRef]
- Duan, H.; Yang, H.; Zhao, J.; Li, N. Winter wheat phenology classification using stacking ensemble learning algorithm based on Sentinel-1A SAR images. In Proceedings of the Fifth International Conference on Geoscience and Remote Sensing Mapping (ICGRSM 2023), Lianyungang, China, 13–15 October 2023; SPIE: Bellingham, WA, USA, 2024. [Google Scholar]


















| Index | Platform | Spatial Resolution (m) | Temporal Resolution (d) | Data Level | Years |
|---|---|---|---|---|---|
| EVI | Landsat 7 ETM + Sensor Landsat 8 OLI Sensor | 30 | 2 | L2 | 2013–2022 |
| NDVI | Landsat 7 ETM + Sensor Landsat 8 OLI Sensor | 30 | 2 | L2 | 2013–2022 |
| SAVI | Landsat 7 ETM + Sensor Landsat 8 OLI Sensor | 30 | 2 | L2 | 2013–2022 |
| NDMI | Landsat 7 ETM + Sensor Landsat 8 OLI Sensor | 30 | 2 | L2 | 2013–2022 |
| GCI | Landsat 7 ETM + Sensor Landsat 8 OLI Sensor | 30 | 2 | L2 | 2013–2022 |
| LST | Landsat 7 ETM + Sensor Landsat 8 OLI Sensor | 30 | 2 | L2 | 2013–2022 |
| Scenario | Input Parameters | |||||||||||||||
|---|---|---|---|---|---|---|---|---|---|---|---|---|---|---|---|---|
| Peeff | Tmax | Tmin | RH | Tave | Rn | WS | Kcadj | SA | GCI | EVI | NDVI | SAVI | NDMI | GCI | LST | |
| Sc1 | √ | √ | √ | √ | √ | √ | √ | √ | √ | √ | √ | √ | √ | √ | √ | √ |
| Sc2 | √ | √ | √ | √ | √ | √ | √ | |||||||||
| Sc3 | √ | √ | √ | √ | √ | √ | ||||||||||
| Sc4 | √ | √ | √ | √ | ||||||||||||
| Sc5 | √ | √ | ||||||||||||||
| NSE | Classifications | SI | Classifications |
|---|---|---|---|
| NSE = 1 | Perfect | SI < 0.1 | Excellent |
| NSE > 0.75 | Very good | 0.1 < SI < 0.2 | Good |
| 0.74 > NSE > 0.64 | Good | 0.2 < SI < 0.3 | Fair |
| 0.64 > NSE > 0.5 | Satisfactory | SI > 0.3 | Poor |
| NSE < 0.5 | Unsatisfactory |
| Model | Index | GWFP | BWFP | ||||||||
|---|---|---|---|---|---|---|---|---|---|---|---|
| Sc1 | Sc2 | Sc3 | Sc4 | Sc5 | Sc1 | Sc2 | Sc3 | Sc4 | Sc5 | ||
| RF | MBE | 0.026 | 0.050 | −0.066 | 0.031 | 0.037 | 0.440 | 3.518 | −0.373 | 0.510 | 1.117 |
| NSE | 0.981 | 0.982 | 0.012 | 0.975 | 0.982 | 0.919 | 0.051 | 0.336 | 0.956 | 0.733 | |
| MSE | 0.019 | 0.019 | 0.936 | 0.025 | 0.018 | 3.373 | 39.715 | 19.660 | 1.827 | 11.198 | |
| MAE | 0.065 | 0.065 | 0.678 | 0.070 | 0.073 | 1.191 | 4.651 | 3.006 | 0.860 | 2.702 | |
| XGB | MBE | 0.100 | 0.120 | −0.121 | 0.117 | 0.111 | 0.498 | 3.354 | −0.323 | 0.305 | 1.185 |
| NSE | 0.994 | 0.993 | 0.010 | 0.994 | 0.994 | 0.904 | 0.067 | 0.134 | 0.970 | 0.741 | |
| MSE | 0.065 | 0.064 | 0.778 | 0.074 | 0.066 | 4.010 | 39.074 | 25.640 | 1.276 | 10.853 | |
| MAE | 0.137 | 0.135 | 0.665 | 0.138 | 0.137 | 1.413 | 4.812 | 3.655 | 0.635 | 2.139 | |
| LASSO | MBE | 0.026 | 0.046 | −0.026 | 0.032 | 0.032 | 0.526 | 2.861 | −1.505 | 0.064 | 0.815 |
| NSE | 0.994 | 0.993 | 0.010 | 0.994 | 0.994 | 0.580 | 0.470 | 0.082 | 0.545 | 0.458 | |
| MSE | 0.006 | 0.008 | 0.634 | 0.006 | 0.006 | 17.580 | 22.194 | 27.174 | 19.047 | 22.707 | |
| MAE | 0.041 | 0.046 | 0.569 | 0.043 | 0.043 | 3.595 | 3.591 | 4.454 | 3.736 | 4.184 | |
| CatBoost | MBE | 0.081 | 0.066 | −0.073 | 0.032 | 0.048 | 0.883 | 4.487 | −0.229 | 1.396 | 1.839 |
| NSE | 0.943 | 0.957 | 0.027 | 0.968 | 0.959 | 0.921 | 0.086 | 0.264 | 0.862 | 0.701 | |
| MSE | 0.058 | 0.044 | 0.922 | 0.033 | 0.042 | 3.304 | 38.279 | 21.811 | 5.790 | 12.514 | |
| MAE | 0.120 | 0.108 | 0.683 | 0.089 | 0.100 | 1.183 | 4.701 | 3.286 | 1.580 | 2.741 | |
| XGB-RF | MBE | −0.012 | 0.001 | −0.108 | −0.004 | −0.006 | −0.113 | −0.290 | 0.626 | −0.146 | −0.302 |
| NSE | 0.960 | 0.959 | 0.557 | 0.956 | 0.962 | 0.993 | 0.804 | 0.558 | 0.987 | 0.858 | |
| MSE | 0.037 | 0.039 | 0.533 | 0.042 | 0.036 | 0.198 | 5.811 | 10.976 | 0.386 | 4.193 | |
| MAE | 0.082 | 0.079 | 0.438 | 0.084 | 0.079 | 0.221 | 1.379 | 1.703 | 0.256 | 0.877 | |
| XGB-CatBoost | MBE | −0.007 | 0.006 | −0.093 | −0.010 | −0.011 | −0.204 | −0.276 | 0.469 | −0.176 | −0.349 |
| NSE | 0.951 | 0.946 | 0.554 | 0.941 | 0.949 | 0.988 | 0.786 | 0.616 | 0.987 | 0.887 | |
| MSE | 0.047 | 0.052 | 0.536 | 0.056 | 0.048 | 0.344 | 6.345 | 9.542 | 0.380 | 3.354 | |
| MAE | 0.093 | 0.088 | 0.419 | 0.104 | 0.087 | 0.389 | 1.436 | 1.403 | 0.330 | 0.900 | |
| XGB-LASSO | MBE | −0.011 | −0.009 | −0.119 | −0.005 | −0.012 | −0.108 | −0.421 | 0.413 | −0.037 | −0.319 |
| NSE | 0.991 | 0.992 | 0.537 | 0.991 | 0.992 | 0.982 | 0.798 | 0.638 | 0.996 | 0.894 | |
| MSE | 0.009 | 0.008 | 0.557 | 0.008 | 0.008 | 0.530 | 5.974 | 9.001 | 0.112 | 3.135 | |
| MAE | 0.050 | 0.049 | 0.439 | 0.047 | 0.049 | 0.390 | 1.584 | 1.410 | 0.182 | 0.909 | |
| RF-LASSO | MBE | 0.013 | 0.015 | −0.122 | 0.004 | 0.008 | −0.027 | −0.641 | 0.180 | −0.093 | −0.516 |
| NSE | 0.995 | 0.995 | 0.060 | 0.997 | 0.996 | 0.985 | 0.509 | 0.631 | 0.993 | 0.883 | |
| MSE | 0.005 | 0.005 | 1.131 | 0.003 | 0.003 | 0.449 | 14.542 | 9.179 | 0.221 | 3.459 | |
| MAE | 0.036 | 0.033 | 0.570 | 0.030 | 0.030 | 0.474 | 2.761 | 1.749 | 0.283 | 1.099 | |
| CatBoost-RF | MBE | −0.003 | 0.015 | −0.183 | −0.027 | −0.001 | −0.052 | −0.482 | 0.465 | −0.014 | −0.394 |
| NSE | 0.992 | 0.981 | 0.474 | 0.991 | 0.992 | 0.963 | 0.746 | 0.645 | 0.962 | 0.893 | |
| MSE | 0.003 | 0.008 | 0.633 | 0.004 | 0.003 | 1.101 | 7.522 | 8.810 | 1.120 | 3.180 | |
| MAE | 0.029 | 0.042 | 0.480 | 0.036 | 0.029 | 0.463 | 1.990 | 1.520 | 0.520 | 0.892 | |
| CatBoost-LASSO | MBE | −0.034 | −0.002 | −0.287 | −0.014 | −0.005 | −0.068 | −0.557 | 0.388 | −0.027 | −0.353 |
| NSE | 0.994 | 0.994 | 0.724 | 0.995 | 0.998 | 0.975 | 0.744 | 0.664 | 0.977 | 0.927 | |
| MSE | 0.006 | 0.006 | 0.332 | 0.004 | 0.002 | 0.732 | 7.593 | 8.349 | 0.673 | 2.166 | |
| MAE | 0.046 | 0.038 | 0.424 | 0.034 | 0.025 | 0.432 | 2.079 | 1.489 | 0.424 | 0.867 | |
| XGB-RF-LASSO | MBE | 0.033 | 0.030 | −0.159 | 0.024 | 0.023 | 0.007 | −0.412 | 0.468 | −0.123 | −0.451 |
| NSE | 0.973 | 0.975 | 0.594 | 0.977 | 0.983 | 0.993 | 0.807 | 0.780 | 0.990 | 0.913 | |
| MSE | 0.032 | 0.030 | 0.189 | 0.027 | 0.020 | 0.183 | 4.788 | 10.777 | 0.250 | 2.170 | |
| MAE | 0.043 | 0.042 | 0.330 | 0.051 | 0.041 | 0.208 | 1.465 | 1.577 | 0.161 | 0.719 | |
| XGB-CatBoost-LASSO | MBE | −0.007 | 0.006 | −0.093 | −0.010 | −0.011 | −0.001 | −0.331 | 0.627 | −0.203 | −0.500 |
| NSE | 0.951 | 0.946 | 0.554 | 0.941 | 0.949 | 0.986 | 0.836 | 0.806 | 0.983 | 0.930 | |
| MSE | 0.047 | 0.052 | 0.536 | 0.056 | 0.048 | 0.348 | 4.067 | 9.479 | 0.430 | 1.745 | |
| MAE | 0.093 | 0.088 | 0.419 | 0.104 | 0.087 | 0.339 | 1.294 | 1.386 | 0.336 | 0.835 | |
| Stacked | MBE | 0.041 | 0.058 | −0.072 | 0.011 | 0.057 | 0.598 | 2.979 | −0.562 | 0.518 | 1.553 |
| NSE | 0.980 | 0.973 | 0.012 | 0.985 | 0.980 | 0.952 | 0.193 | 0.318 | 0.962 | 0.757 | |
| MSE | 0.020 | 0.027 | 0.936 | 0.015 | 0.021 | 1.999 | 33.790 | 20.201 | 1.607 | 10.189 | |
| MAE | 0.074 | 0.078 | 0.680 | 0.058 | 0.075 | 0.944 | 4.273 | 3.244 | 0.759 | 2.088 | |
Disclaimer/Publisher’s Note: The statements, opinions and data contained in all publications are solely those of the individual author(s) and contributor(s) and not of MDPI and/or the editor(s). MDPI and/or the editor(s) disclaim responsibility for any injury to people or property resulting from any ideas, methods, instructions or products referred to in the content. |
© 2024 by the authors. Licensee MDPI, Basel, Switzerland. This article is an open access article distributed under the terms and conditions of the Creative Commons Attribution (CC BY) license (https://creativecommons.org/licenses/by/4.0/).
Share and Cite
Lotfy, A.A.; Abuarab, M.E.; Farag, E.; Derardja, B.; Khadra, R.; Abdelmoneim, A.A.; Mokhtar, A. Forecasting Blue and Green Water Footprint of Wheat Based on Single, Hybrid, and Stacking Ensemble Machine Learning Algorithms Under Diverse Agro-Climatic Conditions in Nile Delta, Egypt. Remote Sens. 2024, 16, 4224. https://doi.org/10.3390/rs16224224
Lotfy AA, Abuarab ME, Farag E, Derardja B, Khadra R, Abdelmoneim AA, Mokhtar A. Forecasting Blue and Green Water Footprint of Wheat Based on Single, Hybrid, and Stacking Ensemble Machine Learning Algorithms Under Diverse Agro-Climatic Conditions in Nile Delta, Egypt. Remote Sensing. 2024; 16(22):4224. https://doi.org/10.3390/rs16224224
Chicago/Turabian StyleLotfy, Ashrakat A., Mohamed E. Abuarab, Eslam Farag, Bilal Derardja, Roula Khadra, Ahmed A. Abdelmoneim, and Ali Mokhtar. 2024. "Forecasting Blue and Green Water Footprint of Wheat Based on Single, Hybrid, and Stacking Ensemble Machine Learning Algorithms Under Diverse Agro-Climatic Conditions in Nile Delta, Egypt" Remote Sensing 16, no. 22: 4224. https://doi.org/10.3390/rs16224224
APA StyleLotfy, A. A., Abuarab, M. E., Farag, E., Derardja, B., Khadra, R., Abdelmoneim, A. A., & Mokhtar, A. (2024). Forecasting Blue and Green Water Footprint of Wheat Based on Single, Hybrid, and Stacking Ensemble Machine Learning Algorithms Under Diverse Agro-Climatic Conditions in Nile Delta, Egypt. Remote Sensing, 16(22), 4224. https://doi.org/10.3390/rs16224224

