High-Resolution Collaborative Forward-Looking Imaging Using Distributed MIMO Arrays
Abstract
1. Introduction
- Proposal of a novel airborne distributed array collaborative, forward-looking imaging model, offering a new perspective for forward-looking imaging methods.
- Development of a new forward-looking imaging algorithm for this model. The algorithm transforms the distributed array imaging problem into a signal sampling loss recovery problem. Utilizing the improved MIAA-AIT algorithm, it converts the distributed array sampling signals into virtual long-aperture sampling signals, effectively enhancing the signal-to-noise ratio and achieving high-resolution forward-looking imaging in a single snapshot.
- Introduction of a new range cell migration correction technique for distributed array echoes, achieving effective range–azimuth decoupling without azimuth signal distortion.
2. Analysis of Geometric Configuration and Signal Model
2.1. Geometric Configuration
2.2. Signal Model
2.3. Collaborative Processing of Azimuth Signals in Distributed Arrays
2.4. Range Cell Migration of Distributed Arrays
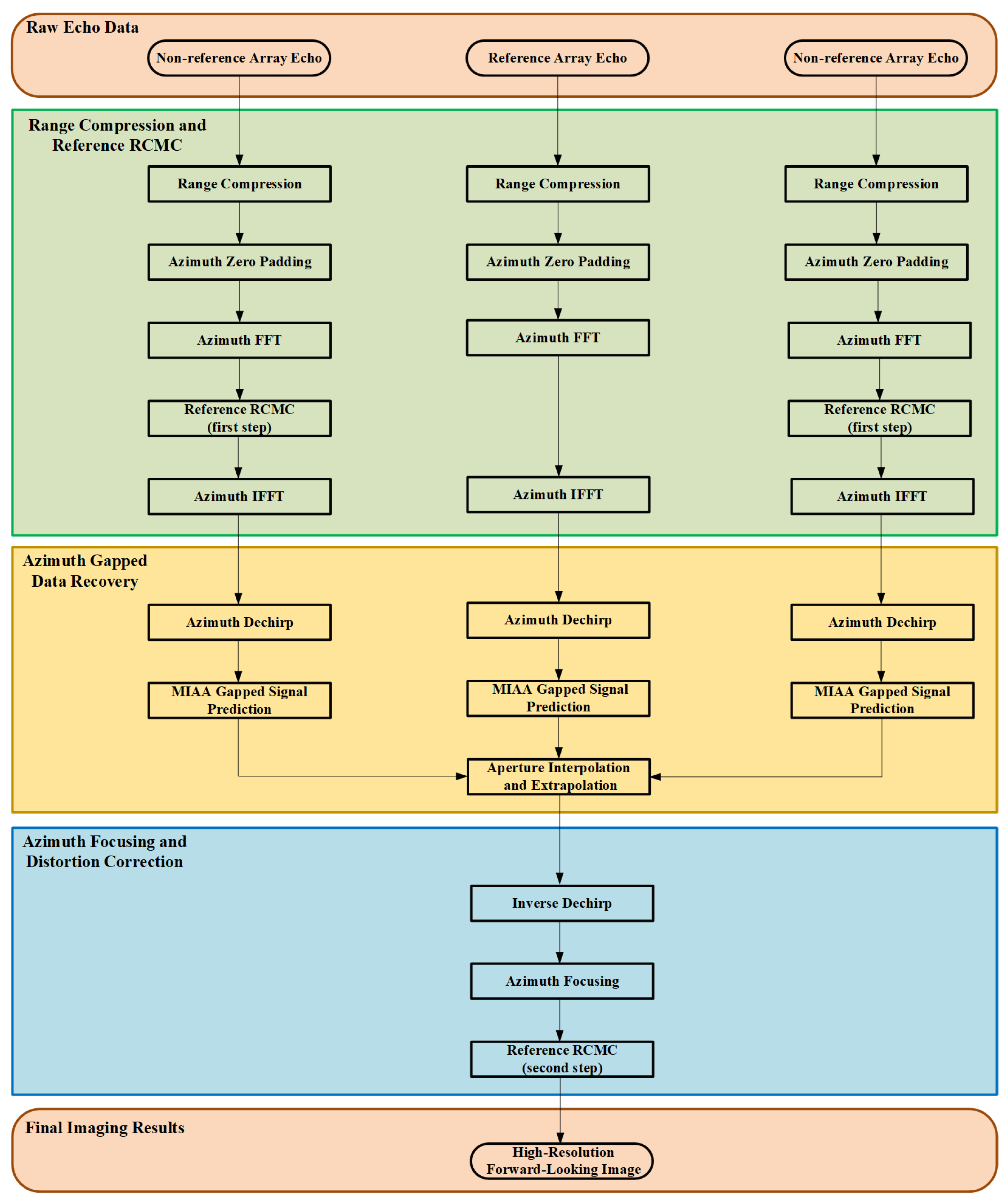
3. Proposed Imaging Algorithm
3.1. RCMC and Azimuth Preprocessing
3.2. Recovering Missing Azimuth Signals Using Improved MIAA-AIT
| Algorithm 1: Implementation of improved MIAA-AIT |
| Range cycle: Traverse all range bin; |
| Input: The azimuthal signal ; |
| for each in : |
| Initialization: |
| Target spectrum result vector with periodogram to : |
| Weight diagonal matrix with the diagonal elements of the : |
| repeat: |
| Covariance matrix update: |
| Target spectrum Update: |
| Weight Vector Update: |
| until: convergence or the maximum iterations are reached |
| Recover the Gapped Vector Utilizing |
| end for |
| Aperture Interpolation and Extrapolation: Perform weighted average of all |
| Return: Non-gapped full-aperture data |
3.3. Azimuth Focusing and Distortion Correction
4. Results and Discussion
4.1. Point Target Simulation
4.1.1. RCMC Techniques Simulation
4.1.2. Simulation of the MIAA-AIT-Based Imaging Algorithm for Distributed Array Signals
4.1.3. Simulation of Various Imaging Algorithms for Distributed Array Signals
4.2. Surface Target Simulation
4.3. Experimental Results with Measured Millimeter-Wave Data
5. Conclusions
Author Contributions
Funding
Informed Consent Statement
Data Availability Statement
Conflicts of Interest
References
- Yang, R.; Li, H.; Li, S.; Zhang, P.; Tan, L.; Gao, X.; Kang, X. High-Resolution Microwave Imaging; Springer: Cham, Switzerland, 2018. [Google Scholar]
- Baizert, P.; Hale, T.B.; Temple, M.A.; Wicks, M.C. Forward-looking radar GMTI benefits using a linear frequency diverse array. Electron. Lett. 2006, 42, 1311–1312. [Google Scholar] [CrossRef]
- Li, W.; Chen, R.; Yang, J.; Wu, J.; Huang, Y. Multichannel Radar Forward-Looking Imaging: Potential and Challenges. In Proceedings of the IGARSS 2023—2023 IEEE International Geoscience and Remote Sensing Symposium, Pasadena, CA, USA, 16–21 July 2023; IEEE: New York, NY, USA, 2023; pp. 8273–8276. [Google Scholar] [CrossRef]
- Lu, J.; Zhang, L.; Wei, S.; Li, Y. Resolution enhancement for forwarding looking multi-channel SAR imagery with exploiting space–time sparsity. IEEE Trans. Geosci. Remote Sens. 2022, 61, 5200617. [Google Scholar] [CrossRef]
- Zheng, Z.; Tan, G.; Jiang, D. A Bidirectional Resampling Imaging Algorithm for High Maneuvering Bistatic Forward-Looking SAR Based on Chebyshev Orthogonal Decomposition. IEEE Trans. Geosci. Remote Sens. 2024, 62, 5211512. [Google Scholar] [CrossRef]
- Zhong, T.; Tao, H.; Cao, H.; Liao, H. Multiparameter Estimation for Monostatic FDA-MIMO Radar with Polarimetric Antenna. IEEE Trans. Antennas Propag. 2024, 72, 2524–2539. [Google Scholar] [CrossRef]
- Chen, X.; Dong, Z.; Zhang, Z.; Tu, C.; Yi, T.; He, Z. Very High Resolution Synthetic Aperture Radar Systems and Imaging: A Review. IEEE J. Sel. Top. Appl. Earth Obs. Remote Sens. 2024, 17, 7104–7123. [Google Scholar] [CrossRef]
- Kumar, S.A.; G, A.; S, V.G.; Srihari, P.; Pardhasaradhi, B.; Cenkeramaddi, L.R. Real-time Radar Imaging with Time Domain Correlation and Doppler Beam Sharpening. In Proceedings of the 2024 IEEE International Conference on Electronics, Computing and Communication Technologies (CONECCT), Bangalore, India, 12–14 July 2024; pp. 1–6. [Google Scholar] [CrossRef]
- Yang, H.; Mao, D.; Zhang, Y.; Zhang, Y.; Huang, Y.; Yang, J. Doppler beam sharpening imaging based on fast iterative adaptive approach. In Proceedings of the 2017 IEEE Radar Conference (RadarConf), Seattle, WA, USA, 8–12 May 2017; IEEE: New York, NY, USA, 2017; pp. 1419–1423. [Google Scholar] [CrossRef]
- Lu, J.; Wang, X.; Cao, Y.; Zhang, L. Sparsity-Based Joint Array Calibration and Ambiguity Resolving for Forward-Looking Multi-Channel SAR Imagery. Remote Sens. 2023, 15, 647. [Google Scholar] [CrossRef]
- Zhang, X.; He, M.; He, Z.; Hongyan, S.; Zhang, J. Research on mono-pulse forward-looking imaging airborne radar system. In Proceedings of the IET Conference Proceedings, Xi’an, China, 14–16 April 2013; The Institution of Engineering & Technology: London, UK, 2013. [Google Scholar] [CrossRef]
- Alland, S. Antenna requirements and architecture tradeoffs for an automotive forward looking radar. In Proceedings of the 1998 IEEE Radar Conference, RADARCON’98. Challenges in Radar Systems and Solutions (Cat. No.98CH36197), Dallas, TX, USA, 4 May 1998; pp. 367–372. [Google Scholar] [CrossRef]
- Mittermayer, J.; Wendler, M.; Krieger, G.; Sutor, T.; Moreira, A.; Buckreuss, S. Sector imaging radar for enhanced vision (SIREV): Simulation and processing techniques. In Proceedings of the Enhanced and Synthetic Vision 2000, Orlando, FL, USA, 24–28 April 2000; SPIE: Bellingham, WA, USA, 2000; Volume 4023, pp. 298–305. [Google Scholar] [CrossRef]
- Krieger, G.; Mittermayer, J.; Buckreuss, S.; Wendler, M.; Sutor, T.; Witte, F.; Moreira, A. Sector imaging radar for enhanced vision. Aerosp. Sci. Technol. 2003, 7, 147–158. [Google Scholar] [CrossRef]
- Lu, J.; Zhang, L.; Quan, Y.; Meng, Z.; Cao, Y. Parametric Azimuth-Variant Motion Compensation for Forward-Looking Multichannel SAR Imagery. IEEE Trans. Geosci. Remote Sens. 2021, 59, 8521–8537. [Google Scholar] [CrossRef]
- Qian, G.; Wang, Y.; Zhang, B.; Liu, M. Bistatic Forward-Looking SAR Imaging of Uniformly Moving Target Based on Improved BP Algorithm. IEEE Trans. Comput. Imaging 2023, 9, 1006–1017. [Google Scholar] [CrossRef]
- Li, Y.; Zhang, T.; Mei, H.; Quan, Y.; Xing, M. Focusing Translational-Variant Bistatic Forward- Looking SAR Data Using the Modified Omega-K Algorithm. IEEE Trans. Geosci. Remote Sens. 2022, 60, 5203916. [Google Scholar] [CrossRef]
- Li, Y.; Xu, G.; Zhou, S.; Xing, M.; Song, X. A Novel CFFBP Algorithm With Noninterpolation Image Merging for Bistatic Forward-Looking SAR Focusing. IEEE Trans. Geosci. Remote Sens. 2022, 60, 5225916. [Google Scholar] [CrossRef]
- Qian, G.; Wang, Y. Analysis of Modeling and 2-D Resolution of Satellite–Missile Borne Bistatic Forward-Looking SAR. IEEE Trans. Geosci. Remote Sens. 2023, 61, 5222314. [Google Scholar] [CrossRef]
- Mao, D.; Tuo, X.; Luo, J.; Zhang, P.; Zhang, Y.; Zhang, Y.; Huang, Y.; Yang, J. Scanning Radar Forward-Looking Imaging Under High-Speed Platform by Accurate Profile-Phase Deconvolution Method. IEEE Trans. Geosci. Remote Sens. 2024, 62, 5107613. [Google Scholar] [CrossRef]
- Huo, W.; Tuo, X.; Zhang, Y.; Zhang, Y.; Huang, Y. Balanced Tikhonov and Total Variation Deconvolution Approach for Radar Forward-Looking Super-Resolution Imaging. IEEE Geosci. Remote Sens. Lett. 2022, 19, 3505805. [Google Scholar] [CrossRef]
- Tan, K.; Lu, X.; Yang, J.; Su, W.; Gu, H. A novel Bayesian super-resolution method for radar forward-looking imaging based on Markov random field model. Remote Sens. 2021, 13, 4115. [Google Scholar] [CrossRef]
- Chen, H.; Li, Y.; Gao, W.; Zhang, W.; Sun, H.; Guo, L.; Yu, J. Bayesian Forward-Looking Superresolution Imaging Using Doppler Deconvolution in Expanded Beam Space for High-Speed Platform. IEEE Trans. Geosci. Remote Sens. 2022, 60, 5105113. [Google Scholar] [CrossRef]
- Han, J.; Zhang, S.; Zheng, S.; Wang, M.; Ding, H.; Yan, Q. Bias Analysis and Correction for Ill-Posed Inversion Problem with Sparsity Regularization Based on L 1 Norm for Azimuth Super-Resolution of Radar Forward-Looking Imaging. Remote Sens. 2022, 14, 5792. [Google Scholar] [CrossRef]
- Li, W.; Niu, M.; Zhang, Y.; Huang, Y.; Yang, J. Forward-Looking Scanning Radar Superresolution Imaging Based on Second-Order Accelerated Iterative Shrinkage-Thresholding Algorithm. IEEE J. Sel. Top. Appl. Earth Obs. Remote Sens. 2020, 13, 620–631. [Google Scholar] [CrossRef]
- Chen, R.; Li, W.; Zhang, Y.; Yang, J. Forward Looking Imaging of Airborne Multichannel Radar based on Modified IAA. In Proceedings of the IGARSS 2022—2022 IEEE International Geoscience and Remote Sensing Symposium, Kuala Lumpur, Malaysia, 17–22 July 2022; pp. 2987–2990. [Google Scholar] [CrossRef]
- Guo, Y.; Zhang, D.; Li, Q.; Zhang, P.; Liang, Y. FIAA-Based Super-Resolution Forward-Looking Radar Imaging Method for Maneuvering Platforms. In Proceedings of the 2022 3rd China International SAR Symposium (CISS), Shanghai, China, 2–4 November 2022; pp. 1–5. [Google Scholar] [CrossRef]
- Coutts, S.; Cuomo, K.; McHarg, J.; Robey, F.; Weikle, D. Distributed coherent aperture measurements for next generation BMD radar. In Proceedings of the Fourth IEEE Workshop on Sensor Array and Multichannel Processing, Waltham, MA, USA, 12–14 July 2006; IEEE: New York, NY, USA, 2006; pp. 390–393. [Google Scholar] [CrossRef]
- CHEN, J.; WANG, T.; WU, J.; LIU, X. Airborne distributed coherent aperture radar synchronization error calibration method based on prominent points. J. Electron. Inf. Technol. 2021, 43, 356–363. [Google Scholar] [CrossRef]
- Baoliang, Z.; Dongming, Z.; Hongwei, G.; Yaobing, L. Test and analysis of distributed aperture coherence-synthetic radar technology. J. Terahertz Sci. Electron. Inf. Technol. 2019, 17, 413–417. [Google Scholar] [CrossRef]
- Liang, C.; Li, Y.; Hu, X.; Wang, Y.; Zhang, L.; Wang, M.; Guo, J. Coherent-on-receive synthesis using dominant scatterer in millimeter-wave distributed coherent aperture radar. Remote Sens. 2023, 15, 1505. [Google Scholar] [CrossRef]
- Dai, F.; Li, Y.; Wang, Y.; Chen, H. Efficient Implementation for SBL-Based Coherent Distributed mmWave Radar Imaging. Remote Sens. 2023, 15, 1054. [Google Scholar] [CrossRef]
- Krieger, G.; Younis, M. Impact of oscillator noise in bistatic and multistatic SAR. IEEE Geosci. Remote Sens. Lett. 2006, 3, 424–428. [Google Scholar] [CrossRef]
- Kenney, R.H.; Metcalf, J.G.; McDaniel, J.W. Wireless Distributed Frequency and Phase Synchronization for Mobile Platforms in Cooperative Digital Radar Networks. IEEE Trans. Radar Syst. 2024, 2, 268–287. [Google Scholar] [CrossRef]
- Merlo, J.M.; Schlegel, A.; Nanzer, J.A. High Accuracy Wireless Time-Frequency Transfer For Distributed Phased Array Beamforming. In Proceedings of the 2023 IEEE/MTT-S International Microwave Symposium—IMS 2023, San Diego, CA, USA, 11–16 June 2023; pp. 109–112. [Google Scholar] [CrossRef]
- Mghabghab, S.R.; Nanzer, J.A. Open-Loop Distributed Beamforming Using Wireless Frequency Synchronization. IEEE Trans. Microw. Theory Tech. 2021, 69, 896–905. [Google Scholar] [CrossRef]
- Yulin, H.; Jianyu, Y.; Junjie, W.; Jintao, X. Precise time frequency synchronization technology for bistatic radar. J. Syst. Eng. Electron. 2008, 19, 929–933. [Google Scholar] [CrossRef]
- Wang, W.Q. GPS-Based Time & Phase Synchronization Processing for Distributed SAR. IEEE Trans. Aerosp. Electron. Syst. 2009, 45, 1040–1051. [Google Scholar] [CrossRef]
- Pu, W.; Li, W.; Lv, Y.; Wang, Z. An extended omega-K algorithm with integrated motion compensation for bistatic forward-looking SAR. In Proceedings of the 2015 IEEE Radar Conference (RadarCon), Arlington, VA, USA, 10–15 May 2015; pp. 1291–1295. [Google Scholar] [CrossRef]
- Ying-jie, Z.; Yan-ping, W.; TAN, W.; Hong, W. Research on Motion Compensation for Airborne Forward Looking Synthetic Aperture Radar with Linear Array Antennas. J. Radars 2013, 2, 168. [Google Scholar] [CrossRef]
- Liu, D.; Kamilov, U.S.; Boufounos, P.T. Coherent distributed array imaging under unknown position perturbations. In Proceedings of the 2016 4th International Workshop on Compressed Sensing Theory and its Applications to Radar, Sonar and Remote Sensing (CoSeRa), Aachen, Germany, 19–22 September 2016; pp. 105–109. [Google Scholar] [CrossRef]
- Karlsson, J.; Rowe, W.; Xu, L.; Glentis, G.O.; Li, J. Fast missing-data IAA with application to notched spectrum SAR. IEEE Trans. Aerosp. Electron. Syst. 2014, 50, 959–971. [Google Scholar] [CrossRef]
- Stoica, P.; Li, J.; Ling, J.; Cheng, Y. Missing data recovery via a nonparametric iterative adaptive approach. In Proceedings of the 2009 IEEE International Conference on Acoustics, Speech and Signal Processing, Taipei, Taiwan, 19–24 April 2009; IEEE: New York, NY, USA, 2009; pp. 3369–3372. [Google Scholar] [CrossRef]
- Moore, T.G.; Zuerndorfer, B.W.; Burt, E.C. Enhanced imagery using spectral-estimation-based techniques. Linc. Lab. J. 1997, 10, 171–186. [Google Scholar]
- Rambach, K.; Yang, B. MIMO radar: Time division multiplexing vs. code division multiplexing. In Proceedings of the International Conference on Radar Systems (Radar 2017), Belfast, Ireland, 23–26 October 2017; IET: London, UK, 2017; pp. 1–5. [Google Scholar] [CrossRef]
- Tucker, R.S.; Eisenstein, G.; Korotky, S.K. Optical time-division multiplexing for very high bit-rate transmission. J. Light. Technol. 1988, 6, 1737–1749. [Google Scholar] [CrossRef]
- Bellettini, A.; Pinto, M.A. Theoretical accuracy of synthetic aperture sonar micronavigation using a displaced phase-center antenna. IEEE J. Ocean. Eng. 2002, 27, 780–789. [Google Scholar] [CrossRef]
- Donnet, B.; Longstaff, I. MIMO radar, techniques and opportunities. In Proceedings of the 2006 European Radar Conference, Manchester, UK, 13–15 September 2006; IEEE: New York, NY, USA, 2006; pp. 112–115. [Google Scholar] [CrossRef]
- Li, S.; Wang, S.; An, Q.; Zhao, G.; Sun, H. Cylindrical MIMO Array-Based Near-Field Microwave Imaging. IEEE Trans. Antennas Propag. 2021, 69, 612–617. [Google Scholar] [CrossRef]
- Li, N.; Wang, R.; Deng, Y.; Chen, J.; Zhang, Z.; Liu, Y.; Xu, Z.; Zhao, F. Improved full-aperture ScanSAR imaging algorithm based on aperture interpolation. IEEE Geosci. Remote Sens. Lett. 2015, 12, 1101–1105. [Google Scholar] [CrossRef]
- Ning, J.; Liu, D.; Liu, K.; Zhang, H.; Wang, Y. An Improved Full-Aperture ScanSAR Imaging Method Integrating the MIAA Based Aperture Interpolation. J. Sensors 2020, 2020, 8196081. [Google Scholar] [CrossRef]
- Yardibi, T.; Li, J.; Stoica, P.; Xue, M.; Baggeroer, A.B. Source Localization and Sensing: A Nonparametric Iterative Adaptive Approach Based on Weighted Least Squares. IEEE Trans. Aerosp. Electron. Syst. 2010, 46, 425–443. [Google Scholar] [CrossRef]
- Li, J.; Stoica, P.; Wang, Z. On robust Capon beamforming and diagonal loading. IEEE Trans. Signal Process. 2003, 51, 1702–1715. [Google Scholar] [CrossRef]
- Schmidt, R. Multiple emitter location and signal parameter estimation. IEEE Trans. Antennas Propag. 1986, 34, 276–280. [Google Scholar] [CrossRef]
- Wang, J.; Kwon, S.; Shim, B. Generalized Orthogonal Matching Pursuit. IEEE Trans. Signal Process. 2012, 60, 6202–6216. [Google Scholar] [CrossRef]
- Beck, A.; Teboulle, M. A fast iterative shrinkage-thresholding algorithm for linear inverse problems. SIAM J. Imaging Sci. 2009, 2, 183–202. [Google Scholar] [CrossRef]
- Iqbal, M.; Chen, J.; Yang, W.; Wang, P.; Sun, B. Kalman filter for removal of scalloping and inter-scan banding in scansar images. Prog. Electromagn. Res. 2012, 132, 443–461. [Google Scholar] [CrossRef]
- Romeiser, R.; Horstmann, J.; Graber, H. A new scalloping filter algorithm for scansar images. In Proceedings of the 2010 IEEE International Geoscience and Remote Sensing Symposium, Honolulu, HI, USA, 25–30 July 2010; IEEE: New York, NY, USA, 2010; pp. 4079–4082. [Google Scholar] [CrossRef]
- Instruments, T. Imaging Radar Using Cascaded Mmwave Sensor Reference Design. 2020. Available online: https://www.ti.com/lit/ug/tiduen5a/tiduen5a.pdf (accessed on 1 June 2024).

















| Parameter | Value | Parameter | Value |
|---|---|---|---|
| Center frequency | 9.5 GHz | Element spacing (m) | 0.0471 |
| Bandwidth | 100 MHz | Number of elements | 56 |
| Azimuth beamwidth | 20° | Single aperture length | 2.6387 m |
| Nadir angle | 40° | Array spacing | 10 m |
| Platform height | 1000 m | Number of arrays | 3 |
| Imaging Model | Aperture Length/m | Array Spacing/m | Imaging Algorithm | Resolvable | Azimuth Resolution/m | PSLR/dB | ISLR/dB |
|---|---|---|---|---|---|---|---|
| Single array | 2.6 | - | ECS | ✗ | 7.2054 | −13.0125 | −9.9788 |
| Single array | 20 | - | ECS | ✓ | 0.8047 | −13.2821 | −9.8183 |
| Single array | 40 | - | ECS | ✓ | 0.4775 | −13.2613 | −9.8593 |
| Distributed three arrays | 2.6 × 3 | 10 | Full aperture ECS | ✗ | - | - | - |
| Distributed three arrays | 2.6 × 3 | 10 | LPM-AIT | ✗ | - | – | – |
| Distributed three arrays | 2.6 × 3 | 20 | LPM-AIT | ✗ | - | - | - |
| Distributed three arrays | 2.6 × 3 | 10 | GAPES | ✓ | 0.8408 | −13.0125 | −9.9404 |
| Distributed three arrays | 2.6 × 3 | 20 | GAPES | ✗ | - | - | - |
| Distributed three arrays | 2.6 × 3 | 10 | OMP | ✓ | 0.4315 | −33.2821 | −30.8183 |
| Distributed three arrays | 2.6 × 3 | 20 | OMP | ✗ | - | - | - |
| Distributed three arrays | 2.6 × 3 | 10 | ISTA | ✓ | 0.3518 | −27.1988 | −23.2873 |
| Distributed three arrays | 2.6 × 3 | 20 | ISTA | ✗ | - | - | - |
| Distributed three arrays | 2.6 × 3 | 10 | MIAA-AIT | ✓ | 0.5908 | −12.8999 | −9.6135 |
| Distributed three arrays | 2.6 × 3 | 20 | MIAA-AIT | ✓ | 0.3620 | −12.2282 | −8.7768 |
| Parameter | Value |
|---|---|
| Center frequency | 78.2 GHz |
| Bandwidth | 2528 MHz |
| Equivalent element spacing | 0.98 mm |
| Number of elements | 86 |
| Equivalent single array aperture length | 8.4 cm |
| Radar-to-target distance | 7.1 m |
| Rail length | 0.5 m |
| Imaging Model | Aperture Length/m | Imaging Algorithm | Resolvable | Azimuth Resolution/m | PSLR/dB | ISLR/dB |
|---|---|---|---|---|---|---|
| Single array | 0.084 | Beamforming | ✗ | ≥0.10 | - | - |
| Synthetic array | 0.42 | Beamforming | ✓ | 0.0314 | −13.4881 | −13.4632 |
| Distributed two arrays | 0.084 × 2 | OMP | ✗ | - | - | - |
| Distributed two arrays | 0.084 × 2 | ISTA | ✗ | - | - | - |
| Distributed two arrays | 0.084 × 2 | LPM-AIT | ✓ | 0.0925 | −13.2821 | −9.8183 |
| Distributed two arrays | 0.084 × 2 | GAPES | ✓ | 0.0671 | −11.7116 | −8.2385 |
| Distributed two arrays | 0.084 × 2 | MIAA-AIT | ✓ | 0.0328 | −10.6285 | −9.5112 |
Disclaimer/Publisher’s Note: The statements, opinions and data contained in all publications are solely those of the individual author(s) and contributor(s) and not of MDPI and/or the editor(s). MDPI and/or the editor(s) disclaim responsibility for any injury to people or property resulting from any ideas, methods, instructions or products referred to in the content. |
© 2024 by the authors. Licensee MDPI, Basel, Switzerland. This article is an open access article distributed under the terms and conditions of the Creative Commons Attribution (CC BY) license (https://creativecommons.org/licenses/by/4.0/).
Share and Cite
Shen, S.; Niu, X.; Guo, J.; Zhang, Z.; Han, S. High-Resolution Collaborative Forward-Looking Imaging Using Distributed MIMO Arrays. Remote Sens. 2024, 16, 3991. https://doi.org/10.3390/rs16213991
Shen S, Niu X, Guo J, Zhang Z, Han S. High-Resolution Collaborative Forward-Looking Imaging Using Distributed MIMO Arrays. Remote Sensing. 2024; 16(21):3991. https://doi.org/10.3390/rs16213991
Chicago/Turabian StyleShen, Shipei, Xiaoli Niu, Jundong Guo, Zhaohui Zhang, and Song Han. 2024. "High-Resolution Collaborative Forward-Looking Imaging Using Distributed MIMO Arrays" Remote Sensing 16, no. 21: 3991. https://doi.org/10.3390/rs16213991
APA StyleShen, S., Niu, X., Guo, J., Zhang, Z., & Han, S. (2024). High-Resolution Collaborative Forward-Looking Imaging Using Distributed MIMO Arrays. Remote Sensing, 16(21), 3991. https://doi.org/10.3390/rs16213991

