Robust Trend Analysis in Environmental Remote Sensing: A Case Study of Cork Oak Forest Decline
Abstract
1. Introduction
1.1. Trend Analysis Using Remote Sensing
1.2. The Decline in Mediterranean Cork Oak Forests
1.3. Research Objectives
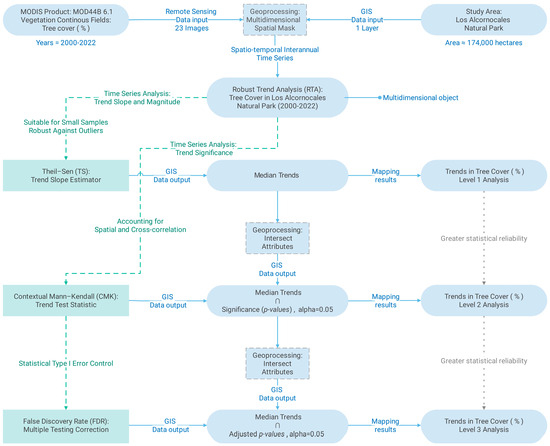
2. Materials and Methods
2.1. Study Area
2.2. Research Workflow
2.3. Statistical Foundations of the Robust Trend Analysis (RTA)
2.3.1. Robust Trend Analysis Considering Spatial and Cross-Correlation
2.3.2. False Discovery Rate Control
- 1.
- Order the p-values of all the hypothesis tests in ascending order:where:
- 2.
- Determine the critical value k as the largest i such that:where:
- 3.
- Reject all null hypotheses:where:
3. Results
3.1. The Effect of Robustness in Trend Analysis
3.2. Tree Cover Loss in the Largest Cork Oak Forest in Europe
4. Discussion
5. Conclusions
Author Contributions
Funding
Data Availability Statement
Acknowledgments
Conflicts of Interest
References
- Kuenzer, C.; Dech, S.; Wagner, W. (Eds.) Remote Sensing Time Series; Springer International Publishing: Cham, Switzerland, 2015; Volume 22, ISBN 978-3-319-15966-9. [Google Scholar]
- Hipel, K.; McLeod, A. Nonparametric Tests for Trend Detection. In Time Series Modelling of Water Resources and Environmental Systems; Elsevier: Amsterdam, The Netherlands, 1994; pp. 853–938. [Google Scholar]
- Mitchell, A.L.; Rosenqvist, A.; Mora, B. Current Remote Sensing Approaches to Monitoring Forest Degradation in Support of Countries Measurement, Reporting and Verification (MRV) Systems for REDD+. Carbon. Balance Manag. 2017, 12, 9. [Google Scholar] [CrossRef] [PubMed]
- Kuenzer, C.; Dech, S.; Wagner, W. Remote Sensing Time Series Revealing Land Surface Dynamics: Status Quo and the Pathway Ahead; Springer: Cham, Switzerland, 2015; pp. 1–24. [Google Scholar]
- Eklundh, L.; Jönsson, P. TIMESAT: A Software Package for Time-Series Processing and Assessment of Vegetation Dynamics; Springer: Cham, Switzerland, 2015; pp. 141–158. [Google Scholar]
- Hostert, P.; Griffiths, P.; van der Linden, S.; Pflugmacher, D. Time Series Analyses in a New Era of Optical Satellite Data; Springer: Cham, Switzerland, 2015; pp. 25–41. [Google Scholar]
- McLeod, A.I.; Hipel, K.W. Tests for Monotonic Trend; Springer: Dordrecht, The Netherlands, 1994; pp. 245–270. [Google Scholar]
- Privalsky, V. Time and Frequency Domain Models of Scalar Time Series; Springer: Cham, Switzerland, 2021; pp. 27–44. [Google Scholar]
- Theil, H. A Rank-Invariant Method of Linear and Polynomial Regression Analysis I, II and III. In Proceedings of the Section of Sciences, Koninklijke Academie van Wetenschappen te; Springer: Amsterdam, The Netherlands; 1950; pp. 386–392. [Google Scholar]
- Sen, P. Estimates of the Regression Coefficient Based on Kendall’s Tau. J. Am. Stat. Assoc. 1968, 63, 1379–1389. [Google Scholar] [CrossRef]
- Peng, H.; Wang, S.; Wang, X. Consistency and Asymptotic Distribution of the Theil–Sen Estimator. J. Stat. Plan. Inference 2008, 138, 1836–1850. [Google Scholar] [CrossRef]
- Freedman, D. Statistical Models. Theory and Practice; University of California: Berkeley, CA, USA, 2009. [Google Scholar]
- Bal, A. Improving the Robustness of the Theil-Sen Estimator Using a Simple Heuristic-Based Modification. Symmetry 2024, 16, 698. [Google Scholar] [CrossRef]
- Fernandes, R.; Leblanc, S.G. Parametric (Modified Least Squares) and Non-Parametric (Theil–Sen) Linear Regressions for Predicting Biophysical Parameters in the Presence of Measurement Errors. Remote Sens. Environ. 2005, 95, 303–316. [Google Scholar] [CrossRef]
- Mann, H. Nonparametric Tests against Trend. Econometrica 1945, 13, 245–259. [Google Scholar] [CrossRef]
- Kendall, M. Rank Correlation Methods; Charles Griffin: London, UK, 1975. [Google Scholar]
- Spearman, C. The Proof and Measurement of Association between Two Things. Am. J. Psychol. 1904, 15, 72. [Google Scholar] [CrossRef]
- Helsel, D.R.; Frans, L.M. Regional Kendall Test for Trend. Environ. Sci. Technol. 2006, 40, 4066–4073. [Google Scholar] [CrossRef]
- Hoaglin, D.; Mosteller, F.; Tukey, J. Understanding Robust and Exploratory Data Analysis; John Wiley and Sons: New York, NY, USA, 2000. [Google Scholar]
- Eastman, J. ClarkLabs. TerrSet: Geospatial Monitoring and Modeling. Tutorial; Clark University: Worcester, MA, USA, 2016. [Google Scholar]
- Cliff, A.; Ord, J. Spatial Autocorrelation; Pion: London, UK, 1973. [Google Scholar]
- Douglas, E.M.; Vogel, R.M.; Kroll, C.N. Trends in Floods and Low Flows in the United States: Impact of Spatial Correlation. J. Hydrol. 2000, 240, 90–105. [Google Scholar] [CrossRef]
- Renard, B.; Lang, M.; Bois, P.; Dupeyrat, A.; Mestre, O.; Niel, H.; Sauquet, E.; Prudhomme, C.; Parey, S.; Paquet, E.; et al. Regional Methods for Trend Detection: Assessing Field Significance and Regional Consistency. Water Resour. Res. 2008, 44, W08419. [Google Scholar] [CrossRef]
- Neeti, N.; Eastman, J.R. A Contextual Mann-Kendall Approach for the Assessment of Trend Significance in Image Time Series. Trans. GIS 2011, 15, 599–611. [Google Scholar] [CrossRef]
- Piedmont, R.L. Type I Errors. In Encyclopedia of Quality of Life and Well-Being Research; Springer: Dordrecht, The Netherlands, 2014; p. 6758. [Google Scholar]
- Wang, F.; Shao, W.; Yu, H.; Kan, G.; He, X.; Zhang, D.; Ren, M.; Wang, G. Re-Evaluation of the Power of the Mann-Kendall Test for Detecting Monotonic Trends in Hydrometeorological Time Series. Front. Earth Sci. 2020, 8, 14. [Google Scholar] [CrossRef]
- Clements, N.; Sarkar, S.K.; Zhao, Z.; Kim, D.Y. Applying Multiple Testing Procedures to Detect Change in East African Vegetation. Ann. Appl. Stat. 2014, 8, 286–308. [Google Scholar] [CrossRef]
- James, G.; Witten, D.; Hastie, T.; Tibshirani, R.; Taylor, J. Multiple Testing. In An Introduction to Statistical Learning; Springer Texts in Statistics; Springer: Cham, Switzerland, 2023. [Google Scholar] [CrossRef]
- Heumann, B.W. The Multiple Comparison Problem in Empirical Remote Sensing. Photogramm. Eng. Remote Sens. 2015, 81, 921–926. [Google Scholar] [CrossRef]
- Cortés, J.; Mahecha, M.; Reichstein, M.; Brenning, A. Accounting for Multiple Testing in the Analysis of Spatio-Temporal Environmental Data. Environ. Ecol. Stat. 2020, 27, 293–318. [Google Scholar] [CrossRef]
- Gil, L.; Varela, M. EUFORGEN Technical Guidelines for Genetic Conservation and Use for Cork Oak (Quercus Suber); American Society for Photogrammetry and Remote Sensing: Rome, Italy, 2008. [Google Scholar]
- Agrillo, E.; Alessi, N.; Jiménez-Alfaro, B.; Casella, L.; Angelini, P.; Argagnon, O.; Crespo, G.; Fernández-González, F.; Monteiro-Henriques, T.; Neto, C.S.; et al. The Use of Large Databases to Characterize Habitat Types: The Case of Quercus Suber Woodlands in Europe. Rend. Lincei Sci. Fis. Nat. 2018, 29, 283–293. [Google Scholar] [CrossRef]
- Aronson, J.; Pereira, J.; Pausas, J. Cork Oak Woodlands on the Edge Ecology, Adaptive Management, and Restoration; Island Press: Washington, DC, USA, 2009. [Google Scholar]
- Pereira, H. Cork. Biology Production and Uses; Elsevier: Amsterdam, The Netherlands, 2007; ISBN 9780444529671. [Google Scholar]
- Aroso, I.M.; Araújo, A.R.; Pires, R.A.; Reis, R.L. Cork: Current Technological Developments and Future Perspectives for This Natural, Renewable, and Sustainable Material. ACS Sustain. Chem. Eng. 2017, 5, 11130–11146. [Google Scholar] [CrossRef]
- San-Miguel-Ayanz, J.; de Rigo, D.; Caudullo, G.; Houston Durrant, T.; Mauri, A. European Atlas of Forest Tree Species; Publication Office of the European Union: Luxembourg, 2016. [Google Scholar]
- Houston Durrant, T.; de Rigo, D.; Caudullo, G. Quercus Suber in Europe: Distribution, Habitat, Usage and Threats. In European Atlas of Forest Tree Species; Publication Office of the European Union: Luxembourg, 2016; pp. 164–165. [Google Scholar]
- Olson, D.M.; Dinerstein, E.; Wikramanayake, E.D.; Burgess, N.D.; Powell, G.V.N.; Underwood, E.C.; D’amico, J.A.; Itoua, I.; Strand, H.E.; Morrison, J.C.; et al. Terrestrial Ecoregions of the World: A New Map of Life on EarthA New Global Map of Terrestrial Ecoregions Provides an Innovative Tool for Conserving Biodiversity. Bioscience 2001, 51, 933–938. [Google Scholar] [CrossRef]
- Serrasolses, I.; Pérez-devesa, M.; Vilagrosa, A.; Pausas, J.G.; Sauras, T.; Cortina, J.; Vallejo, V.R. Cork Oak Distribution. In Cork Oak Woodlands on the Edge: Conservation, Adaptive Management, and Restoration; Island Press: Washington, DC, USA, 2009; pp. 89–99. [Google Scholar]
- Sørensen, I.H.; Torralba, M.; Quintas-Soriano, C.; Muñoz-Rojas, J.; Plieninger, T. Linking Cork to Cork Oak Landscapes: Mapping the Value Chain of Cork Production in Portugal. Front. Sustain. Food Syst. 2021, 5, 787045. [Google Scholar] [CrossRef]
- Faísca, C.M. Economy and Ecology in the Iberian Cork Oak Forests: Land Use in the Second Half of the 19th Century. Configurações 2020, 26, 83–105. [Google Scholar] [CrossRef]
- Parsons, J.J. The Cork Oak Forests and the Evolution of the Cork Industry in Southern Spain and Portugal. Econ. Geogr. 1962, 38, 195. [Google Scholar] [CrossRef]
- Arosa, M.L.; Bastos, R.; Cabral, J.A.; Freitas, H.; Costa, S.R.; Santos, M. Long-Term Sustainability of Cork Oak Agro-Forests in the Iberian Peninsula: A Model-Based Approach Aimed at Supporting the Best Management Options for the Montado Conservation. Ecol. Modell. 2017, 343, 68–79. [Google Scholar] [CrossRef]
- Li, F.; Qian, H.; Sardans, J.; Amishev, D.Y.; Wang, Z.; Zhang, C.; Wu, T.; Xu, X.; Tao, X.; Huang, X. Evolutionary History Shapes Variation of Wood Density of Tree Species across the World. Plant Divers. 2024, 46, 283–293. [Google Scholar] [CrossRef]
- Kim, H.N.; Jin, H.Y.; Kwak, M.J.; Khaine, I.; You, H.N.; Lee, T.Y.; Ahn, T.H.; Woo, S.Y. Why Does Quercus Suber Species Decline in Mediterranean Areas? J. Asia Pac. Biodivers. 2017, 10, 337–341. [Google Scholar] [CrossRef]
- Vagniluca, S.; Moricca, S.; Vigniluca Source, S. European Expansion of Oak Decline: Involved Microrganisms and Methodological Approaches. Phytopathol. Mediterr. 1995, 34, 207–226. [Google Scholar]
- Acha, A.; Newing, H.S. Cork Oak Landscapes, Promised or Compromised Lands? A Case Study of a Traditional Cultural Landscape in Southern Spain. Hum. Ecol. 2015, 43, 601–611. [Google Scholar] [CrossRef]
- Costa, A.; Pereira, H.; Madeira, M. Analysis of Spatial Patterns of Oak Decline in Cork Oak Woodlands in Mediterranean Conditions. Ann. For. Sci. 2010, 67, 204. [Google Scholar] [CrossRef]
- Camarero, J.J.; Gazol, A.; Valeriano, C.; Colangelo, M.; Rubio-Cuadrado, Á. Growth Responses to Climate and Drought in Relict Cork Oak Populations as a Benchmark of the Species Tolerance. Forests 2024, 15, 72. [Google Scholar] [CrossRef]
- Matías, L.; Pérez-Ramos, I.M.; Gómez-Aparicio, L. Are Northern-Edge Populations of Cork Oak More Sensitive to Drought than Those of the Southern Edge? Environ. Exp. Bot. 2019, 163, 78–85. [Google Scholar] [CrossRef]
- Gentilesca, T.; Camarero, J.; Colangelo, M.; Nolè, A.; Ripullone, F. Drought-Induced Oak Decline in the Western Mediterranean Region: An Overview on Current Evidences, Mechanisms and Management Options to Improve Forest Resilience. iForest 2017, 10, 796–806. [Google Scholar] [CrossRef]
- Tiberi, R.; Branco, M.; Bracalini, M.; Croci, F.; Panzavolta, T. Cork Oak Pests: A Review of Insect Damage and Management. Ann. For. Sci. 2016, 73, 219–232. [Google Scholar] [CrossRef]
- Moricca, S.; Linaldeddu, B.T.; Ginetti, B.; Scanu, B.; Franceschini, A.; Ragazzi, A. Endemic and Emerging Pathogens Threatening Cork Oak Trees: Management Options for Conserving a Unique Forest Ecosystem. Plant Dis. 2016, 100, 2184–2193. [Google Scholar] [CrossRef]
- Brasier, C. Phytophthora Cinnamomi and Oak Decline in Southern Europe. Environmental Constraints Including Climate Change. Ann. Des Sci. For. 1996, 53, 347–358. [Google Scholar] [CrossRef]
- Moralejo, E.; García-Muñoz, J.A.; Descals, E. Susceptibility of Iberian Trees to Phytophthora Ramorum and P. Cinnamomi. Plant Pathol. 2009, 58, 271–283. [Google Scholar] [CrossRef]
- de Sampaio e Paiva Camilo-Alves, C.; da Clara, M.I.E.; de Almeida Ribeiro, N.M.C. Decline of Mediterranean Oak Trees and Its Association with Phytophthora Cinnamomi: A Review. Eur. J. For. Res. 2013, 132, 411–432. [Google Scholar] [CrossRef]
- Brasier, C. Oak Tree Mortality in Iberia. Nature 1992, 360, 539. [Google Scholar] [CrossRef]
- Gómez-Aparicio, L.; Ibáñez, B.; Serrano, M.S.; De Vita, P.; Ávila, J.M.; Pérez-Ramos, I.M.; García, L.V.; Esperanza Sánchez, M.; Marañón, T. Spatial Patterns of Soil Pathogens in Declining Mediterranean Forests: Implications for Tree Species Regeneration. New Phytol. 2012, 194, 1014–1024. [Google Scholar] [CrossRef]
- Domínguez-Begines, J.; De Deyn, G.B.; García, L.V.; Eisenhauer, N.; Gómez-Aparicio, L. Cascading Spatial and Trophic Impacts of Oak Decline on the Soil Food Web. J. Ecol. 2019, 107, 1199–1214. [Google Scholar] [CrossRef]
- Eastman, J. ClarkLabs. Earth Trends Modeler in TerrSet 2020; ClarkLabs; Clark University: Worcester, MA, USA, 2021. [Google Scholar]
- Pohlert, T. Trend: Non-Parametric Trend Tests and Change-Point Detection; R Package Version 1.1.6; 2023; Available online: https://cran.r-project.org/web/packages/trend/vignettes/trend.pdf (accessed on 7 October 2024).
- McLeod, A. Kendall: Kendall Rank Correlation and Mann-Kendall Trend Test. R Package Version 2.2.1; 2022; Available online: https://cran.r-project.org/web/packages/Kendall/Kendall.pdf (accessed on 7 October 2024).
- Patakamuri, S.; O’Brien, N. Modifiedmk: Modified Versions of Mann Kendall and Spearman’s Rho Trend Tests. R Package Version 1.6; 2021; Available online: https://cran.r-project.org/web/packages/modifiedmk/modifiedmk.pdf (accessed on 7 October 2024).
- Jacques, B.; Aronson, J. Biology and Wildlife of the Mediterranean; Oxford University Press: Oxford, UK, 1999. [Google Scholar]
- Rodríguez-Sánchez, F.; Pérez-Barrales, R.; Ojeda, F.; Vargas, P.; Arroyo, J. The Strait of Gibraltar as a Melting Pot for Plant Biodiversity. Quat. Sci. Rev. 2008, 27, 2100–2117. [Google Scholar] [CrossRef]
- Gómez-Zotano, J.; Alcántara-Manzanares, J.; Olmedo-Cobo, J.A.; Martínez-Ibarra, E. La Sistematización Del Clima Mediterráneo: Identificación, Clasificación y Caracterización Climática de Andalucía (España). Rev. Geogr. Norte Gd. 2015, 61, 161–180. [Google Scholar] [CrossRef]
- Ojeda, F.; Marañón, T.; Arroyo, J. Plant Diversity Patterns in the Aljibe Mountains (S. Spain): A Comprehensive Account. Biodivers. Conserv. 2000, 9, 1323–1343. [Google Scholar] [CrossRef]
- Gutiérrez-Hernández, O.; Senciales-González, J.M.; García, L.V. Evolución de La Superficie Forestal En Andalucía. Procesos y Factores. Rev. Estud. Andal. 2016, 33, 111–148. [Google Scholar] [CrossRef]
- Regional Ministry for the Environment of Andalusia. Procesos de Decaimiento Forestal (La Seca) En Andalucía. Situación Del Conocimiento; Consejería de Medio Ambiente; Junta de Andalucía: Córdoba, Spain, 2009; Available online: https://www.juntadeandalucia.es/medioambiente/portal/documents/20151/38640721/procesos_decaimiento_forestal_1.pdf/f1b89e3d-901c-9e02-e6ee-72161c595121?t=1645789298123 (accessed on 7 October 2024).
- Avila, J.M.; Linares, J.C.; García-Nogales, A.; Sánchez, M.E.; Gómez-Aparicio, L. Across-Scale Patterning of Plant–Soil–Pathogen Interactions in Quercus Suber Decline. Eur. J. For. Res. 2017, 136, 677–688. [Google Scholar] [CrossRef]
- Homet, P.; González, M.; Matías, L.; Godoy, O.; Pérez-Ramos, I.M.; García, L.V.; Gómez-Aparicio, L. Exploring Interactive Effects of Climate Change and Exotic Pathogens on Quercus Suber Performance: Damage Caused by Phytophthora Cinnamomi Varies across Contrasting Scenarios of Soil Moisture. Agric. For. Meteorol. 2019, 276–277, 107605. [Google Scholar] [CrossRef]
- Ibáñez, B.; Gómez-Aparicio, L.; Stoll, P.; Ávila, J.M.; Pérez-Ramos, I.M.; Marañón, T. A Neighborhood Analysis of the Consequences of Quercus Suber Decline for Regeneration Dynamics in Mediterranean Forests. PLoS ONE 2015, 10, e0117827. [Google Scholar] [CrossRef]
- Gómez-Aparicio, L.; Domínguez-Begines, J.; Kardol, P.; Ávila, J.M.; Ibáñez, B.; García, L.V. Plant-Soil Feedbacks in Declining Forests: Implications for Species Coexistence. Ecology 2017, 98, 1908–1921. [Google Scholar] [CrossRef]
- DiMiceli, C.; Sohlberg, R.; Townshend, J. MODIS/Terra Vegetation Continuous Fields Yearly L3 Global 250m SIN Grid V061 [Data Set]; NASA EOSDIS Land Processes Distributed Active Archive Center: Sioux Falls, SD, USA, 2022.
- Busetto, L.; Ranghetti, L. MODIStsp: An R Package for Automatic Preprocessing of MODIS Land Products Time Series. Comput. Geosci. 2016, 97, 40–48. [Google Scholar] [CrossRef]
- Neeti, N.; Ronald Eastman, J. Novel Approaches in Extended Principal Component Analysis to Compare Spatio-Temporal Patterns among Multiple Image Time Series. Remote Sens. Environ. 2014, 148, 84–96. [Google Scholar] [CrossRef]
- Benjamini, Y.; Hochberg, Y. Controlling the False Discovery Rate: A Practical and Powerful Approach to Multiple Testing. J. R. Stat. Soc. Ser. B (Methodol.) 1995, 57, 89–300. [Google Scholar] [CrossRef]
- Moran, P.A.P. Notes on Continuous Stochastic Phenomena. Biometrika 1950, 37, 17. [Google Scholar] [CrossRef]
- Goodchild, M. Spatial Autocorrelation; Geo Books: Norwich, UK, 1986. [Google Scholar]
- R Core Team. R: A Language and Environment for Statistical Computing; R Core Team: Vienna, Austria, 2023. [Google Scholar]
- Eastman, J.; ClarkLabs. TerrSet: Geospatial Monitoring and Modeling Software; Version 19.08; 2023; Available online: https://clarklabs.org/terrset/ (accessed on 7 October 2024)Version 19.08.
- Hijmans, R. Terra: Spatial Data Analysis 2024. Available online: https://cran.r-project.org/web/packages/terra/terra.pdf (accessed on 7 October 2024).
- Bivand, R. R Packages for Analyzing Spatial Data: A Comparative Case Study with Areal Data. Geogr. Anal. 2022, 54, 488–518. [Google Scholar] [CrossRef]
- Ventura, V.; Paciorek, C.J.; Risbey, J.S. Controlling the Proportion of Falsely Rejected Hypotheses When Conducting Multiple Tests with Climatological Data. J. Clim. 2004, 17, 4343–4356. [Google Scholar] [CrossRef]
- García, L.V. Controlling the False Discovery Rate in Ecological Research. Trends Ecol. Evol. 2003, 18, 553–554. [Google Scholar] [CrossRef]
- Ibáñez, B.; Gómez-Aparicio, L.; Ávila, J.M.; Pérez-Ramos, I.M.; Marañón, T. Effects of Quercus Suber Decline on Woody Plant Regeneration: Potential Implications for Successional Dynamics in Mediterranean Forests. Ecosystems 2017, 20, 630–644. [Google Scholar] [CrossRef]
- Ibáñez, B.; Ibáñez, I.; Gómez-Aparicio, L.; Ruiz-Benito, P.; García, L.V.; Marañón, T. Contrasting Effects of Climate Change along Life Stages of a Dominant Tree Species: The Importance of Soil-Climate Interactions. Divers. Distrib. 2014, 20, 872–883. [Google Scholar] [CrossRef]
- Gutiérrez-Hernández, O.; Sánchez, M.E.; Ramo, C.; Sánchez-Solana, J.E.; García, L.V. The Occurrence of Phytophthora Cinnamomi in Southern Spain: Presence—Absence Records and Potential Distribution Area. IOBC-WPRS Bull. 2017, 127, 105–109. [Google Scholar]
- Rebollo, P.; Moreno-Fernández, D.; Cruz-Alonso, V.; Gazol, A.; Rodríguez-Rey, M.; Astigarraga, J.; Zavala, M.A.; Gómez-Aparicio, L.; Andivia, E.; Miguel-Romero, S.; et al. Recent Increase in Tree Damage and Mortality and Their Spatial Dependence on Drought Intensity in Mediterranean Forests. Landsc. Ecol. 2024, 39, 38. [Google Scholar] [CrossRef]
- Owen, H.J.F.; Lines, E.R. Common Field Measures and Geometric Assumptions of Tree Shape Produce Consistently Biased Estimates of Tree and Canopy Structure in Mixed Mediterranean Forests. Ecol. Indic. 2024, 165, 112219. [Google Scholar] [CrossRef]
- Mu, X.; Hu, M.; Song, W.; Ruan, G.; Ge, Y.; Wang, J.; Huang, S.; Yan, G. Evaluation of Sampling Methods for Validation of Remotely Sensed Fractional Vegetation Cover. Remote Sens. 2015, 7, 16164–16182. [Google Scholar] [CrossRef]
- Gómez-Aparicio, L.; Domínguez-Begines, J.; Villa-Sanabria, E.; García, L.V.; Muñoz-Pajares, A.J. Tree Decline and Mortality Following Pathogen Invasion Alters the Diversity, Composition and Network Structure of the Soil Microbiome. Soil Biol. Biochem. 2022, 166, 108560. [Google Scholar] [CrossRef]
- Serrano, M.S.; Villa-Sanabria, E.; Homet, P.; Gutiérrez, E.; Gómez-Aparicio, L. Impact of a Drier Climate on the Exotic Pathogen Phytophthora Cinnamomi in Mediterranean Forests Differing in Soil Properties and Species Composition. For. Ecol. Manag. 2024, 556, 121721. [Google Scholar] [CrossRef]
- Güçlü, Y.S. Multiple Şen-Innovative Trend Analyses and Partial Mann-Kendall Test. J. Hydrol. 2018, 566, 685–704. [Google Scholar] [CrossRef]
- Bayazit, M.; Önöz, B. To Prewhiten or Not to Prewhiten in Trend Analysis? Hydrol. Sci. J. 2007, 52, 611–624. [Google Scholar] [CrossRef]
- Yue, S.; Wang, C.Y. Applicability of Prewhitening to Eliminate the Influence of Serial Correlation on the Mann-Kendall Test. Water Resour. Res. 2002, 38, 4-1–4-6. [Google Scholar] [CrossRef]










Disclaimer/Publisher’s Note: The statements, opinions and data contained in all publications are solely those of the individual author(s) and contributor(s) and not of MDPI and/or the editor(s). MDPI and/or the editor(s) disclaim responsibility for any injury to people or property resulting from any ideas, methods, instructions or products referred to in the content. |
© 2024 by the authors. Licensee MDPI, Basel, Switzerland. This article is an open access article distributed under the terms and conditions of the Creative Commons Attribution (CC BY) license (https://creativecommons.org/licenses/by/4.0/).
Share and Cite
Gutiérrez-Hernández, O.; García, L.V. Robust Trend Analysis in Environmental Remote Sensing: A Case Study of Cork Oak Forest Decline. Remote Sens. 2024, 16, 3886. https://doi.org/10.3390/rs16203886
Gutiérrez-Hernández O, García LV. Robust Trend Analysis in Environmental Remote Sensing: A Case Study of Cork Oak Forest Decline. Remote Sensing. 2024; 16(20):3886. https://doi.org/10.3390/rs16203886
Chicago/Turabian StyleGutiérrez-Hernández, Oliver, and Luis V. García. 2024. "Robust Trend Analysis in Environmental Remote Sensing: A Case Study of Cork Oak Forest Decline" Remote Sensing 16, no. 20: 3886. https://doi.org/10.3390/rs16203886
APA StyleGutiérrez-Hernández, O., & García, L. V. (2024). Robust Trend Analysis in Environmental Remote Sensing: A Case Study of Cork Oak Forest Decline. Remote Sensing, 16(20), 3886. https://doi.org/10.3390/rs16203886

