Predicting the Impacts of Land Use/Cover and Climate Changes on Water and Sediment Flows in the Megech Watershed, Upper Blue Nile Basin
Abstract
1. Introduction
2. Materials and Methods
2.1. Study Area
2.2. Datasets
2.2.1. Land Use/Land Cover Data
2.2.2. Climate Data
2.3. Methods
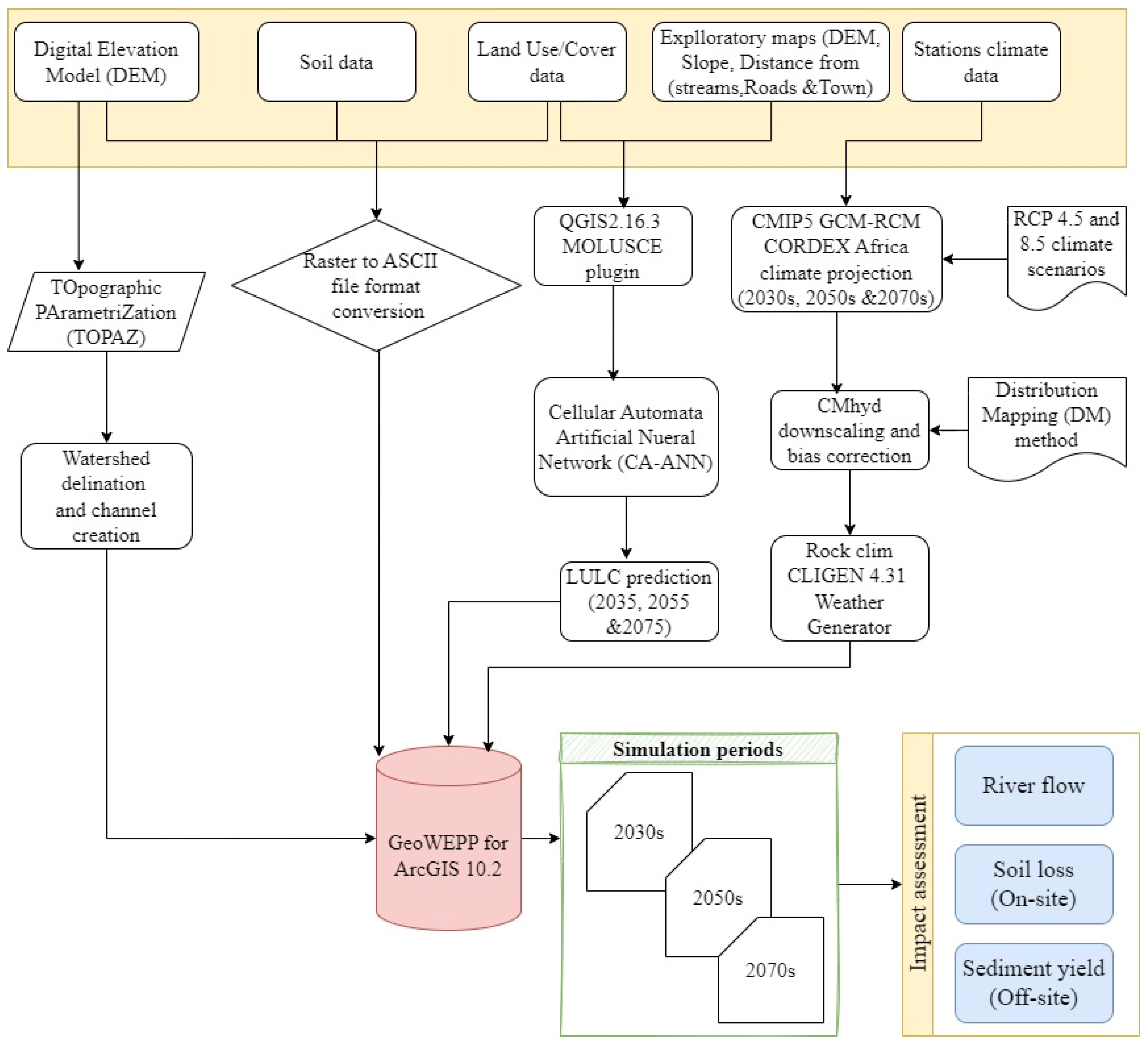
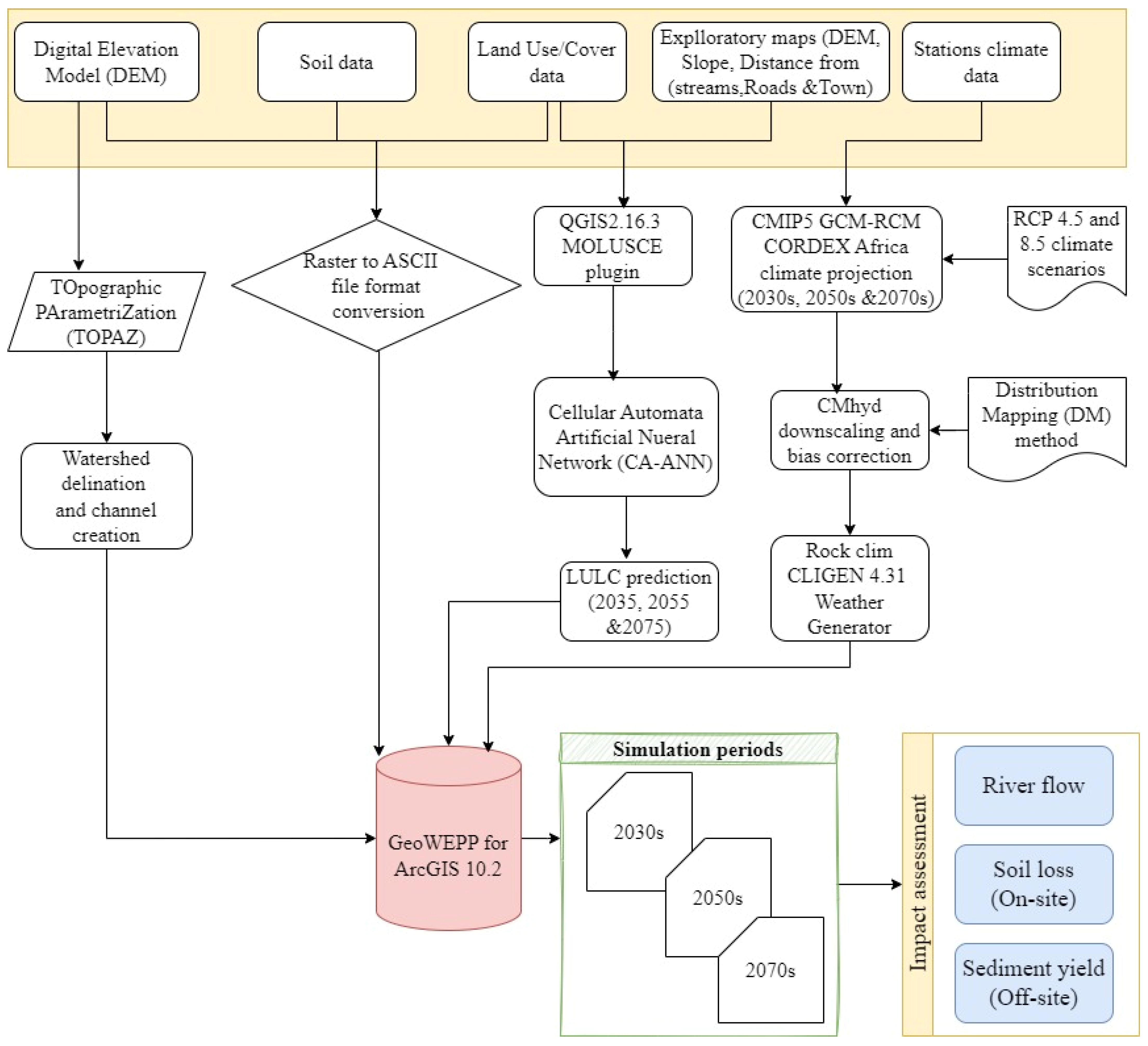
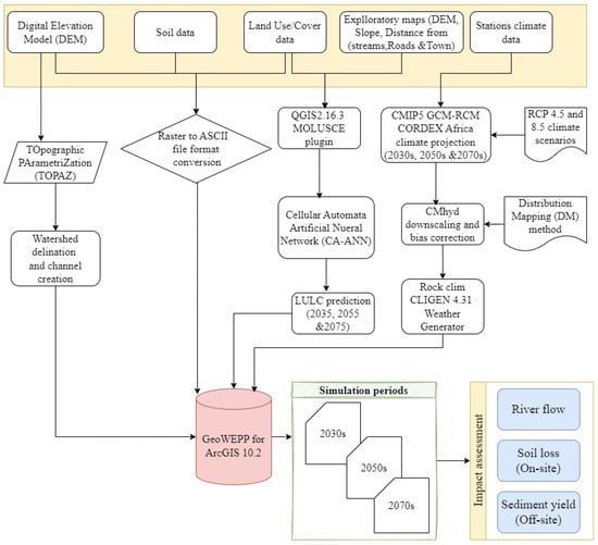
2.3.1. Modeling Approach
2.3.2. Land Use/Cover Forecasting
2.3.3. Climate Modeling
2.3.4. Bias Correction Method
2.3.5. Soil Erosion Model Description
2.4. Scenario Development
3. Results
3.1. Precipitation and Temperature
3.2. Climate Change
3.3. Land Use/Cover Prediction
Cellular Automata Simulation
3.4. GeoWEPP Model Simulations
3.4.1. Impacts of Land Use/Cover Change on Flow, Soil Loss, and Sediment Yield
3.4.2. Impacts of Climate Change on Flow, Soil Loss, and Sediment Yield
4. Discussion
4.1. Impact of Land Use Change on Soil Loss, Sediment Yield, and Flow
4.2. Impact of Climate Change on Soil Loss, Sediment Yield, and Runoff
4.3. Combined LULC and Climate Change Impacts
5. Conclusions
Author Contributions
Funding
Data Availability Statement
Acknowledgments
Conflicts of Interest
References
- Azimi Sardari, M.R.; Bazrafshan, O.; Panagopoulos, T.; Sardooi, E.R. Modeling the impact of climate change and land use change scenarios on soil erosion at the Minab Dam Watershed. Sustainability 2019, 11, 3353. [Google Scholar] [CrossRef]
- Chuenchum, P.; Xu, M.; Tang, W. Predicted trends of soil erosion and sediment yield from future land use and climate change scenarios in the Lancang–Mekong River by using the modified RUSLE model. Int. Soil Water Conserv. Res. 2020, 8, 213–227. [Google Scholar] [CrossRef]
- Belay, T.; Mengistu, D.A. Impacts of land use/land cover and climate changes on soil erosion in Muga watershed, Upper Blue Nile basin (Abay), Ethiopia. Ecol. Process. 2021, 10, 68. [Google Scholar] [CrossRef]
- Tsegaye, L.; Bharti, R. The impacts of LULC and climate change scenarios on the hydrology and sediment yield of Rib watershed, Ethiopia. Environ. Monit. Assess. 2022, 194, 717. [Google Scholar] [CrossRef] [PubMed]
- Dale, V.H. The relationship between land-use change and climate change. Ecol. Appl. 1997, 7, 753–769. [Google Scholar] [CrossRef]
- Mango, L.M.; Melesse, A.M.; McClain, M.E.; Gann, D.; Setegn, S. Land use and climate change impacts on the hydrology of the upper Mara River Basin, Kenya: Results of a modeling study to support better resource management. Hydrol. Earth Syst. Sci. 2011, 15, 2245–2258. [Google Scholar] [CrossRef]
- Baig, M.F.; Mustafa, M.R.U.; Baig, I.; Takaijudin, H.B.; Zeshan, M.T. Assessment of land use land cover changes and future predictions using CA-ANN simulation for selangor, Malaysia. Water 2022, 14, 402. [Google Scholar] [CrossRef]
- Genet, A. Population growth and land use land cover change scenario in Ethiopia. Int. J. Environ. Prot. Policy 2020, 8, 77–85. [Google Scholar] [CrossRef]
- Negese, A. Impacts of land use and land cover change on soil erosion and hydrological responses in Ethiopia. Appl. Environ. Soil Sci. 2021, 2021, 6669438. [Google Scholar] [CrossRef]
- Borrelli, P.; Robinson, D.A.; Fleischer, L.R.; Lugato, E.; Ballabio, C.; Alewell, C.; Meusburger, K.; Modugno, S.; Schütt, B.; Ferro, V. An assessment of the global impact of 21st century land use change on soil erosion. Nat. Commun. 2017, 8, 2013. [Google Scholar] [CrossRef]
- Kebede, B.; Bekele, A.; Kedir, E. Can the urban poor afford modern energy? The case of Ethiopia. Energy Policy 2002, 30, 1029–1045. [Google Scholar] [CrossRef]
- Awulachew, S.B.; Yilma, A.D.; Loulseged, M.; Loiskandl, W.; Ayana, M.; Alamirew, T. Water Resources and Irrigation Development in Ethiopia; IWMI: Colombo, Sri Lanka, 2007; Volume 123. [Google Scholar]
- Melese, T.; Senamaw, A.; Belay, T.; Bayable, G. The spatiotemporal dynamics of land use land cover change, and its impact on soil erosion in Tagaw Watershed, Blue Nile Basin, Ethiopia. Glob. Chall. 2021, 5, 2000109. [Google Scholar] [CrossRef] [PubMed]
- Moisa, M.B.; Negash, D.A.; Merga, B.B.; Gemeda, D.O. Impact of land-use and land-cover change on soil erosion using the RUSLE model and the geographic information system: A case of Temeji watershed, Western Ethiopia. J. Water Clim. Change 2021, 12, 3404–3420. [Google Scholar] [CrossRef]
- Chimdessa, K.; Quraishi, S.; Kebede, A.; Alamirew, T. Effect of land use land cover and climate change on river flow and soil loss in Didessa River Basin, South West Blue Nile, Ethiopia. Hydrology 2018, 6, 2. [Google Scholar] [CrossRef]
- Tsegaye, B. Effect of land use and land cover changes on soil erosion in Ethiopia. Int. J. Agric. Sci. Food Technol. 2019, 5, 026–034. [Google Scholar] [CrossRef]
- Tewabe, D.; Fentahun, T. Assessing land use and land cover change detection using remote sensing in the Lake Tana Basin, Northwest Ethiopia. Cogent Environ. Sci. 2020, 6, 1778998. [Google Scholar] [CrossRef]
- Takele, A.; Lakew, H.B.; Kabite, G. Does the recent afforestation program in Ethiopia influenced vegetation cover and hydrology? A case study in the upper awash basin, Ethiopia. Heliyon 2022, 8, e09589. [Google Scholar] [CrossRef]
- Berihun, M.L.; Tsunekawa, A.; Haregeweyn, N.; Meshesha, D.T.; Adgo, E.; Tsubo, M.; Masunaga, T.; Fenta, A.A.; Sultan, D.; Yibeltal, M. Exploring land use/land cover changes, drivers and their implications in contrasting agro-ecological environments of Ethiopia. Land Use Policy 2019, 87, 104052. [Google Scholar] [CrossRef]
- Zhai, H.; Lv, C.; Liu, W.; Yang, C.; Fan, D.; Wang, Z.; Guan, Q. Understanding spatio-temporal patterns of land use/land cover change under urbanization in Wuhan, China, 2000–2019. Remote Sens. 2021, 13, 3331. [Google Scholar] [CrossRef]
- Alatorre, L.; Beguería, S.; Lana-Renault, N.; Navas, A.; García-Ruiz, J.M. Soil erosion and sediment delivery in a mountain catchment under scenarios of land use change using a spatially distributed numerical model. Hydrol. Earth Syst. Sci. 2012, 16, 1321–1334. [Google Scholar] [CrossRef]
- Nut, N.; Mihara, M.; Jeong, J.; Ngo, B.; Sigua, G.; Prasad, P.V.; Reyes, M.R. Land use and land cover changes and its impact on soil erosion in Stung Sangkae catchment of Cambodia. Sustainability 2021, 13, 9276. [Google Scholar] [CrossRef]
- Kidane, M.; Bezie, A.; Kesete, N.; Tolessa, T. The impact of land use and land cover (LULC) dynamics on soil erosion and sediment yield in Ethiopia. Heliyon 2019, 5, e02981. [Google Scholar] [CrossRef]
- Eekhout, J.P.; de Vente, J. Global impact of climate change on soil erosion and potential for adaptation through soil conservation. Earth-Sci. Rev. 2022, 226, 103921. [Google Scholar] [CrossRef]
- Chen, C.-N.; Tfwala, S.S.; Tsai, C.-H. Climate change impacts on soil erosion and sediment yield in a watershed. Water 2020, 12, 2247. [Google Scholar] [CrossRef]
- Borrelli, P.; Robinson, D.A.; Panagos, P.; Lugato, E.; Yang, J.E.; Alewell, C.; Wuepper, D.; Montanarella, L.; Ballabio, C. Land use and climate change impacts on global soil erosion by water (2015–2070). Proc. Natl. Acad. Sci. USA 2020, 117, 21994–22001. [Google Scholar] [CrossRef] [PubMed]
- Girmay, G.; Moges, A.; Muluneh, A. Assessment of current and future climate change impact on soil loss rate of Agewmariam Watershed, Northern Ethiopia. Air Soil Water Res. 2021, 14, 1178622121995847. [Google Scholar] [CrossRef]
- Jilo, N.B.; Gebremariam, B.; Harka, A.E.; Woldemariam, G.W.; Behulu, F. Evaluation of the impacts of climate change on sediment yield from the Logiya Watershed, Lower Awash Basin, Ethiopia. Hydrology 2019, 6, 81. [Google Scholar] [CrossRef]
- Alaminie, A.A.; Tilahun, S.A.; Legesse, S.A.; Zimale, F.A.; Tarkegn, G.B.; Jury, M.R. Evaluation of past and future climate trends under CMIP6 scenarios for the UBNB (Abay), Ethiopia. Water 2021, 13, 2110. [Google Scholar] [CrossRef]
- Tegegne, G.; Melesse, A.M. Comparison of trend preserving statistical downscaling algorithms toward an improved precipitation extremes projection in the headwaters of blue nile river in Ethiopia. Environ. Process. 2021, 8, 59–75. [Google Scholar] [CrossRef]
- Chapman, S.; Birch, C.E.; Galdos, M.V.; Pope, E.; Davie, J.; Bradshaw, C.; Eze, S.; Marsham, J.H. Assessing the impact of climate change on soil erosion in East Africa using a convection-permitting climate model. Environ. Res. Lett. 2021, 16, 084006. [Google Scholar] [CrossRef]
- Panagos, P.; Ballabio, C.; Himics, M.; Scarpa, S.; Matthews, F.; Bogonos, M.; Poesen, J.; Borrelli, P. Projections of soil loss by water erosion in Europe by 2050. Environ. Sci. Policy 2021, 124, 380–392. [Google Scholar] [CrossRef]
- Choudhury, B.U.; Nengzouzam, G.; Islam, A. Runoff and soil erosion in the integrated farming systems based on micro-watersheds under projected climate change scenarios and adaptation strategies in the eastern Himalayan mountain ecosystem (India). J. Environ. Manag. 2022, 309, 114667. [Google Scholar] [CrossRef]
- Chakilu, G.G.; Sándor, S.; Zoltán, T.; Phinzi, K. Climate change and the response of streamflow of watersheds under the high emission scenario in Lake Tana sub-basin, upper Blue Nile basin, Ethiopia. J. Hydrol. Reg. Stud. 2022, 42, 101175. [Google Scholar] [CrossRef]
- Roth, V.; Lemann, T.; Zeleke, G.; Subhatu, A.T.; Nigussie, T.K.; Hurni, H. Effects of climate change on water resources in the upper Blue Nile Basin of Ethiopia. Heliyon 2018, 4, e00771. [Google Scholar] [CrossRef] [PubMed]
- Mengistu, D.; Bewket, W.; Dosio, A.; Panitz, H.-J. Climate change impacts on water resources in the upper blue nile (Abay) river basin, ethiopia. J. Hydrol. 2021, 592, 125614. [Google Scholar] [CrossRef]
- Ongoma, V.; Chen, H.; Gao, C. Projected changes in mean rainfall and temperature over East Africa based on CMIP5 models. Int. J. Climatol. 2018, 38, 1375–1392. [Google Scholar] [CrossRef]
- Gelete, G.; Gokcekus, H.; Gichamo, T. Impact of climate change on the hydrology of Blue Nile basin, Ethiopia: A review. J. Water Clim. Change 2020, 11, 1539–1550. [Google Scholar] [CrossRef]
- Gebrechorkos, S.H.; Hülsmann, S.; Bernhofer, C. Long-term trends in rainfall and temperature using high-resolution climate datasets in East Africa. Sci. Rep. 2019, 9, 11376. [Google Scholar] [CrossRef]
- Getachew, B.; Manjunatha, B. Climate change projections and trends simulated from the CMIP5 models for the Lake Tana sub-basin, the Upper Blue Nile (Abay) River Basin, Ethiopia. Environ. Chall. 2021, 5, 100385. [Google Scholar] [CrossRef]
- Getachew, B.; Manjunatha, B.R.; Bhat, G.H. Assessing current and projected soil loss under changing land use and climate using RUSLE with Remote sensing and GIS in the Lake Tana Basin, Upper Blue Nile River Basin, Ethiopia. Egypt. J. Remote Sens. Space Sci. 2021, 24, 907–918. [Google Scholar] [CrossRef]
- Kumar, A.; Singh, A.; Gaurav, K. Assessing the synergic effect of land use and climate change on the upper Betwa River catchment in Central India under present, past, and future climate scenarios. Environ. Dev. Sustain. 2023, 25, 5163–5184. [Google Scholar] [CrossRef]
- Berihun, M.L.; Tsunekawa, A.; Haregeweyn, N.; Tsubo, M.; Fenta, A.A.; Ebabu, K.; Bayabil, H.K.; Dile, Y.T. Predicting runoff and sediment responses to climate-resilient land use and management scenarios. Environ. Sci. Pollut. Res. 2023, 30, 72262–72283. [Google Scholar] [CrossRef] [PubMed]
- Choukri, F.; Raclot, D.; Naimi, M.; Chikhaoui, M.; Nunes, J.P.; Huard, F.; Hérivaux, C.; Sabir, M.; Pépin, Y. Distinct and combined impacts of climate and land use scenarios on water availability and sediment loads for a water supply reservoir in northern Morocco. Int. Soil Water Conserv. Res. 2020, 8, 141–153. [Google Scholar] [CrossRef]
- Ahmad, M.N.; Shao, Z.; Javed, A. Modelling land use/land cover (LULC) change dynamics, future prospects, and its environmental impacts based on geospatial data models and remote sensing data. Environ. Sci. Pollut. Res. 2023, 30, 32985–33001. [Google Scholar] [CrossRef] [PubMed]
- Kamaraj, M.; Rangarajan, S. Predicting the future land use and land cover changes for Bhavani basin, Tamil Nadu, India, using QGIS MOLUSCE plugin. Environ. Sci. Pollut. Res. 2022, 29, 86337–86348. [Google Scholar] [CrossRef] [PubMed]
- Muhammad, R.; Zhang, W.; Abbas, Z.; Guo, F.; Gwiazdzinski, L. Spatiotemporal change analysis and prediction of future land use and land cover changes using QGIS MOLUSCE plugin and remote sensing big data: A case study of Linyi, China. Land 2022, 11, 419. [Google Scholar] [CrossRef]
- Eshete, D.G.; Rigler, G.; Shinshaw, B.G.; Belete, A.M.; Bayeh, B.A. Evaluation of streamflow response to climate change in the data-scarce region, Ethiopia. Sustain. Water Resour. Manag. 2022, 8, 187. [Google Scholar] [CrossRef]
- Tenagashaw, D.Y.; Andualem, T.G.; Ayele, W.T.; Belew, A.Z. Climate change impact on hydro-climatic variables of Ribb watershed, Tana sub-basin, Ethiopia. Appl. Water Sci. 2023, 13, 35. [Google Scholar] [CrossRef]
- Worku, G.; Teferi, E.; Bantider, A.; Dile, Y.T. Statistical bias correction of regional climate model simulations for climate change projection in the Jemma sub-basin, upper Blue Nile Basin of Ethiopia. Theor. Appl. Climatol. 2020, 139, 1569–1588. [Google Scholar] [CrossRef]
- Tigabu, T.B.; Wagner, P.D.; Hörmann, G.; Kiesel, J.; Fohrer, N. Climate change impacts on the water and groundwater resources of the Lake Tana Basin, Ethiopia. J. Water Clim. Change 2021, 12, 1544–1563. [Google Scholar] [CrossRef]
- Phiri, D.; Simwanda, M.; Salekin, S.; Nyirenda, V.R.; Murayama, Y.; Ranagalage, M. Sentinel-2 data for land cover/use mapping: A review. Remote Sens. 2020, 12, 2291. [Google Scholar] [CrossRef]
- Van Vuuren, D.P.; Edmonds, J.; Kainuma, M.; Riahi, K.; Thomson, A.; Hibbard, K.; Hurtt, G.C.; Kram, T.; Krey, V.; Lamarque, J.-F. The representative concentration pathways: An overview. Clim. Change 2011, 109, 5–31. [Google Scholar] [CrossRef]
- Flanagan, D.; Nearing, M. USDA-Water Erosion Prediction Project: Hillslope profile and watershed model documentation. NSERL Rep. 1995, 10, 1196–47097. [Google Scholar]
- Laflen, J.M.; Lane, L.J.; Foster, G.R. WEPP: A new generation of erosion prediction technology. J. Soil Water Conserv. 1991, 46, 34–38. [Google Scholar]
- Renschler, C.S. Designing geo-spatial interfaces to scale process models: The GeoWEPP approach. Hydrol. Process. 2003, 17, 1005–1017. [Google Scholar] [CrossRef]
- Flanagan, D.; Livingston, S.J. WEPP User Summary; NSERL Report: West Lafayette, IN, USA, 1995. [Google Scholar]
- Maalim, F.K.; Melesse, A.M.; Belmont, P.; Gran, K.B. Modeling the impact of land use changes on runoff and sediment yield in the Le Sueur watershed, Minnesota using GeoWEPP. Catena 2013, 107, 35–45. [Google Scholar] [CrossRef]
- Luetzenburg, G.; Bittner, M.J.; Calsamiglia, A.; Renschler, C.S.; Estrany, J.; Poeppl, R. Climate and land use change effects on soil erosion in two small agricultural catchment systems Fugnitz–Austria, Can Revull–Spain. Sci. Total Environ. 2020, 704, 135389. [Google Scholar] [CrossRef]
- Mwendera, E.; Saleem, M.M.; Dibabe, A. The effect of livestock grazing on surface runoff and soil erosion from sloping pasture lands in the Ethiopian highlands. Aust. J. Exp. Agric. 1997, 37, 421–430. [Google Scholar] [CrossRef]
- Yasir, S.; Crosato, A.; Mohamed, Y.A.; Abdalla, S.H.; Wright, N.G. Sediment balances in the Blue Nile River basin. Int. J. Sediment Res. 2014, 29, 316–328. [Google Scholar] [CrossRef]
- IPCC. Summary for Policymakers. In Climate Change and Land: An IPCC Special Report on Climate Change, Desertification, Land Degradation, Sustainable Land Management, Food Security, and Greenhouse Gas Fluxes in Terrestrial Ecosystems; Shukla, P.R., Skea, J., Buendia, E.C., Masson-Delmotte, V., Pörtner, H.-O., Roberts, D.C., Zhai, P., Slade, R., Connors, S., van Diemen, R., et al., Eds.; IPCC: Geneva, Switzerland, 2019. [Google Scholar] [CrossRef]
- Tekleab, S.; Mohamed, Y.; Uhlenbrook, S. Hydro-climatic trends in the Abay/upper Blue Nile basin, Ethiopia. Phys. Chem. Earth Parts A/B/C 2013, 61, 32–42. [Google Scholar] [CrossRef]
- Admas, M.; Melesse, A.M.; Abate, B.; Tegegne, G. Soil erosion, sediment yield, and runoff modeling of the megech watershed using the GeoWEPP model. Hydrology 2022, 9, 208. [Google Scholar] [CrossRef]
- Admas, M.; Melesse, A.M.; Abate, B.; Tegegne, G. Impacts of best management practices on runoff, soil loss, and sediment yield in the megech watershed, Ethiopia. Water 2023, 15, 788. [Google Scholar] [CrossRef]
- Moriasi, D.N.; Arnold, J.G.; Van Liew, M.W.; Bingner, R.L.; Harmel, R.D.; Veith, T.L. Model evaluation guidelines for systematic quantification of accuracy in watershed simulations. Trans. ASABE 2007, 50, 885–900. [Google Scholar] [CrossRef]
- Sinshaw, B.G.; Belete, A.M.; Mekonen, B.M.; Wubetu, T.G.; Anley, T.L.; Alamneh, W.D.; Atinkut, H.B.; Gelaye, A.A.; Bilkew, T.; Tefera, A.K. Watershed-based soil erosion and sediment yield modeling in the Rib watershed of the Upper Blue Nile Basin, Ethiopia. Energy Nexus 2021, 3, 100023. [Google Scholar] [CrossRef]
- Bewket, W.; Teferi, E. Assessment of soil erosion hazard and prioritization for treatment at the watershed level: Case study in the Chemoga watershed, Blue Nile basin, Ethiopia. Land Degrad. Dev. 2009, 20, 609–622. [Google Scholar] [CrossRef]
- Gashaw, T.; Tulu, T.; Argaw, M.; Worqlul, A.W. Modeling the impacts of land use–land cover changes on soil erosion and sediment yield in the Andassa watershed, upper Blue Nile basin, Ethiopia. Environ. Earth Sci. 2019, 78, 679. [Google Scholar] [CrossRef]
- Tadesse, L.; Suryabhagavan, K.; Sridhar, G.; Legesse, G. Land use and land cover changes and Soil erosion in Yezat Watershed, North Western Ethiopia. Int. Soil Water Conserv. Res. 2017, 5, 85–94. [Google Scholar] [CrossRef]
- Teshome, D.S.; Moisa, M.B.; Gemeda, D.O.; You, S. Effect of Land Use-Land Cover Change on Soil Erosion and Sediment Yield in Muger Sub-Basin, Upper Blue Nile Basin, Ethiopia. Land 2022, 11, 2173. [Google Scholar] [CrossRef]
- Bogale, A. Review, impact of land use/cover change on soil erosion in the Lake Tana Basin, Upper Blue Nile, Ethiopia. Appl. Water Sci. 2020, 10, 235. [Google Scholar] [CrossRef]
- Getachew, H.E.; Melesse, A.M. The impact of land use change on the hydrology of the Angereb Watershed, Ethiopia. Int. J. Water Sci. 2012, 1, 6. [Google Scholar]
- Tariku, T.B.; Gan, T.Y.; Li, J.; Qin, X. Impact of climate change on hydrology and hydrologic extremes of Upper Blue Nile River Basin. J. Water Resour. Plan. Manag. 2021, 147, 04020104. [Google Scholar] [CrossRef]
- Mekonnen, D.F.; Duan, Z.; Rientjes, T.; Disse, M. Analysis of combined and isolated effects of land-use and land-cover changes and climate change on the upper Blue Nile River basin’s streamflow. Hydrol. Earth Syst. Sci. 2018, 22, 6187–6207. [Google Scholar] [CrossRef]
- Girma, M.M. Potential Impact of Climate and Land Use Changes on the Water Resources of the Upper Blue Nile Basin. Ph.D. Dissertation, Ferie Universität Berlin, Berlin, Germany, 2013. [Google Scholar]















| Land Use/Land Cover Class | Area (Hectare) | Percentage Distribution | ||||||
|---|---|---|---|---|---|---|---|---|
| 2012 | 2017 | 2019 | 2022 | 2012 (%) | 2017 (%) | 2019 (%) | 2022 (%) | |
| Water bodies | 38.97 | 42.57 | 41.4 | 73.98 | 0.092 | 0.100 | 0.098 | 0.174 |
| Forest | 1743.3 | 1042.65 | 1132.02 | 1230.12 | 4.106 | 2.456 | 2.666 | 2.898 |
| Wetland/Vegetative | 5.85 | 0.72 | 0.27 | 0.72 | 0.014 | 0.002 | 0.001 | 0.002 |
| Cropland | 20,880.54 | 29,998.08 | 30,804.57 | 31,252.41 | 49.185 | 70.662 | 72.562 | 73.617 |
| Settlement | 1806.66 | 3347.28 | 4112.46 | 4677.75 | 4.256 | 7.885 | 9.687 | 11.019 |
| Bare land | 291.06 | 0.18 | 1.35 | 0.18 | 0.686 | 0.000 | 0.003 | 0.000 |
| Rangeland | 17,686.44 | 8021.34 | 6360.75 | 5217.66 | 41.661 | 18.895 | 14.983 | 12.290 |
| Year Land Use /Cover | Area (ha) | % of Coverage | Change Percentages | ||||||||
|---|---|---|---|---|---|---|---|---|---|---|---|
| 2017 | 2035 | 2055 | 2075 | 2017% | 2035% | 2055% | 2075% | Δ % | Δ % | Δ % | |
| Water bodies | 42.57 | 70.92 | 38.7 | 51.12 | 0.10 | 0.17 | 0.09 | 0.12 | 0.07 | −0.01 | 0.02 |
| Forest | 1042.65 | 349.47 | 317.52 | 381.87 | 2.46 | 0.82 | 0.75 | 0.90 | −1.63 | −1.71 | −1.56 |
| Wetland/ Vegetative | 0.72 | 1.35 | 0.63 | 0.63 | 0.001 | 0.00 | 0.00 | 0.00 | 0.00 | 0.00 | 0.00 |
| Cropland | 29,998.08 | 33,428.88 | 33,480.36 | 36,397.26 | 70.68 | 78.74 | 78.86 | 85.7 | 8.06 | 8.19 | 15.06 |
| Settlement | 3347.28 | 4702.14 | 5115.6 | 4104.9 | 7.87 | 11.08 | 12.05 | 9.67 | 3.21 | 4.18 | 1.80 |
| Bare land | 0.18 | 0.27 | 0.18 | 1.62 | 0.001 | 0.00 | 0.00 | 0.00 | 0.00 | 0.00 | 0.00 |
| Rangeland | 8021.34 | 3899.79 | 3499.83 | 1515.42 | 18.90 | 9.19 | 8.24 | 3.57 | −9.71 | −10.65 | −15.33 |
| Runoff | Sediment Yield | |||||
|---|---|---|---|---|---|---|
| R2 | NSE | PBIAS | R2 | NSE | PBIAS | |
| Calibration | 0.942 | 0.941 | −2.41% | 0.69 | 0.70 | +3.77% |
| Validation | 0.75 | 0.65 | −38.77% | 0.75 | 0.54 | +53.01% |
| Simulated Parameters | Simulated Model Results | % Relative Change by LULC Compared with the Baseline | |||||
|---|---|---|---|---|---|---|---|
| Base | 2030s | 2050s | 2070s | 2035 | 2055 | 2075 | |
| Total contributing area to an outlet (ha) | 4974.02 | 4974.02 | 4974.02 | 4974.02 | - | - | - |
| Avg. Ann. Precipitation volume in contributing area (m3/yr) | 52,330,679 | 52,330,679 | 52,330,679 | 52,330,679 | - | - | - |
| Avg. Ann. water discharge from an outlet (m3/yr) | 14,001,599 | 15,075,338 | 14,570,401.0 | 14,572,299.00 | 7.67 | 4.06 | 4.08 |
| Avg. Ann. total hillslope soil loss (tons/yr) | 265,085.50 | 295,608.1 | 315,079.7 | 320,035.7 | 8.26 | 18.86 | 20.73 |
| Avg. Ann. Sed. delivery per unit area of the watershed (T/ha/year) | 32.69 | 34.4 | 36.60 | 37.90 | 5.23 | 11.96 | 15.94 |
Disclaimer/Publisher’s Note: The statements, opinions and data contained in all publications are solely those of the individual author(s) and contributor(s) and not of MDPI and/or the editor(s). MDPI and/or the editor(s) disclaim responsibility for any injury to people or property resulting from any ideas, methods, instructions or products referred to in the content. |
© 2024 by the authors. Licensee MDPI, Basel, Switzerland. This article is an open access article distributed under the terms and conditions of the Creative Commons Attribution (CC BY) license (https://creativecommons.org/licenses/by/4.0/).
Share and Cite
Admas, M.; Melesse, A.M.; Tegegne, G. Predicting the Impacts of Land Use/Cover and Climate Changes on Water and Sediment Flows in the Megech Watershed, Upper Blue Nile Basin. Remote Sens. 2024, 16, 2385. https://doi.org/10.3390/rs16132385
Admas M, Melesse AM, Tegegne G. Predicting the Impacts of Land Use/Cover and Climate Changes on Water and Sediment Flows in the Megech Watershed, Upper Blue Nile Basin. Remote Sensing. 2024; 16(13):2385. https://doi.org/10.3390/rs16132385
Chicago/Turabian StyleAdmas, Mulugeta, Assefa M. Melesse, and Getachew Tegegne. 2024. "Predicting the Impacts of Land Use/Cover and Climate Changes on Water and Sediment Flows in the Megech Watershed, Upper Blue Nile Basin" Remote Sensing 16, no. 13: 2385. https://doi.org/10.3390/rs16132385
APA StyleAdmas, M., Melesse, A. M., & Tegegne, G. (2024). Predicting the Impacts of Land Use/Cover and Climate Changes on Water and Sediment Flows in the Megech Watershed, Upper Blue Nile Basin. Remote Sensing, 16(13), 2385. https://doi.org/10.3390/rs16132385

