Retrieval of At-Surface Upwelling Radiance and Albedo by Parameterizing Cloud Scattering and Transmittance over Rugged Terrain
Abstract
1. Introduction
- (a)
- Current approaches to retrieving land surface albedo and limitations due to cloud cover
- (b)
- Terrain effects on irradiance and reflected radiance
- (c)
- All-sky retrieval of surface albedo
- (d)
- Overview of the new approach
2. Description of Study Area and Data
2.1. Study Area and In Situ Radiation Observations
2.2. Satellite Data
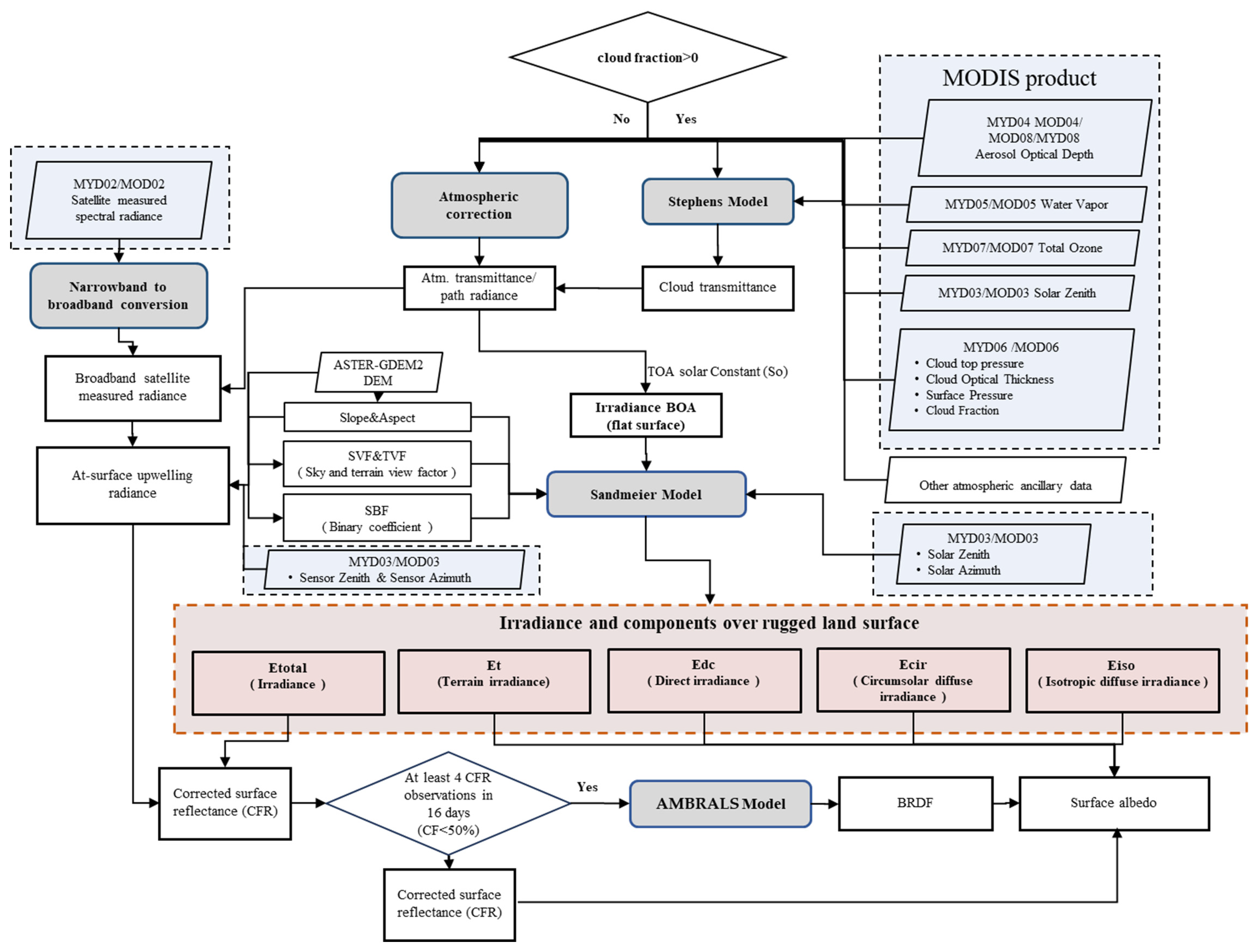
3. Method
3.1. Estimation of Surface Solar Irradiance under Full Sky Conditions over Rugged Terrain
3.1.1. SSI under Clear Sky Conditions over Rugged Terrain
3.1.2. SSI under Cloudy Sky Conditions over Rugged Terrain
3.2. At-Surface Upwelling Radiance under Clear and Cloudy Sky in Rugged Terrain
3.2.1. At-Surface Upwelling Radiance under Clear Sky in Rugged Terrain
3.2.2. At-Surface Upwelling Radiance under Cloudy Sky in Rugged Terrain
3.3. Estimating Land Surface Reflectance under Clear and Cloudy Sky Conditions on a Rugged Surface
3.4. Retrieval of Surface Albedo over Rugged Terrain
3.5. Validation Approach
4. Results
4.1. Number of Valid Observations in the Improved Method versus MODIS Product
4.2. Evaluation of Retrieved At-Surface Upwelling Radiance
4.3. Evaluation of Retrieved Surface Albedo
4.4. Spatial and Temporal Coverage of Retrieved Surface Albedo in Rugged Terrain
5. Discussion
5.1. Overall Evaluation of Results
5.2. Limitations of Our Method
6. Conclusions
Author Contributions
Funding
Data Availability Statement
Acknowledgments
Conflicts of Interest
References
- Zhang, X.; Jiao, Z.; Zhao, C.; Qu, Y.; Liu, Q.; Zhang, H.; Tong, Y.; Wang, C.; Li, S.; Guo, J.; et al. Review of Land Surface Albedo: Variance Characteristics, Climate Effect and Management Strategy. Remote Sens. 2022, 14, 1382. [Google Scholar] [CrossRef]
- Dickinson, R.E. Land Surface Processes and Climate—Surface Albedos and Energy Balance. In Theory of Climate, Proceedings of a Symposium Commemorating the Two-Hundredth Anniversary of the Academy of Sciences of Lisbon; Saltzman, B., Ed.; Advances in Geophysics; Elsevier: Amsterdam, The Netherlands, 1983; Volume 25, pp. 305–353. [Google Scholar]
- Henderson-Sellers, A.; Wilson, M.F. Surface albedo data for climatic modeling. Rev. Geophys. 1983, 21, 1743–1778. [Google Scholar] [CrossRef]
- Liang, S.; Zhao, X.; Liu, S.; Yuan, W.; Cheng, X.; Xiao, Z.; Zhang, X.; Liu, Q.; Cheng, J.; Tang, H.; et al. A long-term Global LAnd Surface Satellite (GLASS) data-set for environmental studies. Int. J. Digit. Earth 2013, 6, 5–33. [Google Scholar] [CrossRef]
- Dickinson, R.E. Land processes in climate models. Remote Sens. Environ. 1995, 51, 27–38. [Google Scholar] [CrossRef]
- Sellers, P.J.; Meeson, B.W.; Hall, F.G.; Asrar, G.; Murphy, R.E.; Schiffer, R.A.; Bretherton, F.P.; Dickinson, R.E.; Ellingson, R.G.; Field, C.B.; et al. Remote sensing of the land surface for studies of global change: Models—Algorithms—Experiments. Remote Sens. Environ. 1995, 51, 3–26. [Google Scholar] [CrossRef]
- Ma, Y.; Yao, T.; Zhong, L.; Wang, B.; Xu, X.; Hu, Z.; Ma, W.; Sun, F.; Han, C.; Li, M.; et al. Comprehensive study of energy and water exchange over the Tibetan Plateau: A review and perspective: From GAME/Tibet and CAMP/Tibet to TORP, TPEORP, and TPEITORP. Earth-Sci. Rev. 2023, 237, 104312. [Google Scholar] [CrossRef]
- Lin, X.; Wen, J.; Liu, Q.; You, D.; Wu, S.; Hao, D.; Xiao, Q.; Zhang, Z.; Zhang, Z. Spatiotemporal Variability of Land Surface Albedo over the Tibet Plateau from 2001 to 2019. Remote Sens. 2020, 12, 1188. [Google Scholar] [CrossRef]
- Qu, Y.; Liang, S.; Liu, Q.; He, T.; Liu, S.; Li, X. Mapping Surface Broadband Albedo from Satellite Observations: A Review of Literatures on Algorithms and Products. Remote Sens. 2015, 7, 990–1020. [Google Scholar] [CrossRef]
- Schaaf, C.B.; Gao, F.; Strahler, A.H.; Lucht, W.; Li, X.; Tsang, T.; Strugnell, N.C.; Zhang, X.; Jin, Y.; Muller, J.-P.; et al. First operational BRDF, albedo nadir reflectance products from MODIS. Remote Sens. Environ. 2002, 83, 135–148. [Google Scholar] [CrossRef]
- Strahler, A.H.; Muller, J.-P.; MODIS Science Team Members. MODIS BRDF/Albedo Product: Algorithm Theoretical Basis Document Version 5.0. MODIS Doc. 1999, 23, 42–47. [Google Scholar]
- Jin, Y.; Schaaf, C.B.; Gao, F.; Li, X.; Strahler, A.H.; Lucht, W.; Liang, S. Consistency of MODIS surface bidirectional reflectance distribution function and albedo retrievals: 1. Algorithm performance. J. Geophys. Res. Atmos. 2003, 108. [Google Scholar] [CrossRef]
- Aijun, C.; Lingen, B.; Yujie, L. Deriving albedo over cloudy areas with composite inversion. Proc. SPIE 2007, 6753, 75337. [Google Scholar]
- Liu, N.F.; Liu, Q.; Wang, L.Z.; Liang, S.L.; Wen, J.G.; Qu, Y.; Liu, S.H. A statistics-based temporal filter algorithm to map spatiotemporally continuous shortwave albedo from MODIS data. Hydrol. Earth Syst. Sci. 2013, 17, 2121–2129. [Google Scholar] [CrossRef]
- Vermote, E.F.; El Saleous, N.Z.; Justice, C.O. Atmospheric correction of MODIS data in the visible to middle infrared: First results. Remote Sens. Environ. 2002, 83, 97–111. [Google Scholar] [CrossRef]
- Ju, J.; Roy, D.P.; Shuai, Y.; Schaaf, C. Development of an approach for generation of temporally complete daily nadir MODIS reflectance time series. Remote Sens. Environ. 2010, 114, 1–20. [Google Scholar] [CrossRef]
- Samain, O.; Geiger, B.; Roujean, J.L. Spectral Normalization and Fusion of Optical Sensors for the Retrieval of BRDF and Albedo: Application to VEGETATION, MODIS, and MERIS Data Sets. IEEE Trans. Geosci. Remote Sens. 2006, 44, 3166–3179. [Google Scholar] [CrossRef]
- Quaife, T.; Lewis, P. Temporal Constraints on Linear BRDF Model Parameters. IEEE Trans. Geosci. Remote Sens. 2010, 48, 2445–2450. [Google Scholar] [CrossRef]
- Moody, E.G.; King, M.D.; Platnick, S.; Schaaf, C.B.; Feng, G. Spatially complete global spectral surface albedos: Value-added datasets derived from Terra MODIS land products. IEEE Trans. Geosci. Remote Sens. 2005, 43, 144–158. [Google Scholar] [CrossRef]
- Hao, D.; Wen, J.; Xiao, Q.; Wu, S.; Lin, X.; Dou, B.; You, D.; Tang, Y. Simulation and Analysis of the Topographic Effects on Snow-Free Albedo over Rugged Terrain. Remote Sens. 2018, 10, 278. [Google Scholar] [CrossRef]
- Gao, B.; Jia, L.; Menenti, M. An Improved Method for Retrieving Land Surface Albedo Over Rugged Terrain. IEEE Geosci. Remote Sens. Lett. 2014, 11, 554–558. [Google Scholar] [CrossRef]
- Wen, J.; Lin, X.; Wu, X.; Bao, Y.; You, D.; Gong, B.; Tang, Y.; Wu, S.; Xiao, Q.; Liu, Q. Validation of the MCD43A3 Collection 6 and GLASS V04 Snow-Free Albedo Products Over Rugged Terrain. IEEE Trans. Geosci. Remote Sens. 2022, 60, 1–11. [Google Scholar] [CrossRef]
- Yang, C.; Vidal, A. Combination of digital elevation models with SPOT-1 HRV multispectral imagery for reflectance factor mapping. Remote Sens. Environ. 1990, 32, 35–45. [Google Scholar] [CrossRef]
- Roupioz, L.; Nerry, F.; Jia, L.; Menenti, M. Improved Surface Reflectance from Remote Sensing Data with Sub-Pixel Topographic Information. Remote Sens. 2014, 6, 10356–10374. [Google Scholar] [CrossRef]
- Roupioz, L.; Jia, L.; Nerry, F.; Menenti, M. Correction of sub-pixel topographical effects on land surface albedo retrieved from geostationary satellite (FengYun-2D) observations. IOP Conf. Ser. Earth Environ. Sci. 2014, 17, 012270. [Google Scholar] [CrossRef]
- Ma, Y.; Pinker, R.T. Modeling shortwave radiative fluxes from satellites. J. Geophys. Res. Atmos. 2012, 117. [Google Scholar] [CrossRef]
- Pinker, R.T.; Laszlo, I. Modeling Surface Solar Irradiance for Satellite Applications on a Global Scale. J. Appl. Meteorol. Climatol. 1992, 31, 194–211. [Google Scholar] [CrossRef]
- Tang, W.; Qin, J.; Yang, K.; Liu, S.; Lu, N.; Niu, X. Retrieving high-resolution surface solar radiation with cloud parameters derived by combining MODIS and MTSAT data. Atmos. Chem. Phys. 2016, 16, 2543–2557. [Google Scholar] [CrossRef]
- Liang, S.; Zheng, T.; Wang, D.; Wang, K.; Liu, R.; Tsay, S.-C.; Running, S.; Townshend, J. Mapping High-Resolution Incident Photosynthetically Active Radiation over Land from Polar-Orbiting and Geostationary Satellite Data. Photogramm. Eng. Remote Sens. 2007, 73, 1085–1089. [Google Scholar]
- Stephens, G.L.; Ackerman, S.; Smith, E.A. A Shortwave Parameterization Revised to Improve Cloud Absorption. J. Atmos. Sci. 1984, 41, 687–690. [Google Scholar] [CrossRef]
- Slingo, A. A GCM parameterization for the shortwave radiative properties of water clouds. J. Atmos. Sci. 1989, 46, 1419–1427. [Google Scholar] [CrossRef]
- Fu, Q.; Yang, P.; Sun, W.B. An Accurate Parameterization of the Infrared Radiative Properties of Cirrus Clouds for Climate Models. J. Clim. 1998, 11, 2223–2237. [Google Scholar] [CrossRef]
- Van Laake, P.E.; Sanchez-Azofeifa, G.A. Simplified atmospheric radiative transfer modelling for estimating incident PAR using MODIS atmosphere products. Remote Sens. Environ. 2004, 91, 98–113. [Google Scholar] [CrossRef]
- Huang, G.; Liu, S.; Liang, S. Estimation of net surface shortwave radiation from MODIS data. Int. J. Remote Sens. 2012, 33, 804–825. [Google Scholar] [CrossRef]
- Huang, G.; Liang, S.; Lu, N.; Ma, M.; Wang, D. Toward a Broadband Parameterization Scheme for Estimating Surface Solar Irradiance: Development and Preliminary Results on MODIS Products. J. Geophys. Res. Atmos. 2018, 123, 12,180–12,193. [Google Scholar] [CrossRef]
- Cano, D.; Monget, J.M.; Albuisson, M.; Guillard, H.; Regas, N.; Wald, L. A method for the determination of the global solar radiation from meteorological satellite data. Solar Energy 1986, 37, 31–39. [Google Scholar] [CrossRef]
- Hammer, A.; Heinemann, D.; Hoyer, C.; Kuhlemann, R.; Lorenz, E.; Müller, R.; Beyer, H.G. Solar energy assessment using remote sensing technologies. Remote Sens. Environ. 2003, 86, 423–432. [Google Scholar] [CrossRef]
- Zhang, Y.; He, T.; Liang, S.; Wang, D.; Yu, Y. Estimation of all-sky instantaneous surface incident shortwave radiation from Moderate Resolution Imaging Spectroradiometer data using optimization method. Remote Sens. Environ. 2018, 209, 468–479. [Google Scholar] [CrossRef]
- Wang, T.; Yan, G.; Chen, L. Consistent retrieval methods to estimate land surface shortwave and longwave radiative flux components under clear-sky conditions. Remote Sens. Environ. 2012, 124, 61–71. [Google Scholar] [CrossRef]
- Ryu, Y.; Jiang, C.; Kobayashi, H.; Detto, M. MODIS-derived global land products of shortwave radiation and diffuse and total photosynthetically active radiation at 5 km resolution from 2000. Remote Sens. Environ. 2018, 204, 812–825. [Google Scholar] [CrossRef]
- Yang, L.; Zhang, X.; Liang, S.; Yao, Y.; Jia, K.; Jia, A. Estimating Surface Downward Shortwave Radiation over China Based on the Gradient Boosting Decision Tree Method. Remote Sens. 2018, 10, 185. [Google Scholar] [CrossRef]
- Jia, J.; Menenti, M.; Jia, L.; Chen, Q.; Xu, A. Estimation of All-Sky Solar Irradiance Components over Rugged Terrain Using Satellite and Reanalysis Data: The Tibetan Plateau Experiment. IEEE Trans. Geosci. Remote Sens. 2024. [Google Scholar]
- Zhu, C.-S.; Cao, J.-J.; Xu, B.; Huang, R.-J.; Wang, P.; Ho, K.F.; Shen, Z.; Liu, S.-X.; Han, Y.; Tie, X.-X.; et al. Black Carbon Aerosols at Mt. Muztagh Ata, a High-Altitude Location in the Western Tibetan Plateau. Aerosol Air Qual. Res. 2016, 16, 752–763. [Google Scholar] [CrossRef]
- Peng, S.; Wen, J.; Xiao, Q.; You, D.; Dou, B.; Liu, Q.; Tang, Y. Multi-Staged NDVI Dependent Snow-Free Land-Surface Shortwave Albedo Narrowband-to-Broadband (NTB) Coefficients and Their Sensitivity Analysis. Remote Sens. 2017, 9, 93. [Google Scholar] [CrossRef]
- Ma, Y.; Hu, Z.; Xie, Z.; Ma, W.; Wang, B.; Chen, X.; Li, M.; Zhong, L.; Sun, F.; Gu, L.; et al. A long-term (2005–2016) dataset of hourly integrated land–atmosphere interaction observations on the Tibetan Plateau. Earth Syst. Sci. Data 2020, 12, 2937–2957. [Google Scholar] [CrossRef]
- Liu, H.; Feng, J.; Sun, J.; Wang, L.; Xu, A. Eddy covariance measurements of water vapor and CO2 fluxes above the Erhai Lake. Sci. China Earth Sci. 2015, 58, 317–328. [Google Scholar] [CrossRef]
- Tang, B.; Li, Z.-L.; Zhang, R. A direct method for estimating net surface shortwave radiation from MODIS data. Remote Sens. Environ. 2006, 103, 115–126. [Google Scholar] [CrossRef]
- Zaksek, K.; Oštir, K.; Kokalj, Ž. Sky-View Factor as a Relief Visualization Technique. Remote Sens. 2011, 3, 398. [Google Scholar] [CrossRef]
- Allen, R.G.; Trezza, R.; Tasumi, M. Analytical integrated functions for daily solar radiation on slopes. Agric. For. Meteorol. 2006, 139, 55–73. [Google Scholar] [CrossRef]
- Sandmeier, S.; Itten, K.I. A physically-based model to correct atmospheric and illumination effects in optical satellite data of rugged terrain. IEEE Trans. Geosci. Remote Sens. 1997, 35, 708–717. [Google Scholar] [CrossRef]
- Dubayah, R. Estimating net solar radiation using Landsat Thematic Mapper and digital elevation data. Water Resour. Res. 1992, 28, 2469–2484. [Google Scholar] [CrossRef]
- Lucht, W.; Schaaf, C.B.; Strahler, A.H. An algorithm for the retrieval of albedo from space using semiempirical BRDF models. IEEE Trans. Geosci. Remote Sens. 2000, 38, 977–998. [Google Scholar] [CrossRef]
- Yang, K.; Huang, G.W.; Tamai, N. A hybrid model for estimating global solar radiation. Sol. Energy 2001, 70, 13–22. [Google Scholar] [CrossRef]
- Duguay, C.R. An approach to the estimation of surface net radiation in mountain areas using remote sensing and digital terrain data. Theor. Appl. Climatol. 1995, 52, 55–68. [Google Scholar] [CrossRef]
- Dozier, J.; Bruno, J.; Downey, P. Faster solution to the horizon problem. Comput. Geosci. 1981, 7, 145–151. [Google Scholar] [CrossRef]
- Hay, J.E. Calculation of monthly mean solar radiation for horizontal and inclined surfaces. Sol. Energy 1979, 23, 301–307. [Google Scholar] [CrossRef]
- Yang, K.; Koike, T.; Huang, G.; Tamai, N.J.R.d.i.s.e. Development and validation of an advanced model for estimating solar radiation from surface meteorological data. Recent Dev. Sol. Energy 2007, 1, 53. [Google Scholar]
- Stephens, G.L. Radiation Profiles in Extended Water Clouds. II: Parameterization Schemes. J. Atmos. Sci. 1978, 35, 2123–2132. [Google Scholar] [CrossRef]
- Lin, X.; Wu, S.; Hao, D.; Wen, J.; Xiao, Q.; Liu, Q. Sloping Surface Reflectance: The Best Option for Satellite-Based Albedo Retrieval Over Mountainous Areas. IEEE Geosci. Remote Sens. Lett. 2021, 19, 3002705. [Google Scholar] [CrossRef]
- Schaepman-Strub, G.; Schaepman, M.E.; Painter, T.H.; Dangel, S.; Martonchik, J.V. Reflectance quantities in optical remote sensing—Definitions and case studies. Remote Sens. Environ. 2006, 103, 27–42. [Google Scholar] [CrossRef]
- Huang, X.; Jiao, Z.; Dong, Y.; Zhang, H.; Li, X. Analysis of BRDF and Albedo Retrieved by Kernel-Driven Models Using Field Measurements. IEEE J. Sel. Top. Appl. Earth Obs. Remote Sens. 2013, 6, 149–161. [Google Scholar] [CrossRef]
- Wanner, W.; Li, X.; Strahler, A.H. On the derivation of kernels for kernel-driven models of bidirectional reflectance. J. Geophys. Res. Atmos. 1995, 100, 21077–21089. [Google Scholar] [CrossRef]
- Chrysoulakis, N.; Mitraka, Z.; Gorelick, N. Exploiting satellite observations for global surface albedo trends monitoring. Theor. Appl. Climatol. 2019, 137, 1171–1179. [Google Scholar] [CrossRef]
- Liang, S. Narrowband to broadband conversions of land surface albedo I: Algorithms. Remote Sens. Environ. 2001, 76, 213–238. [Google Scholar] [CrossRef]
- Carrer, D.; Pinault, F.; Lellouch, G.; Trigo, I.F.; Benhadj, I.; Camacho, F.; Ceamanos, X.; Moparthy, S.; Munoz-Sabater, J.; Schüller, L.; et al. Surface Albedo Retrieval from 40-Years of Earth Observations through the EUMETSAT/LSA SAF and EU/C3S Programmes: The Versatile Algorithm of PYALUS. Remote Sens. 2021, 13, 372. [Google Scholar] [CrossRef]
- Chavez, P.S. An improved dark-object subtraction technique for atmospheric scattering correction of multispectral data. Remote Sens. Environ. 1988, 24, 459–479. [Google Scholar] [CrossRef]
- Smith, G.M.; Milton, E.J. The use of the empirical line method to calibrate remotely sensed data to reflectance. Int. J. Remote Sens. 1999, 20, 2653–2662. [Google Scholar] [CrossRef]
- Nazeer, M.; Nichol, J.E.; Yung, Y.-K. Evaluation of atmospheric correction models and Landsat surface reflectance product in an urban coastal environment. Int. J. Remote Sens. 2014, 35, 6271–6291. [Google Scholar] [CrossRef]
- Bilal, M.; Nazeer, M.; Nichol, J.E.; Bleiweiss, M.P.; Qiu, Z.; Jäkel, E.; Campbell, J.R.; Atique, L.; Huang, X.; Lolli, S. A Simplified and Robust Surface Reflectance Estimation Method (SREM) for Use over Diverse Land Surfaces Using Multi-Sensor Data. Remote Sens. 2019, 11, 1344. [Google Scholar] [CrossRef]
- Govaerts, Y.M.; Wagner, S.; Lattanzio, A.; Watts, P. Joint retrieval of surface reflectance and aerosol optical depth from MSG/SEVIRI observations with an optimal estimation approach: 1. Theory. J. Geophys. Res. Atmos. 2010, 115. [Google Scholar] [CrossRef]
- Shi, H.; Xiao, Z.; Wen, J.; Wu, S. An Optical–Thermal Surface–Atmosphere Radiative Transfer Model Coupling Framework With Topographic Effects. IEEE Trans. Geosci. Remote Sens. 2022, 60, 4400312. [Google Scholar] [CrossRef]
- Deschamps, P.; Breon, F.-M.; Leroy, M.; Podaire, A.; Bricaud, A.; Buriez, J.C.; Seze, G. The POLDER Mission: Instrument Characteristics and Scientific Objectives. IEEE Trans. Geosci. Remote Sens. 1994, 32, 598–615. [Google Scholar] [CrossRef]
- Diner, D.J.; Beckert, J.C.; Reilly, T.H.; Bruegge, C.J.; Conel, J.E.; Kahn, R.A.; Martonchik, J.V.; Ackerman, T.P.; Davies, R.; Gerstl, S.A.W.; et al. Multi-angle Imaging SpectroRadiometer (MISR) instrument description and experiment overview. IEEE Trans. Geosci. Remote Sens. 1998, 36, 1072–1087. [Google Scholar] [CrossRef]
- Shi, Z.; Sha, Y.; Liu, X. Effect of Yunnan–Guizhou Topography at the Southeastern Tibetan Plateau on the Indian Monsoon. J. Clim. 2017, 30, 1259–1272. [Google Scholar] [CrossRef]
- Sobrino, J.A.; Franch, B.; Oltra-Carrió, R.; Vermote, E.F.; Fedele, E. Evaluation of the MODIS Albedo product over a heterogeneous agricultural area. Int. J. Remote Sens. 2013, 34, 5530–5540. [Google Scholar] [CrossRef]
- Cescatti, A.; Marcolla, B.; Santhana Vannan, S.K.; Pan, J.Y.; Román, M.O.; Yang, X.; Ciais, P.; Cook, R.B.; Law, B.E.; Matteucci, G.; et al. Intercomparison of MODIS albedo retrievals and in situ measurements across the global FLUXNET network. Remote Sens. Environ. 2012, 121, 323–334. [Google Scholar] [CrossRef]
- Zhang, H.; Zhang, X.; Cui, L.; Dong, Y.; Liu, Y.; Xi, Q.; Cao, H.; Chen, L.; Lian, Y. Enhancing Leaf Area Index Estimation with MODIS BRDF Data by Optimizing Directional Observations and Integrating PROSAIL and Ross–Li Models. Remote Sens. 2023, 15, 5609. [Google Scholar] [CrossRef]
- Stillinger, T.; Roberts, D.A.; Collar, N.M.; Dozier, J. Cloud Masking for Landsat 8 and MODIS Terra Over Snow-Covered Terrain: Error Analysis and Spectral Similarity between Snow and Cloud. Water Resour. Res. 2019, 55, 6169–6184. [Google Scholar] [CrossRef] [PubMed]
- Wen, J.; Liu, Q.; Liu, Q.; Xiao, Q.; Li, X. Scale effect and scale correction of land-surface albedo in rugged terrain. Int. J. Remote Sens. 2009, 30, 5397–5420. [Google Scholar] [CrossRef]
- Liu, W.; Hu, B.; Wang, S. Improving Land Surface Pixel Level Albedo Characterization Using Sub-Pixel Information Retrieved from Remote Sensing. In Proceedings of the IGARSS 2008—2008 IEEE International Geoscience and Remote Sensing Symposium, Boston, MA, USA, 7–11 July 2008; Volume 2, pp. 801–804. [Google Scholar]
- Wen, J.; You, D.; Han, Y.; Lin, X.; Wu, S.; Tang, Y.; Xiao, Q.; Liu, Q. Estimating Surface BRDF/Albedo over Rugged Terrain Using an Extended Multi-Sensor Combined BRDF Inversion (EMCBI) Model. IEEE Geosci. Remote Sens. Lett. 2022, 19, 2503505. [Google Scholar] [CrossRef]












| Station Name | Latitude | Longitude | Elevation (m.a.s.l.) | Slope (30 m/1 km) | Aspect (30 m/1 km) | Land Cover | Soil Type | 
|---|---|---|---|---|---|---|---|
| MAWORS | 38.42°N | 75.03°E | 3668 | 5°/19° | 119°/106° | Alpine desert | Sand and gravel | 
| NAMORS | 30.77°N | 90.96°E | 4730 | 3°/5° | 256°/155° | Alpine steppe | Sandy and loam | 
| QOMS | 28.36°N | 86.95°E | 4298 | 7°/8° | 45°/172° | Alpine desert | Sand and gravel | 
| Dali | 25.72°N | 100.19°E | 1990 | 3°/3° | 309°/109° | Farmland | Paddy soil | 
| Product Short Name | Product Name | Spatial Resolution | Temporal Resolution | Data Type | 
|---|---|---|---|---|
| MOD021km/MYD021km | Calibrated Radiance | 1 km | 5 min | EV_250_Aggr1km_RefSB EV_500_Aggr1km_RefSB | 
| MOD03/MYD03 L2 | Geolocation dataset | 1 km | 5 min | Longitude/latitude | 
| MOD04/MYD04 L2 | Aerosol optical thickness | 10 km | 5 min | Corrected optical depth land | 
| MOD05/MYD05 L2 | Total precipitable water vapor | 5 km | 5 min | Water vapor NIR retrieval | 
| MOD06/MYD06 L2 | Cloud | 1 km or 5 km | 5 min | Surface pressure Cloud top pressure Cloud fraction Cloud optical thickness | 
| MOD07/MYD07 L2 | Atmosphere profile | 5 km | 5 min | Total ozone | 
| ASTER-GDEM2 | DEM | 30 m | - | DEM | 
| Station | Method | R | RMSE | Bias | MAPE | 
|---|---|---|---|---|---|
| Dali | Our method | 0.44 | 0.0422 | −0.0109 | 16% | 
| MODIS WSA | 0.30 | 0.0585 | 0.054 | 25% | |
| MODIS BSA | 0.31 | 0.0640 | 0.061 | 28% | |
| NAMORS | Our method | 0.26 | 0.0992 | −0.036 | 20% | 
| MODIS WSA | 0.21 | 0.1124 | 0.040 | 24% | |
| MODIS BSA | 0.20 | 0.1134 | 0.043 | 22% | |
| MAWORS | Our method | 0.20 | 0.0545 | −0.035 | 25% | 
| MODIS WSA | 0.16 | 0.0830 | 0.041 | 23% | |
| MODIS BSA | 0.14 | 0.0794 | 0.049 | 25% | |
| QOMS | Our method | 0.42 | 0.0639 | 0.012 | 20% | 
| MODIS WSA | 0.16 | 0.0893 | 0.083 | 31% | |
| MODIS BSA | 0.21 | 0.0991 | 0.095 | 36% | 
| Disclaimer/Publisher’s Note: The statements, opinions and data contained in all publications are solely those of the individual author(s) and contributor(s) and not of MDPI and/or the editor(s). MDPI and/or the editor(s) disclaim responsibility for any injury to people or property resulting from any ideas, methods, instructions or products referred to in the content. | 
© 2024 by the authors. Licensee MDPI, Basel, Switzerland. This article is an open access article distributed under the terms and conditions of the Creative Commons Attribution (CC BY) license (https://creativecommons.org/licenses/by/4.0/).
Share and Cite
Jia, J.; Menenti, M.; Jia, L.; Chen, Q.; Xu, A. Retrieval of At-Surface Upwelling Radiance and Albedo by Parameterizing Cloud Scattering and Transmittance over Rugged Terrain. Remote Sens. 2024, 16, 1723. https://doi.org/10.3390/rs16101723
Jia J, Menenti M, Jia L, Chen Q, Xu A. Retrieval of At-Surface Upwelling Radiance and Albedo by Parameterizing Cloud Scattering and Transmittance over Rugged Terrain. Remote Sensing. 2024; 16(10):1723. https://doi.org/10.3390/rs16101723
Chicago/Turabian StyleJia, Junru, Massimo Menenti, Li Jia, Qiting Chen, and Anlun Xu. 2024. "Retrieval of At-Surface Upwelling Radiance and Albedo by Parameterizing Cloud Scattering and Transmittance over Rugged Terrain" Remote Sensing 16, no. 10: 1723. https://doi.org/10.3390/rs16101723
APA StyleJia, J., Menenti, M., Jia, L., Chen, Q., & Xu, A. (2024). Retrieval of At-Surface Upwelling Radiance and Albedo by Parameterizing Cloud Scattering and Transmittance over Rugged Terrain. Remote Sensing, 16(10), 1723. https://doi.org/10.3390/rs16101723
 
        



 
       