Unveiling Temperature Patterns in Tree Canopies across Diverse Heights and Types
Abstract
1. Introduction
2. Study Area and Data Used
2.1. Study Area
2.2. Remote Sensing Datasets
2.3. Reference Datasets
3. Methodology
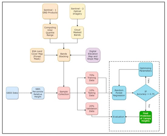
3.1. Canopy Height Estimation Using GEDI’s Canopy Height Product
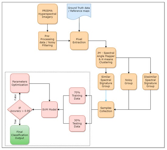
3.2. LULC Classification Using PRISMA Hyperspectral Imagery
3.3. Extraction of Tree Canopy Temperatures from MODIS LST Product
4. Results
4.1. LULC Classification Map
4.2. Canopy Height Map
4.3. Validation of LULC Classification and Canopy Height Maps
4.4. Tree Canopy Temperature and Its Relationship with Canopy Heights of Different Vegetation
Vegetation Types
5. Conclusions and Discussion
Author Contributions
Funding
Data Availability Statement
Acknowledgments
Conflicts of Interest
References
- Zhang, Z.; Li, X.; Liu, H. Biophysical feedback of forest canopy height on land surface temperature over contiguous United States. Environ. Res. Lett. 2022, 17, 34002. [Google Scholar] [CrossRef]
- Hulley, G.C.; Ghent, D.; Göttsche, F.M.; Guillevic, P.C.; Mildrexler, D.J.; Coll, C. Land Surface Temperature. In Taking the Temperature of the Earth; Elsevier BV: Amsterdam, The Netherlands, 2019; pp. 57–127. [Google Scholar]
- Li, Z.-L.; Duan, S.-B. Land Surface Temperature. Compr. Remote Sens. 2018, 1–9, 264–283. [Google Scholar] [CrossRef]
- Kustas, W.; Anderson, M. Advances in thermal infrared remote sensing for land surface modeling. Agric. For. Meteorol. 2009, 149, 2071–2081. [Google Scholar] [CrossRef]
- Teufel, B.; Sushama, L.; Poitras, V.; Dukhan, T.; Bélair, S.; Miranda-Moreno, L.; Sun, L.; Sasmito, A.; Bitsuamlak, G. Impact of COVID-19-Related Traffic Slowdown on Urban Heat Characteristics. Atmosphere 2021, 12, 243. [Google Scholar] [CrossRef]
- Jallu, S.B.; Shaik, R.U.; Srivastav, R.; Pignatta, G. Assessing the effect of COVID-19 lockdown on surface urban heat island for different land use/cover types using remote sensing. Energy Nexus 2022, 5, 100056. [Google Scholar] [CrossRef]
- Chuvieco, E.; Cocero, D.; Riaño, D.; Martin, P.; Martínez-Vega, J.; de la Riva, J.; Pérez, F. Combining NDVI and surface temperature for the estimation of live fuel moisture content in forest fire danger rating. Remote Sens. Environ. 2004, 92, 322–331. [Google Scholar] [CrossRef]
- Escuin, S.; Navarro, R.; Fernández, P. Fire severity assessment by using NBR (Normalized Burn Ratio) and NDVI (Normalized Difference Vegetation Index) derived from LANDSAT TM/ETM images. Int. J. Remote Sens. 2008, 29, 1053–1073. [Google Scholar] [CrossRef]
- Kuenzer, C.; Dech, S. (Eds.) Thermal Infrared Remote Sensing; Springer: Dordrecht, The Netherlands, 2013; Volume 17. [Google Scholar] [CrossRef]
- Vlassova, L.; Pérez-Cabello, F.; Mimbrero, M.R.; Llovería, R.M.; García-Martín, A. Analysis of the Relationship between Land Surface Temperature and Wildfire Severity in a Series of Landsat Images. Remote Sens. 2014, 6, 6136–6162. [Google Scholar] [CrossRef]
- Roy, B.; Bari, E. Examining the relationship between land surface temperature and landscape features using spectral indices with Google Earth Engine. Heliyon 2022, 8, e10668. [Google Scholar] [CrossRef]
- Tao, S.; Guo, Q.; Li, C.; Wang, Z.; Fang, J. Global patterns and determinants of forest canopy height. Ecology 2016, 97, 3265–3270. [Google Scholar] [CrossRef]
- Xu, P.; Zhou, T.; Zhao, X.; Luo, H.; Gao, S.; Li, Z.; Cao, L. Diverse responses of different structured forest to drought in Southwest China through remotely sensed data. Int. J. Appl. Earth Obs. Geoinf. 2018, 69, 217–225. [Google Scholar] [CrossRef]
- Zakrzewska, A.; Kopeć, D.; Ochtyra, A.; Potůčková, M. Can canopy temperature acquired from an airborne level be a tree health indicator in an urban environment? Urban For. Urban Green. 2023, 79, 127807. [Google Scholar] [CrossRef]
- Gross, G. Effects of different vegetation on temperature in an urban building environment. Micro-scale numerical experiments. Meteorol. Z. 2012, 21, 399–412. [Google Scholar] [CrossRef]
- Helletsgruber, C.; Gillner, S.; Gulyás, Á.; Junker, R.R.; Tanács, E.; Hof, A. Identifying Tree Traits for Cooling Urban Heat Islands—A Cross-City Empirical Analysis. Forests 2020, 11, 1064. [Google Scholar] [CrossRef]
- Kumar, S.; Kumar, A. Hotspot and trend analysis of forest fires and its relation to climatic factors in the western Himalayas. Nat. Hazards 2022, 114, 3529–3544. [Google Scholar] [CrossRef]
- Chaparro, D.; Vall-Llossera, M.; Piles, M.; Camps, A.; Rudiger, C.; Riera-Tatche, R. Predicting the Extent of Wildfires Using Remotely Sensed Soil Moisture and Temperature Trends. IEEE J. Sel. Top. Appl. Earth Obs. Remote Sens. 2016, 9, 2818–2829. [Google Scholar] [CrossRef]
- Littell, J.S.; Peterson, D.L.; Riley, K.L.; Liu, Y.; Luce, C.H. A review of the relationships between drought and forest fire in the United States. In Global Change Biology; Blackwell Publishing Ltd.: Hoboken, NJ, USA, 2016; Volume 22, pp. 2353–2369. [Google Scholar] [CrossRef]
- Brovkin, V.; Sitch, S.; Von Bloh, W.; Claussen, M.; Bauer, E.; Cramer, W. Role of land cover changes for atmospheric CO2 increase and climate change during the last 150 years. Glob. Chang. Biol. 2004, 10, 1253–1266. [Google Scholar] [CrossRef]
- Liao, W.; Liu, X.; Burakowski, E.; Wang, D.; Wang, L.; Li, D. Sensitivities and Responses of Land Surface Temperature to Deforestation-Induced Biophysical Changes in Two Global Earth System Models. J. Clim. 2020, 33, 8381–8399. [Google Scholar] [CrossRef]
- Pielke, R.A. Land Use and Climate Change. Science 2005, 310, 1625–1626. [Google Scholar] [CrossRef]
- Sh, S. Application of Geographic Information System (GIS) in Forest Management. J. Geogr. Nat. Disasters 2015, 5, 1000145. [Google Scholar] [CrossRef]
- Venkata, K.M.; Yelisetty, N. Use of Geo-spatial database in Sustainable Forest Management. In Proceedings of the International Archives of the Photogrammetry, Remote Sensing and Spatial Information Sciences, Goa, India, 27–30 September 2006. [Google Scholar] [CrossRef]
- Næsset, E. Predicting forest stand characteristics with airborne scanning laser using a practical two-stage procedure and field data. Remote Sens. Environ. 2002, 80, 88–99. [Google Scholar] [CrossRef]
- Allen, C.D.; Breshears, D.D.; McDowell, N.G. On underestimation of global vulnerability to tree mortality and forest die-off from hotter drought in the Anthropocene. Ecosphere 2015, 6, 1–55. [Google Scholar] [CrossRef]
- Au, T.F.; Maxwell, J.T.; Robeson, S.M.; Li, J.; Siani, S.M.O.; Novick, K.A.; Dannenberg, M.P.; Phillips, R.P.; Li, T.; Chen, Z.; et al. Younger trees in the upper canopy are more sensitive but also more resilient to drought. Nat. Clim. Chang. 2022, 12, 1168–1174. [Google Scholar] [CrossRef]
- Stovall, A.E.L.; Shugart, H.; Yang, X. Tree height explains mortality risk during an intense drought. Nat. Commun. 2019, 10, 4385. [Google Scholar] [CrossRef]
- Coops, N.C.; Tompalski, P.; Goodbody, T.R.; Queinnec, M.; Luther, J.E.; Bolton, D.K.; White, J.C.; Wulder, M.A.; van Lier, O.R.; Hermosilla, T. Modelling lidar-derived estimates of forest attributes over space and time: A review of approaches and future trends. Remote. Sens. Environ. 2021, 260, 112477. [Google Scholar] [CrossRef]
- Potapov, P.; Li, X.; Hernandez-Serna, A.; Tyukavina, A.; Hansen, M.C.; Kommareddy, A.; Pickens, A.; Turubanova, S.; Tang, H.; Silva, C.E.; et al. Mapping global forest canopy height through integration of GEDI and Landsat data. Remote. Sens. Environ. 2021, 253, 112165. [Google Scholar] [CrossRef]
- Meng, P.; Wang, H.; Qin, S.; Li, X.; Song, Z.; Wang, Y.; Yang, Y.; Gao, J. Health assessment of plantations based on LiDAR canopy spatial structure parameters. Int. J. Digit. Earth 2022, 15, 712–729. [Google Scholar] [CrossRef]
- LeBlon, B.; Bourgeau-Chavez, L.; San-Miguel-Ayanz, J. Use of Remote Sensing in Wildfire Management. In Sustainable Development—Authoritative and Leading Edge Content for Environmental Management; Curkovic, S., Ed.; InTech Press: Rijeka, Croatia, 2012; pp. 55–82. [Google Scholar]
- Choi, C.; Cazcarra-Bes, V.; Guliaev, R.; Pardini, M.; Papathanassiou, K.P.; Qi, W.; Armston, J.; Dubayah, R. Large Scale Forest Height Mapping by Combining TanDEM-X and GEDI Data. IEEE J. Sel. Top. Appl. Earth Obs. Remote Sens. 2023, 16, 2374–2385. [Google Scholar] [CrossRef]
- LaRue, E.A.; Fahey, R.T.; Alveshere, B.C.; Atkins, J.W.; Bhatt, P.; Buma, B.; Chen, A.; Cousins, S.; Elliott, J.M.; Elmore, A.J.; et al. A theoretical framework for the ecological role of three-dimensional structural diversity. Front. Ecol. Environ. 2023, 21, 4–13. [Google Scholar] [CrossRef]
- Lang, N.; Schindler, K.; Wegner, J.D. Country-wide high-resolution vegetation height mapping with Sentinel-2. Remote Sens. Environ. 2019, 233, 111347. [Google Scholar] [CrossRef]
- Liu, X.; Su, Y.; Hu, T.; Yang, Q.; Liu, B.; Deng, Y.; Tang, H.; Tang, Z.; Fang, J.; Guo, Q. Neural network guided interpolation for mapping canopy height of China’s forests by integrating GEDI and ICESat-2 data. Remote Sens. Environ. 2022, 269, 112844. [Google Scholar] [CrossRef]
- Pielke, R.A.; Pitman, A.; Niyogi, D.; Mahmood, R.; McAlpine, C.; Hossain, F.; Goldewijk, K.K.; Nair, U.; Betts, R.; Fall, S.; et al. Land use/land cover changes and climate: Modeling analysis and observational evidence. Wiley Interdiscip. Rev. Clim. Change 2011, 2, 828–850. [Google Scholar] [CrossRef]
- Cao, Q.; Wu, J.; Yu, D.; Wang, W. The biophysical effects of the vegetation restoration program on regional climate metrics in the Loess Plateau, China. Agric. For. Meteorol. 2019, 268, 169–180. [Google Scholar] [CrossRef]
- Abera, T.A.; Heiskanen, J.; Pellikka, P.; Rautiainen, M.; Maeda, E.E. Clarifying the role of radiative mechanisms in the spatiotemporal changes of land surface temperature across the Horn of Africa. Remote Sens. Environ. 2019, 221, 210–224. [Google Scholar] [CrossRef]
- Christiansen, D.M.; Iversen, L.L.; Ehrlén, J.; Hylander, K. Changes in forest structure drive temperature preferences of boreal understorey plant communities. J. Ecol. 2022, 110, 631–643. [Google Scholar] [CrossRef]
- Hasnat, G.N.T. A Time Series Analysis of Forest Cover and Land Surface Temperature Change Over Dudpukuria-Dhopachari Wildlife Sanctuary Using Landsat Imagery. Front. For. Glob. Chang. 2021, 4, 687988. [Google Scholar] [CrossRef]
- Zhang, Y.; Liang, S. Impacts of land cover transitions on surface temperature in China based on satellite observations. Environ. Res. Lett. 2018, 13, 24010. [Google Scholar] [CrossRef]
- Lam, N.S.-N. Methodologies for Mapping Land Cover/Land Use and its Change. In Advances in Land Remote Sensing: System, Modeling, Inversion and Application; Liang, S., Ed.; Springer: Dordrecht, The Netherlands, 2008; pp. 341–367. [Google Scholar] [CrossRef]
- Rozario, P.F.; Oduor, P.; Kotchman, L.; Kangas, M. Transition Modeling of Land-Use Dynamics in the Pipestem Creek, North Dakota, USA. J. Geosci. Environ. Prot. 2017, 05, 182–201. [Google Scholar] [CrossRef]
- Vivone, G. Multispectral and hyperspectral image fusion in remote sensing: A survey. Inf. Fusion 2023, 89, 405–417. [Google Scholar] [CrossRef]
- Liu, N.; Townsend, P.A.; Naber, M.R.; Bethke, P.C.; Hills, W.B.; Wang, Y. Hyperspectral imagery to monitor crop nutrient status within and across growing seasons. Remote Sens. Environ. 2021, 255, 112303. [Google Scholar] [CrossRef]
- Shaik, R.U.; Laneve, G.; Fusilli, L. An Automatic Procedure for Forest Fire Fuel Mapping Using Hyperspectral (PRISMA) Imagery: A Semi-Supervised Classification Approach. Remote Sens. 2022, 14, 1264. [Google Scholar] [CrossRef]
- Shaik, R.U.; Periasamy, S.; Zeng, W. Potential Assessment of PRISMA Hyperspectral Imagery for Remote Sensing Applications. Remote Sens. 2023, 15, 1378. [Google Scholar] [CrossRef]
- Salis, M.; Ager, A.A.; Alcasena, F.J.; Arca, B.; Finney, M.A.; Pellizzaro, G.; Spano, D. Analyzing seasonal patterns of wildfire exposure factors in Sardinia, Italy. Environ. Monit. Assess. 2014, 187, 1–20. [Google Scholar] [CrossRef] [PubMed]
- Santarsiero, V. A Remote Sensing Methodology to Assess the Abandoned Arable Land Using NDVI Index in Basilicata Region. In Proceedings of the Computational Science and Its Applications–ICCSA 2021, Cagliari, Italy, 13–16 September 2021; pp. 695–703. [Google Scholar]
- Tucci, B.; Nolè, G.; Lanorte, A.; Santarsiero, V.; Cillis, G.; Scorza, F.; Murgante, B. Assessment and Monitoring of Soil Erosion Risk and Land Degradation in Arable Land Combining Remote Sensing Methodologies and RUSLE Factors. In Information for a Better World: Shaping the Global Future; Springer Science and Business Media LLC: Berlin/Heidelberg, Germany, 2021; pp. 704–716. [Google Scholar] [CrossRef]
- Büttner, G. CORINE Land Cover and Land Cover Change Products. In Land Use and Land Cover Mapping in Europe; Manakos, I., Braun, M., Eds.; Springer Science and Business Media LLC: Dordrecht, Switzerland, 2014; Volume 18, pp. 55–74. [Google Scholar]
- Chang, C.-C.; Du, Y.; Ren, H.; Jensen, J.O.; D’Amico, F.M. New hyperspectral discrimination measure for spectral characterization. Opt. Eng. 2004, 43, 1777–1786. [Google Scholar] [CrossRef]
- Laliberte, A.; Browning, D.; Rango, A. A comparison of three feature selection methods for object-based classification of sub-decimeter resolution UltraCam-L imagery. Int. J. Appl. Earth Obs. Geoinf. 2012, 15, 70–78. [Google Scholar] [CrossRef]
- Vishnu, S.; Nidamanuri, R.R.; Bremananth, R. Spectral material mapping using hyperspectral imagery: A review of spectral matching and library search methods. Geocarto Int. 2013, 28, 171–190. [Google Scholar] [CrossRef]
- Khatami, R.; Mountrakis, G.; Stehman, S.V. A meta-analysis of remote sensing research on supervised pixel-based land-cover image classification processes: General guidelines for practitioners and future research. Remote Sens. Environ. 2016, 177, 89–100. [Google Scholar] [CrossRef]
- Guo, Y.; Yin, X.; Zhao, X.; Yang, D.; Bai, Y. Hyperspectral image classification with SVM and guided filter. EURASIP J. Wirel. Commun. Netw. 2019, 2019, 56. [Google Scholar] [CrossRef]
- Thai, L.H.; Hai, T.S.; Thuy, N.T. Image Classification using Support Vector Machine and Artificial Neural Network. Int. J. Inf. Technol. Comput. Sci. 2012, 4, 32–38. [Google Scholar] [CrossRef]
- Kang, X.; Li, S.; Benediktsson, J.A. Spectral–Spatial Hyperspectral Image Classification With Edge-Preserving Filtering. IEEE Trans. Geosci. Remote Sens. 2014, 52, 2666–2677. [Google Scholar] [CrossRef]
- Still, C.J.; Rastogi, B.; Page, G.F.M.; Griffith, D.M.; Sibley, A.; Schulze, M.; Hawkins, L.; Pau, S.; Detto, M.; Helliker, B.R. Imaging canopy temperature: Shedding (thermal) light on ecosystem processes. New Phytol. 2021, 230, 1746–1753. [Google Scholar] [CrossRef] [PubMed]
- Hou, M.; Tian, F.; Zhang, T.; Huang, M. Evaluation of canopy temperature depression, transpiration, and canopy greenness in relation to yield of soybean at reproductive stage based on remote sensing imagery. Agric. Water Manag. 2019, 222, 182–192. [Google Scholar] [CrossRef]










| Data Type | Spectral Bands | Spatial Resolution (m) | Time Period |
|---|---|---|---|
| PRISMA Hyperspectral Imagery | 234 bands (visible infrared and short-wave infrared region) | 30 | October 2021 |
| Sentinel-1 | S1_GRD Product (Interferometric Wide Swath Mode)— VV and VH Polarization | 10 | August 2021 to October 2021 |
| Sentinel-2 | B2 (blue) | 10 | August 2021 to October 2021 |
| B3 (green) | 10 | ||
| B4 (red) | 10 | ||
| B5 (near infrared) | 20 | ||
| B6 (near infrared) | 20 | ||
| B7 (near infrared) | 20 | ||
| B8 (near infrared) | 10 | ||
| B11 (short wave infrared) | 20 | ||
| B12 (short wave infrared) | 20 | ||
| SRTM | Digital Elevation Map (SRTMGL1_003) | 30 | - |
| GEDI | GEDI’s Level 2A Geolocated Elevation and Height Metrics Product | 25 | April 2019 to October 2021 |
| MODIS | MODIS/Aqua Land Surface Temperature/Emissivity Daily L3 Global Grid | 1000 | October 2021 |
| Class Number | Class |
|---|---|
| −1 | all other classifications |
| 1 | Holm oak |
| 2 | evergreen oak |
| 3 | olive |
| 4 | silicicole |
| 5 | coniferous trees |
| 6 | junipers |
| 7 | calicotome |
| 8 | Euphorbia dendroides |
| 9 | calicole |
| 10 | Mediterranean meadows |
| 11 | riparian forest |
| 12 | cork oak trees |
| S. No | Class | Accuracy (%) | Precision | Recall | F1 Score |
|---|---|---|---|---|---|
| 1 | evergreen oak | 86 | 0.83 | 0.86 | 0.85 |
| 2 | olive | 80 | 0.85 | 0.72 | 0.78 |
| 3 | juniper | 86 | 0.86 | 0.86 | 0.86 |
| 4 | silicicole | 90 | 0.86 | 0.90 | 0.94 |
| 5 | riparian trees | 93 | 0.84 | 0.93 | 0.94 |
Disclaimer/Publisher’s Note: The statements, opinions and data contained in all publications are solely those of the individual author(s) and contributor(s) and not of MDPI and/or the editor(s). MDPI and/or the editor(s) disclaim responsibility for any injury to people or property resulting from any ideas, methods, instructions or products referred to in the content. |
© 2023 by the authors. Licensee MDPI, Basel, Switzerland. This article is an open access article distributed under the terms and conditions of the Creative Commons Attribution (CC BY) license (https://creativecommons.org/licenses/by/4.0/).
Share and Cite
Shaik, R.U.; Jallu, S.B.; Doctor, K. Unveiling Temperature Patterns in Tree Canopies across Diverse Heights and Types. Remote Sens. 2023, 15, 2080. https://doi.org/10.3390/rs15082080
Shaik RU, Jallu SB, Doctor K. Unveiling Temperature Patterns in Tree Canopies across Diverse Heights and Types. Remote Sensing. 2023; 15(8):2080. https://doi.org/10.3390/rs15082080
Chicago/Turabian StyleShaik, Riyaaz Uddien, Sriram Babu Jallu, and Katarina Doctor. 2023. "Unveiling Temperature Patterns in Tree Canopies across Diverse Heights and Types" Remote Sensing 15, no. 8: 2080. https://doi.org/10.3390/rs15082080
APA StyleShaik, R. U., Jallu, S. B., & Doctor, K. (2023). Unveiling Temperature Patterns in Tree Canopies across Diverse Heights and Types. Remote Sensing, 15(8), 2080. https://doi.org/10.3390/rs15082080

