Gap-Filling Sentinel-1 Offshore Wind Speed Image Time Series Using Multiple-Point Geostatistical Simulation and Reanalysis Data
Abstract
1. Introduction
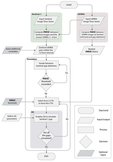
- A novel TI selection method is presented to form the CTIS used to simulate the missing patterns at each time step. This method is based on the dependence between the coregistered coarse- and fine-scale information included in the training images. Once the CTIS is formed, fine-scale patterns are simulated and locally conditioned to the coarse-scale data.
- An MPS algorithm recently developed by [29], namely quick sampling (QS), is exploited for the first time in a spatiotemporal gap-filling application. The precise aim of this study is to take advantage of the robustness and computational efficiency of the algorithm to investigate its potential to provide realistic reconstructions of spatially complex patterns of continuous fields.
- A first real-world case study of image time-series expansion is provided in an offshore wind speed context by generating wind fields of realistic spatial and temporal variability while preserving the complex multivariate wind relationships. Considering the complex variability and dynamic nature of wind speed both in space and time, this endeavor is rather challenging and often fails to reproduce the inherent variability at the fine scale, especially when long-term training datasets are not available.
2. Area of Study and Training Datasets
2.1. Sentinel-1A/B SAR Wind Retrievals
2.2. UERRA-HARMONIE Regional Reanalysis
3. Methodology
3.1. Multiple-Point Statistical (MPS) Simulation Framework
3.2. Quick Sampling (QS) Algorithm
| Algorithm 1: Quick Sampling | |
| Inputs and parameters: | ti(s): training image(s), di: destination image (or simulation grid), sp: simulation path, dt: data type, k: number of best candidates, n: number of closest neighbors, ki: kernel |
| Step 1: | For every uninformed node in the defined path |
| Step 2: | Retrieve data event in the within the predefined radius |
| Step 3: | Compute the mismatch map by calculating the distance/dissimilarity between data event in di and for every node in ti |
| Step 4: | Rank distances in the mismatch map using quantile sorting to determine the best candidate(s) |
| Step 5: | Sample among the best candidates and assign the selected value to node in the |
3.3. Parametrization
3.4. Conditional Training Image Set (CTIS)
3.5. Offshore Wind Speed Image Time Series Simulation
3.6. Evaluation Metrics
3.6.1. Similarity and Divergence Measures
3.6.2. Spatial Correlation
3.6.3. Relative Bias (%)
4. Results and Evaluation
5. Discussion
5.1. Challenges and Emerging Opportunities
5.2. Alternative Auxiliary Data Sources
6. Conclusions
Author Contributions
Funding
Acknowledgments
Conflicts of Interest
Nomenclature
| Pixel location in the simulation grid | |
| Pixel location in the training image | |
| Conditional cumulative distribution function (CCDF) | |
| Random variable at location | |
| Outcome of random variable , an attribute value | |
| Subscript indicating the number of neighboring pixels | |
| i | Subscript indicating the index of a pixel over the entire image |
| Data event ( values) of neighboring pixels | |
| Lag vectors of data events | |
| Superscript indicating multiple variables | |
| Variable index | |
| h | Kernel bandwidth (degrees) |
| d | Euclidean distance from kernel center (degrees) |
| Relative variable weight | |
| Kullback–Leibler divergence (relative entropy) from to | |
| Reference distribution for bin at location | |
| Simulation distribution for bin at location | |
| Number of bins | |
| b | Subscript indicating the index of a bin |
| Mean of realizations at grid cell | |
| Reference attribute value at grid cell | |
| Number of pixels over the entire image |
Abbreviations
| SAR | Synthetic aperture radar |
| MPS | Multiple-point statistics |
| NWP | Numerical weather prediction |
| SCAT | Scatterometers |
| GMF | Geophysical model function |
| NRCS | Normalized radar cross section |
| WRF | Weather research and forecasting |
| TI | Training image |
| CTIS | Conditional training image set |
| UERRA | Uncertainties in ensembles of regional reanalyses |
| QS | Quick sampling |
| EU | European Union |
| ECMWF | European Centre for Medium Forecast |
| IW | Interferometric wide |
| VV | Vertical–vertical |
| VH | Vertical–horizontal |
| UTC | Coordinated universal time |
| ASF | Alaska Satellite Facility |
| OWI | Ocean wind fields |
| Probability distribution function | |
| CCDF | Conditional cumulative distribution function |
| SG | Simulation grid |
| DS | Direct sampling |
| FFT | Fast Fourier transform |
| RBF | Radial basis function |
| RMSE | Root mean square error |
| MAE | Mean absolute error |
| LOOCV | Leave-one-out cross validation |
| PSS | Perkins skill score |
| KL | Kullback–Leibler |
| MRB | Median relative bias |
References
- GWEC Global Wind Report 2021|Global Wind Energy Council. Available online: https://gwec.net/global-wind-report-2021/ (accessed on 24 September 2021).
- WindEurope. Offshore Wind in Europe—Key Trends and Statistics 2020; WindEurope: Brussels, Belgium, 2021; Volume 3. [Google Scholar]
- Al-Yahyai, S.; Charabi, Y.; Gastli, A. Review of the Use of Numerical Weather Prediction (NWP) Models for Wind Energy Assessment. Renew. Sustain. Energy Rev. 2010, 14, 3192–3198. [Google Scholar] [CrossRef]
- Gryning, S.E.; Floors, R. Investigating Predictability of Offshore Winds Using a Mesoscale Model Driven by Forecast and Reanalysis Data. Meteorol. Z. 2020, 29, 117–130. [Google Scholar] [CrossRef]
- Bailey, B.H. Wind Resources for Offshore Wind Farms: Characteristics and Assessment. In Offshore Wind Farms: Technologies, Design and Operation; Ng, C., Ran, L., Eds.; Woodhead Publishing: Sawston, UK, 2016; pp. 29–58. ISBN 9780081007808. [Google Scholar]
- Olsen, B.T.; Hahmann, A.N.; Sempreviva, A.M.; Badger, J.; Jørgensen, H.E. An Intercomparison of Mesoscale Models at Simple Sites for Wind Energy Applications. Wind Energ. Sci. 2017, 2, 211–228. [Google Scholar] [CrossRef]
- Castorrini, A.; Gentile, S.; Geraldi, E.; Bonfiglioli, A. Increasing Spatial Resolution of Wind Resource Prediction Using NWP and RANS Simulation. J. Wind Eng. Ind. Aerodyn. 2021, 210, 104499. [Google Scholar] [CrossRef]
- Optis, M.; Kumler, A.; Brodie, J.; Miles, T. Quantifying Sensitivity in Numerical Weather Prediction-Modeled Offshore Wind Speeds through an Ensemble Modeling Approach. Wind Energy 2021, 24, 957–973. [Google Scholar] [CrossRef]
- Karagali, I.; Badger, M.; Hasager, C. Spaceborne Earth Observation for Offshore Wind Energy Applications; Institute of Electrical and Electronics Engineers (IEEE): Piscataway, NJ, USA, 2021; pp. 172–175. [Google Scholar]
- Cameron, I.; Lumsdon, P.; Walker, N.; Woodhouse, I. Synthetic Aperture Radar for Offshore Wind Resource Assessment and Wind Farm Development in the UK. In Proceedings of the SEASAR 2006: Advances in SAR Oceanography from ENVISAT and ERS Missions, Frascati, Italy, 23–26 January 2006. [Google Scholar]
- Furevik, B.R.; Espedal, H.A.; Hamre, T.; Hasager, C.B.; Johannessen, O.M.; Jørgensen, B.H.; Rathmann, O. Satellite-Based Wind Maps as Guidance for Siting Offshore Wind Farms. Wind Eng. 2016, 27, 327–338. [Google Scholar] [CrossRef]
- Ahsbahs, T.; Badger, M.; Volker, P.; Hansen, K.S.; Hasager, C.B. Applications of Satellite Winds for the Offshore Wind Farm Site Anholt. Wind Energy Sci. 2018, 3, 573–588. [Google Scholar] [CrossRef]
- Ahsbahs, T.; MacLaurin, G.; Draxl, C.; Jackson, C.R.; Monaldo, F.; Badger, M. US East Coast Synthetic Aperture Radar Wind Atlas for Offshore Wind Energy. Wind Energy Sci. 2020, 5, 1191–1210. [Google Scholar] [CrossRef]
- Schulz-Stellenfleth, J.; Djath, B. Hereon SAR Observations of Offshore Windfarm Wakes. In Handbook of Wind Energy Aerodynamics; Stoevesandt, B., Schepers, G., Fuglsang, P., Yuping, S., Eds.; Springer International Publishing: Cham, Switzerland, 2021; pp. 1–33. ISBN 978-3-030-05455-7. [Google Scholar]
- Zhang, B.; Mouche, A.; Lu, Y.; Perrie, W.; Zhang, G.; Wang, H. A Geophysical Model Function for Wind Speed Retrieval from C-Band HH-Polarized Synthetic Aperture Radar. IEEE Geosci. Remote Sens. Lett. 2019, 16, 1521–1525. [Google Scholar] [CrossRef]
- Bruun Christiansen, M.; Koch, W.; Horstmann, J.; Bay Hasager, C.; Nielsen, M. Wind Resource Assessment from C-Band SAR. Remote Sens. Environ. 2006, 105, 68–81. [Google Scholar] [CrossRef]
- Beaucage, P.; Bernier, M.; Member, S.; Lafrance, G.; Choisnard, J. Regional Mapping of the Offshore Wind Resource: Towards a Significant Contribution from Space-Borne Synthetic Aperture Radars. IEEE J. Sel. Top. Appl. Earth Obs. Remote Sens. 2008, 1, 48–56. [Google Scholar] [CrossRef]
- Hadjipetrou, S.; Liodakis, S.; Sykioti, A.; Katikas, L.; Park, N.-W.; Kalogirou, S.; Akylas, E.; Kyriakidis, P. Evaluating the Suitability of Sentinel-1 SAR Data for Offshore Wind Resource Assessment around Cyprus. Renew. Energy 2022, 182, 1228–1239. [Google Scholar] [CrossRef]
- Majidi Nezhad, M.; Heydari, A.; Groppi, D.; Cumo, F.; Astiaso Garcia, D. Wind Source Potential Assessment Using Sentinel 1 Satellite and a New Forecasting Model Based on Machine Learning: A Case Study Sardinia Islands. Renew. Energy 2020, 155, 212–224. [Google Scholar] [CrossRef]
- De Montera, L.; Remmers, T.; O’Connell, R.; Desmond, C. Validation of Sentinel-1 Offshore Winds and Average Wind Power Estimation around Ireland. Wind Energy Sci. 2020, 5, 1023–1036. [Google Scholar] [CrossRef]
- Bourassa, M.A.; Meissner, T.; Cerovecki, I.; Chang, P.; Dong, X.; De Chiara, G.; Donlon, C.; Dukhovskoy, D.; Elya, J.; Fore, A.; et al. Remotely Sensed Winds and Wind Stresses for Marine Forecasting and Ocean Modeling. Front. Mar. Sci. 2019, 6, 443. [Google Scholar] [CrossRef]
- Yi, Y.; Johnson, J.T.; Wang, X. On the Estimation of Wind Speed Diurnal Cycles Using Simulated Measurements of CYGNSS and ASCAT. IEEE Geosci. Remote Sens. Lett. 2019, 16, 168–172. [Google Scholar] [CrossRef]
- Lu, J.; Ren, K.; Li, X.; Zhao, Y.; Xu, Z.; Ren, X. From Reanalysis to Satellite Observations: Gap-Filling with Imbalanced Learning. Geoinformatica 2021, 26, 397–428. [Google Scholar] [CrossRef]
- Mariethoz, G.; McCabe, M.F.; Renard, P. Spatiotemporal Reconstruction of Gaps in Multivariate Fields Using the Direct Sampling Approach. Water Resour. Res. 2012, 48, 1–13. [Google Scholar] [CrossRef]
- Jha, S.K.; Mariethoz, G.; Evans, J.P.; McCabe, M.F. Demonstration of a Geostatistical Approach to Physically Consistent Downscaling of Climate Modeling Simulations. Water Resour. Res. 2013, 49, 245–259. [Google Scholar] [CrossRef]
- Jha, S.K.; Mariethoz, G.; Evans, J.; McCabe, M.F.; Sharma, A. A Space and Time Scale-Dependent Nonlinear Geostatistical Approach for Downscaling Daily Precipitation and Temperature. Water Resour. Res. 2015, 51, 6244–6261. [Google Scholar] [CrossRef]
- Yin, G.; Mariethoz, G.; McCabe, M.F. Gap-Filling of Landsat 7 Imagery Using the Direct Sampling Method. Remote Sens. 2017, 9, 12. [Google Scholar] [CrossRef]
- Oriani, F.; Ohana-Levi, N.; Marra, F.; Straubhaar, J.; Mariethoz, G.; Renard, P.; Karnieli, A.; Morin, E. Simulating Small-Scale Rainfall Fields Conditioned by Weather State and Elevation: A Data-Driven Approach Based on Rainfall Radar Images. Water Resour. Res. 2017, 53, 8512–8532. [Google Scholar] [CrossRef]
- Gravey, M.; Mariethoz, G. QuickSampling v1.0: A Robust and Simplified Pixel-Based Multiple-Point Simulation Approach. Geosci. Model Dev. 2020, 13, 2611–2630. [Google Scholar] [CrossRef]
- European Commission Renewable Energy Statistics: Statistics Explained. Available online: https://ec.europa.eu/eurostat/statistics-explained/index.php/Renewable_energy_statistics%0Awww.irena.org/Publications%0Ahttps://ec.europa.eu/eurostat/statistics-explained/index.php/Renewable_energy_statistics%0Awww.irena.org/Publications (accessed on 22 February 2022).
- Eurostat Electricity Price Statistics—Statistics Explained. Available online: https://ec.europa.eu/eurostat/statistics-explained/index.php/Electricity_price_statistics (accessed on 16 December 2021).
- Soukissian, T.; Karathanasi, F.; Axaopoulos, P.; Voukouvalas, E.; Kotroni, V. Offshore Wind Climate Analysis and Variability in the Mediterranean Sea. Int. J. Climatol. 2018, 38, 384–402. [Google Scholar] [CrossRef]
- Barbariol, F.; Davison, S.; Falcieri, F.M.; Ferretti, R.; Ricchi, A.; Sclavo, M.; Benetazzo, A. Wind Waves in the Mediterranean Sea: An ERA5 Reanalysis Wind-Based Climatology. Front. Mar. Sci. 2021, 8, 1615. [Google Scholar] [CrossRef]
- Copernicus climate change service (C3S). Documentation of the RRA System: UERRA. Available online: https://cds.climate.copernicus.eu/cdsapp#!/dataset/reanalysis-uerra-europe-complete?tab=doc (accessed on 21 February 2022).
- ESA Sentinel-1—Missions—Sentinel Online. Available online: https://sentinel.esa.int/web/sentinel/missions/sentinel-1 (accessed on 22 December 2021).
- Mouche, A. Sentinel-1 Ocean Wind Fields (OWI) Algorithm Definition. Available online: https://sentinels.copernicus.eu/documents/247904/3861173/DI-MPC-IPF-OWI_2_1_OWIAlgorithmDefinition.pdf/dc452ea7-cb37-c227-ac74-0c07a3fb714a?t=1644835258554 (accessed on 14 October 2022).
- Hasager, C.B. Offshore Winds Mapped from Satellite Remote Sensing. Wiley Interdiscip. Rev. Energy Environ. 2014, 3, 594–603. [Google Scholar] [CrossRef]
- Vincent, P.; Bourbigot, M.; Johnsen, H.; Piantanida, R.; Poullaouec, J.; Hajduch, G. Sentinel-1 ESA Unclassified for Official Use Sentinel-1 Product Specification. Available online: https://sentinel.esa.int/documents/247904/1877131/Sentinel-1-Product-Specification (accessed on 22 February 2022).
- Ali, I.; Cao, S.; Naeimi, V.; Paulik, C.; Wagner, W. Methods to Remove the Border Noise from Sentinel-1 Synthetic Aperture Radar Data: Implications and Importance for Time-Series Analysis. IEEE J. Sel. Top. Appl. Earth Obs. Remote Sens. 2018, 11, 777–786. [Google Scholar] [CrossRef]
- Copernicus climate change service (C3S). UERRA Data User Guide. Available online: https://cds.climate.copernicus.eu/cdsapp#!/dataset/reanalysis-uerra-europe-complete?tab=doc (accessed on 14 December 2021).
- Chilès, J.P.; Delfiner, P. Geostatistics: Modeling Spatial Uncertainty: Second Edition; Wiley-Blackwell: Hoboken, NJ, USA, 2012; ISBN 9780470183151. [Google Scholar]
- Atkinson, P.M.; Lloyd, C.D. Geostatistical Models and Spatial Interpolation. Handb. Reg. Sci. 2014, 1461–1476. [Google Scholar] [CrossRef]
- Hashemi, S.; Javaherian, A.; Ataee-pour, M.; Khoshdel, H. Two-Point versus Multiple-Point Geostatistics: The Ability of Geostatistical Methods to Capture Complex Geobodies and Their Facies Associations—An Application to a Channelized Carbonate Reservoir, Southwest Iran. J. Geophys. Eng. 2014, 11, 065002. [Google Scholar] [CrossRef]
- Tahmasebi, P. Multiple Point Statistics: A Review. In Handbook of Mathematical Geosciences: Fifty Years of IAMG; Daya Sagar, B.S., Cheng, Q., Agterberg, F., Eds.; Springer International Publishing: Cham, Switzerland, 2018; pp. 613–643. ISBN 9783319789996. [Google Scholar]
- Journel, A.G. Beyond Covariance: The Advent of Multiple-Point Geostatistics. In Geostatistics Banff 2004; Springer: Dordrecht, The Netherlands, 2004; pp. 225–233. [Google Scholar] [CrossRef]
- Guardiano, F.B.; Srivastava, R.M. Multivariate Geostatistics: Beyond Bivariate Moments. In Geostatistics Troia ’92; Springer: Dordrecht, The Netherlands, 1993; Volume 1, pp. 133–144. [Google Scholar] [CrossRef]
- Strebelle, S. Multiple-Point Geostatistics: From Theory to Practice. Proc. Geostats 2012, 2012, 1–9. [Google Scholar]
- Hu, L.Y.; Chugunova, T. Multiple-Point Geostatistics for Modeling Subsurface Heterogeneity: A Comprehensive Review. Water Resour. Res. 2008, 44, 1–14. [Google Scholar] [CrossRef]
- Lorenz, E. Atmospheric Predictability as Revealed by Naturally Occurring Analogues. Available online: https://www.semanticscholar.org/paper/Atmospheric-Predictability-as-Revealed-by-Naturally-Lorenz/515deec4e011ebeb02c3f356380dbbc010417b30 (accessed on 14 April 2022).
- Mariethoz, G.; Caers, J. Multiple-Point Geostatistics: Stochastic Modeling with Training Images; John Wiley & Sons: Hoboken, NJ, USA, 2014; pp. 1–364. [Google Scholar] [CrossRef]
- Grana, D.; Azevedo, L. Subsurface Geostatistical Modeling, 2nd ed.; Elsevier Inc.: Amsterdam, The Netherlands, 2021; ISBN 9780124095489. [Google Scholar]
- Strebelle, S. Conditional Simulation of Complex Geological Structures Using Multiple-Point Statistics. Math. Geol. 2002, 34, 1–21. [Google Scholar] [CrossRef]
- Straubhaar, J.; Renard, P.; Mariethoz, G.; Froidevaux, R.; Besson, O. An Improved Parallel Multiple-Point Algorithm Using a List Approach. Math. Geosci. 2011, 43, 305–328. [Google Scholar] [CrossRef]
- Mariethoz, G.; Renard, P.; Straubhaar, J. The Direct Sampling Method to Perform Multiple-Point Geostatistical Simulations. Water Resour. Res. 2010, 46, 1–14. [Google Scholar] [CrossRef]
- Meerschman, E.; Pirot, G.; Mariethoz, G.; Straubhaar, J.; Van Meirvenne, M.; Renard, P. A Practical Guide to Performing Multiple-Point Statistical Simulations with the Direct Sampling Algorithm. Comput. Geosci. 2013, 52, 307–324. [Google Scholar] [CrossRef]
- Perkins, S.E.; Pitman, A.J.; Holbrook, N.J.; McAneney, J. Evaluation of the AR4 Climate Models’ Simulated Daily Maximum Temperature, Minimum Temperature, and Precipitation over Australia Using Probability Density Functions. J. Clim. 2007, 20, 4356–4376. [Google Scholar] [CrossRef]
- Opitz, T.; Allard, D.; Mariethoz, G. Semi-Parametric Resampling with Extremes. Spat. Stat. 2021, 42, 100445. [Google Scholar] [CrossRef]
- Elliott, D.; Schwartz, M.; Scott, G. Wind Resource Base. Encycl. Energy 2004, 6, 465–479. [Google Scholar] [CrossRef]
- Badger, M.; Peña, A.; Hahmann, A.N.; Mouche, A.A.; Hasager, C.B. Extrapolating Satellite Winds to Turbine Operating Heights. J. Appl. Meteorol. Climatol. 2016, 55, 975–991. [Google Scholar] [CrossRef]
- Diaz, P.; Erlend, R.; Bay, C. Bringing Satellite Winds to Hub-Height. In Proceedings of the EWEA 2012—European Wind Energy Conference & Exhibition, Copenhagen, Denmark, 6–19 April 2012. [Google Scholar]
- Optis, M.; Bodini, N.; Debnath, M.; Doubrawa, P. New Methods to Improve the Vertical Extrapolation of Near-Surface Offshore Wind Speeds. Wind Energy Sci. 2021, 6, 935–948. [Google Scholar] [CrossRef]










| Variables | |||||
|---|---|---|---|---|---|
| Parameter | UERRA | Sentinel-1 | Longitude | Latitude | Distance to the Coast |
| n | 25 | 75 | 1 | 1 | 1 |
| ki | 103 × 103 RBF (h = 0.001, w = 0.01) | 103 × 103 RBF (h = 0.001, w = 1) | 103 × 103 RBF (h = 0.001, w = 0.1) | 103 × 103 RBF (h = 0.001, w = 0.1) | 103 × 103 RBF (h = 0.001, w = 0.1) |
Disclaimer/Publisher’s Note: The statements, opinions and data contained in all publications are solely those of the individual author(s) and contributor(s) and not of MDPI and/or the editor(s). MDPI and/or the editor(s) disclaim responsibility for any injury to people or property resulting from any ideas, methods, instructions or products referred to in the content. |
© 2023 by the authors. Licensee MDPI, Basel, Switzerland. This article is an open access article distributed under the terms and conditions of the Creative Commons Attribution (CC BY) license (https://creativecommons.org/licenses/by/4.0/).
Share and Cite
Hadjipetrou, S.; Mariethoz, G.; Kyriakidis, P. Gap-Filling Sentinel-1 Offshore Wind Speed Image Time Series Using Multiple-Point Geostatistical Simulation and Reanalysis Data. Remote Sens. 2023, 15, 409. https://doi.org/10.3390/rs15020409
Hadjipetrou S, Mariethoz G, Kyriakidis P. Gap-Filling Sentinel-1 Offshore Wind Speed Image Time Series Using Multiple-Point Geostatistical Simulation and Reanalysis Data. Remote Sensing. 2023; 15(2):409. https://doi.org/10.3390/rs15020409
Chicago/Turabian StyleHadjipetrou, Stylianos, Gregoire Mariethoz, and Phaedon Kyriakidis. 2023. "Gap-Filling Sentinel-1 Offshore Wind Speed Image Time Series Using Multiple-Point Geostatistical Simulation and Reanalysis Data" Remote Sensing 15, no. 2: 409. https://doi.org/10.3390/rs15020409
APA StyleHadjipetrou, S., Mariethoz, G., & Kyriakidis, P. (2023). Gap-Filling Sentinel-1 Offshore Wind Speed Image Time Series Using Multiple-Point Geostatistical Simulation and Reanalysis Data. Remote Sensing, 15(2), 409. https://doi.org/10.3390/rs15020409

