A Random Forest Algorithm Combined with Bayesian Optimization for Atmospheric Duct Estimation
Abstract
:1. Introduction
2. Forward Model
2.1. Refractivity Model
2.2. PWE Method
3. Optimization Algorithm
3.1. Principle of RF Regression
- A bootstrap method is adopted to randomly selected sample points from the original sample dataset to construct a decision tree and its training subset.
- The training subset is used to train each decision tree. Assume that the number of input features to the dataset is . The split rule for each node is to randomly select features from the features as alternative branch features, and then select the best split node from the features to divide the left and right subspaces. Each split node performs a binary test on each subset, and the test result is sent to the left or right sub-node. The test randomly chooses a subset of features and finds a value with the lowest mean square error to group and determine its optimal branch, and it can be expressed aswhere is the true value of the ith sample, and and are the sample predictions for the left and right subspaces and , respectively.
- Multiple decision trees can be generated via the first two steps above. The final prediction of each decision tree depends on the average of the leaf nodes where the sample points are located. The accuracy of RF is further improved by optimizing parameters such as the number of decision trees, the maximum depth of the decision tree, the minimum number of samples required for node division, the minimum sample number of the leaf nodes, and the number of features in the tree.
- Finally, a RF model is produced by taking the average of the multiple decision trees as follows:where denotes the combined regression model.
3.2. BO Algorithm
3.2.1. Probabilistic Proxy Model
3.2.2. Acquisition Function
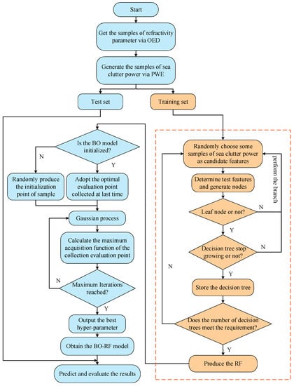
4. A Hybrid BO-RF Model
4.1. Orthogonal Experimental Design Method
4.2. Range of the Hyper-Parameter in RF
4.3. BO-RF Model
- An OED method is used to generate the combinations of refractivity parameters.
- The split-step Fourier-transform solution to the PWE is adopted to generate the RSCP samples according to the combinations of refractivity parameters.
- A bootstrap method is used to produce decision trees from the training set and then form a random forest.
- A group of hyper-parameter is randomly selected within the scope of the parameter to produce the corresponding initialization point of the sample, then substituted into the RF model to obtain the corresponding objective function and the initial sample set .
- The probabilistic proxy model in BO is applied to fit and find the most possible evaluation point in the sample, which can be used to obtain the optimal acquisition function. Furthermore, the hyper-parameter is then assigned to RF model to find the objective function value of the optimal sample point and use it as the basis for selecting the hyper-parameter next time.
- A new set of sampling points is added to the historical sample set , and the Gaussian process is adjusted to optimize the objective function in it.
- The BO stops updating as soon as it reaches the maximum number of iterations. That is to say, the best hyper-parameter, the optimal value of the objective function, and the corresponding BO-RF model are determined.
- The test set is then used to examine the BO-RF model.
- The results are evaluated and analyzed.
5. Results and Discussion
5.1. Simulations of the RSCP in SBD
5.2. Estimation of SBD
6. Conclusions
Author Contributions
Funding
Data Availability Statement
Conflicts of Interest
References
- Yardim, C.; Gerstoft, P.; Hodgkiss, W.S. Estimation of radio refractivity from radar clutter using Bayesian Monte Carlo analysis. IEEE Trans. Antennas Propag. 2006, 54, 1318–1327. [Google Scholar] [CrossRef]
- Gerstoft, P.; Rogers, L.T.; Krolik, J.L.; Hodgkiss, W.S. Inversion for refractivity parameters from radar sea clutter. Radio Sci. 2003, 38, 1801–1822. [Google Scholar] [CrossRef]
- Karimian, A.; Yardim, C.; Gerstoft, P.; Hodgkiss, W.S.; Barrios, A.E. Refractivity estimation from sea clutter: An invited review. Radio Sci. 2011, 46, RS6013. [Google Scholar]
- Douvenot, R.; Fabbro, V.; Gerstoft, P.; Bourlier, C.; Saillard, J. A duct mapping method using least squares support vector machines. Radio Sci. 2008, 43, RS6005. [Google Scholar] [CrossRef]
- Wang, B.; Wu, Z.S.; Zhao, Z.; Wang, H.G. Retrieving evaporation duct heights from radar sea clutter using particle swarm optimization (PSO) algorithm. Prog. Electromagn. Res. M 2009, 9, 79–91. [Google Scholar] [CrossRef]
- Zhang, J.P.; Wu, Z.S.; Zhu, Q.L.; Wang, B. A four-parameter M-profile model for the evaporation duct estimation from radar clutter. Prog. Electromagn. Res. 2011, 114, 353–368. [Google Scholar] [CrossRef]
- Zhao, X. Evaporation duct height estimation and source localization from field measurements at an array of radio receivers. IEEE Trans. Antennas Propag. 2011, 60, 1020–1025. [Google Scholar] [CrossRef]
- Yang, C. Estimation of the atmospheric duct from radar sea clutter using artificial bee colony optimization algorithm. Prog. Electromagn. Res. 2013, 135, 183–199. [Google Scholar] [CrossRef]
- Yang, C.; Guo, L. Inferring the atmospheric duct from radar sea clutter using the improved artificial bee colony algorithm. Int. J. Microw. Wireless Technol. 2018, 10, 437–445. [Google Scholar]
- Yang, C.; Wang, Y. Inversion of the surface duct from radar sea clutter using the improved whale optimization algorithm. Electromagnetics 2019, 39, 611–627. [Google Scholar] [CrossRef]
- Yang, C. A comparison of the machine learning algorithm for evaporation duct estimation. Radioengineering 2013, 22, 657–661. [Google Scholar]
- Tepecik, C.; Navruz, I. A novel hybrid model for inversion problem of atmospheric refractivity estimation. Int. J. Electron. Commun. 2018, 84, 258–264. [Google Scholar] [CrossRef]
- Lentini, N.E.; Hackett, E.E. Global sensitivity of parabolic equation radar wave propagation simulation to sea state and atmospheric refractivity structure. Radio Sci. 2015, 50, 1027–1049. [Google Scholar] [CrossRef]
- Penton, S.E.; Hackett, E.E. Rough ocean surface effects on evaporative duct atmospheric refractivity inversions using genetic algorithms. Radio Sci. 2018, 53, 804–819. [Google Scholar] [CrossRef]
- Pozderac, J.; Johnson, J.; Yardim, C.; Merrill, C.; Paolo, T.; Terrill, E.; Ryan, F.; Frederickson, P. X-band Beacon-receiver array evaporation duct height estimation. IEEE Trans. Antennas Propag. 2018, 66, 2545–2556. [Google Scholar] [CrossRef]
- Yan, X.; Yang, K.; Ma, Y. Calculation method for evaporation duct profiles based on artificial neural network. IEEE Antennas Wireless Propag. Lett. 2018, 17, 2274–2278. [Google Scholar] [CrossRef]
- Zhu, X.; Li, J.; Zhu, M.; Jiang, Z.; Li, Y. An evaporation duct height prediction method based on deep learning. IEEE Trans. Geosci. Remote Sens. 2018, 15, 1307–1311. [Google Scholar] [CrossRef]
- Sit, H.; Earls, C.J. Characterizing evaporation ducts within the marine atmospheric boundary layer using artificial neural networks. Radio Sci. 2019, 54, 1181–1191. [Google Scholar] [CrossRef]
- Sit, H.; Earls, C.J. Deep Learning for Classifying and Characterizing Atmospheric Ducting within the Maritime Setting. Comput. Geosci. 2021, 157, 104919. [Google Scholar] [CrossRef]
- Belgiu, M.; Drăguţ, L. Random forest in remote sensing: A review of applications and future directions. ISPRS J. Photogramm. Remote Sens. 2016, 114, 24–31. [Google Scholar] [CrossRef]
- Onan, A.; Korukoğlu, S.; Bulut, H. Ensemble of keyword extraction methods and classifiers in text classification. Expert Syst. Appl. 2016, 57, 232–247. [Google Scholar] [CrossRef]
- Kumari, P.; Toshniwal, D. Extreme gradient boosting and deep neural network based ensemble learning approach to forecast hourly solar irradiance. J. Clean. Prod. 2021, 279, 123285. [Google Scholar] [CrossRef]
- Song, Y.; Liang, J.; Lu, J.; Zhao, X. An efficient instance selection algorithm for k nearest neighbor regression. Neurocomputing 2017, 251, 26–34. [Google Scholar] [CrossRef]
- Alberoni, P.P.; Andersson, T.; Mezzasalma, P.; Michelson, D.B.; Nanni, S. Use of the vertical reflectivity profile for identification of anomalous propagation. Meteorol. Appl. 2001, 8, 257–266. [Google Scholar] [CrossRef]
- Bech, J.; Sairouni, A.; Codina, B.; Lorente, J.; Bebbington, D. Weather radar anaprop conditions at a Mediterranean coastal site. Phys. Chem. Earth B 2000, 25, 829–832. [Google Scholar] [CrossRef]
- Karimian, A.; Yardim, C.; Hodgkiss, W.S.; Gerstoft, P.; Barrios, A.E. Estimation of radio refractivity using a multiple angle clutter model. Radio Sci. 2012, 47, 1–9. [Google Scholar] [CrossRef]
- Sirkova, I. Brief review on PE method application to propagation channel modeling in sea environment. Open Eng. 2012, 2, 19–38. [Google Scholar] [CrossRef]
- Levy, M.F. Parabolic Equation Methods for Electromagnetic Wave Propagation; Institution of Engineering and Technology: London, UK, 2000. [Google Scholar]
- Dockery, G.D. Modeling electromagnetic wave propagation in the troposphere using the parabolic equation. IEEE Trans. Antennas Propag. 1988, 36, 1464–1470. [Google Scholar] [CrossRef]
- Adusumilli, S.; Bhatt, D.; Wang, H.; Bhattacharya, P.; Devabhaktuni, V. A low-cost INS/GPS integration methodology based on random forest regression. Expert Syst. Appl. 2013, 40, 4653–4659. [Google Scholar] [CrossRef]
- Rafe, V.; Mohammady, S.; Cuevas, E. Using Bayesian optimization algorithm for model-based integration testing. Soft Comput. 2021, 26, 3503–3525. [Google Scholar] [CrossRef]
- Ziatdinov, M.A.; Ghosh, A.; Kalinin, S.V. Physics makes the difference: Bayesian optimization and active learning via augmented Gaussian process. Mach. Learn. Sci. Technol. 2022, 3, 015022. [Google Scholar] [CrossRef]
- Gao, W.; Liu, S.; Huang, L. A novel artificial bee colony algorithm based on modified search equation and orthogonal learning. IEEE Trans. Cybern. 2013, 43, 1011–1024. [Google Scholar]
- Wang, Y.; Cai, Z.X.; Zhang, Q.F. Enhancing the search ability of differential evolution through orthogonal crossover. Inf. Sci. 2012, 185, 153–177. [Google Scholar] [CrossRef]
- Zhan, Z.H.; Zhang, J.; Li, Y.; Shi, Y.H. Orthogonal learning particle swarm optimization. IEEE Trans. Evol. Comput. 2011, 15, 832–847. [Google Scholar] [CrossRef]
- Moreta, C.E.G.; Acosta, M.R.C.; Koo, I. Prediction of digital terrestrial television coverage using machine learning regression. IEEE Trans. Broadcast. 2019, 65, 702–712. [Google Scholar] [CrossRef]
- Chicco, D.; Warrens, M.J.; Jurman, G. The coefficient of determination R-squared is more informative than SMAPE, MAE, MAPE, MSE and RMSE in regression analysis evaluation. PeerJ Comput. Sci. 2021, 7, e623. [Google Scholar] [CrossRef]

















| Description | Hyper-Parameter | Search Range |
|---|---|---|
| number of decision trees | n_estimator | (10, 500) |
| maximum depth of trees | max_depth | (5, 50) |
| minimum samples of split | min_sample_split | (1, 50) |
| minimum samples of leaf | min_sample_leaf | (1, 50) |
| maximum number of features | max_features | (4, 100) |
| Parameters | Value |
|---|---|
| Frequency | 2.84 GHz |
| Transmitting power | 91.4 dBm |
| Beamwidth | 0.4° |
| Antenna height | 30.78 m |
| Transmitting antenna gain | 52.8 dB |
| Polarization | VV |
| Hyper-Parameter | Default Value | Optimized Value |
|---|---|---|
| n_estimator | 30 | 382 |
| max_depth | 6 | 42 |
| min_sample_split | 4 | 2 |
| min_sample_leaf | 4 | 1 |
| max_features | auto | 50 |
| Algorithms | R2 without Noise | R2 with Noise |
|---|---|---|
| RF | 98.92% | 98.46% |
| BO-RF | 99.93% | 99.82% |
| KNN | 90.67% | 87.51% |
| BO-KNN | 91.76% | 88.72% |
| XGBoost | 94.68% | 93.73% |
| BO-XGBoost | 95.96% | 94.83% |
| Algorithms | Parameters | MAE | MSE | ||
|---|---|---|---|---|---|
| Without Noise | With 5% Gaussian Noise | Without Noise | With 5% Gaussian Noise | ||
| RF | /m | 0.48 | 0.49 | 0.44 | 0.82 |
| /m | 0.35 | 0.67 | 0.71 | 1.18 | |
| /M-units | 0.48 | 0.50 | 0.40 | 0.95 | |
| BO-RF | /m | 0.14 | 0.39 | 0.05 | 0.62 |
| /m | 0.09 | 0.36 | 0.06 | 0.51 | |
| /M-units | 0.16 | 0.40 | 0.09 | 0.84 | |
| KNN | /m | 1.57 | 1.91 | 3.63 | 7.24 |
| /m | 1.96 | 2.09 | 8.44 | 8.37 | |
| /M-units | 2.61 | 2.85 | 9.57 | 9.91 | |
| BO-KNN | /m | 1.47 | 1.85 | 3.45 | 5.30 |
| /m | 1.76 | 1.84 | 5.64 | 6.03 | |
| /M-units | 2.46 | 2.70 | 6.30 | 8.80 | |
| XGBoost | /m | 0.93 | 1.06 | 2.78 | 4.00 |
| /m | 1.42 | 1.69 | 4.07 | 4.15 | |
| /M-units | 1.12 | 1.67 | 3.55 | 5.06 | |
| BO-XGBoost | /m | 0.64 | 0.91 | 1.16 | 3.14 |
| /m | 0.75 | 0.90 | 2.11 | 2.79 | |
| /M-units | 0.98 | 0.97 | 2.08 | 2.97 | |
| Parameters | BO-RF | BO-KNN | BO-XGBoost | |||
|---|---|---|---|---|---|---|
| Without Noise | Noise | Without Noise | Noise | Without Noise | Noise | |
| /m | 32.28 | 32.43 | 33.77 | 34.26 | 32.92 | 33.37 |
| /m | 40.30 | 40.54 | 41.95 | 42.44 | 41.10 | 41.62 |
| /M-units | 66.03 | 66.33 | 67.69 | 68.11 | 66.76 | 67.28 |
Disclaimer/Publisher’s Note: The statements, opinions and data contained in all publications are solely those of the individual author(s) and contributor(s) and not of MDPI and/or the editor(s). MDPI and/or the editor(s) disclaim responsibility for any injury to people or property resulting from any ideas, methods, instructions or products referred to in the content. |
© 2023 by the authors. Licensee MDPI, Basel, Switzerland. This article is an open access article distributed under the terms and conditions of the Creative Commons Attribution (CC BY) license (https://creativecommons.org/licenses/by/4.0/).
Share and Cite
Yang, C.; Wang, Y.; Zhang, A.; Fan, H.; Guo, L. A Random Forest Algorithm Combined with Bayesian Optimization for Atmospheric Duct Estimation. Remote Sens. 2023, 15, 4296. https://doi.org/10.3390/rs15174296
Yang C, Wang Y, Zhang A, Fan H, Guo L. A Random Forest Algorithm Combined with Bayesian Optimization for Atmospheric Duct Estimation. Remote Sensing. 2023; 15(17):4296. https://doi.org/10.3390/rs15174296
Chicago/Turabian StyleYang, Chao, Yulu Wang, Aoxiang Zhang, Hualei Fan, and Lixin Guo. 2023. "A Random Forest Algorithm Combined with Bayesian Optimization for Atmospheric Duct Estimation" Remote Sensing 15, no. 17: 4296. https://doi.org/10.3390/rs15174296
APA StyleYang, C., Wang, Y., Zhang, A., Fan, H., & Guo, L. (2023). A Random Forest Algorithm Combined with Bayesian Optimization for Atmospheric Duct Estimation. Remote Sensing, 15(17), 4296. https://doi.org/10.3390/rs15174296
