Trade-Offs and Synergies among 17 Ecosystem Services in Africa: A Long-Term Multi-National Analysis
Abstract
1. Introduction
1.1. Trade-Offs and Synergistic Relationships among ESs
1.2. Mapping and Assessing the Spatial Distribution of ESs
1.3. Increasing Population and Anthropogenic Impact on ESs
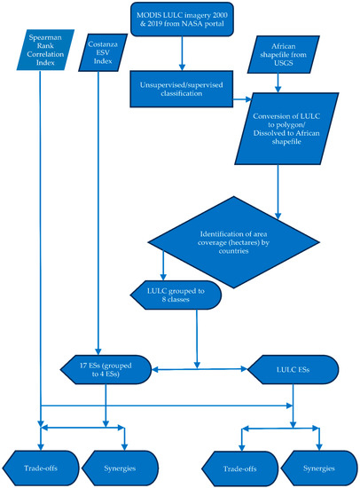
2. Materials and Methods
2.1. Study Area
2.2. Correlation Analysis
2.3. Quantification of the Spatial Distributions of Ecosystem Services
3. Results
3.1. Spatial Trade-Offs and Synergies among ESs at the Continental (African) Scale
3.2. Trade-Offs and Synergies across Five Regions
3.2.1. Synergies and Trade-Offs among LULC Types across the Five Regions
3.2.2. Trade-Offs and Synergies among 17 ESs across Five Regions
3.3. Spatial Trade-Offs and Synergies among 17 ESs and LULC in the 48 African Countries
4. Discussion
4.1. Spatial Interactions among ESs at the Continental Scale
4.2. Spatial Interactions among ESs across the Five Regions
4.3. Interactions among ESs across the 48 Countries
5. Conclusions
5.1. Trade-Offs and Synergies among ESs and LULC Types
5.1.1. Trade-Offs and Synergies at the Continental Level
5.1.2. Trade-Offs and Synergies at the Regional Level
5.1.3. Trade-Offs and Synergies at the National Level
5.2. Policy Implication
5.3. Limitations
Supplementary Materials
Author Contributions
Funding
Data Availability Statement
Acknowledgments
Conflicts of Interest
Appendix A. Description of the Results for Each of the 48 Countries
Appendix A.1. Spatial Trade-Offs and Synergies among 17 Ess and 8 LULC in the 48 African Countries
Appendix A.2. Spatial Trade-Offs and Synergies among 48 Countries in Their LULC
Appendix B. Synergies and Trade-Offs in 17 ESs and 8 LULC Across Geopolitical Regions in Africa
Appendix B.1. Synergies and Trade-Offs by LULC across Various Countries by Geopolitical Regions in Africa





Appendix B.2. Synergies and Trade-Offs in ESs across Various Countries by Geopolitical Regions in Africa





References
- Ehrlich, P.R.; Mooney, H.A. Extinction, Substitution, and Ecosystem Services. Bioscience 1983, 33, 248–254. [Google Scholar] [CrossRef]
- Costanza, R.; de Groot, R.; Sutton, P.; van der Ploeg, S.; Anderson, S.J.; Kubiszewski, I.; Farber, S.; Turner, R.K. Changes in the global value of ecosystem services. Glob. Environ. Chang. 2014, 26, 152–158. [Google Scholar] [CrossRef]
- Costanza, R.; d’Arge, R.; de Groot, R.; Farber, S.; Grasso, M.; Hannon, B.; Limburg, K.; Naeem, S.; O’Neill, R.V.; Paruelo, J.; et al. The value of the world’s ecosystem services and natural capital. Nature 1997, 387, 253–260, reprinted in Ecol. Econ. 1998, 25, 3–15. [Google Scholar] [CrossRef]
- Braat, L.C.; de Groot, R. The ecosystem services agenda: Bridging the worlds of natural science and economics, conservation and development, and public and private policy. Ecosyst. Serv. 2012, 1, 4–15. [Google Scholar] [CrossRef]
- Lin, S.; Wu, R.; Yang, F.; Wang, J.; Wu, W. Spatial trade-offs and synergies among ecosystem services within a global biodiversity hotspot. Ecol. Indic. 2018, 84, 371–381. [Google Scholar] [CrossRef]
- Raudsepp-Hearne, C.; Peterson, G.D.; Bennett, E.M. Ecosystem service bundles for analyzing tradeoffs in diverse landscapes. Proc. Natl. Acad. Sci. USA 2010, 107, 5242–5247. [Google Scholar] [CrossRef]
- Renard, D.; Rhemtulla, J.M.; Bennett, E.M. Historical dynamics in ecosystem service bundles. Proc. Natl. Acad. Sci. USA 2015, 112, 13411–13416. [Google Scholar] [CrossRef]
- Cardinale, B.J.; Duffy, J.E.; Gonzalez, A.; Hooper, D.U.; Perrings, C.; Venail, P.; Narwani, A.; Mace, G.M.; Tilman, D.; Wardle, D.A.; et al. Biodiversity loss and its impact on humanity. Nature 2012, 486, 59–67. [Google Scholar] [CrossRef]
- Ouyang, Z.; Zheng, H.; Xiao, Y.; Polasky, S.; Liu, J.; Xu, W.; Wang, Q.; Zhang, L.; Xiao, Y.; Rao, E.; et al. Improvements in ecosystem services from investments in natural capital. Science 2016, 352, 1455–1459. [Google Scholar] [CrossRef]
- Karimi, J.D.; Corstanje, R.; Harris, J.A. Bundling ecosystem services at a high resolution in the UK: Trade-offs and synergies in urban landscapes. Landsc. Ecol. 2021, 36, 1817–1835. [Google Scholar] [CrossRef]
- Mengist, W.; Soromessa, T.; Feyisa, G.L. A global view of regulatory ecosystem services: Existed knowledge, trends, and research gaps. In Ecological Processes; Springer: Berlin/Heidelberg, Germany, 2020; Volume 9. [Google Scholar] [CrossRef]
- Tomscha, S.A.; Gergel, S.E. Ecosystem service trade-offs and synergies misunderstood without landscape history. Ecol. Soc. 2016, 21, 43. [Google Scholar] [CrossRef]
- Lafond, V.; Lafond, V.; Lafond, V.; Cordonnier, T.; Cordonnier, T.; Cordonnier, T.; Mao, Z.; Mao, Z.; Mao, Z.; Courbaud, B.; et al. Trade-offs and synergies between ecosystem services in uneven-aged mountain forests: Evidences using Pareto fronts. Eur. J. For. Res. 2017, 136, 997–1012. [Google Scholar] [CrossRef]
- Bennett, E.M.; Peterson, G.D.; Gordon, L.J. Understanding relationships among multiple ecosystem services. Ecol. Lett. 2009, 12, 1394–1404. [Google Scholar] [CrossRef]
- Anderson, S.J.; Ankor, B.L.; Sutton, P.C. Ecosystem service valuations of South Africa using a variety of land cover data sources and resolutions. Ecosyst. Serv. 2017, 27, 173–178. [Google Scholar] [CrossRef]
- Outeiro, L.; Villasante, S. Linking salmon aquaculture synergies and trade-offs on ecosystem services to human wellbeing constituents. Ambio 2013, 42, 1022–1036. [Google Scholar] [CrossRef]
- Qin, K.; Li, J.; Yang, X. Trade-off and synergy among ecosystem services in the Guanzhong-Tianshui economic region of China. Int. J. Environ. Res. Public Health 2015, 12, 14094–14113. [Google Scholar] [CrossRef]
- Qiu, J.; Turner, M.G. Spatial interactions among ecosystem services in an urbanizing agricultural watershed. Proc. Natl. Acad. Sci. USA 2013, 110, 12149–12154. [Google Scholar] [CrossRef]
- Lang, Y.; Song, W. Trade-off analysis of ecosystem services in a mountainous karst area, China. Water 2018, 10, 300. [Google Scholar] [CrossRef]
- Zheng, D.; Wang, Y.; Hao, S.; Xu, W.; Lv, L.; Yu, S. Spatial-temporal variation and tradeoffs/synergies analysis on multiple ecosystem services: A case study in the Three-River Headwaters region of China. Ecol. Indic. 2020, 116, 106494. [Google Scholar] [CrossRef]
- Xie, G.; Zhang, C.; Zhen, L.; Zhang, L. Dynamic changes in the value of China’s ecosystem services. Ecosyst. Serv. 2017, 26, 146–154. [Google Scholar] [CrossRef]
- Abu Hatab, A.; Cavinato, M.E.R.; Lindemer, A.; Lagerkvist, C.-J. Urban sprawl, food security and agricultural systems in developing countries: A systematic review of the literature. Cities 2019, 94, 129–142. [Google Scholar] [CrossRef]
- El-Hamid, H.T.A.; Nour-Eldin, H.; Rebouh, N.Y.; El-Zeiny, A.M. Past and Future Changes of Land Use/Land Cover and the Potential Impact on Ecosystem Services Value of Damietta Governorate, Egypt. Land 2022, 11, 2169. [Google Scholar] [CrossRef]
- Adeyemi, O.; Chirwa, P.W.; Babalola, F.D.; Chaikaew, P. Detecting trade-offs, synergies and bundles among ecosystem services demand using sociodemographic data in Omo Biosphere Reserve, Nigeria. Environ. Dev. Sustain. 2021, 23, 7310–7325. [Google Scholar] [CrossRef]
- United Nations Department of Economic and Social Affairs; Population Division. World Population Prospects 2019, Volume I: Comprehensive Tables; United Nations Department for Economic and Social Affairs: New York, NY, USA, 2019. [Google Scholar]
- Arowolo, A.O.; Deng, X.; Olatunji, O.A.; Obayelu, A.E. Assessing changes in the value of ecosystem services in response to land-use/land-cover dynamics in Nigeria. Sci. Total Environ. 2018, 636, 597–609. [Google Scholar] [CrossRef] [PubMed]
- Chawanji, S.; Masocha, M.; Dube, T. Spatial assessment of ecosystem service trade-offs and synergies in Zimbabwe. Trans. R. Soc. S. Afr. 2018, 73, 172–179. [Google Scholar] [CrossRef]
- Swallow, B.M.; Sang, J.K.; Nyabenge, M.; Bundotich, D.K.; Duraiappah, A.K.; Yatich, T.B. Tradeoffs, synergies and traps among ecosystem services in the Lake Victoria basin of East Africa. Environ. Sci. Policy 2009, 12, 504–519. [Google Scholar] [CrossRef]
- Daw, T.M.; Coulthard, S.; Cheung, W.W.L.; Brown, K.; Abunge, C.; Galafassi, D.; Peterson, G.D.; McClanahan, T.R.; Omukoto, J.O.; Munyi, L. Evaluating taboo trade-offs in ecosystems services and human well-being. Proc. Natl. Acad. Sci. USA 2015, 112, 6949–6954. [Google Scholar] [CrossRef]
- Thonfeld, F.; Steinbach, S.; Muro, J.; Kirimi, F. Long-term land use/land cover change assessment of the Kilombero catchment in Tanzania using random forest classification and robust change vector analysis. Remote Sens. 2020, 12, 1057. [Google Scholar] [CrossRef]
- Weldegebriel, S.K.; Yeshitela, K. Measuring the semi-century ecosystem-service value variation in mekelle city region, Northern Ethiopia. Sustainability 2021, 13, 10015. [Google Scholar] [CrossRef]
- Howe, C.; Suich, H.; Vira, B.; Mace, G.M. Creating win-wins from trade-offs? Ecosystem services for human well-being: A meta-analysis of ecosystem service trade-offs and synergies in the real world. Glob. Environ. Chang. 2014, 28, 263–275. [Google Scholar] [CrossRef]
- Mengist, W.; Soromessa, T.; Feyisa, G.L. Estimating the total ecosystem services value of Eastern Afromontane Biodiversity Hotspots in response to landscape dynamics. Environ. Sustain. Indic. 2022, 14, 100178. [Google Scholar] [CrossRef]
- Leroux, L.; Clermont-Dauphin, C.; Ndienor, M.; Jourdan, C.; Roupsard, O.; Seghieri, J. A spatialized assessment of ecosystem service relationships in a multifunctional agroforestry landscape of Senegal. Sci. Total Environ. 2022, 853, 158707. [Google Scholar] [CrossRef]
- Rutebuka, E.; Olorunnisola, A.O.; Taiwo, O.J.; Mwaru, F.; Asamoah, E.F.; Rukundo, E. Quantitative Review of Ecosystem Services and Disservices Studies in the Tropics. Open J. Ecol. 2019, 9, 85–106. [Google Scholar] [CrossRef]
- Dade, M.C.; Mitchell, M.G.; McAlpine, C.A.; Rhodes, J.R. Assessing ecosystem service trade-offs and synergies: The need for a more mechanistic approach. Ambio 2019, 48, 1116–1128. [Google Scholar] [CrossRef]
- Bullock, C.; Joyce, D.; Collier, M. An exploration of the relationships between cultural ecosystem services, socio-cultural values and well-being. Ecosyst. Serv. 2018, 31, 142–152. [Google Scholar] [CrossRef]
- van Jaarsveld, A.; Biggs, R.; Scholes, R.; Bohensky, E.; Reyers, B.; Lynam, T.; Musvoto, C.; Fabricius, C. Measuring conditions and trends in ecosystem services at multiple scales: The Southern African Millennium Ecosystem Assessment (SAfMA) experience. Philos. Trans. R. Soc. B Biol. Sci. 2005, 360, 425–441. [Google Scholar] [CrossRef]
- TEEB. The Economics of Ecosystems and Biodiversity: Ecological and Economic Foundations; Kumar, P., Ed.; Earthscan: Oxford, UK, 2010. [Google Scholar]
- African Union AU Commission. Agenda 2063: The Africa We Want—A Shared Strategic Framework for Inclusive Growth and Sustainable Development; First Ten-Year Implementation Plan 2014–2023; African Union: Lagos, Nigeria, 2015. [Google Scholar]
- UN. General Assembly, A/Res/70/1, 2030 Agenda for Sustainable Development, Sustainable Development Goal; United Nations: New York, NY, USA, 2015. [Google Scholar]
- UNEP. Global Environment Outlook GEO4: Environment for Development; UNEP: Athens, Greece, 2007; Volume 24. [Google Scholar]
- Millennium Ecosystem Assessment (Program). Ecosystems and Human Well-Being: Synthesis; Island Press: Washington, DC, USA, 2005. [Google Scholar]
- Mbow, C.; Rosenzweig, C.; Barioni, L.G.; Benton, T.G.; Herrero, M.; Krishnapillai, M.; Liwenga, E.; Pradhan, P.; Rivera-Ferre, M.G.; Sapkota, T.; et al. Chapter 5: Food Security; IPCC: Paris, France, 2019. [Google Scholar]
- Rulli, M.C.; Santini, M.; Hayman, D.T.S.; D’odorico, P. The nexus between forest fragmentation in Africa and Ebola virus disease outbreaks. Sci. Rep. 2017, 7, srep41613. [Google Scholar] [CrossRef]
- Saladini, F.; Betti, G.; Ferragina, E.; Bouraoui, F.; Cupertino, S.; Canitano, G.; Gigliotti, M.; Autino, A.; Pulselli, F.; Riccaboni, A.; et al. Linking the water-energy-food nexus and sustainable development indicators for the Mediterranean region. Ecol. Indic. 2018, 91, 689–697. [Google Scholar] [CrossRef]
- Eltahir, E.A.B.; Gong, C. Dynamics of wet and dry years in West Africa. J. Clim. 1996, 9, 1030–1042. [Google Scholar] [CrossRef]
- Nicholson, S.E. Sub-Saharan rainfall 1981-84. J. Clim. Appl. Meteorol. 1985, 24, 1388–1391. [Google Scholar] [CrossRef]
- Fashing, P.J.; Forrestel, A.; Scully, C.; Cords, M. Long-term tree population dynamics and their implications for the conservation of the Kakamega Forest, Kenya. Biodivers. Conserv. 2004, 13, 753–771. [Google Scholar] [CrossRef]
- Myers, N.; Mittermeier, R.A.; Mittermeier, C.G.; da Fonseca, G.A.B.; Kent, J. Biodiversity hotspots for conservation priorities. Nature 2000, 403, 853–858. [Google Scholar] [CrossRef]
- Hemp, C. The Chagga home gardens—Relict areas for endemic Saltatoria species (Insecta: Orthoptera) on Mount Kilimanjaro. Biol. Conserv. 2005, 125, 203–209. [Google Scholar] [CrossRef]
- Cohen, A.S.; Bills, R.; Cocquyt, C.Z.; Caljon, A. The Impact of Sediment Pollution on Biodiversity in Lake Tanganyika. Conserv. Biol. 1993, 7, 667–677. [Google Scholar] [CrossRef]
- Semaw, S. The world’s oldest stone artefacts from Gona, Ethiopia: Their implications for understanding stone technology and patterns of human evolution between 2.6–1.5 million years ago. J. Archaeol. Sci. 2000, 27, 1197–1214. [Google Scholar] [CrossRef]
- Watson, R.; Ii, T.Q. Performance of transect and point count underwater visual census methods. Ecol. Model. 1997, 104, 103–112. [Google Scholar] [CrossRef]
- Ramsay, P.J. 9000 Years of sea-level change along the southern African coastline. Quat. Int. 1996, 31, 71–75. [Google Scholar] [CrossRef]
- Lagarde, C. To truly be successful, we should act together. Cooperation remains the best way to create a more prosperous future for every nation. Building a Shared Future IMF Annual Report 2018. Available online: http://www.imf.org/external/pubs/ft/ar/2018/eng/ (accessed on 9 September 2020).
- Li, B.; Wang, W. Trade-offs and synergies in ecosystem services for the Yinchuan Basin in China. Ecol. Indic. 2018, 84, 837–846. [Google Scholar] [CrossRef]
- Turner, K.G.; Odgaard, M.V.; Bøcher, P.K.; Dalgaard, T.; Svenning, J.-C. Bundling ecosystem services in Denmark: Trade-offs and synergies in a cultural landscape. Landsc. Urban Plan. 2014, 125, 89–104. [Google Scholar] [CrossRef]
- Felipe-Lucia, M.R.; Soliveres, S.; Penone, C.; Manning, P.; van der Plas, F.; Boch, S.; Prati, D.; Ammer, C.; Schall, P.; Gossner, M.M.; et al. Multiple forest attributes underpin the supply of multiple ecosystem services. Nat. Commun. 2018, 9, 1–11. [Google Scholar] [CrossRef]
- Lyu, R.; Clarke, K.C.; Zhang, J.; Feng, J.; Jia, X.; Li, J. Spatial correlations among ecosystem services and their socio-ecological driving factors: A case study in the city belt along the Yellow River in Ningxia, China. Appl. Geogr. 2019, 108, 64–73. [Google Scholar] [CrossRef]
- Wang, Y.; Shataer, R.; Xia, T.; Chang, X.; Zhen, H.; Li, Z. Evaluation on the change characteristics of ecosystem service function in the northern Xinjiang based on land use change. Sustainability 2021, 13, 9679. [Google Scholar] [CrossRef]
- Jopke, C.; Kreyling, J.; Maes, J.; Koellner, T. Interactions among ecosystem services across Europe: Bagplots and cumulative correlation coefficients reveal synergies, trade-offs, and regional patterns. Ecol. Indic. 2015, 49, 46–52. [Google Scholar] [CrossRef]
- Dou, H.; Li, X.; Li, S.; Dang, D.; Li, X.; Lyu, X.; Li, M.; Liu, S. Mapping ecosystem services bundles for analyzing spatial trade-offs in inner Mongolia, China. J. Clean. Prod. 2020, 256, 120444. [Google Scholar] [CrossRef]
- Mouchet, M.A.; Lamarque, P.; Martín-López, B.; Crouzat, E.; Gos, P.; Byczek, C.; Lavorel, S. An interdisciplinary methodological guide for quantifying associations between ecosystem services. Glob. Environ. Chang. 2014, 28, 298–308. [Google Scholar] [CrossRef]
- Longato, D.; Gaglio, M.; Boschetti, M.; Gissi, E. Bioenergy and ecosystem services trade-offs and synergies in marginal agricultural lands: A remote-sensing-based assessment method. J. Clean. Prod. 2019, 237, 117672. [Google Scholar] [CrossRef]
- Sesnie, S.E.; Tellman, B.; Wrathall, D.; McSweeney, K.; Nielsen, E.; Benessaiah, K.; Wang, O.; Rey, L. A spatio-temporal analysis of forest loss related to cocaine trafficking in Central America. Environ. Res. Lett. 2017, 12, 054015. [Google Scholar] [CrossRef]
- Sidney, M.S. Policy formulation: Design and tools. In Handbook of Public Policy Analysis: Theory, Politics, and Methods; Routledge: London, UK, 2017. [Google Scholar]
- Sylla, M.; Hagemann, N.; Szewrański, S. Mapping trade-offs and synergies among peri-urban ecosystem services to address spatial policy. Environ. Sci. Policy 2020, 112, 79–90. [Google Scholar] [CrossRef]
- Queiroz, C.; Meacham, M.; Richter, K.; Norström, A.V.; Andersson, E.; Norberg, J.; Peterson, G. Mapping bundles of ecosystem services reveals distinct types of multifunctionality within a Swedish landscape. Ambio 2015, 44, 89–101. [Google Scholar] [CrossRef]
- Shrestha, B.; Ye, Q.; Khadka, N. Assessment of ecosystemservices value based on land use and land cover changes in the transboundary Karnali River Basin, Central Himalayas. Sustainability 2019, 11, 3183. [Google Scholar] [CrossRef]
- Kreuter, U.P.; Harris, H.G.; Matlock, M.D.; Lacey, R.E. Change in ecosystem service values in the san antonio area, Texas. Ecol. Econ. 2001, 39, 333–346. [Google Scholar] [CrossRef]
- Tilman, D.; Cassman, K.G.; Matson, P.A.; Naylor, R.; Polasky, S. Agricultural sustainability and intensive production practices. Nature 2002, 418, 671–677. [Google Scholar] [CrossRef] [PubMed]
- Ricketts, T.H.; Daily, G.C.; Ehrlich, P.R.; Michener, C.D. Economic value of tropical forest to coffee production. Proc. Natl. Acad. Sci. USA 2004, 101, 12579–12582. [Google Scholar] [CrossRef] [PubMed]
- Walker, B.; Carpenter, S.; Anderies, J.; Abel, N.; Cumming, G.S.; Janssen, M.; Lebel, L.; Norberg, J.; Peterson, G.D.; Pritchard, R. Resilience management in social-ecological systems: A working hypothesis for a participatory approach. Ecol. Soc. 2002, 6, 14. [Google Scholar] [CrossRef]
- Austrheim, G.; Speed, J.D.; Evju, M.; Hester, A.; Holand, Ø.; Loe, L.E.; Martinsen, V.; Mobæk, R.; Mulder, J.; Steen, H.; et al. Synergies and trade-offs between ecosystem services in an alpine ecosystem grazed by sheep—An experimental approach. Basic Appl. Ecol. 2016, 17, 596–608. [Google Scholar] [CrossRef]
- Chambers, J.C.; Bradley, B.A.; Brown, C.S.; D’Antonio, C.; Germino, M.J.; Grace, J.B.; Pyke, D.A. Resilience to Stress and Disturbance, and Resistance to Bromus tectorum L. Invasion in Cold Desert Shrublands of Western North America. Ecosystems 2014, 17, 360–375. [Google Scholar] [CrossRef]
- Nyiwul, L.M. Climate change mitigation and adaptation in Africa: Strategies, synergies, and constraints. In Contributions to Economics; Springer: Berlin/Heidelberg, Germany, 2019. [Google Scholar]
- CCD. National Action Programme to Combat Desertification in Nigeria; Federal Ministry of Environment: Abuja, Nigeria, 1997.
- Medugu, N.I.; Majid, M.R.; Johar, F. Drought and desertification management in arid and semi-arid zones of Northern Nigeria. Manag. Environ. Qual. Int. J. 2011, 22, 595–611. [Google Scholar] [CrossRef]
- Nwilo, P.; Olayinka, D.; Okolie, C.; Emmanuel, E.; Orji, M.; Daramola, O. Impacts of land cover changes on desertification in northern Nigeria and implications on the Lake Chad Basin. J. Arid Environ. 2020, 181, 104190. [Google Scholar] [CrossRef]
- CCD. United Nations Convention to Combat Desertification in those Countries Experiencing Serious Drought and/or Desertification; UNCCD: Bonn, Germany, 1997. [Google Scholar]
- Betterton, C.; Gadzama, N.M. Effects of Drought on Public Health. In Ecological Disasters in Nigeria: Drought and Desertification; Federal Ministry of Science and Technology: Lagos, Nigeria, 1987; pp. 204–210. [Google Scholar]
- Grove, A.T. Desertification in the African Environment. In Drought in Africa 2; Dalby, D., Harrison Church, R.J., Bezzez, F.C., Eds.; Centre for Africa Studies: London, UK, 1997. [Google Scholar]
- Stebbing, E.P. The Encroaching Sahara: The Treat to West African Colonies. Geogr. J. 1935, 85, 506–524. [Google Scholar] [CrossRef]
- LCBC. The Lake Chad Conventional Basin: A diagnostic Study of Environmental Degradation; United Nations Environment Programme: Nairobi, Kenya, 1990. [Google Scholar]
- FAO. The State of Food and Agriculture 2015 (SOFA): Social Protection and Agriculture: Breaking the Cycle of Rural Poverty. Available online: http://www.fao.org/3/i4910e/i4910e.pdf (accessed on 18 April 2020).
- Li, J.; Chen, H.; Zhang, C.; Pan, T. Variations in ecosystem service value in response to land use/land cover changes in Central Asia from 1995–2035. PeerJ 2019, 7, e7665. [Google Scholar] [CrossRef]
- Heshmati, G.A.; Squires, V.R. Combating Desertification in Asia, Africa and the Middle East: Proven Practices; Springer: New York, NY, USA, 2013. [Google Scholar]



| COUNTRY | FP | RM | GR | CR | DR | WR | WS | WT | EC | SF | NC | Po | BC | Ha | GeR | Re | Cu |
|---|---|---|---|---|---|---|---|---|---|---|---|---|---|---|---|---|---|
| Algeria | 0.56 | 0.31 | 0.23 | 0.54 | −0.77 | −0.55 | 0.07 | −0.84 | 0.17 | −0.24 | −0.91 | 0.88 | 0.59 | 0.84 | 0.81 | 0.21 | 0.81 |
| Angola | 0.65 | 0.74 | 0.67 | 0.89 | −0.13 | −0.28 | 0.64 | −0.66 | 0.61 | 0.49 | −0.52 | 0.66 | 0.51 | 0.35 | 0.73 | 0.76 | 0.44 |
| Benin | 0.62 | 0.54 | 0.72 | 0.56 | 0.41 | 0.34 | 0.43 | 0.38 | 0.59 | −0.06 | 0.37 | 0.69 | 0.65 | 0.71 | 0.68 | 0.41 | 0.71 |
| Botswana | 0.75 | 0.83 | 0.55 | 0.97 | −0.15 | −0.44 | 0.81 | −0.06 | 0.38 | 0.07 | −0.15 | 0.63 | 0.59 | 0.46 | 0.65 | 0.25 | 0.89 |
| Burkina Faso | 0.64 | 0.58 | 0.74 | 0.49 | −0.99 | −0.66 | 0.47 | 0.06 | 0.57 | 0.48 | −0.99 | 0.73 | 0.67 | 0.73 | 0.69 | 0.24 | 0.74 |
| Burundi | 0.83 | 0.58 | 0.16 | 0.49 | 0.21 | 0.69 | 0.94 | 0.36 | 0.95 | 0.81 | −0.34 | 0.51 | 0.61 | −0.21 | 0.63 | 0.86 | −0.21 |
| Cameroon | 0.88 | 0.82 | 0.52 | 0.53 | 0.33 | 0.54 | 0.97 | 0.34 | 0.51 | 0.57 | 0.27 | 0.63 | 0.72 | 0.57 | 0.63 | 0.46 | 0.61 |
| Central African Republic | 0.76 | 0.88 | 0.58 | 0.53 | 0.38 | 0.55 | 0.93 | 0.88 | 0.59 | 0.92 | 0.35 | 0.64 | 0.69 | 0.62 | 0.64 | 0.48 | 0.62 |
| Chad | 0.69 | 0.54 | 0.79 | 0.42 | −0.99 | 0.01 | 0.38 | −0.84 | 0.05 | −0.05 | −0.99 | 0.76 | 0.61 | 0.64 | 0.74 | 0.06 | 0.73 |
| Côte d’Ivoire | 0.77 | 0.82 | 0.55 | 0.55 | 0.67 | 0.78 | 0.92 | 0.36 | 0.78 | 0.67 | 0.69 | 0.63 | 0.05 | 0.69 | 0.63 | 0.55 | 0.63 |
| Democratic Republic of the Congo | 0.66 | 0.06 | 0.62 | 0.76 | 0.57 | 0.82 | 0.87 | 0.05 | 0.72 | 0.97 | 0.34 | 0.62 | 0.57 | 0.25 | 0.66 | 0.75 | 0.25 |
| Djibouti | 0.85 | 0.57 | 0.91 | 0.66 | −0.99 | 0.17 | 0.37 | −0.93 | −0.35 | −0.05 | −0.99 | 0.9 | 0.53 | 0.52 | 0.89 | −0.02 | 0.75 |
| Egypt | 0.42 | 0.31 | 0.83 | 0.55 | −0.97 | 0.26 | 0.46 | −0.88 | −0.35 | 0.39 | −0.98 | 0.55 | 0.08 | −0.29 | 0.52 | 0.01 | 0.12 |
| Equatorial Guinea | 0.91 | 0.88 | 0.44 | 0.47 | 0.87 | 0.45 | 0.67 | 0.35 | 0.81 | 0.56 | 0.11 | 0.6 | 0.72 | 0.75 | 0.57 | 0.54 | 0.39 |
| Eritrea | 0.81 | 0.76 | 0.85 | 0.63 | −0.97 | 0.68 | 0.72 | 0.16 | 0.72 | 0.52 | −0.98 | 0.84 | 0.82 | 0.85 | 0.83 | 0.65 | 0.85 |
| Ethiopia | 0.67 | 0.63 | 0.76 | 0.71 | −0.23 | 0.41 | 0.57 | −0.1 | 0.62 | 0.51 | −0.62 | 0.72 | 0.68 | 0.73 | 0.72 | 0.64 | 0.74 |
| Gabon | 0.61 | 0.73 | 0.58 | 0.52 | 0.95 | 0.93 | 0.61 | 0.56 | 0.65 | 0.52 | 0.38 | 0.65 | 0.91 | 0.56 | 0.62 | 0.56 | 0.87 |
| Gambia | 0.66 | 0.72 | 0.67 | 0.94 | 0.88 | 0.65 | 0.68 | 0.86 | 0.85 | 0.74 | 0.88 | 0.65 | 0.71 | 0.71 | 0.67 | 0.69 | 0.65 |
| Ghana | 0.78 | 0.82 | 0.53 | 0.34 | 0.56 | 0.6 | 0.81 | 0.87 | 0.85 | 0.45 | 0.23 | 0.63 | 0.82 | 0.82 | 0.62 | 0.27 | 0.71 |
| Guinea | 0.73 | 0.75 | 0.62 | 0.47 | 0.68 | 0.15 | 0.73 | 0.82 | 0.61 | 0.78 | 0.77 | 0.66 | 0.69 | 0.66 | 0.65 | 0.35 | 0.66 |
| Guinea-Bissau | 0.72 | 0.63 | 0.64 | 0.12 | 0.78 | 0.69 | 0.68 | 0.82 | 0.61 | 0.52 | 0.82 | 0.68 | 0.75 | 0.11 | 0.64 | 0.45 | 0.81 |
| Kenya | 0.69 | 0.75 | 0.61 | 0.92 | −0.05 | 0.64 | 0.74 | 0.17 | 0.71 | 0.91 | −0.51 | 0.64 | 0.64 | 0.56 | 0.66 | 0.75 | 0.57 |
| Lesotho | 0.71 | 0.74 | 0.62 | 0.61 | −0.89 | 0.34 | 0.77 | 0.75 | 0.65 | 0.86 | −0.89 | 0.65 | 0.67 | 0.62 | 0.65 | 0.47 | 0.62 |
| Liberia | 0.41 | 0.93 | 0.28 | 0.16 | 0.82 | 0.98 | 0.35 | 0.43 | 0.44 | 0.51 | 0.21 | 0.61 | 0.91 | 0.49 | 0.55 | 0.18 | 0.68 |
| Libya | 0.24 | −0.22 | 0.96 | −0.51 | −0.99 | −0.17 | −0.32 | −0.97 | −0.71 | −0.75 | −0.99 | 0.67 | 0.01 | 0.14 | 0.56 | −0.62 | 0.57 |
| Madagascar | 0.75 | 0.77 | 0.62 | 0.78 | 0.19 | 0.44 | 0.77 | −0.18 | 0.67 | 0.35 | −0.23 | 0.64 | 0.63 | 0.53 | 0.66 | 0.75 | 0.55 |
| Malawi | 0.66 | 0.65 | 0.67 | 0.69 | −0.31 | 0.6 | 0.61 | −0.15 | 0.52 | 0.67 | −0.66 | 0.66 | 0.63 | 0.53 | 0.67 | 0.62 | 0.65 |
| Mali | 0.76 | 0.63 | 0.88 | 0.49 | −0.99 | 0.28 | 0.47 | −0.71 | 0.28 | 0.21 | −0.99 | 0.84 | 0.73 | 0.77 | 0.82 | 0.26 | 0.84 |
| Mauritania | 0.77 | 0.67 | 0.79 | 0.66 | −0.48 | 0.69 | 0.66 | −0.38 | 0.19 | 0.49 | −0.48 | 0.79 | 0.66 | 0.66 | 0.78 | 0.43 | 0.74 |
| Morocco | 0.43 | 0.23 | 1.03 | 0.61 | 0.62 | −0.29 | −0.01 | −0.12 | 0.59 | −0.44 | 0.08 | 0.79 | 0.63 | 0.99 | 0.73 | 0.56 | 0.53 |
| Mozambique | 0.84 | 0.91 | 0.42 | 0.67 | 0.01 | 0.65 | 0.98 | −0.03 | 0.67 | 0.57 | −0.36 | 0.59 | 0.66 | 0.29 | 0.63 | 0.58 | 0.32 |
| Namibia | 0.82 | 0.84 | 0.74 | 0.87 | −0.99 | −0.08 | 0.81 | −0.61 | 0.45 | 0.62 | −0.99 | 0.77 | 0.73 | 0.68 | 0.77 | 0.33 | 0.72 |
| Niger | 0.75 | 0.51 | 0.31 | 0.18 | −0.99 | 0.01 | 0.38 | −0.63 | 0.41 | −0.39 | −0.99 | 0.95 | 0.82 | 0.99 | 0.91 | 0.25 | 0.65 |
| Nigeria | 0.67 | 0.62 | 0.68 | 0.33 | 0.73 | 0.43 | 0.58 | 0.91 | 0.61 | 0.56 | 0.75 | 0.68 | 0.69 | 0.74 | 0.66 | 0.28 | 0.74 |
| Republic of Congo | 0.84 | 0.69 | 0.64 | 0.65 | 0.66 | 0.63 | 0.74 | 0.74 | 0.65 | 0.29 | 0.67 | 0.65 | 0.67 | 0.63 | 0.65 | 0.65 | 0.62 |
| Rwanda | 0.74 | 0.82 | 0.44 | 0.58 | −0.65 | 0.68 | 0.79 | −0.52 | 0.49 | 0.86 | −0.86 | 0.59 | 0.53 | 0.07 | 0.65 | 0.71 | 0.17 |
| Senegal | 0.66 | 0.72 | 0.65 | 0.8 | 0.94 | 0.48 | 0.66 | 0.91 | 0.82 | 0.72 | 0.94 | 0.65 | 0.69 | 0.69 | 0.66 | 0.65 | 0.66 |
| Sierra Leone | 0.91 | 0.89 | 0.39 | 0.44 | 0.52 | 0.84 | 0.69 | 0.64 | 0.54 | 0.79 | 0.57 | 0.62 | 0.74 | 0.52 | 0.61 | 0.39 | 0.51 |
| Somalia | 0.77 | 0.76 | 0.77 | 0.77 | −0.85 | 0.69 | 0.74 | 0.26 | 0.73 | 0.66 | −0.94 | 0.77 | 0.76 | 0.77 | 0.77 | 0.73 | 0.77 |
| South Africa | 0.84 | 0.92 | 0.62 | 0.91 | −0.22 | 0.46 | 0.95 | 0.33 | 0.79 | 0.11 | −0.62 | 0.71 | 0.76 | 0.57 | 0.75 | 0.58 | 0.58 |
| Sudan | 0.62 | 0.57 | 0.71 | 0.52 | 0.54 | 0.42 | 0.51 | 0.54 | 0.58 | 0.33 | 0.54 | 0.67 | 0.64 | 0.67 | 0.66 | 0.49 | 0.69 |
| Swaziland | 0.86 | 0.72 | 0.12 | 0.59 | 0.11 | −0.48 | 0.36 | 0.88 | 0.05 | 0.83 | 0.32 | 0.5 | 0.64 | −0.35 | 0.63 | 0.21 | −0.36 |
| Tanzania | 0.72 | 0.85 | 0.52 | 0.96 | 0.25 | 0.65 | 0.79 | −0.06 | 0.78 | 0.55 | −0.28 | 0.59 | 0.58 | 0.13 | 0.66 | 0.84 | 0.16 |
| Togo | 0.64 | 0.61 | 0.7 | 0.44 | 0.72 | 0.16 | 0.54 | 0.57 | 0.71 | 0.44 | 0.91 | 0.68 | 0.68 | 0.73 | 0.67 | 0.28 | 0.72 |
| Tunisia | 0.34 | 0.02 | 0.97 | 0.03 | −0.98 | −0.6 | −0.11 | −0.94 | −0.49 | −0.15 | −0.99 | 0.64 | 0.12 | 0.24 | 0.55 | −0.46 | 0.64 |
| Uganda | 0.72 | 0.78 | 0.51 | 0.84 | −0.52 | 0.68 | 0.73 | 0.05 | 0.59 | 0.93 | −0.71 | 0.61 | 0.62 | 0.42 | 0.64 | 0.67 | 0.45 |
| Western Sahara | −0.26 | −0.37 | −0.77 | 0.24 | −0.99 | 0.78 | 0.48 | −0.96 | −0.91 | 0.11 | −0.99 | −0.54 | −0.77 | −0.93 | −0.48 | 0.07 | −0.88 |
| Zambia | 0.81 | 0.78 | 0.51 | 0.62 | −0.77 | 0.24 | 0.76 | −0.85 | 0.15 | 0.53 | −0.99 | 0.64 | 0.49 | 0.22 | 0.66 | 0.35 | 0.38 |
| Zimbabwe | 0.83 | 0.93 | 0.28 | 0.67 | −0.31 | 0.56 | 0.98 | 0.99 | 0.68 | 0.92 | −0.41 | 0.57 | 0.73 | 0.34 | 0.62 | 0.45 | 0.34 |
Disclaimer/Publisher’s Note: The statements, opinions and data contained in all publications are solely those of the individual author(s) and contributor(s) and not of MDPI and/or the editor(s). MDPI and/or the editor(s) disclaim responsibility for any injury to people or property resulting from any ideas, methods, instructions or products referred to in the content. |
© 2023 by the authors. Licensee MDPI, Basel, Switzerland. This article is an open access article distributed under the terms and conditions of the Creative Commons Attribution (CC BY) license (https://creativecommons.org/licenses/by/4.0/).
Share and Cite
Ogbodo, U.S.; Liu, S.; Feng, S.; Gao, H.; Pan, Z. Trade-Offs and Synergies among 17 Ecosystem Services in Africa: A Long-Term Multi-National Analysis. Remote Sens. 2023, 15, 3588. https://doi.org/10.3390/rs15143588
Ogbodo US, Liu S, Feng S, Gao H, Pan Z. Trade-Offs and Synergies among 17 Ecosystem Services in Africa: A Long-Term Multi-National Analysis. Remote Sensing. 2023; 15(14):3588. https://doi.org/10.3390/rs15143588
Chicago/Turabian StyleOgbodo, Uzoma S., Shuguang Liu, Shuailong Feng, Haiqiang Gao, and Zhenzhen Pan. 2023. "Trade-Offs and Synergies among 17 Ecosystem Services in Africa: A Long-Term Multi-National Analysis" Remote Sensing 15, no. 14: 3588. https://doi.org/10.3390/rs15143588
APA StyleOgbodo, U. S., Liu, S., Feng, S., Gao, H., & Pan, Z. (2023). Trade-Offs and Synergies among 17 Ecosystem Services in Africa: A Long-Term Multi-National Analysis. Remote Sensing, 15(14), 3588. https://doi.org/10.3390/rs15143588

