Next Article in Journal
Mitigation of Millimeter-Wave Radar Mutual Interference Using Spectrum Sub-Band Analysis and Synthesis
Previous Article in Journal
Solid Angle Geometry-Based Modeling of Volume Scattering with Application in the Adaptive Decomposition of GF-3 Data of Sea Ice in Antarctica
 
 
Font Type:
Arial Georgia Verdana
Font Size:
Aa Aa Aa
Line Spacing:
Column Width:
Background:
Article

GRACE Data Quantify Water Storage Changes in the Shiyang River Basin, an Inland River in the Arid Zone

1
College of Geography and Environmental Science, Northwest Normal University, Lanzhou 730070, China
2
Lanzhou Sub-Center, Remote Sensing Application Center, Ministry of Agriculture, Lanzhou 730000, China
3
Shiyang River Ecological Environment Observation Station, Northwest Normal University, Lanzhou 730070, China
*
Author to whom correspondence should be addressed.
Remote Sens. 2023, 15(13), 3209; https://doi.org/10.3390/rs15133209
Submission received: 24 April 2023 / Revised: 15 June 2023 / Accepted: 15 June 2023 / Published: 21 June 2023

Abstract

Global changes and human activities have significantly altered water cycle processes and water resource patterns in inland river basins in arid zones. New tools are needed to conduct more comprehensive and scientific assessments of basin water cycle processes and water resource patterns. Based on GRACE satellite and Landsat data, this study investigated terrestrial water storage changes and surface water area in the Shiyang River Drainage Basin from 2002 to 2021. It explored the effects of climate change and water conservancy construction on terrestrial water storage changes in the basin. The results of the study show that, although the surface water quantity in the Shiyang River basin has increased in the past 20 years, the overall decreasing trend of terrestrial water storage in the basin of the Shiyang River has an interannual decreasing rate of 0.01 cm/a. The decreasing trend of water storage in the midstream and downstream areas is more prominent. The change in precipitation controls the change in water storage in the Shiyang River Drainage Basin. Artificial water transfer has changed the spatial distribution of water resources in the basin of the Shiyang River. However, it still has not completely reversed the trend of decreasing water storage in the middle and lower reaches of the Shiyang River.

Graphical Abstract

1. Introduction

Water is the fundamental resource for the sustainable development of human societies and ecosystems [1] (Vörösmarty et al., 2010). Water resources play an essential role in the global hydrological cycle and climate regulation [2] (Zhu et al., 2023). Water scarcity in arid zones can limit local development of agriculture, industry, and infrastructure, among others. With the intensification of reservoir construction and climate change impacts, water scarcity and uneven spatial and temporal distribution in inland river basins in arid zones are more prominent [3] (Ma et al., 2020). Therefore, quantifying the spatial and temporal variation of terrestrial water storage in the Shiyang River basin based on GRACE data and calculating the area change of surface water bodies will help to understand the hydrological processes in the inland river basin of the arid zone.
Terrestrial water storage (TWS) is the sum of multiple water storage components on land [4] (Tangdamrongsub et al., 2019), including groundwater, soil moisture, snowpack, glacier, and plant water, and can be expressed as equivalent water table (EWH), which can be estimated from satellite gravimetric observations [5] (Tapley et al., 2004). GRACE satellite gravity observations provide information on changes in the Earth’s gravity field, which is mainly caused by changes in water storage [6] (Tapley et al., 2019), so GRACE satellites can be used to assess water storage in specific regions and watersheds [7,8,9] (Singha et al., 2021; Ren et al., 2022; Liu et al., 2022), and thus provide a basis for regional water resources assessment and water resources change response [10,11] (Rodell et al., 2018; Wei et al., 2021). Using GRACE satellite gravity data combined with multi-source data, regional droughts, groundwater, and floods can be monitored to study regional climate change [12,13,14] (Feng et al., 2013; Long et al., 2014; Zhu et al., 2021). The relationship between terrestrial water reserves and climate change in the Qinghai–Tibet Plateau region is extremely sensitive to climate change, and analysis of the relationship between terrestrial water reserves and climate change in the Qinghai–Tibet Plateau region can better understand the trends of water resources and vulnerability to climate change in the region [15] (Wang et al., 2020). They found that drought causes a water storage deficit, and the severity of the deficit increases with the duration of the drought [16] (Lu et al., 2022). Although GRACE data are limited in small-scale studies due to the large spatial resolution, finding common spatiotemporal patterns through partial least squares regression and using these patterns to reconstruct the observed qualitative changes in GRACE at the spatial resolution of the WaterGAP Hydrological Model (WGHM) has further improved the validity of the data [17] (Vishwakarma et al., 2021).
In order to accurately calculate the area of surface water bodies, a large amount of image data at a specific period is required, and it is essential to use a scientifically sound method to extract water bodies. Therefore, the Normalized Difference Water Index (NDWI) is often used to extract water body information quickly [18,19] (MeFeeters., 1996; Tao., 2015), and it is beneficial to suppress the interference information unrelated to water bodies. However, in practical studies, NDWI cannot eliminate the influence of building and vegetation noise on water body extraction well. Many scholars have successively improved NDWI [20] (Xu., 2006) and conducted a series of in-depth studies to extend the research to different types of water bodies, such as coastal wetlands [21] (Murray et al., 2019) and glacial lakes [22] (Shugar et al., 2020).
Quantifying the trends of water storage and water area, and further exploring and discussing their causes are essential for understanding the water resources situation in arid areas and achieving water resources stability and sustainable development. Originating from the Leng Longling Ridge in the eastern part of the Qilian Mountains, the Shiyang River is an important agricultural water source for Wuwei Oasis, Minqin Oasis, and Jinchang Oasis. It is also an ecological barrier in the northern part of the Hexi Corridor. We used multi-source satellite data to assess terrestrial water storage and surface water body area variations in the Shiyang River basin. By using these data, we propose to address the following questions: (1) quantify the changes in water storage in the Shiyang River watershed; (2) analyze the process of changes in different water bodies on the surface and underground in the Shiyang River Drainage Basin; and (3) explore the effects of changing climate, reservoirs and artificial water transfer in the water storage of basin of the Shiyang River. The results of the study help us understand the impact of climate change and human activities on the water cycle processes and the distribution of water resources in the Shiyang River Drainage basin and provide a foundation for the reasonable allocation and management of water resources.

2. Study Area

The Shiyang River Basin (101°22′–104°04′E, 37°07′–39°27′N) is situated in the eastern part of the Hexi Corridor, and it is the third largest river in Asia’s inland instream water system (Figure 1). The main rivers in the basin are the Xida River, the Dongda River, the Xiying River, the Jinta River, the Zamu River, the Huangyang River, the Gulang River, and the Hongshui River, which converges to the north and flows into the Hongyashan Reservoir. The source of river recharge is mainly atmospheric precipitation in mountainous regions, and the proportion of snowmelt and groundwater is relatively low [23] (Zhu et al., 2022), which produces a flow area of 11,100 km2 and an average annual run-off of 1.56 billion cubic meters. There are 15 reservoirs above 1 million cubic meters built in the basin, among which there are larger reservoirs in Dajingxia, Huangyanghe, Nanying, Ximahu, Hongyashan, and Jinchuanxia. The Shiyang River Basin has the most scarce water resources in the world. The most apparent contradictions in water consumption in the middle and lower streams, and the most severe ecological degradation in the lower streams of the basin, the lower reaches of the basin, are basically dependent on intra-basin water transfer and inter-basin water transfer to replenish water resources.

3. Data Sources and Methods

3.1. Data Sources

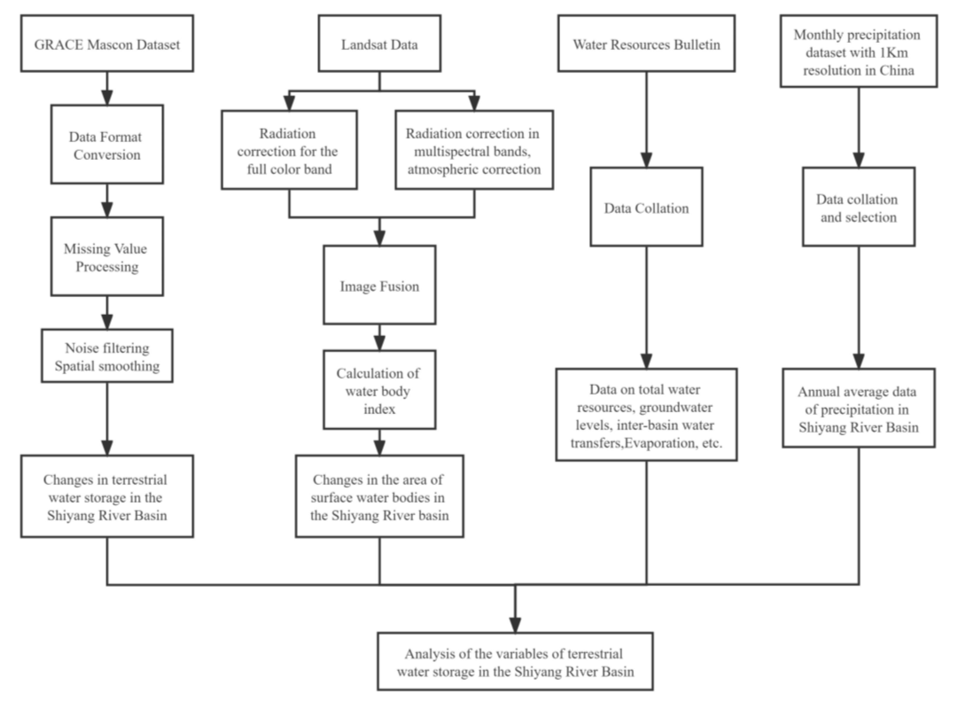
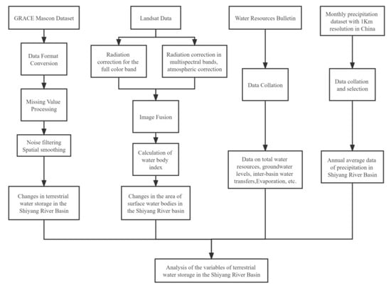
The National Aeronautics and Space Administration developed the GRACE gravity satellite program. NASA and Deutsches Zentrum für Luft- und Raumfahrt (DLR) jointly developed it and successfully launched it in March 2002. The satellite’s primary mission is to make accurate measurements of the spatial and temporal variations of the Earth’s gravity field. The acquired information of the time-varying gravity field information can be equivalently converted to the mass variation of the Earth’s surface to provide high-precision and high-resolution data on the static distribution of the Earth’s gravity field and monitor the spatial and temporal changes characteristics of the Earth’s gravity field on the lunar scale [24] (Wahr et al., 2004). Data processing, distribution, and management of GRACE satellites are conducted by Jet Power Laboratory (JPL), the University of Texas Center for Space Research (CSR), and the Potsdam Geoscience Center in Germany (GFZ). The data adopted in this article are the latest release of RL06Mascon data [25] (Save et al., 2016) from the University of Texas Center for Space Research (CSR) at the University of Texas, which is a global grid-point gravity anomaly after proper spatial smoothing, with a spatial resolution of 0.25 degrees. In this paper, the data are selected for the period from April 2002 to December 2021, and the data for the missing years are interpolated by linear interpolation. Surface water body areas were obtained by processing Landsat satellite data and extracting water body information. Total water resources, inter-basin water transfer, and groundwater level data were obtained from the local hydrological bureau and water resources bulletin (Figure 2).

3.2. GRACE Model Inversion of Terrestrial Water Storage Changes

This paper uses Mascon data to divide the study area into blocks of approximately the same size and with a uniform mass distribution within them. In the analysis of changes in terrestrial water storage, the change in mass of a block indicates an increase or decrease in surface mass within the study area at a given time, and EWH (Equivalent Water Height) is commonly used to indicate anomalies in surface mass:
EWH θ , λ = a ρ ave 3 ρ w i = 0 m = 0 l 2 l + 1 1 + k l W lm C lm cos m λ + S lm sin m λ p ¯ lm cos θ
where, θ is the geocentric residual latitude; λ is the geocentric longitude; a is the radius of the Earth;   ρ ave is the average density of the Earth ( ρ ave = 5517 kg/m³); k1 is the 1st order loading Leff number; ρ w is the density of water ( ρ w = 1000 kg/m³); l, m are the order and number of spherical harmonic coefficients, respectively; p ¯ lm cos θ is the fully specified connective Lejeune function; C lm , S lm are the fully specified amount of change in the spherical harmonic coefficients, respectively; and W lm is the smoothing function.

3.3. Mann–Kendall Test

This study used the MK test [26] (Mann., 1945) to identify trends in water storage in the Shiyang River Basin and the years of abrupt change. The test statistic S was calculated based on the time series X of water storage in the Shiyang River Basin, followed by a normal approximation, and finally, the trend was judged based on the significance level of the MK statistic. The formula is as follows:
S = k = 1 n 1 j = k + 1 n sgn ( X j X k )
where n is the sample size, X is the time series of sample n, S is the signed statistic, k denotes an earlier data point index in the series, and j represents a later data point index.
sgn ( x ) = 1 0 1 i f i f i f x > 0 x = 0 x < 0
where sgn( ) is the sign function used to determine the sign of a number.
V A R ( S ) = 1 18 ( n ( n 1 ) ( 2 n + 5 ) k = 1 p q k ( q k 1 ) ( 2 q k + 5 ) )
where n is the sample size, VAR( ) is a normal approximation of multiple data points, k is the number of repetitions, p is the number of uniques, and qk denotes the number of repetitions of each repetition in the data X.
Z M K = S 1 V A R ( S ) i f S > 0 0 i f S = 0 S + 1 V A R ( S ) i f S < 0
where ZMK is the constructed standard normal distribution variable.

4. Results and Analysis

4.1. Spatial Pattern Characteristics of Surface Water Body Area

The interannual rate of increase in water body area in the Shiyang River basin from 2002 to 2021 is 5.77 km²/a and is significantly spatially variable (Figure 3). The watershed water body area increased steadily from 2002 to 2007 and was particularly pronounced from 2012 to 2017. The area of water bodies in the basin decreased between 2017 and 2021 but still showed an overall increasing trend. The area of water bodies varies among reservoirs in the basin (Figure 4). Among them, the water body area of Hongyashan Reservoir and Xidahe Reservoir maintained steady growth during 2002–2017. It slightly decreased in the latter five years, and their average annual changes were 1.909 km2/a and 0.302 km2/a, respectively. Jinchuanxia Reservoir and Huangcheng Reservoir have a large variation and similar trend in 20 years, with a general “V” shaped growth rate of 0.153 km2/a and 0.019 km2/a. The area of Huangyanghe Reservoir, Xiying Reservoir, and Dajingxia Reservoir tends to be stable and basically stable. The water body area of Nanying Reservoir shrinks significantly, maintaining growth in 2002–2007, while it continues to decrease from 2007 to 2021, and the water body area in 2021 has been lower than that in 2002, with an annual change rate of −0.029 km2/a.

4.2. Analysis of Temporal and Spatial Variations of TWS

4.2.1. Spatial Distribution Characteristics

With a multi-year average equivalent water height of −0.79 cm, the equivalent water height of terrestrial water storage in the Shiyang River basin from April 2002 to December 2021 was spatially significantly different (Figure 5). From 2002 to 2006, the water storage in the basin has been in surplus but decreasing year by year. From 2007 to 2009, the water storage in the basin has been in deficit. In 2010, the region-wide water storage increased. From 2011 to 2013, from the southwest to the northeast of the basin, the water storage gradually decreases, and the average annual change of water storage in the northeast of the basin shows a decreasing trend, while the average annual change of water storage in the southwest of the basin still maintains an increase. From 2014 to 2017, the water storage in the Shiyang River basin has been in deficit. From 2018 to 2021, the spatial variation of water storage in the basin varies widely, and the northeast of the basin of water storage is still in deficit, while the southwestern part of the basin is increasing, with a significant change in water storage compared to 2002–2017.

4.2.2. Time Variation Characteristics

From April 2002 to December 2021, the overall trend of water storage changes in a basin of the Shiyang River showed a downward trend (Figure 6), with a decline rate of 0.01 cm/a. Among them, 2002–2003 was at a low value. From 2003 to 2012, the Shiyang River drainage basin water reserves declined at a rate of 0.0176 cm/a. In 2013, the rate of decrease reached 0.3054 cm/a. From 2014 to 2016, the rate of decrease in water storage was 0.0774 cm/a. In the summer of 2016, the Shiyang River drainage basin water storage reached the study’s lowest value during the period and from 2017 to 2021, the water storage demonstrated an upward trend with a growth rate of 0.0608 cm/a.
An MK test was conducted on the TWSA time series for the Shiyang River Basin from 2002 to 2021 (Figure 7). TWSA showed a non-significant downward trend in 2002, a non-significant upward trend in 2003–2005, a non-significant downward trend in 2006–2007, a significant downward trend in the data between 2008 and 2021, and a sudden change in TWSA from 2007 onwards.

4.3. Seasonal Characteristics of Water Storage Changes

The variation of water reserves in a basin of the Shiyang River showed obvious seasonal changes, reaching the maximum value in autumn and the minimum value in spring (Figure 8). The distribution of water storage change variation in spring was roughly increasing from northeast to southwest, with a variation between −0.046 cm. The water storage change in the southwestern part of the basin could be clearer, and the largest deficit area of water storage in spring is in the northeastern part. Water storage distribution in summer roughly increases from northeast to southwest, with a change of about −0.05 cm. Compared to spring, the change in water storage deficit was more pronounced in the southwestern part of the basin and increased in the southeastern part due to the summer being in the flood season. The spatial distribution of water storage changes in autumn varies greatly, with a change of about −0.04 cm. Water storage changes in the northern part of the basin, and the spring and summer are roughly the same. The central, western, and southeastern water storage for the state of loss, of which the southeastern water storage loss is larger, is the largest loss of the four seasons. Winter water storage changes are decreasing trend in the distribution roughly from the southwest to the northeast. Except for the north and northeast water storage, the entire basin shows a loss state.

5. Discussion

5.1. Impact of Climate Change on Water Storage

Terrestrial water storage is an essential indication of climate change [27] (He et al., 2019). Changes in water storage are strongly correlated with the effects of climatic factors, including precipitation, evapotranspiration, and temperature [28] (Wang et al., 2020). On a global scale, an average of 73% of water storage deficit months are associated with precipitation shortages, especially in arid and semi-arid regions where negative precipitation anomalies are as high as 80%. The effect of precipitation on terrestrial water storage variability must be considered in studying terrestrial water storage in watersheds [16] (Lu et al., 2022). This paper analyzes the influence of climatic factors on terrestrial water storage based on data from 2002 to 2021 (Figure 9).
Precipitation significantly impacts surface water resources, and long-term precipitation deprivation may also lead to deficits in terrestrial water storage [29] (Shen et al., 2015). Precipitation and TWSA are very close in the basin of the Shiyang River. The overall trend and abrupt change in the rainfall profile of the Shiyang River Basin from 2002 to 2021 is insignificant (Figure 10). However, the interannual variability of TWSA is significant, and it shows large fluctuations with minor changes in rainfall; TWSA shows a non-significant upward trend from 2002 to 2005; a non-significant downward trend from 2006 to2009; and a significant downward trend from 2010 to 2021. It also began to change abruptly in 2007, which is consistent with the point of abrupt change in TWSA on a monthly scale (Figure 7).
Terrestrial water reserves in the Shiyang drainage River basin show a decreasing trend in general, and the average annual precipitation has clear ups and downs, and the changes are correlated. Among them, in 2008–2009, 2013–2018, and 2020–2021, the average annual precipitation in the Shiyang River basin decreased significantly, and water storage showed a deficit; in 2003–2005, there was a positive correlation between the average annual precipitation and TWSA in the Shiyang River basin, which all showed an upward trend. The impact of the highly arid climate on water storage in a basin of the Shiyang River is undeniable. Among them, with the basin being affected by extreme drought in 2002–2003 when water storage was at a low value. From January to December 2013, the precipitation in Shiyang River Basin continued to be low, with severe drought in winter, spring, summer, and autumn, and the decreased rate of water storage of the basin reached 0.3054 cm/a. The average precipitation in Shiyang River Basin in 2011 was 261.1 mm. Surface water resources were 1412.7 million m3, equivalent to a runoff depth of 34.7 mm, a decrease of 6.1% compared to the multi-year average self-produced surface water resources and 6.5% compared to 2010. The total water resources in 2011 were 1593.5 million m3, a decrease of 5.3% compared to 2010 and a decrease of 13.5% compared to 2012. Although the groundwater level was relatively stable in 2011, its total groundwater resource was 1.803 m3, which was low compared to the multi-year statistical value. The average precipitation in the Shiyang River basin in 2014 was 236.32 mm, an increase of 18.8% compared to 2013. However, the river runoff in the basin was much lower than the multi-year average, with an abnormal intra-year distribution of runoff at Caiqi station. From 2010 to 2014, precipitation in the basin was on a decreasing trend. Consecutive years of drought resulted in a decrease in the number of water resources in the basin. The water bodies could not be adequately replenished and renewed, sharply reducing the return water volume. In addition, both water transfer projects and excessive water use can change the intra-annual distribution of natural runoff and affect the hydrological processes in the basin. The basin experienced constant high temperatures, minimal precipitation, and relatively severe drought conditions in the summer of 2016, and the water storage in the basin of the Shiyang River reached its lowest value over the study period. The average precipitation in the Shiyang River basin in 2017 was 246.60 mm, which was 7.0% lower than that in 2016 and also lower than the average precipitation in 2017, while evaporation changes in the Shiyang River basin were correlated with altitude, with low evaporation in the north slope of the Qilian Mountains in the southwest and extreme evaporation in the central and northeastern parts of the basin where the terrain is lower. The intensity of drought reached the maximum within a decade, leading to a sharp decrease in land water storage.

5.2. Impact of Water Projects on the Basin TWS

The construction of reservoir dams can impact the area of water bodies and terrestrial water storage in the basin [4] (Natthachet et al., 2019). The trend on the monthly scale of TWSA from April 2002 to December 2021 in the upstream and midstream of the Shiyang River drainage basin is evident (Figure 11). The spatial difference in TWS in a basin of the Shiyang River was relatively significant (Figure 9), with a decline rate of −0.002 cm/a in the upper reaches, −0.0059 cm/a in the middle reaches, and −0.018 cm/a in the lower reaches. The decline of water reserves upstream, midstream, and downstream of the Shiyang River drainage basin increased sequentially, and its overall change trend was relatively consistent. From June to August 2004, the upstream, midstream, and downstream water reserves plummeted due to an extreme drought in the basin of the Shiyang River, which cut off the Shiyang River and dried up the Hongyashan reservoir.
There are eight large reservoirs in the Shiyang River drainage Basin, among which six are distributed in the upstream part of the basin, one in the midstream part, and one in the downstream part. The construction of reservoirs regulates river runoff and is used for irrigation, flood control, etc. However, in the upstream area, reservoirs built in various tributaries of the Shiyang River have forced water from the Shiyang River drainage basin to drain into the reservoirs. Reservoir storage has led to a gradual increase in the utilization of surface water, coupled with an increase in population in the middle reaches, leading to an increase in water consumption. As a result, the downstream ecological resources with Qingtu Lake as the ecosphere has been seriously affected, and the over-exploitation of groundwater has led to a continuous decline in the groundwater level with an annual variation of 0.5 m. Both the total water resources and the total groundwater resources have been decreasing year by year.
The MK test of the basin TWSA shows (Figure 12) that the upstream TWSA shows a non-significant downward trend in 2002, a non-significant upward trend in 2003–2004, a significant upward trend in 2005, a non-significant downward trend in 2006–2008 and a significant downward trend in 2009–2021. The upstream TWSA mutation point occurred in 2006. Midstream TWSA shows a non-significant downward trend in 2002, a non-significant upward trend in 2003–2004, a significant upward trend in 2005, a non-significant downward trend in 2006, a non-significant downward trend in 2007–2008, and a significant downward trend in 2009–2021. The midstream TWSA began to change abruptly in 2007. In contrast, the downstream TWSA shows a non-significant decreasing trend in 2002, a non-significant increasing trend in 2003–2005, and a significant decreasing trend in 2006–2021. Thus, the water storage status of the Shiyang River basin gradually deteriorates from upstream to downstream, which is consistent with the trend in TWSA on a monthly scale in the upper and middle reaches (Figure 11).
The pressure of water resources in the basin of the Shiyang River is very large, and its uneven distribution over space aggravates the pressure of water resources. From 2002 to 2006, the depth of groundwater level in the Minqin area in the lower reaches of the Shiyang River Basin declined continuously, with an annual variation of 0.5 m, forming a large descending funnel. In order to relieve this pressure, an inter-basin water transfer project was constructed to feed Yellow River water into Hongyashan Reservoir from the end of the central trunk canal of Jingdian II. Among them, the basin Jingdian water transfer project’s current annual water transfer has reached 90 million cubic meters, the basin Shiyang River tributary Xiying River from 2006 to Minqin water transfer, annual water transfer of not less than 110 million cubic meters. By the end of 2021, the total amount of water transferred from Hongyashan Reservoir to Qingtu Lake reached 340 million cubic meters. During this period, the water reserves in the transferred area show a rising trend, and the increase of water reserves increases year by year. The water table depth of Qingtu Lake reached 2.91 m. The water table depth has been improved compared with that before the water transfer in 2006. Artificial water transfer provides practical support for water resources and ecological environment improvement in the short term, promoting local ecological protection, restoration, and environmental management. However, it is also necessary to consider the salinization of land caused by the rebound of groundwater after water transfer.

5.3. Uncertainty Analysis

The method used in this paper is to convert GRACE observations into changes in the Earth’s gravity field coefficients and to convert the Earth’s gravity field into changes in the Earth’s mass using the spherical harmonic coefficients. Then, the globe is decomposed into small regions, the mass change within each area is calculated separately, and then the mass change within the region is spatially interpolated to obtain the gravity field change of the part. This approach can improve spatial resolution and deal well with missing GRACE observations, which can be helpful for smaller area studies. However, due to the inherent low resolution of GRACE data, there are limitations to its use in smaller-scale studies of terrestrial water storage. The relatively small area of the Shiyang River basin is affected by the spatial resolution during data processing, which may overlook local surface and hydrological changes, and the regional gravity field information obtained through spatial interpolation will be biased, which will impact the accuracy of the results. At the same time, we compared the processed GRACE data with the statistical data, and the results were consistent. In summary, further optimization of interpolation methods and models [30,31] (Li et al., 2019; Zhu et al., 2021), the use of higher resolution data, and control of uncertainty in the results can be considered in future studies to improve the accuracy of the analysis further.

6. Conclusions

The surface water area of the Shiyang River Basin continues to increase. The surface water area of the upper and middle reaches increases slightly or remains stable, while the surface water area of the lower reaches increases obviously. At the same time, the water storage in the basin of the Shiyang River showed a slow decline, TWSA decreased at a rate of 0.01 cm per year, and TWSA in the upper, middle, and lower reaches of the basin declined at a rate of −0.002 cm/a, −0.0059 cm/a and −0.018 cm/a respectively, which shows that the trend of overall water deficit in Shiyang River Basin has not been completely reversed. Precipitation determines that the water reserves in the upper reaches of the basin are stable, while natural recharge and evapotranspiration in the oasis area determine that the storage in the middle reaches shows a slight downward trend. Water transfer engineering is the main method to maintain the water reserves in the lower reaches. However, under evapotranspiration dissipation in the huge oasis and desert area, artificial water transfer prevents the sharp decrease of the water reserves in the lower reaches. Nevertheless, it still needs to fundamentally reverse the decreasing trend of water reserves in the lower reaches of the Shiyang River. Water transfer projects change the flow path and direction of rivers and extract water resources from rivers for human activities, decreasing groundwater recharge. Reservoir storage affects the retention time and rate of water bodies, disrupting the water cycle balance in inland river basins and causing the total amount of water resources in the basin to decline continuously. In addition, soil salinization caused by water transfer projects and reservoir storage can also affect the basin water cycle at the same time. The strong disturbance of human activities has broken the natural state of the inland river water cycle and water resources in the arid zone, and the basin is under severe water resource pressure. Using the traditional ground-based hydrological observation system is difficult to comprehensively and accurately assess the basin’s water resource changes. Ground-based observation combined with GRACE data and remote sensing image data can comprehensively and scientifically assess the basin’s water cycle and water reserves. With the improvement of the accuracy of satellite information, its assessment potential is enormous. Understanding the trends and influencing factors of water storage can help better to understand the hydrological characteristics of the Shiyang River basin and provide a more scientific basis for adjusting the strategic layout of water resources and agricultural policies in the basin.

Author Contributions

G.M. and G.Z. conceived the idea of the study; J.L., S.L. and D.Q. analyzed the data; K.Z., R.L. and L.C. participated in the drawing; G.M. wrote the paper; Y.J. checked and N.S. edited language. All authors discussed the results and revised the manuscript. All authors have read and agreed to the published version of the manuscript.

Funding

This research was financially supported by the National Natural Science Foundation of China (41971036, 41867030), the National Natural Science Foundation innovation research group science foundation of China (41421061).

Data Availability Statement

The data that support the findings of this study are available on request from the corresponding author. GRACE data can be obtained from the space research center at the International Center for GRACE RL06 Mascon (https://www2.csr.utexas.edu/grace) (accessed on 29 November 2022).

Acknowledgments

All authors are very thankful for the support of the above funds.

Conflicts of Interest

The authors declare no conflict of interest.

References

  1. Vörösmarty, C.J.; McIntyre, P.B.; Gessner, M.O.; Dudgeon, D.; Prusevish, A.; Green, P.; Glidden, S.; Bunn, S.E.; Sullivan, C.A.; Liermann, C.D.; et al. Global threats to human water security and river biodiversity. Nature 2010, 467, 555–561. [Google Scholar] [CrossRef] [PubMed]
  2. Zhu, G.; Liu, Y.; Wang, L.; Sang, L.; Zhao, L.; Zhang, Z.; Lin, X.; Qiu, D. The isotopes of precipitation have climate change signal in arid Central Asia. Glob. Planet. Chang. 2023, 225, 104103. [Google Scholar] [CrossRef]
  3. Ma, T.; Sun, S.; Fu, G.; Hall, J.W.; Ni, Y.; He, L.; Yi, J.; Zhao, N.; Du, Y.; Tao, P.; et al. Pollution exacerbates China’s water scarcity and its regional inequality. Nat. Commun. 2020, 11, 650. [Google Scholar] [CrossRef]
  4. Tangdamrongsub, N.; Han, S.-C.; Jasinski, M.F.; Šprlák, M. Quantifying water storage change and land subsidence induced by reservoir impoundment using GRACE, Landsat, and GPS data. Remote Sens. Environ. 2019, 233, 111385. [Google Scholar] [CrossRef]
  5. Tapley, B.D.; Bettadpur, S.; Ries, J.C.; Thomptson, P.F.; Wtkings, M.W. GRACE measurements of mass variability in the Earth system. Science 2004, 305, 503–505. [Google Scholar] [CrossRef] [PubMed]
  6. Tapley, B.D.; Watkins, M.M.; Flechtner, F.; Reigber, C.; Bettadpur, S.; Roddel, M.; Sasgen, I.; Famiglietti, J.S.; Landerer, F.W.; Chambers, D.P.; et al. Contributions of GRACE to understanding climate change. Nat. Clim. Chang. 2019, 9, 358–369. [Google Scholar] [CrossRef]
  7. Singha, C.; Swain, K.C. Using Earth Observations and GLDAS Model to Monitor Water Budgets for River Basin Management. In Advanced Modelling and Innovations in Water Resources Engineering: Select Proceedings of AMIWRE 2021; Springer: Singapore, 2021; pp. 493–515. [Google Scholar]
  8. Ren, L.; Yu, W.; Jiang, S.; Yao, C. GRACE and GRACE-FO-based terrestrial water storage and its influencing factor analysis of the Yellow River Basin. Water Resour. Prot. 2022, 38, 26–32. [Google Scholar]
  9. Liu, J.; Zhu, G.; Zhao, K.; Jiao, Y.; Liu, Y.; Yang, M.; Zhang, W.; Qiu, D.; Lin, X.; Ye, L. GRACE Combined with WSD to Assess the Change in Drought Severity in Arid Asia. Remote Sens. 2022, 14, 3454. [Google Scholar] [CrossRef]
  10. Rodell, M.; Famiglietti, J.S.; Wiese, D.N.; Reager, J.T.; Beaudoing, H.K.; Landerer, F.W.; Ho, M.-H. Emerging trends in global freshwater availability. Nature 2018, 557, 651–659. [Google Scholar] [CrossRef]
  11. Wei, L.; Jiang, S.; Ren, L.; Tan, H.; Ta, W.; Liu, Y.; Yang, X.; Zhang, L.; Duan, Z. Spatiotemporal changes of terrestrial water storage and possible causes in the closed Qaidam Basin, China using GRACE and GRACE Follow-On data. J. Hydrol. 2021, 598, 126274. [Google Scholar] [CrossRef]
  12. Feng, W.; Zhong, M.; Lemoine, J.-M.; Biancale, R.; Hsu, S.-T.; Xia, J. Evaluation of groundwater depletion in North China using the Gravity Recovery and Climate Experiment (GRACE) data and ground-based measurements. Water Resour. Res. 2013, 49, 2110–2118. [Google Scholar] [CrossRef]
  13. Long, D.; Shen, Y.; Sun, A.; Hong, Y.; Longuevergne, L.; Yang, Z.; Lin, B.; Chen, L. Drought and flood monitoring for a large karst plateau in Southwest China using extended GRACE data. Remote Sens. Environ. 2014, 155, 145–160. [Google Scholar] [CrossRef]
  14. Zhu, Y.; Liu, S.; Yi, Y.; Qi, M.; Li, M.; Saifullah, M.; Zhang, S.; Wu, S. Spatio-temporal variations in terrestrial water storage and its controlling factors in the Eastern Qinghai-Tibet Plateau. Hydrol. Res. 2021, 52, 323–338. [Google Scholar] [CrossRef]
  15. Wang, X.; Xiao, X.; Zou, Z.; Dong, J.; Qin, Y.; Doughty, R.B.; Menarguez, M.A.; Chen, B.; Wang, J.; Hui, Y.; et al. Gainers and losers of surface and terrestrial water resources in China during 1989–2016. Nat. Commun. 2020, 11, 3471. [Google Scholar] [CrossRef]
  16. Lu, J.; Jia, L.; Zhou, J.; Jiang, M.; Zhong, J.; Meneneti, M. Quantification and assessment of global terrestrial water storage deficit caused by drought using GRACE satellite data. IEEE J. Sel. Top. Appl. Earth Obs. Remote Sens. 2022, 15, 5001–5012. [Google Scholar] [CrossRef]
  17. Vishwakarma, B.D.; Zhang, J.; Sneeuw, N. Downscaling GRACE total water storage change using partial least squares regression. Sci. Data 2021, 8, 95. [Google Scholar] [CrossRef]
  18. McFeeters, S.K. The use of the Normalized Difference Water Index (NDWI) in the delineation of open water features. Int. J. Remote Sens. 1996, 17, 1425–1432. [Google Scholar] [CrossRef]
  19. Tao, S.; Fang, J.; Zhao, X.; Zhao, S.; Shen, H.; Hu, H.; Tang, Z.; Wang, Z.; Guo, Q. Rapid loss of lakes on the Mongolian Plateau. Proc. Natl. Acad. Sci. USA 2015, 112, 2281–2286. [Google Scholar] [CrossRef]
  20. Xu, H. Modification of normalised difference water index (NDWI) to enhance open water features in remotely sensed imagery. Int. J. Remote Sens. 2006, 27, 3025–3033. [Google Scholar] [CrossRef]
  21. Murray, N.J.; Phinn, S.R.; DeWitt, M.; Legoretta, R.R. The global distribution and trajectory of tidal flats. Nature 2019, 565, 222–225. [Google Scholar] [CrossRef]
  22. Shugar, D.H.; Burr, A.; Haritashya, U.K.; Kargel, J.S.; Watson, C.S.; Kennedy, M.C.; Bevington, A.R.; Betts, R.A.; Harrison, S.; Strattman, K. Rapid worldwide growth of glacial lakes since 1990. Nat. Clim. Chang. 2020, 10, 939–945. [Google Scholar] [CrossRef]
  23. Zhu, G.; Liu, Y.; Shi, P.; Jia, W.; Zhou, J.; Liu, Y.; Ma, X.; Pan, H.; Zhang, Y.; Zhang, Z.; et al. Stable water isotope monitoring network of different water bodies in Shiyang River basin, a typical arid river in China. Earth Syst. Sci. Data 2022, 14, 3773–3789. [Google Scholar] [CrossRef]
  24. Wahr, J.; Swenson, S.; Zlotnicki, V.; Velicogna, I. Time-variable gravity from GRACE: First results. Geophys. Res. Lett. 2004, 31, 293–317. [Google Scholar] [CrossRef]
  25. Save, H.; Bettadpur, S.; Tapley, B.D. High-resolution CSR GRACE RL05 mascons. J. Geophys. Res. Solid Earth 2016, 121, 7547–7569. [Google Scholar] [CrossRef]
  26. Mann, H.B. Nonparametric tests against trend. Econom. J. Econom. Soc. 1945, 13, 245–259. [Google Scholar] [CrossRef]
  27. Panxing, H.; Pengfei, H.; Xiaoyu, M.; Jun, M. Impacts of climate change and human activities on terrestrial water storage. J. Earth Environ. 2019, 10, 38–48. [Google Scholar]
  28. Wang, J.; Chen, X.; Hu, Q.; Liu, J. Responses of terrestrial water storage to climate variation in the Tibetan Plateau. J. Hydrol. 2020, 584, 124652. [Google Scholar] [CrossRef]
  29. Shen, H.; Leblanc, M.; Tweed, S.; Liu, W. Groundwater depletion in the Hai River Basin, China, fromin situand GRACE observations. Hydrol. Sci. J. 2015, 60, 671–687. [Google Scholar] [CrossRef]
  30. Li, W.; Wang, W.; Zhang, C.; Weh, H.; Zhong, Y.; Zhu, Y.; Li, Z. Bridging terrestrial water storage anomaly during GRACE/GRACE-FO gap using SSA method: A case study in China. Sensors 2019, 19, 4144. [Google Scholar] [CrossRef]
  31. Zhu, Y.; Liu, S.; Yi, Y.; Xie, F.; Grunwalg, R.; Miao, F.; Wu, K.; Wi, M.; Wi, M.; Gao, Y.; et al. Overview of terrestrial water storage changes over the Indus River Basin based on GRACE/GRACE-FO solutions. Sci. Total Environ. 2021, 799, 149366. [Google Scholar] [CrossRef]
Figure 1. Overview map of the Shiyang River Basin.
Figure 1. Overview map of the Shiyang River Basin.
Remotesensing 15 03209 g001
Figure 2. Data processing flow chart.
Figure 2. Data processing flow chart.
Remotesensing 15 03209 g002
Figure 3. Distribution of surface water changes in the Shiyang River Basin (2002–2021).
Figure 3. Distribution of surface water changes in the Shiyang River Basin (2002–2021).
Remotesensing 15 03209 g003
Figure 4. The change of reservoirs area in Shiyang River Basin ((a): Hongyashan Reservior; (b): Jinchuanxia Reservior; (c): Huangyanghe Reservior; (d): Huangcheng Reservior; (e): Xidahe Reservior; (f): Xiying Reservior; (g): Dajingxia Reservior; (h): Nanying Reservior; (i): Surface water body area of the watershed).
Figure 4. The change of reservoirs area in Shiyang River Basin ((a): Hongyashan Reservior; (b): Jinchuanxia Reservior; (c): Huangyanghe Reservior; (d): Huangcheng Reservior; (e): Xidahe Reservior; (f): Xiying Reservior; (g): Dajingxia Reservior; (h): Nanying Reservior; (i): Surface water body area of the watershed).
Remotesensing 15 03209 g004
Figure 5. Spatial Distribution Map of TWSA in Shiyang River Basin (2002–2021).
Figure 5. Spatial Distribution Map of TWSA in Shiyang River Basin (2002–2021).
Remotesensing 15 03209 g005
Figure 6. Trend of TWSA on the monthly scale.
Figure 6. Trend of TWSA on the monthly scale.
Remotesensing 15 03209 g006
Figure 7. TWSA’s MK statistical curve on a monthly scale.
Figure 7. TWSA’s MK statistical curve on a monthly scale.
Remotesensing 15 03209 g007
Figure 8. Seasonal Spatial Distribution Map of TWSA in Shiyang River Basin ((a): Spring; (b): Summer; (c): Autumn; (d): Winter).
Figure 8. Seasonal Spatial Distribution Map of TWSA in Shiyang River Basin ((a): Spring; (b): Summer; (c): Autumn; (d): Winter).
Remotesensing 15 03209 g008
Figure 9. Trend of TWSA and Annual Average Precipitation on Annual Scale.
Figure 9. Trend of TWSA and Annual Average Precipitation on Annual Scale.
Remotesensing 15 03209 g009
Figure 10. MK statistical curves for rainfall and TWSA on an annual scale ((a): Precipition; (b): TWSA).
Figure 10. MK statistical curves for rainfall and TWSA on an annual scale ((a): Precipition; (b): TWSA).
Remotesensing 15 03209 g010
Figure 11. Trends of TWSA in the upstream, midstream, and downstream on a monthly scale.
Figure 11. Trends of TWSA in the upstream, midstream, and downstream on a monthly scale.
Remotesensing 15 03209 g011
Figure 12. MK statistical curves for upstream, midstream, and downstream TWSA ((a): Upstream; (b): Midstream; (c): Downstream).
Figure 12. MK statistical curves for upstream, midstream, and downstream TWSA ((a): Upstream; (b): Midstream; (c): Downstream).
Remotesensing 15 03209 g012
Disclaimer/Publisher’s Note: The statements, opinions and data contained in all publications are solely those of the individual author(s) and contributor(s) and not of MDPI and/or the editor(s). MDPI and/or the editor(s) disclaim responsibility for any injury to people or property resulting from any ideas, methods, instructions or products referred to in the content.

Share and Cite

MDPI and ACS Style

Meng, G.; Zhu, G.; Liu, J.; Zhao, K.; Lu, S.; Li, R.; Qiu, D.; Jiao, Y.; Chen, L.; Sun, N. GRACE Data Quantify Water Storage Changes in the Shiyang River Basin, an Inland River in the Arid Zone. Remote Sens. 2023, 15, 3209. https://doi.org/10.3390/rs15133209

AMA Style

Meng G, Zhu G, Liu J, Zhao K, Lu S, Li R, Qiu D, Jiao Y, Chen L, Sun N. GRACE Data Quantify Water Storage Changes in the Shiyang River Basin, an Inland River in the Arid Zone. Remote Sensing. 2023; 15(13):3209. https://doi.org/10.3390/rs15133209

Chicago/Turabian Style

Meng, Gaojia, Guofeng Zhu, Jiawei Liu, Kailiang Zhao, Siyu Lu, Rui Li, Dongdong Qiu, Yinying Jiao, Longhu Chen, and Niu Sun. 2023. "GRACE Data Quantify Water Storage Changes in the Shiyang River Basin, an Inland River in the Arid Zone" Remote Sensing 15, no. 13: 3209. https://doi.org/10.3390/rs15133209

APA Style

Meng, G., Zhu, G., Liu, J., Zhao, K., Lu, S., Li, R., Qiu, D., Jiao, Y., Chen, L., & Sun, N. (2023). GRACE Data Quantify Water Storage Changes in the Shiyang River Basin, an Inland River in the Arid Zone. Remote Sensing, 15(13), 3209. https://doi.org/10.3390/rs15133209

Note that from the first issue of 2016, this journal uses article numbers instead of page numbers. See further details here.

Article Metrics

Back to TopTop