NASA ICESat-2: Space-Borne LiDAR for Geological Education and Field Mapping of Aeolian Sand Dune Environments
Abstract
1. Introduction
1.1. Highlights
1.2. Ice Cloud and Land Elevation Satellites (ICESat)
1.3. Contributions
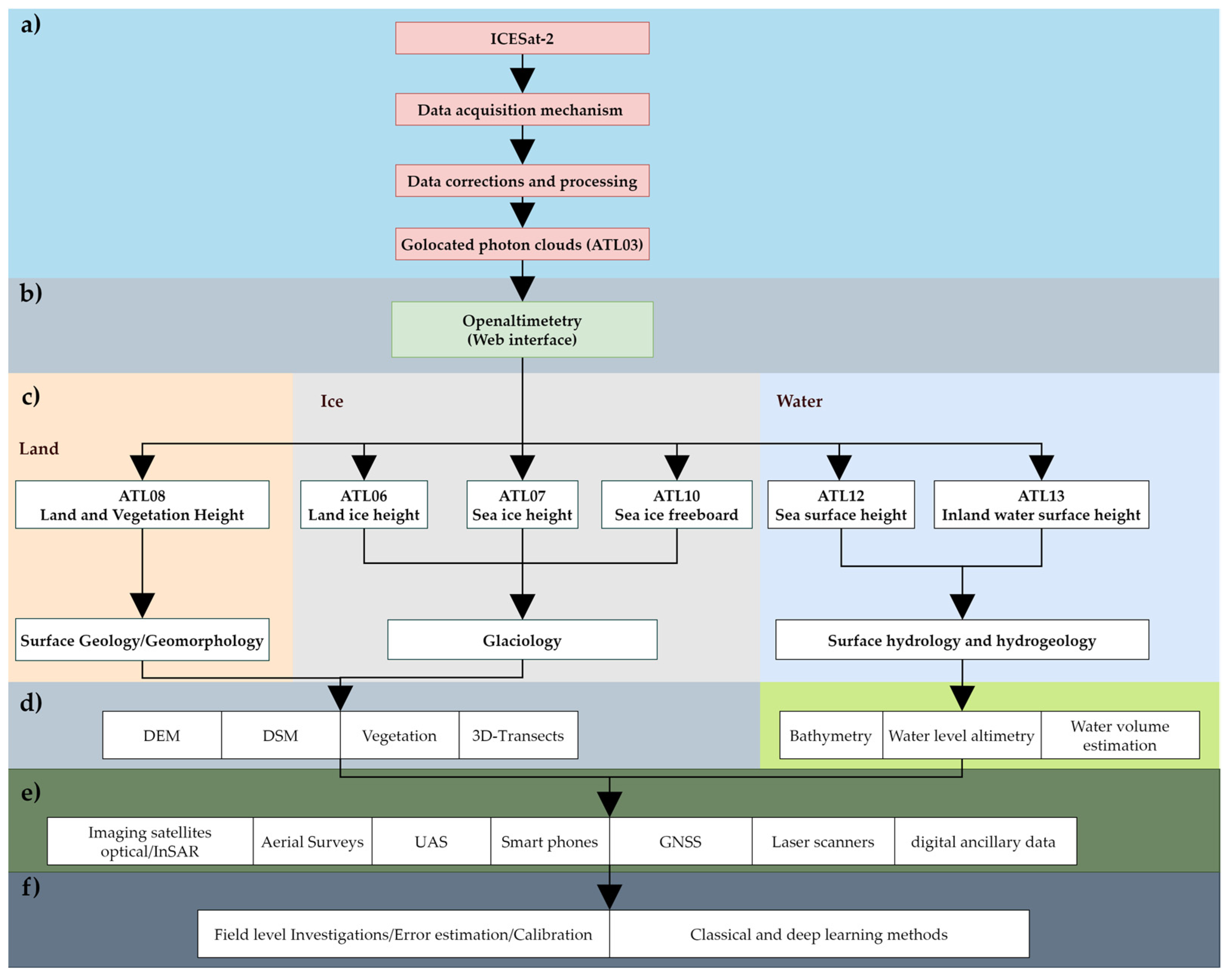
2. Materials and Methods
2.1. ATLAS
2.1.1. Data Acquisition Mechanisms
2.1.2. Geolocated Photon Clouds
2.1.3. Topographic Effects on Photon Clouds
2.1.4. Geophysical corrections
2.2. Data Products
2.3. Data Access and Processing
2.4. Study Areas
2.4.1. Site A—Star Sand Dunes
2.4.2. Site B—Longitudinal Linear Sand Dunes
2.5. Data Processing and Methods
3. Results
3.1. Comparison with Global DEM Products
Geological Education and Investigations
3.2. Classification and Field Mapping
3.3. Elevation (z) Accuracy Assessment
3.4. Dune Height Statistical Analysis
3.5. Temporal Coverage
4. Discussion
5. Conclusions
Author Contributions
Funding
Data Availability Statement
Conflicts of Interest
References
- Ding, W.-C.; Li, T.-D.; Chen, X.-H.; Chen, J.-P.; Xu, S.-L.; Zhang, Y.-P.; Li, B.; Yang, Q. Intra-Continental Deformation and Tectonic Evolution of the West Junggar Orogenic Belt, Central Asia: Evidence from Remote Sensing and Structural Geological Analyses. Geosci. Front. 2020, 11, 651–663. [Google Scholar] [CrossRef]
- Wulder, M.A.; Roy, D.P.; Radeloff, V.C.; Loveland, T.R.; Anderson, M.C.; Johnson, D.M.; Healey, S.; Zhu, Z.; Scambos, T.A.; Pahlevan, N.; et al. Fifty Years of Landsat Science and Impacts. Remote Sens. Environ. 2022, 280, 113195. [Google Scholar] [CrossRef]
- Jiao, W.; Wang, L.; McCabe, M.F. Multi-Sensor Remote Sensing for Drought Characterization: Current Status, Opportunities and a Roadmap for the Future. Remote Sens. Environ. 2021, 256, 112313. [Google Scholar] [CrossRef]
- Avtar, R.; Komolafe, A.A.; Kouser, A.; Singh, D.; Yunus, A.P.; Dou, J.; Kumar, P.; Gupta, R.D.; Johnson, B.A.; Thu Minh, H.V.; et al. Assessing Sustainable Development Prospects through Remote Sensing: A Review. Remote Sens. Appl. Soc. Environ. 2020, 20, 100402. [Google Scholar] [CrossRef] [PubMed]
- Asadzadeh, S.; de Souza Filho, C.R. A Review on Spectral Processing Methods for Geological Remote Sensing. Int. J. Appl. Earth Obs. Geoinf. 2016, 47, 69–90. [Google Scholar] [CrossRef]
- Yuan, Q.; Shen, H.; Li, T.; Li, Z.; Li, S.; Jiang, Y.; Xu, H.; Tan, W.; Yang, Q.; Wang, J.; et al. Deep Learning in Environmental Remote Sensing: Achievements and Challenges. Remote Sens. Environ. 2020, 241, 111716. [Google Scholar] [CrossRef]
- Cawse-Nicholson, K.; Townsend, P.A.; Schimel, D.; Assiri, A.M.; Blake, P.L.; Buongiorno, M.F.; Campbell, P.; Carmon, N.; Casey, K.A.; Correa-Pabón, R.E.; et al. NASA’s Surface Biology and Geology Designated Observable: A Perspective on Surface Imaging Algorithms. Remote Sens. Environ. 2021, 257, 112349. [Google Scholar] [CrossRef]
- Aghaee, A.; Shamsipour, P.; Hood, S.; Haugaard, R. A Convolutional Neural Network for Semi-Automated Lineament Detection and Vectorisation of Remote Sensing Data Using Probabilistic Clustering: A Method and a Challenge. Comput. Geosci. 2021, 151, 104724. [Google Scholar] [CrossRef]
- El-Din, G.K.; Abdelkareem, M. Integration of Remote Sensing, Geochemical and Field Data in the Qena-Safaga Shear Zone: Implications for Structural Evolution of the Eastern Desert, Egypt. J. Afr. Earth Sci. 2018, 141, 179–193. [Google Scholar] [CrossRef]
- Yongmin, W. Remote Sensing Identification of Geological Structures at Different Scales in Western Junggar, Xinjiang and Its Prospecting Significance. Geotecton. Metallog. 2015, 39, 76–92. [Google Scholar]
- Ruisi, Z.; Min, Z.; Jianping, C. Study on Geological Structural Interpretation Based on Worldview-2 Remote Sensing Image and Its Implementation. Procedia Environ. Sci. 2011, 10, 653–659. [Google Scholar] [CrossRef]
- Pan, D.; Xu, Z.; Lu, X.; Zhou, L.; Li, H. 3D Scene and Geological Modeling Using Integrated Multi-Source Spatial Data: Methodology, Challenges, and Suggestions. Tunn. Undergr. Space Technol. 2020, 100, 103393. [Google Scholar] [CrossRef]
- Bishop, C.; Rivard, B.; de Souza Filho, C.; van der Meer, F. Geological Remote Sensing. Int. J. Appl. Earth Obs. Geoinf. 2018, 64, 267–274. [Google Scholar] [CrossRef]
- Zheng, Z.; Du, S.; Taubenböck, H.; Zhang, X. Remote Sensing Techniques in the Investigation of Aeolian Sand Dunes: A Review of Recent Advances. Remote Sens. Environ. 2022, 271, 112913. [Google Scholar] [CrossRef]
- White, K.; Bullard, J.; Livingstone, I.; Moran, L. A Morphometric Comparison of the Namib and Southwest Kalahari Dunefields Using ASTER GDEM Data. Aeolian Res. 2015, 19, 87–95. [Google Scholar] [CrossRef]
- Eitel, J.U.H.; Höfle, B.; Vierling, L.A.; Abellán, A.; Asner, G.P.; Deems, J.S.; Glennie, C.L.; Joerg, P.C.; LeWinter, A.L.; Magney, T.S.; et al. Beyond 3-D: The New Spectrum of Lidar Applications for Earth and Ecological Sciences. Remote Sens. Environ. 2016, 186, 372–392. [Google Scholar] [CrossRef]
- Sharma, M.; Garg, R.D.; Badenko, V.; Fedotov, A.; Min, L.; Yao, A. Potential of Airborne LiDAR Data for Terrain Parameters Extraction. Quat. Int. 2021, 575–576, 317–327. [Google Scholar] [CrossRef]
- Piacentini, D.; Troiani, F.; Servizi, T.; Nesci, O.; Veneri, F. SLiX: A GIS Toolbox to Support Along-Stream Knickzones Detection through the Computation and Mapping of the Stream Length-Gradient (SL) Index. IJGI 2020, 9, 69. [Google Scholar] [CrossRef]
- Neuenschwander, A.; Pitts, K. The ATL08 Land and Vegetation Product for the ICESat-2 Mission. Remote Sens. Environ. 2019, 221, 247–259. [Google Scholar] [CrossRef]
- Yue, L.; Shen, H.; Zhang, L.; Zheng, X.; Zhang, F.; Yuan, Q. High-Quality Seamless DEM Generation Blending SRTM-1, ASTER GDEM v2 and ICESat/GLAS Observations. ISPRS J. Photogramm. Remote Sens. 2017, 123, 20–34. [Google Scholar] [CrossRef]
- Wang, X.; Holland, D.M.; Gudmundsson, G.H. Accurate Coastal DEM Generation by Merging ASTER GDEM and ICESat/GLAS Data over Mertz Glacier, Antarctica. Remote Sens. Environ. 2018, 206, 218–230. [Google Scholar] [CrossRef]
- Xing, Y.; de Gier, A.; Zhang, J.; Wang, L. An Improved Method for Estimating Forest Canopy Height Using ICESat-GLAS Full Waveform Data over Sloping Terrain: A Case Study in Changbai Mountains, China. Int. J. Appl. Earth Obs. Geoinf. 2010, 12, 385–392. [Google Scholar] [CrossRef]
- Shen, W.; Li, M.; Huang, C.; Tao, X.; Wei, A. Annual Forest Aboveground Biomass Changes Mapped Using ICESat/GLAS Measurements, Historical Inventory Data, and Time-Series Optical and Radar Imagery for Guangdong Province, China. Agric. For. Meteorol. 2018, 259, 23–38. [Google Scholar] [CrossRef]
- Nelson, A.; Reuter, H.I.; Gessler, P. Chapter 3 DEM Production Methods and Sources. In Developments in Soil Science; Elsevier: Amsterdam, The Netherlands, 2009; Volume 33, pp. 65–85. ISBN 978-0-12-374345-9. [Google Scholar]
- Zhou, H.; Chen, Y.; Hyyppä, J.; Li, S. An Overview of the Laser Ranging Method of Space Laser Altimeter. Infrared Phys. Technol. 2017, 86, 147–158. [Google Scholar] [CrossRef]
- Agca, M.; Daloglu, A.I. Local Geoid Height Calculations with GNSS, Airborne, and Spaceborne Lidar Data. Egypt. J. Remote Sens. Space Sci. 2023, 26, 85–93. [Google Scholar] [CrossRef]
- Hugenholtz, C.H.; Levin, N.; Barchyn, T.E.; Baddock, M.C. Remote Sensing and Spatial Analysis of Aeolian Sand Dunes: A Review and Outlook. Earth-Sci. Rev. 2012, 111, 319–334. [Google Scholar] [CrossRef]
- Brown, M.E.; Arias, S.D.; Chesnes, M. Review of ICESat and ICESat-2 Literature to Enhance Applications Discovery. Remote Sens. Appl. Soc. Environ. 2023, 29, 100874. [Google Scholar] [CrossRef]
- Gwenzi, D.; Lefsky, M.A.; Suchdeo, V.P.; Harding, D.J. Prospects of the ICESat-2 Laser Altimetry Mission for Savanna Ecosystem Structural Studies Based on Airborne Simulation Data. ISPRS J. Photogramm. Remote Sens. 2016, 118, 68–82. [Google Scholar] [CrossRef]
- Smith, B.; Fricker, H.A.; Holschuh, N.; Gardner, A.S.; Adusumilli, S.; Brunt, K.M.; Csatho, B.; Harbeck, K.; Huth, A.; Neumann, T.; et al. Land Ice Height-Retrieval Algorithm for NASA’s ICESat-2 Photon-Counting Laser Altimeter. Remote Sens. Environ. 2019, 233, 111352. [Google Scholar] [CrossRef]
- Wang, J.; Qi, X.; Luo, K.; Li, Z.; Zhou, R.; Guo, J. Height Connection across Sea by Using Satellite Altimetry Data Sets, Ellipsoidal Heights, Astrogeodetic Deflections of the Vertical, and an Earth Gravity Model. Geod. Geodyn. 2023, (in press). [Google Scholar] [CrossRef]
- Queinnec, M.; White, J.C.; Coops, N.C. Comparing Airborne and Spaceborne Photon-Counting LiDAR Canopy Structural Estimates across Different Boreal Forest Types. Remote Sens. Environ. 2021, 262, 112510. [Google Scholar] [CrossRef]
- Ma, Y.; Xu, N.; Sun, J.; Wang, X.H.; Yang, F.; Li, S. Estimating Water Levels and Volumes of Lakes Dated Back to the 1980s Using Landsat Imagery and Photon-Counting Lidar Datasets. Remote Sens. Environ. 2019, 232, 111287. [Google Scholar] [CrossRef]
- Wang, B.; Ma, Y.; Zhang, J.; Zhang, H.; Zhu, H.; Leng, Z.; Zhang, X.; Cui, A. A Noise Removal Algorithm Based on Adaptive Elevation Difference Thresholding for ICESat-2 Photon-Counting Data. Int. J. Appl. Earth Obs. Geoinf. 2023, 117, 103207. [Google Scholar] [CrossRef]
- Xie, H.; Sun, Y.; Xu, Q.; Li, B.; Guo, Y.; Liu, X.; Huang, P.; Tong, X. Converting Along-Track Photons into a Point-Region Quadtree to Assist with ICESat-2-Based Canopy Cover and Ground Photon Detection. Int. J. Appl. Earth Obs. Geoinf. 2022, 112, 102872. [Google Scholar] [CrossRef]
- Liu, X.; Su, Y.; Hu, T.; Yang, Q.; Liu, B.; Deng, Y.; Tang, H.; Tang, Z.; Fang, J.; Guo, Q. Neural Network Guided Interpolation for Mapping Canopy Height of China’s Forests by Integrating GEDI and ICESat-2 Data. Remote Sens. Environ. 2022, 269, 112844. [Google Scholar] [CrossRef]
- Malambo, L.; Popescu, S.C. Assessing the Agreement of ICESat-2 Terrain and Canopy Height with Airborne Lidar over US Ecozones. Remote Sens. Environ. 2021, 266, 112711. [Google Scholar] [CrossRef]
- Urbazaev, M.; Hess, L.L.; Hancock, S.; Sato, L.Y.; Ometto, J.P.; Thiel, C.; Dubois, C.; Heckel, K.; Urban, M.; Adam, M.; et al. Assessment of Terrain Elevation Estimates from ICESat-2 and GEDI Spaceborne LiDAR Missions across Different Land Cover and Forest Types. Sci. Remote Sens. 2022, 6, 100067. [Google Scholar] [CrossRef]
- Khalsa, S.J.S.; Borsa, A.; Nandigam, V.; Phan, M.; Lin, K.; Crosby, C.; Fricker, H.; Baru, C.; Lopez, L. OpenAltimetry—Rapid Analysis and Visualization of Spaceborne Altimeter Data. Earth Sci Inf. 2022, 15, 1471–1480. [Google Scholar] [CrossRef]
- Dacic, N.; Sullivan, J.T.; Knowland, K.E.; Wolfe, G.M.; Oman, L.D.; Berkoff, T.A.; Gronoff, G.P. Evaluation of NASA’s High-Resolution Global Composition Simulations: Understanding a Pollution Event in the Chesapeake Bay during the Summer 2017 OWLETS Campaign. Atmos. Environ. 2020, 222, 117133. [Google Scholar] [CrossRef]
- Bisson, K.M.; Cael, B.B. How Are Under Ice Phytoplankton Related to Sea Ice in the Southern Ocean? Geophys. Res. Lett. 2021, 48, e2021GL095051. [Google Scholar] [CrossRef]
- O’Grady, M.; Langton, D.; Salinari, F.; Daly, P.; O’Hare, G. Service Design for Climate-Smart Agriculture. Inf. Process. Agric. 2021, 8, 328–340. [Google Scholar] [CrossRef]
- Magruder, L.; Neuenschwander, A.; Klotz, B. Digital Terrain Model Elevation Corrections Using Space-Based Imagery and ICESat-2 Laser Altimetry. Remote Sens. Environ. 2021, 264, 112621. [Google Scholar] [CrossRef]
- Malambo, L.; Popescu, S. PhotonLabeler: An Inter-Disciplinary Platform for Visual Interpretation and Labeling of ICESat-2 Geolocated Photon Data. Remote Sens. 2020, 12, 3168. [Google Scholar] [CrossRef]
- Blumberg, D. Analysis of Large Aeolian (Wind-Blown) Bedforms Using the Shuttle Radar Topography Mission (SRTM) Digital Elevation Data. Remote Sens. Environ. 2006, 100, 179–189. [Google Scholar] [CrossRef]
- Al-Masrahy, M.A.; Mountney, N.P. Remote Sensing of Spatial Variability in Aeolian Dune and Interdune Morphology in the Rub’ Al-Khali, Saudi Arabia. Aeolian Res. 2013, 11, 155–170. [Google Scholar] [CrossRef]
- Dong, Z.; He, H. Phyllode Anatomy and Histochemistry of Four Acacia Species (Leguminosae: Mimosoideae) in the Great Sandy Desert, North-Western Australia. J. Arid Environ. 2017, 139, 110–120. [Google Scholar] [CrossRef]
- Abdelkareem, M.; Gaber, A.; Abdalla, F.; El-Din, G.K. Use of Optical and Radar Remote Sensing Satellites for Identifying and Monitoring Active/Inactive Landforms in the Driest Desert in Saudi Arabia. Geomorphology 2020, 362, 107197. [Google Scholar] [CrossRef]
- Zhang, K.; Gann, D.; Ross, M.; Robertson, Q.; Sarmiento, J.; Santana, S.; Rhome, J.; Fritz, C. Accuracy Assessment of ASTER, SRTM, ALOS, and TDX DEMs for Hispaniola and Implications for Mapping Vulnerability to Coastal Flooding. Remote Sens. Environ. 2019, 225, 290–306. [Google Scholar] [CrossRef]
- Lian, W.; Zhang, G.; Cui, H.; Chen, Z.; Wei, S.; Zhu, C.; Xie, Z. Extraction of High-Accuracy Control Points Using ICESat-2 ATL03 in Urban Areas. Int. J. Appl. Earth Obs. Geoinf. 2022, 115, 103116. [Google Scholar] [CrossRef]
- Manduchi, G. Commonalities and Differences between MDSplus and HDF5 Data Systems. Fusion Eng. Des. 2010, 85, 583–590. [Google Scholar] [CrossRef]
- Klápště, P.; Urban, R.; Moudrý, V. Ground classification of uav image-based point clouds through different algorithms: Open source vs commercial software. 4. In Proceedings of the UAS 4 ENVIRO 2018—6th International Conference on “Small Unmanned Aerial Systems for Environmental Research”, Split, Croatia, 25 May 2018. [Google Scholar]
- Waidyanatha, N.; Zuri Sha’ameri, A. Regularity Bounded Sensor Clustering. Measurement 2023, 214, 112810. [Google Scholar] [CrossRef]
- Hazaymeh, K.; Almagbile, A.; Alsayed, A. A Cascaded Data Fusion Approach for Extracting the Rooftops of Buildings in Heterogeneous Urban Fabric Using High Spatial Resolution Satellite Imagery and Elevation Data. Egypt. J. Remote Sens. Space Sci. 2023, 26, 245–252. [Google Scholar] [CrossRef]
- Tran, T.-N.-D.; Nguyen, B.Q.; Vo, N.D.; Le, M.-H.; Nguyen, Q.-D.; Lakshmi, V.; Bolten, J.D. Quantification of Global Digital Elevation Model (DEM)—A Case Study of the Newly Released NASADEM for a River Basin in Central Vietnam. J. Hydrol. Reg. Stud. 2023, 45, 101282. [Google Scholar] [CrossRef]
- Al-Masrahy, M.A.; Mountney, N.P. A Classification Scheme for Fluvial–Aeolian System Interaction in Desert-Margin Settings. Aeolian Res. 2015, 17, 67–88. [Google Scholar] [CrossRef]
- Lisle, R.J. Google Earth: A New Geological Resource. Geol. Today 2006, 22, 29–32. [Google Scholar] [CrossRef]
- Wang, Y.; Zou, Y.; Henrickson, K.; Wang, Y.; Tang, J.; Park, B.-J. Google Earth Elevation Data Extraction and Accuracy Assessment for Transportation Applications. PLoS ONE 2017, 12, e0175756. [Google Scholar] [CrossRef]
- Siart, C.; Bubenzer, O.; Eitel, B. Combining Digital Elevation Data (SRTM/ASTER), High Resolution Satellite Imagery (Quickbird) and GIS for Geomorphological Mapping: A Multi-Component Case Study on Mediterranean Karst in Central Crete. Geomorphology 2009, 112, 106–121. [Google Scholar] [CrossRef]
- Yang, L.; Meng, X.; Zhang, X. SRTM DEM and Its Application Advances. Int. J. Remote Sens. 2011, 32, 3875–3896. [Google Scholar] [CrossRef]
- Shebl, A.; Csámer, Á. Reappraisal of DEMs, Radar and Optical Datasets in Lineaments Extraction with Emphasis on the Spatial Context. Remote Sens. Appl. Soc. Environ. 2021, 24, 100617. [Google Scholar] [CrossRef]
- Filin, S. Surface Classification from Airborne Laser Scanning Data. Comput. Geosci. 2004, 30, 1033–1041. [Google Scholar] [CrossRef]
- Grohmann, C.H.; Garcia, G.P.B.; Affonso, A.A.; Albuquerque, R.W. Dune Migration and Volume Change from Airborne LiDAR, Terrestrial LiDAR and Structure from Motion-Multi View Stereo. Comput. Geosci. 2020, 143, 104569. [Google Scholar] [CrossRef]
- Baade, J.; Schmullius, C. TanDEM-X IDEM Precision and Accuracy Assessment Based on a Large Assembly of Differential GNSS Measurements in Kruger National Park, South Africa. ISPRS J. Photogramm. Remote Sens. 2016, 119, 496–508. [Google Scholar] [CrossRef]
- Vassilaki, D.I.; Stamos, A.A. TanDEM-X DEM: Comparative Performance Review Employing LIDAR Data and DSMs. ISPRS J. Photogramm. Remote Sens. 2020, 160, 33–50. [Google Scholar] [CrossRef]
- Shean, D.E.; Alexandrov, O.; Moratto, Z.M.; Smith, B.E.; Joughin, I.R.; Porter, C.; Morin, P. An Automated, Open-Source Pipeline for Mass Production of Digital Elevation Models (DEMs) from Very-High-Resolution Commercial Stereo Satellite Imagery. ISPRS J. Photogramm. Remote Sens. 2016, 116, 101–117. [Google Scholar] [CrossRef]
- Baitis, E.; Kocurek, G.; Smith, V.; Mohrig, D.; Ewing, R.C.; Peyret, A.-P.B. Definition and Origin of the Dune-Field Pattern at White Sands, New Mexico. Aeolian Res. 2014, 15, 269–287. [Google Scholar] [CrossRef]
- Schmid, B.M.; Williams, D.L.; Chong, C.-S.; Kenney, M.D.; Dickey, J.B.; Ashley, P. Use of Digital Photogrammetry and LiDAR Techniques to Quantify Time-Series Dune Volume Estimates of the Keeler Dunes Complex, Owens Valley, California. Aeolian Res. 2022, 54, 100764. [Google Scholar] [CrossRef]
- Zhang, Z.; Bo, Y.; Jin, S.; Chen, G.; Dong, Z. Dynamic Water Level Changes in Qinghai Lake from Integrating Refined ICESat-2 and GEDI Altimetry Data (2018–2021). J. Hydrol. 2023, 617, 129007. [Google Scholar] [CrossRef]
- Moudrý, V.; Gdulová, K.; Gábor, L.; Šárovcová, E.; Barták, V.; Leroy, F.; Špatenková, O.; Rocchini, D.; Prošek, J. Effects of Environmental Conditions on ICESat-2 Terrain and Canopy Heights Retrievals in Central European Mountains. Remote Sens. Environ. 2022, 279, 113112. [Google Scholar] [CrossRef]
- Shumack, S.; Fisher, A.; Hesse, P.P. Refining Medium Resolution Fractional Cover for Arid Australia to Detect Vegetation Dynamics and Wind Erosion Susceptibility on Longitudinal Dunes. Remote Sens. Environ. 2021, 265, 112647. [Google Scholar] [CrossRef]











| Name | Platform | Data | Subsetting | |||
|---|---|---|---|---|---|---|
| Input | Output | Spatial | Temporal | Variables | ||
| Icepyx 1 [41] | Python/notebook | Online | HDF5 | Yes | Yes | No |
| Panoply 2 [42] | Java/GUI | netCDF/HDF/ GRIB | JPEG/PNG/TIF/KMZ/PDF | Yes | Yes | Yes |
| PhoREAL 3 [43] | Python/GUI | HDF | ASCII/CSV/HDF5/ KML/PNG/LAS | Yes | Yes | Yes |
| LaRC 4 [40] | Web/GUI | Online | GIF/ASCII | Yes | No | No |
| IceFlow 5 | Python/notebook | Online | HDF/CSV/ASCII | Yes | Yes | Yes |
| PhotonLabeler 6 [44] | MATLAB/GUI | HDF | LAS/HDF/ | Yes | Yes | Yes |
| IceSat2R 7 | R/RStudio | OA API | Yes | Yes | No | |
| Product Name | Resolution (m) | Elevation RMSE (m) | Ref. |
|---|---|---|---|
| SRTM | 30 | ≈14.00 | [49] |
| ASTER | 30 | ≈08.40 | [49] |
| ALOS-PALSAR | 12.5 | ≈04.00 | [49] |
| ICESat-2 ATL03 | 14 m (footprint) | ≈00.48 | [50] |
| Study Site | Metric | Sensor | Statistical Analysis | ||||
|---|---|---|---|---|---|---|---|
| No. of Obs. | Minimum | Maximum | Mean | Std. Dev. | |||
| Site A: star dunes | Dune height [45] | ALOS-PALSAR | 100 | 52.6 | 74.08 | 66.09 | 7.30 |
| SRTM | 54.58 | 73.32 | 66.51 | 6.21 | |||
| ASTER | 56.10 | 72.34 | 65.15 | 5.81 | |||
| ICESat-2 | 51.06 | 65.89 | 57.75 | 4.58 | |||
| Site B: linear dunes | ALOS-PALSAR | 870 | 8.56 | 23.06 | 17.94 | 4.04 | |
| SRTM | 8.93 | 22.01 | 17.42 | 3.67 | |||
| ASTER | 14.43 | 27.22 | 21.84 | 3.68 | |||
| ICESat-2 | 5.09 | 13.91 | 9.92 | 2.39 | |||
Disclaimer/Publisher’s Note: The statements, opinions and data contained in all publications are solely those of the individual author(s) and contributor(s) and not of MDPI and/or the editor(s). MDPI and/or the editor(s) disclaim responsibility for any injury to people or property resulting from any ideas, methods, instructions or products referred to in the content. |
© 2023 by the authors. Licensee MDPI, Basel, Switzerland. This article is an open access article distributed under the terms and conditions of the Creative Commons Attribution (CC BY) license (https://creativecommons.org/licenses/by/4.0/).
Share and Cite
Rehman, K.; Fareed, N.; Chu, H.-J. NASA ICESat-2: Space-Borne LiDAR for Geological Education and Field Mapping of Aeolian Sand Dune Environments. Remote Sens. 2023, 15, 2882. https://doi.org/10.3390/rs15112882
Rehman K, Fareed N, Chu H-J. NASA ICESat-2: Space-Borne LiDAR for Geological Education and Field Mapping of Aeolian Sand Dune Environments. Remote Sensing. 2023; 15(11):2882. https://doi.org/10.3390/rs15112882
Chicago/Turabian StyleRehman, Khushbakht, Nadeem Fareed, and Hone-Jay Chu. 2023. "NASA ICESat-2: Space-Borne LiDAR for Geological Education and Field Mapping of Aeolian Sand Dune Environments" Remote Sensing 15, no. 11: 2882. https://doi.org/10.3390/rs15112882
APA StyleRehman, K., Fareed, N., & Chu, H.-J. (2023). NASA ICESat-2: Space-Borne LiDAR for Geological Education and Field Mapping of Aeolian Sand Dune Environments. Remote Sensing, 15(11), 2882. https://doi.org/10.3390/rs15112882

