Improving the Operational Simplified Surface Energy Balance Evapotranspiration Model Using the Forcing and Normalizing Operation
Abstract
1. Introduction
2. Methods
2.1. Auxiliary Data
2.2. FANO Illustration: Data and Development
2.2.1. Study Area
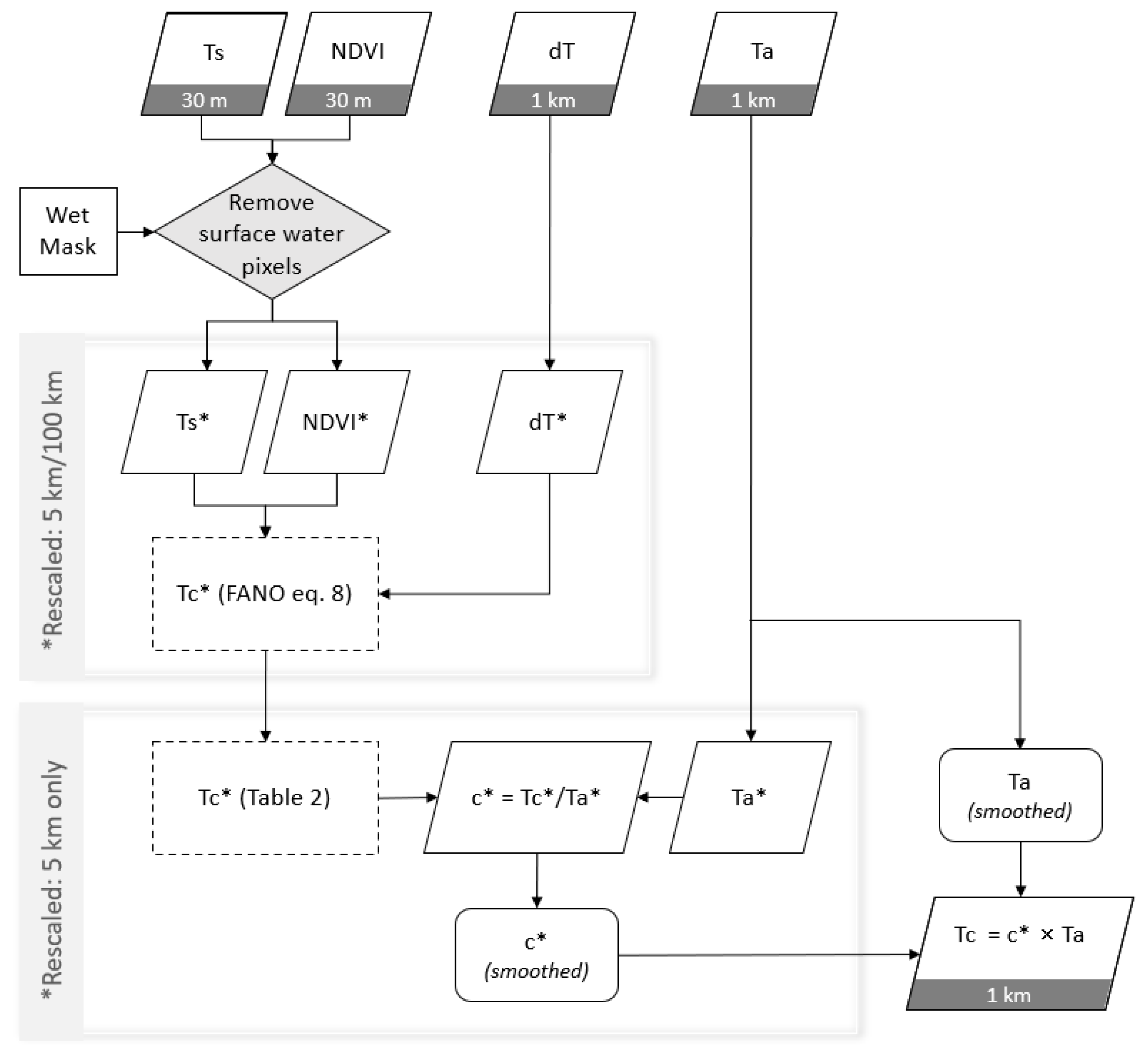
2.2.2. Forcing Operation in FANO: Tc Determination
2.2.3. Normalizing Operation in FANO: Parameter and Spatial Scale
2.2.4. Calculation of c Factor
2.3. Model Performance Evaluation
2.3.1. Water Balance Evaluation
2.3.2. Evaluation with Flux Tower Data
2.4. Computing Platforms
2.4.1. Google Earth Engine Implementation of SSEBop
2.4.2. USGS On-Demand Overpass SSEBop ETa
3. Results
3.1. Water Balance Evaluation
3.2. EC Tower Evaluation
3.3. On-Demand SSEBop Evapotranspiration
4. Discussion
4.1. WBET Evaluation
4.2. FANO Constant
4.3. Climatology vs. Annual Gridmet Reference ET
4.4. Challenges and Limitations
5. Conclusions
Author Contributions
Funding
Data Availability Statement
Acknowledgments
Conflicts of Interest
References
- Mu, Q.; Heinsch, F.A.; Zhao, M.; Running, S.W. Development of a global evapotranspiration algorithm based on MODIS and global meteorology data. Remote Sens. Environ. 2007, 111, 519–536. [Google Scholar] [CrossRef]
 - Nagler, P.L.; Cleverly, J.; Glenn, E.; Lampkin, D.; Huete, A.; Wan, Z. Predicting riparian evapotranspiration from MODIS vegetation indices and meteorological data. Remote Sens. Environ. 2005, 94, 17–30. [Google Scholar] [CrossRef]
 - Fisher, J.B.; Tu, K.P.; Baldocchi, D.D. Global estimates of the land–atmosphere water flux based on monthly AVHRR and ISLSCP-II data, validated at 16 FLUXNET sites. Remote Sens. Environ. 2008, 112, 901–919. [Google Scholar] [CrossRef]
 - Melton, F.S.; Johnson, L.F.; Lund, C.P.; Pierce, L.L.; Michaelis, A.R.; Hiatt, S.H.; Guzman, A.; Adhikari, D.D.; Purdy, A.J.; Rosevelt, C. Satellite irrigation management support with the terrestrial observation and prediction system: A framework for integration of satellite and surface observations to support improvements in agricultural water resource management. IEEE J. Sel. Top. Appl. Earth Obs. Remote Sens. 2012, 5, 1709–1721. [Google Scholar] [CrossRef]
 - Roerink, G.; Su, Z.; Menenti, M. S-SEBI: A simple remote sensing algorithm to estimate the surface energy balance. Phys. Chem. Earth Part B Hydrol. Ocean. Atmos. 2000, 25, 147–157. [Google Scholar] [CrossRef]
 - Senay, G.B. Satellite psychrometric formulation of the Operational Simplified Surface Energy Balance (SSEBop) model for quantifying and mapping evapotranspiration. Appl. Eng. Agric. 2018, 34, 555–566. [Google Scholar] [CrossRef]
 - Miralles, D.G.; Holmes, T.; De Jeu, R.; Gash, J.; Meesters, A.; Dolman, A. Global land-surface evaporation estimated from satellite-based observations. Hydrol. Earth Syst. Sci. 2011, 15, 453–469. [Google Scholar] [CrossRef]
 - Liang, X.; Lettenmaier, D.P.; Wood, E.F.; Burges, S.J. A simple hydrologically based model of land surface water and energy fluxes for general circulation models. J. Geophys. Res. Atmos. 1994, 99, 14415–14428. [Google Scholar] [CrossRef]
 - Ek, M.; Mitchell, K.; Lin, Y.; Rogers, E.; Grunmann, P.; Koren, V.; Gayno, G.; Tarpley, J. Implementation of Noah land surface model advances in the National Centers for Environmental Prediction operational mesoscale Eta model. J. Geophys. Res. Atmos. 2003, 108, 8851. [Google Scholar] [CrossRef]
 - Senay, G.B. Modeling landscape evapotranspiration by integrating land surface phenology and a water balance algorithm. Algorithms 2008, 1, 52–68. [Google Scholar] [CrossRef]
 - Bastiaanssen, W.G.; Menenti, M.; Feddes, R.; Holtslag, A. A remote sensing surface energy balance algorithm for land (SEBAL). 1. Formulation. J. Hydrol. 1998, 212, 198–212. [Google Scholar] [CrossRef]
 - Allen, R.G.; Tasumi, M.; Trezza, R. Satellite-based energy balance for mapping evapotranspiration with internalized calibration (METRIC)—Model. J. Irrig. Drain. Eng. 2007, 133, 380–394. [Google Scholar] [CrossRef]
 - Su, Z. The Surface Energy Balance System (SEBS) for estimation of turbulent heat fluxes. Hydrol. Earth Syst. Sci. 2002, 6, 85–100. [Google Scholar] [CrossRef]
 - Anderson, M.; Norman, J.; Diak, G.; Kustas, W.; Mecikalski, J. A two-source time-integrated model for estimating surface fluxes using thermal infrared remote sensing. Remote Sens. Environ. 1997, 60, 195–216. [Google Scholar] [CrossRef]
 - Senay, G.B.; Bohms, S.; Singh, R.K.; Gowda, P.H.; Velpuri, N.M.; Alemu, H.; Verdin, J.P. Operational evapotranspiration mapping using remote sensing and weather datasets: A new parameterization for the SSEB approach. JAWRA J. Am. Water Resour. Assoc. 2013, 49, 577–591. [Google Scholar] [CrossRef]
 - Senay, G.B.; Friedrichs, M.; Morton, C.; Parrish, G.E.; Schauer, M.; Khand, K.; Kagone, S.; Boiko, O.; Huntington, J. Mapping actual evapotranspiration using Landsat for the conterminous United States: Google Earth Engine implementation and assessment of the SSEBop model. Remote Sens. Environ. 2022, 275, 113011. [Google Scholar] [CrossRef]
 - Kagone, S.; Senay, G.B. Global Gray-Sky dT: The Inverse of the Surface Psychrometric Constant Parameter in the SSEBop Evapotranspiration Model: U.S. Geological Survey Data Release; USGS: Reston, VA, USA, 2022. [CrossRef]
 - Senay, G.B.; Schauer, M.; Friedrichs, M.; Velpuri, N.M.; Singh, R.K. Satellite-based water use dynamics using historical Landsat data (1984–2014) in the southwestern United States. Remote Sens. Environ. 2017, 202, 98–112. [Google Scholar] [CrossRef]
 - Karger, D.N.; Wilson, A.M.; Mahony, C.; Zimmermann, N.E.; Jetz, W. Global daily 1 km land surface precipitation based on cloud cover-informed downscaling. Sci. Data 2021, 8, 1–18. [Google Scholar] [CrossRef]
 - Thornton, M.M.; Shrestha, R.; Wei, Y.; Thornton, P.E.; Kao, S.; Wilson, B.E. Daymet: Daily Surface Weather Data on a 1-km Grid for North America; Version 4; ORNL DAAC: Oak Ridge, TN, USA, 2020. [CrossRef]
 - Abatzoglou, J.T. Development of gridded surface meteorological data for ecological applications and modelling. Int. J. Climatol. 2013, 33, 121–131. [Google Scholar] [CrossRef]
 - Hobbins, M.; Dewes, C.; Jansma, T. Global Reference Evapotranspiration for Food-Security Monitoring: U.S. Geological Survey Data Release; USGS: Reston, VA, USA, 2022. [CrossRef]
 - Zomer, R.J.; Xu, J.; Trabucco, A. Version 3 of the Global Aridity Index and Potential Evapotranspiration Database. Sci. Data 2022, 9, 409. [Google Scholar] [CrossRef]
 - Dinerstein, E.; Olson, D.; Joshi, A.; Vynne, C.; Burgess, N.D.; Wikramanayake, E.; Hahn, N.; Palminteri, S.; Hedao, P.; Noss, R. An ecoregion-based approach to protecting half the terrestrial realm. BioScience 2017, 67, 534–545. [Google Scholar] [CrossRef] [PubMed]
 - Schauer, M.P.; Senay, G.B.; Kagone, S. High Resolution Daily Global Alfalfa-Reference Potential Evapotranspiration Climatology; U.S. Geological Survey Data Release; USGS: Reston, VA, USA, 2022. [CrossRef]
 - Van Zyl, J.J. The Shuttle Radar Topography Mission (SRTM): A breakthrough in remote sensing of topography. Acta Astronaut. 2001, 48, 559–565. [Google Scholar] [CrossRef]
 - Xu, H. Modification of normalised difference water index (NDWI) to enhance open water features in remotely sensed imagery. Int. J. Remote Sens. 2006, 27, 3025–3033. [Google Scholar] [CrossRef]
 - Seaber, P.R.; Kapinos, F.P.; Knapp, G.L. Hydrologic Unit Maps; U.S. Government Printing Office: Washington, DC, USA, 1987; Volume 2294.
 - Daly, C.; Neilson, R.P.; Phillips, D.L. A statistical-topographic model for mapping climatological precipitation over mountainous terrain. J. Appl. Meteorol. Climatol. 1994, 33, 140–158. [Google Scholar] [CrossRef]
 - Brakebill, J.; Wolock, D.; Terziotti, S. Digital hydrologic networks supporting applications related to spatially referenced regression modeling 1. J. Am. Water Resour. Assoc. 2011, 47, 916–932. [Google Scholar] [CrossRef] [PubMed][Green Version]
 - Najjar, R. The water balance of the Susquehanna River Basin and its response to climate change. J. Hydrol. 1999, 219, 7–19. [Google Scholar] [CrossRef]
 - Wang, D.; Tang, Y. A one-parameter Budyko model for water balance captures emergent behavior in Darwinian hydrologic models. Geophys. Res. Lett. 2014, 41, 4569–4577. [Google Scholar] [CrossRef]
 - Velpuri, N.M.; Senay, G.B.; Singh, R.K.; Bohms, S.; Verdin, J.P. A comprehensive evaluation of two MODIS evapotranspiration products over the conterminous United States: Using point and gridded FLUXNET and water balance ET. Remote Sens. Environ. 2013, 139, 35–49. [Google Scholar] [CrossRef]
 - Senay, G.B.; Friedrichs, M.; Singh, R.K.; Velpuri, N.M. Evaluating Landsat 8 evapotranspiration for water use mapping in the Colorado River Basin. Remote Sens. Environ. 2016, 185, 171–185. [Google Scholar] [CrossRef]
 - Senay, G.B.; Schauer, M.; Velpuri, N.M.; Singh, R.K.; Kagone, S.; Friedrichs, M.; Litvak, M.E.; Douglas-Mankin, K.R. Long-term (1986–2015) crop water use characterization over the Upper Rio Grande Basin of United States and Mexico using Landsat-based evapotranspiration. Remote Sens. 2019, 11, 1587. [Google Scholar] [CrossRef]
 - Volk, J.; Huntington, J.; Allen, R.; Melton, F.; Anderson, M.; Kilic, A. flux-data-qaqc: A python package for energy balance closure and post-processing of Eddy flux data. J. Open Source Softw. 2021, 6, 3418. [Google Scholar] [CrossRef]
 - Gorelick, N.; Hancher, M.; Dixon, M.; Ilyushchenko, S.; Thau, D.; Moore, R. Google Earth Engine: Planetary-scale geospatial analysis for everyone. Remote Sens. Environ. 2017, 202, 18–27. [Google Scholar] [CrossRef]
 - Senay, G.B.; Parrish, G.E.L.; Schauer, M.; Friedrichs, M.; Khand, K.; Boiko, O.; Kagone, S.; Dittmeier, R.; Arab, S.; Ji, L. Forcing and Normalizing Operation (FANO) Method for the Operational Simplified Surface Energy Balance (SSEBop) ET Model; U.S. Geological Survey Data Release; USGS: Reston, VA, USA, 2022. [CrossRef]
 - Blankenau, P.A.; Kilic, A.; Allen, R. An evaluation of gridded weather data sets for the purpose of estimating reference evapotranspiration in the United States. Agric. Water Manag. 2020, 242, 106376. [Google Scholar] [CrossRef]
 - Bawa, A.; Senay, G.B.; Kumar, S. Regional crop water use assessment using Landsat-derived evapotranspiration. Hydrol. Process. 2021, 35, e14015. [Google Scholar] [CrossRef]
 - Melton, F.S.; Huntington, J.; Grimm, R.; Herring, J.; Hall, M.; Rollison, D.; Erickson, T.; Allen, R.; Anderson, M.; Fisher, J.B. Openet: Filling a critical data gap in water management for the western united states. JAWRA J. Am. Water Resour. Assoc. 2021, 58, 971–994. [Google Scholar] [CrossRef]
 - Allen, R.G.; Pereira, L.S.; Howell, T.A.; Jensen, M.E. Evapotranspiration information reporting: I. Factors governing measurement accuracy. Agric. Water Manag. 2011, 98, 899–920. [Google Scholar] [CrossRef]
 - Heilman, J.; Heilman, W.; Moore, D.G. Evaluating the crop coefficient using spectral reflectance. Agron. J. 1982, 74, 967–971. [Google Scholar] [CrossRef]
 - Singh, R.K.; Irmak, A. Estimation of crop coefficients using satellite remote sensing. J. Irrig. Drain. Eng. 2009, 135, 597–608. [Google Scholar] [CrossRef]
 - Choudhury, B.J.; Ahmed, N.U.; Idso, S.B.; Reginato, R.J.; Daughtry, C.S. Relations between evaporation coefficients and vegetation indices studied by model simulations. Remote Sens. Environ. 1994, 50, 1–17. [Google Scholar] [CrossRef]
 - Allen, R.; Irmak, A.; Trezza, R.; Hendrickx, J.M.; Bastiaanssen, W.; Kjaersgaard, J. Satellite-based ET estimation in agriculture using SEBAL and METRIC. Hydrol. Process. 2011, 25, 4011–4027. [Google Scholar] [CrossRef]
 - Ruimy, A.; Saugier, B.; Dedieu, G. Methodology for the estimation of terrestrial net primary production from remotely sensed data. J. Geophys. Res. Atmos. 1994, 99, 5263–5283. [Google Scholar] [CrossRef]
 - Palmer, A.; Yunusa, I. Biomass production, evapotranspiration and water use efficiency of arid rangelands in the Northern Cape, South Africa. J. Arid Environ. 2011, 75, 1223–1227. [Google Scholar] [CrossRef]
 - Myneni, R.B.; Hoffman, S.; Knyazikhin, Y.; Privette, J.; Glassy, J.; Tian, Y.; Wang, Y.; Song, X.; Zhang, Y.; Smith, G. Global products of vegetation leaf area and fraction absorbed PAR from year one of MODIS data. Remote Sens. Environ. 2002, 83, 214–231. [Google Scholar] [CrossRef]
 - Huete, A. Soil influences in remotely sensed vegetation-canopy spectra. Theory Appl. Opt. Remote Sens. 1989, 107–141. [Google Scholar]
 - Rosenberry, D.O.; Winter, T.C.; Buso, D.C.; Likens, G.E. Comparison of 15 evaporation methods applied to a small mountain lake in the northeastern USA. J. Hydrol. 2007, 340, 149–166. [Google Scholar] [CrossRef]
 











| NDVI Bin | Pixel Count | NDVI* | dT* | Ts* | ΔTs* | ΔNDVI* | ΔTs*/dT* | 
|---|---|---|---|---|---|---|---|
| 0.05–0.15 | 2,249,526 | 0.11 | 25.26 | 327.5 | 25.3 | −0.79 | 1.00 | 
| 0.15–0.25 | 639,361 | 0.18 | 25.26 | 324.8 | 22.6 | −0.72 | 0.90 | 
| 0.25–0.35 | 174,131 | 0.29 | 25.26 | 320.2 | 18.0 | −0.61 | 0.71 | 
| 0.35–0.45 | 140,212 | 0.39 | 25.26 | 317.3 | 15.0 | −0.51 | 0.60 | 
| 0.45–0.55 | 118,247 | 0.50 | 25.26 | 314.7 | 12.5 | −0.40 | 0.49 | 
| 0.55–0.65 | 104,927 | 0.61 | 25.26 | 311.5 | 9.2 | −0.29 | 0.37 | 
| 0.65–0.75 | 78,558 | 0.73 | 25.26 | 308.3 | 6.1 | −0.17 | 0.24 | 
| 0.75–0.85 | 57,827 | 0.82 | 25.26 | 305.2 | 3.0 | −0.08 | 0.12 | 
| 0.85–1.00 | 26,426 | 0.89 | 25.26 | 302.2 | 0.00 | −0.01 | 0.00 | 
| Landscape Condition | Filtering Condition  | Temperature Assignment | Outcome (priority) | 
|---|---|---|---|
| FANO land condition | (0 ≤ NDVI* ≤ 0.9) | Tc* = Tc*5km | FANO at 5 km resolution (d) | 
| FANO wet condition | (0 ≤ NDVI* ≤ 0.9) & (wet pixels > 10% in 5 km grid) | Tc* = Tc*100km | FANO at 100 km resolution (c) | 
| Surface water | Unmasked NDVI* < 0 | Tc* = Ts* | Water pixels retain average surface temperature (b) | 
| Dense green vegetation | NDVI* > 0.9 | Tc* = Ts* | High NDVI pixels retain average surface temperature (a) | 
| Region + | Water Year | WBET mm/yr | n1 | r (−) | Bias, mm/yr (%) | MAE, mm/yr (%) | RMSE, mm/yr (%) | ||||
|---|---|---|---|---|---|---|---|---|---|---|---|
| SSEBop v0.1.7 | SSEBop v0.2.6 (FANO) | SSEBop v0.1.7 | SSEBop v0.2.6 (FANO) | SSEBop v0.1.7 | SSEBop v0.2.6 (FANO) | SSEBop v0.1.7 | SSEBop v0.2.6 (FANO) | ||||
| NE | 5-y avg. | 883 | 44 | 0.54 | 0.51 | 104 (12) | 40 (4) | 141 (16) | 97 (11) | 154 (17) | 123 (14) | 
| SE | 5-y avg. | 1033 | 246 | 0.36 | 0.27 | 110 (11) | 6 (1) | 134 (13) | 95 (9) | 160 (16) | 129 (12) | 
| MW | 5-y avg. | 672 | 279 | 0.87 | 0.73 | 50 (7) | −25 (−4) | 59 (9) | 73 (11) | 76 (11) | 87 (13) | 
| GP | 5-y avg. | 626 | 242 | 0.96 | 0.95 | 44 (7) | −6 (−1) | 103 (16) | 78 (13) | 128 (20) | 99 (16) | 
| W | 5-y avg. | 383 | 136 | 0.93 | 0.95 | −51 (−13) | −19 (−5) | 79 (21) | 63 (17) | 104 (27) | 80 (21) | 
| P NW | 5-y avg. | 398 | 53 | 0.88 | 0.91 | −25 (−6) | −2 (−1) | 68 (17) | 52 (13) | 86 (22) | 68 (17) | 
| CONUS | 2009 | 702 | 1000 | 0.92 | 0.92 | 14 (2) | −28 (−4) | 101 (14) | 94 (13) | 128 (18) | 122 (17) | 
| 2011 | 640 | 751 | 0.89 | 0.91 | −5 (−1) | −34 (−5) | 108 (17) | 100 (16) | 138 (22) | 126 (20) | |
| 2013 | 684 | 946 | 0.95 | 0.93 | 27 (4) | −27 (−4) | 98 (14) | 87 (13) | 128 (19) | 113 (16) | |
| 2016 | 780 | 1024 | 0.92 | 0.91 | 35 (4) | −37 (−5) | 120 (15) | 106 (14) | 150 (19) | 134 (17) | |
| 2018 | 805 | 773 | 0.93 | 0.90 | 28 (3) | −39 (−5) | 105 (13) | 109 (13) | 133 (17) | 139 (17) | |
| 5-y avg. | 705 | 1000 | 0.95 | 0.94 | 48 (7) | −8 (−1) | 95 (13) | 78 (11) | 122 (17) | 104 (14) | |
| Gridmet Version | Tower ETr (mm) [STD] | GMET ETr (mm) [STD] | Bias (mm) [%]  | RMSE (mm) [%]  | r (−) | 
|---|---|---|---|---|---|
| Climatology * | 5.84 [2.98] | 5.83 [2.24] | −0.01 [−0.2%] | 1.86 [32%] | 0.78 | 
| Annual | 5.84 [2.98] | 6.76 [3.06] | 0.91 [15.6%] | 1.98 [34%] | 0.83 | 
| SSEBop Version | Gridmet Version | Tower ETa (mm) [STD] | SSEBop ETa (mm) [STD] | Bias (mm)  | RMSE (mm) | r (−) | Percent Bias (%) | 
|---|---|---|---|---|---|---|---|
| v0.1.7 | Climatology * | 2.32 [2] | 3.23 [1.78] | 0.91 | 1.76 | 0.69 | 39.2% | 
| v0.2.6 | Climatology * | 2.32 [2] | 2.39 [1.94] | 0.08 | 1.36 | 0.76 | 3.0% | 
| v0.1.7 | Annual ** | 2.32 [2] | 3.2 [1.96] | 0.88 | 1.88 | 0.65 | 37.9% | 
| v0.2.6 | Annual ** | 2.32 [2] | 2.4 [2.06] | 0.08 | 1.47 | 0.74 | 3.4% | 
| Landcover | SSEBop Version | Count | Average Tower ETa (mm) [STD] | Average SSEBop ETa (mm) [STD] | Bias (mm)  | RMSE (mm) | r (−) | Percent Bias (%) | 
|---|---|---|---|---|---|---|---|---|
| Cropland | v0.1.7 | 295 | 3.13 [2.26] | 3.47 [1.92] | 0.34 | 1.48 | 0.77 | 11% | 
| Cropland | v0.2.6 | 295 | 3.13 [2.26] | 2.91 [2.22] | −0.22 | 1.21 | 0.86 | −7% | 
| Grassland | v0.1.7 | 400 | 2.1 [1.97] | 3.08 [1.63] | 0.98 | 1.88 | 0.61 | 47% | 
| Grassland | v0.2.6 | 400 | 2.1 [1.97] | 2.06 [1.64] | −0.04 | 1.35 | 0.73 | −2% | 
| Statistics | CONUS | Northeast | Southeast | Midwest | Great Plains | West | Pacific Northwest | |||||||
|---|---|---|---|---|---|---|---|---|---|---|---|---|---|---|
| v0.2.6 | v0.1.7 | v0.2.6 | v0.1.7 | v0.2.6) | v0.1.7 | v0.2.6 | v0.1.7 | v0.2.6 | v0.1.7 | v0.2.6 | v0.1.7 | v0.2.6 | v0.1.7 | |
| n | 1222 | 1079 | 44 | 44 | 261 | 247 | 285 | 281 | 415 | 264 | 161 | 184 | 56 | 59 | 
| r | 0.94 | 0.96 | 0.51 | 0.54 | 0.24 | 0.34 | 0.74 | 0.87 | 0.95 | 0.96 | 0.94 | 0.92 | 0.90 | 0.84 | 
| Bias, mm (%) | −7 (−1)  | 43 (6)  | 40 (4)  | 104 (12)  | 14 (1)  | 112 (11) | −24 (−4)  | 50 (8)  | −12 (−2)  | 39 (6)  | −15 (−4)  | −52 (−14)  | 4 (1)  | −10 (−3)  | 
| MAE, mm (%) | 74 (11)  | 94 (14)  | 97 (11)  | 141 (16)  | 98 (9)  | 135 (13) | 72 (11) | 60 (9)  | 66 (11) | 99 (16)  | 60 (16)  | 77 (20)  | 55 (14)  | 74 (19)  | 
| RMSE, mm (%) | 97 (14)  | 121 (18)  | 123 (14)  | 154 (17)  | 130 (13) | 163 (16) | 86 (13) | 77 (11)  | 87 (14) | 124 (20)  | 78 (21)  | 100 (27)  | 72 (18)  | 91 (23)  | 
Disclaimer/Publisher’s Note: The statements, opinions and data contained in all publications are solely those of the individual author(s) and contributor(s) and not of MDPI and/or the editor(s). MDPI and/or the editor(s) disclaim responsibility for any injury to people or property resulting from any ideas, methods, instructions or products referred to in the content.  | 
© 2023 by the authors. Licensee MDPI, Basel, Switzerland. This article is an open access article distributed under the terms and conditions of the Creative Commons Attribution (CC BY) license (https://creativecommons.org/licenses/by/4.0/).
Share and Cite
Senay, G.B.; Parrish, G.E.L.; Schauer, M.; Friedrichs, M.; Khand, K.; Boiko, O.; Kagone, S.; Dittmeier, R.; Arab, S.; Ji, L. Improving the Operational Simplified Surface Energy Balance Evapotranspiration Model Using the Forcing and Normalizing Operation. Remote Sens. 2023, 15, 260. https://doi.org/10.3390/rs15010260
Senay GB, Parrish GEL, Schauer M, Friedrichs M, Khand K, Boiko O, Kagone S, Dittmeier R, Arab S, Ji L. Improving the Operational Simplified Surface Energy Balance Evapotranspiration Model Using the Forcing and Normalizing Operation. Remote Sensing. 2023; 15(1):260. https://doi.org/10.3390/rs15010260
Chicago/Turabian StyleSenay, Gabriel B., Gabriel E. L. Parrish, Matthew Schauer, MacKenzie Friedrichs, Kul Khand, Olena Boiko, Stefanie Kagone, Ray Dittmeier, Saeed Arab, and Lei Ji. 2023. "Improving the Operational Simplified Surface Energy Balance Evapotranspiration Model Using the Forcing and Normalizing Operation" Remote Sensing 15, no. 1: 260. https://doi.org/10.3390/rs15010260
APA StyleSenay, G. B., Parrish, G. E. L., Schauer, M., Friedrichs, M., Khand, K., Boiko, O., Kagone, S., Dittmeier, R., Arab, S., & Ji, L. (2023). Improving the Operational Simplified Surface Energy Balance Evapotranspiration Model Using the Forcing and Normalizing Operation. Remote Sensing, 15(1), 260. https://doi.org/10.3390/rs15010260
        
