The Collection of Hyperspectral Measurements on Snow and Ice Covers in Polar Regions (SISpec 2.0)
Abstract
1. Introduction
2. Methods
2.1. Regions of Interest
2.2. Hyperspectral Measurements
2.3. Surface Characterization
2.3.1. Snow Cover Microphysics
2.3.2. Ice Cover Classification
2.4. Other Info
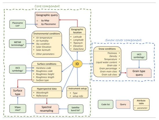
2.5. SISpec Spectral Information System
3. Results
3.1. SISpec Web Portal
3.2. SISpec Interoperability
4. Discussion
4.1. Usefulness of the SISpec Archive
4.2. SISpec Collection in the Spectral Archive Framework
5. Conclusions
Author Contributions
Funding
Data Availability Statement
Acknowledgments
Conflicts of Interest
References
- Rees, W.G. Remote Sensing of Snow and Ice; CRC Press—Taylor & Francis Group: Boca Raton, FL, USA, 2006; pp. 1–285. [Google Scholar]
- Warren, S.G. Optical properties of ice and snow. Philos. Trans. R. Soc. London. Ser. A Math. Phys. Eng. Sci. 2019, 377, 20180161. [Google Scholar] [CrossRef] [PubMed]
- Dominé, F.; Salvatori, R.; Legagneux, L.; Salzano, R.; Fily, M.; Casacchia, R. Correlation between the specific surface area and the short-wave infrared (SWIR) reflectance of snow. Cold Reg. Sci. Technol. 2006, 46, 60–68. [Google Scholar] [CrossRef]
- Schaepman-Strub, G.; Schaepman, M.E.; Painter, T.H.; Dangel, S.; Martonchik, J.V. Reflectance quantities in optical remote sensing—Definitions and case studies. Remote Sens. Environ. 2006, 103, 27–42. [Google Scholar] [CrossRef]
- Carmagnola, C.M.; Domine, F.; Dumont, M.; Wright, P.; Strellis, B.; Bergin, M.; Dibb, J.; Picard, G.; Libois, Q.; Arnaud, L.; et al. Snow spectral albedo at Summit, Greenland: Measurements and numerical simulations based on physical and chemical properties of the snowpack. Cryosphere 2013, 7, 1139–1160. [Google Scholar] [CrossRef]
- Painter, T.H.; Dozier, J. The effect of anisotropic reflectance on imaging spectroscopy of snow properties. Remote Sens. Environ. 2004, 89, 409–422. [Google Scholar] [CrossRef]
- Dumont, M.; Arnaud, L.; Picard, G.; Libois, Q.; Lejeune, Y.; Nabat, P.; Voisin, D.; Morin, S. In situ continuous visible and near-infrared spectroscopy of an alpine snowpack. Cryosphere 2017, 11, 1091–1110. [Google Scholar] [CrossRef]
- Picard, G.; Libois, Q.; Arnaud, L.; Verin, G.; Dumont, M. Development and calibration of an automatic spectral albedometer to estimate near-surface snow SSA time series. Cryosphere 2016, 10, 1297–1316. [Google Scholar] [CrossRef]
- Kokhanovsky, A.; Di Mauro, B.; Garzonio, R.; Colombo, R. Retrieval of Dust Properties From Spectral Snow Reflectance Measurements. Front. Environ. Sci. 2021, 9, 644551. [Google Scholar] [CrossRef]
- Salzano, R.; Lanconelli, C.; Salvatori, R.; Esposito, G.; Vitale, V. Continuous monitoring of spectral reflectance of snowed surfaces in Ny-Ålesund. Rend. Lincei 2016, 27, 137–149. [Google Scholar] [CrossRef]
- Salzano, R.; Lanconelli, C.; Esposito, G.; Giusto, M.; Montagnoli, M.; Salvatori, R. On the Seasonality of the Snow Optical Behaviour at Ny Ålesund (Svalbard Islands, Norway). Geosciences 2021, 11, 112. [Google Scholar] [CrossRef]
- Kokhanovsky, A. Light penetration in snow layers. J. Quant. Spectrosc. Radiat. Transf. 2022, 278, 108040. [Google Scholar] [CrossRef]
- Horton, S.; Jamieson, B. Spectral measurements of surface hoar crystals. J. Glaciol. 2017, 63, 477–486. [Google Scholar] [CrossRef]
- He, C.; Liou, K.-N.; Takano, Y.; Yang, P.; Qi, L.; Chen, F. Impact of grain shape and multiple black carbon internal mixing on snow albedo: Parameterization and radiative effect analysis. J. Geophys. Res. Atmos. 2018, 123, 1253–1268. [Google Scholar] [CrossRef]
- Saito, M.; Yang, P.; Loeb, N.G.; Kato, S. A Novel Parameterization of Snow Albedo Based on a Two-Layer Snow Model with a Mixture of Grain Habits. J. Atmos. Sci. 2019, 76, 1419–1436. [Google Scholar] [CrossRef]
- Larue, F.; Picard, G.; Arnaud, L.; Ollivier, I.; Delcourt, C.; Lamare, M.; Tuzet, F.; Revuelto, J.; Dumont, M. Snow albedo sensitivity to macroscopic surface roughness using a new ray-tracing model. Cryosphere 2020, 14, 1651–1672. [Google Scholar] [CrossRef]
- Di Franco, S.; Salzano, R.; Boldrini, E.; Salvatori, R. Increasing the interoperability of snow/ice hyperspectral observations. Comput. Geosci. 2022, 162, 105076. [Google Scholar] [CrossRef]
- Casacchia, R.; Salvatori, R.; Cagnati, A.; Valt, M.; Ghergo, S. Field reflectance of snow/ice covers at Terra Nova Bay, Antarctica. Int. J. Remote Sens. 2002, 23, 4563–4667. [Google Scholar] [CrossRef]
- Casacchia, R.; Lauta, F.; Salvatori, R.; Cagnati, A.; Valt, M.; Ørbæk, J.B. Radiometric investigation of different snow covers in Svalbard. Polar Res. 2001, 20, 13–22. [Google Scholar] [CrossRef][Green Version]
- Fierz, C.; Armstrong, R.L.; Durand, Y.; Etchevers, P.; Greene, E.; McClung, D.M.; Nishimura, K.; Satyawali, P.K.; Sokratov, S.A. The International Classification for Seasonal Snow on the Ground; IHP-VII Technical Documents in Hydrology N°83, IACS Contribution N°1; UNESCO-IHP: Paris, France, 2009; pp. 1–81. [Google Scholar]
- Kokaly, R.F.; Clark, R.N.; Swayze, G.A.; Livo, K.E.; Hoefen, T.M.; Pearson, N.C.; Wise, R.A.; Benzel, W.M.; Lowers, H.A.; Driscoll, R.L.; et al. USGS Spectral Library Version 7; USGS Data Series; U.S. Geological Survey: Reston, WV, USA, 2017; Volume 1035, pp. 1–61.
- Meerdink, S.K.; Hook, S.J.; Roberts, D.A.; Abbott, E.A. The ECOSTRESS spectral library version 1.0. Remote. Sens. Environ. 2019, 230, 111196. [Google Scholar] [CrossRef]
- Hueni, A.; Nieke, J.; Schopfer, J.; Kneubühler, M.; Itten, K.I. The spectral database SPECCHIO for improved long-term usability and data sharing. Comput. Geosci. 2009, 35, 557–565. [Google Scholar] [CrossRef]
- Orgiazzi, A.; Ballabio, C.; Panagos, P.; Jones, A.; Fernández-Ugalde, O. LUCAS Soil, the largest expandable soil dataset for Europe: A review. Eur. J. Soil Sci. 2018, 69, 140–153. [Google Scholar] [CrossRef]
- Jiménez, M.; González, M.; Amaro, A.; Fernández-Renau, A. Field Spectroscopy Metadata System Based on ISO and OGC Standards. ISPRS Int. J. Geo-Inf. 2014, 3, 1003–1022. [Google Scholar] [CrossRef]
- Viscarra Rossel, R.A.; Behrens, T.; Ben-Dor, E.; Brown, D.J.; Demattê, J.A.M.; Shepherd, K.D.; Shi, Z.; Stenberg, B.; Stevens, A.; Adamchuk, V.; et al. A global spectral library to characterize the world’s soil. Earth Sci. Rev. 2016, 155, 198–230. [Google Scholar] [CrossRef]
- Esau, I.; Repina, I. Wind Climate in Kongsfjorden, Svalbard, and Attribution of Leading Wind Driving Mechanisms through Turbulence-Resolving Simulations. Adv. Meteorol. 2012, 2012, 568454. [Google Scholar] [CrossRef]
- Valt, M.; Salvatori, R. Snowpack characteristics of Brøggerhalvøya, Svalbard Islands. Rend. Lincei 2016, 27, 129–136. [Google Scholar] [CrossRef]
- Jensen, J.R. Introductory Digital Image Processing: A Remote Sensing Perspective, 4th ed.; Pearson Education: Glenview, IL, USA, 2015; pp. 1–623. [Google Scholar]
- Höller, P.; Fromm, R. Quantification of the hand hardness test. Ann. Glaciol. 2010, 51, 39–44. [Google Scholar] [CrossRef]
- Lemke, P.; Ren, J.; Alley, R.B.; Allison, I.; Carrasco, J.; Flato, G.; Fujii, Y.; Kaser, G.; Mote, P.; Thomas, R.H.; et al. Observations: Changes in Snow, Ice and Frozen Ground. In Climate Change 2007: The Physical Science Basis. Contribution of Working Group I to the Fourth Assessment Report of the Intergovernmental Panel on Climate Change; Solomon, S., Qin, D., Manning, M., Chen, Z., Marquis, M., Averyt, K.B., Tignor, M., Miller, H.L., Eds.; Cambridge University Press: Cambridge, UK, 2007; pp. 339–383. [Google Scholar]
- Norwegian Polar Institute. Stedsnavn Svalbard (S0 Stedsnavn) [Data Set]; Norwegian Polar Institute: Tromsø, Norway, 2014. [Google Scholar] [CrossRef]
- Selkowitz, D.J.; Forster, R.R. Automated mapping of persistent ice and snow cover across the western U.S. with Landsat. ISPRS J. Photogramm. Remote Sens. 2016, 117, 126–140. [Google Scholar] [CrossRef]
- Rittger, K.; Bormann, K.J.; Blair, E.H.; Dozier, J.; Painter, T.H. Evaluation of VIIRS and MODIS Snow Cover Fraction in High-Mountain Asia Using Landsat 8 OLI. Front. Remote Sens. 2021, 2, 2673–6187. [Google Scholar] [CrossRef]
- Gascoin, S.; Grizonnet, M.; Bouchet, M.; Salgues, G.; Hagolle, O. Theia Snow collection: High-resolution operational snow cover maps from Sentinel-2 and Landsat-8 data. Earth Syst. Sci. Data 2019, 11, 493–514. [Google Scholar] [CrossRef]
- Hall, D.K.; Riggs, G.A.; Salomonson, V.V.; Di Girolamo, N.E.; Bayr, K.J. Modis snow-cover products. Remote Sens. Environ. 2002, 83, 181–194. [Google Scholar] [CrossRef]
- El Oufir, M.K.; Chokmani, K.; El Alem, A.; Bernier, M. Estimating Snowpack Density from Near-Infrared Spectral Reflectance Using a Hybrid Model. Remote Sens. 2021, 13, 4089. [Google Scholar] [CrossRef]
- Langlois, A.; Royer, A.; Montpetit, B.; Roy, A.; Durocher, M. Presenting Snow Grain Size and Shape Distributions in Northern Canada Using a New Photographic Device Allowing 2D and 3D Representation of Snow Grains. Front. Earth Sci. 2020, 7, 347. [Google Scholar] [CrossRef]
- Bohn, N.; Di Mauro, B.; Colombo, R.; Thompson, D.R.; Susiluoto, J.; Carmon, N.; Turmon, M.J.; Guanter, L. Glacier ice surface properties in South-West Greenland Ice Sheet: First estimates from PRISMA imaging spectroscopy data. J. Geophys. Res. Biogeosci. 2022, 127. [Google Scholar] [CrossRef]









Publisher’s Note: MDPI stays neutral with regard to jurisdictional claims in published maps and institutional affiliations. |
© 2022 by the authors. Licensee MDPI, Basel, Switzerland. This article is an open access article distributed under the terms and conditions of the Creative Commons Attribution (CC BY) license (https://creativecommons.org/licenses/by/4.0/).
Share and Cite
Salvatori, R.; Salzano, R.; Valt, M.; Cerrato, R.; Ghergo, S. The Collection of Hyperspectral Measurements on Snow and Ice Covers in Polar Regions (SISpec 2.0). Remote Sens. 2022, 14, 2213. https://doi.org/10.3390/rs14092213
Salvatori R, Salzano R, Valt M, Cerrato R, Ghergo S. The Collection of Hyperspectral Measurements on Snow and Ice Covers in Polar Regions (SISpec 2.0). Remote Sensing. 2022; 14(9):2213. https://doi.org/10.3390/rs14092213
Chicago/Turabian StyleSalvatori, Rosamaria, Roberto Salzano, Mauro Valt, Riccardo Cerrato, and Stefano Ghergo. 2022. "The Collection of Hyperspectral Measurements on Snow and Ice Covers in Polar Regions (SISpec 2.0)" Remote Sensing 14, no. 9: 2213. https://doi.org/10.3390/rs14092213
APA StyleSalvatori, R., Salzano, R., Valt, M., Cerrato, R., & Ghergo, S. (2022). The Collection of Hyperspectral Measurements on Snow and Ice Covers in Polar Regions (SISpec 2.0). Remote Sensing, 14(9), 2213. https://doi.org/10.3390/rs14092213

