Shifted to the South, Shifted to the North, but No Expansion: Potential Suitable Habitat Distribution Shift and Conservation Gap of the Critically Endangered Baer’s Pochard (Aythya baeri)
Abstract
:1. Introduction
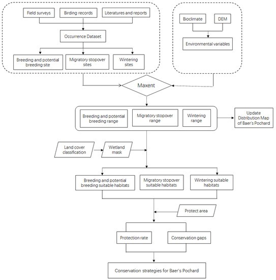
2. Materials and Methods
2.1. Study Areas
2.2. Baer’s Pochard Occurrence
2.3. Environment Data
2.4. Species Distribution Modeling and Evaluation
2.5. Species Distribution Shifting and Conservation Gap Analysis
3. Results
3.1. Distribution Range of Baer’s Pochard Improved
3.1.1. All Six Confirmed Breeding Sites Are Outside the Current IUCN Map, the Farthest One Being about 1400 km to the South
3.1.2. 23 Wintering Sites Have Been Found Outside the Current IUCN Map, with the Farthest One about 800 km to the North
3.1.3. Large Overlap among Its Breeding, Migrating Stopovers and Wintering Ground
3.2. Details of Habitat Suitability Spatially Revealed within Baer’s Pochard Distribution Range
3.2.1. 78.1% of the Predicted Breeding and Potential Breeding Distribution Range Are out of the Current IUCN Map
3.2.2. 43.9% of the Predicted Wintering Distribution Range Are Outside of the Current IUCN Map
3.2.3. Changes to the IUCN Seasonal Category Map
3.3. Refined Suitable Habitat Distribution Map
3.4. Conservation Gaps
4. Discussion
4.1. Distribution Expanded Northward and Southward, but Total suitable Habitat Area Shrank
4.2. Challenges and Conservation Strategies for Bear’s Pochard
5. Conclusions
Supplementary Materials
Author Contributions
Funding
Data Availability Statement
Acknowledgments
Conflicts of Interest
References
- Kirby, J.S.; Stattersfield, A.J.; Butchart, S.H.M.; Evans, M.I.; Grimmett, R.F.A.; Jones, V.R.; O’Sullivan, J.; Tucker, G.M.; Newton, I. Key conservation issues for migratory land- and waterbird species on the world’s major flyways. Bird Conserv. Int. 2008, 18, S49–S73. [Google Scholar] [CrossRef] [Green Version]
- Wang, X.; Kuang, F.; Tan, K.; Ma, Z. Population trends, threats, and conservation recommendations for waterbirds in China. Avian Res. 2018, 9, 14. [Google Scholar] [CrossRef] [Green Version]
- Xi, Y.; Peng, S.; Ciais, P.; Chen, Y. Future impacts of climate change on inland Ramsar wetlands. Nat. Clim. Change 2021, 11, 45–51. [Google Scholar] [CrossRef]
- Prosser, D.J.; Ding, C.; Erwin, R.M.; Mundkur, T.; Sullivan, J.D.; Ellis, E.C. Species distribution modeling in regions of high need and limited data: Waterfowl of China. Avian Res. 2018, 9, 7. [Google Scholar] [CrossRef] [Green Version]
- Elith, J.; Leathwick, J.R. Species Distribution Models: Ecological Explanation and Prediction Across Space and Time. Annu. Rev. Ecol. Evol. Syst. 2009, 40, 677–697. [Google Scholar] [CrossRef]
- Wang, Y.; Dong, P.; Hu, W.; Chen, G.; Zhang, D.; Chen, B.; Lei, G. Modeling the Climate Suitability of Northernmost Mangroves in China under Climate Change Scenarios. Forests 2022, 13, 64. [Google Scholar] [CrossRef]
- Hu, W.J.; Wang, Y.Y.; Dong, P.; Zhang, D.; Yu, W.W.; Ma, Z.Y.; Chen, G.C.; Liu, Z.H.; Du, J.G.; Chen, B.; et al. Predicting potential mangrove distributions at the global northern distribution margin using an ecological niche model: Determining conservation and reforestation involvement. For. Ecol. Manag. 2020, 478. [Google Scholar] [CrossRef]
- Nagy, S.; Breiner, F.T.; Anand, M.; Butchart, S.H.M.; FlÖRke, M.; Fluet-Chouinard, E.; Guisan, A.; Hilarides, L.; Jones, V.R.; Kalyakin, M.; et al. Climate change exposure of waterbird species in the African-Eurasian flyways. Bird Conserv. Int. 2021, 1–26. [Google Scholar] [CrossRef]
- Duan, H.; Yu, X.; Xia, S.; Zhang, G. Waterbird habitat loss: Fringes of the Yellow and Bohai Seas along the East Asian–Australasian Flyway. Land Degrad. Dev. 2021, 32, 4174–4182. [Google Scholar] [CrossRef]
- Breiner, F.T.; Anand, M.; Butchart, S.H.M.; Flörke, M.; Fluet-Chouinard, E.; Guisan, A.; Hilarides, L.; Jones, V.R.; Kalyakin, M.; Lehner, B.; et al. Setting priorities for climate change adaptation of Critical Sites in the Africa-Eurasian waterbird flyways. Glob. Change Biol. 2021. [Google Scholar] [CrossRef]
- Wang, X.; Barter, M.; Cao, L.; Lei, J.; Fox, A.D. Serious contractions in wintering distribution and decline in abundance of Baer’s Pochard Aythya baeri. Bird Conserv. Int. 2012, 22, 121–127. [Google Scholar] [CrossRef] [Green Version]
- Hearn, R.; Tao, X.; Hilton, G. A species in serious trouble: Baer’s Pochard Aythya baeri is heading for extinction in the wild. BirdingASIA 2013, 19, 63–67. [Google Scholar]
- The IUCN Red List of Threatened Species 2019: Aythya baeri. Available online: https://dx.doi.org/10.2305/IUCN.UK.2019-3.RLTS.T22680384A154436811.en (accessed on 1 April 2022).
- Chowdhury, S.U.; Lees, A.C.; Thompson, P.M. Status and distribution of the endangered Baer’s Pochard Aythya baeri in Bangladesh. Forktail 2012, 28, 57–61. [Google Scholar]
- Wei, S.; Jia, H.; Chen, Y.; Pan, W.; Chen, Y.; Lu, Q.; Tao, X.; Ding, C.; Lu, X. Reproductive ecology of Baer’s Pochard Aythya baeri in south China. Wildfowl 2020, 70, 211–227. [Google Scholar]
- HBW International. Handbook of the Birds of the World and BirdLife International Digital Checklist of the Birds of the World. Version 5. 2020. Available online: http://datazone.birdlife.org/userfiles/file/Species/Taxonomy/HBW-BirdLife_Checklist_v5_Dec20.zip (accessed on 30 December 2020).
- Qun, L.; Sichun, L.; Xudong, T. Baer’s Pochard Aythya baeri: Breeding in central Yangtze region, China. BirdingASIA 2015, 24, 84–86. [Google Scholar]
- Lei, J.; Jia, Y.; Zuo, A.; Zeng, Q.; Shi, L.; Zhou, Y.; Zhang, H.; Lu, C.; Lei, G.; Wen, L. Bird Satellite Tracking Revealed Critical Protection Gaps in East Asian–Australasian Flyway. Int. J. Environ. Res. Public Health 2019, 16, 1147. [Google Scholar] [CrossRef] [Green Version]
- Brambilla, M. Six (or nearly so) big challenges for farmland bird conservation in Italy. Avocetta 2019, 43. [Google Scholar] [CrossRef]
- Reynolds, M.D.; Sullivan, B.L.; Hallstein, E.; Matsumoto, S.; Kelling, S.; Merrifield, M.; Fink, D.; Johnston, A.; Hochachka, W.M.; Bruns, N.E.; et al. Dynamic conservation for migratory species. Sci. Adv. 2017, 3, e1700707. [Google Scholar] [CrossRef] [Green Version]
- Heim, W.; Wolanska, K.; Siegmund, A.; Schuster, U. Possible breeding of Baer’s Pochard Aythya baeri at Muraviovka Park, Far East Russia. BirdingAsia 2013, 20, 64–66. [Google Scholar]
- Heim, W. A survey of breeding waterbird communities on lakes and otherwaterbodies on the middle reaches of the Amur River valley near Blagoveshensk, Amur province, Far East Russia. BirdingASIA 2016, 26, 98–103. [Google Scholar]
- Gautam, R.; Kafle, G. A preliminary survey of water birds in Phewa lake, Kaski. Environ. Conserv. 2007, 28, 345–356. [Google Scholar]
- Chakdar, B.; Singha, H.; Choudhury, M.R. Bird community of Rajiv Gandhi Orang National Park, Assam. J. Asia-Pac. Biodivers. 2019, 12, 498–507. [Google Scholar] [CrossRef]
- Стейн, А. Ornithological observations within Muraviovka Zakaznik during 2009 and 2010. Амурский Зooлoгический Журнал 2011, 3, 78–85. [Google Scholar]
- Chatterjee, A.; Adhikari, S.; Mukhopadhyay, S.K. Effects of Waterbird Colonization on Limnochemical Features of a Natural Wetland on Buxa Tiger Reserve, India, During Wintering Period. Wetlands 2016, 37, 177–190. [Google Scholar] [CrossRef]
- Narasimmarajan, K.; Chetri, D.; Ri, C.; Mathai, M.T. Bird Species of Conservation Concern Along the Brahmaputra River in Assam, Northeast India. 2013. Available online: www.wesca.net (accessed on 1 April 2022).
- de Marco, P.; Nobrega, C.C. Evaluating collinearity effects on species distribution models: An approach based on virtual species simulation. Plos ONE 2018, 13. [Google Scholar] [CrossRef]
- Dormann, C.F.; Elith, J.; Bacher, S.; Buchmann, C.; Carl, G.; Carré, G.; Marquéz, J.R.G.; Gruber, B.; Lafourcade, B.; Leitão, P.J.; et al. Collinearity: A review of methods to deal with it and a simulation study evaluating their performance. Ecography 2013, 36, 27–46. [Google Scholar] [CrossRef]
- M, L.; H, W.; Z, L. Evaluating the performance of species distribution models Biomod2 and MaxEnt using the giant panda distribution data. Chin. J. Appl. Ecol. 2017, 28, 4001–4006. [Google Scholar]
- Thuiller, W.; Lavorel, S.; Sykes, M.T.; Araujo, M.B. Using niche-based modelling to assess the impact of climate change on tree functional diversity in Europe. Divers. Distrib. 2006, 12, 49–60. [Google Scholar] [CrossRef]
- BirdLife International. BirdLife International and Handbook of the Birds of the World (2021) Bird Species Distribution Maps of the World. 2021. Available online: http://datazone.birdlife.org/species/search (accessed on 28 March 2022).
- Gao, J.; Ma, J.; Tao, Y. Incomplete nest parasitism of two pochards Speicies. Anim. Res. 1992, 13, 327–328. [Google Scholar]
- Collar, N. Endangered birds. Encycl. Biodivers. 2001, 2, 395–406. [Google Scholar]
- Cao, L.; Barter, M.; Lei, G. New Anatidae population estimates for eastern China: Implications for current flyway estimates. Biol. Conserv. 2008, 141, 2301–2309. [Google Scholar] [CrossRef]
- Hearn, R. The troubled Baer’s Pochard Aythya baeri: Cause for a little optimism? BirdingASIA 2015, 24, 78–83. [Google Scholar]
- Aung, T.; Naing, T.Z.; Moses, S.; Win, L.; Tun, A.M.; Zaw, T.S.; Chan, S. An assessment of the wintering population of Baer’s Pochard in central Myanmar. Biodivers. Nat. Conserv. Assoc. Rep. Wildfowl Wetl. Trust 2016. [Google Scholar]
- Barter, M.; Cao, L.; Chen, L.; Lei, G. Results of a survey for waterbirds in the lower Yangtze floodplain, China, in January–February 2004. Forktail 2005, 21, 1. [Google Scholar]
- Gao, J.; Sun, X.; Tao, Y.; Zeng, Z. A preliminary study on breeding of Baer’s Pochard. Wild Anim. 1992, 25–27. [Google Scholar]
- Khan, I.A.; Kumar, A. Avifaunal diversity and conservation status of Okhla Bird Sanctuary, Noida, Uttar Pradesh, India. In Biological Diversity: Current Status and Conservation Policies; Agro Environ Media, Publication Cell of Agriculture and Environmental Science Academy Haridwar: Uttarakhand, India, 2021; Volume 1. [Google Scholar]
- Liang, W.; Lei, J.; Ren, B.; Cao, R.; Yang, Z.; Wu, N.; Jia, Y. The Impacts of a Large Water Transfer Project on a Waterbird Community in the Receiving Dam: A Case Study of Miyun Reservoir, China. Remote Sens. 2022, 14, 417. [Google Scholar] [CrossRef]
- Duan, F.; Li, S. The status, distribution patterns, and conservation gap for bird diversity in the Yellow River basin, China. Biodivers. Sci. 2020, 28, 1459. [Google Scholar] [CrossRef]
- Li, Y.; Qian, F.; Silbernagel, J.; Larson, H. Community structure, abundance variation and population trends of waterbirds in relation to water level fluctuation in Poyang Lake. J. Great Lakes Res. 2019, 45, 976–985. [Google Scholar] [CrossRef]
- Cao, L.; Zhang, Y.; Barter, M.; Lei, G. Anatidae in eastern China during the non-breeding season: Geographical distributions and protection status. Biol. Conserv. 2010, 143, 650–659. [Google Scholar] [CrossRef]
- Wang, W.; Fraser, J.D.; Chen, J. Wintering waterbirds in the middle and lower Yangtze River floodplain: Changes in abundance and distribution. Bird Conserv. Int. 2017, 27, 167–186. [Google Scholar] [CrossRef]
- Runge, C.A.; Watson, J.E.; Butchart, S.H.; Hanson, J.O.; Possingham, H.P.; Fuller, R.A. Protected areas and global conservation of migratory birds. Science 2015, 350, 1255–1258. [Google Scholar] [CrossRef] [Green Version]
- CBD. First Draft of the Post-2020 Global Biodiversity Framework. 2021. Available online: https://www.cbd.int/ (accessed on 12 July 2021).







| Variables | Unit |
|---|---|
| Mean diurnal range (bio2) | °C |
| Isothermality (bio3) | Unitless |
| Max temperature for warmest month (bio5) | °C |
| Min temperature for coldest month (bio6) | °C |
| Annual precipitation (bio12) | mm |
| Precipitation of wettest month (bio13) | mm |
| Precipitation of driest month (bio14) | mm |
| Precipitation of warmest quarter (bio18) | mm |
| Precipitation of coldest quarter (bio19) | mm |
| Elevation | m |
| Country | Protected Area (PA) | Type of PA | Life Stage of BP * |
|---|---|---|---|
| Russia | Torey Lakes | Ramsar Site | 1 + 2 |
| Lake Khanka | Ramsar Site | 1 + 2 | |
| Zeya-Bureya Plains | Ramsar Site | 2 | |
| Japan | Quasi National Park | National Protect Area | 2 |
| Prefectural Wildlife Protection Area | National Protect Area | 2 | |
| Kirishima kinkowan | National Park | 2 | |
| Fujisan kita | Prefectural Wildlife Protection Area | 2 | |
| Tokyowan | Prefectural Wildlife Protection Area | 2 | |
| China | Xianghai National Nature Reserve | Ramsar Site; National Protect Area | 1 + 2 |
| Xingkai Lake National Nature Reserve | Ramsar Site; National Protect Area | 2 | |
| Xilin Gol Natural Steppe Protected Area | National Protect Area | 2 | |
| Yeyahu Wetland Park | Wetland Park | 1 + 2 | |
| Hengshuihu National Nature Reserve | Ramsar Site; National Protect Area | 1 + 2 + 3 | |
| Ancient Yellow River National Wetland Park | Wetland Park | 1 + 2 + 3 | |
| Nansihu Nature Reserve | State Protect Area | 2 + 3 | |
| Dong Dongtinghu National Nature Reserve | Ramsar Site; National Protect Area | 1 + 2 + 3 | |
| Shengjinhu National Nature Reserve | Ramsar Site; National Protect Area | 3 | |
| Yancheng National Nature Reserve | Ramsar Site; National Protect Area | 3 | |
| Chenhu Nature Reserve | Ramsar Site; State Protect Area | 3 | |
| Longganhu National Nature Reserve | National Protect Area | 2 | |
| Jinyunshan National Nature Reserve | National Protect Area | 2 | |
| Cangshan-Erhai National Nature Reserve | National Protect Area | 2 | |
| Caomei Wetlands Wildlife Refuge (Taiwan) | Wildlife Refuge | 2 | |
| Myamar | Indawgyi Lake and Indawgyi Wildlife Sanctuary | Ramsar Site | 3 |
| India | Kaziranga | National Park | 2 + 3 |
| Country | Location | Latest Breeding Records |
|---|---|---|
| Russia | Barun-Torey lake | 1987 |
| Amkan river mouth | 1974 | |
| lower Pompeyevka river | 1992 | |
| Smidovichskiy district | 1988 | |
| lower Iman river | 1965 | |
| Khanka lake | 1975 | |
| Gnilye lakes | 1975 | |
| Lebedinoye lake | 1975 | |
| Tumen river mouth | 1975 | |
| China | Zhalong National Nature Reserve | 1990 |
| Tailai county | Undated, before 1992 | |
| Shangzhi county | Undated, before 1992 | |
| Momoge Nature Reserve | 1992 | |
| Xianghai National Nature Reserve | 1989 | |
| Barga steppe | 1956 | |
| Horqin Nature Reserve | 1988 |
Publisher’s Note: MDPI stays neutral with regard to jurisdictional claims in published maps and institutional affiliations. |
© 2022 by the authors. Licensee MDPI, Basel, Switzerland. This article is an open access article distributed under the terms and conditions of the Creative Commons Attribution (CC BY) license (https://creativecommons.org/licenses/by/4.0/).
Share and Cite
Wu, L.; Wang, Y.; Mo, X.; Wei, Q.; Ma, C.; Wang, H.; Townshend, T.; Jia, Y.; Hu, W.; Lei, G. Shifted to the South, Shifted to the North, but No Expansion: Potential Suitable Habitat Distribution Shift and Conservation Gap of the Critically Endangered Baer’s Pochard (Aythya baeri). Remote Sens. 2022, 14, 2171. https://doi.org/10.3390/rs14092171
Wu L, Wang Y, Mo X, Wei Q, Ma C, Wang H, Townshend T, Jia Y, Hu W, Lei G. Shifted to the South, Shifted to the North, but No Expansion: Potential Suitable Habitat Distribution Shift and Conservation Gap of the Critically Endangered Baer’s Pochard (Aythya baeri). Remote Sensing. 2022; 14(9):2171. https://doi.org/10.3390/rs14092171
Chicago/Turabian StyleWu, Lan, Yuyu Wang, Xunqiang Mo, Qian Wei, Chaohong Ma, Hao Wang, Terry Townshend, Yifei Jia, Wenjia Hu, and Guangchun Lei. 2022. "Shifted to the South, Shifted to the North, but No Expansion: Potential Suitable Habitat Distribution Shift and Conservation Gap of the Critically Endangered Baer’s Pochard (Aythya baeri)" Remote Sensing 14, no. 9: 2171. https://doi.org/10.3390/rs14092171
APA StyleWu, L., Wang, Y., Mo, X., Wei, Q., Ma, C., Wang, H., Townshend, T., Jia, Y., Hu, W., & Lei, G. (2022). Shifted to the South, Shifted to the North, but No Expansion: Potential Suitable Habitat Distribution Shift and Conservation Gap of the Critically Endangered Baer’s Pochard (Aythya baeri). Remote Sensing, 14(9), 2171. https://doi.org/10.3390/rs14092171

