Decadal Lake Volume Changes (2003–2020) and Driving Forces at a Global Scale
Abstract
:1. Introduction
2. Materials and Methods
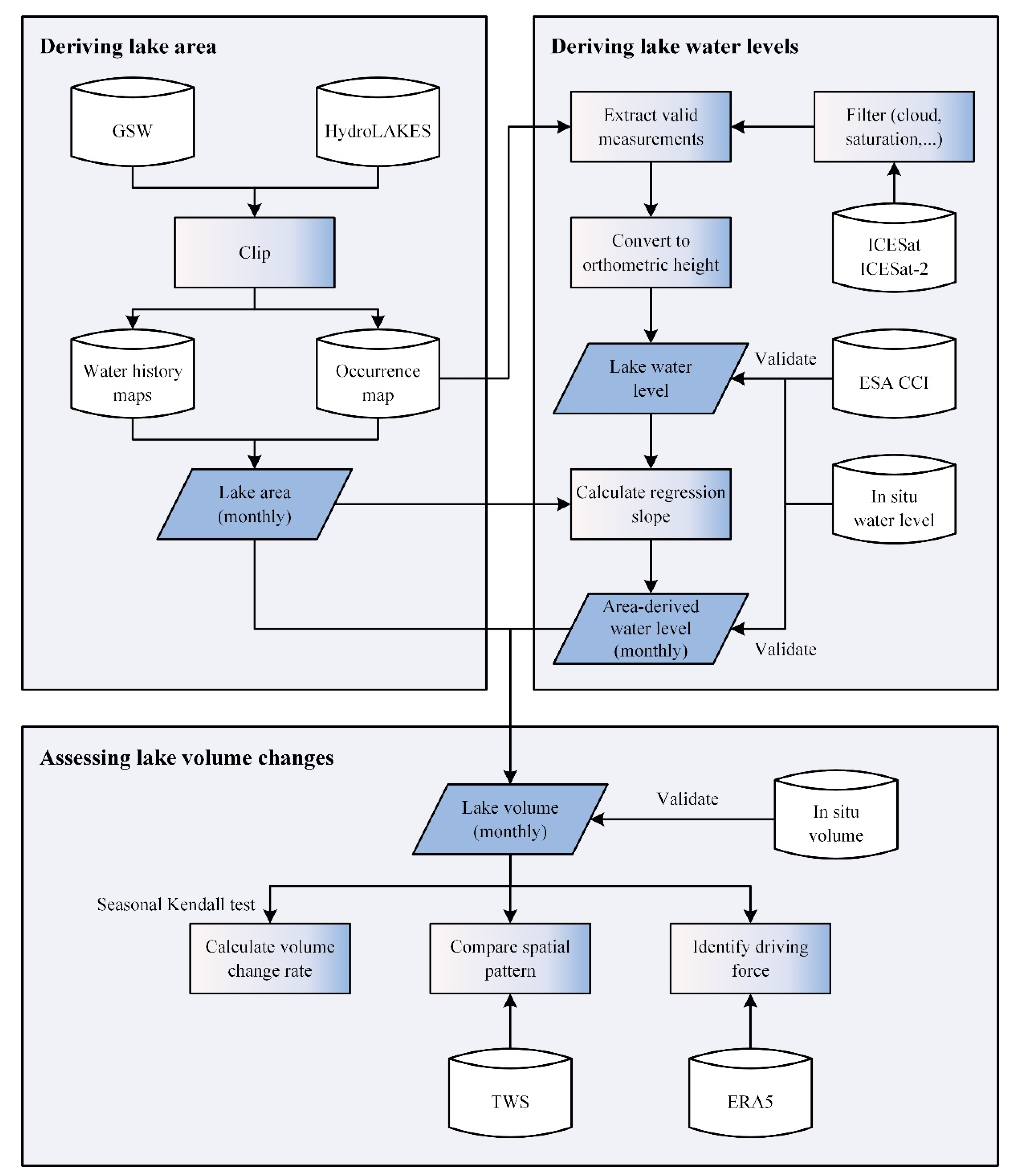
2.1. Methodological Framework
2.2. Locating Lakes
2.3. Lake Area from the GSW Database
- (1)
- For each lake, a mask is generated by buffering its lake boundary as defined in the HydroLAKES database (Figure S1a). Extraction of lake area is confined within the masked region. A large buffer distance possibly includes surrounding water bodies, whereas a small one fails to capture the enlargement of the lake during the study period. The buffer distance (in meters) was chosen to be set as the ¼th power of lake area (in meters squared), after trial and error. This distance was validated to be neither too large (only 24 km for the Caspian Sea—the largest lake on Earth), nor too small (for 99% of the lakes, the maximum lake area did not exceed the buffer zone during 2003–2020).
- (2)
- The water history map of the GSW dataset describes whether each pixel was covered by water in a given month (Figure S1b), and the water occurrence map describes the frequency of each pixel marked as water bodies during the past decades (Figure S1c). We clipped the water occurrence map taking the cloud-contaminated water history map as a mask (Figure S1d), and then decided on an occurrence threshold (Figure S1e) [38], which was in turn used to binarize the water occurrence map and derive the final corrected lake area (Figure S1f). Note that we consider a lake to have a valid area observation in a month only if more than 10 pixels (~0.01 km2) are marked as water bodies in the corresponding water history map.
2.4. Lake Water Level from ICESat and ICESat-2 Data
2.5. Area-Derived Water Level
- (1)
- We first counted the number of paired observations between lake area and lake water level (or, number of months in which both lake area and water level were observed). If the value is greater than or equal to four, proceed to step (2); otherwise, proceed to step (3). The threshold of four was decided after trial and error, and other values produced lower accuracy for the estimated water levels according to the validation against in situ data.
- (2)
- We sampled randomly two paired observations without replacement and calculated a regression slope between the sampled lake area and lake water levels. This step was repeated 2000 times and all positive slopes were kept.
- (3)
- We sampled randomly two water levels without replacement and recorded their months and years. Two lake area observations were then sampled from the same months of water levels but not necessarily from the same years. A regression slope was then calculated between the sampled lake area and lake water levels. This step was repeated 2000 times and all positive slopes were kept.
- (4)
- The final regression slope () was calculated as the median of all positive slopes. The 90% confidence interval ( and ) of the slope was also calculated to quantify the uncertainty of our approach.
2.6. Lake Volume Changes and Drivers
2.7. Lake Volume Change versus TWS Change
3. Results
3.1. Accuracy Assessment of Lake Water Levels and Lake Volumes
3.2. Lake Volume Changes from 2003 to 2020
3.3. Lake Volume Changes versus TWS Changes
3.4. Climatic Drivers of Lake Volume Change
4. Discussion
4.1. GSW and ICESat/ICESat-2 Data for Estimating Lake Volume Changes
4.2. Reconstructing Time Series of Lake Water Levels from Lake Area
4.3. Validation and Uncertainties Assessment of the Estimated Lake Volumes
4.4. Drivers of Lake Volume Change
5. Conclusions
Supplementary Materials
Author Contributions
Funding
Institutional Review Board Statement
Informed Consent Statement
Data Availability Statement
Acknowledgments
Conflicts of Interest
References
- Woolway, R.I.; Kraemer, B.M.; Lenters, J.D.; Merchant, C.J.; O’Reilly, C.M.; Sharma, S. Global lake responses to climate change. Nat. Rev. Earth Environ. 2020, 1, 388–403. [Google Scholar] [CrossRef]
- Dudgeon, D.; Arthington, A.H.; Gessner, M.O.; Kawabata, Z.I.; Knowler, D.J.; Lévêque, C.; Naiman, R.J.; Prieur-Richard, A.H.; Soto, D.; Stiassny, M.L.; et al. Freshwater biodiversity: Importance, threats, status and conservation challenges. Biol. Rev. 2006, 81, 163–182. [Google Scholar] [CrossRef] [PubMed]
- Rinke, K.; Keller, P.S.; Kong, X.; Borchardt, D.; Weitere, M. Ecosystem Services from Inland Waters and Their Aquatic Ecosystems. In Atlas of Ecosystem Services: Drivers, Risks, and Societal Responses; Schröter, M., Bonn, A., Klotz, S., Seppelt, R., Baessler, C., Eds.; Springer: Berlin/Heidelberg, Germany, 2019; pp. 191–195. [Google Scholar]
- Grafton, R.Q.; Pittock, J.; Davis, R.; Williams, J.; Fu, G.; Warburton, M.; Udall, B.; McKenzie, R.; Yu, X.; Che, N.; et al. Global insights into water resources, climate change and governance. Nat. Clim. Chang. 2013, 3, 315–321. [Google Scholar] [CrossRef]
- Tao, S.; Fang, J.; Zhao, X.; Zhao, S.; Shen, H.; Hu, H.; Tang, Z.; Wang, Z.; Guo, Q. Rapid loss of lakes on the Mongolian Plateau. Proc. Natl. Acad. Sci. USA 2015, 112, 2281–2286. [Google Scholar] [CrossRef] [PubMed] [Green Version]
- Wurtsbaugh, W.A.; Miller, C.; Null, S.E.; DeRose, R.J.; Wilcock, P.; Hahnenberger, M.; Howe, F.; Moore, J. Decline of the world’s saline lakes. Nat. Geosci. 2017, 10, 816–821. [Google Scholar] [CrossRef]
- Pham-Duc, B.; Sylvestre, F.; Papa, F.; Frappart, F.; Bouchez, C.; Crétaux, J.F. The Lake Chad hydrology under current climate change. Sci. Rep. 2020, 10, 5498. [Google Scholar] [CrossRef] [PubMed] [Green Version]
- Bojinski, S.; Verstraete, M.; Peterson, T.C.; Richter, C.; Simmons, A.; Zemp, M. The concept of essential climate variables in support of climate research, applications, and policy. Bull. Amer. Meteorol. Soc. 2014, 95, 1431–1443. [Google Scholar] [CrossRef]
- Wang, Z.; Wu, J.; Madden, M.; Mao, D. China’s wetlands: Conservation plans and policy impacts. Ambio 2012, 41, 782–786. [Google Scholar] [CrossRef] [Green Version]
- Crétaux, J.F.; Abarca-del-Río, R.; Berge-Nguyen, M.; Arsen, A.; Drolon, V.; Clos, G.; Maisongrande, P. Lake volume monitoring from space. Surv. Geophys. 2016, 37, 269–305. [Google Scholar] [CrossRef] [Green Version]
- Lehner, B.; Döll, P. Development and validation of a global database of lakes, reservoirs and wetlands. J. Hydrol. 2004, 296, 1–22. [Google Scholar] [CrossRef]
- Verpoorter, C.; Kutser, T.; Seekell, D.A.; Tranvilk, L.J. A global inventory of lakes based on high-resolution satellite imagery. Geophys. Res. Lett. 2014, 41, 6396–6402. [Google Scholar] [CrossRef]
- Crétaux, J.F.; Merchant, C.J.; Duguay, C.; Simis, S.; Calmetters, B.; Bergé-Nguyen, M.; Wu, Y.; Zhang, D.; Carrea, L.; Liu, X.; et al. ESA Lakes Climate Change Initiative (Lakes_cci): Lake Products, Version 1.0; Centre for Environmental Data Analysis: London, UK, 2020. [Google Scholar] [CrossRef]
- Pekel, J.F.; Cottam, A.; Gorelick, N.; Belward, A.S. High-resolution mapping of global surface water and its long-term changes. Nature 2016, 540, 418–422. [Google Scholar] [CrossRef] [PubMed]
- Birkett, C.M.; Beckley, B. Investigating the performance of the Jason-2/OSTM radar altimeter over lakes and reservoirs. Mar. Geod. 2010, 33, 204–238. [Google Scholar] [CrossRef]
- Göttl, F.; Dettmering, D.; Müller, F.L.; Schwatke, C. Lake level estimation based on CryoSat-2 SAR altimetry and multi-looked waveform classification. Remote Sens. 2016, 8, 885. [Google Scholar] [CrossRef] [Green Version]
- Liu, Z.; Yao, Z.; Wang, R. Evaluation and validation of CryoSat-2-derived water levels using in situ lake data from China. Remote Sens. 2019, 11, 889. [Google Scholar] [CrossRef] [Green Version]
- Schutz, B.E.; Zwally, H.J.; Shuman, C.A.; Hancock, D.; DiMarzio, J.P. Overview of the ICESat mission. Geophys. Res. Lett. 2005, 32, L21S01. [Google Scholar] [CrossRef] [Green Version]
- Gardner, A.S.; Moholdt, G.; Wouters, B.; Wolken, G.; Burgess, D.O.; Sharp, M.J.; Cogley, J.G.; Braun, C.; Labine, C. Sharply increased mass loss from glaciers and ice caps in the Canadian Arctic Archipelago. Nature 2011, 473, 357–360. [Google Scholar] [CrossRef]
- Duan, Z.; Bastiaanssen, W.G.M. Estimating water volume variations in lakes and reservoirs from four operational satellite altimetry database and satellite imagery data. Remote Sens. Environ. 2013, 134, 403–416. [Google Scholar] [CrossRef]
- Song, C.; Huang, B.; Ke, L. Modeling and analysis of lake water storage changes on the Tibetan Plateau using multi-mission satellite data. Remote Sens. Environ. 2013, 135, 25–35. [Google Scholar] [CrossRef]
- Wang, X.; Gong, P.; Zhao, Y.; Xu, Y.; Cheng, X.; Niu, Z.; Luo, Z.; Huang, H.; Sun, F.; Li, X. Water-level changes in China’s large lakes determined from ICESat/GLAS data. Remote Sens. Environ. 2013, 132, 131–144. [Google Scholar] [CrossRef]
- Cooley, S.W.; Ryan, J.C.; Smith, L.C. Human alteration of global surface water storage variability. Nature 2021, 591, 78–81. [Google Scholar] [CrossRef] [PubMed]
- Zhang, G.; Chen, W.; Xie, H. Tibetan Plateau’s Lake level and volume changes from NASA’s ICESat/ICESat-2 and Landsat missions. Geophys. Res. Lett. 2019, 46, 13107–13118. [Google Scholar] [CrossRef]
- Xu, N.; Ma, Y.; Zhang, W.; Wang, X.H. Surface-water-level changes during 2003–2019 in Australia revealed by ICESat/ICESat-2 altimetry and Landsat imagery. IEEE Geosci. Remote Sens. Lett. 2020, 18, 1129–1133. [Google Scholar] [CrossRef]
- Cael, B.B.; Heathcote, A.J.; Seekell, D.A. The volume and mean depth of Earth’s lakes. Geophys. Res. Lett. 2017, 44, 209–218. [Google Scholar] [CrossRef]
- Sobek, S.; Nisell, J.; Fölster, J. Predicting the volume and depth of lakes from map-derived parameters. Inland Waters 2011, 1, 177–184. [Google Scholar] [CrossRef]
- Heathcote, A.J.; del Giorgio, P.A.; Prairie, Y.T. Predicting bathymetric features of lakes from the topography of their surrounding landscape. Can. J. Fish. Aquat. Sci. 2015, 72, 643–650. [Google Scholar] [CrossRef]
- Zhan, P.; Song, C.; Luo, S.; Liu, K.; Ke, L.; Chen, T. Lake level reconstructed from DEM-based virtual station: Comparison of multisource DEMs with laser altimetry and UAV-LiDAR measurements. IEEE Geosci. Remote Sens. Lett. 2021, 19, 1–5. [Google Scholar] [CrossRef]
- Messager, M.L.; Lehner, B.; Grill, G.; Nedeva, I.; Schmitt, O. Estimating the volume and age of water stored in global lakes using a geo-statistical approach. Nat. Commun. 2016, 7, 13603. [Google Scholar] [CrossRef]
- Busker, T.; de Roo, A.; Gelati, E.; Schwatke, C.; Adamovic, M.; Bisselink, B.; Pekel, J.F.; Cottam, A. A global lake and reservoir volume analysis using a surface water dataset and satellite altimetry. Hydrol. Earth Syst. Sci. 2019, 23, 669–690. [Google Scholar] [CrossRef] [Green Version]
- Swenson, S.C.; Wahr, J. Post-processing removal of correlated errors in GRACE data. Geophys. Res. Lett. 2006, 33, L08402. [Google Scholar] [CrossRef]
- Swenson, S.C. GRACE Monthly Land Water Mass Grids NETCDF RELEASE 5.0; PO. DAAC: Pasadena, CA, USA, 2012. [CrossRef]
- GDAL/OGR Contributors. GDAL/OGR Geospatial Data Abstraction Software Library; Open Source Geospatial Foundation: Beaverton, OR, USA, 2020; Available online: https://gdal.org (accessed on 18 January 2022).
- Giovanni, M.; Mathias, D.; Kayvan, S. Ggm: Graphical Markov Models with Mixed Graphs; The Comprehensive R Archive Network: Vienna, Austria, 2020; Available online: https://CRAN.R-project.org/package=ggm (accessed on 18 January 2022).
- R Core Team. R: A Language And Environment for Statistical Computing; R Foundation for Statistical Computing: Vienna, Austria, 2020; Available online: https://www.R-project.org/ (accessed on 18 January 2022).
- Borchers, H.W. Pracma: Practical Numerical Math Functions; The Comprehensive R Archive Network: Vienna, Austria, 2021; Available online: https://CRAN.R-project.org/package=pracma (accessed on 18 January 2022).
- Zhao, G.; Gao, H. Automatic correlation of contaminated images for assessment of reservoir surface area dynamics. Geophys. Res. Lett. 2018, 45, 6092–6099. [Google Scholar] [PubMed]
- Simard, M.; Pinto, N.; Fisher, J.B.; Baccini, A. Mapping forest canopy height globally with spaceborne lidar. J. Geophys. Res. Biogeosci. 2011, 116, G04021. [Google Scholar] [CrossRef] [Green Version]
- Zou, F.; Tenzer, R.; Jin, S. Water storage variations in Tibet from GRACE, ICESat, and hydrological data. Remote Sens. 2019, 11, 1103. [Google Scholar] [CrossRef] [Green Version]
- Markus, T.; Neumann, T.; Martino, A.; Abdalati, W.; Brunt, K.; Csatho, B.; Farrell, S.; Fricker, H.; Gardner, A.; Harding, D.; et al. The Ice, Cloud, and land Elevation Satellite-2 (ICESat-2): Science requirements, concept, and implementation. Remote Sens. Environ. 2017, 190, 260–273. [Google Scholar] [CrossRef]
- Jasinski, M.F.; Stoll, J.D.; Hancock, J.; Robbins, J.; Nattala, J.; Morison, B.M.; Jones, M.E.; Ondrusek, T.; Pavelsky, M.; Parrish, C.; et al. ATLAS/ICESat-2 L3A Inland Water Surface Height, Version 3; NASA National Snow and Ice Data Center Distributed Active Archive Center: Boulder, CO, USA, 2020. [CrossRef]
- Hirsch, R.; Slack, J.R.; Smith, R.A. Techniques of trend analysis for monthly water quality data. Water Resour. Res. 1982, 18, 107–121. [Google Scholar] [CrossRef] [Green Version]
- Taube, C.M. Three Methods for Computing the Volume of a Lake. In Manual of Fisheries Survey Methods II: With Periodic Updates; Schneider, J.C., Ed.; Special Report; Michigan Department of Natural Resources, Fisheries Division: Ann Arbor, MI, USA, 2000; Volume 25, pp. 175–179. [Google Scholar]
- Abileah, R.; Vignudelli, S.; Scozzari, A. A completely remote sensing approach to monitoring reservoirs water volume. Int. Water Technol. J. 2011, 1, 63–77. [Google Scholar]
- Silverman, B.W. Density Estimation for Statistics and Data Analysis; Chapman and Hall: New York, NY, USA, 1986. [Google Scholar]
- Mitchel, A. The ESRI Guide to GIS Analysis, Volume 2: Spatial Measurements and Statistics; ESRI Press: Redlands, CA, USA, 2005; pp. 176–180. [Google Scholar]
- Sabater, J.M. ERA5-Land Hourly Data from 1981 to Present. Copernicus Climate Change Service Climate Data Store. 2019. Available online: https://doi.org/10.24381/cds.e2161bac (accessed on 18 January 2022).
- Rodell, M.; Famiglietti, J.S.; Wiese, D.N.; Reager, J.T.; Beaudoing, H.K.; Landerer, F.W.; Lo, M. Emerging trends in global freshwater availability. Nature 2018, 557, 651–659. [Google Scholar] [CrossRef]
- Wang, J.; Song, C.; Reager, J.T.; Yao, F.; Famiglietti, J.S.; Sheng, Y.; MacDonald, G.M.; Brun, F.; Schmied, H.M.; Marston, R.A.; et al. Recent global decline in endorheic basin water storages. Nat. Geosci. 2018, 11, 926–932. [Google Scholar] [CrossRef] [Green Version]
- Adrian, R.; O’Reilly, C.M.; Zagarese, H.; Baines, S.B.; Hessen, D.O.; Keller, W.; Livingstone, D.M.; Sommaruga, R.; Straile, D.; Van Donk, E.; et al. Lakes as sentinels of climate change. Limnol. Oceanogr. 2009, 54, 2283–2297. [Google Scholar] [CrossRef]
- Davidson, N.C.; Fluet-Chouinard, E.; Finlayson, C.M. Global extent and distribution of wetlands: Trends and issues. Mar. Freshw. Res. 2018, 69, 620–627. [Google Scholar] [CrossRef] [Green Version]
- Yang, X.; Pavelsky, T.M.; Allen, G.H. The past and future of global river ice. Nature 2020, 577, 69–73. [Google Scholar] [CrossRef] [PubMed]
- Cloern, J.E.; Safran, S.M.; Vaughn, L.S.; Robinson, A.; Whipple, A.A.; Boyer, K.E.; Drexler, J.Z.; Naiman, R.J.; Pinckney, J.L.; Howe, E.R.; et al. On the human appropriation of wetland primary production. Sci. Total Environ. 2021, 785, 147097. [Google Scholar] [CrossRef]
- Li, H.; Qiao, G.; Wu, Y.; Cao, Y.; Mi, H. Water level monitoring on Tibetan lakes based on ICESat and ENVISAT data series. Int. Arch. Photogramm. Remote Sens. Spat. Inform. Sci. 2017, 42, 1529. [Google Scholar] [CrossRef] [Green Version]
- Patterson, P.L.; Healey, S.; Ståhl, G.; Saarela, S.; Holm, S.; Andersen, H.E.; Dubayah, R.O.; Duncanson, L.; Hancock, S.; Armston, J. Statistical properties of hybrid estimators proposed for GEDI—NASA’s global ecosystem dynamics investigation. Environ. Res. Lett. 2019, 14, 065007. [Google Scholar] [CrossRef]
- Biancamaria, S.; Lettenmaier, D.P.; Pavelsky, T.M. The SWOT mission and its capabilities for land hydrology. Surv. Geophys. 2016, 37, 307–337. [Google Scholar] [CrossRef] [Green Version]
- Xue, B.; Helman, D.; Wang, G.; Xu, C.; Xiao, J.; Liu, T.; Wang, L.; Li, X.; Duan, L.; Lei, H. The low hydrologic resilience of Asian Water Tower basins to adverse climatic changes. Adv. Water Resour. 2021, 155, 103996. [Google Scholar] [CrossRef]
- Williams, A.P.; Cook, E.R.; Smerdon, J.E.; Cook, B.I.; Abatzoglou, J.T.; Bolles, K.; Beak, S.H.; Badger, A.M.; Livneh, B. Large contribution from anthropogenic warming to an emerging North American megadrought. Science 2020, 368, 314–318. [Google Scholar] [CrossRef]
- Borsa, A.A.; Agnew, D.C.; Cayan, D.R. Ongoing drought-induced uplift in the western United States. Science 2014, 345, 1587–1590. [Google Scholar] [CrossRef]
- Condon, L.E.; Atchley, A.L.; Maxwell, R.M. Evapotranspiration depletes groundwater under warming over the contiguous United States. Nat. Commun. 2020, 11, 873. [Google Scholar] [CrossRef]
- O’Neill, M.M.; Tijerina, D.T.; Condon, L.E.; Maxwell, R.M. Assessment of the ParFlow–CLM CONUS 1.0 integrated hydrologic model: Evaluation of hyper-resolution water balance components across the contiguous United States. Geosci. Model Dev. 2021, 14, 7223–7254. [Google Scholar] [CrossRef]
- Asner, G.P.; Brodrick, P.G.; Anderson, C.B.; Vaughn, N.; Knapp, D.E.; Martin, R.E. Progressive forest canopy water loss during the 2012–2015 California drought. Proc. Natl. Acad. Sci. USA 2016, 113, E249–E255. [Google Scholar] [CrossRef] [PubMed] [Green Version]
- Yagmur, N.; Bilgilioglu, B.B.; Dervisoglu, A.; Musaoglu, N.; Tanik, A. Long and short-term assessment of surface area changes in saline and freshwater lakes via remote sensing. Water Environ. J. 2021, 35, 107–122. [Google Scholar] [CrossRef]
- Asoka, A.; Gleeson, T.; Wada, Y.; Mishra, V. Relative contribution of monsoon precipitation and pumping to changes in groundwater storage in India. Nat. Geosci. 2017, 10, 109–117. [Google Scholar] [CrossRef] [Green Version]
- Swenson, S.; Wahr, J. Monitoring the water balance of Lake Victoria, East Africa, from space. J. Hydrol. 2009, 370, 163–176. [Google Scholar] [CrossRef]
- Ahmed, M.; Sultan, M.; Wahr, J.; Yan, E. The use of GRACE data to monitor natural and anthropogenic induced variations in water availability across Africa. Earth Sci. Rev. 2014, 136, 289–300. [Google Scholar] [CrossRef]
- Micklin, P. The past, present, and future Aral Sea. Lakes Reserv. Res. Manag. 2010, 15, 193–213. [Google Scholar] [CrossRef]
- Zhang, B.; Song, X.; Ma, Y.; Bu, H. Impact of coal power base constructions on the environment around the Wulagai water reservoir, Xilinguole, Inner Mongolia. J. Arid Land Res. Environ. 2013, 27, 190–194. [Google Scholar]
- Tao, S.; Zhang, H.; Feng, Y.; Zhu, J.; Cai, Q.; Xiong, X.; Ma, S.; Fang, L.; Fang, W.; Tian, D.; et al. Changes in China’s water resources in the early 21st century. Front. Ecol. Environ. 2020, 18, 188–193. [Google Scholar] [CrossRef]
- Wang, S.; Che, Y.; Ma, X. Integrated risk assessment of glacier lake outburst flood (GLOF) disaster over the Qinghai–Tibetan Plateau (QTP). Landslides 2020, 17, 2849–2863. [Google Scholar] [CrossRef]
- Glantz, M.H.; Rubinstein, A.Z.; Zonn, I. Tragedy in the Aral Sea basin: Looking back to plan ahead? Glob. Environ. Chang. 1993, 3, 174–198. [Google Scholar] [CrossRef]





Publisher’s Note: MDPI stays neutral with regard to jurisdictional claims in published maps and institutional affiliations. |
© 2022 by the authors. Licensee MDPI, Basel, Switzerland. This article is an open access article distributed under the terms and conditions of the Creative Commons Attribution (CC BY) license (https://creativecommons.org/licenses/by/4.0/).
Share and Cite
Feng, Y.; Zhang, H.; Tao, S.; Ao, Z.; Song, C.; Chave, J.; Le Toan, T.; Xue, B.; Zhu, J.; Pan, J.; et al. Decadal Lake Volume Changes (2003–2020) and Driving Forces at a Global Scale. Remote Sens. 2022, 14, 1032. https://doi.org/10.3390/rs14041032
Feng Y, Zhang H, Tao S, Ao Z, Song C, Chave J, Le Toan T, Xue B, Zhu J, Pan J, et al. Decadal Lake Volume Changes (2003–2020) and Driving Forces at a Global Scale. Remote Sensing. 2022; 14(4):1032. https://doi.org/10.3390/rs14041032
Chicago/Turabian StyleFeng, Yuhao, Heng Zhang, Shengli Tao, Zurui Ao, Chunqiao Song, Jérôme Chave, Thuy Le Toan, Baolin Xue, Jiangling Zhu, Jiamin Pan, and et al. 2022. "Decadal Lake Volume Changes (2003–2020) and Driving Forces at a Global Scale" Remote Sensing 14, no. 4: 1032. https://doi.org/10.3390/rs14041032
APA StyleFeng, Y., Zhang, H., Tao, S., Ao, Z., Song, C., Chave, J., Le Toan, T., Xue, B., Zhu, J., Pan, J., Wang, S., Tang, Z., & Fang, J. (2022). Decadal Lake Volume Changes (2003–2020) and Driving Forces at a Global Scale. Remote Sensing, 14(4), 1032. https://doi.org/10.3390/rs14041032

