Abstract
The destruction of cultural heritage caused by dams represents a major issue especially in an age of climate change and narrowly focused development policies. To counteract this phenomenon, archaeologists and cultural heritage experts have relied upon rescue archaeology practices generally limited to fieldwork methodologies, while remote sensing of satellite imagery remains under-considered. To bridge this gap, we build on a multidisciplinary collaboration exploring the potential of Synthetic Aperture Radar (SAR) and open access multispectral satellite imagery, for quantifying the archaeological evidence located within a prospective reservoir area before dam construction. Based on previous research by Marchetti (2020) claiming the necessity for ad hoc protocols to document and monitor the impact of dams on cultural heritage, we selected two complementary situations: the planned dam of Halabiyeh in Syria and the under construction Grand Ethiopian Renaissance Dam (GERD) in Ethiopia. These case studies were analyzed with state-of-the-art methodologies to develop a feasible workflow that may contribute to fostering the use of satellite imagery in operational contexts such as those represented by these particular cases, and be replicated by archaeologists in other areas. The workflow is designed to be integrated to ground-truthing methodologies into two dedicated protocols named Pre-Construction Archaeological Risk Assessment (PCARA) and Pre-Flooding Rescue Archaeological Program (PFRAP) which could eventually become a standard procedure for rescue archaeology in dams areas.
Keywords:
cultural heritage; archaeology; dams; risk assessment; satellite imagery; multispectral; SAR; COSMO-SkyMed; Sentinel-2 1. Introduction
Over the last two decades, remote sensing of satellite imagery for cultural heritage risk assessment has significantly increased [1,2,3,4,5]. Corroborating evidence of such a growth of interest is found not only in the scientific publications [4,5], but also in white papers, policy documents and more generally in the grey literature. At the same time, protection and safeguarding of cultural and natural heritage have been raised higher in international agendas (e.g., as a dedicated target in the United Nations’ 2030 Agenda for Sustainable Development Objective #11.4) and what satellite technologies can specifically do towards this scope is the subject of dedicated reflections, at least at the European level (e.g., Copernicus Cultural Heritage Task Force).
The wide range of both multispectral and Synthetic Aperture Radar (SAR) satellites, together with the open access availability of images through different online platforms, has helped to raise awareness on the potential of this approach and opened up new avenues for cultural heritage and archaeological studies [6,7,8,9].
This type of application, framed within a rich corpus of theoretical analyses and guidelines [10,11,12,13,14], and integrated with ground-truthing assessment methodologies [15], allows a comprehensive understanding of all the risks and damage to cultural heritage.
Despite these major advances, most of the studies focused on selected types of damage, chiefly looting [16,17,18], natural hazards [19] and conflict-related [20,21], that were generally deemed to be the most dangerous ones or were more consistently covered by the increased flow of information and media attention in response to the events occurring in different regions (e.g., Syrian or Libyan civil wars). Beyond the utmost importance of those damages, a growing number of studies [10,11,22,23,24,25,26] has recently demonstrated that other types of hazards such as ploughing, construction of roads and buildings or even large-scale infrastructures, have a comparable impact on cultural heritage despite being less considered by the current literature.
Among the various types of large-scale infrastructure projects, dams represent a major issue. Their construction results in flooding (which in most cases still allows underwater archaeology research [27,28]) or multiple types of damage, including partial or total removal of the archaeological deposits due to erosion by water within the reservoir [29,30], as well as partial or complete destruction caused by the dams’ infrastructures [31]. These types of hazards have affected thousands of archaeological sites in different places around the world [29,31,32,33,34,35] (Figure 1A). The numbers are striking and range from about 2000 archaeological sites submerged or damaged by dams built along the Nile river [34,36] to approximately 1000 sites flooded in the Tigris and Euphrates basin [31,37], from nearly 1300 sites in the Yangtze river valley [38,39] to at least 800 sites within the six artificial water reservoirs created along the course of the Missouri river [40] (Figure 1B).
Figure 1.
Graphic representation of (A) the widespread distribution of dams and reservoirs whose construction and filling process damaged cultural and archaeological heritage sites, and (B) examples of sites that were either affected, totally or partially submerged or relocated. Notation: (1) Gardiner dam; (2) Houtribdijk dam; (3) Atatürk dam; (4) Three Gorges dam; (5) Fort Peck dam; (6) Oahe dam; (7) Aswan dam; (8) Nurek dam; (9) Tarbela dam; (10) Zeugma; (11) Hasankeyf; (12) Leshan; (13) Habuba Kabira; (14) Merowe dam sites; (15) Abu Simbel; (16) Missouri dam sites. The map is not exhaustive and intentionally provides a sample for demonstration purposes only. For an exhaustive list of the main dams and archaeological sites located in the region of the case studies that are presented in this paper see [34] and the OrientDams GIS repository (https://www.orientlab.net/orientdams/orientgis-map/, last accessed on 16 January 2022).
Despite these pervasive effects, the main concerns about the impact of dams, both at national and international level, generally regard population displacement [41,42,43], environmental impact [44,45,46] and geopolitics [47,48,49], while specific action protocols, and tailor-made methodologies to document, preserve and monitor this type of damage to cultural heritage, are yet to be codified [31]. In terms of national and international policies, we observe different levels of accuracy and effectiveness of Cultural Heritage Management (CHM) practices. In several countries like the United States of America [40,50], Portugal [51], Russia [52] and Namibia [53], to name a few across the world, there are national legislations, tools and guidelines recognizing the importance of protecting cultural heritage in the case of dam construction. Similarly, it happens with international governmental bodies such as the EU [54]. However, as stressed by Brandt and Hassan [50], these documents and guidelines are often too vague and fail to define specific actions, as in the case of the EU Environmental Impact Assessment (EIA) [54] or the U.S. National Environmental Policy Act (NEPA) backed by a sequence of cultural heritage management acts issued between 1930s and 1970s [50]. The lack of protocols may also affect the implementation phase of infrastructural projects funded by international bodies in charge of financing and often supervising dam construction such as the World Bank, the International Monetary Fund, the Asian Development Bank or the Inter-American Development Bank [31]. In best scenarios, practitioners and consultants can rely on general guidelines concerning the importance of considering the safeguarding of cultural heritage in the case of large-scale construction activities [31,55]. In summary, there are currently few legislative frameworks, and no action protocols guiding operators through a workflow to efficiently document, safeguard and monitor archaeological sites and cultural heritage in its widest definition under threat from dam construction.
Even more problematic is the situation in several regions like South America, Middle East and South-East Asia, as well as Africa [50], where the majority of poor countries often face under-resourced heritage management and where large-scale hydraulic infrastructures are likely to occur at present and in the future, because they represent an opportunity for economic benefit and national development. In these cases, if heritage management is under-resourced and heritage legislation is ineffective, then archaeological/heritage considerations will be easily bypassed.
In this context, the debate regarding damages to cultural heritage is still given little attention in social, political and scientific agendas. This trend is certainly one of the main reasons for the lack of understanding of the quantitative and qualitative damages entailed. Furthermore, there should be more awareness about the scale factor implied by dams construction, given that their effects are extensive and very large areas may be impacted. Critically, these infrastructure projects affect watercourses, i.e., environments which have been favored areas for settlement for millennia, and thus with potentially disproportionate impacts on local archaeology.
Current counter-actions mostly rely upon methodologies and timing of rescue archaeology [56,57] and they consist of ground survey activities, sometimes integrated with aerial imagery. The tangible limits of these approaches include: (1) incomplete research methodology, which does not consider the potential of remote sensing for sites identification, particularly for sites which are better appreciated from space than from ground-level; (2) limited timeframe, as ground-truthing allows only the identification of the latest types of damage that are visible at the time of in situ survey; (3) incomplete geographic coverage, as confirmed by many archaeological surveys in prospective dam reservoirs [34].
When dealing with large-scale areas and time pressure, these shortcomings could be effectively overcome by enriching rescue archaeology methodologies with the systematic integration of remote sensing of satellite imagery. Indeed, while this approach is receiving increasing attention and is applied by a growing number of research-driven academic projects [8,9,58,59], the systematic use of satellite data within the field of large-scale rescue archaeology projects, especially in countries with a weak CHM-related legislation, is still far from being standard practice across the archaeological community [31,34,60,61]. This may be due to a variety of factors including the underestimation of the real potential of this tool, the lack of necessary expertise of most archaeologists to access, process and interpret evidence from satellite imagery, and the fact that many archaeologists still privilege bespoke aerial imagery. The lack of understanding of the different potential use of the wide array of satellite missions that are currently available may also be slowing down the spread of this practice. In other cases, the reason for not using satellite remote sensing is exactly the opposite. For example, rescue archaeology is applied to other types of development that have different technical requirements for investigation, thus making satellite remote sensing data not suitable and thus not sought for (e.g., insufficient spatial resolution; features to document are not well visible from space). However, this scenario is more likely to occur if the archaeologist/practitioner/operator already has a background knowledge or previous experience with satellite remote sensing.
As far as the operator’s expertise and experience are concerned, multidisciplinary collaboration proves to be one of the most effective ways forward to tackle the above described issues [58], and is here considered an effective means to stimulate an aware use of satellite imagery by archaeologists to study and protect the past.
The importance of integrating remote sensing in the documentation of damages to cultural heritage threatened by dams has been recently stressed by Marchetti et al. [31] which proposed a three-phase action protocol: (1) Preliminary analysis of the archaeological evidence identified through Pre-Construction Archaeological Risk Assessment (PCARA); (2) Archaeological activities carried out during the construction of the dam defined as Pre-Flooding Rescue Archaeological Program (PFRAP); (3) Analysis of the final impact of the dam, conducted in the frame of the Post-Flooding Archaeological Damage Assessment (PFADA). For each of these steps, specific remote sensing and ground-truthing activities have been proposed, although detailed methods and workflows have not yet been defined and tested.
This paper wishes to contribute to bridge the gap in the use of satellite imagery for assessing damages to cultural heritage threatened by dams. In particular, we explore the potential of SAR and open access multispectral satellite imagery, using state-of-the-art approaches to develop a workflow for the PCARA and the initial phase of PFRAP protocol steps, through a multidisciplinary collaboration.
2. Materials and Methods
This paper aims to develop a possible workflow for the first phase of the protocol PCARA proposed by Marchetti et al. [31]. This initial step consists in the preliminary quantification of the archaeological evidence located within a prospective reservoir area before dam construction using satellite-based remote sensing. We will also provide guidelines for the initial phase of the second protocol, named PFRAP, aiming at monitoring the condition of sites during dam construction using the same satellite-based approach.
2.1. Rationale
Considering the above mentioned barriers that prevent archaeologists from using satellite imagery for this scope, the methodology builds upon the following principles: (1) Multidisciplinary collaboration; (2) Open access and “tunable” data and (3) Variables for data selection.
2.1.1. Multidisciplinary Collaboration
The methodology assumes that a satellite image analyst and an archaeologist work together. Such a collaboration represents a key element of this research, because it serves not only for integrating two different perspectives, but also for seeking possible solutions to bridge the technical skill gap, and the underestimation by archaeologists on the potential of satellite images for the protection of cultural heritage.
In the literature, this necessity had been already stressed by Agapiou and Lysandrou [59] and Cunliffe et al. [33], all calling for an increasing interaction among the different disciplines as well as an improvement in the “transfer of knowledge”, which does not imply a total exchange of skills among experts of different fields, but rather a mutual improvement of the theoretical knowledge and practical expertise.
This above mentioned approach of “co-working” is organized according to a specific operational chain by which tasks like data collection and analysis are clearly designed and assigned according to the individual researcher’s skills, although both the professionals are engaged in the process. The subsequent steps, including the discussion of the results and interpretation are conducted jointly. Furthermore, the critical assessment of the outcomes (especially from the archaeologist’s point of view) may suggest the need to go back to the data processing and analysis, if not even to data collection, and iteratively refine data selection, parameter setting for processing, etc., to better suit the purpose.
Thanks to this collaboration, archaeologists are able to learn the variables that may impact on the quality and visibility of satellite acquisitions, as well as the characteristics of the satellites to use. Vice versa, the image analyst is trained in tailoring satellite data acquisition and their processing to address specific user requirements. Such an improved awareness on the potential of satellite imagery will eventually allow archaeologists to master the data collection processes, tuning images into selection for their research scopes, instead of using available datasets randomly found on the web or through open sources.
2.1.2. Open Access and “Tunable” Data
Satellite images that are made available according to an open access policy are obviously advantageous for purposes of archaeological studies and rescue archaeology, as well as for operational/commercial works with limited funding resources. In this research, we consider two main open access data sources: (1) Very High Resolution (VHR) imagery (≤5 m) from commercial satellites made available through open platforms and (2) satellite imagery of high spatial resolution (5–30 m as per the definition followed in [62]) from institutional assets and initiatives such as the Copernicus Programme and its Sentinel missions managed by the European Space Agency (ESA).
A substantial bulk of multi-temporal open access VHR satellite imagery is accessible through Google Earth and Bing Maps. As such, these visualization platforms are certainly valuable entry-level tools for assessing damage to cultural heritage [5]. However, their archives are limited to optical satellite imagery and both temporal availability and quality may vary from region to region. The more recent addition of Google Earth Engine (GEE), combining a multi-petabyte catalogue of satellite imagery and geospatial datasets with complex algorithms, potentially represents an advance for cultural heritage documentation and monitoring [15,63,64]. However, the requirement for understanding of coding in order to realize GEE’s full potential, means that its use is restricted to a subset of archaeological remote sensing specialists.
On the other hand, satellite constellations collecting images according to recurrent observations, at high temporal frequency, with global coverage, such as the Sentinel missions, provide a potential solution to the above limits, although the spatial resolution is definitely lower. More precisely, 10 m at best in the visible and near-infrared channels for Sentinel-2 multispectral optical image collections, and 20 m by 22 m range by azimuth resolution for high resolution Level-1 Ground Range Detected (GRD) products generated from Sentinel-1 SAR images collected in Interferometric Wide Swath Mode (IW; [65]). For the purposes of the proposed methodology, we focus on Sentinel-2 which is the Sentinel mission that has most rapidly attracted archaeologists’ attention [62]. Instead, the use of Sentinel-1 SAR images in archaeology is still growing, given that these data require technical skills and software to be effectively exploited. Even if Sentinel-1 images can be accessed as GIS-ready GRD products, their interpretation and spatial analysis require some previous training. In this regard, it has been already acknowledged that further capacity building across archaeologists is needed to increase the user uptake of Sentinel-1 SAR data in archaeology [58,66].
The archive of images produced by these satellites is available for free to everyone. Its application has already demonstrated considerable effectiveness in documenting different types of cultural heritage hazards such as flooding [67,68], looting [4,62] and urban sprawl [3,69]. For the scope of the present research, it is worth mentioning that recent research has proved how Sentinel-1 and Sentinel-2 data can be effectively used for detection of archaeological mounds [70,71]. Furthermore, Sentinel image collections are also accessible and can be processed in GEE. However, the above mentioned technical challenges still impede an effective use of this platform and its tools, hence strengthening the need to work with a remote sensing specialist.
In this regard, the multidisciplinary collaboration between an archaeologist and a remote sensing specialist (see Section 2.1.1) is essential to effectively complement the use of open access data sources with other types of satellite imagery that can be collected and provided through different image collection mechanisms. In particular, the methodology proposed in this paper also encompasses the use of satellite images that can be specifically tasked to be collected over the area of interest, by selecting the appropriate timing for acquisition, and spatial and temporal resolutions to suit the specific use-case and user requirement. For the sake of brevity, we hereinafter refer to these images as “tunable” data. This definition applies to the above VHR optical imagery from commercial providers, in case the research team can afford to pay for collection of new data (e.g., a panchromatic WorldView-3 not yet available in the archive catalogue, just to make an example), as well as to SAR missions that offer users with tasking opportunities, instead of predefined routine acquisition plans such as in the case of Sentinel-1.
In the present research, this is achieved with COSMO-SkyMed SAR constellation of the Italian Space Agency (ASI) and its StripMap HIMAGE (3 m spatial resolution), and Enhanced Spotlight (1 m) imaging modes that were proved to be the most advantageous for archaeological and cultural heritage applications [72] (see the same reference for accessibility terms and conditions in the case of applied research and purely commercial applications). Such sets of data provide an observation capability that becomes crucial for documenting specific phases of the dam construction and cannot be otherwise achieved due to either the lack and discontinuity of Google Earth and Bing Maps images, or cloudiness or limited spatial resolution with Sentinel-2 time series. This is also thanks to the agility of the COSMO-SkyMed constellation satellites that can be tasked to collect during the temporal windows of interest regardless of the weather conditions, at different scales and associated spatial and temporal resolutions (see [72] for an overview). These features of COSMO-SkyMed are definitely advantageous compared to Sentinel-1, with which it otherwise shares similarities in terms of difficulty of image processing, data handling and interpretation. Therefore, COSMO-SkyMed data may better serve the purposes of rescue archaeology, depending on the specific scale and scope, as we demonstrate in this paper.
The combination of SAR and optical satellite imagery aims to make the best out of their diverse capabilities, and perform observations at different scales, from landscape to small archaeological features [69,72].
2.1.3. Variables for Data Selection
In order to provide the most accurate identification of archaeological sites in prospective reservoir areas, it is essential to consider two types of variables: (1) temporal; (2) environmental.
The temporal variable relates to the timeframe of the dam construction and how satellite data can provide sufficient temporal coverage of the pre-, during and post-construction phases. Therefore, this variable influences the selection of the number and type of archive and new images to be acquired. “Tunable data” (i.e., COSMO-SkyMed see Section 2.1.2) are therefore advantageous to fill documentation gaps, although this cannot be done retrospectively.
The environmental variable regards the physical properties of the natural setting where the dam is constructed and that may impact on the visibility of archaeological sites in the satellite data. Above all, seasonality. Indeed, it is well known that highly vegetative landscapes may hamper visibility in both optical and SAR data. Therefore, if the prospective reservoir area is located in an arid or semi-arid region (e.g., desert areas in Northern Africa or the Middle East), seasonality may not be a constraint for satellite images collection. On the contrary, humid regions (e.g., most of continental Europe, Amazonian region or central Africa) may require specific satellite data tasking during either low or high vegetative periods.
2.2. Workflow
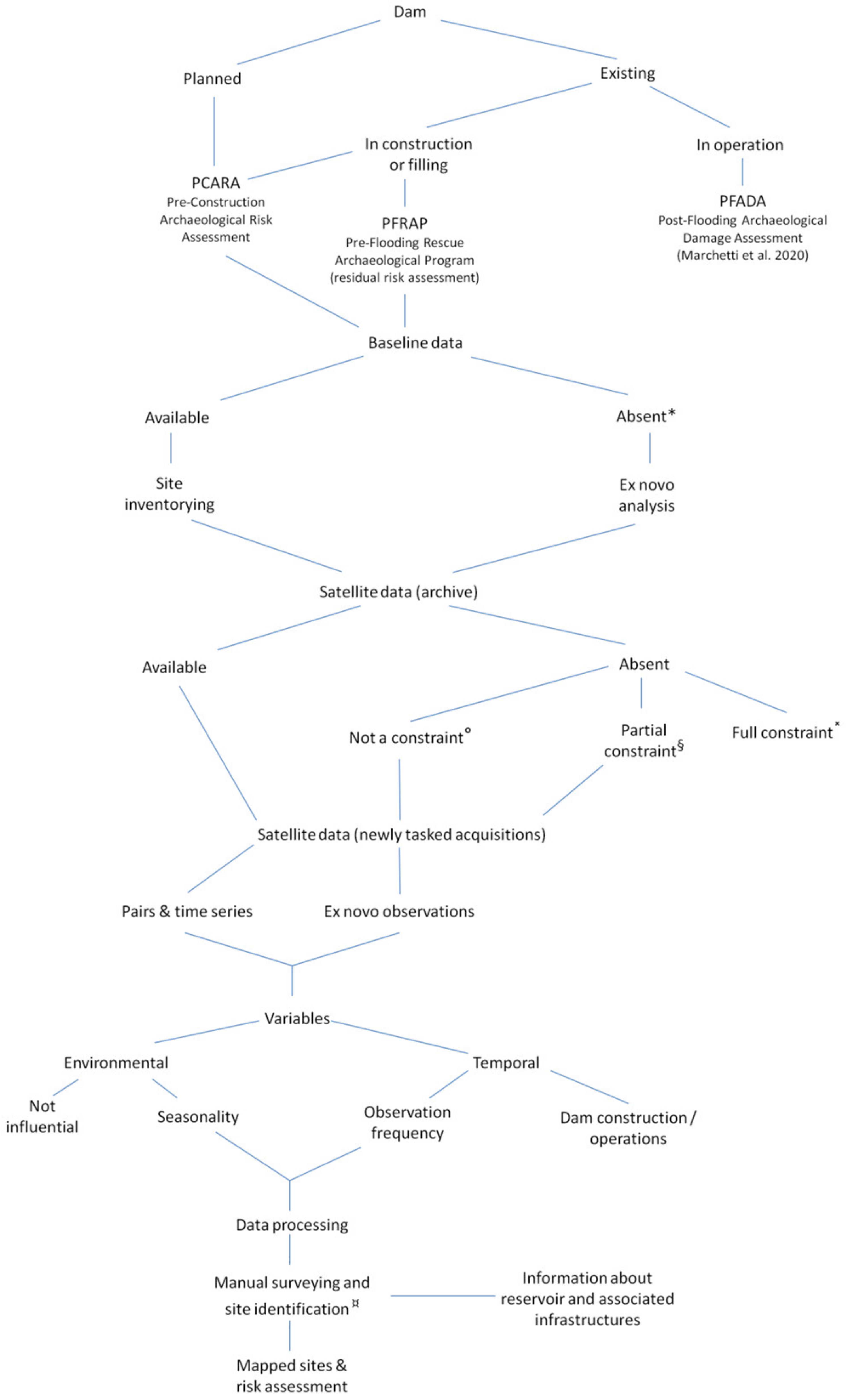
The flowchart in Figure 2 is structured in a way that the proposed methodology can be applied to a variety of situations when cultural heritage is threatened by dams, i.e., either planned or already existing.
Figure 2.
Workflow of satellite-based methodology for documentation of cultural heritage threatened by dams before (PCARA) and during (PFRAP) their construction. Notation: * it also includes cases when baseline information are scarce and insufficient, so it is more convenient to run a completely new survey; ° in the case of pre-construction assessment of planned dams; § in the case of during-construction assessment; ˟ in the case of damage assessment when the construction is completed and the dam is already in operation; ¤ if applicable, this step could be fully automated or a mixture of the two. How PFADA is developed is intentionally not covered in the present paper.
The preferable case is always when the dam is not constructed yet and no damage, either partial or total, has occurred. The satellite-based survey can therefore feed into the PCARA. Unless other types of damage have already altered or affected the exposed heritage, the quality of the surveys mostly depend on the availability of baseline data and the opportunity to collect ad hoc data prior to the beginning of the dam construction.
This is even more applicable, when the dam is under construction or being filled in, and some damage may have already been caused. In this case, the overall situation has to be treated in the frame of the second protocol considered in this paper, i.e., the PFRAP. Operators are requested to conduct an assessment of the residual risk, i.e., a survey and evaluation of the portion of heritage that has not been damaged yet and may be lost if no mitigation measures or proper rescue operations are undertaken. This constraint can arise especially in absence of sufficient baseline data and archive imagery depicting the situation prior to the dam construction and filling. For the sake of completeness, the flowchart also includes situations when dams are already in operation and the PFADA, according to Marchetti et al. [31], should be applied. However, this case is beyond the scope of the present paper and is not further developed.
In all PCARA and PFRAP applications, baseline data from previous surveys, past studies or published collections and reports are needed. These data allow for a first inventory of sites to be made and compared with site detections that can be achieved with either archive satellite imagery or newly tasked acquisitions. In such circumstances, the satellite-based surveys provide a means to assess whether the baseline data are still valid and accurately depict the archaeological potential and site distribution, and to make a comparison between the two data sources, e.g., to identify previously unknown locations. In absence of baseline data, the satellite-based analysis is basically the only other option to pursue, especially if field survey is not allowed or feasible due to local difficult logistics, economic reasons and/or security concerns (e.g., COVID-19 pandemic restrictions or conflicts). It is in this specific regard that the proposed method aspires to offer a viable solution for archaeologists aiming to undertake activities of rescue archaeology.
When a sufficient number of satellite images is available to document one or more stages of the dam life cycle, new acquisitions may be collected to form pairs with the archive images or create long time series concatenating with past satellite observations. This is beneficial for a variety of purposes. First of all, to assess whether changes have occurred during the overall period of observation or whether the ground in the study area remains unaltered. Secondly, to rely on multiple observations of the same site of potential archaeological interest. If a site is repeatedly identified in different images, it increases the likelihood that the detected feature is of anthropogenic origin.
As mentioned above (see Section 2.1.3), this is the stage of the workflow when the presence of any environmental variable needs to be carefully accounted for, alongside its probable influence on the effectiveness of satellite data to make the archaeological features be well visible and detectable. If this is the case, it is always recommended that images collected in matching seasons are compared and the satellite-based surveys are repeated in different seasons.
Constraints to the implementation of the above approaches may be caused by the timeline of the dam construction and its operations. If the beginning of the dam construction is imminent or the schedule of the reservoir impoundment(s) is tight, so the time allocated for archaeological surveys is short, there may not be enough opportunities to collect new images covering different seasons. Therefore, unless a sufficiently long archive of images is already available, the breadth of observations also to account for the environmental variable may be limited. On the contrary, if time pressure is absent, a combination of satellite images collected routinely according to a predefined acquisition scenario (e.g., Sentinel-2) and ”tunable data” (e.g., COSMO-SkyMed acquisitions) can provide an adequate temporal frequency of observation. In all circumstances, the possibility to collect new satellite images suiting the purposes of rescue archaeology is recommended. While the availability of archive imagery is always a resource that should not be disregarded, it is not infrequent that these images may require a sort of repurposing to be used as they were originally collected for other scopes. The absence of archive imagery does not represent an obstacle for PCARA when dams are still to be constructed or just planned. Instead, it may be a partial to a full constraint in the case of PFRAP, meaning when the archaeological research has to be made during the construction of a dam or when the dam is already in operation.
Once the baseline and satellite data have been prepared, the satellite image analyst can generate map products derived from satellite image processing that can be used by the archaeologists for manual remote sensing activities. Via geospatial analysis in a Geographic Information System (GIS) environment, the archaeologists can combine observations with information about reservoirs and associated infrastructures, and produce maps of identified sites and those at risk or that have been already damaged or lost. Although this step of the methodology mainly relies on the archaeologist’s expertise, it also benefits from the multidisciplinary collaboration with the image analyst (see Section 2.1.1), in order to assess the presence of false positives, corroborate the interpretation, or iteratively go back to the satellite data selection and/or their processing to improve visibility and quality of the derived products, attempt new image elaborations or collect more data.
New methods for automatic identification of sites are currently being developed and published (e.g., [70]). However, the proposed workflow intentionally focuses on manual and visual surveying for site identification, i.e., the most probable and simplest of the exploitation scenarios by field archaeologists that the present work aspires to reach and encourage towards the use of satellite data for purposes of rescue archaeology.
2.3. Use-Cases
To test the feasibility of our methodology in both PCARA and PFRAP, we selected two representative case studies: the small, planned dam of Halabiyeh in Syria (Figure 3) representing a perfect case for PCARA, and the large, currently under construction Grand Ethiopian Renaissance Dam (GERD) at the border between Ethiopia and Sudan (Figure 4), to which both PCARA and PFRAP can be applied. We used the following selection criteria for both the dams, meaning: 1. Scale, 2. Type of terrain, 3. Current construction situation and 4. Previous archaeological research.
2.3.1. Planned Dam: Halabiyeh, Syria
Halabiyeh dam (Figure 3) was commissioned by the Syrian government in 2010 to flood a 30 km long stretch of the Middle Euphrates valley in Syria between the cities of Raqqa and Deir ez-Zoor [73]. However, the construction was stopped following the outbreak of the Syrian civil war in mid-2011. Halabiyeh represents a perfect example for testing our methodology on a small-scale dam, located in an area characterized by both arid, semi-desert terrain and farmland. Construction works have not started yet, while a preliminary archaeological survey had been intentionally undertaken before 2010 (i.e., right before the planned construction of the dam) based on the prospective area of the dam (and therefore matching the ground survey step of the PCARA protocol). This survey led to the identification of 8 sites [74,75], thus providing some baseline data of the potential archaeological heritage at risk. The survey methodology did not consist of pedestrian investigation [76], while it was solely based on documentation and visit of the features visible from the ground (generally from car, although this is not specified). Therefore, it can be considered a type of preliminary investigation that matches the guidelines proposed for PCARA by [31] (also if we consider the timing when such a research survey was undertaken). The archaeological survey is here useful to compare and better calibrate the remote sensing-based site identification. It is instead outside the scope of the present paper to make a comparison between the published preliminary archaeological survey and our remote sensing-assisted site identification.
Figure 3.
Location in eastern Syria (top right inset) and satellite view (taken from Bing Satellite) of the area where the small dam of Halabiyeh was planned. Extent of the planned dam area reservoir and infrastructures is reported, alongside sites of archaeological interest from previous surveys [74,75]. Remote sensed sites are those identified via the present satellite-based assessment.
Figure 3.
Location in eastern Syria (top right inset) and satellite view (taken from Bing Satellite) of the area where the small dam of Halabiyeh was planned. Extent of the planned dam area reservoir and infrastructures is reported, alongside sites of archaeological interest from previous surveys [74,75]. Remote sensed sites are those identified via the present satellite-based assessment.

2.3.2. Dam under Construction: GERD, Ethiopia
The second dam case study, the GERD, is still under completion along the northernmost Ethiopian stretch of the Blue Nile river, about 15 km from the border with Sudan (Figure 4). The construction of this monumental infrastructure started in 2011 and it was completed in July 2020 [77,78,79]. The impoundment is ongoing and it may take up to 15 years, eventually generating a major artificial lake with an area of 1763.3 km2, a capacity of more than 70 billion cubic meters of water and flooding a 190 km long stretch of the Blue Nile [79,80].
Figure 4.
Location in western Ethiopia (right inset) and satellite view (taken from Bing Satellite) of the region of the Grand Ethiopian Renaissance Dam (GERD), alongside the spatial distribution of the sites mapped during this research based on optical and SAR satellite data. The area reservoir shows the planned extent according to Madson and Sheng [78].
Figure 4.
Location in western Ethiopia (right inset) and satellite view (taken from Bing Satellite) of the region of the Grand Ethiopian Renaissance Dam (GERD), alongside the spatial distribution of the sites mapped during this research based on optical and SAR satellite data. The area reservoir shows the planned extent according to Madson and Sheng [78].

GERD consists of two structures: the Main Dam and the Saddle Dam. The former is characterized by three sections: left bank, central section and right bank. The central section is at a lower level compared to the left and right banks in order to allow good maintenance of the body of the dam, as well as natural flooding during the rainy season. The Saddle Dam of GERD, which is 60 m in height and approximately 5 km in length, was constructed in order to increase storage capacity, permeability and erosion control. It is a concrete-faced rock fill and its embankment volume is 15 million cubic meters [80]. Sentinel-1 SAR and Sentinel-2 optical imagery have been recently used to document and monitor the filling process and its implications on the downstream river hydrology [79]. According to the selection criteria illustrated before, the GERD can be considered as a perfect case study, to test the PCARA and the earliest part of the PFRAP methodology. It is a large-scale dam, characterized by extended forests and limited farmland. The construction of the dam infrastructures has been recently completed, although the impoundment is still ongoing. Moreover, the region is barely known, with previous archaeological and ethno-archaeological investigations conducted only in a small part of the prospective reservoir area [81,82]. Besides the substantial archaeological potential which has emerged from the handful of excavations, the entire region housed a large number of villages characterized by traditional architectural techniques and material culture as well as societal structures, traditions and rituals which closely resembled the old cultural traditions [83]. These cultural features represent an important part of the history, together with the tangible and intangible heritage of the region, which deserve to be documented.
2.4. Satellite Data and Processing
Table 1 and Table 2 list the satellite data used for Halabiyeh dam and GERD, respectively. In particular, cloud-free Sentinel-2 multispectral products were selected and downloaded from the Copernicus Open Access Hub, all in Level-2A (L2A) Bottom Of Atmosphere (BOA) format in the case of Halabiyeh dam and Level-1C (L1C) Top-Of-Atmosphere (TOA) and L2A formats for GERD prior to and after 2021, respectively. In the latter case, preliminary tests on sample data suggested that no particular advantage could be achieved by means of atmospheric correction of L1C products for the purposes of site detection. Of the 13 bands, we concentrated on the visible to near-infrared bands and their combinations as per the methodology developed by Tapete and Cigna [62].
Table 1.
Archive and newly acquired satellite imagery used for documenting archaeological sites in the prospective Halabiyeh dam.
Table 2.
Archive and newly acquired satellite imagery used for documenting cultural heritage sites in the GERD dam area.
COSMO-SkyMed StripMap HIMAGE and Enhanced Spotlight images were processed from Level 1A, single-look complex slant products (SCS) up to geocoded products according to the methodology described in Tapete et al. [84]. In both use-cases, the geocoding accuracy of ellipsoid-corrected scenes and products was refined using tens of ground control points (GCPs) to make the scenes overlap with the available ESRI World Imagery base map. Change detection maps were generated as per the procedure by Tapete and Cigna [68,72].
In the case of Halabiyeh dam, the region was poorly covered by archive satellite imagery of adequate spatial resolution collected prior to the beginning of our surveys. Only one COSMO-SkyMed Enhanced Spotlight scene, vertical-vertical (VV) polarization, ascending geometry, incidence angle of 50.85°, dating back to 14 January 2012 was available over the area where the dam arch was supposed to be placed. Therefore, a robust acquisition strategy of SAR imagery from the COSMO-SkyMed constellation was necessary, to complement the rich and consistent cloud-free open access Sentinel-2 dataset, and allow a sufficient integration of both active and passive satellite systems. A new set of Enhanced Spotlight scenes was tasked to concatenate with the 2012 image, while other three Enhanced Spotlight frames were tasked to provide a full coverage of the Euphrates section where the reservoir should have been formed after the impoundment of the planned dam. These scenes allowed a spatial upgrade of the regional-scale assessment and site identification made at 3 m spatial resolution by means of a bespoke time series of StripMap HIMAGE images that was also tasked to cover the whole study area within the same frame.
On the contrary, the area of the GERD reservoir was already documented, with a rich archive of optical and SAR imagery available, at least since 2013. Therefore, we decided to integrate the available open access Sentinel-2 dataset, with few targeted acquisitions of COSMO-SkyMed at 3 m spatial resolution matching with the archive StripMap HIMAGE scenes. The new data were collected during the dry season of May 2021 and the humid season of October–November 2021 (Table 2), in order to address the main environmental variable (i.e., the seasonality and its impact on the visibility of anthropogenic features).
For the purposes of our methodology, Google Earth was helpful to select existing data and task new acquisitions based on the three main phases, i.e., pre-, during and post-construction. Although the dataset is discontinuous, the Google Earth time-lapse highlights the key construction phases of GERD, but also triggers some hypotheses about the timing of the filling-up process (Figure 5).
Figure 5.
Timeline of GERD dam construction and filling process as inferred by combining Google Earth imagery and CBERS 4 data, the latter being sourced under the Creative Commons Attribution License from [79].
To obtain a more detailed post-construction time-lapse, Google Earth images have been also integrated with true-color images from China–Brazil Earth Resources Satellite 4 (CBERS) taken on the 26 June 2020 and 11 July 2020, used and made available by Kansara et al. [79]. The first filling process started in July 2020 and in autumn 2020, therefore in late 2020 the reservoir was already well delineated (Figure 5). As detailed in Section 3.2, because a second filling process happened in July 2021, our analysis for site detection undertaken in the course of 2021 falls not only in the PCARA protocol but also in the initial phase of PFRAP, as per the methodological workflow in Figure 2.
3. Results
The manual identification of possible new archaeological and cultural heritage sites to be flooded by the two dams provide interesting insights on the potential of SAR and optical imagery, and their application within the PCARA phase. We illustrate here both the results in terms of new potential sites discovered and the specific variables or features that led to their identification.
3.1. Halabiyeh Dam
In the case of the Halabiyeh dam, the integrated use of Sentinel-2 and COSMO-SkyMed imagery allowed us to detect at least five new archaeological sites across the whole prospective reservoir area (cyan polygons in Figure 3). The identification of the new potential sites was based on four variables and features, some of which were already known from the previous literature like shape and color, while others less explored, especially by non-landscape archaeologists, including unexpected irregularities of some elements of the territory, such as roads or water channels or the location of anomalies along abandoned meanders of the river (Figure 6A–L).
Figure 6.
Site detection across the prospective reservoir region of Halabiyeh dam based on the combination of Sentinel-2 (displayed as false-colored composites, R: Band 8—NIR; G: Band 4—red; B: Band 3—green) and COSMO-SkyMed data (displayed as SAR radar backscatter). Examples of: tells detected based on color and circular shape compared to (A) surrounding vegetated and (B) elongated crops, and (C,D) on different radar backscatter pattern; ancient features such as meanders during (E,F) humid and (G,H) dry seasons; (I–L) modern features such as channels and roads in proximity to tells. COSMO-SkyMed® Products ©ASI, Italian Space Agency, 2021. All rights reserved. Contains Copernicus Sentinel-2 data, 2018–2019.
The grayish to brownish colors detected through Sentinel-2 false-colored infrared imagery represented the primary element for distinguishing potential archaeological sites (Figure 6A,C). In this regard, a key role is played by seasonality. Indeed, we found that the humid season enhances site visibility thanks to the reflection of the near-infrared band by healthy vegetation and crops surrounding sites. COSMO-SkyMed imagery (Figure 6B,D) also showed a darker spectral band in the area of the sites.
Shape is the second variable considered. The distinctive pseudo-circular shape of the majority of the archaeological mounds in the Near East is best appreciated during humid periods as confirmed by both Sentinel-2 (when the near-infrared signal “is more vivid”, meaning during highly vegetative periods, Figure 6A) and COSMO-SkyMed imagery (in this case, processed as normalized backscatter images only and not as a derived product such as Digital Elevation Model like in [71]) (Figure 6B). In such agricultural landscapes, the irregular shape of the mound emerging during the humid season is even more pronounced by the regular shape of the cultivated fields located all around. SAR and optical images (Figure 6C,D) taken during the dry seasons are less effective and can only act as a feedback tool.
Ancient landscape features may also help to detect potential archaeological sites. In our case, we targeted the abandoned meanders of the Euphrates located close to the main river stream (Figure 6E–H). The 75% of the documented sites are in fact placed along or close to its banks. As a result, at least two new potential sites have been identified along abandoned meanders and the current river banks. In this case, Sentinel-2 satellite imagery collected during more humid periods (Figure 6E) allowed us to more easily detect the potential sites. The other Sentinel-2 and COSMO-SkyMed images, taken during both humid and dry periods, did not allow to immediately detect the potential site, but they helped to support the remote sensing analysis by confirming the boundary of the potential site (Figure 6F) or the position of the abandoned river banks (Figure 6G,H). In the latter case, this was possible because the terrain was drier and less flooded, and thus the radar backscatter signal from the meander bottom was higher and delineated a clear spatial pattern with regard to the surrounding landscape (Figure 6H).
The last feature that provided clues on the identification of potential archaeological sites is the unusual path or shape of certain modern features like water channels, ploughed fields or roads (Figure 6I–L). Unexpected bends in roads or artificial waterways, as well as the non-regular shape of cultivated fields, generally occur when they intersect the slope of an archaeological mound. This pattern has been easily documented through both Sentinel-2 and COSMO-SkyMed StripMap imagery taken in humid periods (Figure 6I,J).
The potential of these four variables/features for the identification of possible archaeological sites has been also confirmed by the fact that the same pattern is visible in already documented sites such as Tell Madan (i.e., the far north-western yellow polygon in Figure 3).
Concerning the documented sites, we also evaluated the potential of radar imagery to identify multi-temporal damages. We applied a change detection approach using pairs of COSMO-SkyMed Spotlight images with 1 m of spatial resolution (years 2012 and 2021) and providing quantitative maps of the normalized radar backscatter changes (Figure 7).
Figure 7.
Amplitude change detection map generated by comparing COSMO-SkyMed Enhanced Spotlight (14 January 2012 vs. 2 May 2021) images over the area where the Halabiyeh dam was planned to be constructed. COSMO-SkyMed® Products ©ASI, Italian Space Agency, 2012, 2021.
In the case of Halabiyeh, we observed that despite the harsh consequences of the Syrian civil conflict, both the site and the area where the dam infrastructures were planned were barely untouched. This was also confirmed by more recent comparisons over the course of 2021, until our latest acquisition on the 28 December 2021. Supporting evidence has been provided by the VHR images available from Google Earth, although the latest acquisition dates back to 20 June 2019. We can then conclude that the task of site identification was undertaken across a landscape which is basically the same as it was at the time when the dam construction was supposed to be initiated. No significant human-led changes, except for limited alteration in the river banks and few cultivated fields, seem to have happened in the meantime, and thus compromised site visibility and preservation.
3.2. Grand Ethiopian Renaissance Dam (GERD)
The analysis of the GERD area provided interesting evidence for both the PCARA and the PFRAP phases.
The traditional villages located mainly along the banks of the Nile and in numerous tributaries were the main cultural heritage target of our research survey. These villages are not only a fundamental example of the vanishing heritage of the region, but also a proof of the substantial continuity with historical settlements, in particular with regard to the architectural technique and materials culture of the local population (see also [81] for the correlation of the archaeological and ethnographic evidence available). We particularly focused on the peculiar circular-shaped wooden dwellings (Figure 8).
Figure 8.
Site detection across the region when (A–D,F) the terrain was not yet submerged under the reservoir of GERD dam and (E) after the most recent impoundment and subsequent inundation based on the combination of Sentinel-2 (displayed as false-colored composites, R: Band 8—NIR; G: Band 4—red; B: Band 3—green) and COSMO-SkyMed StripMap HIMAGE data (displayed as SAR radar backscatter). COSMO-SkyMed® Products ©ASI, Italian Space Agency, 2016–2021. All rights reserved. Contains Copernicus Sentinel-2 data, 2016–2021.
In this regard, Sentinel-2 false-colored infrared imagery, taken during the humid season, provided significant results. Thanks to both the light bluish color which distinguishes non/low vegetative areas from the reddish to pinkish highly vegetative zones, and their distinctive pattern characterized by single scattered dots indicating the single dwellings, we were able to detect several villages (Figure 8A). As a feedback process, we compared the Sentinel-2 imagery with Google Earth VHR optical imagery taken before the dam construction (zooms in Figure 8F). This step confirmed that the bluish dots visible from Sentinel-2 correspond to the single or at least few neighborhood dwellings. These places may be considered as a starting point for both archaeologists and ethnographers for conducting their research.
COSMO-SkyMed radar imagery instead played a key role in monitoring the impoundment of the dam and, consequently, assessing the current situation of residual risk for local heritage and villages. In fact, while the Google Earth time-lapse of the GERD dam construction suggested a first filling-up test at the end of 2019 (Figure 5), the quantitative radar backscatter change detection analysis showed a clear pattern of flooding already in 2016, upstream of the dam, all along the river course (Figure 9A,B). At that time, it appears that waters had not reached and flooded the sites yet (Figure 9B). These data integrate recent Sentinel-1 image acquisitions, which documented the first filling of the dam starting from 8 July 2020, while the second filling started in mid-June 2021 [79,80]. From an archaeological point of view, this condition had an impact on an area potentially rich in sites. As already stressed by Kansara et al. [79], “there are numerous studies, which suggest that there is a lack of planning for the filling process of the GERD reservoir”. Therefore, in absence of information about the next stages of the dam life cycle, the detailed monitoring conducted by Kansara et al. [79], integrated with the new data analyzed in this paper based on both archive and newly acquired COSMO-SkyMed images, provided the most up-to-date and contextual framework for a proper planning of rescue archaeology activities both in term of time and areas that were yet to be flooded.
Figure 9.
Multi-temporal monitoring of GERD dam construction and impoundment by means of amplitude change detection maps using (A,B) archive COSMO-SkyMed StripMap HIMAGE (7 July 2013 vs. 3 October 2016) images and (C–E) ad hoc images collected in the course of 2021 (5 May 2021 vs. 5 October 2021). COSMO-SkyMed® Products ©ASI, Italian Space Agency, 2013, 2016, 2021.
Moreover, COSMO-SkyMed images taken in the course of 2021 confirm that the impoundment has officially started and at least two filling phases can be documented. In particular, on 5 May 2021 (i.e., when the first ad hoc COSMO-SkyMed StripMap HIMAGE scene as part of the present monitoring was collected), it was already clear that, due to the first filling phase, at least 32 of the total sites that we were able to map based on archive satellite imagery were already submerged (see cyan polygons within the highly radar backscattering central part of the reservoir in the amplitude change detection map in Figure 9C). It should be noted though, that this impact on local heritage occurred when most of the prospective reservoir had not been flooded yet, as shown by comparing the extent of the waters vs. the red polygon in Figure 9C. This highlights the high level of risk facing the surviving archaeological and ethnographic heritage. This condition further justifies the value for an archaeological and ethnographic research to be undertaken, even if the dam is already in operation. If research studies [85,86] are confirmed, it is reasonable to imagine that there are still about 4 to 5 years before the complete loss of the cultural landscape of this large portion of the Nile valley due to the progressive dam filling process.
On this basis, new COSMO-SkyMed images were regularly collected in parallel to the predefined Sentinel-2 acquisitions until the end of year 2021 (see Table 2). Such satellite monitoring allowed us to capture the second filling phase that started in mid-June 2021. As it can be seen from the dark black pattern in Figure 9C, this second impoundment led to a significant expansion of the total extent of the reservoir waters. Although the full planned extent is yet to be reached, at least 8 more of the mapped sites were submerged (see examples in Figure 9D,E).
This evidence confirms the value of such dynamic monitoring for archaeologists to reconstruct the trend of the filling process after the dam becomes fully operational. Indeed, while we should bear in mind that each dam has its own filling process and timing, understanding filling times and areas potentially affected using satellite images allows to plan more efficiently archaeological activities useful for both the PCARA (in particular, archaeological survey) and PFRAP protocols (archaeological excavations). It will become easier to plan activities in the field until the last useful moment.
Finally, with regard to site identification, the most recent Sentinel-2 images collected in the course of 2021 have also been useful for confirming the potential cultural heritage evidence in areas not yet submerged. Instead, the change of temporal and environmental variables in satellite data selection and tasking did not improve the identification capacity of COSMO-SkyMed imagery, which revealed to be less effective in this area, especially if compared to Halabiyeh dam, given the local vegetation coverage.
4. Discussion
This research allowed us to define a simple and clear workflow for identifying potential archaeological and cultural heritage sites to be flooded by expected or existing dams. In particular, the results of the study highlight a series of elements relating to the methodology illustrated above: (1) Multidisciplinary collaboration; (2) Data acquisition; (3) Variables; (4) Workflow.
4.1. Multidisciplinary Collaboration
- The workflow requires a continuous exchange of feedback between the satellite imagery analyst and archaeologist, which is proper of the co-working approach. Therefore, to properly perform this type of activity, it is always advisable to organize small teams with at least one expert for each required skill (e.g., image processing, site detection, landscape feature interpretation). However, the size of the teams may vary, depending on variables such as the expected reservoir dam dimension or the variability of the terrain. For small dams like Halabiyeh, a satellite imagery analyst and an archaeologist may be sufficient, while in the case of GERD, two or more figures covering each skill may be necessary. Alternatively, a longer period for data processing and analysis should be scheduled (see below).
- Considering the substantially different expertise of a satellite imagery analyst and an archaeologist, it is advisable that both the professional figures would already have a basic knowledge of the other’s subject or that they would receive basic training or introduction.
4.2. Data Acquisition
- Both the analyzed case studies confirmed the need to acquire satellite images over several seasons. In such circumstances, it is of the utmost importance that the PCARA begins at least two years before the final decision to commence the dam construction. Assuming that this timeframe is allowed, the first year would be dedicated to satellite image acquisition and archive building. During the first part of the second year, image processing and then remote sensing analysis would be carried out in order to provide preliminary mapping of potential sites. When permitted and feasible, ground-truthing activities would take place during the second half of the second year.
- In the case of tight deadlines or if the construction operations unexpectedly or suddenly accelerated, change detection analyses could not be performed, unless archive images were already available. The study of both Halabiyeh and GERD dams showed that most of the potential archaeological sites are generally identified by manual remote sensing using satellite imagery taken during humid periods. This evidence is confirmed by the analysis of both the Sentinel-2 false-colored infrared and COSMO-SkyMed StripMap imagery. Therefore, in cases of limited time or tight deadlines, it is possible to reduce acquisitions to humid seasons.
- In the case of GERD, Google Earth imagery was only partially helpful and could not support the assessment of damage to local heritage as it was possible to achieve with Sentinel-2 and COSMO-SkyMed. The available images did not record some key phases of the dam construction. Therefore, it was not possible to comprehensively reconstruct the recent history of the dam prior to its filling process without incurring in high uncertainty (see Figure 5). At the time when the satellite-based assessment was done and the present paper was completed, the Google Earth time-lapse did not include any satellite mosaic covering the whole study area at the same date of acquisition. Even the most recent satellite images collected at the end of 2020 were spatially limited to the area of the Main Dam and the Saddle Dam (see examples in Supplementary Materials, Figures S2–S4). This lack of imagery prevented a full assessment of the progressive flooding of villages and sites through PCARA to PFRAP protocols.
4.3. Variables
- There is no fixed rule for identifying sites that applies to any dam in any region, but it is necessary to know the geographic context to understand which variables may have greater relevance. The two cases of Halabiyeh and GERD dams have, in fact, shown how the potential sites have different characteristics based, among others, on the construction materials of the buildings (mudbrick vs. wood), and the shape of each site (rounded tell vs. irregular flatland). It is therefore essential, when carrying out this analysis, to be well acquainted with the distinctive architectural element(s) of the local ancient culture, the settlement and urban patterns, as well as any other visible physical element that is typical of that region (e.g., abandoned meanders).
- The two types of satellite images that were used in this study provide different levels of detail and types of information. In the case of COSMO-SkyMed, the possibility of modulating the spatial resolution is certainly an extremely advantageous feature, compared to the non-modifiable 10 m resolution baseline of Sentinel-2. The latter, however, is a good trade-off for a large variety of archaeological artefacts.
- The integrated use of COSMO-SkyMed and Sentinel-2 well suits the need for a rich temporal acquisition of satellite images. Indeed, if on the one hand Sentinel-2 guarantees a high acquisition frequency (except for the cloud cover as a random factor), on the other hand, COSMO-SkyMed allows for a remarkable tasking agility. We can also consider both the satellite assets to find observation solutions even in cases of tight deadlines and schedules. This makes COSMO-SkyMed and Sentinel-2 data more suitable than the open access images that are provided by Google Earth or other visualization platforms and used alone.
4.4. Workflow
- The workflow was tested on two case studies: a small-scale and a large-scale dam. In the case of a large-scale dam such as GERD, it is necessary to take into account (as mentioned above) the need for a larger team and/or a longer period for data processing and analysis. In the second case, it is therefore possible that the remote sensing activity may last up to one year.
- The workflow is designed to be also adapted by embedding other steps that should demonstrate necessary. An example is the addition of a fully automated or machine-assisted site identification step, associated with proper training on real site samples.
- The case of GERD dam also proves how the methodology is capable of flowing seamlessly from PCARA to PFRAP protocols, depending on the actual stage of the dam construction and the situation on the ground that is captured by satellite images, provided that the latter are regularly collected.
- Furthermore, from a purely technical point of view, a future outlook of the proposed methodology will consist in the integration of manual site identification with automated detection of signals and patterns extracted from different types of satellite imagery that can be used as proxies of archaeological features and sites. This well-established practice includes a rich literature and a wide array of algorithms specifically developed for this scope [5,64,70,87]. This future integration of rescue archaeology methodologies in the case of dam construction will provide a further step forward in the protection of cultural heritage.
5. Conclusions and Future Outlooks
This research showed that a multidisciplinary collaboration between a satellite image analyst and an archaeologist using multispectral and SAR imagery, alongside state-of-the-art remote sensing tools, represents a useful approach for rescue archaeology practice, in particular for the Pre-Construction Archaeological Risk Assessment (PCARA) and Pre-Flooding Rescue Archaeological Program (PFRAP) protocols recently proposed to properly document archaeological sites threatened by dams [31].
The workflow presented in this paper is relatively easy to use for archaeologists with basic skills in a limited time and it allows detection of potential new sites. In some cases, as the implementation in GERD demonstrates, the possibility to combine open access non-commercial recurrent observations at a fairly suitable spatial resolution (i.e., 10 m) with specifically tasked new image collections at high spatial and temporal resolutions (i.e., 3 to 1 m, and up to few days, respectively) can help to overcome the intrinsic and well-known limits of open access VHR imagery from Google Earth. The latter, alone, may be suitable in terms of spatial resolution (provided that the objects of interest are well visible and the whole study area is covered) but certainly fail to provide a continuous observation of the situation on the ground in absence of a regular time-lapse. The multi-temporal component allows the construction phases of the dam to be monitored, as well as the identification of anomalies, in order to better organize archaeological activities.
This research should be therefore contextualized in the wider process of integration of space technologies to support the monitoring and documentation of cultural heritage that officially began over almost twenty years ago when UNESCO and ESA launched an “Open Initiative on the Use of Space Technologies to Support the World Heritage Convention” [6].
As such, this type of satellite-based workflow should be integrated among the operational guidelines of a PCARA and PFRAP protocols to be developed and further implemented in other scenarios of dam construction. It is envisaged that the demonstration of the benefits achievable by the use of space technologies in support to rescue archaeology should be of interest to major bodies involved in the construction of dams, such as the World Bank, the International Monetary Fund, the Asian Development Bank or the Inter-American Development Bank [31,34]. The implementation of remote sensing-based measures in rescue archaeology investigations towards risk mitigation and the opening of a fruitful dialogue with all the stakeholders are crucial, given that the issue of the impact of dam construction on cultural heritage grows dramatically.
In order to strengthen the impact of the methodology tested in this paper and the recognition of the system of the three protocols proposed by Marchetti et al. [31], it may be worth exploring the recommendation made by Brandt and Hassan [50], i.e., the development of a mechanism and action plan allowing private corporations and governmental agencies to be certified to meet certain standards. Brandt and Hassan [50] proposed the International Organization on Standards (ISO) as a potential example. Under this perspective, in a future scenario, the workflow presented in this paper, along with the three protocols proposed by Marchetti et al. [31], could become part of a dedicated ISO. As suggested by Brandt and Hassan [50], the latter could take inspiration from the ISO 14000 which focuses on environmental management concerns of those around one’s place of business.
Moreover, to disseminate this satellite-based methodology, a feasible way forward would be via capacity building projects in which established co-working teams, encompassing archaeologists, heritage experts and satellite image analysts, will train stakeholders from national heritage institutions, commercial archaeology companies and academia. This activity would be particularly useful in those countries with a limited access and funding to support on-purchase facilities, and where local personnel lacks advanced space-borne remote sensing skills as it was recently demonstrated by the EDUU (https://www.eduu.unibo.it/, last accessed on 16 January 2022) and EAMENA (https://eamena.org; last accessed on 16 January 2022) projects.
Supplementary Materials
The following supporting information can be downloaded at: https://www.mdpi.com/article/10.3390/rs14041009/s1, Figure S1: The GERD area and Figures S2–S4: selection of VHR imagery visualized through the Google Earth time-lapse function over the GERD area.
Author Contributions
Conceptualization, F.Z. and D.T.; methodology, F.Z. and D.T.; software, D.T.; validation, F.Z.; formal analysis, F.Z. and D.T.; investigation, F.Z.; resources, D.T.; data curation, D.T.; writing—original draft preparation, F.Z. and D.T.; writing—review and editing, F.Z. and D.T.; visualization, F.Z. and D.T. All authors have read and agreed to the published version of the manuscript.
Funding
This research received no external funding.
Institutional Review Board Statement
Not applicable.
Informed Consent Statement
Not applicable.
Data Availability Statement
Research conducted using COSMO-SkyMed® Products, © of the Italian Space Agency (ASI), delivered under a license to use by ASI (Project “Multi-SAR”, led by Deodato Tapete who also processed the data into derived products). Sentinel-2A/B scenes were sourced as open data from the Copernicus Open Access Hub. Google Earth images (© 2021 Maxar Technologies) were sourced and analyzed from Google Earth Pro.
Acknowledgments
This paper builds upon previous work on the impact of dams on Near Eastern heritage initiated by Nicolò Marchetti at the University of Bologna and then continued with Federico Zaina. Branka Cuca (Politecnico di Milano) provided much insightful “food for thought”. To both of them, the authors wish to express their gratitude.
Conflicts of Interest
The authors declare no conflict of interest.
References
- Agapiou, A.; Alexakis, D.D.; Lysandrou, V.; Sarris, A.; Cuca, B.; Themistocleous, K.; Hadjimitsis, D.G. Impact of Urban Sprawl to Cultural Heritage Monuments: The Case Study of Paphos Area in Cyprus. J. Cult. Herit. 2015, 16, 671–680. [Google Scholar] [CrossRef]
- Agapiou, A.; Lysandrou, V.; Hadjimitsis, D.G. Earth Observation Contribution to Cultural Heritage Disaster Risk Management: Case Study of Eastern Mediterranean Open Air Archaeological Monuments and Sites. Remote Sens. 2020, 12, 1330. [Google Scholar] [CrossRef]
- Agapiou, A. Multi-Temporal Change Detection Analysis of Vertical Sprawl over Limassol City Centre and Amathus Archaeological Site in Cyprus during 2015–2020 Using the Sentinel-1 Sensor and the Google Earth Engine Platform. Sensors 2021, 21, 1884. [Google Scholar] [CrossRef] [PubMed]
- Tapete, D.; Cigna, F. Detection of Archaeological Looting from Space: Methods, Achievements and Challenges. Remote Sens. 2019, 11, 2389. [Google Scholar] [CrossRef]
- Luo, L.; Wang, X.; Guo, H.; Lasaponara, R.; Shi, P.; Bachagha, N.; Li, L.; Yao, Y.; Masini, N.; Chen, F.; et al. Google Earth as a Powerful Tool for Archaeological and Cultural Heritage Applications: A Review. Remote Sens. 2018, 10, 1558. [Google Scholar] [CrossRef]
- Cuca, B.; Hadjimitsis, D.G. Space Technology Meets Policy: An Overview of Earth Observation Sensors for Monitoring of Cultural Landscapes within Policy Framework for Cultural Heritage. J. Archaeol. Sci. Rep. 2017, 14, 727–733. [Google Scholar] [CrossRef]
- Lasaponara, R.; Masini, N. (Eds.) Satellite Remote Sensing: A New Tool for Archaeology; Springer International Publishing: New York, NY, USA, 2012. [Google Scholar]
- Parcak, S. Satellite Remote Sensing for Archaeology; Routledge: London, UK, 2009. [Google Scholar]
- Hadjimitsis, D.G.; Themistocleous, K.; Cuca, B.; Agapiou, A.; Lysandrou, V.; Lasaponara, R.; Masini, N.; Schreier, G. (Eds.) Remote Sensing for Archaeology and Cultural Landscapes: Best Practices and Perspectives Across Europe and the Middle East; Springer International Publishing: New York, NY, USA, 2020; ISBN 978-3-030-10978-3. [Google Scholar]
- Zaina, F. A Risk Assessment for Cultural Heritage in Southern Iraq: Framing Drivers, Threats and Actions Affecting Archaeological Sites. Conserv. Manag. Archaeol. Sites 2019, 21, 184–206. [Google Scholar] [CrossRef]
- Zaina, F.; Nabati Mazloumi, Y. A Multi-temporal Satellite-based Risk Analysis of Archaeological Sites in Qazvin Plain (Iran). Archaeol. Prospect. 2021, 28, 467–483. [Google Scholar] [CrossRef]
- UNESCO. Managing Disaster Risks; UNESCO: Paris, France, 2010; Volume 1, ISBN 978-92-3-104165-5. [Google Scholar]
- Global Heritage Fund. Saving Our Vanishing Heritage: Safeguarding Endangered Cultural Heritage Sites in the Developing World; Global Heritage Fund: Palo Alto, CA, USA, 2010. [Google Scholar]
- Stovel, H. Risk Preparedness: A Management Manual for World Cultural Heritage; ICCROM: Rome, Italy, 1998; ISBN 92-9077-152-6. [Google Scholar]
- Rayne, L.; Bradbury, J.; Mattingly, D.; Philip, G.; Bewley, R.; Wilson, A. From Above and on the Ground: Geospatial Methods for Recording Endangered Archaeology in the Middle East and North Africa. Geosciences 2017, 7, 100. [Google Scholar] [CrossRef]
- Casana, J. Satellite Imagery-Based Analysis of Archaeological Looting in Syria. East. Archaeol. 2015, 78, 142–152. [Google Scholar] [CrossRef]
- Stone, E.C. An Update on the Looting of Archaeological Sites in Iraq. East. Archaeol. 2015, 78, 178–186. [Google Scholar] [CrossRef][Green Version]
- Lauricella, A.; Cannon, J.; Branting, S.; Hammer, E. Semi-Automated Detection of Looting in Afghanistan Using Multispectral Imagery and Principal Component Analysis. Antiquity 2017, 91, 1344–1355. [Google Scholar] [CrossRef]
- Reimann, L.; Vafeidis, A.T.; Brown, S.; Hinkel, J.; Tol, R.S.J. Mediterranean UNESCO World Heritage at Risk from Coastal Flooding and Erosion Due to Sea-Level Rise. Nat. Commun. 2018, 9, 4161. [Google Scholar] [CrossRef]
- Harmanşah, Ö. ISIS, Heritage, and the Spectacles of Destruction in the Global Media. East. Archaeol. 2015, 78, 170–177. [Google Scholar] [CrossRef]
- Stanley-Price, N. (Ed.) Cultural Heritage in Postwar Recovery. Papers from the ICCROM FORUM Held on October 4–6; International Centre for the Study of the Preservation and Restoration of Cultural Property: Rome, Italy, 2005; ISBN 92-9077-201-8. [Google Scholar]
- Hammer, E.; Seifried, R.; Franklin, K.; Lauricella, A. Remote Assessments of the Archaeological Heritage Situation in Afghanistan. J. Cult. Herit. 2018, 33, 125–144. [Google Scholar] [CrossRef]
- Cunliffe Archaeological Site Damage in the Cycle of War and Peace. J. East. Mediterr. Archaeol. Herit. Stud. 2014, 2, 229. [CrossRef]
- Casana, J.; Laugier, E.J. Satellite Imagery-Based Monitoring of Archaeological Site Damage in the Syrian Civil War. PLoS ONE 2017, 12, e0188589. [Google Scholar] [CrossRef]
- Mantellini, S.; Berdimuradov, A.E. Evaluating the Human Impact on the Archaeological Landscape of Samarkand (Uzbekistan): A Diachronic Assessment of the Taylak District by Remote Sensing, Field Survey, and Local Knowledge. Archaeol. Res. Asia 2019, 20, 100143. [Google Scholar] [CrossRef]
- Nebbia, M.; Cilio, F.; Bobomulloev, B. Spatial Risk Assessment and the Protection of Cultural Heritage in Southern Tajikistan. J. Cult. Herit. 2021, 49, 183–196. [Google Scholar] [CrossRef]
- Hamilton, D.L. Methods of Conserving Archaeological Material from Underwater Sites; Texas A&M University: College Station, TX, USA, 1999. [Google Scholar]
- Yang, F.; Xu, F.; Zhang, K.; Bu, X.; Hu, H.; Anokye, M. Characterisation of Terrain Variations of an Underwater Ancient Town in Qiandao Lake. Remote Sens. 2020, 12, 268. [Google Scholar] [CrossRef]
- Stammitti, E. Cross-Cultural Analysis of the Policy, Application and Effect of Legislation Concerning Archaeological Sites in Reservoirs, and Implications for Future Reservoir Works and Site Monitoring; The University of Edinburgh: Edinburgh, Scotland, 2015. [Google Scholar]
- Lenihan, D. The Final Report of the National Reservoir Inundation Study; United States Department of Interior: Santa Fe, NM, USA, 1981; Volume 1.
- Marchetti, N. Archaeology and Dams in Southeastern Turkey: Post-Flooding Damage Assessment and Safeguarding Strategies on Cultural Heritage. J. Mediterr. Archaeol. 2020, 33, 29–54. [Google Scholar] [CrossRef]
- Cunliffe, E.L.; de Gruchy, M.W.; Stammitti, E. How to Build a Dam and Save Cultural Heritage. Int. J. Herit. Digit. Era 2012, 1, 221–226. [Google Scholar] [CrossRef]
- Cunliffe, E.; de Gruchy, M.; Stammitti, E. Project Development - Dam(Ned) Archaeology. Int. Water Power Dam Constr. 2012, 64, 9. [Google Scholar]
- Marchetti, N.; Curci, A.; Gatto, M.C.; Nicolini, S.; Mühl, S.; Zaina, F. A Multi-Scalar Approach for Assessing the Impact of Dams on the Cultural Heritage in the Middle East and North Africa. J. Cult. Herit. 2019, 37, 17–28. [Google Scholar] [CrossRef]
- Titolo, A. Use of Time-Series NDWI to Monitor Emerging Archaeological Sites: Case Studies from Iraqi Artificial Reservoirs. Remote Sens. 2021, 13, 786. [Google Scholar] [CrossRef]
- Näser, C.; Kleinitz, C. The Good, the Bad and the Ugly: A Case Study on the Politicisation of Archaeology and Its Consequences from Northern Sudan. In Nihna nâs al-Bahar—We Are the People of the River; Kleinitz, C., Näser, C., Eds.; Meroitica; Harrasowitz: Wiesbaden, Germany, 2012; pp. 183–196. [Google Scholar]
- EIAR. Environmental Impact Assessment Report for the Ilısu Dam and HEPP; GAP: Ankara, Turkey, 2000. [Google Scholar]
- Shen, C.; Brandt, S.; Fekri, H. Mission Impossible: Archaeology of the Three Gorges Reservoir, China. In Dams and Cultural Heritage Management; World Commission on Dams: Cape Town, South Africa, 2000; pp. 53–58. [Google Scholar]
- Ponseti, M.; López-Pujol, J. The Three Gorges Dam Project in China: History and Consequences. HMiC Història Mod. Contemp. 2006, 4, 151–188. [Google Scholar]
- Banks, K.M.; Signe Snortland, J.; Czaplicki, J. The Price We’ve Paid: From Salvage Archaeology to Cultural Resource Management and Beyond in the Missouri River Basin. Plains Anthropol. 2011, 56, 371–385. [Google Scholar] [CrossRef]
- Fernea, R. Thirty Years of Resettlement: The Nubians in Egypt. Cent. Migr. Stud. Spec. Issues 1994, 11, 156–158. [Google Scholar] [CrossRef]
- Hopkins, N.S.; Mehanna, S.R. Nubian Encounters: The Story of the Nubian Ethnological Survey 19611964.; Oxford University Press: Oxford, UK, 2011. [Google Scholar]
- Heggelund, G. Resettlement Programmes and Environmental Capacity in the Three Gorges Dam Project. Dev. Chang. 2006, 37, 179–199. [Google Scholar] [CrossRef]
- White, G. The Environmental Effects of the High Dam at Aswan. Environ. Sci. Policy Sustain. Dev. 1988, 30, 4–40. [Google Scholar] [CrossRef]
- Zeid, A.M. Environmental Impacts of the Aswan High Dam: A Case Study. Int. J. Water Resour. Dev. 1989, 5, 147–157. [Google Scholar] [CrossRef]
- Brewitt, P.K.; Colwyn, C.L.M. Little Dams, Big Problems: The Legal and Policy Issues of Nonjurisdictional Dams. WIREs Water 2020, 7, e1393. [Google Scholar] [CrossRef]
- Shoup, D. Can Archaeology Build a Dam? Sites and Politics in Turkey’s Southeast Anatolia Project. J. Mediterr. Archaeol. 2007, 19, 231–258. [Google Scholar] [CrossRef]
- Arthur, C.; Mohapi, M.; Mitchell, P. Archaeology and Dam Projects in Lesotho. Conserv. Manag. Archaeol. Sites 2011, 13, 231–252. [Google Scholar] [CrossRef]
- Akyürek, K. Impact of Atatürk Dam on Social and Environmental Aspects of the Southeastern Anatolia Project. Master’s Thesis, Middle East Technical University, Ankara, Turkey, 2005. [Google Scholar]
- Brandt, S.; Hassan, F. (Eds.) Dams and Cultural Heritage Management; World Commission on Dams: Cape Town, South Africa, 2000. [Google Scholar]
- Silva, A.C. Cultural Heritage Management and Dams: The Portuguese Case and The Dam Of Alqueva (Alentejo). In Dams and Cultural Heritage Management; Brandt, S., Hassan, F., Eds.; World Commission on Dams: Cape Town, South Africa, 2000; pp. 47–49. [Google Scholar]
- Derevianko, A.; Brandt, S.; Hassan, F. CHM and Dams in Siberia. In Dams and Cultural Heritage Management; World Commission on Dams: Cape Town, South Africa, 2000; pp. 48–52. [Google Scholar]
- Kinahan, J. Lessons From The Joint Angolan-Namibian Lower Cunene Hydropower Scheme. In Dams and Cultural Heritage Management; Brandt, S., Hassan, F., Eds.; World Commission on Dams: Cape Town, South Africa, 2000; pp. 28–30. [Google Scholar]
- European Union Environmental Impact Assessment. Off. J. Eur. Communities 1985, 175, 1–9.
- World Bank. 1986 Management of Cultural Property in Bank- Financed Projects; Operational Policy Note 11.03; World Bank: Washington, DC, USA, 1986. [Google Scholar]
- Demoule, J.P. Rescue Archaeology: An European View. Annu. Rev. Anthropol. 2012, 41, 611–626. [Google Scholar] [CrossRef]
- Horňák, M.; Guermandi, M.P.; Stäuble, H.; Depaepe, P.; Novaković, P.; Demoule, J.-P. (Eds.) European Association of Archaeologists. In Recent Developments in Preventive Archaeology in Europe: Proceedings of the 22nd EAA Meeting in Vilnius, 201, 1st ed.; Birografika Bori: Ljubljana, Slovenia, 2016; ISBN 978-961-237-887-5. [Google Scholar]
- Tapete, D.; Cigna, F. Trends and Perspectives of Space-Borne SAR Remote Sensing for Archaeological Landscape and Cultural Heritage Applications. J. Archaeol. Sci. Rep. 2017, 14, 716–726. [Google Scholar] [CrossRef]
- Agapiou, A.; Lysandrou, V. Remote Sensing Archaeology: Tracking and Mapping Evolution in European Scientific Literature from 1999 to 2015. J. Archaeol. Sci. Rep. 2015, 4, 192–200. [Google Scholar] [CrossRef]
- Campana, S. ‘Total Archaeology’ to Reduce the Need for Rescue Archaeology: The BREBEMI Project (Italy). In Proceedings of the 11th EAC Heritage Management Symposium, Reykjavík, Iceland, 25–27 March 2010; Cowley, D., Ed.; Europae Archaeologia Consilium: Bruxelles, Belgium, 2011; Volume 5. [Google Scholar]
- Parcak, S.H. GIS, Remote Sensing, and Landscape Archaeology; Oxford University Press: Oxford, UK, 2017; Volume 1. [Google Scholar]
- Tapete, D.; Cigna, F. Appraisal of Opportunities and Perspectives for the Systematic Condition Assessment of Heritage Sites with Copernicus Sentinel-2 High-Resolution Multispectral Imagery. Remote Sens. 2018, 10, 561. [Google Scholar] [CrossRef]
- Agapiou, A. Remote Sensing Heritage in a Petabyte-Scale: Satellite Data and Heritage Earth Engine© Applications. Int. J. Digit. Earth 2017, 10, 85–102. [Google Scholar] [CrossRef]
- Liss, B.; Howland, M.D.; Levy, T.E. Testing Google Earth Engine for the Automatic Identification and Vectorization of Archaeological Features: A Case Study from Faynan, Jordan. J. Archaeol. Sci. Rep. 2017, 15, 299–304. [Google Scholar] [CrossRef]
- ESA User Guides—Sentinel-1 SAR—Level-1 Ground Range Detected—Sentinel Online—Sentinel Online. Available online: https://Sentinels.Copernicus.Eu/Web/Sentinel/User-Guides/Sentinel-1-Sar2022 (accessed on 17 January 2022).
- Tapete, D.; Cigna, F. InSAR Data for Geohazard Assessment in UNESCO World Heritage Sites: State-of-the-Art and Perspectives in the Copernicus Era. Int. J. Appl. Earth Obs. Geoinform. 2017, 63, 24–32. [Google Scholar] [CrossRef]
- Cuca, B. Copernicus Sentinel Imagery for More Risk-Resilient Historic Cities in Coastal Zones: Contribution to the Monitoring of Albenga Archaeological Site and Delta of River Centa. Appl. Geomat. 2020, 12. [Google Scholar] [CrossRef]
- Tapete, D.; Cigna, F. Poorly Known 2018 Floods in Bosra UNESCO Site and Sergiopolis in Syria Unveiled from Space Using Sentinel-1/2 and COSMO-SkyMed. Sci. Rep. 2020, 10, 12307. [Google Scholar] [CrossRef]
- Tapete, D.; Cigna, F. Mapping Impact of Urbanization in Shahat-Cyrene (Libya) Using a Big SAR Data Approach of Change Detection with COSMO-SkyMed Time Series. IOP Conf. Ser. Earth Environ. Sci. 2020, 509, 012056. [Google Scholar] [CrossRef]
- Orengo, H.A.; Conesa, F.C.; Garcia-Molsosa, A.; Lobo, A.; Green, A.S.; Madella, M.; Petrie, C.A. Automated Detection of Archaeological Mounds Using Machine-Learning Classification of Multisensor and Multitemporal Satellite Data. Proc. Natl. Acad. Sci. USA 2020, 117, 18240–18250. [Google Scholar] [CrossRef]
- Tapete, D.; Traviglia, A.; Delpozzo, E.; Cigna, F. Regional-Scale Systematic Mapping of Archaeological Mounds and Detection of Looting Using COSMO-SkyMed High Resolution DEM and Satellite Imagery. Remote Sens. 2021, 13, 3106. [Google Scholar] [CrossRef]
- Tapete, D.; Cigna, F. COSMO-SkyMed SAR for Detection and Monitoring of Archaeological and Cultural Heritage Sites. Remote Sens. 2019, 11, 1326. [Google Scholar] [CrossRef]
- United Nations Development Programme. Reviving the Business Climate and Boosting Tourism in Deir Ezzor; Government of the Syrian Arab Republic State Planning Commission & the United Nations Development Programme: Washington, DC, USA, 2008. [Google Scholar]
- Montero Fenollos, J.L. Le Défilé de Khanuqa: Géographie et Histoire Au Moyen Euphrate Méridional. ISIMU 2011, 13, 125–136. [Google Scholar]
- Montero Fenollos, J.L. Mari et Le Verrou de Khanuqa: Frontière Politique et Territoire Aux IIIe et IIe Millénaires Av. J.-C. Syria 2014, 91, 231–245. [Google Scholar]
- Banning, E.B.; Hawkins, A.L.; Stewart, S.T.; Hitchings, P.; Edwards, S. Quality Assurance in Archaeological Survey. J. Archaeol. Method Theory 2017, 24, 466–488. [Google Scholar] [CrossRef]
- Mohamed, M.M.; Elmahdy, S.I. Remote Sensing of the Grand Ethiopian Renaissance Dam: A Hazard and Environmental Impacts Assessment. Geomat. Nat. Hazards Risk 2017, 8, 1225–1240. [Google Scholar] [CrossRef]
- Madson, A.; Sheng, Y. Reservoir Induced Deformation Analysis for Several Filling and Operational Scenarios at the Grand Ethiopian Renaissance Dam Impoundment. Remote Sens. 2020, 12, 1886. [Google Scholar] [CrossRef]
- Kansara, P.; Li, W.; El-Askary, H.; Lakshmi, V.; Piechota, T.; Struppa, D.; Abdelaty Sayed, M. An Assessment of the Filling Process of the Grand Ethiopian Renaissance Dam and Its Impact on the Downstream Countries. Remote Sens. 2021, 13, 711. [Google Scholar] [CrossRef]
- El-Askary, H.; Fawzy, A.; Thomas, R.; Li, W.; LaHaye, N.; Linstead, E.; Piechota, T.; Struppa, D.; Sayed, M.A. Assessing the Vertical Displacement of the Grand Ethiopian Renaissance Dam during Its Filling Using DInSAR Technology and Its Potential Acute Consequences on the Downstream Countries. Remote Sens. 2021, 13, 4287. [Google Scholar] [CrossRef]
- González-Ruibal Etnoarqueología de La Cerámica En El Oeste de Etiopía. Trab. Prehist. 2005, 6, 41–66.
- González-Ruibal, A. The Dream of Reason: An Archaeology of the Failures of Modernity in Ethiopia. J. Soc. Archaeol. 2006, 6, 175–201. [Google Scholar] [CrossRef]
- González-Ruibal, A.; Martínez, V.M.F. Exhibiting Cultures in Contact: A Museum for Benishangul-Gumuz, Ethiopia. Stanf. J. Archaeol. 2007, 5, 18–19. [Google Scholar]
- Tapete, D.; Cigna, F.; Donoghue, D.N.M. ‘Looting Marks’ in Space-Borne SAR Imagery: Measuring Rates of Archaeological Looting in Apamea (Syria) with TerraSAR-X Staring Spotlight. Remote Sens. Environ. 2016, 178, 42–58. [Google Scholar] [CrossRef]
- Elsayed, H.; Djordjević, S.; Savić, D.A.; Tsoukalas, I.; Makropoulos, C. The Nile Water-Food-Energy Nexus under Uncertainty: Impacts of the Grand Ethiopian Renaissance Dam. J. Water Resour. Plan. Manag. 2020, 146, 04020085. [Google Scholar] [CrossRef]
- Bombelli, G.; Tomiet, S.; Bianchi, A.; Bocchiola, D. Impact of Prospective Climate Change Scenarios upon Hydropower Potential of Ethiopia in GERD and GIBE Dams. Water 2021, 13, 716. [Google Scholar] [CrossRef]
- Davis, D.S.; Lipo, C.P.; Sanger, M.C. A Comparison of Automated Object Extraction Methods for Mound and Shell-Ring Identification in Coastal South Carolina. J. Archaeol. Sci. Rep. 2019, 23, 166–177. [Google Scholar] [CrossRef]
Publisher’s Note: MDPI stays neutral with regard to jurisdictional claims in published maps and institutional affiliations. |
© 2022 by the authors. Licensee MDPI, Basel, Switzerland. This article is an open access article distributed under the terms and conditions of the Creative Commons Attribution (CC BY) license (https://creativecommons.org/licenses/by/4.0/).






