Video Satellite Imagery Super-Resolution via Model-Based Deep Neural Networks
Abstract
:1. Introduction
- We propose a novel VSSR method for video satellite imagery SR. To the best of our knowledge, it is the first attempt to combine DL and model-based methods in the field of video satellite SR.
- The proposed VSSR can split the SR problem into two sub-optimization problems under the umbrella of the MAP framework. One of the subproblems has an analytical solution, and the other subproblem is solved by subnetworks. By alternatively optimizing the sub-optimization problems, we can obtain intermediate SR results.
- The proposed VSSR can leverage the information from adjacent frames through a three-dimensional (3D) feature fusion subnetwork. Different from the SISR methods or the MISR methods based on optical flow estimation, the VSSR is a MISR method, in which the features from multiple frames are effectively fused by 3D residual blocks.
2. Materials and Methods
2.1. Data Collection
- Jilin-1 data: the first video satellite dataset was acquired by the Chinese Jilin-1 satellite of Chang Guang Satellite Technology Co., Ltd., Changchun, China (http://charmingglobe.com/, accessed on 10 September 2021) This dataset contains 13 videos from various countries covering buildings, airports, roads, flyovers, ports, forests, and so on. As displayed in Table 1, the duration of each video varies from 9 to 30 s. 10 frames with 1280 × 1280 spatial pixels and 3 RGB bands from each video is extracted for experiments. The spatial resolution of Jilin-1 data is about 1 m. The first 10 videos are used for training, while the last 3 videos (i.e., San-ya, San Diego, and Macao) are for testing.
- OVS-1 data: the second video satellite dataset was collected by the Chinese OVS-1 satellite of Zhuhai Orbita Aerospace Science & Technology Co., Ltd., Zhuhai, China, (https://www.myorbita.net/index.aspx, accessed on 10 September 2021). This dataset consists of 2 videos (i.e., Dalian and Marseille) covering city and port regions. The duration time of the videos is 29 and 34 s, respectively. We extract 10 frames from those 2 videos and all frames are cropped to 600 × 600 spatial pixels with 3 RGB bands. The spatial resolution of OVS-1 data is 1.98 m. Both videos are used for testing by feeding the downsampled video frames into trained networks.
2.2. Proposed Method
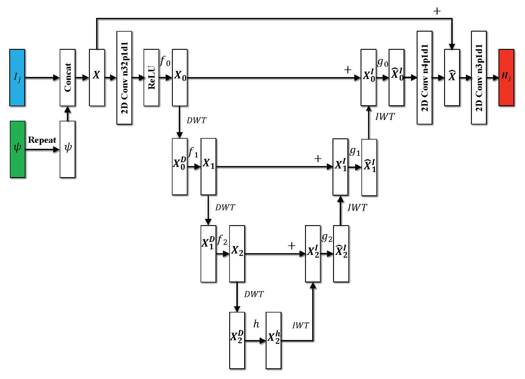
2.2.1. Network Architecture of the VSSR
2.2.2. Degradation Estimation Module
2.2.3. Intermediate Image Generation Module
2.2.4. Multi-Frame Feature Fusion Module
2.2.5. Model Optimization
3. Results
3.1. Implementation Details
3.2. Experimental Results on the Jilin-1 Data
3.3. Experimental Results on the OVS-1 Data
3.4. Ablation Study
3.5. Sensitivity Analysis of Different Parameters
4. Discussion
5. Conclusions
Author Contributions
Funding
Institutional Review Board Statement
Informed Consent Statement
Data Availability Statement
Acknowledgments
Conflicts of Interest
References
- Yang, T.; Wang, X.; Yao, B.; Li, J.; Zhang, Y.; He, Z.; Duan, W. Small moving vehicle detection in a satellite video of an urban area. Sensors 2016, 16, 1528. [Google Scholar] [CrossRef] [PubMed] [Green Version]
- Wang, Y.; Wang, T.; Zhang, G.; Cheng, Q.; Wu, J.Q. Small target tracking in satellite videos using background compensation. IEEE Trans. Geosci. Remote Sens. 2020, 58, 7010–7021. [Google Scholar] [CrossRef]
- Zhang, S.; Yuan, Q.; Li, J. Video satellite imagery super resolution for ‘Jilin-1’ via a single-and-multi frame ensembled framework. In Proceedings of the 2020 IEEE International Geoscience and Remote Sensing Symposium (IGARSS), Waikoloa, HI, USA, 26 September–2 October 2020; pp. 2731–2734. [Google Scholar]
- Gu, Y.; Wang, T.; Jin, X.; Gao, G. Detection of event of interest for satellite video understanding. IEEE Trans. Geosci. Remote Sens. 2020, 58, 7860–7871. [Google Scholar] [CrossRef]
- Benzenati, T.; Kallel, A.; Kessentini, Y. Two stages pan-sharpening details injection approach based on very deep residual networks. IEEE Trans. Geosci. Remote Sens. 2021, 59, 4984–4992. [Google Scholar] [CrossRef]
- Babcock, C.; Finley, A.O.; Looker, N. A Bayesian model to estimate land surface phenology parameters with harmonized Landsat 8 and Sentinel-2 images. Remote Sens. Environ. 2021, 261, 112471. [Google Scholar] [CrossRef]
- Iyer, G.; Chanussot, J.; Bertozzi, A.L. A graph-based approach for data fusion and segmentation of multimodal images. IEEE Trans. Geosci. Remote Sens. 2021, 59, 4419–4429. [Google Scholar] [CrossRef]
- Gao, H.; Yang, Y.; Li, C.; Gao, L.; Zhang, B. Multiscale residual network with mixed depthwise convolution for hyperspectral image classification. IEEE Trans. Geosci. Remote Sens. 2021, 59, 3396–3408. [Google Scholar] [CrossRef]
- Li, H.; Man, Y. Moving ship detection based on visual saliency for video satellite. In Proceedings of the 2016 IEEE International Geoscience and Remote Sensing Symposium (IGARSS), Beijing, China, 10–15 July 2016; pp. 1248–1250. [Google Scholar]
- Xuan, S.; Li, S.; Han, M.; Wan, X.; Xia, G.S. Object tracking in satellite videos by improved correlation filters with motion estimations. IEEE Trans. Geosci. Remote Sens. 2020, 58, 1074–1086. [Google Scholar] [CrossRef]
- Zhang, X.; Xiang, J. Moving object detection in video satellite image based on deep learning. LIDAR Imaging Detection and Target Recognition 2017. In Proceedings of the International Society for Optics and Photonics, Changchun, China, 23–25 July 2017; Volume 10605, p. 106054H. [Google Scholar]
- Park, S.C.; Park, M.K.; Kang, M.G. Super-resolution image reconstruction: A technical overview. IEEE Signal Process. Mag. 2003, 20, 21–36. [Google Scholar] [CrossRef] [Green Version]
- Yang, W.; Zhang, X.; Tian, Y.; Wang, W.; Xue, J.H.; Liao, Q. Deep learning for single image super-resolution: A brief review. IEEE Trans. Multimed. 2019, 21, 3106–3121. [Google Scholar] [CrossRef] [Green Version]
- Wang, Z.; Chen, J.; Hoi, S.C. Deep learning for image super-resolution: A survey. IEEE Trans. Pattern Anal. Mach. Intell. 2021, 43, 3365–3387. [Google Scholar] [CrossRef] [Green Version]
- Mallat, S.; Yu, G. Super-resolution with sparse mixing estimators. IEEE Trans. Image Process. 2010, 19, 2889–2900. [Google Scholar] [CrossRef] [Green Version]
- Zhang, L.; Chen, D.; Ma, J.; Zhang, J. Remote-sensing image superresolution based on visual saliency analysis and unequal reconstruction networks. IEEE Trans. Geosci. Remote Sens. 2020, 58, 4099–4115. [Google Scholar] [CrossRef]
- Yu, Y.; Li, X.; Liu, F. E-DBPN: Enhanced deep back-projection networks for remote sensing scene image superresolution. IEEE Trans. Geosci. Remote Sens. 2020, 58, 5503–5515. [Google Scholar] [CrossRef]
- Dong, R.; Zhang, L.; Fu, H. RRSGAN: Reference-based super-resolution for remote sensing image. IEEE Trans. Geosci. Remote Sens. 2021, 60, 5601117. [Google Scholar] [CrossRef]
- Faramarzi, E.; Rajan, D.; Christensen, M.P. Unified blind method for multi-image super-resolution and single/multi-image blur deconvolution. IEEE Trans. Image Process. 2013, 22, 2101–2114. [Google Scholar] [CrossRef] [PubMed]
- Molini, A.B.; Valsesia, D.; Fracastoro, G.; Magli, E. Deep learning for super-resolution of unregistered multi-temporal satellite images. In Proceedings of the 10th Workshop on Hyperspectral Imaging and Signal Processing: Evolution in Remote Sensing (WHISPERS), Amsterdam, The Netherlands, 24–26 September 2019; pp. 1–5. [Google Scholar]
- Salvetti, F.; Mazzia, V.; Khaliq, A.; Chiaberge, M. Multi-image super resolution of remotely sensed images using residual attention deep neural networks. Remote Sens. 2020, 12, 2207. [Google Scholar] [CrossRef]
- Chantas, G.K.; Galatsanos, N.P.; Woods, N.A. Super-resolution based on fast registration and maximum a posteriori reconstruction. IEEE Trans. Image Process. 2007, 16, 1821–1830. [Google Scholar] [CrossRef] [PubMed] [Green Version]
- Shen, H.; Zhang, L.; Huang, B.; Li, P. A MAP approach for joint motion estimation, segmentation, and super resolution. IEEE Trans. Image Process. 2007, 16, 479–490. [Google Scholar] [CrossRef]
- Irmak, H.; Akar, G.B.; Yuksel, S.E. A map-based approach for hyperspectral imagery super-resolution. IEEE Trans. Image Process. 2018, 27, 2942–2951. [Google Scholar] [CrossRef] [PubMed]
- Hou, H.; Andrews, H. Cubic splines for image interpolation and digital filtering. IEEE Trans. Acoust. Speech Signal Process. 1978, 26, 508–517. [Google Scholar]
- Liu, J.; Gan, Z.; Zhu, X. Directional bicubic interpolation-a new method of image super-resolution. In Proceedings of the 3rd International Conference on Multimedia Technology (ICMT-13), Guangzhou, China, 29 November–1 December 2013. [Google Scholar]
- Sun, J.; Xu, Z.; Shum, H.Y. Image super-resolution using gradient profile prior. In Proceedings of the IEEE Conference on Computer Vision and Pattern Recognition (CVPR), Anchorage, AK, USA, 23–28 June 2008; pp. 1–8. [Google Scholar]
- Shao, W.Z.; Deng, H.S.; Wei, Z.H. A posterior mean approach for MRF-based spatially adaptive multi-frame image super-resolution. Signal Image Video Process. 2015, 9, 437–449. [Google Scholar] [CrossRef]
- Ren, C.; He, X.; Pu, Y.; Nguyen, T.Q. Enhanced non-local total variation model and multi-directional feature prediction prior for single image super resolution. IEEE Trans. Image Process. 2019, 28, 3778–3793. [Google Scholar] [CrossRef] [PubMed]
- Mofidi, M.; Hajghassem, H.; Afifi, A. An adaptive parameter estimation in a BTV regularized image super-resolution reconstruction. Adv. Electr. Comput. Eng. 2017, 17, 3–11. [Google Scholar] [CrossRef]
- Shao, Z.; Wang, L.; Wang, Z.; Deng, J. Remote sensing image super-resolution using sparse representation and coupled sparse autoencoder. IEEE J. Sel. Topics Appl. Earth Observ. Remote Sens. 2019, 12, 2663–2674. [Google Scholar] [CrossRef]
- Gao, L.; Hong, D.; Yao, J.; Zhang, B.; Gamba, P.; Chanussot, J. Spectral superresolution of multispectral imagery with joint sparse and low-rank learning. IEEE Trans. Geosci. Remote Sens. 2021, 59, 2269–2280. [Google Scholar] [CrossRef]
- Li, X.; Zhang, Y.; Ge, Z.; Cao, G.; Shi, H.; Fu, P. Adaptive nonnegative sparse representation for hyperspectral image super-resolution. IEEE J. Sel. Top. Appl. Earth Observ. Remote Sens. 2021, 14, 4267–4283. [Google Scholar] [CrossRef]
- Dong, C.; Loy, C.C.; He, K.; Tang, X. Image super-resolution using deep convolutional networks. IEEE Trans. Pattern Anal. Mach. Intell. 2016, 38, 295–307. [Google Scholar] [CrossRef] [Green Version]
- Kim, J.; Lee, J.K.; Lee, K.M. Accurate image super-resolution using very deep convolutional networks. In Proceedings of the IEEE Conference on Computer Vision and Pattern Recognition (CVPR), Las Vegas, NV, USA, 27–30 June 2016; pp. 1646–1654. [Google Scholar]
- Lim, B.; Son, S.; Kim, H.; Nah, S.; Mu Lee, K. Enhanced deep residual networks for single image super-resolution. In Proceedings of the IEEE Conference on Computer Vision and Pattern Recognition (CVPR), Honolulu, HI, USA, 21–26 July 2017; pp. 136–144. [Google Scholar]
- Haris, M.; Shakhnarovich, G.; Ukita, N. Deep back-projection networks for super-resolution. In Proceedings of the IEEE Conference on Computer Vision and Pattern Recognition (CVPR), Salt Lake City, UT, USA, 18–23 June 2018; pp. 1664–1673. [Google Scholar]
- Dai, T.; Cai, J.; Zhang, Y.; Xia, S.T.; Zhang, L. Second-order attention network for single image super-resolution. In Proceedings of the IEEE Conference on Computer Vision and Pattern Recognition (CVPR), Long Beach, CA, USA, 15–20 June 2019; pp. 11065–11074. [Google Scholar]
- Luo, Y.; Zhou, L.; Wang, S.; Wang, Z. Video satellite imagery super resolution via convolutional neural networks. IEEE Geosci. Remote Sens. Lett. 2017, 14, 2398–2402. [Google Scholar] [CrossRef]
- Xiao, A.; Wang, Z.; Wang, L.; Ren, Y. Super-resolution for “Jilin-1” satellite video imagery via a convolutional network. Sensors 2018, 18, 1194. [Google Scholar] [CrossRef] [Green Version]
- Jiang, K.; Wang, Z.; Yi, P.; Jiang, J. A progressively enhanced network for video satellite imagery superresolution. IEEE Signal Process. Lett. 2018, 25, 1630–1634. [Google Scholar] [CrossRef]
- Jiang, K.; Wang, Z.; Yi, P.; Jiang, J.; Xiao, J.; Yao, Y. Deep distillation recursive network for remote sensing imagery super-resolution. Remote Sens. 2018, 10, 1700. [Google Scholar] [CrossRef] [Green Version]
- Jiang, K.; Wang, Z.; Yi, P.; Wang, G.; Lu, T.; Jiang, J. Edge-enhanced GAN for remote sensing image superresolution. IEEE Trans. Geosci. Remote Sens. 2019, 57, 5799–5812. [Google Scholar] [CrossRef]
- Pan, J.; Cheng, S.; Zhang, J.; Tang, J. Deep blind video super-resolution. arXiv 2020, arXiv:2003.04716. [Google Scholar]
- Zhang, K.; Gool, L.V.; Timofte, R. Deep unfolding network for image super-resolution. In Proceedings of the IEEE Conference on Computer Vision and Pattern Recognition (CVPR), Virtual, 14–19 June 2020; pp. 3217–3226. [Google Scholar]
- Ronneberger, O.; Fischer, P.; Brox, T. U-net: Convolutional networks for biomedical image segmentation. In Proceedings of the International Conference on Medical Image Computing and Computer-Assisted Intervention, Munich, Germany, 5–9 October 2015; pp. 234–241. [Google Scholar]
- Liu, P.; Zhang, H.; Lian, W.; Zuo, W. Multi-level wavelet convolutional neural networks. IEEE Access 2019, 7, 74973–74985. [Google Scholar] [CrossRef]
- Chen, G.; Zhu, F.; Ann Heng, P. An efficient statistical method for image noise level estimation. In Proceedings of the IEEE International Conference on Computer Vision (ICCV), Santiago, Chile, 7–13 December 2015; pp. 477–485. [Google Scholar]
- Lin, T.Y.; RoyChowdhury, A.; Maji, S. Bilinear CNN models for fine-grained visual recognition. In Proceedings of the IEEE International Conference on Computer Vision (ICCV), Santiago, Chile, 7–13 December 2015; pp. 1449–1457. [Google Scholar]
- Simonyan, K.; Zisserman, A. Very deep convolutional networks for large-scale image recognition. arXiv 2014, arXiv:1409.1556. [Google Scholar]
- Nair, V.; Hinton, G.E. Rectified linear units improve restricted boltzmann machines. In Proceedings of the 27th International Conference on Machine Learning (ICML-10), Haifa, Israel, 21–24 June 2010; pp. 807–814. [Google Scholar]
- Glorot, X.; Bordes, A.; Bengio, Y. Deep sparse rectifier neural networks. In Proceedings of the Fourteenth International Conference on Artificial Intelligence and Statistics, Fort Lauderdale, FL, USA, 11–13 April 2011; pp. 315–323. [Google Scholar]
- Kingma, D.P.; Ba, J. Adam: A method for stochastic optimization. arXiv 2014, arXiv:1412.6980. [Google Scholar]















| Satellite | Data | Train or Test | Duration(s) | Frame Size | Acquisition Time | Side Swing Angle |
|---|---|---|---|---|---|---|
| Jilin-1 | Adana-1 | Train | 30 | 1280 × 1280 | 25 May 2017 | 18.0424 |
| Adana-2 | Train | 30 | 1280 × 1280 | 25 May 2017 | 18.0424 | |
| Dubai | Train | 25 | 1280 × 1280 | Unknown | Unknown | |
| Libya-Del | Train | 30 | 1280 × 1280 | 20 May 2017 | 2.1256 | |
| Minneapolis-1 | Train | 30 | 1280 × 1280 | 2 June 2017 | 5.0133 | |
| Minneapolis-2 | Train | 30 | 1280 × 1280 | 2 June 2017 | 5.0133 | |
| Muharraq | Train | 30 | 1280 × 1280 | 4 June 2017 | 4.8243 | |
| San Francisco | Train | 20 | 1280 × 1280 | 24 April 2017 | 17.0168 | |
| Tunisia | Train | 30 | 1280 × 1280 | 25 May 2017 | 7.5114 | |
| Valencia | Train | 30 | 1280 × 1280 | 20 May 2017 | −6.6864 | |
| San-ya | Test | 9 | 1280 × 1280 | 19 December 2019 | Unknown | |
| San Diego | Test | 32 | 1280 × 1280 | 7 September 2017 | Unknown | |
| Macao | Test | 26 | 1280 × 1280 | 30 November 2019 | Unknown | |
| OVS-1 | Dalian | Test | 29 | 600 × 600 | 18 June 2017 | 0 |
| Marseille | Test | 34 | 600 × 600 | 23 April 2018 | 4 |
| Data | Metrics | Algorithms | |||||||||
|---|---|---|---|---|---|---|---|---|---|---|---|
| Bicubic | SRCNN | VDSR | EDSR | DBPN | SAN | USRNet | DBVSR | VSSR | |||
| San-ya | RMSE | 15.1337 | 14.4477 | 13.5625 | 13.4138 | 13.5207 | 13.2906 | 12.3862 | 12.1839 | 14.1121 | 11.2999 |
| PSNR | 24.4933 | 24.8664 | 25.4470 | 25.5372 | 25.4751 | 25.6055 | 26.2059 | 26.3800 | 25.0739 | 27.0287 | |
| CC | 0.9800 | 0.9814 | 0.9835 | 0.9839 | 0.9839 | 0.9841 | 0.9862 | 0.9874 | 0.9820 | 0.9887 | |
| SSIM | 0.8416 | 0.8285 | 0.8605 | 0.8461 | 0.8434 | 0.8564 | 0.8561 | 0.8697 | 0.8367 | 0.8943 | |
| ERGAS | 4.0471 | 3.8679 | 3.6266 | 3.5875 | 3.6151 | 3.5563 | 3.3157 | 3.2572 | 3.7776 | 3.0221 | |
| San Diego | RMSE | 16.5994 | 15.5076 | 15.0225 | 14.3624 | 14.6138 | 14.3030 | 13.3640 | 13.2555 | 15.2080 | 12.4872 |
| PSNR | 23.7130 | 24.2891 | 24.5785 | 24.9678 | 24.8144 | 24.9972 | 25.5826 | 25.6654 | 24.4592 | 26.1814 | |
| CC | 0.9722 | 0.9750 | 0.9767 | 0.9786 | 0.9782 | 0.9786 | 0.9815 | 0.9824 | 0.9758 | 0.9838 | |
| SSIM | 0.8462 | 0.8430 | 0.8614 | 0.8605 | 0.8497 | 0.8680 | 0.8480 | 0.8687 | 0.8503 | 0.8976 | |
| ERGAS | 5.7135 | 5.3339 | 5.1703 | 4.9430 | 5.0284 | 4.9208 | 4.5970 | 4.5627 | 5.2309 | 4.2971 | |
| Macao | RMSE | 12.9320 | 12.4416 | 11.7892 | 11.3623 | 11.7063 | 10.9831 | 10.2995 | 10.1468 | 11.9849 | 9.5578 |
| PSNR | 25.8895 | 26.2109 | 26.6962 | 27.0099 | 26.7543 | 27.3025 | 27.8531 | 27.9965 | 26.5384 | 28.5170 | |
| CC | 0.9849 | 0.9860 | 0.9872 | 0.9882 | 0.9879 | 0.9889 | 0.9903 | 0.9914 | 0.9867 | 0.9919 | |
| SSIM | 0.8582 | 0.8385 | 0.8707 | 0.8638 | 0.8559 | 0.8793 | 0.8794 | 0.8805 | 0.8496 | 0.9085 | |
| ERGAS | 2.8356 | 2.7283 | 2.5848 | 2.4915 | 2.5668 | 2.4083 | 2.2585 | 2.2244 | 2.6281 | 2.0957 | |
| Data | Metrics | Algorithms | |||||||||
|---|---|---|---|---|---|---|---|---|---|---|---|
| Bicubic | SRCNN | VDSR | EDSR | DBPN | SAN | USRNet | DBVSR | VSSR | |||
| Dalian | RMSE | 29.0069 | 28.8828 | 28.2472 | 28.1543 | 28.1097 | 27.7297 | 27.3340 | 26.9428 | 28.6239 | 26.5475 |
| PSNR | 18.8613 | 18.8946 | 19.0914 | 19.1178 | 19.1307 | 19.2475 | 19.3675 | 19.4992 | 18.9728 | 19.6274 | |
| CC | 0.9292 | 0.9295 | 0.9325 | 0.9329 | 0.9334 | 0.9349 | 0.9369 | 0.9394 | 0.9305 | 0.9407 | |
| SSIM | 0.6612 | 0.6289 | 0.6791 | 0.6582 | 0.6730 | 0.6823 | 0.6667 | 0.7022 | 0.6450 | 0.7212 | |
| ERGAS | 8.1978 | 8.1631 | 7.9833 | 7.9568 | 7.9442 | 7.8375 | 7.7263 | 7.6145 | 8.0900 | 7.5033 | |
| Marseille | RMSE | 30.1338 | 29.7721 | 29.2010 | 29.1191 | 29.0149 | 28.6557 | 28.0308 | 27.7586 | 29.2474 | 27.1236 |
| PSNR | 18.4355 | 18.5187 | 18.7041 | 18.7209 | 18.7532 | 18.8555 | 19.0490 | 19.1397 | 18.6737 | 19.3361 | |
| CC | 0.9214 | 0.9224 | 0.9256 | 0.9257 | 0.9266 | 0.9280 | 0.9320 | 0.9335 | 0.9250 | 0.9359 | |
| SSIM | 0.6957 | 0.6660 | 0.7111 | 0.6969 | 0.7022 | 0.7141 | 0.6545 | 0.7342 | 0.6890 | 0.7548 | |
| ERGAS | 9.5903 | 9.4790 | 9.2950 | 9.2690 | 9.2353 | 9.1231 | 8.9228 | 8.8354 | 9.3128 | 8.6361 | |
| Module | PSNR | SSIM | ||
|---|---|---|---|---|
| Degradation Estimation Module | Intermediate Image Generation Module | Multi-Frame Feature Fusion | ||
| ✗ | ✓ | ✓ | 26.7144 | 0.8587 |
| Loss Efficacy | ✗ | ✓ | 25.8017 | 0.8553 |
| ✓ | ✓ | ✗ | 26.8511 | 0.8648 |
| ✓ | ✓ | ✓ | 27.0287 | 0.8943 |
Publisher’s Note: MDPI stays neutral with regard to jurisdictional claims in published maps and institutional affiliations. |
© 2022 by the authors. Licensee MDPI, Basel, Switzerland. This article is an open access article distributed under the terms and conditions of the Creative Commons Attribution (CC BY) license (https://creativecommons.org/licenses/by/4.0/).
Share and Cite
He, Z.; Li, X.; Qu, R. Video Satellite Imagery Super-Resolution via Model-Based Deep Neural Networks. Remote Sens. 2022, 14, 749. https://doi.org/10.3390/rs14030749
He Z, Li X, Qu R. Video Satellite Imagery Super-Resolution via Model-Based Deep Neural Networks. Remote Sensing. 2022; 14(3):749. https://doi.org/10.3390/rs14030749
Chicago/Turabian StyleHe, Zhi, Xiaofang Li, and Rongning Qu. 2022. "Video Satellite Imagery Super-Resolution via Model-Based Deep Neural Networks" Remote Sensing 14, no. 3: 749. https://doi.org/10.3390/rs14030749
APA StyleHe, Z., Li, X., & Qu, R. (2022). Video Satellite Imagery Super-Resolution via Model-Based Deep Neural Networks. Remote Sensing, 14(3), 749. https://doi.org/10.3390/rs14030749

