Extraction of Saline Soil Distributions Using Different Salinity Indices and Deep Neural Networks
Abstract
:1. Introduction
2. Materials and Methods
2.1. Study Area
2.2. Data Description
2.2.1. Satellite Data
2.2.2. Experimental Software and Hardware Environment
2.2.3. Soil Sampling
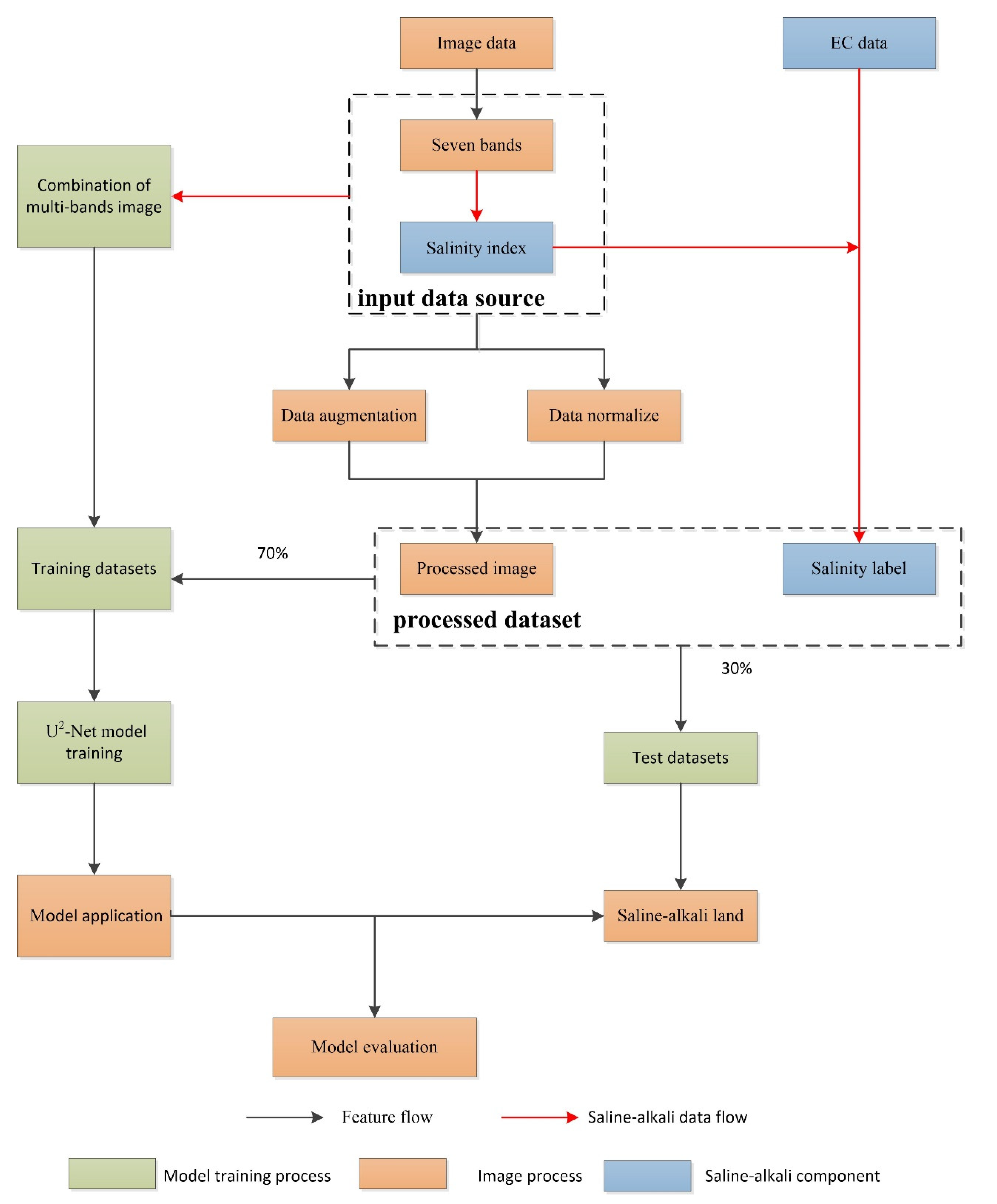
2.3. Data Preparation
2.3.1. Salinity Index and Training Label
2.3.2. Training Dataset Processing
2.4. Methods
2.4.1. Experimental Design
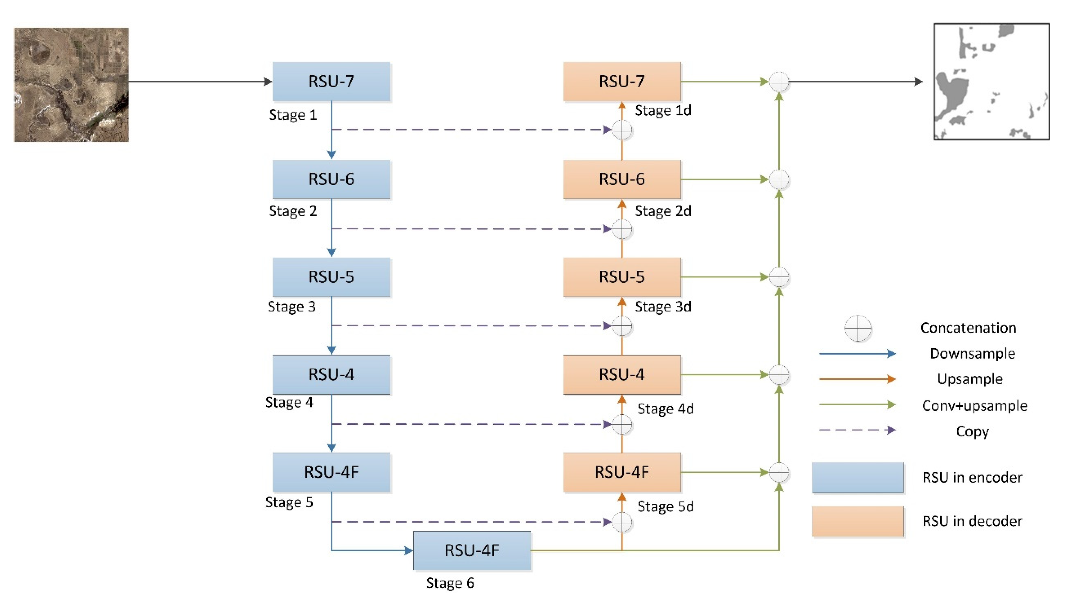
2.4.2. U2-Net
2.4.3. Training Process
2.4.4. Metric Assessment
3. Results
3.1. Multi-Band Experiments
3.2. Adding Salinity Index Experiments
3.3. Comparison between the Two Groups of Inputs
3.4. The Effect of Salinity Index on the Experimental Process
4. Discussion
4.1. Expertise and Labor Savings
4.2. The Effect of Salinity Index on Experimental Results
4.3. Distribution Changes of Saline Land in the Zhenlai Area
5. Conclusions
- (1)
- The U2-Net is an efficient model for saline soil extraction applications. Good results were achieved whether we used the input of mixed bands or the combined input network with different salinity indices.
- (2)
- Using the salinity index as an additional input to the multi-bands affected the image segmentation accuracy. Selecting different salinity indices yielded different effects on the results, and SI2 was proven to be the most useful salinity index for the saline soil extraction application.
- (3)
- The superposition of the salinity index does not necessarily yield better accuracy. Hypothetically, stacking more salinity indices allows for more information to be input for training, which theoretically would produce better results. However, the results from this study did not support this hypothesis. On the contrary, superimposing excessive salinity indices could reduce the accuracy of the classification.
- (4)
- The study also concluded the validity of our methodology for saline land identification through a case study. Specifically, the soil salinization in the Zhenlai area was alleviated over recent years. Our methodology will help to expand our understanding of saline land and the salinity index of deep learning frameworks.
Author Contributions
Funding
Data Availability Statement
Acknowledgments
Conflicts of Interest
References
- Hassani, A.; Azapagic, A.; Shokri, N. Predicting long-term dynamics of soil salinity and sodicity on a global scale. Proc. Natl. Acad. Sci. USA 2020, 117, 33017–33027. [Google Scholar] [CrossRef] [PubMed]
- Hasanuzzaman, M.; Nahar, K.; Fujita, M. Plant response to salt stress and role of exogenous protectants to mitigate salt-induced damages. In Ecophysiology and Responses of Plants under Salt Stress; Springer: Berlin/Heidelberg, Germany, 2013; pp. 25–87. [Google Scholar]
- Song, K.-S.; Zhang, B.; Zhao, Y.-S. Polarized Reflectance Characteristics of Some Soils. Sci. Geogr. Sin. 2004, 24, 357–363. [Google Scholar]
- Hassani, A.; Azapagic, A.; D’Odorico, P.; Keshmiri, A.; Shokri, N. Desiccation crisis of saline lakes: A new decision-support framework for building resilience to climate change. Sci. Total Environ. 2020, 703, 134718. [Google Scholar] [CrossRef] [PubMed]
- Wong, V.N.; Greene, R.; Dalal, R.C.; Murphy, B.W. Soil carbon dynamics in saline and sodic soils: A review. Soil Use Manag. 2010, 26, 2–11. [Google Scholar] [CrossRef]
- De la Paix, M.; Lanhai, L.; Xi, C.; Varenyam, A.; Nyongesah, M.; Habiyaremye, G. Physicochemical properties of saline soils and aeolian dust. Land Degrad. Dev. 2013, 24, 539–547. [Google Scholar] [CrossRef]
- Singh, K. Microbial and enzyme activities of saline and sodic soils. Land Degrad. Dev. 2016, 27, 706–718. [Google Scholar] [CrossRef]
- Rath, K.M.; Rousk, J. Salt effects on the soil microbial decomposer community and their role in organic carbon cycling: A review. Soil Biol. Biochem. 2015, 81, 108–123. [Google Scholar] [CrossRef]
- Parihar, P.; Singh, S.; Singh, R.; Singh, V.P.; Prasad, S.M. Effect of salinity stress on plants and its tolerance strategies: A review. Environ. Sci. Pollut. Res. 2015, 22, 4056–4075. [Google Scholar] [CrossRef]
- Perri, S.; Suweis, S.; Holmes, A.; Marpu, P.R.; Entekhabi, D.; Molini, A. River basin salinization as a form of aridity. Proc. Natl. Acad. Sci. USA 2020, 117, 17635–17642. [Google Scholar] [CrossRef]
- Zhao, Y.; Wang, S.; Li, Y.; Liu, J.; Zhuo, Y.; Chen, H.; Wang, J.; Xu, L.; Sun, Z. Extensive reclamation of saline-sodic soils with flue gas desulfurization gypsum on the Songnen Plain, Northeast China. Geoderma 2018, 321, 52–60. [Google Scholar] [CrossRef]
- Ren, J.; Chen, Q.; Ma, D.; Xie, R.; Zhu, H.; Zang, S. Study on a fast EC measurement method of soda saline-alkali soil based on wavelet decomposition texture feature. Catena 2021, 203, 105272. [Google Scholar] [CrossRef]
- Liu, S.; Kang, Y. Changes of soil microbial characteristics in saline-sodic soils under drip irrigation. J. Soil Sci. Plant Nutr. 2014, 14, 139–150. [Google Scholar] [CrossRef]
- Allbed, A.; Kumar, L.; Aldakheel, Y.Y. Assessing soil salinity using soil salinity and vegetation indices derived from IKONOS high-spatial resolution imageries: Applications in a date palm dominated region. Geoderma 2014, 230, 1–8. [Google Scholar] [CrossRef]
- Khorram, S.; Koch, F.H.; van der Wiele, C.F.; Nelson, S.A. Remote Sensing; Springer Science & Business Media: Berlin, Germany, 2012. [Google Scholar]
- Metternicht, G.; Zinck, A. Remote Sensing of Soil Salinization: Impact on Land Management; CRC Press: Boca Raton, FL, USA, 2008. [Google Scholar]
- Zhang, T.-T.; Zeng, S.-L.; Gao, Y.; Ouyang, Z.-T.; Li, B.; Fang, C.-M.; Zhao, B. Using hyperspectral vegetation indices as a proxy to monitor soil salinity. Ecol. Indic. 2011, 11, 1552–1562. [Google Scholar] [CrossRef]
- Xu, Y.; Shrestha, V.; Piasecki, C.; Wolfe, B.; Hamilton, L.; Millwood, R.J.; Mazarei, M.; Stewart, C.N. Sustainability Trait Modeling of Field-Grown Switchgrass (Panicum virgatum) Using UAV-Based Imagery. Plants 2021, 10, 2726. [Google Scholar] [CrossRef]
- Kumar, L.; Schmidt, K.; Dury, S.; Skidmore, A. Imaging spectrometry and vegetation science. In Imaging Spectrometry; Springer: Berlin/Heidelberg, Germany, 2002; pp. 111–155. [Google Scholar]
- Elmetwalli, A.M.H.; Tyler, A.N.; Hunter, P.D.; Salt, C.A. Detecting and distinguishing moisture-and salinity-induced stress in wheat and maize through in situ spectroradiometry measurements. Remote Sens. Lett. 2012, 3, 363–372. [Google Scholar] [CrossRef]
- Waldner, F.; Diakogiannis, F.I. Deep learning on edge: Extracting field boundaries from satellite images with a convolutional neural network. Remote Sens. Environ. 2020, 245, 111741. [Google Scholar] [CrossRef]
- Hu, Q.; Woldt, W.; Neale, C.; Zhou, Y.; Drahota, J.; Varner, D.; Bishop, A.; LaGrange, T.; Zhang, L.; Tang, Z. Utilizing unsupervised learning, multi-view imaging, and CNN-based attention facilitates cost-effective wetland mapping. Remote Sens. Environ. 2021, 267, 112757. [Google Scholar] [CrossRef]
- Kattenborn, T.; Eichel, J.; Fassnacht, F.E. Convolutional Neural Networks enable efficient, accurate and fine-grained segmentation of plant species and communities from high-resolution UAV imagery. Sci. Rep. 2019, 9, 17656. [Google Scholar] [CrossRef]
- Bengio, Y.; Courville, A.; Vincent, P. Representation learning: A review and new perspectives. IEEE Trans. Pattern Anal. Mach. Intell. 2013, 35, 1798–1828. [Google Scholar] [CrossRef]
- LeCun, Y.; Bengio, Y.; Hinton, G. Deep learning. Nature 2015, 521, 436–444. [Google Scholar] [CrossRef] [PubMed]
- Huang, C.; Peng, Y.; Lang, M.; Yeo, I.-Y.; McCarty, G. Wetland inundation mapping and change monitoring using Landsat and airborne LiDAR data. Remote Sens. Environ. 2014, 141, 231–242. [Google Scholar] [CrossRef]
- Góraj, M.; Wróblewski, C.; Ciężkowski, W.; Jóźwiak, J.; Chormański, J. Free water table area monitoring on wetlands using satellite and UAV orthophotomaps-Kampinos National Park case study. Meteorol. Hydrol. Water Manag. Res. Oper. Appl. 2019, 7, 23–30. [Google Scholar] [CrossRef]
- Garajeh, M.K.; Malakyar, F.; Weng, Q.; Feizizadeh, B.; Blaschke, T.; Lakes, T. An automated deep learning convolutional neural network algorithm applied for soil salinity distribution mapping in Lake Urmia, Iran. Sci. Total Environ. 2021, 778, 146253. [Google Scholar] [CrossRef] [PubMed]
- Zeng, W.; Zhang, D.; Fang, Y.; Wu, J.; Huang, J. Comparison of partial least square regression, support vector machine, and deep-learning techniques for estimating soil salinity from hyperspectral data. J. Appl. Remote Sens. 2018, 12, 022204. [Google Scholar] [CrossRef]
- Sahour, H.; Gholami, V.; Vazifedan, M. A comparative analysis of statistical and machine learning techniques for mapping the spatial distribution of groundwater salinity in a coastal aquifer. J. Hydrol. 2020, 591, 125321. [Google Scholar] [CrossRef]
- Minaee, S.; Boykov, Y.Y.; Porikli, F.; Plaza, A.J.; Kehtarnavaz, N.; Terzopoulos, D. Image segmentation using deep learning: A survey. IEEE Trans. Pattern Anal. Mach. Intell. 2021, 44, 3523–3542. [Google Scholar] [CrossRef]
- Ronneberger, O.; Fischer, P.; Brox, T. U-net: Convolutional networks for biomedical image segmentation. In Proceedings of the International Conference on Medical image computing and computer-assisted intervention, Munich, Germany, 5–9 October 2015; pp. 234–241. [Google Scholar]
- Niu, Z.; Zhong, G.; Yu, H. A review on the attention mechanism of deep learning. Neurocomputing 2021, 452, 48–62. [Google Scholar] [CrossRef]
- Qin, X.; Zhang, Z.; Huang, C.; Dehghan, M.; Zaiane, O.R.; Jagersand, M. U2-Net: Going deeper with nested U-structure for salient object detection. Pattern Recognit. 2020, 106, 107404. [Google Scholar] [CrossRef]
- Wang, Z.; Song, K.; Zhang, B.; Liu, D.; Ren, C.; Luo, L.; Yang, T.; Huang, N.; Hu, L.; Yang, H. Shrinkage and fragmentation of grasslands in the West Songnen Plain, China. Agric. Ecosyst. Environ. 2009, 129, 315–324. [Google Scholar] [CrossRef]
- He, J.; Gao, C.; Lin, Q.; Zhang, S.; Zhao, W.; Lu, X.; Wang, G. Temporal and spatial changes in black carbon sedimentary processes in wetlands of Songnen Plain, Northeast of China. PLoS ONE 2015, 10, e0140834. [Google Scholar]
- Ren, J.; Li, X.; Zhao, K. Quantitative analysis of relationships between crack characteristics and properties of soda-saline soils in Songnen Plain, China. Chin. Geogr. Sci. 2015, 25, 591–601. [Google Scholar] [CrossRef]
- Liu, Q.; Cui, B.; Yang, Z. Dynamics of the soil water and solute in the sodic saline soil in the Songnen Plain, China. Environ. Earth Sci. 2009, 59, 837–845. [Google Scholar] [CrossRef]
- Yang, X.; Yu, Y. Estimating soil salinity under various moisture conditions: An experimental study. IEEE Trans. Geosci. Remote Sens. 2017, 55, 2525–2533. [Google Scholar] [CrossRef]
- Gao, J.; Liu, Y. Determination of land degradation causes in Tongyu County, Northeast China via land cover change detection. Int. J. Appl. Earth Obs. Geoinf. 2010, 12, 9–16. [Google Scholar] [CrossRef]
- Chinese Academy of Sciences. Geospatial Data Cloud. Available online: http://www.gscloud.cn (accessed on 28 July 2022).
- Allbed, A.; Kumar, L. Soil salinity mapping and monitoring in arid and semi-arid regions using remote sensing technology: A review. Adv. Remote Sens. 2013, 2013. [Google Scholar] [CrossRef]
- Daliakopoulos, I.; Tsanis, I.; Koutroulis, A.; Kourgialas, N.; Varouchakis, A.; Karatzas, G.; Ritsema, C. The threat of soil salinity: A European scale review. Sci. Total Environ. 2016, 573, 727–739. [Google Scholar] [CrossRef]
- Tripathi, N.; Rai, B.K.; Dwivedi, P. Spatial modeling of soil alkalinity in GIS environment using IRS data. In Proceedings of the 18th Asian conference on remote sensing, Kualalampur, Malaysia, 20–25 October 1997; pp. 81–86. [Google Scholar]
- Khan, N.M.; Rastoskuev, V.V.; Sato, Y.; Shiozawa, S. Assessment of hydrosaline land degradation by using a simple approach of remote sensing indicators. Agric. Water Manag. 2005, 77, 96–109. [Google Scholar] [CrossRef]
- Douaoui, A.E.K.; Nicolas, H.; Walter, C. Detecting salinity hazards within a semiarid context by means of combining soil and remote-sensing data. Geoderma 2006, 134, 217–230. [Google Scholar] [CrossRef]
- Khan, S.; Abbas, A. Using remote sensing techniques for appraisal of irrigated soil salinity. In International Congress on Modelling and Simulation (MODSIM 2007); Modelling and Simulation Society of Australia and New Zealand: Christchurch, New Zealand, 2007; pp. 2632–2638. [Google Scholar]
- Yishan, S. Remote Sensing Retrieval of Electrical Conductivity of Saline Soil in West Jilin Province and Research on Temporal Variation in Thirty Years; University of Chinese Academy of Sciences (Northeast Institute of Geography and Agroecology): Changchun, China, 2020. [Google Scholar]
- Lhissou, R.; El Harti, A.; Maimouni, S.; Adiri, Z. Assessment of the image-based atmospheric correction of multispectral satellite images for geological mapping in arid and semi-arid regions. Remote Sens. Appl. Soc. Environ. 2020, 20, 100420. [Google Scholar]
- Papandreou, G.; Kokkinos, I.; Savalle, P.-A. Modeling local and global deformations in deep learning: Epitomic convolution, multiple instance learning, and sliding window detection. In Proceedings of the IEEE conference on computer vision and pattern recognition, Boston, MA, USA, 7–12 June 2015; pp. 390–399. [Google Scholar]
- Ye, Z.; Wei, J.; Lin, Y.; Guo, Q.; Zhang, J.; Zhang, H.; Deng, H.; Yang, K. Extraction of Olive Crown Based on UAV Visible Images and the U2-Net Deep Learning Model. Remote Sens. 2022, 14, 1523. [Google Scholar] [CrossRef]
- Wei, X.; Li, X.; Liu, W.; Zhang, L.; Cheng, D.; Ji, H.; Zhang, W.; Yuan, K. Building outline extraction directly using the u2-net semantic segmentation model from high-resolution aerial images and a comparison study. Remote Sens. 2021, 13, 3187. [Google Scholar] [CrossRef]
- Zhou, D.; Wang, G.; He, G.; Yin, R.; Long, T.; Zhang, Z.; Chen, S.; Luo, B. A Large-Scale Mapping Scheme for Urban Building From Gaofen-2 Images Using Deep Learning and Hierarchical Approach. IEEE J. Sel. Top. Appl. Earth Obs. Remote Sens. 2021, 14, 11530–11545. [Google Scholar] [CrossRef]
- Cheng, R.; Crouzier, M.; Hug, F.; Tucker, K.; Juneau, P.; McCreedy, E.; Gandler, W.; McAuliffe, M.J.; Sheehan, F.T. Automatic quadriceps and patellae segmentation of MRI with cascaded U2-Net and SASSNet deep learning model. Med. Phys. 2022, 49, 443–460. [Google Scholar] [CrossRef]
- Liu, T.; Lu, Y.; Zhang, Y.; Hu, J.; Gao, C. A bone segmentation method based on Multi-scale features fuse U2Net and improved dice loss in CT image process. Biomed. Signal Processing Control 2022, 77, 103813. [Google Scholar] [CrossRef]
- Pleșoianu, A.-I.; Stupariu, M.-S.; Șandric, I.; Pătru-Stupariu, I.; Drăguț, L. Individual Tree-Crown Detection and Species Classification in Very High-Resolution Remote Sensing Imagery Using a Deep Learning Ensemble Model. Remote Sens. 2020, 12, 2426. [Google Scholar] [CrossRef]
- Wu, D.; Johansen, K.; Phinn, S.; Robson, A.; Tu, Y.-H. Inter-comparison of remote sensing platforms for height estimation of mango and avocado tree crowns. Int. J. Appl. Earth Obs. Geoinf. 2020, 89, 102091. [Google Scholar] [CrossRef]
- Wang, J.; Yang, Y. Ecological effects and pattern optimization of the development and utilization of saline-alkali land in western Jilin Province: Taking Zhenlai County, Baicheng City, Jilin Province as an example. Resour. Dev. Mark. 2021, 37, 532–538. [Google Scholar]
- Ji, M.; Sun, H. The change of marsh landscape pattern in Zhenlai county during 1980 to 2018 and the effects due to human disturbance. J. ZheJiang Univ. 2021, 48, 760–770. [Google Scholar]
- Wang, N.; Zang, J.; Guo, X.; Wang, H.; Huang, N.; Zhao, C.; Zhao, X.; Liu, J. Role of rice cultivation on fluorine distribution behavior in soda saline-alkali land. Sci. Total Environ. 2022, 835, 155543. [Google Scholar] [CrossRef]













| Scene 1 | Scene 2 | |
|---|---|---|
| Dated | LC81200282020147LGN00 | LC81200292020147LGN00 |
| Satellite | LANDSAT-8 | LANDSAT-8 |
| Sensor | OLI_TIRS | OLI_TIRS |
| Station ID | LGN | LGN |
| Path | 120 | 120 |
| Row | 28 | 29 |
| Data Date | 2020/5/26 0:00 | 2020/5/26 0:00 |
| Cloud Cover | 0.78 | 0.47 |
| Sun Elevation | 61.24469445 | 62.1965969 |
| Sun Azimuth | 143.8131482 | 141.4781073 |
| Product ID | 411 | 411 |
| Earth-Sun Distance | 150 million km | 150 million km |
| Index | Formulation | Reference |
|---|---|---|
| Salinity Index (SI-T) | R/NIR × 100 | [44] |
| Normalized Differential Salinity Index (NDSI) | (R-NIR)/(R + NIR) | [45] |
| Salinity Index (SI) | [45] | |
| Salinity Index1 (SI1) | [45] | |
| Salinity Index2 (SI2) | [46] | |
| Salinity Index3 (SI3) | [46] | |
| Salinity Index (S1) | B/R | [46] |
| Salinity Index (S2) | (B-R)/(B+R) | [47] |
| Salinity Index (S3) | (G×R)/B | [47] |
| Combination | Bands Description | Image Layers |
|---|---|---|
| Muti-bands | Coastal, Blue, Green, Red, NIR, SWIR1, SWIR2 | 7 |
| Muti-bands + SI1 | Coastal, Blue, Green, Red, NIR, SWIR1, SWIR2, SI1 | 8 |
| Muti-bands + SI2 | Coastal, Blue, Green, Red, NIR, SWIR1, SWIR2, SI2 | 8 |
| Muti-bands + SI&SI1 | Coastal, Blue, Green, Red, NIR, SWIR1, SWIR2, SI, SI1 | 9 |
| Muti-bands + SI&SI1&SI2 | Coastal, Blue, Green, Red, NIR, SWIR1, SWIR2, SI, SI1, SI2 | 10 |
| Combinations | Num of Bands | IoU | Recall | Precision | F1-Score |
|---|---|---|---|---|---|
| Multi-band | 7 | 0.8664 | 0.9040 | 0.9358 | 0.9190 |
| Multi-band + SI1 | 8 | 0.8718 | 0.9095 | 0.9476 | 0.9282 |
| Multi-band + SI2 | 8 | 0.8777 | 0.9135 | 0.9509 | 0.9318 |
| Multi-band + SI and SI1 | 9 | 0.8733 | 0.9134 | 0.9405 | 0.9268 |
| Multi-band + SI, SI1, and SI2 | 10 | 0.8624 | 0.9066 | 0.9337 | 0.9200 |
| Combinations | Num of Bands | IoU | Recall | Precision | F1-Score |
|---|---|---|---|---|---|
| Multi-band | 7 | 0.9762 | 0.9850 | 0.9711 | 0.9780 |
| 0.7566 | 0.8229 | 0.9004 | 0.8599 | ||
| Multi-band + SI1 | 8 | 0.9852 | 0.9951 | 0.9900 | 0.9925 |
| 0.7584 | 0.8239 | 0.9051 | 0.8626 | ||
| Multi-band + SI2 | 8 | 0.9860 | 0.9954 | 0.9954 | 0.9954 |
| 0.7694 | 0.8317 | 0.9113 | 0.8697 | ||
| Multi-band + SI andSI1 | 9 | 0.9853 | 0.9947 | 0.9905 | 0.9926 |
| 0.7613 | 0.8321 | 0.8995 | 0.8645 | ||
| Multi-band + SI, SI1, and SI2 | 10 | 0.9839 | 0.9940 | 0.9898 | 0.9919 |
| 0.7409 | 0.8192 | 0.8857 | 0.8512 |
Publisher’s Note: MDPI stays neutral with regard to jurisdictional claims in published maps and institutional affiliations. |
© 2022 by the authors. Licensee MDPI, Basel, Switzerland. This article is an open access article distributed under the terms and conditions of the Creative Commons Attribution (CC BY) license (https://creativecommons.org/licenses/by/4.0/).
Share and Cite
Gu, Q.; Han, Y.; Xu, Y.; Ge, H.; Li, X. Extraction of Saline Soil Distributions Using Different Salinity Indices and Deep Neural Networks. Remote Sens. 2022, 14, 4647. https://doi.org/10.3390/rs14184647
Gu Q, Han Y, Xu Y, Ge H, Li X. Extraction of Saline Soil Distributions Using Different Salinity Indices and Deep Neural Networks. Remote Sensing. 2022; 14(18):4647. https://doi.org/10.3390/rs14184647
Chicago/Turabian StyleGu, Qianyi, Yang Han, Yaping Xu, Huitian Ge, and Xiaojie Li. 2022. "Extraction of Saline Soil Distributions Using Different Salinity Indices and Deep Neural Networks" Remote Sensing 14, no. 18: 4647. https://doi.org/10.3390/rs14184647
APA StyleGu, Q., Han, Y., Xu, Y., Ge, H., & Li, X. (2022). Extraction of Saline Soil Distributions Using Different Salinity Indices and Deep Neural Networks. Remote Sensing, 14(18), 4647. https://doi.org/10.3390/rs14184647

