Towards Forecasting Future Snow Cover Dynamics in the European Alps—The Potential of Long Optical Remote-Sensing Time Series
Abstract
:1. Introduction
- Derive multi-decadal time series of SLE dynamics from Landsat data starting 1985,
- Identify, implement, and evaluate forecast algorithms that can process long EO-based time series data utilizing the generated SLE dataset,
- Produce actual SLE forecasts for the entire Alps and compare the results to existing climate and snow cover projections.
2. Study Area
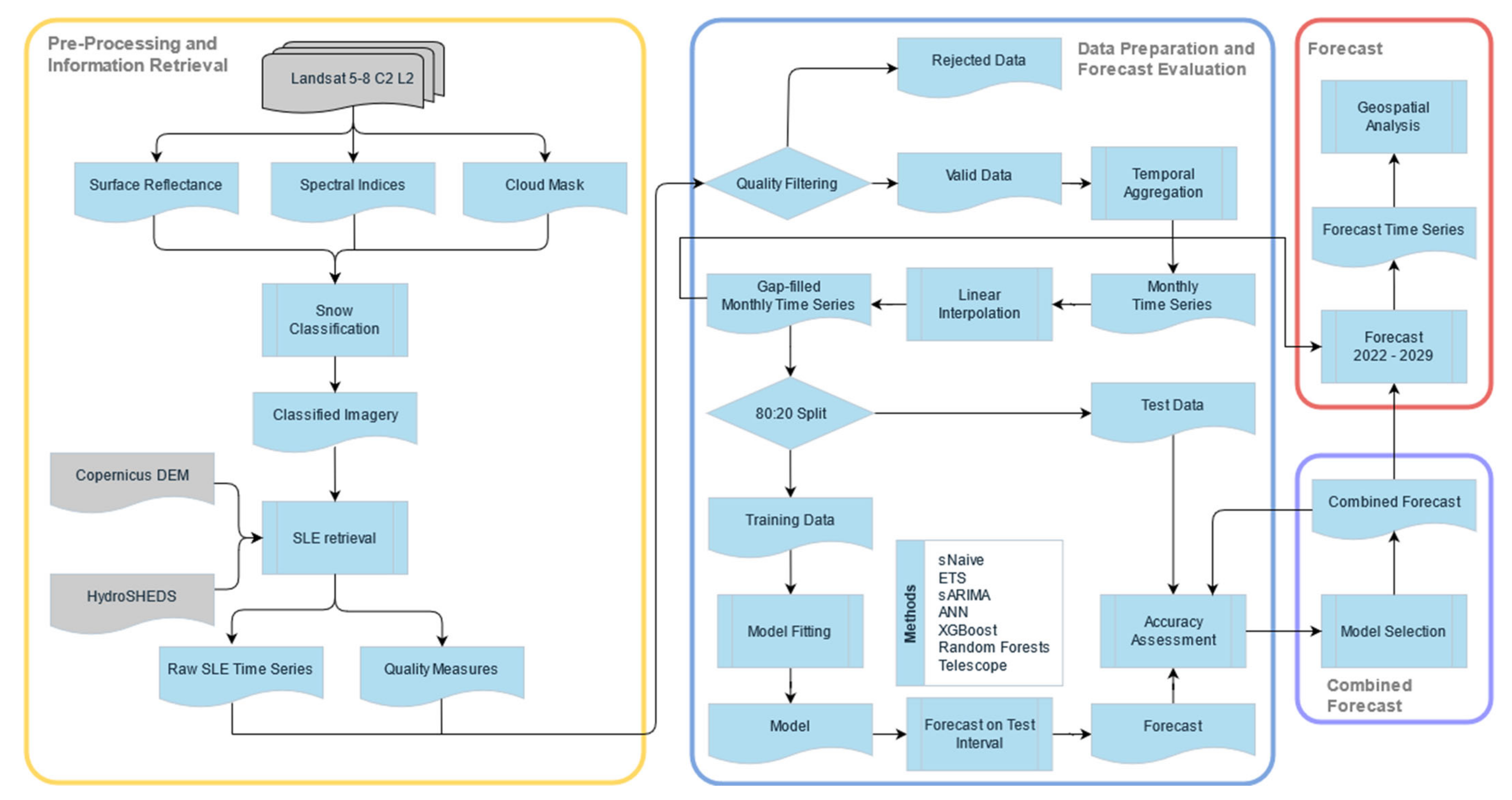
3. Materials and Methods
3.1. Data
3.2. Snow Classification
3.3. Snow Line Elevation Retrieval and Time Series Generation
3.4. Forecasting Methods
3.5. Model Evaluation and Forecast
4. Results
4.1. Properties of the SLE Time Series and Long-Term Dynamics
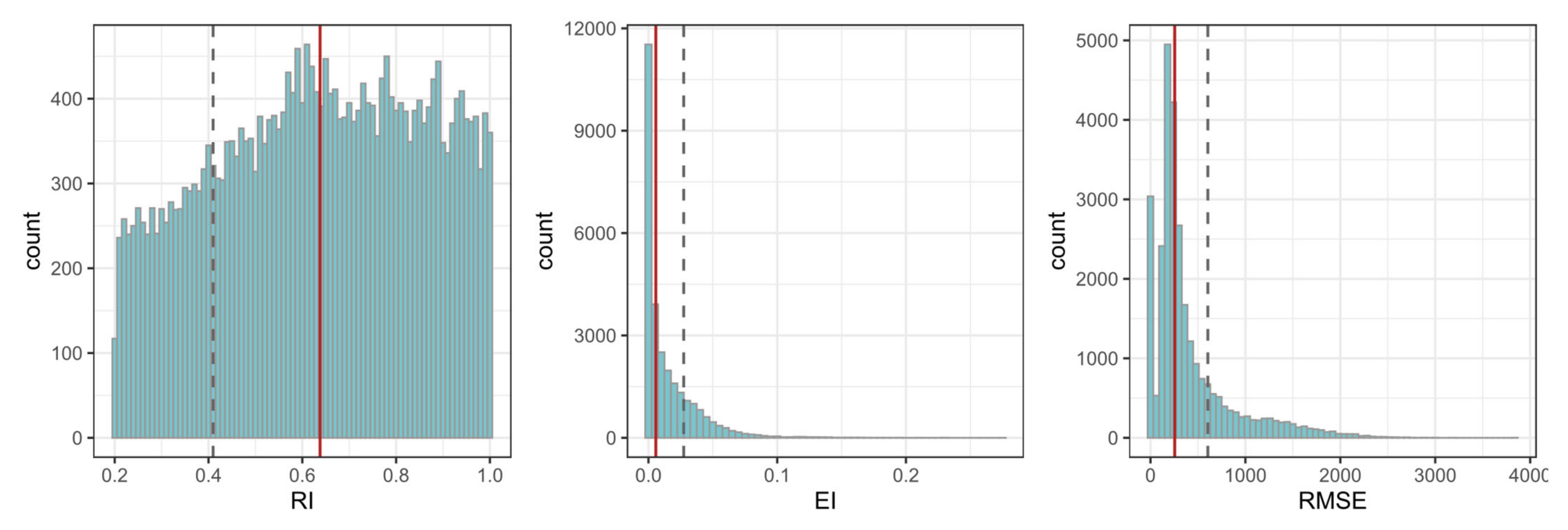
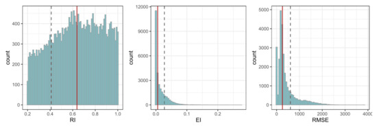
4.2. Evaluation of Forecasting Approaches
4.3. Forecast of Future Snow Line Elevation in the Alps
5. Discussion
5.1. Forecasting Alpine SLE from Long EO Time Series
5.2. Model Reliability and Error Sources
5.3. Past and Future SLE Dynamics in the Alps
6. Conclusions and Outlook
- We were able to retrieve the SLE from over 14,500 Landsat scenes over 43 Alpine catchments and generated monthly SLE time series ranging from 1985 to 2021. A majority of the Alpine catchments showed a statistically significant positive SLE trend of several meters per year, i.e., the SLE receded to higher elevations in the past 37 years. The strongest SLE trends were observed in the Western Alps in the catchments of Drac (+8.9 m/y) and Upper Durance (+7.3 m/y), while considerably weaker negative trends were also found in the Eastern Alps. The results are well in line with studies that use in situ observations of snow cover. In catchments without any snow in the summer months, no trend was detected.
- The time series were modeled using seven forecasting methods and evaluated on test data that comprise the most recent 20% of the SLE time series. In catchments where snow is present in summer at the highest elevations, the seasonal pattern of the SLE dynamics was captured well by all approaches, with only a few exceptions in single catchments. The best results were achieved by RF (NSE = 0.79, MAE = 258 m), Telescope (0.76, 268 m), and sARIMA (0.75, 270 m). Since the performance of the methods varied between catchments, we introduced a Combined forecast that averaged the best forecasting results by weighting them according to the NSE score. This robust forecast approach achieved an NSE of 0.79 at an MAE of 256 m. In catchments, where the SLE maxes out in summer, the forecast performance was considerably lower and strongly dependent on the input data. Here, the Combined forecast achieved a median NSE of 0.63.
- Using the Combined forecasting approach, we forecast the SLE time series for 28 of the catchments for the years 2022 to 2029 and compared the SLE distribution to those of the observed time series. In 61% of the catchments, the median SLE difference retained the sign of the calculated long-term trend. A negative SLE shift despite a positive long-term trend was forecast for five catchments in the Eastern Alps, one in the Northern Alps, and three in the Eastern Alps. Possible reasons for that are exemplarily discussed in Drac, considering the properties of the forecasting model, topography, and climate variables.
- The effort for data preprocessing prior to forecasting to generate a regular time series is a considerable challenge. To further foster EO-based forecasting, we strongly encourage the generation of harmonized analysis-ready data products from long RS time series. Since there are few EO missions that are continuously operational over several decades, a prerequisite for the detection of long-term trends of climate-dependent environmental variables, we advocate that existing missions be continued to ensure an ongoing stream of data. Following the example of the Copernicus program to complement the Landsat time series with the Sentinel-2 mission, the launch of new missions can contribute to the ability to densify time series and facilitate EO-based forecasting.
- We expect that SLE time series and forecasts can be improved considerably by including physical predictor variables such as climate or meteorological data in a multivariate modeling approach. This would also enable forecasts according to different RCP scenarios and solve the problems of univariate approaches in catchments with maxed-out SLEs. Further consideration will be directed into downscaling the approach to the sub-catchment or administrative boundary level to better meet the needs of local stakeholders and policy and decision makers.
Author Contributions
Funding
Institutional Review Board Statement
Informed Consent Statement
Data Availability Statement
Acknowledgments
Conflicts of Interest
Appendix A
| ID | Catchment | Summer Snow | Long-Term Trend [m/y] * | Median SLE 1985–2021 [m] | Median SLE 2022–2029 [m] | Median SLE Difference [m] |
|---|---|---|---|---|---|---|
| 1 | Argens | no | 0 - | 1634 | - | - |
| 2 | Var | no | 0.43 - | 2253 | - | - |
| 3 | Northern Italy Coast | no | 0 - | 2096 | - | - |
| 4 | Tanaro | no | −0.04 * | 2269 | - | - |
| 5 | Verdon | yes | 2.65 ** | 2116 | 2265 | 149 |
| 6 | Durance 1 | no | 0 * | 1834 | - | - |
| 7 | Durance 2 | yes | 7.29 *** | 2206 | 2275 | 69 |
| 8 | Maira | yes | 4.03 ** | 2256 | 2214 | −42 |
| 9 | Drac | yes | 8.93 *** | 2162 | 2089 | −73 |
| 10 | Ardeche | no | 0 - | 1731 | - | - |
| 11 | Drome | no | 0 - | 1841 | - | - |
| 12 | Isere 1 | no | 0 * | 1891 | - | - |
| 13 | Isere 2 | yes | 6.00 *** | 2069 | 2097 | 28 |
| 14 | Dora | yes | 5.56 *** | 2197 | 2175 | −22 |
| 15 | Sesia | yes | 5.22 *** | 2121 | 2108 | −13 |
| 16 | Lac D’Annecy | yes | 2.46 ** | 1896 | 1943 | 47 |
| 17 | L’Arve | yes | 5.62 *** | 1885 | 1873 | −12 |
| 18 | Rhone 2 | yes | 5.74 *** | 1966 | 2002 | 36 |
| 19 | Aare | yes | 4.09 *** | 1882 | 1947 | 65 |
| 20 | Lake Constance | yes | 1.33 * | 1644 | 1671 | 27 |
| 21 | Alpenrhein | yes | 3.61 ** | 1967 | 1898 | −69 |
| 22 | Donau 1 | yes | 2.17 *** | 1761 | 1754 | −7 |
| 23 | Lech | yes | 4.31 *** | 1914 | 1923 | 9 |
| 24 | Donau | yes | 5.18 *** | 1928 | 1969 | 41 |
| 25 | Inn | yes | 6.25 *** | 2000 | 2066 | 66 |
| 26 | Salzach | yes | 3.16 *** | 1882 | 1902 | 20 |
| 27 | Donau 2-1 | yes | 0 - | 1918 | 1981 | 63 |
| 28 | Donau 2-2 | no | 1.99 ** | 1807 | - | - |
| 29 | Ticino | yes | 5.88 *** | 2019 | 2040 | 21 |
| 30 | Adda | yes | 6.65 *** | 2161 | 2216 | 55 |
| 31 | Oglio | yes | 5.50 *** | 2118 | 2156 | 38 |
| 32 | Mincio | yes | 5.66 *** | 2095 | 2111 | 16 |
| 33 | Adigo | yes | 6.92 *** | 2145 | 2186 | 41 |
| 34 | Brenta | yes | 1.79 - | 2158 | 2064 | −94 |
| 35 | Piave | yes | 2.07 ** | 2213 | 2100 | −113 |
| 36 | Tagliamento | no | 0.20 - | 2218 | - | - |
| 37 | Druu 1 | yes | 2.23 ** | 2248 | 2000 | −248 |
| 38 | Druu 2 | no | −1.09 ** | 2226 | - | - |
| 39 | Druu 3 | no | 0 ** | 1532 | - | - |
| 40 | Isonzo | no | −0.40 - | 1994 | - | - |
| 41 | Sava | no | −0.89 - | 2083 | - | - |
| 42 | Mura | yes | −2.00 * | 2202 | 2122 | −80 |
| 43 | Ruba | no | 0.34 - | 1766 | - | - |

References
- Thackeray, C.W.; Derksen, C.; Fletcher, C.G.; Hall, A. Snow and climate: Feedbacks, drivers, and indices of change. Curr. Clim. Chang. Rep. 2019, 5, 322–333. [Google Scholar] [CrossRef]
- Mountain Research Initiative EDW Working Group. Elevation-dependent warming in mountain regions of the world. Nat. Clim. Chang. 2015, 5, 424–430. [Google Scholar] [CrossRef]
- Winter, K.J.-P.M.; Kotlarski, S.; Scherrer, S.C.; Schär, C. The alpine snow-albedo feedback in regional climate models. Clim. Dyn. 2017, 48, 1109–1124. [Google Scholar] [CrossRef]
- Hock, R.; Rasul, G.; Adler, C.; Cáceres, B.; Gruber, S.; Hirabayashi, Y.; Jackson, M.; Kääb, A.; Kang, S.; Kutuzov, S.; et al. High mountain areas. In IPCC Special Report on the Ocean and Cryosphere in a Changing Climate; Pörtner, H.-O., Roberts, D.C., Masson-Delmotte, V., Zhai, P., Tignor, M., Poloczanska, E., Mintenbeck, K., Alegría, A., Nicolai, M., Okem, A., et al., Eds.; Cambridge University Press: Cambridge, UK; New York, NY, USA, 2019. [Google Scholar]
- Rumpf, S.B.; Gravey, M.; Brönnimann, O.; Luoto, M.; Cianfrani, C.; Mariethoz, G.; Guisan, A. From white to green: Snow cover loss and increased vegetation productivity in the European Alps. Science 2022, 376, 1119–1122. [Google Scholar] [CrossRef] [PubMed]
- Antão, L.H.; Weigel, B.; Strona, G.; Hällfors, M.; Kaarlejärvi, E.; Dallas, T.; Opedal, Ø.H.; Heliölä, J.; Henttonen, H.; Huitu, O.; et al. Climate change reshuffles northern species within their niches. Nat. Clim. Chang. 2022, 12, 587–592. [Google Scholar] [CrossRef]
- Winkler, D.E.; Butz, R.J.; Germino, M.J.; Reinhardt, K.; Kueppers, L.M. Snowmelt timing regulates community composition, phenology, and physiological performance of alpine plants. Front. Plant Sci. 2018, 9, 1140. [Google Scholar] [CrossRef] [PubMed]
- Khodaee, M.; Hwang, T.; Ficklin, D.L.; Duncan, J.M. With warming, spring streamflow peaks are more coupled with vegetation green-up than snowmelt in the northeastern United States. Hydrol. Processes 2022, 36, e14621. [Google Scholar] [CrossRef]
- Immerzeel, W.W.; Lutz, A.F.; Andrade, M.; Bahl, A.; Biemans, H.; Bolch, T.; Hyde, S.; Brumby, S.; Davies, B.J.; Elmore, A.C.; et al. Importance and vulnerability of the world’s water towers. Nature 2020, 577, 364–369. [Google Scholar] [CrossRef]
- Steiger, R.; Scott, D.; Abegg, B.; Pons, M.; Aall, C. A critical review of climate change risk for ski tourism. Curr. Issues Tour. 2019, 22, 1343–1379. [Google Scholar] [CrossRef]
- Beniston, M.; Farinotti, D.; Stoffel, M.; Andreassen, L.M.; Coppola, E.; Eckert, N.; Fantini, A.; Giacona, F.; Hauck, C.; Huss, M.; et al. The European mountain cryosphere: A review of its current state, trends, and future challenges. Cryosphere 2018, 12, 759–794. [Google Scholar] [CrossRef] [Green Version]
- Hu, Z.; Dietz, A.; Zhao, A.; Uereyen, S.; Zhang, H.; Wang, M.; Mederer, P.; Kuenzer, C. Snow moving to higher elevations: Analyzing three decades of snowline dynamics in the Alps. Geophys. Res. Lett. 2020, 47, e2019GL085742. [Google Scholar] [CrossRef]
- Damm, A.; Greuell, W.; Landgren, O.; Prettenthaler, F. Impacts of +2 °C global warming on winter tourism demand in europe. Clim. Serv. 2017, 7, 31–46. [Google Scholar] [CrossRef]
- Spandre, P.; François, H.; Verfaillie, D.; Lafaysse, M.; Déqué, M.; Eckert, N.; George, E.; Morin, S. Climate controls on snow reliability in French Alps ski resorts. Sci. Rep. 2019, 9, 8043. [Google Scholar] [CrossRef] [PubMed]
- U.S. Geological Survey Landsat—Earth Observation Satellites (Ver. 1.2, April 2020): U.S. Geological Survey Fact Sheet 2015–3081. Available online: https://pubs.er.usgs.gov/publication/fs20153081 (accessed on 13 January 2022).
- Koehler, J.; Kuenzer, C. Forecasting spatio-temporal dynamics on the land surface using earth observation data—A review. Remote Sens. 2020, 12, 3513. [Google Scholar] [CrossRef]
- Gorelick, N.; Hancher, M.; Dixon, M.; Ilyushchenko, S.; Thau, D.; Moore, R. Google Earth Engine: Planetary-scale geospatial analysis for everyone. Remote Sens. Environ. 2017, 202, 18–27. [Google Scholar] [CrossRef]
- Reichstein, M.; Camps-Valls, G.; Stevens, B.; Jung, M.; Denzler, J.; Carvalhais, N.; Prabhat. Deep learning and process understanding for data-driven earth system science. Nature 2019, 566, 195–204. [Google Scholar] [CrossRef] [PubMed]
- Dietz, A.J.; Kuenzer, C.; Dech, S. Global SnowPack: A new set of snow cover parameters for studying status and dynamics of the planetary snow cover extent. Remote Sens. Lett. 2015, 6, 844–853. [Google Scholar] [CrossRef]
- Hüsler, F.; Jonas, T.; Riffler, M.; Musial, J.P.; Wunderle, S. A satellite-based snow cover climatology (1985–2011) for the European Alps derived from AVHRR data. Cryosphere 2014, 8, 73–90. [Google Scholar] [CrossRef]
- Romanov, P. Global multisensor automated satellite-based snow and ice mapping system (GMASI) for cryosphere monitoring. Remote Sens. Environ. 2017, 196, 42–55. [Google Scholar] [CrossRef]
- Wu, X.; Naegeli, K.; Premier, V.; Marin, C.; Ma, D.; Wang, J.; Wunderle, S. Evaluation of snow extent time series derived from advanced very high resolution radiometer global area coverage data (1982–2018) in the Hindu Kush Himalayas. Cryosphere 2021, 15, 4261–4279. [Google Scholar] [CrossRef]
- Rößler, S.; Dietz, A.J. Detection of snow cover from historical and recent AVHHR data—A thematic TIMELINE Processor. Geomatics 2022, 2, 144–160. [Google Scholar] [CrossRef]
- Nagler, T.; Rott, H.; Ripper, E.; Bippus, G.; Hetzenecker, M. Advancements for snowmelt monitoring by means of Sentinel-1 SAR. Remote Sens. 2016, 8, 348. [Google Scholar] [CrossRef]
- Tsai, Y.; Dietz, A.J.; Oppelt, N.; Kuenzer, C. Wet and dry snow detection using Sentinel-1 SAR data for mountainous areas with a machine learning technique. Remote Sens. 2019, 11, 895. [Google Scholar] [CrossRef]
- Hu, Z.; Dietz, A.J.; Kuenzer, C. Deriving regional snow line dynamics during the ablation seasons 1984–2018 in European mountains. Remote Sens. 2019, 11, 933. [Google Scholar] [CrossRef]
- Hu, Z.; Dietz, A.; Kuenzer, C. The potential of retrieving snow line dynamics from landsat during the end of the ablation Seasons between 1982 and 2017 in European mountains. Int. J. Appl. Earth Obs. Geoinf. 2019, 78, 138–148. [Google Scholar] [CrossRef]
- Bormann, K.J.; Brown, R.D.; Derksen, C.; Painter, T.H. Estimating snow-cover trends from space. Nat. Clim. Chang. 2018, 8, 924–928. [Google Scholar] [CrossRef]
- Marty, C.; Schlögl, S.; Bavay, M.; Lehning, M. How much can we save? Impact of different emission scenarios on future snow cover in the Alps. Cryosphere 2017, 11, 517–529. [Google Scholar] [CrossRef]
- Gobiet, A.; Kotlarski, S.; Beniston, M.; Heinrich, G.; Rajczak, J.; Stoffel, M. 21st century climate change in the European Alps—A review. Sci. Total Environ. 2014, 493, 1138–1151. [Google Scholar] [CrossRef] [PubMed]
- Alpine Convention Perimeter of the Alpine Convention. 2020. Available online: https://www.atlas.alpconv.org/layers/geonode_data:geonode:Alpine_Convention_Perimeter_2018_v2 (accessed on 13 July 2022).
- Wolpert, D.H.; Macready, W.G. No free lunch theorems for optimization. IEEE Trans. Evol. Computat. 1997, 1, 67–82. [Google Scholar] [CrossRef]
- Hall, D.K.; Riggs, G.A.; Salomonson, V.V.; DiGirolamo, N.E.; Bayr, K.J. MODIS snow-cover products. Remote Sens. Environ. 2002, 83, 181–194. [Google Scholar] [CrossRef] [Green Version]
- Earth Resources Observation and Science (EROS) Center Collection-2 Landsat 8-9 OLI (Operational Land Imager) and TIRS (Thermal Infrared Sensor) Level-2 Science Products. 2013. Available online: https://www.usgs.gov/centers/eros/science/usgs-eros-archive-landsat-archives-landsat-8-9-olitirs-collection-2-level-2 (accessed on 13 July 2022).
- Earth Resources Observation and Science (EROS) Center Collection-2 Landsat 7 Enhanced Thematic Mapper Plus (ETM+) Level-2 Science Products. 1999. Available online: https://www.usgs.gov/centers/eros/science/usgs-eros-archive-landsat-archives-landsat-7-etm-plus-collection-2-level-2 (accessed on 13 July 2022).
- Earth Resources Observation And Science (EROS) Center Collection-2 Landsat 4-5 Thematic Mapper (TM) Level-2 Science Products. 2020. Available online: https://www.usgs.gov/centers/eros/science/usgs-eros-archive-landsat-archives-landsat-4-5-tm-collection-2-level-2-science (accessed on 13 July 2022).
- ESA Copernicus DEM—Global and European Digital Elevation Model (COP-DEM). Available online: https://spacedata.copernicus.eu/web/cscda/dataset-details?articleId=394198 (accessed on 13 July 2022).
- Lehner, B.; Grill, G. Global River hydrography and network routing: Baseline data and new approaches to study the world’s large river systems: Global river hydrography and network routing. Hydrol. Process. 2013, 27, 2171–2186. [Google Scholar] [CrossRef]
- Ripper, E.; Schwaizer, G.; Nagler, T.; Metsämäki, S.; Törmä, M.; Fernandes, R.; Crawford, C.J.; Painter, T.H.; Rittger, K. Guidelines for the Generation of Snow Extent Products from High Resolution Optical Sensors. 2019. Available online: https://snowpex.enveo.at/doc/D08_Guidelines_for_the_generation_of_snow_extent_products_from_HR_optical_sensors_FINAL_v2.1.pdf (accessed on 13 July 2022).
- Klein, A.G.; Hall, D.K.; Riggs, G.A. Improving snow cover mapping in forests through the use of a canopy reflectance model. Hydrol. Processes 1998, 12, 1723–1744. [Google Scholar] [CrossRef]
- Poon, S.K.M.; Valeo, C. Investigation of the MODIS snow mapping algorithm during snowmelt in the northern boreal forest of canada. Can. J. Remote Sens. 2006, 32, 254–267. [Google Scholar] [CrossRef]
- Metsämäki, S.; Pulliainen, J.; Salminen, M.; Luojus, K.; Wiesmann, A.; Solberg, R.; Böttcher, K.; Hiltunen, M.; Ripper, E. Introduction to GlobSnow Snow Extent products with considerations for accuracy assessment. Remote Sens. Environ. 2015, 156, 96–108. [Google Scholar] [CrossRef]
- Hall, D.K.; Riggs, G.A.; Salomonson, V.V. Development of methods for mapping global snow cover using moderate resolution imaging spectroradiometer data. Remote Sens. Environ. 1995, 54, 127–140. [Google Scholar] [CrossRef]
- Tucker, C.J. Red and photographic infrared linear combinations for monitoring vegetation. Remote Sens. Environ. 1979, 8, 127–150. [Google Scholar] [CrossRef]
- Gao, B. NDWI—A normalized difference water index for remote sensing of vegetation liquid water from space. Remote Sens. Environ. 1996, 58, 257–266. [Google Scholar] [CrossRef]
- Zhu, Z.; Wang, S.; Woodcock, C.E. Improvement and expansion of the Fmask algorithm: Cloud, cloud shadow, and snow detection for landsats 4–7, 8, and Sentinel 2 images. Remote Sens. Environ. 2015, 159, 269–277. [Google Scholar] [CrossRef]
- Härer, S.; Bernhardt, M.; Siebers, M.; Schulz, K. On the need for a time- and location-dependent estimation of the NDSI threshold value for reducing existing uncertainties in snow cover maps at different scales. Cryosphere 2018, 12, 1629–1642. [Google Scholar] [CrossRef]
- Zhao, J.; Shi, Y.; Huang, Y.; Fu, J. Uncertainties of snow cover extraction caused by the nature of topography and underlying surface. J. Arid Land 2015, 7, 285–295. [Google Scholar] [CrossRef]
- Burton-Johnson, A.; Black, M.; Fretwell, P.T.; Kaluza-Gilbert, J. An automated methodology for differentiating rock from snow, clouds and seain antarctica from Landsat 8 imagery: A new rock outcrop map and areaestimation for the entire Antarctic continent. Cryosphere 2016, 10, 1665–1677. [Google Scholar] [CrossRef]
- Krajčí, P.; Holko, L.; Perdigão, R.A.P.; Parajka, J. Estimation of regional snowline elevation (RSLE) from MODIS images for seasonally snow covered mountain basins. J. Hydrol. 2014, 519, 1769–1778. [Google Scholar] [CrossRef]
- Hirsch, R.M.; Slack, J.R.; Smith, R.A. Techniques of trend analysis for monthly water quality data. Water Resour. Res. 1982, 18, 107–121. [Google Scholar] [CrossRef]
- Sen, P.K. Estimates of the regression coefficient based on Kendall’s tau. J. Am. Stat. Assoc. 1968, 63, 1379–1389. [Google Scholar] [CrossRef]
- Hyndman, R.J.; Athanasopoulos, G. Forecasting: Principles and Practice, 2nd ed.; OTexts: Melbourne, Australia, 2018; ISBN 978-0-9875071-1-2. [Google Scholar]
- Hyndman, R.J.; Khandakar, Y. Automatic time series forecasting: The forecast package for R. J. Stat. Soft. 2008, 27, 1–22. [Google Scholar] [CrossRef]
- Breiman, L. Random forests. Mach. Learn. 2001, 45, 5–32. [Google Scholar] [CrossRef]
- Bauer, A. Automated Hybrid Time Series Forecasting: Design, Benchmarking, and Use Cases. Ph.D. Thesis, Universität Würzburg, Würzburg, Germany, 22 December 2020. [Google Scholar]
- Chen, T.; Guestrin, C. XGBoost: A Scalable Tree Boosting System. In Proceedings of the 22nd ACM SIGKDD International Conference on Knowledge Discovery and Data Mining, San Francisco, CA, USA, 13 August 2016. [Google Scholar]
- Bauer, A.; Züfle, M.; Grohmann, J.; Schmitt, N.; Herbst, N.; Kounev, S. An Automated Forecasting Framework Based on Method Recommendation for Seasonal Time Series. In Proceedings of the ACM/SPEC International Conference on Performance Engineering, Edmonton, AB, Canada, 20 April 2020. [Google Scholar]
- Bauer, A.; Züfle, M.; Herbst, N.; Kounev, S.; Curtef, V. Telescope: An Automatic Feature Extraction and Transformation Approach for Time Series Forecasting on a Level-Playing Field. In Proceedings of the 2020 IEEE 36th International Conference on Data Engineering (ICDE), IEEE, Dallas, TX, USA, 20–24 April 2020. [Google Scholar]
- WMO Guidelines on the Calculation of Climate Normals 2017. Available online: https://library.wmo.int/doc_num.php?explnum_id=4166 (accessed on 13 July 2022).
- Gupta, H.V.; Kling, H.; Yilmaz, K.K.; Martinez, G.F. Decomposition of the mean squared error and NSE performance criteria: Implications for improving hydrological modelling. J. Hydrol. 2009, 377, 80–91. [Google Scholar] [CrossRef]
- Nash, J.E.; Sutcliffe, J.V. River flow forecasting through conceptual models part I—A discussion of principles. J. Hydrol. 1970, 10, 282–290. [Google Scholar] [CrossRef]
- Knoben, W.J.M.; Freer, J.E.; Woods, R.A. Technical note: Inherent benchmark or not? Comparing nash–sutcliffe and kling–gupta efficiency scores. Hydrol. Earth Syst. Sci. 2019, 23, 4323–4331. [Google Scholar] [CrossRef]
- Hyndman, R.J.; Koehler, A.B. Another look at measures of forecast accuracy. Int. J. Forecast. 2006, 22, 679–688. [Google Scholar] [CrossRef] [Green Version]
- Matiu, M.; Crespi, A.; Bertoldi, G.; Carmagnola, C.M.; Marty, C.; Morin, S.; Schöner, W.; Cat Berro, D.; Chiogna, G.; De Gregorio, L.; et al. Observed snow depth trends in the European Alps: 1971 to 2019. Cryosphere 2021, 15, 1343–1382. [Google Scholar] [CrossRef]
- Vernay, M.; Lafaysse, M.; Monteiro, D.; Hagenmuller, P.; Nheili, R.; Samacoïts, R.; Verfaillie, D.; Morin, S. The S2M meteorological and snow cover reanalysis over the French Mountainous Areas: Description and evaluation (1958–2021). Earth Syst. Sci. Data 2022, 14, 1707–1733. [Google Scholar] [CrossRef]
- Beaumet, J.; Ménégoz, M.; Morin, S.; Gallée, H.; Fettweis, X.; Six, D.; Vincent, C.; Wilhelm, B.; Anquetin, S. Twentieth century temperature and snow cover changes in the French Alps. Reg. Environ. Chang. 2021, 21, 114. [Google Scholar] [CrossRef]















Publisher’s Note: MDPI stays neutral with regard to jurisdictional claims in published maps and institutional affiliations. |
© 2022 by the authors. Licensee MDPI, Basel, Switzerland. This article is an open access article distributed under the terms and conditions of the Creative Commons Attribution (CC BY) license (https://creativecommons.org/licenses/by/4.0/).
Share and Cite
Koehler, J.; Bauer, A.; Dietz, A.J.; Kuenzer, C. Towards Forecasting Future Snow Cover Dynamics in the European Alps—The Potential of Long Optical Remote-Sensing Time Series. Remote Sens. 2022, 14, 4461. https://doi.org/10.3390/rs14184461
Koehler J, Bauer A, Dietz AJ, Kuenzer C. Towards Forecasting Future Snow Cover Dynamics in the European Alps—The Potential of Long Optical Remote-Sensing Time Series. Remote Sensing. 2022; 14(18):4461. https://doi.org/10.3390/rs14184461
Chicago/Turabian StyleKoehler, Jonas, André Bauer, Andreas J. Dietz, and Claudia Kuenzer. 2022. "Towards Forecasting Future Snow Cover Dynamics in the European Alps—The Potential of Long Optical Remote-Sensing Time Series" Remote Sensing 14, no. 18: 4461. https://doi.org/10.3390/rs14184461
APA StyleKoehler, J., Bauer, A., Dietz, A. J., & Kuenzer, C. (2022). Towards Forecasting Future Snow Cover Dynamics in the European Alps—The Potential of Long Optical Remote-Sensing Time Series. Remote Sensing, 14(18), 4461. https://doi.org/10.3390/rs14184461

