No-Till Soil Organic Carbon Sequestration Patterns as Affected by Climate and Soil Erosion in the Arable Land of Mediterranean Europe
Abstract
:1. Introduction
- Detecting the feasibility of achieving 4p1000 targets in European Mediterranean arable land, considering the effects of climate and slope on the spatial SOC RRNT/CT computation;
- Calculating and mapping the overestimation of SOC sequestration due to soil erosion processes;
- Investigating NT practices’ actual ability to match the 4p1000 goal.
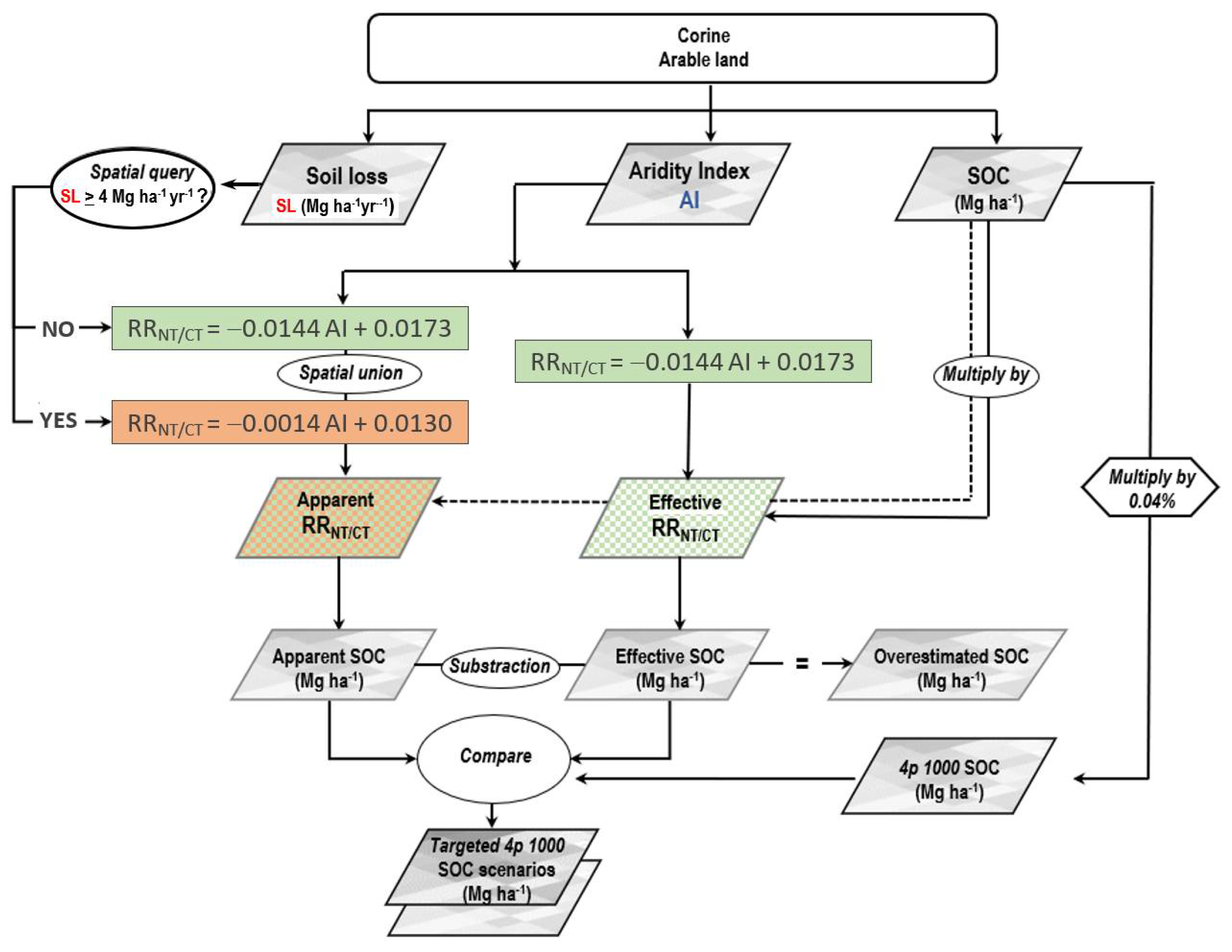
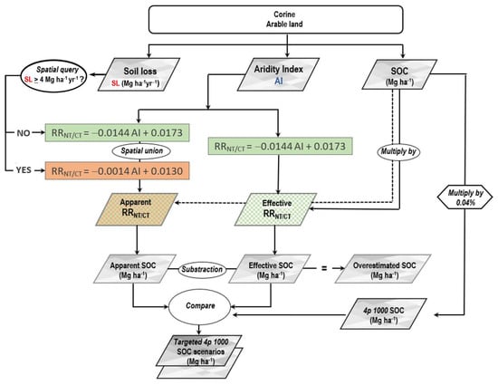
2. Materials and Methods
3. Results
3.1. Climate and Soil Erosion
3.2. Soil Organic Carbon in Arable Land and the 4p1000 Target
3.3. Apparent, Effective SOC Sequestration and Overestimation, in the Mediterranean Arable Land
3.4. Matching the 4p1000 Goal
4. Discussion
5. Conclusions
Author Contributions
Funding
Data Availability Statement
Acknowledgments
Conflicts of Interest
References
- Demenois, J.; Torquebiau, E.; Arnoult, M.H.; Eglin, T.; Masse, D.; Assouma, M.H.; Blanfort, V.; Chenu, C.; Chapuis-Lardy, L.; Medoc, J.M.; et al. Barriers and Strategies to Boost Soil Carbon Sequestration in Agriculture. Front. Sustain. Food Syst. 2020, 4, 37. [Google Scholar] [CrossRef]
- Rumpel, C.; Amiraslani, F.; Chenu, C.; Cardenas, M.G.; Kaonga, M.; Koutika, L.S.; Ladha, J.; Madari, B.; Shirato, Y.; Smith, P.; et al. The 4p1000 initiative: Opportunities, limitations and challenges for implementing soil organic carbon sequestration as a sustainable development strategy. Ambio 2020, 49, 350–360. [Google Scholar] [CrossRef]
- Poulton, P.; Johnston, J.; Macdonald, A.; White, R.; Powlson, D. Major limitations to achieving “4 per 1000” increases in soil organic carbon stock in temperate regions: Evidence from long-term experiments at Rothamsted Research, United Kingdom. Glob. Change Biol. 2018, 24, 2563–2584. [Google Scholar] [CrossRef] [PubMed]
- Van Groenigen, K.J.; Osenberg, C.W.; Terrer, C.; Carrillo, Y.; Dijkstra, F.A.; Heath, J.; Nie, M.; Pendall, E.; Phillips, R.P.; Hungate, B.A. Faster turnover of new soil carbon inputs under increased atmospheric CO2. Glob. Change Biol. 2017, 23, 4420–4429. [Google Scholar] [CrossRef]
- Francaviglia, R.; Di Bene, C.; Farina, R.; Salvati, L.; Vicente-Vicente, J.L. Assessing “4 per 1000” soil organic carbon storage rates under Mediterranean climate: A comprehensive data analysis. Mitig. Adapt. Strateg. Glob. Change 2019, 24, 795–818. [Google Scholar] [CrossRef]
- Valkama, E.; Kunypiyaeva, G.; Zhapayev, R.; Karabayev, M.; Zhusupbekov, E.; Perego, A.; Schillaci, C.; Sacco, D.; Moretti, B.; Grignani, C.; et al. Can conservation agriculture increase soil carbon sequestration? A modelling approach. Geoderma 2020, 369, 114298. [Google Scholar] [CrossRef]
- Novara, A.; Sarno, M.; Gristina, L. No till soil organic carbon sequestration could be overestimated when slope effect is not considered. Sci. Total Environ. 2021, 757, 143758. [Google Scholar] [CrossRef]
- West, T.O.; Post, W.M. Soil Organic Carbon Sequestration Rates by Tillage and Crop Rotation. Soil Sci. Soc. Am. J. 2002, 66, 1930–1946. [Google Scholar] [CrossRef]
- Doraiswamy, P.C.; McCarty, G.W.; Hunt, E.R.; Yost, R.S.; Doumbia, M.; Franzluebbers, A.J. Modeling soil carbon sequestration in agricultural lands of Mali. Agric. Syst. 2007, 94, 63–74. [Google Scholar] [CrossRef]
- Franzluebbers, A.J.; Causarano, H.J.; Norfleet, M.L. Soil conditioning index and soil organic carbon in the Midwest and Southeastern United States. J. Soil Water Conserv. 2011, 66, 178–182. [Google Scholar] [CrossRef]
- Olson, K.R. Impacts of tillage, slope, and erosion on soil organic carbon retention. Soil Sci. 2010, 175, 562–567. [Google Scholar] [CrossRef]
- Gonzalez-Sanchez, E.; García, M.; Kassam, A.; Cabrera, A.; Triviño-Tarradas, P.; Carbonell, R.; Pisante, M.; Veroz-Gonzalez, O.; Basch, G. Conservation Agriculture: Making Climate Change Mitigation and Adaptation Real in Europe; European Conservation Agriculture Federation (ECAF): Brussels, Belgium, 2017. [Google Scholar] [CrossRef]
- Alvaro-Fuentes, J.; Cantero-Martinez, C. Short communication. Potential to mitigate anthropogenic CO2 emissions by tillage reduction in dryland soils of Spain. Span. J. Agric. Res. 2010, 8, 1271–1276. [Google Scholar] [CrossRef]
- Aguilera, E.; Lassaletta, L.; Gattinger, A.; Gimeno, B.S. Managing soil carbon for climate change mitigation and adaptation in Mediterranean cropping systems: A meta-analysis. Agric. Ecosyst. Environ. 2013, 168, 25–36. [Google Scholar] [CrossRef]
- Barbera, V.; Poma, I.; Gristina, L.; Novara, A.; Egli, M. Long-term cropping systems and tillage management effects on soil organic carbon stock and steady-state level of C sequestration rates in a semiarid environment. Land Degrad. Develop. 2012, 23, 82–91. [Google Scholar] [CrossRef]
- Luo, Z.; Wang, E.; Sun, O.J. Can no-tillage stimulate carbon sequestration in agricultural soils? A meta-analysis of paired experiments. Agric. Ecosyst. Environ. 2010, 139, 224–231. [Google Scholar] [CrossRef]
- Poeplau, C.; Don, A. Carbon sequestration in agricultural soils via cultivation of cover crops—A meta-analysis. Agric. Ecosyst. Environ. 2015, 200, 33–41. [Google Scholar] [CrossRef]
- Pellerin, S.; Bamière, L.; Launay, C.; Martin, R.; Schiavo, M.; Angers, D.; Augusto, L.; Balesdent, J.; Basile-Doelsch, I.; Bellassen, V. Stocker du Carbone Dans les Sols Français. Quel Potentiel au Regard de L’objectif 4 Pour 1000 et à Quel Coût? Ph.D. Thesis, Institut National de la Recherche Agronomique, Paris, France, 2020. [Google Scholar]
- Ogle, S.M.; Alsaker, C.; Baldock, J.; Bernoux, M.; Breidt, F.J.; McConkey, B.; Regina, K.; Vazquez-Amabile, G.G. Climate and Soil Characteristics Determine Where No-Till Management Can Store Carbon in Soils and Mitigate Greenhouse Gas Emissions. Sci. Rep. 2019, 9, 11665. [Google Scholar] [CrossRef]
- Powlson, D.S.; Stirling, C.M.; Jat, M.L.; Gerard, B.G.; Palm, C.A.; Sanchez, P.A.; Cassman, K.G. Limited potential of no-till agriculture for climate change mitigation. Nat. Clim. Change 2014, 4, 678–683. [Google Scholar] [CrossRef]
- Gristina, L.; Keesstra, S.; Novara, A. No-till durum wheat yield success probability in semi arid climate: A methodological framework. Soil Tillage Res. 2018, 181, 29–36. [Google Scholar] [CrossRef]
- Corbeels, M.; Marchão, R.L.; Neto, M.S.; Ferreira, E.G.; Madari, B.E.; Scopel, E.; Brito, O.R. Evidence of limited carbon sequestration in soils under no-tillage systems in the Cerrado of Brazil. Sci. Rep. 2016, 6, 21450. [Google Scholar] [CrossRef]
- Corsi, S.; Friedrich, T.; Kassam, A.; Pisante, M.; Sà, J.d.M. Soil Organic Carbon Accumulation and Greenhouse Gas Emission Reductions from Conservation Agriculture: A Literature Review; Food and Agriculture Organization of the United Nations (FAO): Rome, Italy, 2012; ISBN 9789251071878. [Google Scholar]
- Powlson, D.S.; Stirling, C.M.; Thierfelder, C.; White, R.P.; Jat, M.L. Does conservation agriculture deliver climate change mitigation through soil carbon sequestration in tropical agro-ecosystems? Agric. Ecosyst. Environ. 2016, 220, 164–174. [Google Scholar] [CrossRef]
- VandenBygaart, A.J. The myth that no-till can mitigate global climate change. Agric. Ecosyst. Environ. 2016, 216, 98–99. [Google Scholar] [CrossRef]
- Wang, X.; Wu, H.; Dai, K.; Zhang, D.; Feng, Z.; Zhao, Q.; Wu, X.; Jin, K.; Cai, D.; Oenema, O.; et al. Tillage and crop residue effects on rainfed wheat and maize production in northern China. Field Crop. Res. 2012, 132, 106–116. [Google Scholar] [CrossRef]
- Olson, K.R.; Al-Kaisi, M.M.; Lal, R.; Lowery, B. Experimental Consideration, Treatments, and Methods in Determining Soil Organic Carbon Sequestration Rates. Soil Sci. Soc. Am. J. 2014, 78, 348–360. [Google Scholar] [CrossRef]
- Baker, J.M.; Ochsner, T.E.; Venterea, R.T.; Griffis, T.J. Tillage and soil carbon sequestration—What do we really know? Agric. Ecosyst. Environ. 2007, 118, 1–5. [Google Scholar] [CrossRef]
- Snyder, C.S.; Bruulsema, T.W.; Jensen, T.L.; Fixen, P.E. Review of greenhouse gas emissions from crop production systems and fertilizer management effects. Agric. Ecosyst. Environ. 2009, 133, 247–266. [Google Scholar] [CrossRef]
- Panagos, P.; Borrelli, P.; Meusburger, K. A New European Slope Length and Steepness Factor (LS-Factor) for Modeling Soil Erosion by Water. Geosciences 2015, 5, 117–126. [Google Scholar] [CrossRef]
- Panagos, P.; Borrelli, P.; Meusburger, K.; Alewell, C.; Lugato, E.; Montanarella, L. Estimating the soil erosion cover-management factor at the European scale. Land Use Policy 2015, 48, 38–50. [Google Scholar] [CrossRef]
- Jia, S.; He, X.; Wei, F. Soil organic carbon loss under different slope gradients in loess hilly region. Wuhan Univ. J. Nat. Sci. 2007, 12, 695–698. [Google Scholar] [CrossRef]
- Mchunu, C.N.; Lorentz, S.; Jewitt, G.; Manson, A.; Chaplot, V. No-Till Impact on Soil and Soil Organic Carbon Erosion under Crop Residue Scarcity in Africa. Soil Sci. Soc. Am. J. 2011, 75, 1503–1512. [Google Scholar] [CrossRef]
- Yang, X.M.; Zhang, X.P.; Deng, W.; Fang, H.J. Black soil degradation by rainfall erosion in Jilin, China. Land Degrad. Dev. 2003, 14, 409–420. [Google Scholar] [CrossRef]
- Haddaway, N.R.; Hedlund, K.; Jackson, L.E.; Kätterer, T.; Lugato, E.; Thomsen, I.K.; Jørgensen, H.B.; Isberg, P.-E. How does tillage intensity affect soil organic carbon? A systematic review. Environ. Evid. 2017, 6, 30. [Google Scholar] [CrossRef]
- Panagos, P.; Liedekerke, M.V.; Jones, A.; Montanarella, L. European Soil Data Centre: Response to European policy support and public data requirements. Land Use Policy 2012, 29, 329–338. [Google Scholar] [CrossRef]
- Allen, R.G.; Pereira, L.S.; Raes, D.; Smith, M. Crop Evapotranspiration: Guidelines for Computing Crop Water Requirements; FAO Irrigation and Drainage Paper No. 56; FAO: Rome, Italy, 1998; p. 300. [Google Scholar]
- Sun, W.; Canadell, J.G.; Yu, L.; Yu, L.; Zhang, W.; Smith, P.; Fischer, T.; Huang, Y. Climate drives global soil carbon sequestration and crop yield changes under conservation agriculture. Glob. Change Biol. 2020, 26, 3188–3189. [Google Scholar] [CrossRef]
- Lugato, E.; Bampa, F.; Panagos, P.; Montanarella, L.; Jones, A. Potential carbon sequestration of European arable soils estimated by modelling a comprehensive set of management practices. Glob. Change Biol. 2014, 20, 3557–3567. [Google Scholar] [CrossRef]
- Büttner, G.; Kosztra, B.; Soukup, T.; Sousa, A.; Langanke, T. CLC2018 Technical Guidelines; Technical Report No. 17/2007; European Environment Agency: Copenhagen, Denmark, 2017; Available online: https://land.copernicus.eu/user-corner/technical-library/clc2018technicalguidelines_final.pdf (accessed on 23 November 2021).
- Hamann, A.; Wang, T.; Spittlehouse, D.L.; Murdock, T.Q. A comprehensive, high-resolution database of historical and projected climate surfaces for western North America. Bull. Am. Meteorol. Soc. 2013, 94, 1307–1309. [Google Scholar] [CrossRef]
- Verheijen, F.G.A.; Jones, R.J.A.; Rickson, R.J.; Smith, C.J. Tolerable versus actual soil erosion rates in Europe. Earth Sci. Rev. 2009, 94, 23–38. [Google Scholar] [CrossRef]
- González-Sánchez, E.J.; Ordóñez-Fernández, R.; Carbonell-Bojollo, R.; Veroz-González, O.; Gil-Ribes, J.A. Meta-analysis on atmospheric carbon capture in Spain through the use of conservation agriculture. Soil Tillage Res. 2012, 122, 52–60. [Google Scholar] [CrossRef]
- Moreno-García, M.; Torres, M.Á.R.-R.; González-Sánchez, E.J.; Ordóñez-Fernández, R.; Veroz-González, Ó.; Carbonell-Bojollo, R.M. Methodology for estimating the impact of no tillage on the 4perMille initiative: The case of annual crops in Spain. Geoderma 2020, 371, 114381. [Google Scholar] [CrossRef]
- Batjes, N.H. Soil organic carbon stocks under native vegetation—Revised estimates for use with the simple assessment option of the Carbon Benefits Project system. Agric. Ecosyst. Environ. 2011, 142, 365–373. [Google Scholar] [CrossRef]
- Baiamonte, G. Simplified model to predict runoff generation time for well-drained and vegetated soils. J. Irrig. Drain. Eng. 2016, 142, 04016047. [Google Scholar] [CrossRef]
- Pozza, L.E.; Field, D.J. The science of Soil Security and Food Security. Soil Secur. 2020, 1, 100002. [Google Scholar] [CrossRef]







| Source | DF | Sum of Squares | Mean Squares | F | Pr > F |
|---|---|---|---|---|---|
| Model | 1 | 0.002 1 | 0.002 | 11.815 | 0.001 |
| Error | 95 | 0.012 | 0.000 | ||
| Corrected total | 96 | 0.014 |
| Source | Value | Standard Error | t | Pr > |t| | Lower Bound (95%) | Upper Bound (95%) |
|---|---|---|---|---|---|---|
| Intercept | 0.0173 | 0.003 | 5.022 | <0.0001 | 0.010 | 0.024 |
| AI | −0.0144 | 0.004 | −3.437 | 0.001 | −0.023 | −0.006 |
| Country | Aridity Index (AI) | St. Dev. | Soil Erosion (Mg ha−1 yr−1) | St. Dev. |
|---|---|---|---|---|
| France 1 | 0.82 | 0.17 | 3.66 | 4.16 |
| Greece | 0.43 | 0.10 | 3.06 | 3.42 |
| Italy | 0.72 | 0.22 | 7.18 | 8.17 |
| Portugal | 0.46 | 0.20 | 2.20 | 2.79 |
| Spain | 0.39 | 0.16 | 3.60 | 4.24 |
| Average | 0.57 | 3.90 |
| Country | SOC Stored | 4p1000 Target | ||||
|---|---|---|---|---|---|---|
| (Gg) | (Mg ha−1) | St. Dev. | SOC to be Stored (Gg yr−1) | Sequestration Rate (Mg ha−1 yr−1) | Potential NT Area (1000 ha) | |
| France 1 | 161,122 | 59.9 | 22.1 | 806 | 0.30 | 2692 |
| Greece | 53,905 | 47.3 | 15.2 | 270 | 0.24 | 1141 |
| Italy | 337,154 | 43.8 | 13.3 | 1686 | 0.22 | 7702 |
| Portugal | 25,307 | 38.2 | 19.1 | 127 | 0.19 | 663 |
| Spain | 532,633 | 54.8 | 21.7 | 2663 | 0.27 | 9719 |
| 1,110,120 | 48.8 | 5552 | 0.24 | 21,917 | ||
| Country | SOC Stored | 4p1000 Target | |||||
|---|---|---|---|---|---|---|---|
| Apparent | Effective | Over Estimation | Apparent | Effective | Over Estimation | A/E | |
| France 1 | 1545 | 895 | 1009 | 0.57 | 0.33 | 0.24 | 1.73 |
| Greece | 645 | 592 | 94 | 0.57 | 0.52 | 0.05 | 1.09 |
| Italy | 3708 | 2292 | 1787 | 0.48 | 0.30 | 0.18 | 1.62 |
| Portugal | 288 | 254 | 90 | 0.43 | 0.38 | 0.05 | 1.13 |
| Spain | 6399 | 5950 | 1463 | 0.66 | 0.61 | 0.05 | 1.08 |
| 12,585 | 9983 | 4443 | 0.54 | 0.43 | 0.11 | 1.33 | |
Publisher’s Note: MDPI stays neutral with regard to jurisdictional claims in published maps and institutional affiliations. |
© 2022 by the authors. Licensee MDPI, Basel, Switzerland. This article is an open access article distributed under the terms and conditions of the Creative Commons Attribution (CC BY) license (https://creativecommons.org/licenses/by/4.0/).
Share and Cite
Baiamonte, G.; Gristina, L.; Orlando, S.; Palermo, S.S.; Minacapilli, M. No-Till Soil Organic Carbon Sequestration Patterns as Affected by Climate and Soil Erosion in the Arable Land of Mediterranean Europe. Remote Sens. 2022, 14, 4064. https://doi.org/10.3390/rs14164064
Baiamonte G, Gristina L, Orlando S, Palermo SS, Minacapilli M. No-Till Soil Organic Carbon Sequestration Patterns as Affected by Climate and Soil Erosion in the Arable Land of Mediterranean Europe. Remote Sensing. 2022; 14(16):4064. https://doi.org/10.3390/rs14164064
Chicago/Turabian StyleBaiamonte, Giorgio, Luciano Gristina, Santo Orlando, Salvatore Samuel Palermo, and Mario Minacapilli. 2022. "No-Till Soil Organic Carbon Sequestration Patterns as Affected by Climate and Soil Erosion in the Arable Land of Mediterranean Europe" Remote Sensing 14, no. 16: 4064. https://doi.org/10.3390/rs14164064
APA StyleBaiamonte, G., Gristina, L., Orlando, S., Palermo, S. S., & Minacapilli, M. (2022). No-Till Soil Organic Carbon Sequestration Patterns as Affected by Climate and Soil Erosion in the Arable Land of Mediterranean Europe. Remote Sensing, 14(16), 4064. https://doi.org/10.3390/rs14164064

