Land Use Dynamic Changes in an Arid Inland River Basin Based on Multi-Scenario Simulation
Abstract
:1. Introduction
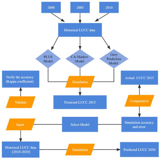
2. Materials and Methods
2.1. Study Area
2.2. Data Sources
2.3. Data Validation
2.4. Land Use Dynamics/Intensity
2.5. Land Use Transfer Matrix
2.6. Information Entropy and Equilibrium Degree of Land Use Structure
2.7. CA-Markov Model
2.8. PLUS Model
2.9. Gray Prediction Model
3. Results
3.1. Evolution of Dynamic Land Use Patterns
3.1.1. Land Use/Cover
3.1.2. Changes in Land Use Dynamics/Intensity
3.2. Analysis of Land Use Structure Change
- (1)
- The conversion between cropland, woodland, grassland and barren land was prominent from 1992 to 2000. The increase in cropland was mainly due to the conversion of grassland and barren land, with the conversion of unused land to cropland accounting for 90.28% of the increase in cropland during the period, and the conversion of grassland to cropland accounting for 9.45%. The conversion of woodland and barren land to grassland is the main reason for the increase in grassland area, accounting for 22.20% and 85.38%. During 1992–2000, 8.59% of woodland was converted to barren land, while the conversion of barren land to water bodies accounted for 86.12% of the increased area of water bodies.
- (2)
- The expansion of cropland occurred mainly between 2000 and 2008. A large part of this conversion was from barren land, accounting for 85.44%. The rest was converted from grassland, accounting for 14.46% of the arable area. The conversion between grassland and other land types is significant, with 11.65% of the increase in grassland area being transferred from forest to grassland, and 48.30% of barren land being converted to grassland. The proportion of barren land converted to woodland was 2.78%, and the proportion of cropland and grassland converted to built-up land was 47% and 42.42%, respectively, from 2000 to 2008.
- (3)
- The conversion between land types was relatively stable from 2008 to 2020, with the overall conversion of grassland and barren land continuing to increase, accounting for 51.90% and 59.70% of the rise in cropland. Cropland was also converted to built-up land, accounting for 69.10% of the total. In addition to the conversion of barren land into cropland, there was also a conversion of barren land to woodland and grassland, accounting for 8.41% and 59.54% of the conversion, with 47.40% being grassland to woodland.
3.3. Simulation and Projection of Future Land Use
3.3.1. Comparison of Simulation Results of Different Models
3.3.2. Future Land Use/Cover
3.4. Land Structure Changes in a Future Period
4. Discussion
4.1. CA-Markov Model Validation and Applicability
4.2. Impacts of Climate Change and Human Activities on LUCC in the Water Bodies
4.3. Future Land Structure Optimization
5. Conclusions
Author Contributions
Funding
Data Availability Statement
Conflicts of Interest
References
- Li, Z.; Li, M.; Xia, B. Spatio-temporal dynamics of ecological security pattern of the Pearl River Delta urban agglomeration based on LUCC simulation. Ecol. Indic. 2020, 114, 106319. [Google Scholar] [CrossRef]
- Hu, C.; Zhang, L.; Wu, Q.; Soomro, S.; Jian, S. Response of LUCC on runoff generation process in Middle Yellow River Basin: The Gushanchuan Basin. Water 2020, 12, 1237. [Google Scholar] [CrossRef]
- Zhu, Z.; Woodcock, C.E. Continuous change detection and classification of land cover using all available Landsat data. Remote Sens. Environ. 2014, 144, 152–171. [Google Scholar] [CrossRef] [Green Version]
- Yang, H.; Zhong, X.; Deng, S.; Xu, H. Assessment of the impact of LUCC on NPP and its influencing factors in the Yangtze River basin, China. Catena 2021, 206, 105542. [Google Scholar] [CrossRef]
- Li, J.; Rodriguez, D.; Tang, X. Effects of land lease policy on changes in land use, mechanization and agricultural pollution. Land Use Pol. 2017, 64, 405–413. [Google Scholar] [CrossRef]
- Chen, Y.; Li, Z.; Li, W.; Deng, H.; Shen, Y. Water and ecological security: Dealing with hydroclimatic challenges at the heart of China’s Silk Road. Environ. Earth Sci. 2016, 75, 881. [Google Scholar] [CrossRef]
- Maimaiti, B.; Chen, S.; Kasimu, A.; Simayi, Z.; Aierken, N. Urban spatial expansion and its impacts on ecosystem service value of typical oasis cities around Tarim Basin, northwest China. Int. J. Appl. Earth Obs. Geoinf. 2021, 104, 102554. [Google Scholar] [CrossRef]
- Wang, S.; Zhou, K.; Zuo, Q.; Wang, J.; Wang, W. Land use/land cover change responses to ecological water conveyance in the lower reaches of Tarim River, China. J. Arid Land 2021, 13, 1274–1286. [Google Scholar] [CrossRef]
- Zhang, Z.; Xu, E.; Zhang, H. Complex network and redundancy analysis of spatial–temporal dynamic changes and driving forces behind changes in oases within the Tarim Basin in northwestern China. Catena 2021, 201, 105216. [Google Scholar] [CrossRef]
- Chen, Y.; Hao, X.; Chen, Y.; Zhu, C. Study on water system connectivity and ecological protection countermeasures of Tarim River Basin in Xinjiang. Bull. Chin. Acad. Sci. 2019, 34, 1156–1164. [Google Scholar]
- de Graaf, I.E.; Gleeson, T.; Sutanudjaja, E.H.; Bierkens, M.F. Environmental flow limits to global groundwater pumping. Nature 2019, 574, 90–94. [Google Scholar] [CrossRef] [PubMed]
- Ning, J.; Liu, J.; Kuang, W.; Xu, X.; Zhang, S.; Yan, C.; Li, R.; Wu, S.; Hu, Y.; Du, G. Spatiotemporal patterns and characteristics of land-use change in China during 2010–2015. J. Geogr. Sci. 2018, 28, 547–562. [Google Scholar] [CrossRef] [Green Version]
- Jiao, M.; Hu, M.; Xia, B. Spatiotemporal dynamic simulation of land-use and landscape-pattern in the Pearl River Delta, China. Sustain. Cities Soc. 2019, 49, 101581. [Google Scholar] [CrossRef]
- Liang, X.; Guan, Q.; Clarke, K.C.; Liu, S.; Wang, B.; Yao, Y. Understanding the drivers of sustainable land expansion using a patch-generating land use simulation (PLUS) model: A case study in Wuhan, China. Comput. Environ. Urban Syst. 2021, 85, 101569. [Google Scholar] [CrossRef]
- Zhang, Z.; Hu, B.; Jiang, W.; Qiu, H. Identification and scenario prediction of degree of wetland damage in Guangxi based on the CA-Markov model. Ecol. Indic. 2021, 127, 107764. [Google Scholar] [CrossRef]
- Sibanda, S.; Ahmed, F. Modelling historic and future land use/land cover changes and their impact on wetland area in Shashe sub-catchment, Zimbabwe. Modeling Earth Syst. Environ. 2021, 7, 57–70. [Google Scholar] [CrossRef]
- Cao, M.; Zhu, Y.; Lü, G.; Chen, M.; Qiao, W. Spatial distribution of global cultivated land and its variation between 2000 and 2010, from both agro-ecological and geopolitical perspectives. Sustainability 2019, 11, 1242. [Google Scholar] [CrossRef] [Green Version]
- Tang, F.; Fu, M.; Wang, L.; Zhang, P. Land-use change in Changli County, China: Predicting its spatio-temporal evolution in habitat quality. Ecol. Indic. 2020, 117, 106719. [Google Scholar] [CrossRef]
- Matlhodi, B.; Kenabatho, P.K.; Parida, B.P.; Maphanyane, J.G. Analysis of the future land use land cover changes in the Gaborone dam catchment using CA-Markov model: Implications on water resources. Remote Sens. 2021, 13, 2427. [Google Scholar] [CrossRef]
- Aburas, M.M.; Ho, Y.M.; Ramli, M.F.; Ash’aari, Z.H. Improving the capability of an integrated CA-Markov model to simulate spatio-temporal urban growth trends using an Analytical Hierarchy Process and Frequency Ratio. Int. J. Appl. Earth Obs. Geoinf. 2017, 59, 65–78. [Google Scholar] [CrossRef]
- da Cunha, E.R.; Santos, C.A.G.; da Silva, R.M.; Bacani, V.M.; Pott, A. Future scenarios based on a CA-Markov land use and land cover simulation model for a tropical humid basin in the Cerrado/Atlantic forest ecotone of Brazil. Land Use Pol. 2021, 101, 105141. [Google Scholar] [CrossRef]
- Jiang, L.; Liu, Y.; Wu, S.; Yang, C. Analyzing ecological environment change and associated driving factors in China based on NDVI time series data. Ecol. Indic. 2021, 129, 107933. [Google Scholar] [CrossRef]
- Fu, A.; Li, W.; Chen, Y.; Wang, Y.; Hao, H.; Li, Y.; Sun, F.; Zhou, H.; Zhu, C.; Hao, X. The effects of ecological rehabilitation projects on the resilience of an extremely drought-prone desert riparian forest ecosystem in the Tarim River Basin, Xinjiang, China. Sci Rep. 2021, 11, 18485. [Google Scholar] [CrossRef] [PubMed]
- Abbas, A.; He, Q.; Jin, L.; Li, J.; Salam, A.; Lu, B.; Yasheng, Y. Spatio-temporal changes of land surface temperature and the influencing factors in the Tarim Basin, Northwest China. Remote Sens. 2021, 13, 3792. [Google Scholar] [CrossRef]
- Nian, D.; Linz, M.; Mooring, T.A.; Fu, Z. The changing extreme values of summer relative humidity in the Tarim Basin in northwestern China. Clim. Dyn. 2022, 1–14. [Google Scholar] [CrossRef]
- Hou, Y.; Chen, Y.; Ding, J.; Li, Z.; Li, Y.; Sun, F. Ecological impacts of land use change in the arid Tarim River Basin of China. Remote Sens. 2022, 14, 1894. [Google Scholar] [CrossRef]
- Liu, M.; Jiang, Y.; Xu, X.; Huang, Q.; Huo, Z.; Huang, G. Long-term groundwater dynamics affected by intense agricultural activities in oasis areas of arid inland river basins, Northwest China. Agric. Water Manag. 2018, 203, 37–52. [Google Scholar] [CrossRef]
- Tang, Q.; Wang, J.; Jing, Z.; Yan, Y.; Niu, H. Response of ecological vulnerability to land use change in a resource-based city, China. Resour. Policy 2021, 74, 102324. [Google Scholar] [CrossRef]
- Chen, H.; Chen, Y. Changes of desert riparian vegetation along the main stream of Tarim River, Xinjiang. Chin. J. Ecol. 2015, 34, 3166. [Google Scholar]
- Sun, F.; Wang, Y.; Chen, Y.; Li, Y.; Zhang, Q.; Qin, J.; Kayumba, P.M. Historic and simulated desert-oasis ecotone changes in the arid Tarim River Basin, China. Remote Sens. 2021, 13, 647. [Google Scholar] [CrossRef]
- Fang, G.; Yang, J.; Chen, Y.; Li, Z.; Ji, H.; De Maeyer, P. How hydrologic processes differ spatially in a large basin: Multisite and multiobjective modeling in the Tarim River Basin. J. Geophys. Res. Atmos. 2018, 123, 7098–7113. [Google Scholar] [CrossRef]
- Chen, Y.; Ye, Z.; Shen, Y. Desiccation of the Tarim River, Xinjiang, China, and mitigation strategy. Quat. Int. 2011, 244, 264–271. [Google Scholar] [CrossRef]
- Chen, Y.; Li, Z.; Fan, Y.; Wang, H.; Deng, H. Progress and prospects of climate change impacts on hydrology in the arid region of northwest China. Environ. Res. 2015, 139, 11–19. [Google Scholar] [CrossRef] [PubMed]
- Pontius, R.G., Jr.; Millones, M. Death to Kappa: Birth of quantity disagreement and allocation disagreement for accuracy assessment. Int. J. Remote Sens. 2011, 32, 4407–4429. [Google Scholar] [CrossRef]
- Singh, S.K.; Laari, P.B.; Mustak, S.; Srivastava, P.K.; Szabó, S. Modelling of land use land cover change using earth observation data-sets of Tons River Basin, Madhya Pradesh, India. Geocarto Int. 2018, 33, 1202–1222. [Google Scholar] [CrossRef]
- Shu, J.; Xiu, H.; Xiang, Z. Analysis on influencing factors of land use change in three typical areas of western China. Geogr. Res. 2006, 25, 79–86. [Google Scholar]
- Long, H.; Liu, Y.; Hou, X.; Li, T.; Li, Y. Effects of land use transitions due to rapid urbanization on ecosystem services: Implications for urban planning in the new developing area of China. Habitat Int. 2014, 44, 536–544. [Google Scholar] [CrossRef]
- He, D.; Hou, K.; Wen, J.; Wu, S.; Wu, Z. A coupled study of ecological security and land use change based on GIS and entropy method—A typical region in Northwest China, Lanzhou. Environ. Sci. Pollut. Res. 2022, 29, 6347–6359. [Google Scholar] [CrossRef]
- Xu, C.; Pu, L.; Kong, F.; Li, B. Spatio-temporal change of land use in a coastal reclamation area: A complex network approach. Sustainability 2021, 13, 8690. [Google Scholar] [CrossRef]
- Fischer, G.; Sun, L. Model based analysis of future land-use development in China. Agric. Ecosyst. Environ. 2001, 85, 163–176. [Google Scholar] [CrossRef]
- Veldkamp, A.; Lambin, E.F. Predicting land-use change. Agric. Ecosyst. Environ. 2001, 85, 1–6. [Google Scholar] [CrossRef]
- Pijanowski, B.C.; Brown, D.G.; Shellito, B.A.; Manik, G.A. Using neural networks and GIS to forecast land use changes: A land transformation model. Comput. Environ. Urban Syst. 2002, 26, 553–575. [Google Scholar] [CrossRef]
- Zhai, H.; Lv, C.; Liu, W.; Yang, C.; Fan, D.; Wang, Z.; Guan, Q. Understanding spatio-temporal patterns of land use/land cover change under urbanization in Wuhan, China, 2000–2019. Remote Sens. 2021, 13, 3331. [Google Scholar] [CrossRef]
- Li, C.; Wu, Y.; Gao, B.; Zheng, K.; Wu, Y.; Li, C. Multi-scenario simulation of ecosystem service value for optimization of land use in the Sichuan-Yunnan ecological barrier, China. Ecol. Indic. 2021, 132, 108328. [Google Scholar] [CrossRef]
- Wang, J.; Ma, X.; Wu, J.; Dong, Y. Optimization models based on GM (1, 1) and seasonal fluctuation for electricity demand forecasting. Int. J. Electr. Power Energy Syst. 2012, 43, 109–117. [Google Scholar] [CrossRef]
- Rao, Y.; Zhou, M.; Ou, G.; Dai, D.; Zhang, L.; Zhang, Z.; Nie, X.; Yang, C. Integrating ecosystem services value for sustainable land-use management in semi-arid region. J. Clean Prod. 2018, 186, 662–672. [Google Scholar] [CrossRef]
- Yang, L.; Xie, Y.; Zong, L.; Qiu, T.; Jiao, J. Land use optimization configuration based on multi- objective genetic algorithm and FLUS model of agro-pastoral ecotone in Northwest China. J. Geo-Inf. Sci. 2020, 22, 568–579. [Google Scholar]
- Li, K.; Feng, M.; Biswas, A.; Su, H.; Niu, Y.; Cao, J. Driving factors and future prediction of land use and cover change based on satellite remote sensing data by the LCM model: A case study from Gansu Province, China. Sensors 2020, 20, 2757. [Google Scholar] [CrossRef]
- Gidey, E.; Dikinya, O.; Sebego, R.; Segosebe, E.; Zenebe, A. Cellular automata and Markov Chain (CA_Markov) model-based predictions of future land use and land cover scenarios (2015–2033) in Raya, northern Ethiopia. Modeling Earth Syst. Environ. 2017, 3, 1245–1262. [Google Scholar] [CrossRef]
- Han, H.; Yang, C.; Song, J. Scenario simulation and the prediction of land use and land cover change in Beijing, China. Sustainability 2015, 7, 4260–4279. [Google Scholar] [CrossRef] [Green Version]
- Fu, X.; Wang, X.; Yang, Y. Deriving suitability factors for CA-Markov land use simulation model based on local historical data. J. Environ. Manag. 2018, 206, 10–19. [Google Scholar] [CrossRef] [PubMed]
- Hyandye, C.; Martz, L.W. A Markovian and cellular automata land-use change predictive model of the Usangu Catchment. Int. J. Remote Sens. 2017, 38, 64–81. [Google Scholar] [CrossRef]
- Maviza, A.; Ahmed, F. Analysis of past and future multi-temporal land use and land cover changes in the semi-arid Upper-Mzingwane sub-catchment in the Matabeleland south province of Zimbabwe. Int. J. Remote Sens. 2020, 41, 5206–5227. [Google Scholar] [CrossRef]
- Rahman, M.; Tabassum, F.; Rasheduzzaman, M.; Saba, H.; Sarkar, L.; Ferdous, J.; Uddin, S.Z.; Zahedul Islam, A. Temporal dynamics of land use/land cover change and its prediction using CA-ANN model for southwestern coastal Bangladesh. Environ. Monit. Assess. 2017, 189, 565. [Google Scholar] [CrossRef]
- Liao, W.; Liu, X.; Xu, X.; Chen, G.; Liang, X.; Zhang, H.; Li, X. Projections of land use changes under the plant functional type classification in different SSP-RCP scenarios in China. Sci. Bull. 2020, 65, 1935–1947. [Google Scholar] [CrossRef]
- Yin, J.; He, F.; Xiong, Y.; Qiu, G. Effects of land use/land cover and climate changes on surface runoff in a semi-humid and semi-arid transition zone in northwest China. Hydrol. Earth Syst. Sci. 2017, 21, 183–196. [Google Scholar] [CrossRef] [Green Version]
- de Mello, K.; Taniwaki, R.H.; de Paula, F.R.; Valente, R.A.; Randhir, T.O.; Macedo, D.R.; Leal, C.G.; Rodrigues, C.B.; Hughes, R.M. Multiscale land use impacts on water quality: Assessment, planning, and future perspectives in Brazil. J. Environ. Manag. 2020, 270, 110879. [Google Scholar] [CrossRef]
- Wang, J.; Zhang, J.; Xiong, N.; Liang, B.; Wang, Z.; Cressey, E.L. Spatial and temporal variation, simulation and prediction of land use in ecological conservation area of Western Beijing. Remote Sens. 2022, 14, 1452. [Google Scholar] [CrossRef]
- Ponce-Campos, G.E.; Moran, M.S.; Huete, A.; Zhang, Y.; Bresloff, C.; Huxman, T.E.; Eamus, D.; Bosch, D.D.; Buda, A.R.; Gunter, S.A. Ecosystem resilience despite large-scale altered hydroclimatic conditions. Nature 2013, 494, 349–352. [Google Scholar] [CrossRef]
- Liu, X.; Liang, X.; Li, X.; Xu, X.; Ou, J.; Chen, Y.; Li, S.; Wang, S.; Pei, F. A future land use simulation model (FLUS) for simulating multiple land use scenarios by coupling human and natural effects. Landsc. Urban Plan. 2017, 168, 94–116. [Google Scholar] [CrossRef]
- Li, B.; Chen, Y.; Li, W.; Chen, Z.; Zhang, B.; Guo, B. Spatial and temporal variations of temperature and precipitation in the arid region of northwest China from 1960–2010. Fresenius Environ. Bull. 2013, 22, 362–371. [Google Scholar]
- Bolch, T.; Duethmann, D.; Wortmann, M.; Liu, S.; Disse, M. Declining glaciers endanger sustainable development of the oases along the Aksu-Tarim River (Central Asia). Int. J. Sustain. Dev. World Ecol. 2022, 29, 209–218. [Google Scholar] [CrossRef]
- Li, Y.; Chen, Y.; Li, Z. Dry/wet pattern changes in global dryland areas over the past six decades. Glob. Planet. Chang. 2019, 178, 184–192. [Google Scholar] [CrossRef]
- Chen, Z.; Chen, Y.; Li, W.; Chen, Y. Changes of runoff consumption and its human influence intensity in the mainstream of Tarim river. Acta Geogr. Sinica 2011, 66, 89–98. [Google Scholar]
- Liu, Y.; Li, J.; Yang, Y. Strategic adjustment of land use policy under the economic transformation. Land Use Pol. 2018, 74, 5–14. [Google Scholar] [CrossRef]
- Chen, W.; Chi, G.; Li, J. The spatial association of ecosystem services with land use and land cover change at the county level in China, 1995–2015. Sci. Total Environ. 2019, 669, 459–470. [Google Scholar] [CrossRef]
- Hou, X.; Liu, J.; Zhang, D.; Zhao, M.; Xia, C. Impact of urbanization on the eco-efficiency of cultivated land utilization: A case study on the Yangtze River Economic Belt, China. J. Clean. Prod. 2019, 238, 117916. [Google Scholar] [CrossRef]
- Liang, L.; Wang, Z.; Li, J. The effect of urbanization on environmental pollution in rapidly developing urban agglomerations. J. Clean. Prod. 2019, 237, 117649. [Google Scholar] [CrossRef]
- Yan, Z.; Zhou, D.; Li, Y.; Zhang, L. An integrated assessment on the warming effects of urbanization and agriculture in highly developed urban agglomerations of China. Sci. Total Environ. 2021, 804, 150119. [Google Scholar] [CrossRef]
- Wei, G.; Sun, P.; Jiang, S.; Shen, Y.; Liu, B.; Zhang, Z.; Ouyang, X. The driving influence of multi-dimensional urbanization on PM2.5 concentrations in Africa: New evidence from multi-source remote sensing data, 2000–2018. Int. J. Environ. Res. Public Health 2021, 18, 9389. [Google Scholar] [CrossRef]
- Barai, K.R.; Harashina, K.; Satta, N.; Annaka, T. Comparative analysis of land-use pattern and socioeconomic status between shrimp- and rice- production areas in southwestern coastal Bangladesh: A land-use/cover change analysis over 30 years. J. Coast Conserv. 2019, 23, 531–542. [Google Scholar] [CrossRef]
- Maharjan, A.; Kochhar, I.; Chitale, V.S.; Hussain, A.; Gioli, G. Under-standing rural outmigration and agricultural land use change in the Gandaki Basin, Nepal. Appl. Geogr. 2020, 124, 102278. [Google Scholar] [CrossRef]
- Wang, Y.; Ren, Y.; Song, L.; Xiang, Y. Responses of extreme high temperatures to urbanization in the Beijing–Tianjin–Hebei urban agglomeration in the context of a changing climate. Meteorol. Appl. 2021, 28, 2024. [Google Scholar] [CrossRef]
- Gong, B.; Liu, Z. Assessing impacts of land use policies on environmental sustainability of oasis landscapes with scenario analysis: The case of northern China. Landsc. Ecol. 2020, 36, 1913–1932. [Google Scholar] [CrossRef]








| Land Type | Cropland | Woodland | Grassland | Water Bodies | Built-Up Land | Barren Land | ||||||
|---|---|---|---|---|---|---|---|---|---|---|---|---|
| (a) | (b) | (a) | (b) | (a) | (b) | (a) | (b) | (a) | (b) | (a) | (b) | |
| 1992–2000 | 0.89 | 0.34 | −1.11 | −0.11 | 0.27 | 0.46 | 0.03 | 0.01 | 2.11 | 0 | −0.12 | −0.70 |
| 2000–2008 | 1.25 | 0.51 | −0.22 | −0.02 | 0.23 | 0.39 | −0.09 | −0.02 | 4.96 | 0.01 | −0.16 | −0.87 |
| 2008–2020 | 0.45 | 0.30 | 0.76 | 0.10 | 0.06 | 0.16 | 0.04 | 0.01 | 12.76 | 0.05 | −0.08 | −0.62 |
| 1992–2020 | 0.86 | 1.16 | −0.08 | −0.03 | 0.17 | 1 | 0 | 0 | 11.19 | 0.06 | −0.11 | −2.19 |
| Land Type | Actual Data (km2) | CA-Markov Model (km2) | Error (%) | PLUS Model (km2) | Error (%) | Grey Prediction Model (km2) | ERROR (%) |
|---|---|---|---|---|---|---|---|
| Cropland | 59,423.86 | 59,274.17 | 0.25 | 60,472.82 | 1.77 | 60,063.68 | 1.08 |
| Woodland | 12230.72 | 12,126.86 | 0.85 | 12,306.86 | 0.62 | 11,843.14 | 3.17 |
| Grassland | 225,724.43 | 225,233.08 | 0.22 | 225,447.03 | 0.12 | 232,862.15 | 3.16 |
| Water bodies | 27,943.37 | 27,931.42 | 0.04 | 27,896.77 | 0.17 | 27,676.05 | 0.96 |
| Built-up land | 584.64 | 559.38 | 4.32 | 552.42 | 5.51 | 548.59 | 6.17 |
| Barren land | 694,092.98 | 694,975.09 | 0.13 | 692,418.09 | 0.24 | 688,730.40 | 0.77 |
| Land Type | Cropland | Woodland | Grassland | Water Bodies | Built-Up Land | Barren Land |
|---|---|---|---|---|---|---|
| 2020 | 60,630.56 | 12,693.30 | 226,727.64 | 28,030.61 | 777.47 | 691,140.42 |
| 2030 | 57,031.14 | 13,572.21 | 243,374.00 | 32,134.73 | 1912.49 | 671,975.43 |
| Ub-Ua | −3599.42 | 878.91 | 16,646.35 | 4104.12 | 1135.02 | −19164.99 |
| K/% | −0.54 | 0.63 | 0.67 | 1.33 | 13.27 | −0.25 |
| LTI/% | −0.35 | 0.09 | 1.63 | 0.40 | 0.11 | −1.88 |
Publisher’s Note: MDPI stays neutral with regard to jurisdictional claims in published maps and institutional affiliations. |
© 2022 by the authors. Licensee MDPI, Basel, Switzerland. This article is an open access article distributed under the terms and conditions of the Creative Commons Attribution (CC BY) license (https://creativecommons.org/licenses/by/4.0/).
Share and Cite
Hou, Y.; Chen, Y.; Li, Z.; Li, Y.; Sun, F.; Zhang, S.; Wang, C.; Feng, M. Land Use Dynamic Changes in an Arid Inland River Basin Based on Multi-Scenario Simulation. Remote Sens. 2022, 14, 2797. https://doi.org/10.3390/rs14122797
Hou Y, Chen Y, Li Z, Li Y, Sun F, Zhang S, Wang C, Feng M. Land Use Dynamic Changes in an Arid Inland River Basin Based on Multi-Scenario Simulation. Remote Sensing. 2022; 14(12):2797. https://doi.org/10.3390/rs14122797
Chicago/Turabian StyleHou, Yifeng, Yaning Chen, Zhi Li, Yupeng Li, Fan Sun, Shuai Zhang, Chuan Wang, and Meiqing Feng. 2022. "Land Use Dynamic Changes in an Arid Inland River Basin Based on Multi-Scenario Simulation" Remote Sensing 14, no. 12: 2797. https://doi.org/10.3390/rs14122797
APA StyleHou, Y., Chen, Y., Li, Z., Li, Y., Sun, F., Zhang, S., Wang, C., & Feng, M. (2022). Land Use Dynamic Changes in an Arid Inland River Basin Based on Multi-Scenario Simulation. Remote Sensing, 14(12), 2797. https://doi.org/10.3390/rs14122797

