Sentinel-1 to NDVI for Agricultural Fields Using Hyperlocal Dynamic Machine Learning Approach
Abstract
:1. Introduction
2. Materials and Methods
2.1. Study Sites
2.2. NDVI Dataset
2.3. SAR Dataset
- Thermal noise removal
- Radiometric calibration
- Terrain correction using SRTM 30 or ASTER DEM for areas of a latitude greater than 60 degrees, where the SRTM is not available.
- The final terrain-corrected values are converted to decibels via log scaling (10*log10(x)).
2.4. Selecting SAR Indices for the SNAF
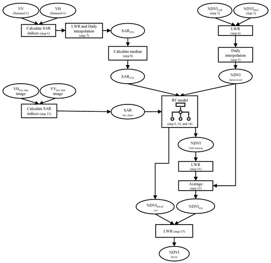
2.5. Estimating the NDVI from SAR Using the SNAF Method
- The most recent NDVI date (NDVIlast_date) is obtained.
- The SNAF searches for all available NDVI and SAR data 365 days prior to the NDVIlast_date. Only these data are considered for further analysis.
- The SNAF generates a time series of the average NDVI value of the field from Sentinel-2 (NDVISN2) and Landsat-8 (NDVILS8).
- To harmonize between NDVISN2 and NDVILS8, their corresponding NDVI values are smoothed using a locally weighted regression (LWR) algorithm [42] (Figure 4). The LWR approximates the regression parameters for each point separately by iterating over them using the entire set of points, where a weight is assigned to each point as a function of its distance from the current point. LWR starts by defining a weight function:
- 5.
- 6.
- Five SAR time series indices (SAR5TS) (Figure 3, excluding sar_median) are calculated using the VV and VH bands of Sentinel-1. They are based on the SAR images from the last 365 days prior to the NDVIlast_date.
- 7.
- Steps #4 and #5 are applied to each of the SAR5TS. By doing that, a higher alignment between the SAR and the NDVI time series in terms of the number of values is reached, which enables more data for the model training (step #9).
- 8.
- The median of the five SAR indices (from step #6) is calculated, resulting in a total of six SAR time series indices (SAR6TS)
- 9.
- The random forest (RF) model [44] (with default settings) from the Python Scikit-Learn package [45] was utilized for the model training. The RF is a supervised learning algorithm that fits a number of decision trees on various sub-samples of the dataset and uses averaging to improve the predictive accuracy and control over-fitting. The inputs for the RF model are the NDVIharmonized (dependent variable) and the SAR6TS (independent variables). The training process of the RF model essentially learns the relationship between the NDVIharmonized and SAR6TS.
- 10.
- Once the training process is over, the RF makes an NDVI estimation (NDVISAR training) on the training set, thus creating an NDVI time series based on the SAR training data.
- 11.
- The LWR is deployed on the NDVISAR training.
- 12.
- A new time series (NDVIavg) is calculated by averaging the NDVIharmonized() and NDVISAR training.
- 13.
- To estimate the NDVI from the SARlast_date (i.e., when the SAR image exists and the NDVI does not), steps #6 and #8 are deployed on the SARlast_date image, thus creating six SAR values for the SARlast_date (SARlast_date6).
- 14.
- The SARlast_date6 is inserted into the trained RF model (step #9), resulting in an NDVI estimation (NDVISNAF_raw) from SAR.
- 15.
- The NDVISNAF_raw is added to the NDVIavg time series (step #12), and this entire time series is smoothed using the LWR. This step fine-tunes the NDVISNAF_raw value by compelling it to align with the previous data. This fine-tuned NDVISNAF_raw is the final output of the SNAF method and is hence termed NDVISNAF.

2.6. Accuracy Metrics
3. Results
3.1. SNAF Performance for All Fields
3.2. SNAF Performance per Crop
3.3. SNAF Performance as a Time Series
4. Discussion
5. Conclusions
Author Contributions
Funding
Data Availability Statement
Conflicts of Interest
References
- Rouse, J.W., Jr.; Haas, R.H.; Schell, J.A.; Deering, D.W. Monitoring Vegetation Systems in the Great Plains with Erts. NASA Spec. Publ. 1974, 351, 309. [Google Scholar]
- Tucker, C.J. Red and Photographic Infrared Linear Combinations for Monitoring Vegetation. Remote Sens. Environ. 1979, 8, 127–150. [Google Scholar] [CrossRef] [Green Version]
- Veloso, A.; Mermoz, S.; Bouvet, A.; Le Toan, T.; Planells, M.; Dejoux, J.-F.; Ceschia, E. Understanding the Temporal Behavior of Crops Using Sentinel-1 and Sentinel-2-like Data for Agricultural Applications. Remote Sens. Environ. 2017, 199, 415–426. [Google Scholar] [CrossRef]
- USGS NDVI, the Foundation for Remote Sensing Phenology|U.S. Geological Survey. Available online: https://www.usgs.gov/special-topics/remote-sensing-phenology/science/ndvi-foundation-remote-sensing-phenology?qt-science_center_objects=0#qt-science_center_objects (accessed on 11 February 2022).
- Purkis, S.J.; Klemas, V.V. Remote Sensing and Global Environmental Change, 1st ed.; Wiley-Blackwell: Chichester, UK; Hoboken, NJ, USA, 2011; ISBN 978-1-4051-8225-6. [Google Scholar]
- Defries, R.S.; Townshend, J.R.G. NDVI-Derived Land Cover Classifications at a Global Scale. Int. J. Remote Sens. 1994, 15, 3567–3586. [Google Scholar] [CrossRef]
- Fuller, D.O. Trends in NDVI Time Series and Their Relation to Rangeland and Crop Production in Senegal, 1987–1993. Int. J. Remote Sens. 1998, 19, 2013–2018. [Google Scholar] [CrossRef]
- Huang, J.; Wang, H.; Dai, Q.; Han, D. Analysis of NDVI Data for Crop Identification and Yield Estimation. IEEE J. Sel. Top. Appl. Earth Obs. Remote Sens. 2014, 7, 4374–4384. [Google Scholar] [CrossRef]
- Bausch, W.; Neale, C. Crop Coefficients Derived from Reflected Canopy Radiation: A Concept. Trans. ASAE 1987, 30, 703–709. [Google Scholar] [CrossRef]
- Beeri, O.; Pelta, R.; Shilo, T.; Mey-tal, S.; Tanny, J. Accuracy of Crop Coefficient Estimation Methods Based on Satellite Imagery. In Precision Agriculture’19; Wageningen Academic Publishers: Wageningen, The Netherlands, 2019; p. 444. [Google Scholar]
- Tasumi, M.; Allen, R.; Trezza, R. Calibrating Satellite-Based Vegetation Indices to Estimate Evapotranspiration and Crop Coefficients. In Proceedings of the 2006 USCID Water Management Conference, Ground Water and Surface Water under Stress: Competition, Interaction, Solutions, Denver, Boise, ID, USA, 25–28 October 2006; pp. 103–112. [Google Scholar]
- Colombo, R.; Bellingeri, D.; Fasolini, D.; Marino, C.M. Retrieval of Leaf Area Index in Different Vegetation Types Using High Resolution Satellite Data. Remote Sens. Environ. 2003, 86, 120–131. [Google Scholar] [CrossRef]
- Fan, L.; Gao, Y.; Brück, H.; Bernhofer, C. Investigating the Relationship between NDVI and LAI in Semi-Arid Grassland in Inner Mongolia Using in-Situ Measurements. Appl Clim. 2009, 95, 151–156. [Google Scholar] [CrossRef]
- van Wijk, M.T.; Williams, M. Optical Instruments for Measuring Leaf Area Index in Low Vegetation: Application in Arctic Ecosystems. Ecol. Appl. 2005, 15, 1462–1470. [Google Scholar] [CrossRef] [Green Version]
- Calera, A.; Martínez, C.; Melia, J. A Procedure for Obtaining Green Plant Cover: Relation to NDVI in a Case Study for Barley. Int. J. Remote Sens. 2001, 22, 3357–3362. [Google Scholar] [CrossRef]
- Carlson, T.N.; Ripley, D.A. On the Relation between NDVI, Fractional Vegetation Cover, and Leaf Area Index. Remote Sens. Environ. 1997, 62, 241–252. [Google Scholar] [CrossRef]
- Tenreiro, T.R.; García-Vila, M.; Gómez, J.A.; Jiménez-Berni, J.A.; Fereres, E. Using NDVI for the Assessment of Canopy Cover in Agricultural Crops within Modelling Research. Comput. Electron. Agric. 2021, 182, 106038. [Google Scholar] [CrossRef]
- Arnall, D.B.; Abit, M.J.M.; Taylor, R.K.; Raun, W.R. Development of an NDVI-Based Nitrogen Rate Calculator for Cotton. Crop Sci. 2016, 56, 3263–3271. [Google Scholar] [CrossRef]
- Jewiss, J.L.; Brown, M.E.; Escobar, V.M. Satellite Remote Sensing Data for Decision Support in Emerging Agricultural Economies: How Satellite Data Can Transform Agricultural Decision Making [Perspectives]. IEEE Geosci. Remote Sens. Mag. 2020, 8, 117–133. [Google Scholar] [CrossRef]
- Johnson, L.F.; Trout, T.J. Satellite NDVI Assisted Monitoring of Vegetable Crop Evapotranspiration in California’s San Joaquin Valley. Remote Sens. 2012, 4, 439–455. [Google Scholar] [CrossRef] [Green Version]
- Lukina, E.V.; Freeman, K.W.; Wynn, K.J.; Thomason, W.E.; Mullen, R.W.; Stone, M.L.; Solie, J.B.; Klatt, A.R.; Johnson, G.V.; Elliott, R.L.; et al. Nitrogen Fertilization Optimization Algorithm Based on In-Season Estimates of Yield and Plant Nitrogen Uptake. J. Plant Nutr. 2001, 24, 885–898. [Google Scholar] [CrossRef]
- Moran, M.S.; Inoue, Y.; Barnes, E.M. Opportunities and Limitations for Image-Based Remote Sensing in Precision Crop Management. Remote Sens. Environ. 1997, 61, 319–346. [Google Scholar] [CrossRef]
- Toureiro, C.; Serralheiro, R.; Shahidian, S.; Sousa, A. Irrigation Management with Remote Sensing: Evaluating Irrigation Requirement for Maize under Mediterranean Climate Condition. Agric. Water Manag. 2017, 184, 211–220. [Google Scholar] [CrossRef]
- Wall, L.; Larocque, D.; Léger, P. The Early Explanatory Power of NDVI in Crop Yield Modelling. Int. J. Remote Sens. 2008, 29, 2211–2225. [Google Scholar] [CrossRef]
- King, M.D.; Platnick, S.; Menzel, W.P.; Ackerman, S.A.; Hubanks, P.A. Spatial and Temporal Distribution of Clouds Observed by MODIS Onboard the Terra and Aqua Satellites. IEEE Trans. Geosci. Remote Sens. 2013, 51, 3826–3852. [Google Scholar] [CrossRef]
- Richards, J.A. Remote Sensing with Imaging Radar; Springer: Heidelberg, Germany; New York, NY, USA, 2009; ISBN 978-3-642-02019-3. [Google Scholar]
- Reiche, J.; Verbesselt, J.; Hoekman, D.; Herold, M. Fusing Landsat and SAR Time Series to Detect Deforestation in the Tropics. Remote Sens. Environ. 2015, 156, 276–293. [Google Scholar] [CrossRef]
- Flores, A.; Herndon, K.; Thapa, R.; Cherrington, E. The SAR Handbook: Comprehensive Methodologies for Forest Monitoring and Biomass Estimation; NASA: Washington, DC, USA, 2019. [Google Scholar]
- Filgueiras, R.; Mantovani, E.C.; Althoff, D.; Fernandes Filho, E.I.; Cunha, F.F. da Crop NDVI Monitoring Based on Sentinel 1. Remote Sens. 2019, 11, 1441. [Google Scholar] [CrossRef] [Green Version]
- Moran, M.S.; Hymer, D.C.; Qi, J.; Kerr, Y. Comparison of ERS-2 SAR and Landsat TM Imagery for Monitoring Agricultural Crop and Soil Conditions. Remote Sens. Environ. 2002, 79, 243–252. [Google Scholar] [CrossRef]
- Frison, P.-L.; Fruneau, B.; Kmiha, S.; Soudani, K.; Dufrêne, E.; Le Toan, T.; Koleck, T.; Villard, L.; Mougin, E.; Rudant, J.-P. Potential of Sentinel-1 Data for Monitoring Temperate Mixed Forest Phenology. Remote Sens. 2018, 10, 2049. [Google Scholar] [CrossRef] [Green Version]
- Holtgrave, A.-K.; Röder, N.; Ackermann, A.; Erasmi, S.; Kleinschmit, B. Comparing Sentinel-1 and -2 Data and Indices for Agricultural Land Use Monitoring. Remote Sens. 2020, 12, 2919. [Google Scholar] [CrossRef]
- Kaushik, S.K.; Mishra, V.N.; Punia, M.; Diwate, P.; Sivasankar, T.; Soni, A.K. Crop Health Assessment Using Sentinel-1 SAR Time Series Data in a Part of Central India. Remote Sens Earth Syst Sci 2021, 4, 217–234. [Google Scholar] [CrossRef]
- Navarro, A.; Rolim, J.; Miguel, I.; Catalão, J.; Silva, J.; Painho, M.; Vekerdy, Z. Crop Monitoring Based on SPOT-5 Take-5 and Sentinel-1A Data for the Estimation of Crop Water Requirements. Remote Sens. 2016, 8, 525. [Google Scholar] [CrossRef] [Green Version]
- Mazza, A.; Gargiulo, M.; Scarpa, G.; Gaetano, R. Estimating the NDVI from SAR by Convolutional Neural Networks. In Proceedings of the IGARSS 2018—2018 IEEE International Geoscience and Remote Sensing Symposium, Valencia, Spain, 22–27 July 2018; pp. 1954–1957. [Google Scholar]
- Mohite, J.D.; Sawant, S.A.; Pandit, A.; Pappula, S. Investigating the Performance of Random Forest and Support Vector Regression for Estimation of Cloud-Free Ndvi Using SENTINEL-1 SAR Data. ISPRS-Int. Arch. Photogramm. Remote Sens. Spat. Inf. Sci. 2020, 43B3, 1379–1383. [Google Scholar] [CrossRef]
- Periasamy, S. Significance of Dual Polarimetric Synthetic Aperture Radar in Biomass Retrieval: An Attempt on Sentinel-1. Remote Sens. Environ. 2018, 217, 537–549. [Google Scholar] [CrossRef]
- Gorelick, N.; Hancher, M.; Dixon, M.; Ilyushchenko, S.; Thau, D.; Moore, R. Google Earth Engine: Planetary-Scale Geospatial Analysis for Everyone. Remote Sens. Environ. 2017, 202, 18–27. [Google Scholar] [CrossRef]
- Chang, J.G.; Shoshany, M.; Oh, Y. Polarimetric Radar Vegetation Index for Biomass Estimation in Desert Fringe Ecosystems. IEEE Trans. Geosci. Remote Sens. 2018, 56, 7102–7108. [Google Scholar] [CrossRef]
- Trudel, M.; Charbonneau, F.; Leconte, R. Using RADARSAT-2 Polarimetric and ENVISAT-ASAR Dual-Polarization Data for Estimating Soil Moisture over Agricultural Fields. Can. J. Remote Sens. 2012, 38, 514–527. [Google Scholar] [CrossRef]
- Gitelson, A.A. Wide Dynamic Range Vegetation Index for Remote Quantification of Biophysical Characteristics of Vegetation. J Plant Physiol 2004, 161, 165–173. [Google Scholar] [CrossRef] [PubMed] [Green Version]
- Atkeson, C.G.; Moore, A.W.; Schaal, S. Locally Weighted Learning. In Lazy Learning; Aha, D.W., Ed.; Springer: Dordrecht, The Netherlands, 1997; pp. 11–73. ISBN 978-94-017-2053-3. [Google Scholar]
- Fieuzal, R.; Baup, F.; Marais-Sicre, C. Monitoring Wheat and Rapeseed by Using Synchronous Optical and Radar Satellite Data—From Temporal Signatures to Crop Parameters Estimation. Adv. Remote Sens. 2013, 2, 162–180. [Google Scholar] [CrossRef] [Green Version]
- Breiman, L. Random Forests. Mach. Learn. 2001, 45, 5–32. [Google Scholar] [CrossRef] [Green Version]
- Pedregosa, F.; Varoquaux, G.; Gramfort, A.; Michel, V.; Thirion, B.; Grisel, O.; Blondel, M.; Prettenhofer, P.; Weiss, R.; Dubourg, V.; et al. Scikit-Learn: Machine Learning in Python. J. Mach. Learn. Res. 2011, 12, 2825–2830. [Google Scholar]
- Kumar, P.; Prasad, R.; Gupta, D.K.; Mishra, V.N.; Vishwakarma, A.K.; Yadav, V.P.; Bala, R.; Choudhary, A.; Avtar, R. Estimation of Winter Wheat Crop Growth Parameters Using Time Series Sentinel-1A SAR Data. Geocarto Int. 2018, 33, 942–956. [Google Scholar] [CrossRef]
- Vreugdenhil, M.; Wagner, W.; Bauer-Marschallinger, B.; Pfeil, I.; Teubner, I.; Rüdiger, C.; Strauss, P. Sensitivity of Sentinel-1 Backscatter to Vegetation Dynamics: An Austrian Case Study. Remote Sens. 2018, 10, 1396. [Google Scholar] [CrossRef] [Green Version]
- Copernicus Sentinel-1B Anomaly (5th Update). Available online: https://sentinels.copernicus.eu/web/sentinel/-/copernicus-sentinel-1b-anomaly-5th-update/1.2?redirect=%2Fweb%2Fsentinel%2Fmissions%2Fsentinel-1 (accessed on 7 March 2022).








| Crop Name | Crop Group | Number of Fields | |
|---|---|---|---|
| 1 | Citrus-Easy-Peeling | Evergreen | 20 |
| 2 | Olive Fruit | Evergreen | 20 |
| 3 | Citrus Orange | Evergreen | 20 |
| 4 | Olive Oil | Evergreen | 20 |
| 5 | Avocado | Evergreen | 20 |
| 6 | Citrus Lemon | Evergreen | 19 |
| 7 | Mango | Evergreen | 20 |
| 8 | Coffee | Evergreen | 18 |
| 9 | Table Grapes | Deciduous | 20 |
| 10 | Apple | Deciduous | 20 |
| 11 | Pomegranate | Deciduous | 20 |
| 12 | Walnut | Deciduous | 20 |
| 13 | Almonds | Deciduous | 19 |
| 14 | Bulkwine | Deciduous | 19 |
| 15 | Sugarcane | Tall field crops | 20 |
| 16 | Sunflower | Tall field crops | 20 |
| 17 | Corn Grains | Tall field crops | 20 |
| 18 | Corn Seed Production | Tall field crops | 20 |
| 19 | Cotton | Tall field crops | 20 |
| 20 | Sweet Pepper | Tall field crops | 20 |
| 21 | Corn Silage | Tall field crops | 19 |
| 22 | Processing Tomatoes | Short field crops | 20 |
| 23 | Potatoes | Short field crops | 20 |
| 24 | Fresh Tomatoes | Short field crops | 20 |
| 25 | Watermelon | Short field crops | 20 |
| 26 | Ground Nuts | Short field crops | 20 |
| 27 | Alfalfa | Short field crops | 20 |
| 28 | Dry Onion | Short field crops | 20 |
| Name (in This Study) | Full Name | Formula | Source | |
|---|---|---|---|---|
| 1 | PRVI | Polarimetric Radar Vegetation Index | [39] | |
| 2 | RFDI | Radar Forest Degradation Index | [28] | |
| 3 | RVI4S1 | Radar Vegetation Index for Sentinel-1 | https://custom-scripts.sentinel-hub.com/custom-scripts/sentinel-1/radar_vegetation_index# (accessed on 12 January 2022). | |
| 4 | RVI | Radar Vegetation Index | [40] | |
| 5 | VH_manna_high | VH manna high | [10] | |
| 6 | VH_manna_low | VH manna low | [10] | |
| 7 | SNI | Sentinel Normalized Index | [29] | |
| 8 | WRSNI_high | Wide Dynamic Range Vegetation Index | [41] | |
| 9 | WRSNI_low | Wide Dynamic Range Vegetation Index | [41] | |
| 10 | VH_median | VH median | No source | |
| 11 | VV_median | VV median | No source | |
| 12 | VH_minus_VV | VH minus VV | No source | |
| 13 | VH_plus_VV | VH plus VV | No source | |
| 14 | VH_VV_ratio | VH to VV ratio | [3] | |
| 15 | VV_VH_ratio | VV to VH ratio | [31] | |
| 16 | sar_mean | Mean of indices #1–15 | No source | |
| 17 | sar_median | Median of indices #1–15 | No source |
| Occurrence of Absolute Error > 0.1 | Number of Fields | Percentage of Fields |
|---|---|---|
| 0 | 317 | 57.85% |
| 1 | 100 | 18.25% |
| 2 | 55 | 10.04% |
| 3 | 32 | 5.84% |
| 4 | 16 | 2.92% |
| 5 | 12 | 2.19% |
| 6 | 1 | 0.18% |
| 7 | 8 | 1.46% |
| 8 | 2 | 0.36% |
| 9 | 2 | 0.36% |
| 10 | 1 | 0.18% |
| 11 | 0 | 0.00% |
| 12 | 2 | 0.36% |
| 548 | 100% |
| Date (yyyy-mm-dd) | Crop | Country | VH_Median Importance | VV_Median Importance | VH_Minus_VV Importance | VH_VV_Ratio Importance | RVI4S1 Importance | SAR_Median Importance |
|---|---|---|---|---|---|---|---|---|
| 2021-03-22 | Dry Onion | Mexico | 0.19543922 | 0.03484712 | 0.01408631 | 0.01207977 | 0.01746638 | 0.0621512 |
| 2021-09-11 | Coffee | Brazil | 0.0086356 | 0.18502557 | 0.00745151 | 0.03525661 | 0.01393583 | 0.00678212 |
| 2021-03-02 | Corn Grains | Italy | 0.0292666 | 0.00156523 | 0.25894866 | 0.02315213 | 0.009491 | 0.06766486 |
| 2021-08-20 | Olive Fruit | Turkey | 0.01893647 | 0.10941697 | 0.00783404 | 0.26666834 | 0.06772637 | 0.02164655 |
| 2021-03-07 | Sweet Pepper | India | 0.06737051 | 0.03171583 | 0.05794733 | 0.05770711 | 0.20422521 | 0.05905439 |
| 2021-08-04 | Sunflower | Turkey | 0.11438782 | 0.00652745 | 0.00402926 | 0.00197137 | 0.01667415 | 0.25281632 |
| Crop | Crop Group | n | RMSE | Bias | R2 |
|---|---|---|---|---|---|
| Citrus-Easy-Peeling | Evergreen | 274 | 0.02 | 0.00 | 0.98 |
| Almonds | Deciduous | 375 | 0.03 | 0.00 | 0.96 |
| Mango | Evergreen | 76 | 0.03 | 0.01 | 0.92 |
| Pomegranate | Deciduous | 127 | 0.03 | 0.00 | 0.96 |
| Apple | Deciduous | 383 | 0.04 | 0.00 | 0.95 |
| Avocado | Evergreen | 275 | 0.04 | 0.00 | 0.95 |
| Citrus Lemon | Evergreen | 240 | 0.04 | 0.00 | 0.96 |
| Citrus Orange | Evergreen | 273 | 0.04 | 0.00 | 0.97 |
| Olive Fruit | Evergreen | 284 | 0.04 | 0.00 | 0.94 |
| Olive Oil | Evergreen | 302 | 0.04 | 0.00 | 0.95 |
| Walnut | Deciduous | 249 | 0.04 | 0.00 | 0.91 |
| Bulkwine | Deciduous | 342 | 0.05 | 0.00 | 0.95 |
| Coffee | Evergreen | 84 | 0.05 | −0.01 | 0.93 |
| Sweet Pepper | Tall field crops | 210 | 0.05 | −0.01 | 0.92 |
| Table Grapes | Deciduous | 207 | 0.05 | 0.01 | 0.86 |
| Fresh Tomatoes | Short field crops | 188 | 0.05 | 0.00 | 0.91 |
| Corn-Seed-Production | Tall field crops | 301 | 0.06 | 0.00 | 0.91 |
| Cotton | Tall field crops | 189 | 0.06 | −0.01 | 0.94 |
| Sugarcane | Tall field crops | 43 | 0.06 | 0.01 | 0.89 |
| Watermelon | Short field crops | 247 | 0.06 | −0.01 | 0.91 |
| Dry Onion | Short field crops | 175 | 0.07 | 0.00 | 0.87 |
| Sunflower | Tall field crops | 303 | 0.07 | −0.01 | 0.89 |
| Corn Grains | Tall field crops | 352 | 0.08 | −0.02 | 0.92 |
| Ground Nuts | Short field crops | 166 | 0.08 | −0.02 | 0.88 |
| Processing Tomatoes | Short field crops | 379 | 0.08 | −0.01 | 0.89 |
| Potatoes | Short field crops | 141 | 0.09 | −0.02 | 0.86 |
| Alfalfa | Short field crops | 374 | 0.10 | 0.01 | 0.76 |
| Corn Silage | Tall field crops | 321 | 0.10 | −0.02 | 0.85 |
Publisher’s Note: MDPI stays neutral with regard to jurisdictional claims in published maps and institutional affiliations. |
© 2022 by the authors. Licensee MDPI, Basel, Switzerland. This article is an open access article distributed under the terms and conditions of the Creative Commons Attribution (CC BY) license (https://creativecommons.org/licenses/by/4.0/).
Share and Cite
Pelta, R.; Beeri, O.; Tarshish, R.; Shilo, T. Sentinel-1 to NDVI for Agricultural Fields Using Hyperlocal Dynamic Machine Learning Approach. Remote Sens. 2022, 14, 2600. https://doi.org/10.3390/rs14112600
Pelta R, Beeri O, Tarshish R, Shilo T. Sentinel-1 to NDVI for Agricultural Fields Using Hyperlocal Dynamic Machine Learning Approach. Remote Sensing. 2022; 14(11):2600. https://doi.org/10.3390/rs14112600
Chicago/Turabian StylePelta, Ran, Ofer Beeri, Rom Tarshish, and Tal Shilo. 2022. "Sentinel-1 to NDVI for Agricultural Fields Using Hyperlocal Dynamic Machine Learning Approach" Remote Sensing 14, no. 11: 2600. https://doi.org/10.3390/rs14112600
APA StylePelta, R., Beeri, O., Tarshish, R., & Shilo, T. (2022). Sentinel-1 to NDVI for Agricultural Fields Using Hyperlocal Dynamic Machine Learning Approach. Remote Sensing, 14(11), 2600. https://doi.org/10.3390/rs14112600

