Usage Experience and Capabilities of the VEGA-Science System
Abstract
:1. Introduction
- -
- Maintaining and supporting ultra-large distributed archives of satellite data and processing results;
- -
- Fully automatic processing of satellite data;
- -
- Creation of tools for satellite data processing and analysis based on the use of centralized resources of data access centers.
2. Materials and Methods
2.1. Main Purposes of the VEGA-Science System
- -
- Providing users with a virtual hosting service, letting them create and perform procedures for processing of satellite data provided by the service;
- -
- Providing users with desktop application replacement tools for analysis of spatial, primarily satellite data, which provide the possibility of distributed work both with data archives of large centers and with computing resources provided by them.
2.2. Main Capabilities of the VEGA-Science System
2.3. Archives of the CCU “IKI-Monitoring”
2.4. Data Handling Capabilities
- Multi-criterial search and selection of heterogeneous data;
- Viewing and obtaining various characteristics of images and objects on them;
- Plotting graphs to analyze temporal, spatial, and spectral data series, including computable indices for selected objects, vertical profiles of weather data, and profiles along arbitrarily defined paths;
- Analysis, processing, and derivation of data in synchronous and asynchronous modes, including:
- ○
- Color correction and synthesis of selected spectral bands, including multi-temporal ones;
- ○
- Calculation of spectral indices and image algebra;
- ○
- Segmentation and classification of Earth RS data, including those using different learning algorithms;
- ○
- Topographic data correction;
- ○
- Joint analysis of heterogeneous and multi-temporal data;
- ○
- Structural analysis of images based on LESSA (lineament extraction and stripe statistical analysis) technology [31].
- Monitoring of various objects, phenomena, and processes including:
- ○
- Analysis of agricultural fields’ conditions and control of crop development dynamics [24];
- ○
- Identification of forest logging and estimation of forest projective cover based on time series data [32];
- ○
- Monitoring the state of natural and natural–anthropogenic sites and their environmental impact [33];
- ○
- Obtaining vegetation cover fire damage contours using high spatial resolution data [34].
- -
- Modeling various processes such as fire dynamics and propagation [35];
- -
- Preparation of presentation web interfaces to illustrate various phenomena and processes, allowing to present a limited set of necessary data from the system in a convenient form for the general public;
- -
- Analysis of large volumes of multidimensional data as dynamic reporting forms, histograms, graphs, and maps [36] based on BI technologies.
3. Results
3.1. General Architecture
- The UNISAT technology for maintaining ultra-large distributed archives of satellite data;
- GeoSMIS technology for multipurpose cartographic web interfaces development and design;
- GeoProcSMIS technology for satellite data analysis and processing interactive tools implementation;
3.1.1. UNISAT Technology
3.1.2. GeoSMIS Technology
3.1.3. ProcGeoSMIS Technology for Interactive Satellite Data Analysis and Processing Tools Implementation
3.2. Examples of Data Processing Procedures Implementation in the VEGA-Science System for Various Tasks
3.2.1. Assessment of Agricultural Land Usage
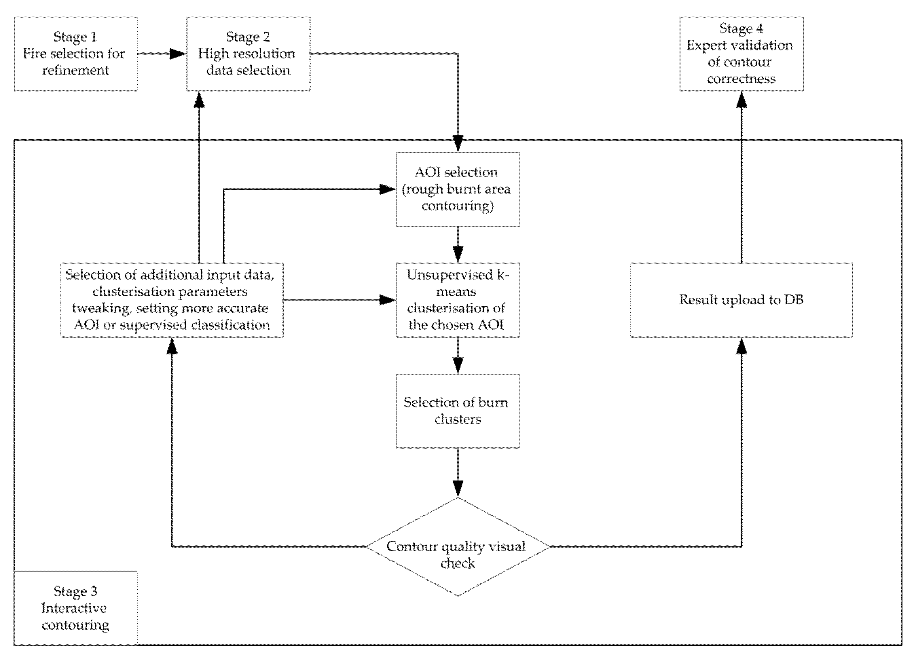
3.2.2. Accurate Mapping of Burnt Areas
- Selecting a fire to refine;
- Selecting high-resolution data for refinement;
- Interactive contouring using the classification procedure;
- Interactive verification of the contour correctness.
3.2.3. Logging Mapping
- Selection of images and area of interest by the operator;
- Creation of “forest-not forest” training sample;
- Running the task and checking the correctness of the results;
- Storing the results in the database.
3.3. Experience of Using the VEGA-Science System for Scientific Problems and Research Projects
3.3.1. Monitoring Project
- -
- Creation and development of methods, technologies, and systems for working with remote (satellite) Earth observation data to solve scientific and applied problems;
- -
- Developing and improving remote monitoring methods of terrestrial ecosystems and their use in the study of various biosphere processes;
- -
- Developing and improving remote monitoring methods for studying and monitoring various climatic processes and natural hazards;
- -
- Development and improvement of remote monitoring methods to study and monitor natural and anthropogenic processes in the ocean and various water bodies including their ecological state.
- -
- Development and improvement of remote monitoring methods for studying and monitoring the atmosphere, its interaction with the ocean, ionosphere, and magnetosphere of the Earth.
3.3.2. Seas Monitoring
3.3.3. Volcanoes Monitoring
3.3.4. Agricultural Monitoring
3.3.5. Forest Monitoring
- Obtaining annually updated information on the qualitative and quantitative characteristics of forests (area, timber stock, predominant species, completeness, bonitet, age, and other characteristics);
- Obtaining information about fire damage to forests (area covered by fire, extent of forest damage, and the amount of post-fire fallout);
- Obtaining information about the area and extent of forest damage caused by biotic, meteorological and other natural factors (insects, diseases, droughts, etc.);
- Obtaining information on the volume of industrial logging (area, stock, and species of harvested wood).
3.3.6. Carbon Budget Monitoring
3.3.7. Various Projects
- -
- Creation of methodology for the analysis and prognosis of the climatic and ecological factors’ influence on the spread of naturally focused infections based on remote sensing technologies (implemented by Central Research Institute of Epidemiology of Federal Service for Surveillance on Consumer Rights Protection and Human Welfare);
- -
- Developing scientific basics for recording and assessing the ecological condition, climatogenic role and fire danger of anthropogenically modified peatlands based on satellite and ground data (carried out by the Institute of Forestry, Russian Academy of Sciences);
- -
- Remote sensing studies of spatial and temporal characteristics of the heat field of urbanized territories in the arid zone (implemented by the Federal Research Center of Agroecology, Integrated Reclamation and Protective Afforestation of the Russian Academy of Sciences);
- -
- Studies of natural and climatic trends in the Baikal region (Baikal Institute of Nature Management, Siberian Branch of RAS).
4. Discussion
5. Conclusions
Author Contributions
Funding
Data Availability Statement
Acknowledgments
Conflicts of Interest
References
- World Meteorological Organization Home Page. Available online: https://public.wmo.int/en (accessed on 14 December 2021).
- Loupian, E.A.; Savorsky, V.P.; Shokin, Y.I.; Aleksanin, A.I.; Nazipov, R.R.; Nedoluzhko, I.B.; Panova, O.Y. Up-to-date Approaches and Technology Arrangement of Earth Observation Data Applications Aimed to Solve Scientific Tasks. Curr. Probl. Remote Sens. Earth Space 2012, 9, 21–44. [Google Scholar]
- Loupian, E.A.; Balashov, I.V.; Bourtsev, M.A.; Efremov, V.Y.; Kashnitskiy, A.V.; Kobets, D.A.; Krasheninnikova, Y.S.; Mazurov, A.A.; Nazirov, R.R.; Proshin, A.A.; et al. Development of information systems design technologies. Sovrem. Probl. Distantsionnogo Zondirovaniya Zemli Iz Kosm. 2015, 12, 53–75. [Google Scholar]
- Loupian, E.A.; Bourtsev, M.A.; Proshin, A.A.; Kobets, D.A. Evolution of remote monitoring information systems development concepts. Sovrem. Probl. Distantsionnogo Zondirovaniya Zemli Iz Kosm. 2018, 15, 53–66. [Google Scholar] [CrossRef]
- Google Earth Engine Home Page. Available online: https://earthengine.google.com (accessed on 14 December 2021).
- Gorelick, N. Google Earth Engine. Geophysical Research Abstracts. In EGU General Assembly Conference Abstracts; American Geophysical Union: Vienna, Austria, 2019; Volume 15, p. 11997. [Google Scholar]
- Moore, R.T.; Hansen, M.C. Google Earth Engine: A new cloud-computing platform for global-scale earth observation data and analysis. In AGU Fall Meeting Abstracts; American Geophysical Union: San Francisco, CA, USA, 2011; Volume 2011, p. IN43C-02. [Google Scholar]
- Gorelick, N.; Hancher, M.; Dixon, M.; Ilyushchenko, S.; Thau, D.; Moore, R. Google Earth Engine: Planetary-scale geospatial analysis for everyone. Remote Sens. Environ. 2017, 202, 18–27. [Google Scholar] [CrossRef]
- USGS EarthExplorer Home Page. Available online: https://earthexplorer.usgs.gov/ (accessed on 14 December 2021).
- USGS LandsatLook Home Page. Available online: https://landsatlook.usgs.gov/ (accessed on 14 December 2021).
- Copernicus Open Access Hub Home Page. Available online: https://scihub.copernicus.eu/ (accessed on 14 December 2021).
- ONDA DIAS Home Page. Available online: https://www.onda-dias.eu/cms (accessed on 14 December 2021).
- Mundi Web Services Home Page. Available online: https://mundiwebservices.com/ (accessed on 14 December 2021).
- CREODIAS Home Page. Available online: https://creodias.eu/ (accessed on 14 December 2021).
- Sentinel Hub EO Browser Home Page. Available online: https://www.sentinel-hub.com/explore/eobrowser/ (accessed on 14 December 2021).
- EOS Landviewer Home Page. Available online: https://eos.com/landviewer/ (accessed on 15 December 2021).
- NASA Wordview Service Home Page. Available online: https://worldview.earthdata.nasa.gov/ (accessed on 15 December 2021).
- Planet Labs Planet Platform Home Page. Available online: https://www.planet.com/products/platform/ (accessed on 15 December 2021).
- Maxar Geospatial Services Home Page. Available online: https://www.maxar.com/products/geospatial-services (accessed on 15 December 2021).
- Loupian, E.A.; Proshin, A.A.; Bourtsev, M.A.; Balashov, I.V.; Bartalev, S.A.; Efremov, V.Y.; Kashnitskiy, A.V.; Mazurov, A.A.; Matveev, A.M.; Sudneva, O.A.; et al. IKI center for collective use of satellite data archiving, processing and analysis systems aimed at solving the problems of environmental study and monitoring. Sovrem. Probl. Distantsionnogo Zondirovaniya Zemli Iz Kosm. 2015, 12, 263–284. [Google Scholar]
- Loupian, E.A.; Proshin, A.A.; Balashov, I.V.; Bourtsev, M.A.; Kashnitskiy, A.V.; Tolpin, V.A.; Mazurov, A.A.; Matveev, A.M.; Uvarov, I.A. Center for Collective Usage “IKI-Monitoring” (Organization of Distributed Work with Extra Large Archives of Satellite Data for Solving Scientific and Applied Tasks). Inf. Technol. Remote Sens. Earth-RORSE 2018 2019, 380–387. [Google Scholar] [CrossRef]
- VEGA-Science Home Page. Available online: http://sci-vega.ru/eng/ (accessed on 14 December 2021).
- Bartalev, S.A.; Ershov, D.V.; Loupian, E.A.; Tolpin, V.A. Possibilities of Satellite Service VEGA Using for Different Tasks of Land Ecosystems Monitoring. Sovrem. Probl. Distantsionnogo Zondirovaniya Zemli Iz Kosm. 2012, 9, 49–56. [Google Scholar]
- Tolpin, V.A.; Loupian, E.A.; Bartalev, S.A.; Plotnikov, D.E.; Matveev, A.M. Possibilities of agricultural vegetation condition analysis with the “VEGA” satellite service. Atmos. Ocean. Opt. 2014, 27, 581–586. [Google Scholar]
- Bourtsev, M.A.; Milekhin, O.E.; Kramareva, L.S.; Antonov, V.N.; Balashov, I.V.; Kashnitskiy, A.V.; Loupian, E.A.; Matveev, A.M.; Proshin, A.A.; Uspensky, S.A. SRC “Planeta” United System for Distributed Data Handling: Actual Features and Future Evolution. Inf. Technol. Remote Sens. Earth-RORSE 2018 2019, 374–379. [Google Scholar] [CrossRef]
- USGS Landsat Missions Home Page. Available online: https://www.usgs.gov/core-science-systems/nli/landsat (accessed on 14 December 2021).
- ESA Sentinel Online Home Page. Available online: https://sentinels.copernicus.eu/web/sentinel/home (accessed on 14 December 2021).
- CCU “IKI-Monitoring” Archives Page. Available online: http://ckp.geosmis.ru/default.aspx?page=6 (accessed on 14 December 2021).
- Flitman, E.V.; Balashov, I.V.; Bourtsev, M.A.; Galeev, A.A.; Egorov, V.A.; Kotelnikov, R.V.; Loupian, E.A.; Mazurov, A.A.; Matveev, A.M.; Proshin, A.A. Organization of the MODIS Instrument Data Processing System for the Tasks of Monitoring Forest Fires and Their Aftereffects. Actual Probl. Remote Sens. Earth Space 2011, 8, 127–138. [Google Scholar]
- National Center for Atmospheric Research Home Page. Available online: https://ncar.ucar.edu (accessed on 14 December 2021).
- Zlatopolsky, A.A.; Kashnitskiy, A.V. The Image and Lineament Analysis Tool in the “VEGA-Constellation” Information Systems Family. Inf. Technol. Remote Sens. Earth-RORSE 2018 2019, 287–294. [Google Scholar] [CrossRef]
- Khovratovich, T.S.; Ivanova, A.A.; Bartalev, S.A. Evaluation of the Algorithm for Forest Logging Detection based on Earth Observation Data. Inf. Technol. Remote Sens. Earth-RORSE 2018 2019, 108–115. [Google Scholar] [CrossRef]
- Loupian, E.A.; Konstantinova, A.M.; Balashov, I.V.; Kashnitskiy, A.V.; Savorsky, V.P.; Panova, O.Y. Development of a system for analyzing the state of environment in areas of large industrial facilities, tailings and dumps. Sovrem. Probl. Distantsionnogo Zondirovaniya Zemli Iz Kosm. 2020, 17, 243–261. [Google Scholar] [CrossRef]
- Kashnitskiy, A.V.; Loupian, E.A.; Bartalev, S.A.; Bartalev, S.S.; Balashov, I.V.; Efremov, V.Y.; Stytsenko, F.V. Optimization of burn mapping interactive procedures in remote fire monitoring information systems. Sovrem. Probl. Distantsionnogo Zondirovaniya Zemli Iz Kosm. 2015, 12, 7–16. [Google Scholar]
- Khvostikov, S.A.; Bartalev, S.A. Methods for Wildfire Spread Prediction and Their Integration with Remote Sensing Data. Inf. Technol. Remote Sens. Earth-RORSE 2018 2019, 42–47. [Google Scholar] [CrossRef]
- Kobets, D.A.; Balashov, I.V.; Sychugov, I.G.; Tolpin, V.A. Organization of control and performance analysis of systems for automated processing of satellite data. Sovrem. Probl. Distantsionnogo Zondirovaniya Zemli Iz Kosm. 2017, 14, 92–103. [Google Scholar] [CrossRef]
- Proshin, A.A.; Loupian, E.A.; Balashov, I.V.; Kashnitskiy, A.V.; Bourtsev, M.A. Unified satellite data archive management platform for remote monitoring systems development. Sovrem. Probl. Distantsionnogo Zondirovaniya Zemli Iz Kosm. 2016, 13, 9–27. [Google Scholar] [CrossRef]
- Tolpin, V.A.; Balashov, I.V.; Loupian, E.A.; Savin, I.Y. “VEGA” satellite service. Earth Space 2011, 9, 32–37. [Google Scholar]
- Roscosmos Geoportal Home Page. Available online: https://gptl.ru/ (accessed on 14 December 2021).
- “Satellite Monitoring Technologies” Department of IKI RAS Home Page. Available online: http://smiswww.iki.rssi.ru (accessed on 14 December 2021).
- Tolpin, V.A.; Balashov, I.V.; Efremov, V.Y.; Loupian, E.A.; Proshin, A.A.; Uvarov, I.A.; Flitman, E.V. The GEOSMIS System: Developing Interfaces to Operate Data in Modern Remote Monitoring Systems. Sovrem. Probl. Distantsionnogo Zondirovaniya Zemli Iz Kosm. 2011, 8, 93–108. [Google Scholar]
- Kashnitskiy, A.V.; Loupian, E.A.; Balashov, I.V.; Konstantinova, A.M. Technology for Designing Tools for the Process and Analysis of Data from Very Large Scale Distributed Satellite Archives. Atmos. Ocean. Opt. 2016, 30, 84–88. [Google Scholar] [CrossRef]
- Denisov, P.V.; Kashnitskiy, A.V.; Loupian, E.A.; Sereda, I.I.; Tolpin, V.A.; Troshko, K.A. Possibilities of vega satellite monitoring services for arable land use assessment on the example of Smolensk region, Russia. IOP Conf. Ser. Earth Environ. Sci. 2021, 723, 032072. [Google Scholar] [CrossRef]
- Balashov, I.V.; Loupian, E.A.; Bartalev, S.A.; Bourtsev, M.A.; Mazurov, A.A. ISDM-Rosleskhoz operation and evolution experience. IOP Conf. Ser. Earth Environ. Sci. 2021, 806, 012007. [Google Scholar] [CrossRef]
- VEGA-Les System Home Page. Available online: http://forest.geosmis.ru (accessed on 14 December 2021).
- CCU “IKI-Monitoring” Home Page Projects Section. Available online: http://ckp.geosmis.ru/default.aspx?page=5 (accessed on 14 December 2021).
- Shirshov Institute of Oceanology of the Russian Academy of Sciences Home Page. Available online: https://ocean.ru/en/ (accessed on 14 December 2021).
- Marchuk Institute of Numerical Mathematics of the Russian Academy of Sciences Home Page. Available online: https://www.inm.ras.ru/en/ (accessed on 14 December 2021).
- See the Sea Web Service Home Page. Available online: http://ocean.smislab.ru (accessed on 14 December 2021).
- Lavrova, O.Y.; Loupian, E.A.; Mityagina, M.I.; Uvarov, I.A. “See the Sea” Information System. Current Capabilities and Prospects of Development. Inf. Technol. Remote Sens. Earth-RORSE 2018 2019, 367–373. [Google Scholar] [CrossRef]
- Institute of Volcanology and Seismology Home Page. Available online: http://www.kscnet.ru/ivs/eng/index.php (accessed on 14 December 2021).
- FEB RAS Computing Center Home Page. Available online: http://www.ccfebras.ru/ (accessed on 14 December 2021).
- SRC “Planeta” Home Page. Available online: http://planet.iitp.ru/index.php?lang=en&page_type=main&page=about (accessed on 14 December 2021).
- VolSatView System Home Page. Available online: http://volcanoes.smislab.ru (accessed on 14 December 2021).
- Girina, O.A.; Loupian, E.A.; Kramareva, L.S.; Melnikov, D.V.; Manevich, A.G.; Corokin, A.A.; Gordeev, E.I.; Uvarov, I.A.; Kashnitskiy, A.V.; Bourtsev, M.A.; et al. The Information System “Remote Monitoring of Kamchatka and Kuril Islands Volcanic Activity” (VolSatView): Capabilities and Experience. Inf. Technol. Remote Sens. Earth-RORSE 2018 2019, 359–366. [Google Scholar] [CrossRef]
- CCU “IKI-Monitoring” Home Page Users Section. Available online: http://ckp.geosmis.ru/default.aspx?page=7 (accessed on 14 December 2021).
- GEOGLAM Initiative Home Page. Available online: http://geoglam.org (accessed on 14 December 2021).
- VEGA-Geoglam System Home Page. Available online: http://vega.geoglam.ru (accessed on 14 December 2021).
- Tolpin, V.A.; Bartalev, S.A.; Elkina, E.S.; Kashnitskiy, A.V.; Konstantinova, A.M.; Loupian, E.A.; Marchenkov, V.V.; Plotnikov, D.E.; Patil, V.K.; Sunil, J.K. The VEGA-GEOGLAM information system: A tool for the development of methods and approaches to using satellite remote sensing data in problem-solving tasks of global agricultural monitoring. Sovrem. Probl. Distantsionnogo Zondirovaniya Zemli Iz Kosm. 2019, 16, 183–197. [Google Scholar] [CrossRef]
- JECAM Experiment Home Page. Available online: http://jecam.org/ (accessed on 14 December 2021).
- Center for Forest Ecology and Productivity of the RAS Home Page. Available online: http://cepl.rssi.ru/en (accessed on 14 December 2021).
- Balashov, I.V.; Bartalev, S.A.; Bartalev, S.S.; Bourtsev, M.A.; Vorushilov, I.I.; Egorov, V.A.; Kashnitskiy, A.V.; Khovratovich, T.S.; Khvostikov, S.A.; Kobets, D.A.; et al. Vega-Les Information System. Actual Features and Future Evolution. IOP Conf. Ser.: Earth Environ. Sci. 2020, 507, 012002. [Google Scholar] [CrossRef]
- Schepaschenko, D.; Moltchanova, E.; Fedorov, S.; Karminov, V.; Ontikov, P.; Santoro, M.; See, L.; Kositsyn, V.; Shvidenko, A.; Romanovskaya, A.; et al. Russian forest sequesters substantially more carbon than previously reported. Sci. Rep. 2021, 11, 12825. [Google Scholar] [CrossRef] [PubMed]
- Siberian Federal University Home Page. Available online: http://www.sfu-kras.ru/en (accessed on 14 December 2021).








Publisher’s Note: MDPI stays neutral with regard to jurisdictional claims in published maps and institutional affiliations. |
© 2021 by the authors. Licensee MDPI, Basel, Switzerland. This article is an open access article distributed under the terms and conditions of the Creative Commons Attribution (CC BY) license (https://creativecommons.org/licenses/by/4.0/).
Share and Cite
Loupian, E.; Burtsev, M.; Proshin, A.; Kashnitskii, A.; Balashov, I.; Bartalev, S.; Konstantinova, A.; Kobets, D.; Radchenko, M.; Tolpin, V.; et al. Usage Experience and Capabilities of the VEGA-Science System. Remote Sens. 2022, 14, 77. https://doi.org/10.3390/rs14010077
Loupian E, Burtsev M, Proshin A, Kashnitskii A, Balashov I, Bartalev S, Konstantinova A, Kobets D, Radchenko M, Tolpin V, et al. Usage Experience and Capabilities of the VEGA-Science System. Remote Sensing. 2022; 14(1):77. https://doi.org/10.3390/rs14010077
Chicago/Turabian StyleLoupian, Evgeny, Mikhail Burtsev, Andrey Proshin, Alexandr Kashnitskii, Ivan Balashov, Sergey Bartalev, Anna Konstantinova, Dmitriy Kobets, Maxim Radchenko, Vladimir Tolpin, and et al. 2022. "Usage Experience and Capabilities of the VEGA-Science System" Remote Sensing 14, no. 1: 77. https://doi.org/10.3390/rs14010077
APA StyleLoupian, E., Burtsev, M., Proshin, A., Kashnitskii, A., Balashov, I., Bartalev, S., Konstantinova, A., Kobets, D., Radchenko, M., Tolpin, V., & Uvarov, I. (2022). Usage Experience and Capabilities of the VEGA-Science System. Remote Sensing, 14(1), 77. https://doi.org/10.3390/rs14010077
