An Improved Method Combining ANN and 1D-Var for the Retrieval of Atmospheric Temperature Profiles from FY-4A/GIIRS Hyperspectral Data
Abstract
1. Introduction
2. Datasets and Model
2.1. Datasets
2.1.1. FY-4A/GIIRS Data
2.1.2. ERA5 Data
2.1.3. Sounding Data
2.1.4. GIIRS Temperature Product Data
2.1.5. GFS Data
2.2. Models
2.2.1. RTTOV Model
2.2.2. Backpropagation Artificial Neural Network Model
3. Method
3.1. Accuracy Evaluation Method
3.2. Data Preprocessing
3.3. ANN Retrieval Algorithm
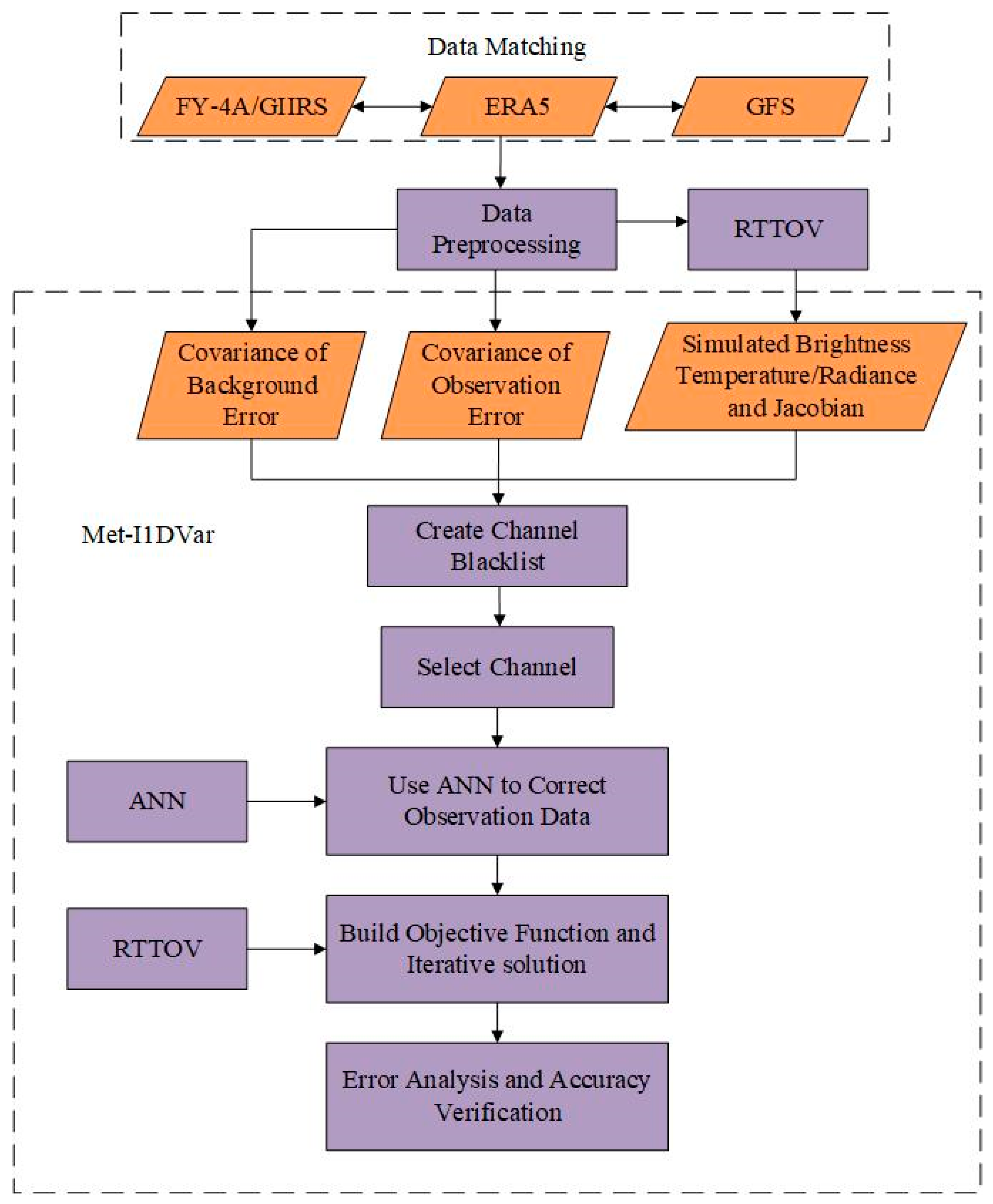
3.4. Improved 1D-Var Retrieval Method
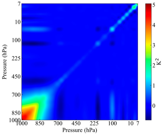
3.4.1. Covariance of Priori Error and Covariance of Observation Error
3.4.2. Creating the Channel Blacklist
3.4.3. Channel Selection
3.4.4. Use ANN to Correct Observation Data
3.4.5. Building an Objective Function
3.5. Construct an Improved FY-4A/GIIRS Retrieval Method
4. Results
4.1. Test Data
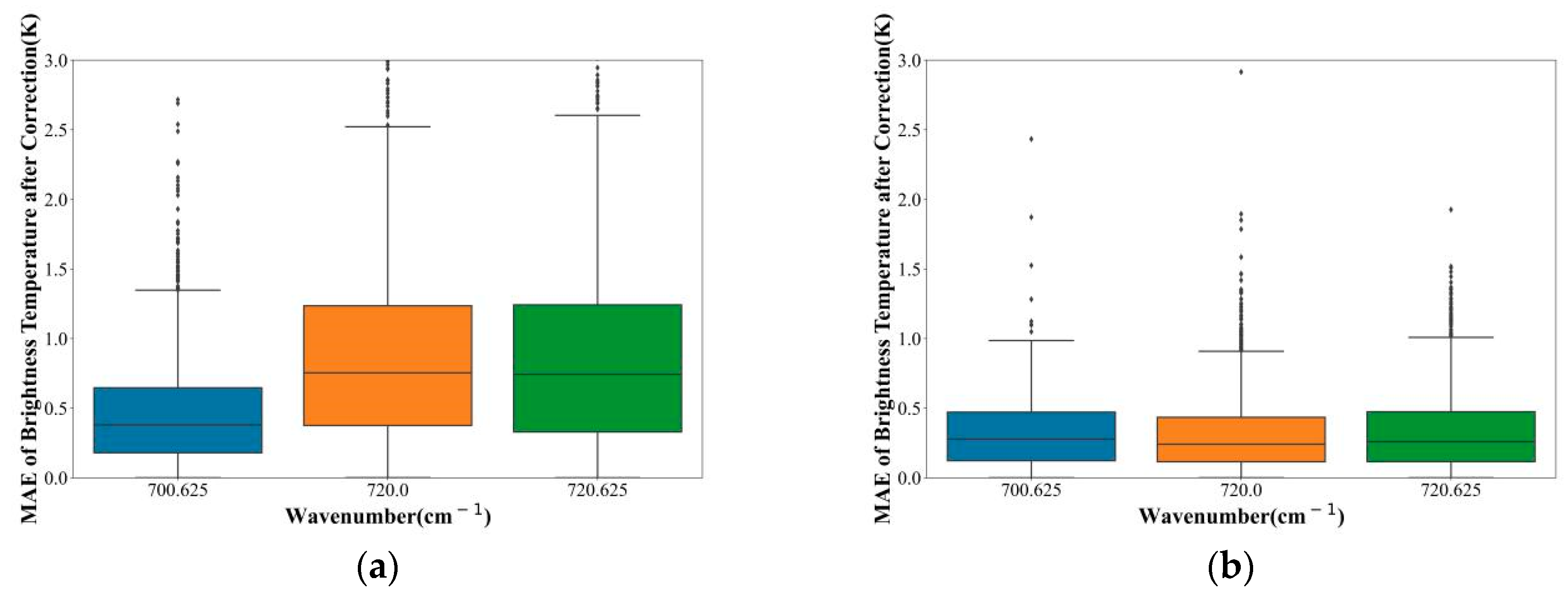
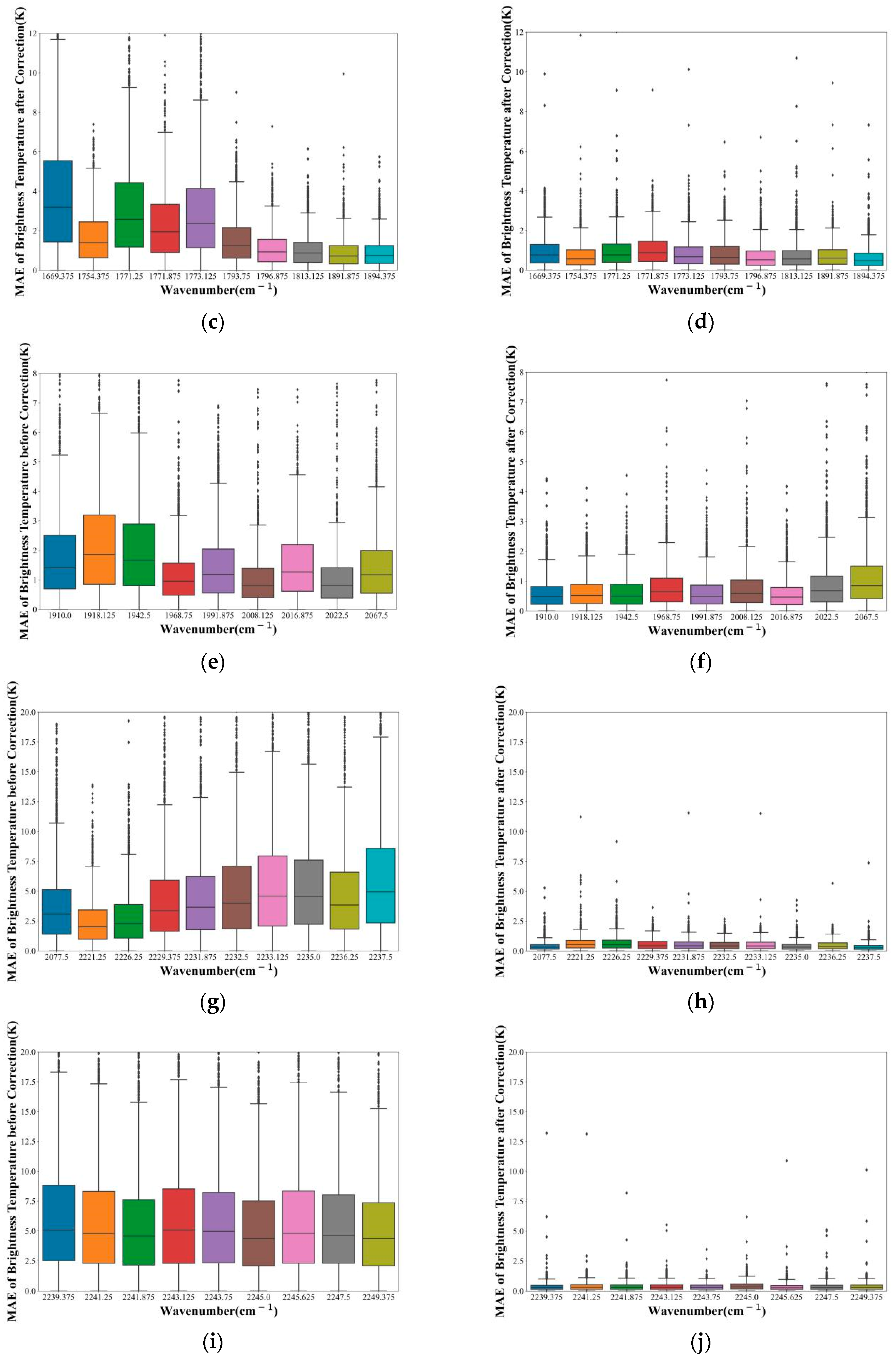
4.2. Correction of Observation Data
4.3. Compare the Retrieval Results of Met-ANN with Met-I1DVar
4.4. Compare the Retrieval Results of Met-Combine with GIIRS Products
5. Discussion
- (1).
- From 550 hPa to 800 hPa, the accuracy of temperature profiles retrieved according to Met-Combine is lower than that of temperature profile products obtained by GIIRS. The method in this paper is applicable to Ver. V3 of GIIRSL1 data.
- (2).
- In Met-Combine, the retrieval results of different pressure levels obtained by the above mentioned two methods are combined together, which may cause inconsistent sensitivity. We layered the atmosphere vertically according to the atmospheric pressure so that the retrieved profiles are discrete, and then we output profiles with a higher vertical resolution by fitting. This method is helpful for reducing the influence of inconsistent sensitivity. In addition, we believe that the error (such as RMSE) between a retrieved profile and the true value is more noticeable than inconsistent sensitivity. Therefore, the inconsistent sensitivity of profiles in different pressure levels caused by the combined methods does not influence the availability of data.
- (3).
- Met-Combine also has the same shortcomings as encountered in the ANN method. For example, incomplete training samples may cause bad retrieval effects on some test data, and complicated steps regarding the training coefficient will lead to a relatively long model training time, in addition, data quality for training is hard to control. Therefore, whether Met-Combine can be adopted in practice and obtain better retrieval results still needs further verification.
6. Conclusions
Author Contributions
Funding
Data Availability Statement
Acknowledgments
Conflicts of Interest
References
- Guan, Y.H.; Ren, J.; Bao, Y.S.; Lu, Q.F.; Liu, H.; Xiao, X.J. Research of the infrared high spectral (IASI) satellite remote sensing atmospheric temperature and humidity profiles based on the one-dimensional variational algorithm. Trans. Atmos. Sci. 2019, 42, 602–611. [Google Scholar]
- Von Clarmann, T.; Degenstein, D.A.; Livesey, N.J.; Bender, S.; Braverman, A.; Butz, A.; Compernolle, S.; Damadeo, R.; Dueck, S.; Eriksson, P.; et al. Overview: Estimating and reporting uncertainties in remotely sensed atmospheric composition and temperature. Atmos. Meas. Tech. 2020, 13, 4393–4436. [Google Scholar] [CrossRef]
- Dong, C.H.; Li, J.; Zhang, P. The Principle and Application of Satellite Hyperspectral Infrared Atmospheric Remote Sensing; Science Press: Beijing, China, 2013. [Google Scholar]
- Che, Y.; Ma, S.; Xing, F.; Li, S.; Dai, Y. An improvement of the retrieval of temperature and relative humidity profiles from a combination of active and passive remote sensing. Meteorol. Atmos. Phys. 2019, 131, 681–695. [Google Scholar] [CrossRef]
- Solheim, F.; Godwin, J.R.; Westwater, E.R.; Han, Y.; Keihm, S.J.; Marsh, K.; Ware, R. Radiometric profiling of temperature, water vapor and cloud liquid water using various inversion methods. Radio Sci. 1998, 33, 393–404. [Google Scholar] [CrossRef]
- Zhang, P.; Guo, Q.; Chen, B.Y.; Feng, X. The Chinese next-generation geostationary meteorological satellite FY-4 compared with the Japanese Himawari-8/9 satellite. J. Adv. Met. S T 2016, 6, 72–75. [Google Scholar]
- Chen, R.; Gao, C.; WU, X.W.; Zhou, S.Y.; Hua, J.W.; Ding, L. Application of FY-4 atmospheric verticals sounder in weather forecast. J. Infrared Millim. Waves 2019, 38, 285–289. [Google Scholar]
- Guo, Q.; Yang, J.; Wei, C.Y.; Chen, B.Y.; Wang, X.; Han, C.P.; Hui, W.; Xu, W.W.; Wen, R.; Liu, Y.N. Spectrum Calibration of the First Hyperspectral Infrared Measurements from a Geostationary Platform: Method and Preliminary Assessment. Q. J. R. Meteorol. Soc. 2021. [Google Scholar] [CrossRef]
- Chen, B.Y.; Wu, Q.; Feng, X.; Guo, Q.; Wei, C.Y. On-orbit test to FY-4A AGRI and generating RBG image. J. Infrared Millim. Waves 2018, 37, 411–415. [Google Scholar]
- Luo, S.; Di, D.; Cui, L.L. Study on FY-4A/GIIRS infrared spectrum detection capability based on information content. J. Infrared Millim. Waves 2019, 38, 765–776. [Google Scholar]
- Menzel, W.P.; Schmit, T.J.; Zhang, P.; Li, J. Satellite-Based Atmospheric Infrared Sounder Development and Applications. B Am. Meteorol. Soc. 2018, 99, 583–603. [Google Scholar] [CrossRef]
- Guan, L. Retrieving Atmospheric Profiles from MODIS/AIRS Observations. I. Eigenvector Regression Algorithms. J. Nanjing Inst. Meteorol. 2006, 6, 756–761. [Google Scholar]
- Jiang, D.M.; Dong, C.H.; Lu, W.S. Preliminary Study on the Capacity of High Spectral Resolution Infrared Atmospheric Sounding Instrument Using AIRS Measurements. J. Remote Sens. 2006, 10, 586–592. [Google Scholar]
- Zhang, J.; Li, Z.L.; Li, J.; Li, J.L. Ensemble Retrieval of Atmospheric Temperature Profiles from AIRS. Adv. Atmos. Sci. 2014, 31, 559–569. [Google Scholar] [CrossRef]
- Ma, P.F.; Chen, L.F.; Tao, J.H.; Su, L.; Tao, M.H.; Wang, Z.F.; Hao, M.M.; Zhang, Y. Study on Simulation of infrared hyperspectral CrIS data retrieval of atmospheric temperature and humidity profiles. J. Spectrosc. Spectr. Anal. 2014, 07, 1894–1897. [Google Scholar]
- Shi, L.; Matthews, J.L.; Ho, S.-P.; Yang, Q.; Bates, J.J. Algorithm development of temperature and humidity profile retrievals for long-term HIRS observations. Remote Sens. 2016, 8, 280. [Google Scholar] [CrossRef]
- Blackwell, W.J. A neural-network technique for the retrieval of atmospheric temperature and moisture profiles from high spectral resolution sounding data. IEEE Trans. Geosci. Remote Sens. 2005, 43, 2535–2546. [Google Scholar] [CrossRef]
- Zheng, G.; Yang, J.S.; Li, X.F.; Zhou, L.Z.; Ren, L.; Chen, P.; Zhang, H.G.; Lou, X.L. Using artificial neural network ensembles with crogging resampling technique to retrieve sea surface temperature from hy-2a scanning microwave radiometer data. IEEE Trans. Geosci. Remote Sens. 2018, 57, 985–1000. [Google Scholar] [CrossRef]
- Milstein, A.B.; Blackwell, W.J. Neural network temperature and moisture retrieval algorithm validation for AIRS/AMSU and CrIS/ATMS. J. Geophys. Res. Atmos. 2016, 121, 1414–1430. [Google Scholar] [CrossRef]
- Yang, Y.; Shen, F.; Yang, Z.C.; Feng, X.S. Prediction of Solar Wind Speed at 1 AU Using an Artificial Neural Network. Space Weather 2018, 16, 1227–1244. [Google Scholar] [CrossRef]
- Cabreramercader, C.R.; Staelin, D.H. Passive microwave relative humidity retrievals using feedforward neural networks. IEEE Trans. Geosci. Remote 2002, 33, 1324–1328. [Google Scholar]
- Cai, X.; Bao, Y.S.; Petropoulos, G.P.; Lu, F.; Zhu, L.H.; Wu, Y. Temperature and Humidity Profile Retrieval from FY4-GIIRS Hyperspectral Data Using Artificial Neural Networks. J. Remote Sens. 2020, 12, 1872. [Google Scholar] [CrossRef]
- Cimini, D.; Hewison, T.J.; Martin, L.; Güldner, J.; Gaffard, C.; Marzano, F.S. Temp. and humidity profile retrievals from ground-based microwave radiometers during TUC. J. Meteorologische Z. 2006, 15, 45–56. [Google Scholar] [CrossRef]
- Churnside, J.H.; Stermitz, T.A.; Schroeder, J.A. Temperature Profiling with Neural Network Inversion of Microwave Radiometer Data. J. Atmos. Ocean. Technol. 1994, 11, 105–109. [Google Scholar] [CrossRef]
- Duncan, D.I.; Kummerow, C.D. A 1DVAR retrieval applied to GMI: Algorithm description, validation, and sensitivities. J. Geophys. Res. Atmos. 2016, 121, 7415–7429. [Google Scholar] [CrossRef]
- Alvarado, M.J.; Payne, V.H.; Mlawer, E.J.; Uymin, G.; Shephard, M.W.; Cady-Pereira, K.E.; Delameres, J.S.; Moncet, J.L. Performance of the Line-By-Line Radiative Transfer Model (LBLRTM) for temperature, water vapor, and trace gas retrievals: Recent updates evaluated with IASI case studies. Atmos. Chem. Phys. 2013, 13, 6687–6711. [Google Scholar] [CrossRef]
- Shen, Z.X.; Liu, C.S. A study on the inversion of atmospheric temperature and humidity profiles by using CrIS infrared hyperspectral satellite data. J. East China Norm. Univ. 2019, 3, 199–210. [Google Scholar]
- Zhu, L.H.; Bao, Y.S.; Petropoulos, G.P.; Zhang, P.; Lu, F.; Lu, Q.F.; Wu, Y.; Xu, D. Temperature and Humidity Profiles Retrieval in a Plain Area from Fengyun-3D/HIRAS Sensor Using a 1D-VAR Assimilation Scheme. J. Remote Sens. 2020, 12, 435. [Google Scholar] [CrossRef]
- Hua, J.H.J.; Wang, Z.W.Z.; Duan, J.D.J.; Li, L.L.L.; Zhang, C.Z.C.; Wu, X.W.X.; Fan, Q.F.Q.; Chen, R.C.R.; Sun, X.S.X.; Zhao, L.Z.L.; et al. Review of Geostationary Interferometric Infrared Sounder. J. Chin. Opt. Lett. 2018, 16, 111203. [Google Scholar]
- Feng, X.; Li, L.B.; Chen, B.Y.; Zou, Y.P.; Han, C.P. Post-launch calibration and validation of the Geostationary Interferometric Infrared Sounder(GIIRS) on FY-4A. J. Infrared Millim. Waves. 2019, 38, 648–654. [Google Scholar]
- Yang, J.; Zhang, Z.Q.; Wei, C.Y.; Lu, F.; Guo, Q. Introducing the new generation of Chinese geostationary weather satellites FENGYUN-4. Bull. Amer. Meteor. Soc. 2018, 98, 1637–1658. [Google Scholar] [CrossRef]
- Di, D.; Li, J.; Han, W.; Bai, W.; Wu, C.; Menzel, W.P. Enhancing the Fast Radiative Transfer Model for FengYun-4 GIIRS by Using Local Training Profiles. J. Geophys. Res. Atmos. 2018, 123. [Google Scholar] [CrossRef]
- Yang, T.H.; Hu, X.Q.; Xu, H.L.; Wu, C.Q.; Qi, C.L.; Gu, M.J. Radiation Calibration Accuracy Assessment of FY-3D Hyperspectral Infrared Atmospheric Sounder Based on Inter-Comparison. Acta Optica Sin. 2019, 39, 377–387. [Google Scholar]
- Bao, Y.S.; Wang, Z.J.; Chen, Q.; Zhou, A.M.; Dong, Y.H.; Min, J.Z. Preliminary Study on Atmospheric Temperature Profiles Retrieval from GIIRS Based on FY-4A Satellite. Aerosp. Shanghai 2017, 34, 28–37. [Google Scholar]
- Gao, D.Q. On structures of supervised linear basis function feedforward three-layered neural networks. Chin. J. Comput. 1998, 21, 80–86. [Google Scholar]
- Rodgers, C.D. Information content and optimization of high spectral resolution remote measurements. Adv. Space Res. 1996, 21, 136–147. [Google Scholar]
- Yang, Y.H.; Yin, Q.; Shu, J. Channel selection of atmosphere vertical sounder (GIIRS) on board the FY-4A geostationary satellite. J. Infrared Millim. Waves 2018, 37, 545–552. [Google Scholar]
- Yang, J.; Min, Q. Retrieval of Atmospheric Profiles in the New York State Mesonet Using One-Dimensional Variational Algorithm. J. Geophys. Res. Atmos. 2018, 123, 7563–7575. [Google Scholar] [CrossRef]
- Jang, H.S.; Sohn, B.J.; Chun, H.W.; Li, J.; Weisz, E. Improved AIRS temperature and moisture soundings with local a priori information for the 1DVAR method. J. Atmos. Ocean. Technol. 2017, 34, 1083–1095. [Google Scholar] [CrossRef]
- Ishimoto, H.; Okamoto, K.; Okamoto, H.; Sato, K. One-dimensional variational (1D-Var) retrieval of middle to upper tropospheric humidity using AIRS radiance data. J. Geophys. Res. Atmos. 2014, 119, 7633–7654. [Google Scholar] [CrossRef]
- Martinet, P.; Dabas, A.; Donier, J.M.; Doffer, T.; Garrouste, O.; Guillot, R. 1D-Var temperature retrievals from microwave radiometer and convective scale model. Tellus A 2015, 67, 27925. [Google Scholar] [CrossRef]
















| Parameters | Indicators |
|---|---|
| Spectral range (wavenumber) | Long wave: 700–1130 cm−1 Medium wave: 1650–2250 cm−1 |
| Spectral resolution | 0.625 cm−1 |
| Number of channels | Long wave: 689 Medium wave: 961 |
| Sensitivity | Long wave: 0.5–1.12 mW/(m2 sr cm−1) Medium wave: 0.1–0.14 mW/(m2 sr cm−1) |
| Spatial resolution | 16 km (Nadir) |
| Time resolution | <1 h (China regions) <1/2 h (Meso-small scale) |
| Area of detection | 5000 × 5000 km2 (China regions) 1000 × 1000 km2 (Meso-small scale) |
| Spectral calibration accuracy | 10 ppm |
| Radiometric calibration accuracy | 1.5 K |
Publisher’s Note: MDPI stays neutral with regard to jurisdictional claims in published maps and institutional affiliations. |
© 2021 by the authors. Licensee MDPI, Basel, Switzerland. This article is an open access article distributed under the terms and conditions of the Creative Commons Attribution (CC BY) license (http://creativecommons.org/licenses/by/4.0/).
Share and Cite
Huang, P.; Guo, Q.; Han, C.; Zhang, C.; Yang, T.; Huang, S. An Improved Method Combining ANN and 1D-Var for the Retrieval of Atmospheric Temperature Profiles from FY-4A/GIIRS Hyperspectral Data. Remote Sens. 2021, 13, 481. https://doi.org/10.3390/rs13030481
Huang P, Guo Q, Han C, Zhang C, Yang T, Huang S. An Improved Method Combining ANN and 1D-Var for the Retrieval of Atmospheric Temperature Profiles from FY-4A/GIIRS Hyperspectral Data. Remote Sensing. 2021; 13(3):481. https://doi.org/10.3390/rs13030481
Chicago/Turabian StyleHuang, Pengyu, Qiang Guo, Changpei Han, Chunming Zhang, Tianhang Yang, and Shuo Huang. 2021. "An Improved Method Combining ANN and 1D-Var for the Retrieval of Atmospheric Temperature Profiles from FY-4A/GIIRS Hyperspectral Data" Remote Sensing 13, no. 3: 481. https://doi.org/10.3390/rs13030481
APA StyleHuang, P., Guo, Q., Han, C., Zhang, C., Yang, T., & Huang, S. (2021). An Improved Method Combining ANN and 1D-Var for the Retrieval of Atmospheric Temperature Profiles from FY-4A/GIIRS Hyperspectral Data. Remote Sensing, 13(3), 481. https://doi.org/10.3390/rs13030481

