The Morphology of Evolved Urban Fabric around Farm Ponds
Abstract
1. Introduction
2. Related Goal
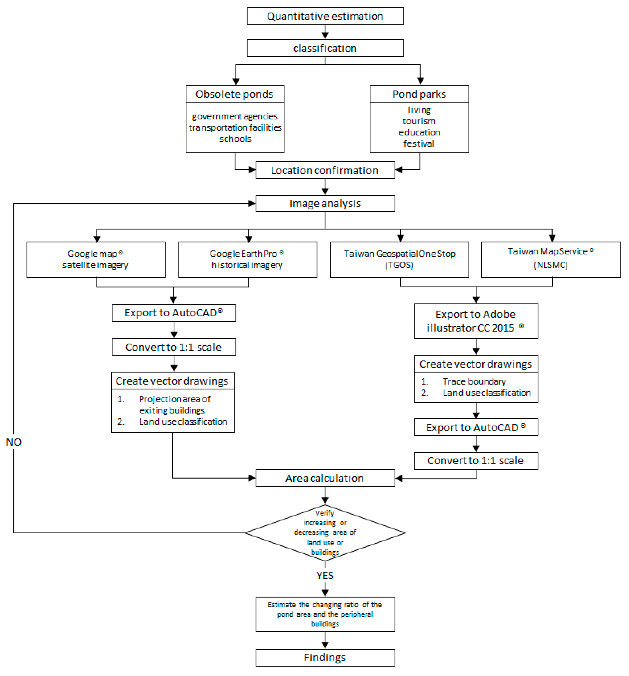
3. Research Methodology
- Was the local development or urbanization closely related to the ponds or the lands in peripherals?
- How could the urbanization around a pond by related indicators or classifications of land use be assessed?
- Did the urbanization around a pond create different developing patterns?
- Was there any relationship that occurred between the patterns?
- Could the evolved patterns be quantified in a manner that predicts a future trend of the urbanization?
- How was the activation of ponds related to government policies?
- How was the pond related to the resilience of the local environment?
- Digital topographic map, Department of Urban Development, Taoyuan City Government [41]: The enquiry and application webpage shows that cadastral maps are only available for the planned urban region in the same year. It was not clear if the content was updated each year.
- Taiwan Geospatial One Stop (TGOS), Urban and Rural Development Branch, Construction, and Planning Agency, Ministry of the Interior (MOI) [42]: Information from between 2015 and 2020 was referred to in order to check the zoning modification made to the classification of land use and whether matches were made between the construction types and classifications. The difference in area due to the modification of land use type was calculated to conclude the trend of regional development.
- Taiwan Map Service, National Land Surveying and Mapping Center (NLSC), MOI [43]: District maps of land use were retrieved and compared in 2006, 2010, 2012–2015, 2017, and 2019, and only the complete Taoyuan-related maps were available in 2006, 2010, 2017, and 2019. Due to the inconsistent illustration of color codes for land use between 2006 and 2019, cross-references had to be made with TGOS for newly updated data.
- Google Earth Pro: Historic satellite images were checked to calculate the area of increased buildings, reduced open space, and undeveloped land between 2010 and 2018 (Figure 3top). Images between 2002 and 2009 were missing.
- Google Maps: the most current aerial images were used to compare with the historic satellite images of Google Earth Pro as a reference for changes made between 2010 and 2020.
4. Historical Development of Ponds and Government Policies
- Stage one—before 1904: Ponds were privately owned due to the early cultivation of ancestors in the Quin Dynasty. A new drainage system was developed due to the reduced water resources caused by the fault subsidence of the Taipei Basin.
- Stage two—between 1904 and 1945: The main ponds were owned by the government during Japanese colonial rule. The Taoyuan Canal was planned and constructed by the Japanese in 1919. Upon the completion of the canal, the number of ponds was decreased from 285 in 1924 to 231 in 1928.
- Stage three—after 1945: The completion of the Shimen Canal (1963) and Shimen Reservoir (1964) contributed a sufficient water supply. Although 460 ponds were kept in the Shimen irrigation area, many ponds were abolished or demolished due to urban development, public construction, the new irrigation system, and the integration of land and water resources along the Taoyuan Canal. Figure 5 illustrates the current distribution of ponds in Taoyuan.
- 1.
- Greening and beautification policies:
- Maintenance and management: the prerequisites for the policy’s success or failure are determined by how the follow-up maintenance and management will be implemented.
- Contents: the policies should consider the impact of local climate, humanistic conditions, and residence intentions, in addition to the constructions made around a pond, through the measurement of height, width, side slopes, and pavements.
- 2.
- Pond revitalization and rejuvenation plans:
5. Case Studies for Developing Patterns
5.1. Blue Pond Park
5.2. Hengshan Calligraphy Park Developed
5.3. Chung Yuan Eco Pond Park
5.4. Photovoltaic Pond
6. Boundary Verifications
7. Discussions
7.1. Evolving Direction
7.2. Active and Passive Resilience Planning
7.3. Creative Design to the Peripheral Context
7.4. Methods and Tools
7.5. Contributions
- Trends
- Meta-Indicators
- Matrix and Dynamics
- Spatiotemporal Scale
8. Conclusions
Author Contributions
Funding
Institutional Review Board Statement
Informed Consent Statement
Data Availability Statement
Acknowledgments
Conflicts of Interest
References
- Bristow, G.; Healy, A. Crisis response, choice and resilience: Insights from complexity thinking. Camb. J. Reg. Econ. Soc. 2015, 8, 241–256. [Google Scholar] [CrossRef]
- Lyon, C.; Parkins, J.R. Toward a Social Theory of Resilience: Social Systems, Cultural Systems, and Collective Action in Transitioning Forest-Based Communities: Social Systems and Cultural Systems. Rural Sociol. 2013, 78, 528–549. [Google Scholar] [CrossRef]
- Norris, F.H.; Stevens, S.P.; Pfefferbaum, B.; Wyche, K.F. Community Resilience as a Metaphor, Theory, Set of Capacities, and Strategy for Disaster Readiness. Am. J. Community Psychol. 2008, 41, 127–150. [Google Scholar] [CrossRef] [PubMed]
- Welsh, M. Resilience and responsibility: Governing uncertainty in a complex world. Geogr. J. 2014, 180, 15–26. [Google Scholar] [CrossRef]
- LaDon, S.; Sempier, T.; Boehm, C.; Wright, C.; Thompson, J. Tourism Resilience Index: A Business Self-Assessment. In MASGP-15-007-02. U.S. Department of Commerce; National Oceanic and Atmospheric Administration (NOAA): Washington, DC, USA, 2015. [Google Scholar]
- Strickland-Munro, J.K.; Allison, H.E.; Moore, S.A. Using resilience concepts to investigate the impacts of protected area tourism on communities. Ann. Tour. Res. 2010, 37, 499–519. [Google Scholar] [CrossRef]
- United Nations. United Nations Sustainable Development Knowledge Platform. Sustainable Tourism. 2016. Available online: https://sustainabledevelopment.un.org/topics/sustainabletourism (accessed on 18 November 2020).
- Ettenger, K. Marine Tourism, Climate Change, and Resilience in the Caribbean, Vol. I—Ocean Health, Fisheries, and Marine Protected Areas; Ettenger, K., Ed.; Business Expert Press: New York, NY, USA, 2017; pp. 3–8. [Google Scholar]
- National Oceanic and Atmospheric Administration (NOAA). Sea Grant Coastal Tourism Vision Plan 2018–2028, Submitted August 31, 2018. Available online: https://seagrant.noaa.gov/Portals/1/FINAL%20%20Coastal%20Tourism%20Vision%20Plan%20.pdf (accessed on 14 November 2020).
- Sandhu, S.C.; Kelkar, V.; Sankaran, V. Resilient Coastal Cities for Enhancing Tourism Economy: Integrated Planning Approaches. Asian Development Bank Institute, No. 1043. November 2019. Available online: https://www.adb.org/sites/default/files/publication/541031/adbi-wp1043.pdf (accessed on 14 November 2020).
- Cole, S.; Browne, M. Tourism and Water Inequity in Bali: A Social-Ecological Systems Analysis. Hum. Ecol. 2015, 43, 439–450. [Google Scholar] [CrossRef]
- Hadwen, W.L. Lake Tourism: An Integrated Approach to Lacustrine Tourism Systems. Ann. Tour. Res. 2006, 34, 555–556. [Google Scholar] [CrossRef]
- Cooper, C. Lakes as Tourism Destination Resources. In Lake Tourism—An Integrated Approach to Lacustrine Tourism Systems 2006; Hall, C.M., Härkönen, T., Eds.; Channel View Publications: Bristol, UK, 2006; pp. 27–42. [Google Scholar]
- Water as Leverage. City Report—Semarang/Indonesia. 2018. Available online: https://waterasleverage.org/file/download/57980135/waterasleverage-city-report-semarang.pdf (accessed on 13 November 2020).
- Özkundakci, D.; Lehmann, M.K. Lake resilience: Concept, observation and management. N. Z. J. Mar. Freshw. Res. 2019, 53, 481–488. [Google Scholar] [CrossRef]
- Chin, N.; Day, J.; Sydnor, S.; Prokopy, L.S.; Cherkauer, K.A. Exploring tourism businesses’ adaptive response to climate change in two Great Lakes destination communities. J. Destin. Mark. Manag. 2019, 12, 125–129. [Google Scholar] [CrossRef]
- Dokulil, M.T. Environmental Impacts of Tourism on Lakes. In Eutrophication: Causes, Consequences and Control; Ansari, A.A., Gill, S.S., Eds.; Springer: Dordrecht, The Netherlands, 2014; pp. 81–88. [Google Scholar] [CrossRef]
- Brookes, J.D.; Carey, C.C. Resilience to Blooms. Science 2011, 334, 46–47. [Google Scholar] [CrossRef]
- Lusen Environmental Engineering Office. Beinan Creek Watershed Wetland Ecological Corridor Survey Report. Taitung County Government. Available online: https://wetland-tw.tcd.gov.tw/upload/file/20190603154347298.pdf (accessed on 18 November 2020). (In Chinese)
- Scheffer, M.; van Nes, E.H. Shallow lakes theory revisited: Various alternative regimes driven by climate, nutrients, depth and lake size. Hydrobiologia 2007, 584, 455–466. [Google Scholar] [CrossRef]
- Jeppesen, E.; Meerhoff, M.; Davidson, T.A.; Trolle, D.; Søndergaard, M.; Lauridsen, T.L.; Beklioglu, M.; Brucet, S.; Volta, P.; González-Bergonzoni, I. Climate change impacts on lakes: An integrated ecological perspective based on a multi-faceted approach, with special focus on shallow lakes. J. Limnol. 2014, 73, 88–111. [Google Scholar] [CrossRef]
- Zhou, X.Y. The research of the Anodonta Woodiana to Improve the Water Color of Pond. Master’s Thesis, Institute of Civil Engineering, National Chiao Tung University, Hsinchu, Taiwan, 2009. [Google Scholar]
- Folgado-Fernández, J.A.; Di-Clemente, E.; Hernández-Mogollón, J.M.; Campón-Cerro, A.M. Water Tourism: A New Strategy for the Sustainable Management of Water-Based Ecosystems and Landscapes in Extremadura (Spain). Land 2019, 8, 2. [Google Scholar] [CrossRef]
- Opršal, Z.; Kladivo, P.; Machar, I. The role of selected biophysical factors in long-term land-use change. Appl. Ecol. Environ. Res. 2016, 14, 23–40. [Google Scholar] [CrossRef]
- Izakoviˇcová, Z.; Mederly, P.; Petroviˇc, F. Long-Term Land Use Changes Driven by Urbanisation and Their Environmental Effects (Example of Trnava City, Slovakia). Sustainability 2017, 9, 1553. [Google Scholar] [CrossRef]
- Oertli, B.; Parris, K.M. Review: Toward management of urban ponds for freshwater biodiversity. Ecosphere 2019, 10, e02810. [Google Scholar] [CrossRef]
- Nozdrovická, J.; Dostál, I.; Petrovič, F.; Jakab, I.; Havlíˇcek, M.; Skokanová, H.; Falt’an, V.; Mederly, P. Land-Use Dynamics in Transport-Impacted Urban Fabric: A Case Study of Martin–Vrútky, Slovakia. Land 2020, 9, 273. [Google Scholar] [CrossRef]
- Svenningsena, S.R.; Levinb, G.; Perner, M.L. Military land use and the impact on landscape: A study of land use history on Danish Defence sites. Land Use Policy 2019, 84, 114–126. [Google Scholar] [CrossRef]
- Zimmer, A.; Véron, R.; Cornea, N.L. Urban ponds, environmental imaginaries and (un)commoning: An urban political ecology of the pondscape in a small city in Gujarat, India. Water Altern. 2020, 13, 225–247. [Google Scholar]
- Sharifi, A. Resilient urban forms: A macro-scale analysis. Cities 2019, 85, 1–14. [Google Scholar] [CrossRef]
- Cardoso, M.A.; Telhado, M.J.; Almeida, M.D.C.; Brito, R.S.; Pereira, C.; Barreiro, J.; Morais, M. Following a Step by Step Development of a Resilience Action Plan. Sustainability 2020, 12, 9017. [Google Scholar] [CrossRef]
- Desouza, K.C.; Flanery, T.H. Designing, planning, and managing resilient cities: A conceptual framework. Cities 2013, 35, 89–99. [Google Scholar] [CrossRef]
- Meerow, S.; Newell, J.P.; Stults, M. Defining urban resilience: A review. Landsc. Urban Plan. 2016, 147, 38–49. [Google Scholar] [CrossRef]
- Zhang, M.; Zhang, J.; Li, G.; Zhao, Y. A Framework for Identifying the Critical Region in Water Distribution Network for Reinforcement Strategy from Preparation Resilience. Sustainability 2020, 12, 9247. [Google Scholar] [CrossRef]
- Kurleto, M. Sustainable management of lakes taking into consideration the tourism and nature conservation in Australia and New Zealand. Pol. J. Natur. Sc. 2013, 28, 91–106. [Google Scholar]
- Mitchell, B. Integrated water management. In Integrated Water Management; Mitchell, B., Ed.; Belhaven: London, UK, 1990; pp. 1–21. [Google Scholar]
- Klessig, L.L. Lakes and society: The contribution of lakes to sustainable societies. Lakes Reserv. Res. Manag. 2001, 6, 95–101. [Google Scholar] [CrossRef]
- Mark, S.R. Natural Heritage and the Maintenance of Iconic Stature: Crater Lake, Oregon, USA. In Lake Tourism: An Integrated Approach to Lacustrine Tourism Systems 2006; Hall, C.M., Härkönen, T., Eds.; Channel View Publications: Bristol, UK, 2006; pp. 45–66. [Google Scholar] [CrossRef]
- Lehmann, M.K.; Nguyen, U.; Muraoka, K.; Allan, M.G. Regional trends in remotely sensed water clarity over 18 years in the Rotorua Lakes, New Zealand. N. Z. J. Mar. Freshw. Res. 2019, 53, 513–535. [Google Scholar] [CrossRef]
- Liou, Y.; Wang, T.S.; Chan, H.P. Impacts of Pond Change on the Regional Sustainability of Water Resources in Taoyuan, Taiwan. Adv. Meteorol. 2013, 2013, 243456. [Google Scholar] [CrossRef]
- Department of Urban Development, Taoyuan City Government. Digital Topographic Map. Available online: https://tymap.tycg.gov.tw/tygispreview/apply/ (accessed on 10 July 2020).
- Urban and Rural Development Branch, Construction and Planning Agency Geospatial One Stop (TGOS). Ministry of the Interior, Taiwan. Available online: http://nsp.tcd.gov.tw/ngis/ (accessed on 10 July 2020).
- National Land Surveying and Mapping Center (NLSC). Map Service. Ministry of the Interior, Taiwan. Available online: https://maps.nlsc.gov.tw/ (accessed on 10 July 2020).
- Center for GIS, RCHSS, Academia Sinica. A 100-Year historical Map of Taiwan. Available online: http://gissrv5.sinica.edu.tw/GoogleApp/JM20K1904_1.php (accessed on 19 October 2020). (In Chinese).
- Taoyuan Irrigation Association. Irrigation Plans of Taoyuan. In Collections of Irrigation-Related Maps in Japanese Colonial Rule. 2009. Available online: http://webgis.sinica.edu.tw/map_irrigation/Canal_E01.html (accessed on 25 November 2020). (In Chinese).
- Chen, C.S. A Geography of Taiwan Vol. III—Irrigation Ponds in Tao-Yuan Alluvial Fan; Fu-Min Geographical Institute of Economic Development: Taipei, Taiwan, 1955; p. 1108. (In Chinese) [Google Scholar]
- Urban and Rural Development Branch, Ministry of the Interior, Taiwan. Wetland Conservation and Utilization Plan. 2014. Available online: https://wetland-tw.tcd.gov.tw/tw/Landprotect.php (accessed on 19 October 2020). (In Chinese)
- Taoyuan City Government. Land. Available online: https://www.tycg.gov.tw/ch/home.jsp?id=10450&parentpath=0,10403,10449 (accessed on 25 November 2020).
- Department of Urban Development, Taoyuan. National Wetland Conservation Project—Farm Ponds Survey; Taoyuan City Government: Taoyuan, Taiwan, 2011.
- Chen, C.P. Taoyuan Canal and Kwangfu System Survey. 2013. Available online: https://www.hakka.gov.tw/File/Attach/37587/File_70121.pdf (accessed on 22 May 2020).
- Ministry of the Interior. The National Key Wetland Conservation and Use Plan of the Ponds and Canals in Taoyuan Area, Taiwan; Ministry of the Interior: Taipei, Taiwan, 2019. (In Chinese) [Google Scholar]
- Ministry of the Interior. The National Key Wetland Conservation and Use Plan of the Ponds and Canals in Jianan Area, Taiwan; Ministry of the Interior: Taipei, Taiwan, 2019. (In Chinese) [Google Scholar]
- Gunderson, L.H.; Carpenter, S.R.; Folke, C.; Olsson, P.; Peterson, G.D. Water RATs (resilience, adaptability, and transformability) in lake and wetland social-ecological systems. Ecol. Soc. 2006, 11, 16. [Google Scholar] [CrossRef]
- Urban and Rural Development Branch, Ministry of the Interior, Taiwan. Wetland Conservation Act. Available online: https://wetland-tw.tcd.gov.tw/en/Law.php (accessed on 20 November 2020).
- Tsai, Y.Y.; Yen, K.C.; Chi, S.N. Study on the Impact of Pond Landscape Changes on the Urban Land Resource Use in Taiwan Taoyuan City. In Proceedings of the 2015 6th International Conference on Environmental Science and Technology, IPCBEE 2015, Singapore, 23–24 May 2015; Volume 84, pp. 63–69. [Google Scholar] [CrossRef]
- North Region Water Resources Office. Water Activation Plan of Shimen Reservoir Water Supply District; Water Resources Agency, Ministry of Economic Affairs: Taipei, Taiwan, 2014. (In Chinese)
- Taoyuan City Government. Report of the Detail Plan for the Special District of High Speed Rail Station in Taoyuan—the Second Comprehensive Review of First Stage Zoning Ordinance; Taoyuan City Government: Taoyuan, Taiwan, 2017; pp. 2, 10, 15 & 17. (In Chinese)
- Ministry of Interior, Taiwan. Conservation Plan for Important National Wetland 2011–2016. 2010. Available online: http://subject.forest.gov.tw/web/2015/%E3%80%8C%E5%9C%8B%E5%AE%B6%E9%87%8D%E8%A6%81%E6%BF%95%E5%9C%B0%E4%BF%9D%E8%82%B2%E8%A8%88%E7%95%AB%E3%80%8D_100-105%E5%B9%B4__%E6%A0%B8%E5%AE%9A%E6%9C%AC%EF%BC%89990701.pdf (accessed on 20 November 2020). (In Chinese)
- Ministry of Interior, Taiwan. Conservation and Utilization Plan of the Ponds and Canals on Taoyuan Tableland. 2017. Available online: https://wetlandfiles.tcd.gov.tw/upload/file/20190823094350863.pdf (accessed on 19 October 2020). (In Chinese)
- Chen, C.M. Intelligent hydraulic engineering of Taoyuan 14A Detention Pond Eliminates the Suffering of Flood. Taoyuan E-News. 23 May 2020. Available online: https://tyenews.com/2020/05/62825/ (accessed on 7 June 2020).
- Irrigation Agency. Detailed description of Pond Character, Taoyuan Management Office. Available online: https://www.iatyu.nat.gov.tw/canal-detail.asp?w=91 (accessed on 7 June 2020).
- Office of Public Construction, Taoyuan. Commissioned Planning, Design, and Supervision Project of Taoyuan Museum. 2017. Available online: https://opc.tycg.gov.tw/pubprogram/upload/imgprview.jsp?file=hotnews/201710311450401.jpg&flag=pic&filetablename=HotNewsFile&serno=201710310040&detailno=2 (accessed on 24 November 2020).
- Taoyuan City Government. Revision to the Detailed Plan of the Special District of Taoyuan THSR Station (the Second Comprehensive Review) (Land Zoning Control Act) (the First Stage); Taoyuan City Government: Taoyuan, Taiwan, 2020.
- Nuissl, H.; Haaseb, D.; Lanzendorf, M.; Wittmer, H. Environmental impact assessment of urban land use transitions—A context-sensitive approach. Land Use Policy 2009, 26, 414–424. [Google Scholar] [CrossRef]
- Kilianova, H.; Pechanec, V.; Brus, J.; Kirchner, K.; Machar, I. Analysis of the development of land use in the Morava River floodplain, with special emphasis on the landscape matrix. Morav. Geogr. Rep. 2017, 25, 46–59. [Google Scholar] [CrossRef]
















| Pond No. | Constructions | Year |
|---|---|---|
| 1-1 | community and junior high school | 1976 |
| 1-2 | elementary school and junior high school | 1995 |
| 1-3 | high school and special education school | 1991 |
| 1-5 | city hall | 1980 |
| 1-6 | government office and court building | 1980 |
| 1-8 | elementary school and junior high school | 1980 |
| 1-13 | social welfare organization | 1991 |
| 1-14 | elementary school and eco-park | 1998 |
| 2-21, 2-22, 2-1-4 | air base | around 1941 |
| 2-27, 2-28, 2-29, 2-1-5, 2-1-6, 2-3-2, 2-4-2, 2-4-3 | international airport | 1976 |
| 5-7, 6-5 | Taiwan High Speed Rail (THSR) station | 2001 |
| Year | Plans and Policies | Contents |
|---|---|---|
| 2000 | Greening and Beautification Policies, Taoyuan County | |
| 2003 | Pond Canal Revitalization Plan, Taoyuan County | |
| 2005 | Demonstrative Engineering Site of Canal Revitalization | |
| 2007 | Blue Pond Park: 6.3 hectare, USD 1.2 million with USD 1.0 million supported by government. | |
| 2009 | Conservation and Reward Regulation of Canal Revitalization, Taoyuan County | Conservation of water resource and humanity landscape with supporting functions, such as irrigation, landscape, culture, leisure, ecology, and hazard prevention. |
| 2011 | Wetland Conservation and Utilization Plan, Taoyuan County (2011–2016) | Applicable to 11 districts, 340 ponds. |
| 2012 | Pond Revitalization and Rejuvenation Plan, Taoyuan County | Including three pond parks per year, ten parks in three years, since 2012. |
| 2015 | Wetland Conservation Act | Applied level and number: 2 international and 40 national activities in Taiwan were involved. |
| 2016 | Wetland Regional Strategic Program of Action | Sustainable development of wetland and cross-agencies collaboration and interaction. |
| Blue Pond Park | year | 2010 | 2012 | 2014 | 2016 | 2018 | 2020 |
| area (m2) | 15,615.64 | 14,251.24 | 13,910.23 | 12,750.67 | 13,215.28 | 14,590.87 | |
| difference | 0 | –1364.40 | –341.01 | –1159.56 | +464.61 | +1375.59 | |
| Hengshan Calligraphy Park | year | 2010 | 2012 | 2014 | 2016 | 2018 | 2020 |
| area (m2) | 45,571.60 | 45,390.46 | 42,041.57 | 28,602.53 | 42,552.33 | 43,541.57 | |
| difference | 0 | –181.14 | –3348.89 | –13,439.04 | +13,949.8 | +989.24 | |
| Chung Yuan Eco Pond Park | year | 2010 | 2012 | 2014 | 2016 | 2018 | 2020 |
| area (m2) | 6814.0 | 6042.58 | 6469.01 | 6631.76 | 9103.78 | 9103.78 | |
| difference | 0 | –771.42 | +426.43 | +162.75 | +2472.02 | 0 | |
| Photovoltaic Park | year | 2010 | 2013 | 2014 | 2016 | 2018 | 2020 |
| area (m2) | 37,322.81 | ||||||
| difference | 0 | ||||||
| Blue Pond Park | Hengshan Calligraphy Park | Chung Yuan Eco Pond Park | Photovoltaic Park | |
|---|---|---|---|---|
| A: satellite image | ![]() | ![]() | ![]() | ![]() |
| 2020 | 2020 | 2020 | 2019 | |
| B: map | ![]() | ![]() | ![]() | ![]() |
| 2008 | ||||
| A area (m2) | 14,590.87 | 43,541.57 | 9103.78 | 37,322.81 |
| B area (m2) | 14,318.40 | 46,785.70 | 8107.68 | 28,834.41 |
| A − B (m2) | −272.47 | +3244.13 | −996.1 | −8488.4 |
| A − B (%) | −2 | 7 | −12 | −29 |
Publisher’s Note: MDPI stays neutral with regard to jurisdictional claims in published maps and institutional affiliations. |
© 2021 by the authors. Licensee MDPI, Basel, Switzerland. This article is an open access article distributed under the terms and conditions of the Creative Commons Attribution (CC BY) license (http://creativecommons.org/licenses/by/4.0/).
Share and Cite
Shih, N.-J.; Qiu, Y.-T. The Morphology of Evolved Urban Fabric around Farm Ponds. Remote Sens. 2021, 13, 437. https://doi.org/10.3390/rs13030437
Shih N-J, Qiu Y-T. The Morphology of Evolved Urban Fabric around Farm Ponds. Remote Sensing. 2021; 13(3):437. https://doi.org/10.3390/rs13030437
Chicago/Turabian StyleShih, Naai-Jung, and Yi-Ting Qiu. 2021. "The Morphology of Evolved Urban Fabric around Farm Ponds" Remote Sensing 13, no. 3: 437. https://doi.org/10.3390/rs13030437
APA StyleShih, N.-J., & Qiu, Y.-T. (2021). The Morphology of Evolved Urban Fabric around Farm Ponds. Remote Sensing, 13(3), 437. https://doi.org/10.3390/rs13030437









