Identifying Dynamic Changes in Water Surface Using Sentinel-1 Data Based on Genetic Algorithm and Machine Learning Techniques
Abstract
1. Introduction
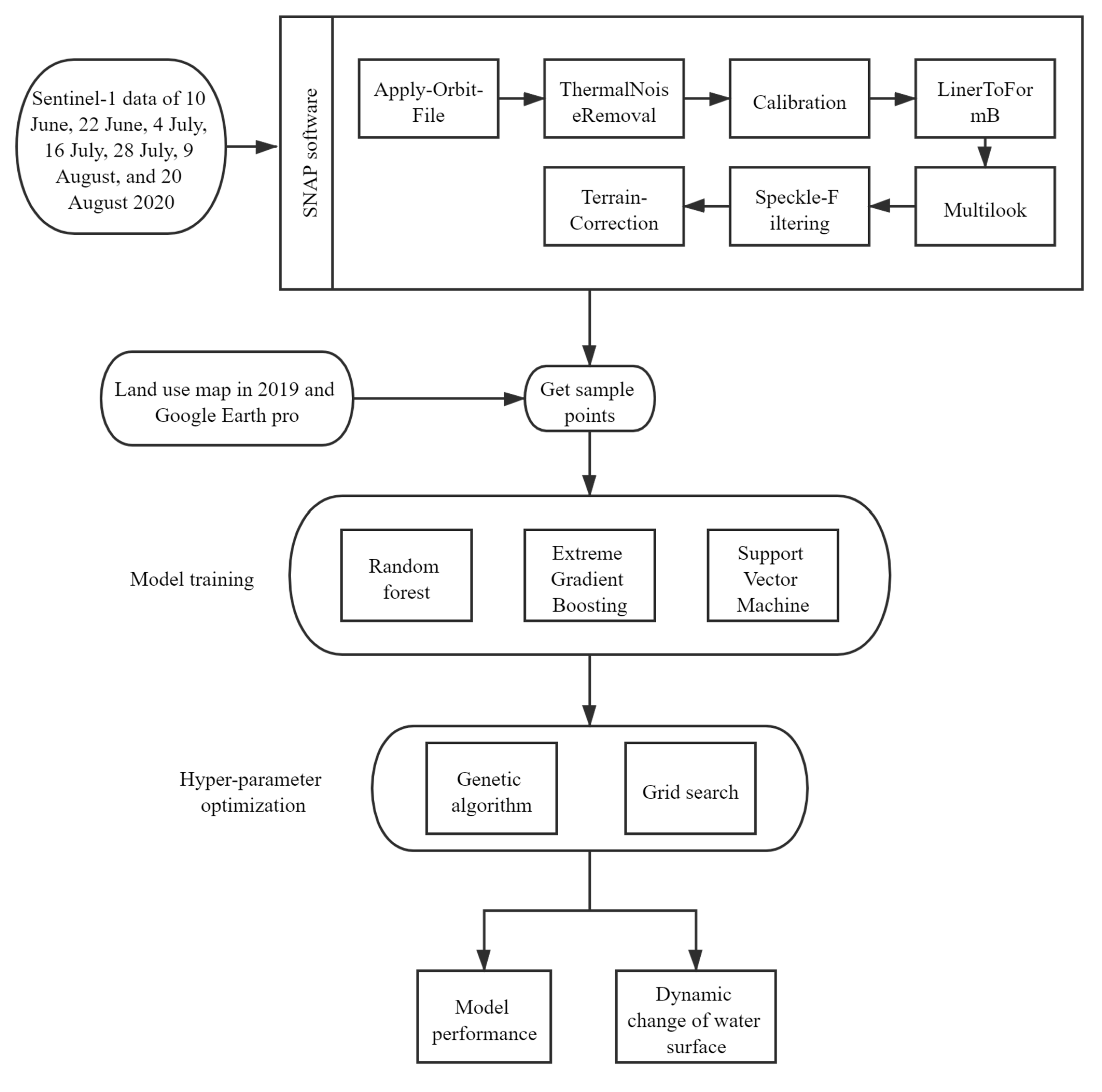
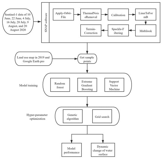
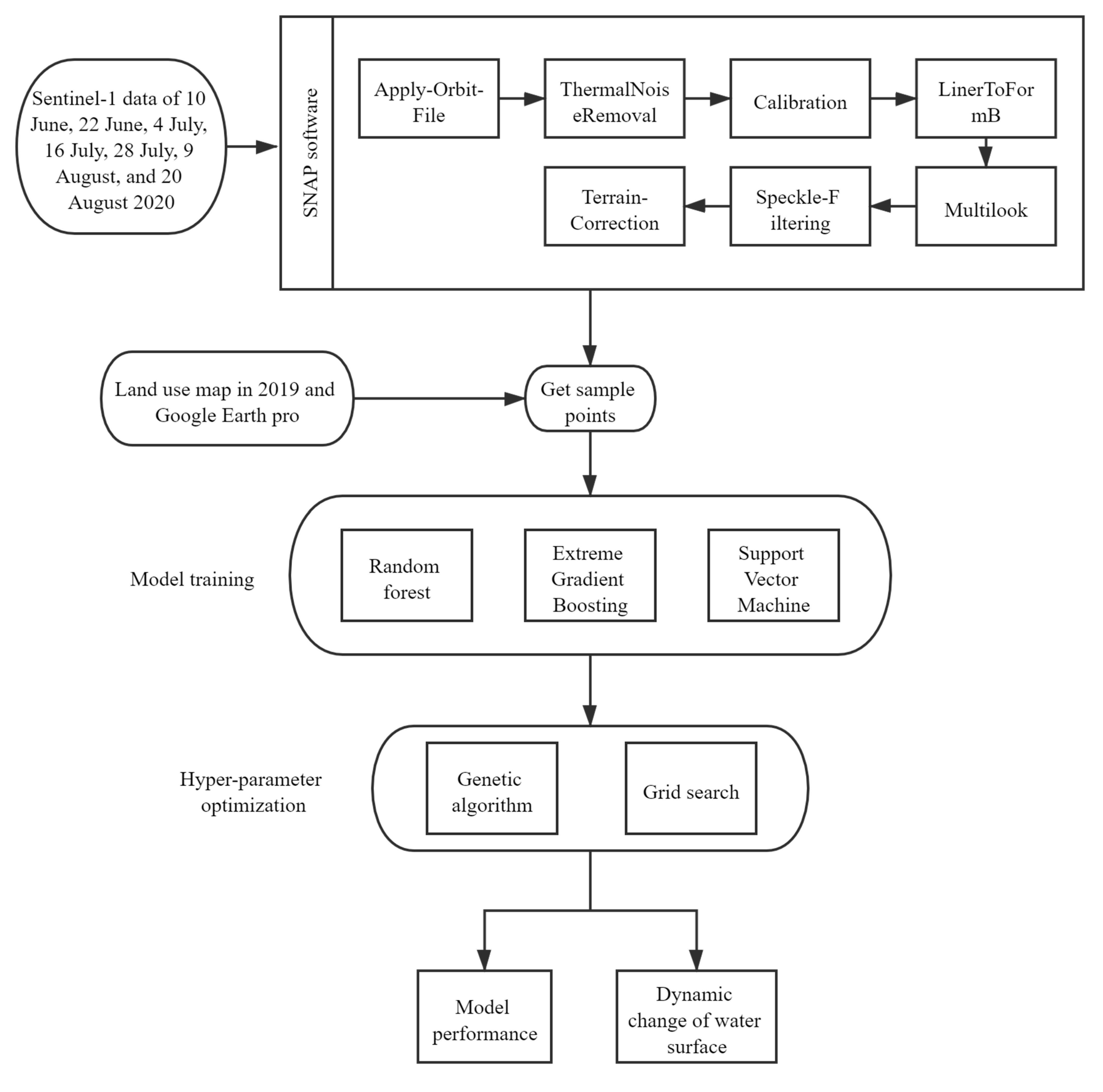
2. Materials and Methods
2.1. Study Area
2.2. Data
2.3. Genetic Algorithm (GA)
2.4. Random Forest (RF)
2.5. Extreme Gradient Boosting (XGB)
2.6. Support Vector Machine (SVM)
2.7. Combining Machine Learning with Genetic Algorithm
2.8. Statistical Indicators
3. Results
3.1. Hyper-Parameter Optimization
3.2. Model Performance
3.3. Dynamic Changes in Water Surface
4. Discussion
4.1. Model Performance
4.2. Deficiencies
5. Conclusions
- The optimized models performed better than the models with default hyper-parameters in both validation and transfer areas;
- The genetic algorithm for hyper-parameter optimization was better than the grid search, as it had a shorter time, higher model validation accuracy and transfer accuracy;
- The support vector machine model based on a genetic algorithm was the best model for identifying water bodies and dynamic changes in water surfaces.
Supplementary Materials
Author Contributions
Funding
Institutional Review Board Statement
Informed Consent Statement
Data Availability Statement
Conflicts of Interest
References
- Ahmadlou, M.; Karimi, M.; Alizadeh, S.; Shirzadi, A.; Parvinnejhad, D.; Shahabi, H.; Panahi, M. Flood susceptibility assessment using integration of adaptive network-based fuzzy inference system (ANFIS) and biogeography-based optimization (BBO) and BAT algorithms (BA). Geocarto Int. 2019, 34, 1252–1272. [Google Scholar] [CrossRef]
- Youssef, A.M.; Pradhan, B.; Sefry, S.A. Flash flood susceptibility assessment in Jeddah city (Kingdom of Saudi Arabia) using bivariate and multivariate statistical models. Environ. Earth Sci. 2016, 75, 255. [Google Scholar] [CrossRef]
- Al-Amin, A.Q.; Nagy, G.J.; Masud, M.M.; Leal Filho, W.; Doberstein, B. Evaluating the impacts of climate disasters and the integration of adaptive flood risk management. Int. J. Disaster Risk Reduct. 2019, 39, 101241. [Google Scholar] [CrossRef]
- Sharifi, L.; Bokaie, S. Priorities in prevention and control of flood hazards in Iran 2019 massive flood. Iran. J. Microbiol. 2019, 11, 80–84. [Google Scholar] [CrossRef] [PubMed]
- Zheng, P.; Li, Z.; Bai, Z.; Wan, L.; Li, X. Influence of Climate Change to Drought and Flood. Disaster Adv. 2012, 5, 1331–1334. [Google Scholar]
- Domeneghetti, A.; Schumann, G.J.P.; Tarpanelli, A. Preface: Remote Sensing for Flood Mapping and Monitoring of Flood Dynamics. Remote Sens. 2019, 11, 943. [Google Scholar] [CrossRef]
- Bates, P.D.; Horritt, M.S.; Fewtrell, T.J. A simple inertial formulation of the shallow water equations for efficient two-dimensional flood inundation modelling. J. Hydrol. 2010, 387, 33–45. [Google Scholar] [CrossRef]
- Bates, P.D.; Horritt, M.S.; Smith, C.N.; Mason, D. Integrating remote sensing observations of flood hydrology and hydraulic modelling. Hydrol. Process. 1997, 11, 1777–1795. [Google Scholar] [CrossRef]
- Rahman, M.S.; Di, L.P. The state of the art of spaceborne remote sensing in flood management. Nat. Hazards 2017, 85, 1223–1248. [Google Scholar] [CrossRef]
- Goldberg, M.D.; Li, S.M.; Goodman, S.; Lindsey, D.; Sjoberg, B.; Sun, D. Contributions of Operational Satellites in Monitoring the Catastrophic Floodwaters Due to Hurricane Harvey. Remote Sens. 2018, 10, 1256. [Google Scholar] [CrossRef]
- Li, J.G.; Yang, X.C.; Maffei, C.; Tooth, S.; Yao, G.Q. Applying Independent Component Analysis on Sentinel-2 Imagery to Characterize Geomorphological Responses to an Extreme Flood Event near the Non-Vegetated Rio Colorado Terminus, Salar de Uyuni, Bolivia. Remote Sens. 2018, 10, 725. [Google Scholar] [CrossRef]
- Feng, W.Q.; Sui, H.G.; Huang, W.M.; Xu, C.; An, K.Q. Water Body Extraction From Very High-Resolution Remote Sensing Imagery Using Deep U-Net and a Superpixel-Based Conditional Random Field Model. IEEE Geosci. Remote Sens. Lett. 2019, 16, 618–622. [Google Scholar] [CrossRef]
- Yague-Martinez, N.; Prats-Iraola, P.; Gonzalez, F.R.; Brcic, R.; Shau, R.; Geudtner, D.; Eineder, M.; Bamler, R. Interferometric Processing of Sentinel-1 TOPS Data. IEEE Trans. Geosci. Remote Sens. 2016, 54, 2220–2234. [Google Scholar] [CrossRef]
- Wright, J.; Lillesand, T.; Kiefer, M.; Ralph, W. Remote Sensing and Image Interpretation. Geogr. J. 1980, 146, 448–449. [Google Scholar] [CrossRef]
- Chini, M.; Pelich, R.; Pulvirenti, L.; Pierdicca, N.; Hostache, R.; Matgen, P. Sentinel-1 InSAR Coherence to Detect Floodwater in Urban Areas: Houston and Hurricane Harvey as A Test Case. Remote Sens. 2019, 11, 107. [Google Scholar] [CrossRef]
- Zhang, L.; Zhang, B.; Chen, Z.C.; Zheng, L.F.; Tong, Q.X. The application of hyperspectral remote sensing to coast environment investigation. Acta Oceanol. Sin. 2009, 28, 1–13. [Google Scholar]
- Bangira, T.; Alfieri, S.M.; Menenti, M.; van Niekerk, A. Comparing Thresholding with Machine Learning Classifiers for Mapping Complex Water. Remote Sens. 2019, 11, 1351. [Google Scholar] [CrossRef]
- Bijeesh, T.V.; Narasimhamurthy, K.N. A Hybrid Level Set Based Approach for Surface Water Delineation using Landsat-8 Multispectral Images. Eng. Lett. 2021, 29, 624–633. [Google Scholar]
- Choung, Y.-J.; Jo, M.-H. Comparison of machine learning methods for mapping sea farms with high spatial resolution imagery. Int. J. Remote Sens. 2020, 41, 5657–5668. [Google Scholar] [CrossRef]
- Luo, J.; Chen, Z.; Chen, N. Distinguishing different subclasses of water bodies for long-term and large-scale statistics of lakes: A case study of the Yangtze River basin from 2008 to 2018. Int. J. Digit. Earth 2021, 14, 202–230. [Google Scholar] [CrossRef]
- Shah, M.I.; Javed, M.F.; Abunama, T. Proposed formulation of surface water quality and modelling using gene expression, machine learning, and regression techniques. Environ. Sci. Pollut. Res. 2021, 28, 13202–13220. [Google Scholar] [CrossRef] [PubMed]
- Whigham, P.A.; Crapper, P.F. Modelling rainfall-runoff using genetic programming. Math. Comput. Model. 2001, 33, 707–721. [Google Scholar] [CrossRef]
- Acharya, T.D.; Subedi, A.; Lee, D.H. Evaluation of Machine Learning Algorithms for Surface Water Extraction in a Landsat 8 Scene of Nepal. Sensors 2019, 19, 2769. [Google Scholar] [CrossRef] [PubMed]
- Choung, Y.-J.; Kim, K.-S.; Park, I.; Youn-In, C. Detection of Surface Water Bodies in Daegu Using Various Water Indices and Machine Learning Technique Based on the Landsat-8 Satellite Image. J. Korean Assoc. Geogr. Inf. Stud. 2021, 24, 1–11. [Google Scholar] [CrossRef]
- Wen, L.; Hughes, M. Coastal Wetland Mapping Using Ensemble Learning Algorithms: A Comparative Study of Bagging, Boosting and Stacking Techniques. Remote Sens. 2020, 12, 1683. [Google Scholar] [CrossRef]
- Zhang, J.; Tu, H.; Ren, Y.; Wan, J.; Zhou, L.; Li, M.; Wang, J.; Yu, L.; Zhao, C.; Zhang, L. A Parameter Communication Optimization Strategy for Distributed Machine Learning in Sensors. Sensors 2017, 17, 2172. [Google Scholar] [CrossRef] [PubMed]
- Zhou, W.; Luo, G. Parameter Sensitivity Analysis for the Progressive Sampling-Based Bayesian Optimization Method for Automated Machine Learning Model Selection. In Heterogenous Data Management, Polystores, and Analytics for Healthcare: VLDB Workshops, Poly 2020 and DMAH 2020 Virtual Event, August 31 and September 4, 2020: Revised Selected Papers; Springer: Cham, Switzerland, 2021; Volume 12633, pp. 213–227. [Google Scholar] [CrossRef]
- Anderssen, R.S.; Bloomfield, P. Properties of random search in global optimization. J. Optim. Theory Appl. 1975, 16, 383–398. [Google Scholar] [CrossRef]
- Fuchs, M.; Lee, C.-K. The wiener index of random digital trees. Siam J. Discret. Math. 2015, 29, 586–614. [Google Scholar] [CrossRef][Green Version]
- George, S.C.G.; Sumathi, B. Grid Search Tuning of Hyperparameters in Random Forest Classifier for Customer Feedback Sentiment Prediction. Int. J. Adv. Comput. Sci. Appl. 2020, 11, 173–178. [Google Scholar]
- Guo, B.; Hu, J.; Wu, W.; Peng, Q.; Wu, F. The Tabu_Genetic Algorithm: A Novel Method for Hyper-Parameter Optimization of Learning Algorithms. Electronics 2019, 8, 579. [Google Scholar] [CrossRef]
- Kumar, P.; Batra, S.; Raman, B. Deep neural network hyper-parameter tuning through twofold genetic approach. Soft Comput. 2021, 25, 8747–8771. [Google Scholar] [CrossRef]
- Zhang, J.; Sun, G.; Sun, Y.; Dou, H.; Bilal, A. Hyper-Parameter Optimization by Using the Genetic Algorithm for Upper Limb Activities Recognition Based on Neural Networks. IEEE Sens. J. 2021, 21, 1877–1884. [Google Scholar] [CrossRef]
- Bergstra, J.; Bengio, Y. Random Search for Hyper-Parameter Optimization. J. Mach. Learn. Res. 2012, 13, 281–305. [Google Scholar]
- Ding, C.; Chen, L.; Zhong, B. Exploration of intelligent computing based on improved hybrid genetic algorithm. Clust. Comput. J. Netw. Softw. Tools Appl. 2019, 22, S9037–S9045. [Google Scholar] [CrossRef]
- Yuan, Q.; Qian, F. A hybrid genetic algorithm for twice continuously differentiable NLP problems. Comput. Chem. Eng. 2010, 34, 36–41. [Google Scholar] [CrossRef]
- Dai, X.; Zhuang, D. Geographic Planning and Design of Marine Island Ecological Landscape Based on Genetic Algorithm. J. Coast. Res. 2019, 93, 524–529. [Google Scholar] [CrossRef]
- Zhan, H.G.; Lee, Z.P.; Shi, P.; Chen, C.Q.; Carder, K.L. Retrieval of water optical properties for optically deep waters using genetic algorithms. IEEE Trans. Geosci. Remote Sens. 2003, 41, 1123–1128. [Google Scholar] [CrossRef]
- Zheng, C.H.; Zheng, G.W.; Jiao, L.C. Heuristic genetic algorithm-based support vector classifier for recognition of remote sensing images. In Advances in Neural Networks-Isnn 2004, Pt 1; Yin, F.L., Wang, J., Guo, C.G., Eds.; Lecture Notes in Computer Science: Dalian, China, 2004; Volume 3173, pp. 629–635. [Google Scholar]
- Ming, D.; Zhou, T.; Wang, M.; Tan, T. Land cover classification using random forest with genetic algorithm-based parameter optimization. J. Appl. Remote Sens. 2016, 10, 035021. [Google Scholar] [CrossRef]
- Huang, M.; Gong, J.; Shi, Z.; Liu, C.; Zhang, L. Genetic algorithm-based decision tree classifier for remote sensing mapping with SPOT-5 data in the HongShiMao watershed of the loess plateau, China. Neural Comput. Appl. 2007, 16, 513–517. [Google Scholar] [CrossRef]
- Lu, Z.; Ma, L.; Miao, Q.L.; Dai, Q.; Wang, Y. Fine Spatial Distribution of Precipitation on Chongqing Rugged Terrain. J. Nanjing Inst. Meteorol. 2006, 29, 408–412. (In Chinese) [Google Scholar]
- Zhang, H.; Wei, Y.Q.; Fan, Z.J. A Discussion on Flood Control and Drainage under Flood Situation—Case Studies on Wuhan and Chongqing. Technol. Econ. Chang. 2021, 5, 9–13. (In Chinese) [Google Scholar]
- Brown, J.C.; Kastens, J.H.; Coutinho, A.C.; Victoria, D.D.; Bishop, C.R. Classifying multiyear agricultural land use data from Mato Grosso using time-series MODIS vegetation index data. Remote Sens. Environ. 2013, 130, 39–50. [Google Scholar] [CrossRef]
- de Castro, A.I.; Six, J.; Plant, R.E.; Pena, J.M. Mapping Crop Calendar Events and Phenology-Related Metrics at the Parcel Level by Object-Based Image Analysis (OBIA) of MODIS-NDVI Time-Series: A Case Study in Central California. Remote Sens. 2018, 10, 1745. [Google Scholar] [CrossRef]
- Fritz, S.; Massart, M.; Savin, I.; Gallego, J.; Rembold, F. The use of MODIS data to derive acreage estimations for larger fields: A case study in the south-western Rostov region of Russia. Int. J. Appl. Earth Obs. Geoinf. 2008, 10, 453–466. [Google Scholar] [CrossRef]
- Grzegozewski, D.M.; Johann, J.A.; Uribe-Opazo, M.A.; Mercante, E.; Coutinho, A.C. Mapping soya bean and corn crops in the State of Parana, Brazil, using EVI images from the MODIS sensor. Int. J. Remote Sens. 2016, 37, 1257–1275. [Google Scholar] [CrossRef]
- Azadbakht, M.; Fraser, C.S.; Khoshelham, K. Synergy of sampling techniques and ensemble classifiers for classification of urban environments using full-waveform LiDAR data. Int. J. Appl. Earth Obs. Geoinf. 2018, 73, 277–291. [Google Scholar] [CrossRef]
- Forzieri, G.; Moser, G.; Catani, F. Assessment of hyperspectral MIVIS sensor capability for heterogeneous landscape classification. ISPRS-J. Photogramm. Remote Sens. 2012, 74, 175–184. [Google Scholar] [CrossRef]
- Naboureh, A.; Ebrahimy, H.; Azadbakht, M.; Bian, J.H.; Amani, M. RUESVMs: An Ensemble Method to Handle the Class Imbalance Problem in Land Cover Mapping Using Google Earth Engine. Remote Sens. 2020, 12, 3484. [Google Scholar] [CrossRef]
- Weiss, G.M. Mining with rarity: A unifying framework. Acm Sigkdd Explor. Newsl. 2004, 6, 7–19. [Google Scholar] [CrossRef]
- Ji, S.; Wang, X.; Zhao, W.; Guo, D. An Application of a Three-Stage XGBoost-Based Model to Sales Forecasting of a Cross-Border E-Commerce Enterprise. Math. Probl. Eng. 2019, 2019, 8503252. [Google Scholar] [CrossRef]
- Qiu, Y.; Zhou, J.; Khandelwal, M.; Yang, H.; Yang, P.; Li, C. Performance evaluation of hybrid WOA-XGBoost, GWO-XGBoost and BO-XGBoost models to predict blast-induced ground vibration. Eng. Comput. 2021. [Google Scholar] [CrossRef]
- Samat, A.; Li, E.; Wang, W.; Liu, S.; Lin, C.; Abuduwaili, J. Meta-XGBoost for Hyperspectral Image Classification Using Extended MSER-Guided Morphological Profiles. Remote Sens. 2020, 12, 1973. [Google Scholar] [CrossRef]
- Paneque-Galvez, J.; Mas, J.F.; More, G.; Cristobal, J.; Orta-Martinez, M.; Luz, A.C.; Gueze, M.; Macia, M.J.; Reyes-Garcia, V. Enhanced land use/cover classification of heterogeneous tropical landscapes using support vector machines and textural homogeneity. Int. J. Appl. Earth Obs. Geoinf. 2013, 23, 372–383. [Google Scholar] [CrossRef]
- Schwert, B.; Rogan, J.; Giner, N.M.; Ogneva-Himmelberger, Y.; Blanchard, S.D.; Woodcock, C. A comparison of support vector machines and manual change detection for land-cover map updating in Massachusetts, USA. Remote Sens. Lett. 2013, 4, 882–890. [Google Scholar] [CrossRef]
- Hazini, S.; Hashim, M. Comparative analysis of product-level fusion, support vector machine, and artificial neural network approaches for land cover mapping. Arab. J. Geosci. 2015, 8, 9763–9773. [Google Scholar] [CrossRef]
- He, T.; Sun, Y.-J.; Xu, J.-D.; Wang, X.-J.; Hu, C.-R. Enhanced land use/cover classification using support vector machines and fuzzy k-means clustering algorithms. J. Appl. Remote Sens. 2014, 8, 083636. [Google Scholar] [CrossRef][Green Version]
- Zare, M.; Behnia, N.; Gabriels, D. Assessment of Land Cover Changes Using Taguchi-Based Optimized SVM Classification Approach. J. Indian Soc. Remote Sens. 2019, 47, 45–52. [Google Scholar] [CrossRef]
- Kadavi, P.R.; Lee, C.-W. Land cover classification analysis of volcanic island in Aleutian Arc using an artificial neural network (ANN) and a support vector machine (SVM) from Landsat imagery. Geosci. J. 2018, 22, 652–665. [Google Scholar] [CrossRef]
- Vuolo, F.; Atzberger, C. Exploiting the Classification Performance of Support Vector Machines with Multi-Temporal Moderate-Resolution Imaging Spectroradiometer (MODIS) Data in Areas of Agreement and Disagreement of Existing Land Cover Products. Remote Sens. 2012, 4, 3143–3167. [Google Scholar] [CrossRef]
- Kadiyala, A.; Kumar, A. Applications of python to evaluate the performance of decision tree-based boosting algorithms. Environ. Prog. Sustain. Energy 2018, 37, 618–623. [Google Scholar] [CrossRef]
- Yuan, S. Random gradient boosting for predicting conditional quantiles. J. Stat. Comput. Simul. 2015, 85, 3716–3726. [Google Scholar] [CrossRef]
- Pahno, S.; Yang, J.J.; Kim, S.S. Use of Machine Learning Algorithms to Predict Subgrade Resilient Modulus. Infrastructures 2021, 6, 78. [Google Scholar] [CrossRef]
- Hoang, N.; Xuan-Nam, B.; Hoang-Bac, B.; Dao Trong, C. Developing an XGBoost model to predict blast-induced peak particle velocity in an open-pit mine: A case study. Acta Geophys. 2019, 67, 477–490. [Google Scholar] [CrossRef]
- Zhang, X.; Nguyen, H.; Bui, X.-N.; Tran, Q.-H.; Nguyen, D.-A.; Bui, D.T.; Moayedi, H. Novel Soft Computing Model for Predicting Blast-Induced Ground Vibration in Open-Pit Mines Based on Particle Swarm Optimization and XGBoost. Nat. Resour. Res. 2020, 29, 711–721. [Google Scholar] [CrossRef]
- Zhang, L.; Gao, Y.; Sun, Y.; Fei, T.; Wang, Y. Application on Cold Chain Logistics Routing Optimization Based on Improved Genetic Algorithm. Autom. Control Comput. Sci. 2019, 53, 169–180. [Google Scholar] [CrossRef]
- Chekanin, V.A.; Kulikova, M.Y. Adaptive adjustment of parameters of the genetic algorithm. Vestn. MGTU Stank. 2017, 3, 85–89. [Google Scholar]
- Herrera, F.; Lozano, M.; Moraga, C. Hybrid distributed real-coded genetic algorithms. In Parallel Problem Solving from Nature-Ppsn V; Eiben, A.E., Back, T., Schoenauer, M., Schwefel, H.P., Eds.; Lecture Notes in Computer Science: Amsterdam, The Netherlands, 1998; Volume 1498, pp. 603–612. [Google Scholar]
- Herrera, F.; Lozano, M.; Moraga, C. Hierarchical distributed genetic algorithms. Int. J. Intell. Syst. 1999, 14, 1099–1121. [Google Scholar] [CrossRef]
- Whitley, D. A genetic algorithm tutorial. Stat. Comput. 1994, 4, 65–85. [Google Scholar] [CrossRef]
- Huo, A.; Zhang, J.; Qiao, C.; Li, C.; Xie, J.; Wang, J.; Zhang, X. Multispectral remote sensing inversion for city landscape water eutrophication based on Genetic Algorithm-Support Vector Machine. Water Qual. Res. J. Can. 2014, 49, 285–293. [Google Scholar] [CrossRef]
- Sun, D.; Li, Y.; Wang, Q. A Unified Model for Remotely Estimating Chlorophyll a in Lake Taihu, China, Based on SVM and In Situ Hyperspectral Data. IEEE Trans. Geosci. Remote Sens. 2009, 47, 2957–2965. [Google Scholar] [CrossRef]
- Zhu, Q.; Luo, Y.; Zhou, D.; Xu, Y.-P.; Wang, G.; Tian, Y. Drought prediction using in situ and remote sensing products with SVM over the Xiang River Basin, China. Nat. Hazards 2021, 105, 2161–2185. [Google Scholar] [CrossRef]
- Bosenberg, J.; Linne, H. Laser remote sensing of the planetary boundary layer. Meteorol. Z. 2002, 11, 233–240. [Google Scholar] [CrossRef]
- Dalu, G. Satellite remote-sensing of atmospheric water-vapor. Int. J. Remote Sens. 1986, 7, 1089–1097. [Google Scholar] [CrossRef]
- Wilczak, J.M.; Gossard, E.E.; Neff, W.D.; Eberhard, W.L. Ground-based remote sensing of the atmospheric boundary layer: 25 years of progress. Bound. Layer Meteorol. 1996, 78, 321–349. [Google Scholar] [CrossRef]
- Zhou, X.J. A correction to remote-sensing by sodar. Kexue Tongbao 1988, 33, 411–413. [Google Scholar]
- Tehrany, M.S.; Pradhan, B.; Jebur, M.N. Flood susceptibility mapping using a novel ensemble weights-of-evidence and support vector machine models in GIS. J. Hydrol. 2014, 512, 332–343. [Google Scholar] [CrossRef]









| Classifier | Hyper-Parameter | Candidate Value | Combination Number |
|---|---|---|---|
| RF | n_estimators | 1~200 | 20,000 |
| max_depth | 100~600 | ||
| min_samples_split | 2~11 | ||
| min_samples_leaf | 1~10 | ||
| XGB | learning_rate | 0.001~0.1 | 5000 |
| subsample | 0.5~0.9 | ||
| colsample_bytree | 0.5~0.9 | ||
| reg_alpha | 0.001~0.1 | ||
| SVM | C | 0.01~1000 | 300 |
| Gamma | 0.01~10 | ||
| kernel | ‘rbf’, ‘linear’, ‘sigmoid’ |
| Prediction | ||||
|---|---|---|---|---|
| Water | Non-Water | Sum | ||
| Ground Truth | Water | TP | FN | TP + FN |
| Non-Water | FP | TN | FP + TN | |
| Sum | TP + FP | FN + TN | TP + FP + FN + TN | |
| Classifier | Hyper-Parameter | Default Values | Optimized by Genetic Algorithm | Optimized by Grid Search |
|---|---|---|---|---|
| RF | n_estimators | 10 | 48 | 201 |
| max_depth | None | 451 | 571 | |
| min_samples_split | 2 | 11 | 10 | |
| min_samples_leaf | 1 | 1 | 2 | |
| XGB | learning_rate | 0.1 | 0.082 | 0.075 |
| subsample | 1 | 0.618 | 0.7 | |
| colsample_bytree | 1 | 0.702 | 0.9 | |
| reg_alpha | 0 | 0.071 | 0.01 | |
| SVM | C | 1.0 | 221.658 | 10,000 |
| Gamma | 0.33 | 0.234 | 10 | |
| kernel | ‘rbf’ | ‘linear’ | ‘linear’ |
| ACC | Kappa | F1-Score | |
|---|---|---|---|
| RF | 0.9817 | 0.9633 | 0.9823 |
| XGB | 0.9833 | 0.9667 | 0.9837 |
| SVM | 0.9850 | 0.9700 | 0.9855 |
| RF_grid | 0.9867 | 0.9733 | 0.9870 |
| XGB_grid | 0.9917 | 0.9833 | 0.9919 |
| SVM_grid | 0.9917 | 0.9833 | 0.9919 |
| RF_GA | 0.9883 | 0.9766 | 0.9887 |
| XGB_GA | 0.9917 | 0.9833 | 0.9919 |
| SVM_GA | 0.9917 | 0.9833 | 0.9919 |
| ACC | Kappa | F1-Score | |
|---|---|---|---|
| RF | 0.9800 | 0.9600 | 0.9797 |
| XGB | 0.9820 | 0.9640 | 0.9817 |
| SVM | 0.9815 | 0.9630 | 0.9813 |
| RF_grid | 0.9800 | 0.9600 | 0.9797 |
| XGB_grid | 0.9810 | 0.9620 | 0.9807 |
| SVM_grid | 0.9845 | 0.9690 | 0.9843 |
| RF_GA | 0.9815 | 0.9630 | 0.9812 |
| XGB_GA | 0.9820 | 0.9640 | 0.9817 |
| SVM_GA | 0.9850 | 0.9700 | 0.9848 |
| Land Use Type | Inundated Area (m2) | ||||||
|---|---|---|---|---|---|---|---|
| 10 June | 22 June | 4 July | 16 July | 28 July | 9 August | 21 August | |
| Dry land | 46,975 | 22,155 | 38,322 | 95,029 | 296,482 | 156,061 | 469,898 |
| Paddy field | 5511 | 2828 | 1007 | 4903 | 34,346 | 10,761 | 55,188 |
Publisher’s Note: MDPI stays neutral with regard to jurisdictional claims in published maps and institutional affiliations. |
© 2021 by the authors. Licensee MDPI, Basel, Switzerland. This article is an open access article distributed under the terms and conditions of the Creative Commons Attribution (CC BY) license (https://creativecommons.org/licenses/by/4.0/).
Share and Cite
Huang, Z.; Wu, W.; Liu, H.; Zhang, W.; Hu, J. Identifying Dynamic Changes in Water Surface Using Sentinel-1 Data Based on Genetic Algorithm and Machine Learning Techniques. Remote Sens. 2021, 13, 3745. https://doi.org/10.3390/rs13183745
Huang Z, Wu W, Liu H, Zhang W, Hu J. Identifying Dynamic Changes in Water Surface Using Sentinel-1 Data Based on Genetic Algorithm and Machine Learning Techniques. Remote Sensing. 2021; 13(18):3745. https://doi.org/10.3390/rs13183745
Chicago/Turabian StyleHuang, Zelin, Wei Wu, Hongbin Liu, Weichun Zhang, and Jin Hu. 2021. "Identifying Dynamic Changes in Water Surface Using Sentinel-1 Data Based on Genetic Algorithm and Machine Learning Techniques" Remote Sensing 13, no. 18: 3745. https://doi.org/10.3390/rs13183745
APA StyleHuang, Z., Wu, W., Liu, H., Zhang, W., & Hu, J. (2021). Identifying Dynamic Changes in Water Surface Using Sentinel-1 Data Based on Genetic Algorithm and Machine Learning Techniques. Remote Sensing, 13(18), 3745. https://doi.org/10.3390/rs13183745

