The Use of InSAR Phase Coherence Analyses for the Monitoring of Aeolian Erosion
Abstract
1. Introduction
2. Test Site
3. Method and Data Sets
3.1. Erosion Measurement with InSAR Phase Decorrelation
- (1)
- 2D transition vector derivation by high-resolution satellite/Unmanned Aerial Vehicle (UAV) orthographic image comparison [22,23,24]: This approach has the advantage of obtaining accurate dune mobility only by acquiring a pair of satellite images. However, it is limited to only measuring 2D projected dune mobility on ortho-image space.
- (2)
- Observation of 3D volumetric change based on high-resolution Laser Detection and Ranging (LIDAR)/UAV continuous stereo observations [25,26,27]: Digital Elevation Models (DEMs) generated from precisely registered stereo/LIDAR observations at two observation times allows the calculation of volumetric change. However, the possibilities of consecutive 3D observations are even more restricted.
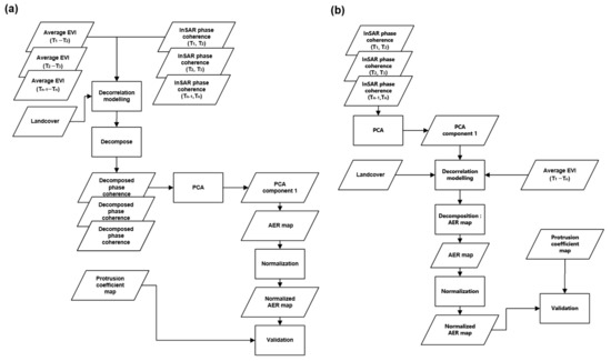
3.2. Decomposition by Vegetation Decomposition and Overall Decomposition Procedure
3.3. Inter-Comparison with Protrusion Coefficients (PC)
4. Processing Results
5. Discussion
6. Conclusions and Future Work
Author Contributions
Funding
Data Availability Statement
Acknowledgments
Conflicts of Interest
References
- Tegen, I.; Fung, I. Contribution to the atmospheric mineral aerosol load from land surface modification. J. Geophys. Res. Atmos. 1995, 100, 18707–18726. [Google Scholar] [CrossRef]
- Xuan, J.; Sokolik, I.N.; Hao, J.; Guo, F.; Mao, H.; Yang, G. Identification and characterization of sources of atmospheric mineral dust in East Asia. Atmos. Environ. 2004, 38, 6239–6252. [Google Scholar] [CrossRef]
- Wang, X.; Huang, J.; Ji, M.; Higuchi, K. Variability of East Asia dust events and their long-term trend. Atmos. Environ. 2008, 42, 3156–3165. [Google Scholar] [CrossRef]
- Kurosaki, Y.; Mikami, M. Regional difference in the characteristic of dust event in East Asia: Relationship among dust outbreak, surface wind, and land surface condition. J. Meteorol. Soc. Japan. Ser. II 2005, 83, 1–18. [Google Scholar] [CrossRef]
- Zhang, B.; Tsunekawa, A.; Tsubo, M. Contributions of sandy lands and stony deserts to long-distance dust emission in China and Mongolia during 2000–2006. Glob. Planet. Chang. 2008, 60, 487–504. [Google Scholar] [CrossRef]
- Kim, J. Transport routes and source regions of Asian dust observed in Korea during the past 40 years (1965–2004). Atmos. Environ. 2008, 42, 4778–4789. [Google Scholar] [CrossRef]
- Bryant, R.G.; Bigg, G.R.; Mahowald, N.M.; Eckardt, F.D.; Ross, S.G. Dust emission response to climate in southern Africa. J. Geophys. Res. Atmos. 2007, 112. [Google Scholar] [CrossRef]
- Kaskaoutis, D.; Kosmopoulos, P.; Nastos, P.; Kambezidis, H.; Sharma, M.; Mehdi, W. Transport pathways of Sahara dust over Athens, Greece as detected by MODIS and TOMS. Geomat. Nat. Hazards Risk 2012, 3, 35–54. [Google Scholar] [CrossRef]
- Prasad, A.K.; Singh, R.P. Changes in aerosol parameters during major dust storm events (2001–2005) over the Indo-Gangetic Plains using AERONET and MODIS data. J. Geophys. Res. Atmos. 2007, 112. [Google Scholar] [CrossRef]
- Ginoux, P.; Prospero, J.M.; Gill, T.E.; Hsu, N.C.; Zhao, M. Global-scale attribution of anthropogenic and natural dust sources and their emission rates based on MODIS Deep Blue aerosol products. Rev. Geophys. 2012, 50. [Google Scholar] [CrossRef]
- United Nations Convention to Combart Desertification Addressing Sand and Dust Strom in SDG Implementation. Available online: https://knowledge.unccd.int/publications/addressing-sand-and-dust-storms-sdg-implementation (accessed on 1 June 2021).
- Du, H.; Wang, T.; Xue, X.; Li, S. Modelling of sand/dust emission in Northern China from 2001 to 2014. Geoderma 2012, 330, 162–176. [Google Scholar] [CrossRef]
- Du, H.; Xue, X.; Wang, T. Estimation of saltation emission in the Kubuqi Desert, North China. Sci. Total Environ. 2014, 479, 77–92. [Google Scholar] [CrossRef]
- Sun, J.; Zhang, M.; Liu, T. Spatial and temporal characteristics of dust storms in China and its surrounding regions, 1960–1999: Relations to source area and climate. J. Geophys. Res. Atmos. 2001, 106, 10325–10333. [Google Scholar] [CrossRef]
- Zhang, B.; Tsunekawa, A.; Tsubo, M. Identification of dust hot spots from multi-resolution remotely sensed data in eastern China and Mongolia. Water Air Soil Pollut. 2015, 226, 117. [Google Scholar] [CrossRef]
- Wang, X.; Eerdun, H.; Zhou, Z.; Liu, X. Significance of variations in the wind energy environment over the past 50 years with respect to dune activity and desertification in arid and semiarid northern China. Geomorphology 2007, 86, 252–266. [Google Scholar] [CrossRef]
- Wang, X.; Yang, Y.; Dong, Z.; Zhang, C. Responses of dune activity and desertification in China to global warming in the twenty-first century. Glob. Planet. Chang. 2009, 67, 167–185. [Google Scholar] [CrossRef]
- Yu, X.; Zhuo, Y.; Liu, H.; Wang, Q.; Wen, L.; Li, Z.; Liang, C.; Wang, L. Degree of desertification based on normalized landscape index of sandy lands in inner Mongolia, China. Glob. Ecol. Conserv. 2020, 23, e01132. [Google Scholar] [CrossRef]
- Liu, L.; Skidmore, E.; Hasi, E.; Wagner, L.; Tatarko, J. Dune sand transport as influenced by wind directions, speed and frequencies in the Ordos Plateau, China. Geomorphology 2005, 67, 283–297. [Google Scholar] [CrossRef]
- Yun, J.; Kim, J.; Choi, Y.; Yun, H. Monitoring of desert dune topography by multi angle sensors. AGUFM 2011, 2011, EP31A-0794. [Google Scholar]
- Yang, X.; Forman, S.; Hu, F.; Zhang, D.; Liu, Z.; Li, H. Initial insights into the age and origin of the Kubuqi sand sea of northern China. Geomorphology 2016, 259, 30–39. [Google Scholar] [CrossRef]
- Hermas, E.; Leprince, S.; Abou El-Magd, I. Retrieving sand dune movements using sub-pixel correlation of multi-temporal optical remote sensing imagery, northwest Sinai Peninsula, Egypt. Remote Sens. Environ. 2012, 121, 51–60. [Google Scholar] [CrossRef]
- Yao, Z.; Wang, T.; Han, Z.; Zhang, W.; Zhao, A. Migration of sand dunes on the northern Alxa Plateau, Inner Mongolia, China. J. Arid Environ. 2007, 70, 80–93. [Google Scholar] [CrossRef]
- Mahmoud, A.M.A.; Novellino, A.; Hussain, E.; Marsh, S.; Psimoulis, P.; Smith, M. The use of SAR offset tracking for detecting sand dune movement in Sudan. Remote Sens. 2020, 12, 3410. [Google Scholar] [CrossRef]
- Solazzo, D.; Sankey, J.B.; Sankey, T.T.; Munson, S.M. Mapping and measuring aeolian sand dunes with photogrammetry and LiDAR from unmanned aerial vehicles (UAV) and multispectral satellite imagery on the Paria Plateau, AZ, USA. Geomorphology 2018, 319, 174–185. [Google Scholar] [CrossRef]
- Laporte-Fauret, Q.; Marieu, V.; Castelle, B.; Michalet, R.; Bujan, S.; Rosebery, D. Low-Cost UAV for high-resolution and large-scale coastal dune change monitoring using photogrammetry. J. Mar. Sci. Eng. 2019, 7, 63. [Google Scholar] [CrossRef]
- Grohmann, C.H.; Garcia, G.P.; Affonso, A.A.; Albuquerque, R.W. Dune migration and volume change from airborne LiDAR, terrestrial LiDAR and Structure from Motion-Multi View Stereo. Comput. Geosci. 2020, 143, 104569. [Google Scholar] [CrossRef]
- Liu, J.G.; Black, A.; Lee, H.; Hanaizumi, H.; Moore, J.M. Land surface change detection in a desert area in Algeria using multi-temporal ERS SAR coherence images. Int. J. Remote Sens. 2001, 22, 2463–2477. [Google Scholar] [CrossRef]
- Wegmuller, U.; Strozzi, T.; Farr, T.; Werner, C.L. Arid land surface characterization with repeat-pass SAR interferometry. IEEE Trans. Geosci. Remote Sens. 2000, 38, 776–781. [Google Scholar] [CrossRef]
- Gómez, D.; Salvador, P.; Sanz, J.; Casanova, C.; Casanova, J.L. Detecting Areas Vulnerable to Sand Encroachment Using Remote Sensing and GIS Techniques in Nouakchott, Mauritania. Remote Sens. 2018, 10, 1541. [Google Scholar] [CrossRef]
- Havivi, S.; Amir, D.; Schvartzman, I.; August, Y.; Maman, S.; Rotman, S.R.; Blumberg, D.G. Mapping dune dynamics by InSAR coherence. Earth Surf. Process. Landf. 2018, 43, 1229–1240. [Google Scholar] [CrossRef]
- Ullmann, T.; Sauerbrey, J.; Hoffmeister, D.; May, S.M.; Baumhauer, R.; Bubenzer, O. Assessing Spatiotemporal Variations of Sentinel-1 InSAR Coherence at Different Time Scales over the Atacama Desert (Chile) between 2015 and 2018. Remote Sens. 2019, 11, 2960. [Google Scholar] [CrossRef]
- Santoro, M.; Askne, J.I.; Wegmuller, U.; Werner, C.L. Observations, modeling, and applications of ERS-ENVISAT coherence over land surfaces. IEEE Trans. Geosci. Remote Sens. 2007, 45, 2600–2611. [Google Scholar] [CrossRef]
- Askne, J.I.; Dammert, P.B.; Ulander, L.M.; Smith, G. C-band repeat-pass interferometric SAR observations of the forest. IEEE Trans. Geosci. Remote Sens. 1997, 35, 25–35. [Google Scholar] [CrossRef]
- Askne, J.; Santoro, M. Multitemporal repeat pass SAR interferometry of boreal forests. IEEE Trans. Geosci. Remote Sens. 2005, 43, 1219–1228. [Google Scholar] [CrossRef]
- Wang, T.; Liao, M.; Perissin, D. InSAR coherence-decomposition analysis. IEEE Geosci. Remote Sens. Lett. 2009, 7, 156–160. [Google Scholar] [CrossRef]
- Zalite, K.; Antropov, O.; Praks, J.; Voormansik, K.; Noorma, M. Monitoring of agricultural grasslands with time series of X-band repeat-pass interferometric SAR. IEEE J. Sel. Top. Appl. Earth Obs. Remote Sens. 2015, 9, 3687–3697. [Google Scholar] [CrossRef]
- Ahmed, R.; Siqueira, P.; Hensley, S.; Chapman, B.; Bergen, K. A survey of temporal decorrelation from spaceborne L-Band repeat-pass InSAR. Remote Sens. Environ. 2011, 115, 2887–2896. [Google Scholar] [CrossRef]
- Zebker, H.A.; Villasenor, J. Decorrelation in interferometric radar echoes. IEEE Trans. Geosci. Remote Sens. 1992, 30, 950–959. [Google Scholar] [CrossRef]
- Just, D.; Bamler, R. Phase statistics of interferograms with applications to synthetic aperture radar. Appl. Opt. 1994, 33, 4361–4368. [Google Scholar] [CrossRef]
- Tamm, T.; Zalite, K.; Voormansik, K.; Talgre, L. Relating Sentinel-1 interferometric coherence to mowing events on grasslands. Remote Sens. 2016, 8, 802. [Google Scholar] [CrossRef]
- Wei, M.; Sandwell, D.T. Decorrelation of L-band and C-band interferometry over vegetated areas in California. IEEE Trans. Geosci. Remote Sens. 2010, 48, 2942–2952. [Google Scholar]
- Rosenqvist, A.; Shimada, M.; Ito, N.; Watanabe, M. ALOS PALSAR: A pathfinder mission for global-scale monitoring of the environment. IEEE Trans. Geosci. Remote Sens. 2007, 45, 3307–3316. [Google Scholar] [CrossRef]
- Rosenqvist, A.; Shimada, M.; Suzuki, S.; Ohgushi, F.; Tadono, T.; Watanabe, M.; Tsuzuku, K.; Watanabe, T.; Kamijo, S.; Aoki, E. Operational performance of the ALOS global systematic acquisition strategy and observation plans for ALOS-2 PALSAR-2. Remote Sens. Environ. 2014, 155, 3–12. [Google Scholar] [CrossRef]
- Geudtner, D.; Torres, R.; Snoeij, P.; Davidson, M.; Rommen, B. Sentinel-1 system capabilities and applications. In Proceedings of the 2014 IEEE Geoscience and Remote Sensing Symposium, Quebec City, QC, Canada, 13–18 July 2014; pp. 1457–1460. [Google Scholar]
- Torres, R.; Snoeij, P.; Geudtner, D.; Bibby, D.; Davidson, M.; Attema, E.; Potin, P.; Rommen, B.; Floury, N.; Brown, M. GMES Sentinel-1 mission. Remote Sens. Environ. 2012, 120, 9–24. [Google Scholar] [CrossRef]
- Lee, C.-W.; Lu, Z.; Jung, H.-S. Simulation of time-series surface deformation to validate a multi-interferogram InSAR processing technique. Int. J. Remote Sens. 2012, 33, 7075–7087. [Google Scholar] [CrossRef]
- Yun, H.-W.; Kim, J.-R.; Choi, Y.-S.; Lin, S.-Y. Analyses of Time Series InSAR Signatures for Land Cover Classification: Case Studies over Dense Forestry Areas with L-Band SAR Images. Sensors 2019, 19, 2830. [Google Scholar] [CrossRef]
- Gallagher, N.B.; O’Sullivan, D.; Palacios, M. The Effect of Data Centering on PCA Models. 2020. Available online: https://eigenvector.com/ (accessed on 1 June 2021).
- Kim, J.; Dorjsuren, M.; Choi, Y.; Purevjav, G. Reconstructed Aeolian Surface Erosion in Southern Mongolia by Multi-Temporal InSAR Phase Coherence Analyses. Front. Earth Sci 2020, 8, 531104. [Google Scholar] [CrossRef]
- Santoro, M.; Wegmuller, U.; Askne, J.I. Signatures of ERS–Envisat interferometric SAR coherence and phase of short vegetation: An analysis in the case of maize fields. IEEE Trans. Geosci. Remote Sens. 2009, 48, 1702–1713. [Google Scholar] [CrossRef]
- Zhengxing, W.; Chuang, L.; Alfredo, H. From AVHRR-NDVI to MODIS-EVI: Advances in vegetation index research. Acta Ecol. Sin. 2003, 23, 979–987. [Google Scholar]
- Huete, A.R.; Liu, H.; van Leeuwen, W.J. The use of vegetation indices in forested regions: Issues of linearity and saturation. In Proceedings of the IGARSS’97, 1997 IEEE International Geoscience and Remote Sensing Symposium Proceedings. Remote Sensing-A Scientific Vision for Sustainable Development, Singapore, 3–8 August 1997; pp. 1966–1968. [Google Scholar]
- Tian, X.; Li, Z.; Van der Tol, C.; Su, Z.; Li, X.; He, Q.; Bao, Y.; Chen, E.; Li, L. Estimating zero-plane displacement height and aerodynamic roughness length using synthesis of LiDAR and SPOT-5 data. Remote Sens. Environ. 2011, 115, 2330–2341. [Google Scholar] [CrossRef]
- Faivre, R.; Colin, J.; Menenti, M. Evaluation of methods for aerodynamic roughness length retrieval from very high-resolution imaging lidar observations over the Heihe Basin in China. Remote Sens. 2017, 9, 63. [Google Scholar] [CrossRef]
- Colin, J.; Faivre, R. Aerodynamic roughness length estimation from very high-resolution imaging LIDAR observations over the Heihe basin in China. Hydrol. Earth Syst. Sci. Discuss. 2010, 7, 2661–2669. [Google Scholar] [CrossRef]
- Bastiaanssen, W.G.; Menenti, M.; Feddes, R.; Holtslag, A. A remote sensing surface energy balance algorithm for land (SEBAL). 1. Formulation. J. Hydrol. 1998, 212, 198–212. [Google Scholar] [CrossRef]
- Choudhury, B.J.; Monteith, J. A four-layer model for the heat budget of homogeneous land surfaces. Q. J. R. Meteorol. Soc. 1988, 114, 373–398. [Google Scholar] [CrossRef]
- Hautecœur, O.; Leroy, M.M. Surface bidirectional reflectance distribution function observed at global scale by POLDER/ADEOS. Geophys. Res. Lett. 1998, 25, 4197–4200. [Google Scholar] [CrossRef]
- Wanner, W.; Li, X.; Strahler, A. On the derivation of kernels for kernel-driven models of bidirectional reflectance. J. Geophys. Res. Atmos. 1995, 100, 21077–21089. [Google Scholar] [CrossRef]
- Lucht, W.; Roujean, J.L. Considerations in the parametric modeling of BRDF and albedo from multiangular satellite sensor observations. Remote Sens. Rev. 2000, 18, 343–379. [Google Scholar] [CrossRef]
- Marticorena, B.; Chazette, P.; Bergametti, G.; Dulac, F.; Legrand, M. Mapping the aerodynamic roughness length of desert surfaces from the POLDER/ADEOS bi-directional reflectance product. Int. J. Remote Sens. 2004, 25, 603–626. [Google Scholar] [CrossRef]
- Chappell, A.; Webb, N.P.; Guerschman, J.P.; Thomas, D.T.; Mata, G.; Handcock, R.N.; Leys, J.F.; Butler, H.J. Improving ground cover monitoring for wind erosion assessment using MODIS BRDF parameters. Remote Sens. Environ. 2018, 204, 756–768. [Google Scholar] [CrossRef]
- Waggoner, D.G.; Sokolik, I.N. Seasonal dynamics and regional features of MODIS-derived land surface characteristics in dust source regions of East Asia. Remote Sens. Environ. 2010, 114, 2126–2136. [Google Scholar] [CrossRef]
- Refice, A.; Bovenga, F.; Nutricato, R. MST-based stepwise connection strategies for multipass radar data, with application to coregistration and equalization. IEEE Trans. Geosci. Remote Sens. 2006, 44, 2029–2040. [Google Scholar] [CrossRef]
- Strahler, A.H.; Muller, J.; Lucht, W.; Schaaf, C.; Tsang, T.; Gao, F.; Li, X.; Lewis, P.; Barnsley, M.J. MODIS BRDF/albedo product: Algorithm theoretical basis document version 5.0. MODIS Doc. 1999, 23, 42–47. [Google Scholar]
- Lee, S.J.; Kim, J.R.; Choi, Y.S. The extraction of forest CO2 storage capacity using high-resolution airborne LiDAR data. GIScience Remote Sens. 2013, 50, 154–171. [Google Scholar] [CrossRef]
- Li, M.; Im, J.; Quackenbush, L.J.; Liu, T. Forest biomass and carbon stock quantification using airborne LiDAR data: A case study over Huntington Wildlife Forest in the Adirondack Park. IEEE J. Sel. Top. Appl. Earth Obs. Remote Sens. 2014, 7, 3143–3156. [Google Scholar] [CrossRef]
- Narine, L.L.; Popescu, S.; Neuenschwander, A.; Zhou, T.; Srinivasan, S.; Harbeck, K. Estimating aboveground biomass and forest canopy cover with simulated ICESat-2 data. Remote Sens. Environ. 2019, 224, 1–11. [Google Scholar] [CrossRef]
- Duncanson, L.; Neuenschwander, A.; Hancock, S.; Thomas, N.; Fatoyinbo, T.; Simard, M.; Silva, C.A.; Armston, J.; Luthcke, S.B.; Hofton, M. Biomass estimation from simulated GEDI, ICESat-2 and NISAR across environmental gradients in Sonoma County, California. Remote Sens. Environ. 2020, 242, 111779. [Google Scholar] [CrossRef]
- Sadeghi, V.; Ahmadi, F.F.; Ebadi, H. A new automatic regression-based approach for relative radiometric normalization of multitemporal satellite imagery. Comput. Appl. Math. 2017, 36, 825–842. [Google Scholar] [CrossRef]
- Hall, F.G.; Strebel, D.E.; Nickeson, J.E.; Goetz, S.J. Radiometric rectification: Toward a common radiometric response among multidate, multisensor images. Remote Sens. Environ. 1991, 35, 11–27. [Google Scholar] [CrossRef]
- Rosen, P.; Hensley, S.; Shaffer, S.; Edelstein, W.; Kim, Y.; Kumar, R.; Misra, T.; Bhan, R.; Sagi, R. The NASA-ISRO SAR (NISAR) mission dual-band radar instrument preliminary design. In Proceedings of the 2017 IEEE international geoscience and remote sensing symposium (IGARSS), Fort Worth, TX, USA, 23–28 July 2017; pp. 3832–3835. [Google Scholar]
- Kim, J.; Jeong, U.; Ahn, M.-H.; Kim, J.H.; Park, R.J.; Lee, H.; Song, C.H.; Choi, Y.-S.; Lee, K.-H.; Yoo, J.-M. New era of air quality monitoring from space: Geostationary Environment Monitoring Spectrometer (GEMS). Bull. Am. Meteorol. Soc. 2020, 101, E1–E22. [Google Scholar] [CrossRef]













| Master Date | Slave Date | Bp | Bt | Spatial Coh1 | Spatial Coh2 | Master Date | Slave Date | Bp | Bt | Spatial Coh1 | Spatial Coh2 |
|---|---|---|---|---|---|---|---|---|---|---|---|
| 11 July 2007 | 26 August 2007 | 251 | 46 | 0.955 | 0.967 | 18 July 2015 | 23 September 2015 | 85 | 70 | 0.985 | 0.987 |
| 26 August 2007 | 11 October 2007 | 389 | 46 | 0.931 | 0.948 | 15 July 2015 | 02 December 2015 | −1.6 | 140 | 1.000 | 1.000 |
| 11 October 2007 | 26 February 2007 | 1209 | 138 | 0.785 | 0.839 | 23 September 2015 | 02 December 2015 | −83 | 70 | 0.985 | 0.988 |
| 26 February 2008 | 12 April 2008 | 437 | 46 | 0.922 | 0.942 | 10 February 2016 | 13 July 2016 | 95 | 154 | 0.983 | 0.986 |
| 26 February 2008 | 28 May 2008 | 274 | 92 | 0.951 | 0.964 | 10 February 2016 | 23 September 2015 | 25 | −140 | 0.995 | 0.996 |
| 12 April 2008 | 28 May 2008 | −163 | 46 | 0.971 | 0.978 | 13 July 2016 | 10 February 2016 | −94.9 | −154 | 0.983 | 0.986 |
| 28 August 2008 | 13 October 2008 | 955 | 46 | 0.830 | 0.873 | 13 July 2016 | 21 September 2016 | 53.9 | 70 | 0.990 | 0.992 |
| - | - | - | - | - | - | 13 July 2016 | 30 November 2016 | −141.8 | 140 | 0.974 | 0.979 |
| - | - | - | - | - | - | 21 September 2016 | 30 November 2016 | −88 | 70 | 0.984 | 0.987 |
| - | - | - | - | - | - | 21 September 2016 | 08 February 2017 | 69.8 | 140 | 0.987 | 0.990 |
| - | - | - | - | - | - | 30 November 2016 | 08 February 2017 | 157.8 | 70 | 0.971 | 0.976 |
| 2016/2017 | |||||||||||
| Master Date | Slave Date | Bp | Bt | Spatial Coh1 | Spatial Coh2 | Master Date | Slave Date | Bp | Bt | Spatial Coh1 | Spatial Coh2 |
| 16 May 2016 | 09 June 2016 | 17 | 25 | 0.988 | 0.992 | 12 March 2017 | 05 April 2017 | 63 | 24 | 0.954 | 0.968 |
| 09 June 2016 | 03 July 2016 | 7 | 25 | 0.995 | 0.997 | 05 April 2017 | 11 May 2017 | 12 | 36 | 0.991 | 0.994 |
| 03 July 2016 | 20 August 2016 | 3 | 47 | 0.998 | 0.999 | 11 May 2017 | 04 June 2017 | 38 | 24 | 0.972 | 0.981 |
| 20 August 2016 | 07 October 2016 | 49 | 48 | 0.965 | 0.978 | 04 June 2017 | 10 July 2017 | 110 | 36 | 0.919 | 0.944 |
| 25 September 2016 | 07 October 2016 | 75 | 13 | 0.947 | 0.967 | 10 July 2017 | 03 August 2017 | 74 | 24 | 0.945 | 0.963 |
| 07 October 2016 | 12 November 2016 | 111 | 37 | 0.921 | 0.951 | 03 August 2017 | 08 September 2017 | 81 | 37 | 0.940 | 0.959 |
| 12 November 2016 | 06 December 2016 | 35 | 25 | 0.975 | 0.984 | 08 September 2017 | 02 October 2017 | 78 | 24 | 0.943 | 0.961 |
| 06 December 2016 | 11 January 2017 | 179 | 37 | 0.873 | 0.920 | 02 October 2017 | 07 November 2017 | 5 | 48 | 0.996 | 0.997 |
| - | - | - | - | - | - | 07 November 2017 | 01 December 2017 | 52 | 24 | 0.962 | 0.974 |
| 2018/2019 | |||||||||||
| Master Date | Slave Date | Bp | Bt | Spatial Coh1 | Spatial Coh2 | Master Date | Slave Date | Bp | Bt | Spatial Coh1 | Spatial Coh2 |
| 06 January 2018 | 11 February 2018 | 13 | 36 | 0.990 | 0.993 | 02 December 2018 | 01 January 2019 | 26 | 24 | 0.981 | 0.987 |
| 11 February 2018 | 07 March 2018 | 11 | 24 | 0.992 | 0.994 | 01 January 2019 | 06 February 2019 | 5 | 48 | 0.996 | 0.997 |
| 07 March 2018 | 12 April 2018 | 52 | 36 | 0.962 | 0.974 | 06 February 2019 | 02 March 2019 | 143 | 24 | 0.895 | 0.928 |
| 12 April 2018 | 06 May 2018 | 49 | 24 | 0.964 | 0.975 | 02 March 2019 | 07 April 2019 | 28 | 36 | 0.979 | 0.986 |
| 06 May 2018 | 11 June 2018 | 3 | 37 | 0.998 | 0.998 | 07 April 2019 | 01 May 2019 | 64 | 24 | 0.953 | 0.968 |
| 11 June 2018 | 05 July 2018 | 41 | 48 | 0.970 | 0.979 | 01 May 2019 | 06 June 2019 | 83 | 36 | 0.939 | 0.958 |
| 05 July 2018 | 10 August 2018 | 83 | 93 | 0.939 | 0.958 | 06 June 2019 | 12 July 2019 | 27 | 36 | 0.980 | 0.986 |
| 10 August 2018 | 03 September 2018 | 173 | 24 | 0.873 | 0.913 | 12 July 2019 | 05 August 2019 | 34 | 24 | 0.975 | 0.983 |
| 03 September 2018 | 09 October 2018 | 174 | 36 | 0.872 | 0.912 | 05 August 2019 | 10 September 2019 | 45 | 48 | 0.967 | 0.977 |
| 09 October 2018 | 02 November 2018 | 94 | 24 | 0.931 | 0.953 | 10 September 2019 | 04 October 2019 | 104 | 24 | 0.923 | 0.948 |
| - | - | - | - | - | - | 04 October 2019 | 09 November 2019 | 123 | 36 | 0.909 | 0.938 |
| - | - | - | - | - | - | 09 November 2019 | 03 December 2019 | 10 | 24 | 0.993 | 0.995 |
| - | - | - | - | - | - | 03 December 2019 | 08 January 2020 | 79 | 36 | 0.942 | 0.960 |
| 2020 | |||||||||||
| Master Date | Slave Date | Bp | Bt | Spatial Coh1 | Spatial Coh2 | Master Date | Slave Date | Bp | Bt | Spatial Coh1 | Spatial Coh2 |
| 08 January 2020 | 01 February 2020 | 71 | 4 | 0.948 | 0.964 | 18 July 2020 | 11 August 2020 | 116 | 24 | 0.915 | 0.941 |
| 01 February 2020 | 08 March 2020 | 5 | 36 | 0.996 | 0.997 | 11 August 2020 | 04 September 2020 | 148 | 24 | 0.891 | 0.925 |
| 08 March 2020 | 01 April 2020 | 54 | 24 | 0.960 | 0.973 | 04 September 2020 | 10 October 2020 | 99 | 28 | 0.927 | 0.950 |
| 01 April 2020 | 18 July 2020 | 102 | 108 | 0.925 | 0.949 | - | - | - | - | - | - |
| 2016 | Model | R2 | RMSE | 2017 | Model | R2 | RMSE | 2018 | Model | R2 | RMSE |
| Linear | Y = −0.074 × X − 0.822 | 0.024 | 0.079 | Linear | Y = −0.087 × X − 0.737 | 0.023 | 0.072 | Linear | Y = −0.108 × X − 0.668 | 0.056 | 0.074 |
| RMA | Y = −0.469 × X + 0.157 | 0.372 | 0.137 | RMA | Y = −0.567 × X + 0.426 | 0.371 | 0.126 | RMA | Y = −0.458 × X + 0.195 | 0.396 | 0.12 |
| 2019 | Model | R2 | RMSE | 2020 | Model | R2 | RMSE | - | - | - | - |
| Linear | Y = −0.081 × X − 0.796 | 0.027 | 0.088 | Linear | Y = −0.213 × X − 0.421 | 0.152 | 0.084 | - | - | - | - |
| RMA | Y = −0.495 × X + 0.231 | 0.375 | 0.151 | RMA | Y = −0.547 × X + 0.392 | 0.45 | 0.671001 | - | - | - | - |
| EVI Threshold (<EVI) | 2007 LANDSAT 5 EVI | 2016 LANDSAT 8 EVI | ||||
| Ratio * in 2007 | Mean n-AER Value in 2007 | n-AER Stdev in 2007 | Ratio in 2016 | Mean n-AER Value in 2016 | n-AER Stdev in 2016 | |
| 0.2 | 99.34 | 0.355 | 0.122 | 81.96 | 0.349 | 0.148 |
| 0.15 | 92.26 | 0.363 | 0.122 | 50.7 | 0.396 | 0.161 |
| 0.1 | 76.88 | 0.377 | 0.126 | 6.56 | 0.6 | 0.095 |
| EVI Threshold (<EVI) | 2007 MODIS EVI | 2016 MODIS EVI | ||||
| Ratio in 2007 | Mean n-AER Value in 2007 | n-AER Stdev in 2007 | Ratio in 2016 | Mean n-AER Value in 2016 | n-AER Stdev in 2016 | |
| 0.2 | 98.48 | 0.356 | 0.122 | 95.2 | 0.337 | 0.144 |
| 0.15 | 87.29 | 0.365 | 0.123 | 80 | 0.348 | 0.15 |
| 0.1 | 43.8 | 0.428 | 0.135 | 30.4 | 0.467 | 0.162 |
Publisher’s Note: MDPI stays neutral with regard to jurisdictional claims in published maps and institutional affiliations. |
© 2021 by the authors. Licensee MDPI, Basel, Switzerland. This article is an open access article distributed under the terms and conditions of the Creative Commons Attribution (CC BY) license (https://creativecommons.org/licenses/by/4.0/).
Share and Cite
Kim, J.-R.; Lin, C.-W.; Lin, S.-Y. The Use of InSAR Phase Coherence Analyses for the Monitoring of Aeolian Erosion. Remote Sens. 2021, 13, 2240. https://doi.org/10.3390/rs13122240
Kim J-R, Lin C-W, Lin S-Y. The Use of InSAR Phase Coherence Analyses for the Monitoring of Aeolian Erosion. Remote Sensing. 2021; 13(12):2240. https://doi.org/10.3390/rs13122240
Chicago/Turabian StyleKim, Jung-Rack, Cheng-Wei Lin, and Shih-Yuan Lin. 2021. "The Use of InSAR Phase Coherence Analyses for the Monitoring of Aeolian Erosion" Remote Sensing 13, no. 12: 2240. https://doi.org/10.3390/rs13122240
APA StyleKim, J.-R., Lin, C.-W., & Lin, S.-Y. (2021). The Use of InSAR Phase Coherence Analyses for the Monitoring of Aeolian Erosion. Remote Sensing, 13(12), 2240. https://doi.org/10.3390/rs13122240

